Spandidos Publications Logo
  • About
    • About Spandidos
    • Aims and Scopes
    • Abstracting and Indexing
    • Editorial Policies
    • Reprints and Permissions
    • Job Opportunities
    • Terms and Conditions
    • Contact
  • Journals
    • All Journals
    • Oncology Letters
      • Oncology Letters
      • Information for Authors
      • Editorial Policies
      • Editorial Board
      • Aims and Scope
      • Abstracting and Indexing
      • Bibliographic Information
      • Archive
    • International Journal of Oncology
      • International Journal of Oncology
      • Information for Authors
      • Editorial Policies
      • Editorial Board
      • Aims and Scope
      • Abstracting and Indexing
      • Bibliographic Information
      • Archive
    • Molecular and Clinical Oncology
      • Molecular and Clinical Oncology
      • Information for Authors
      • Editorial Policies
      • Editorial Board
      • Aims and Scope
      • Abstracting and Indexing
      • Bibliographic Information
      • Archive
    • Experimental and Therapeutic Medicine
      • Experimental and Therapeutic Medicine
      • Information for Authors
      • Editorial Policies
      • Editorial Board
      • Aims and Scope
      • Abstracting and Indexing
      • Bibliographic Information
      • Archive
    • International Journal of Molecular Medicine
      • International Journal of Molecular Medicine
      • Information for Authors
      • Editorial Policies
      • Editorial Board
      • Aims and Scope
      • Abstracting and Indexing
      • Bibliographic Information
      • Archive
    • Biomedical Reports
      • Biomedical Reports
      • Information for Authors
      • Editorial Policies
      • Editorial Board
      • Aims and Scope
      • Abstracting and Indexing
      • Bibliographic Information
      • Archive
    • Oncology Reports
      • Oncology Reports
      • Information for Authors
      • Editorial Policies
      • Editorial Board
      • Aims and Scope
      • Abstracting and Indexing
      • Bibliographic Information
      • Archive
    • Molecular Medicine Reports
      • Molecular Medicine Reports
      • Information for Authors
      • Editorial Policies
      • Editorial Board
      • Aims and Scope
      • Abstracting and Indexing
      • Bibliographic Information
      • Archive
    • World Academy of Sciences Journal
      • World Academy of Sciences Journal
      • Information for Authors
      • Editorial Policies
      • Editorial Board
      • Aims and Scope
      • Abstracting and Indexing
      • Bibliographic Information
      • Archive
    • International Journal of Functional Nutrition
      • International Journal of Functional Nutrition
      • Information for Authors
      • Editorial Policies
      • Editorial Board
      • Aims and Scope
      • Abstracting and Indexing
      • Bibliographic Information
      • Archive
    • International Journal of Epigenetics
      • International Journal of Epigenetics
      • Information for Authors
      • Editorial Policies
      • Editorial Board
      • Aims and Scope
      • Abstracting and Indexing
      • Bibliographic Information
      • Archive
    • Medicine International
      • Medicine International
      • Information for Authors
      • Editorial Policies
      • Editorial Board
      • Aims and Scope
      • Abstracting and Indexing
      • Bibliographic Information
      • Archive
  • Articles
  • Information
    • Information for Authors
    • Information for Reviewers
    • Information for Librarians
    • Information for Advertisers
    • Conferences
  • Language Editing
Spandidos Publications Logo
  • About
    • About Spandidos
    • Aims and Scopes
    • Abstracting and Indexing
    • Editorial Policies
    • Reprints and Permissions
    • Job Opportunities
    • Terms and Conditions
    • Contact
  • Journals
    • All Journals
    • Biomedical Reports
      • Information for Authors
      • Editorial Policies
      • Editorial Board
      • Aims and Scope
      • Abstracting and Indexing
      • Bibliographic Information
      • Archive
    • Experimental and Therapeutic Medicine
      • Information for Authors
      • Editorial Policies
      • Editorial Board
      • Aims and Scope
      • Abstracting and Indexing
      • Bibliographic Information
      • Archive
    • International Journal of Epigenetics
      • Information for Authors
      • Editorial Policies
      • Editorial Board
      • Aims and Scope
      • Abstracting and Indexing
      • Bibliographic Information
      • Archive
    • International Journal of Functional Nutrition
      • Information for Authors
      • Editorial Policies
      • Editorial Board
      • Aims and Scope
      • Abstracting and Indexing
      • Bibliographic Information
      • Archive
    • International Journal of Molecular Medicine
      • Information for Authors
      • Editorial Policies
      • Editorial Board
      • Aims and Scope
      • Abstracting and Indexing
      • Bibliographic Information
      • Archive
    • International Journal of Oncology
      • Information for Authors
      • Editorial Policies
      • Editorial Board
      • Aims and Scope
      • Abstracting and Indexing
      • Bibliographic Information
      • Archive
    • Medicine International
      • Information for Authors
      • Editorial Policies
      • Editorial Board
      • Aims and Scope
      • Abstracting and Indexing
      • Bibliographic Information
      • Archive
    • Molecular and Clinical Oncology
      • Information for Authors
      • Editorial Policies
      • Editorial Board
      • Aims and Scope
      • Abstracting and Indexing
      • Bibliographic Information
      • Archive
    • Molecular Medicine Reports
      • Information for Authors
      • Editorial Policies
      • Editorial Board
      • Aims and Scope
      • Abstracting and Indexing
      • Bibliographic Information
      • Archive
    • Oncology Letters
      • Information for Authors
      • Editorial Policies
      • Editorial Board
      • Aims and Scope
      • Abstracting and Indexing
      • Bibliographic Information
      • Archive
    • Oncology Reports
      • Information for Authors
      • Editorial Policies
      • Editorial Board
      • Aims and Scope
      • Abstracting and Indexing
      • Bibliographic Information
      • Archive
    • World Academy of Sciences Journal
      • Information for Authors
      • Editorial Policies
      • Editorial Board
      • Aims and Scope
      • Abstracting and Indexing
      • Bibliographic Information
      • Archive
  • Articles
  • Information
    • For Authors
    • For Reviewers
    • For Librarians
    • For Advertisers
    • Conferences
  • Language Editing
Login Register Submit
  • This site uses cookies
  • You can change your cookie settings at any time by following the instructions in our Cookie Policy. To find out more, you may read our Privacy Policy.

    I agree
Search articles by DOI, keyword, author or affiliation
Search
Advanced Search
presentation
International Journal of Molecular Medicine
Join Editorial Board Propose a Special Issue
Print ISSN: 1107-3756 Online ISSN: 1791-244X
Journal Cover
November-2022 Volume 50 Issue 5

Full Size Image

Sign up for eToc alerts
Recommend to Library

Journals

International Journal of Molecular Medicine

International Journal of Molecular Medicine

International Journal of Molecular Medicine is an international journal devoted to molecular mechanisms of human disease.

International Journal of Oncology

International Journal of Oncology

International Journal of Oncology is an international journal devoted to oncology research and cancer treatment.

Molecular Medicine Reports

Molecular Medicine Reports

Covers molecular medicine topics such as pharmacology, pathology, genetics, neuroscience, infectious diseases, molecular cardiology, and molecular surgery.

Oncology Reports

Oncology Reports

Oncology Reports is an international journal devoted to fundamental and applied research in Oncology.

Experimental and Therapeutic Medicine

Experimental and Therapeutic Medicine

Experimental and Therapeutic Medicine is an international journal devoted to laboratory and clinical medicine.

Oncology Letters

Oncology Letters

Oncology Letters is an international journal devoted to Experimental and Clinical Oncology.

Biomedical Reports

Biomedical Reports

Explores a wide range of biological and medical fields, including pharmacology, genetics, microbiology, neuroscience, and molecular cardiology.

Molecular and Clinical Oncology

Molecular and Clinical Oncology

International journal addressing all aspects of oncology research, from tumorigenesis and oncogenes to chemotherapy and metastasis.

World Academy of Sciences Journal

World Academy of Sciences Journal

Multidisciplinary open-access journal spanning biochemistry, genetics, neuroscience, environmental health, and synthetic biology.

International Journal of Functional Nutrition

International Journal of Functional Nutrition

Open-access journal combining biochemistry, pharmacology, immunology, and genetics to advance health through functional nutrition.

International Journal of Epigenetics

International Journal of Epigenetics

Publishes open-access research on using epigenetics to advance understanding and treatment of human disease.

Medicine International

Medicine International

An International Open Access Journal Devoted to General Medicine.

Journal Cover
November-2022 Volume 50 Issue 5

Full Size Image

Sign up for eToc alerts
Recommend to Library

  • Article
  • Citations
    • Cite This Article
    • Download Citation
    • Create Citation Alert
    • Remove Citation Alert
    • Cited By
  • Similar Articles
    • Related Articles (in Spandidos Publications)
    • Similar Articles (Google Scholar)
    • Similar Articles (PubMed)
  • Download PDF
  • Download XML
  • View XML
Article Open Access

Dual roles of oxostephanine as an Aurora kinase inhibitor and angiogenesis suppressor

  • Authors:
    • Thu-Hien Thi Tran
    • Le-Duy Ba Vu
    • Huy Quoc Nguyen
    • Hanh Bich Pham
    • Xuan-Phuong Thi Do
    • Uyen Thi Trang Than
    • Thu-Huong Thi Pham
    • Linh Dieu Do
    • Kim-Van Thi Le
    • Thao Phuong Nguyen
    • My-Nhung Thi Hoang
  • View Affiliations / Copyright

    Affiliations: Department of Pharmacognosy, Vietnam University of Traditional Medicine, Hanoi 10000, Vietnam, Department of Cell Biology, Faculty of Biology, VNU University of Science, Vietnam National University, Hanoi 10000, Vietnam, Center of Applied Sciences, Regenerative Medicine and Advance Technologies, Vinmec Healthcare System, Hanoi 10000, Vietnam, The Key Laboratory of Enzyme and Protein Technology, VNU University of Science, Vietnam National University, Hanoi 10000, Vietnam, Faculty of Apothecary, National Institute of Medicinal Materials, Hanoi 10000, Vietnam, Institute of Marine Biochemistry, Vietnam Academy of Science and Technology, Hanoi 10000, Vietnam
    Copyright: © Tran et al. This is an open access article distributed under the terms of Creative Commons Attribution License.
  • Article Number: 133
    |
    Published online on: September 13, 2022
       https://doi.org/10.3892/ijmm.2022.5189
  • Expand metrics +
Metrics: Total Views: 0 (Spandidos Publications: | PMC Statistics: )
Metrics: Total PDF Downloads: 0 (Spandidos Publications: | PMC Statistics: )
Cited By (CrossRef): 0 citations Loading Articles...

This article is mentioned in:


Abstract

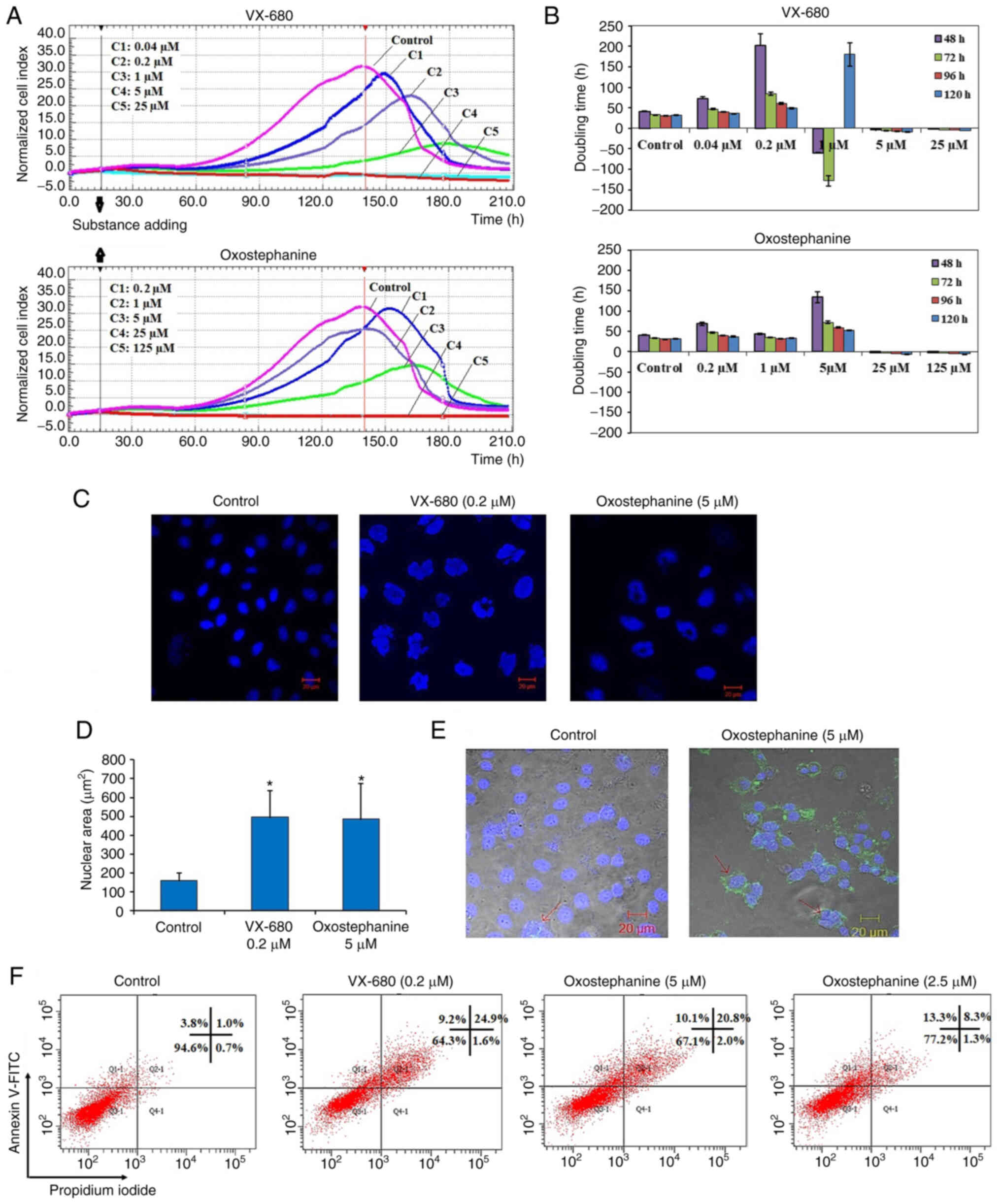
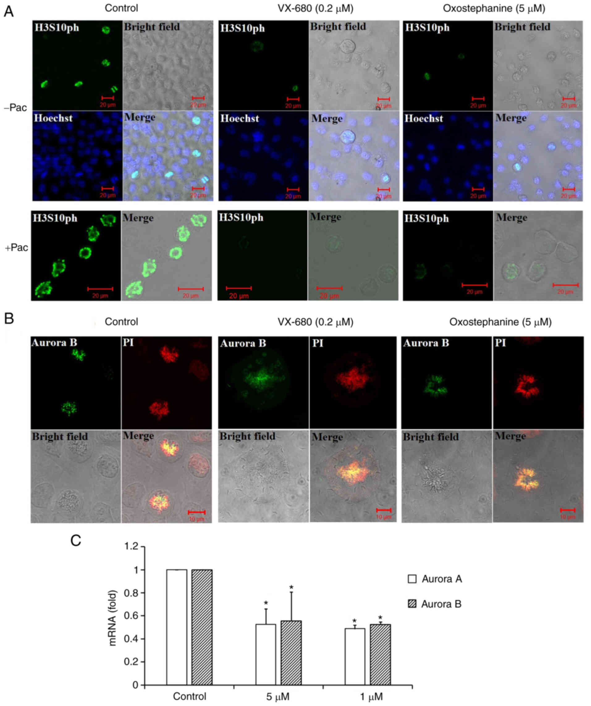
The Aurora kinases, including Aurora A, B and C, play critical roles in cell division. They have been found overexpressed in a number of types of cancer and may thus be potential targets in cancer therapy. Several Aurora kinase inhibitors have been identified and developed. Some of these have been used in clinical trials and have exhibited certain efficacy in cancer treatment. However, none of these has yet been applied clinically due to the poor outcomes. Oxostephanine is an aporphine alkaloid isolated from several plants of the genus Stephania. This compound has been reported to inhibit Aurora kinase activity in kinase assays and in cancer cells. The present study aimed to investigate the real‑time effects of oxostephanine extracted from Stephania dielsiana Y.C. Wu leaves on the growth of an ovarian cancer cell line (OVCAR‑8, human ovarian carcinoma); these effects were compared to those of the well‑known Aurora kinase inhibitor, VX‑680. The effects of oxostephanine on stromal cells, as well as endothelial cells were also examined. The results demonstrated that oxostephanine was an Aurora kinase inhibitor through the prevention of histone H3 phosphorylation at serine 10, the mislocalization of Aurora B and the induction of aneuploidy. Moreover, this substance was selectively cytotoxic to human umbilical vein endothelial cells (hUVECs), whereas it was less cytotoxic to human fibroblasts and umbilical cord‑derived mesenchymal stem cells. In addition, this compound significantly attenuated the migration and tube formation ability of hUVECs. Taken together, the present study demonstrates that oxostephanine plays dual roles in inhibiting Aurora kinase activity and angiogenesis. Thus, it may have potential for use as a drug in cancer treatment.
View Figures

Figure 1

Figure 2

Figure 3

Figure 4

Figure 5

Figure 6

Figure 7

Figure 8

View References

1 

Cowley DO, Rivera-Pérez JA, Schliekelman M, He YJ, Oliver TG, Lu L, O'Quinn R, Salmon ED, Magnuson T and Van Dyke T: Aurora-A kinase is essential for bipolar spindle formation and early development. Mol Cell Biol. 29:1059–1071. 2009. View Article : Google Scholar :

2 

Barretta ML, Spano D, D'Ambrosio C, Cervigni RI, Scaloni A, Corda D and Colanzi A: Aurora-A recruitment and centrosomal maturation are regulated by a Golgi-activated pool of Src during G2. Nat Commun. 7:117272016. View Article : Google Scholar : PubMed/NCBI

3 

Carmena M, Ruchaud S and Earnshaw WC: Making the Auroras glow: Regulation of Aurora A and B kinase function by inter-acting proteins. Curr Opin Cell Biol. 21:796–805. 2009. View Article : Google Scholar : PubMed/NCBI

4 

Gurden MD, Anderhub SJ, Faisal A and Linardopoulos S: Aurora B prevents premature removal of spindle assembly checkpoint proteins from the kinetochore: A key role for Aurora B in mitosis. Oncotarget. 9:19525–19542. 2016. View Article : Google Scholar : PubMed/NCBI

5 

Shimada M, Goshima T, Matsuo H, Johmura Y, Haruta M, Murata K, Tanaka H, Ikawa M, Nakanishi K and Nakanishi M: Essential role of autoactivation circuitry on Aurora B-mediated H2AX-pS121 in mitosis. Nat Commun. 7:120592016. View Article : Google Scholar : PubMed/NCBI

6 

Lan W, Zhang X, Kline-Smith SL, Rosasco SE, Barrett-Wilt GA, Shabanowitz J, Hunt DF, Walczak CE and Stukenberg PT: Aurora B phosphorylates centromeric MCAK and regulates its localization and microtubule depolymerization activity. Curr Biol. 14:273–286. 2004. View Article : Google Scholar : PubMed/NCBI

7 

Mallm JP and Rippe K: Aurora kinase B regulates telomerase activity via a centromeric RNA in stem cells. Cell Rep. 11:1667–1678. 2015. View Article : Google Scholar : PubMed/NCBI

8 

Rosasco-Nitcher SE, Lan W, Khorasanizadeh S and Stukenberg PT: Centromeric Aurora-B activation requires TD-60, microtubules, and substrate priming phosphorylation. Science. 319:469–472. 2008. View Article : Google Scholar : PubMed/NCBI

9 

Wang F, Dai J, Daum JR, Niedzialkowska E, Banerjee B, Stukenberg PT, Gorbsky GJ and Higgins JMG: Histone H3 Thr-3 phosphorylation by Haspin positions Aurora B at centromeres in mitosis. Science. 330:231–235. 2010. View Article : Google Scholar : PubMed/NCBI

10 

Vader G, Medema RH and Lens SMA: The chromosomal passenger complex: Guiding Aurora-B through mitosis. J Cell Biol. 173:833–837. 2006. View Article : Google Scholar : PubMed/NCBI

11 

Delacour-Larose M, Thi MNH, Dimitrov S and Molla A: Role of survivin phosphorylation by aurora B in mitosis. Cell cycle. 6:1878–1885. 2007. View Article : Google Scholar : PubMed/NCBI

12 

Otto T, Horn S, Brockmann M, Eilers U, Schüttrumpf L, Popov N, Kenney AM, Schulte JH, Beijersbergen R, Christiansen H, et al: Stabilization of N-myc is a critical function of aurora A in human neuroblastoma. Cancer Cell. 15:67–78. 2009. View Article : Google Scholar

13 

Sun X, Niu S, Zhang Z, Wang A, Yang C, Guo Z, Hao Y, Li X and Wang X: Aurora kinase inhibitor VX-680 suppresses the proliferation and migration of HUVECs and angiogenesis. Mol Med Rep. 19:3841–3847. 2019.PubMed/NCBI

14 

Romain CV, Paul P, Lee S, Qiao J and Chung DH: Targeting Aurora kinase A inhibits hypoxia-mediated neuroblastoma cell tumorigenesis. Anticancer Res. 34:2269–2274. 2014.PubMed/NCBI

15 

Tang CJC, Lin CY and Tang TK: Dynamic localization and functional implications of Aurora-C kinase during male mouse meiosis. Dev Biol. 290:398–410. 2006. View Article : Google Scholar : PubMed/NCBI

16 

Balboula AZ and Schindler K: Selective disruption of aurora C kinase reveals distinct functions from aurora B kinase during meiosis in mouse oocytes. PLoS Genet. 10:e10041942014. View Article : Google Scholar : PubMed/NCBI

17 

Quartuccio SM and Schindler K: Functions of Aurora kinase C in meiosis and cancer. Front Cell Dev Biol. 3:502015. View Article : Google Scholar : PubMed/NCBI

18 

Bavetsias V and Linardopoulos S: Aurora kinase inhibitors: Current status and outlook. Front Oncol. 5:2782015. View Article : Google Scholar

19 

Inamdar KV, O'Brien S, Sen S, Keating M, Nguyen MH, Wang X, Fernandez M, Thomazy V, Medeiros LJ and Bueso-Ramos CE: Aurora-A kinase nuclear expression in chronic lymphocytic leukemia. Mod Pathol. 21:1428–1435. 2008. View Article : Google Scholar : PubMed/NCBI

20 

Giet R, Petretti C and Prigent C: Aurora kinases, aneuploidy and cancer, a coincidence or a real link? Trends Cell Biol. 15:241–250. 2005. View Article : Google Scholar : PubMed/NCBI

21 

Makarasen A, Sirithana W, Mogkhuntod S, Khunnawutmanotham N, Chimnoi N and Techasakul S: Cytotoxic and antimicrobial activities of aporphine alkaloids isolated from stephania venosa (Blume) spreng. Planta Med. 77:1519–1524. 2011. View Article : Google Scholar : PubMed/NCBI

22 

Thien DD, Thuy TT, Huy NQ, Van TH, Duong LTT and Tam NT: Cytotoxic alkaloids from stephania dielsiana. Chem Nat Compd. 54:613–616. 2018. View Article : Google Scholar

23 

Knockleby J, Pradines B, Gendrot M, Mosnier J, Nguyen TT, Trinh TT, Lee H and Le PM: Cytotoxic and anti-plasmodial activities of stephania dielsiana Y.C. Wu extracts and the isolated compounds. Molecules. 25:37552020. View Article : Google Scholar :

24 

Hoang TMN, Favier B, Valette A, Barette C, Nguyen CH, Lafanechère L, Grierson DS, Dimitrov S and Molla A: Benzo[e] pyridoindoles, novel inhibitors of the aurora kinases. Cell Cycle. 8:765–772. 2009. View Article : Google Scholar : PubMed/NCBI

25 

Hoang NTM, Phuong TT, Nguyen TTN, Tran YTH, Nguyen ATN, Nguyen TL and Bui KTV: In vitro characterization of derrone as an aurora kinase inhibitor. Biol Pharm Bull. 39:935–945. 2016. View Article : Google Scholar : PubMed/NCBI

26 

McMillan KS, McCluskey AG, Sorensen A, Boyd M and Zagnoni M: Emulsion technologies for multicellular tumour spheroid radiation assays. Analyst. 141:100–110. 2016. View Article : Google Scholar

27 

Lin YS, Su LJ, Yu CT, Wong FH, Yeh HH, Chen SL, Wu JC, Lin WJ, Shiue YL, Liu HS, et al: Gene expression profiles of the aurora family kinases. Gene Expr. 13:15–26. 2006. View Article : Google Scholar : PubMed/NCBI

28 

He J, Qi Z, Zhang X, Yang Y, Liu F, Zhao G and Wang Z: Aurora kinase B inhibitor barasertib (AZD1152) inhibits glucose metabolism in gastric cancer cells. Anticancer Drugs. 30:19–26. 2019. View Article : Google Scholar

29 

Romain C, Paul R, Kim KW, Lee S, Qiao J and Chung DH: Targeting Aurora kinase-A downregulates cell proliferation and angiogenesis in neuroblastoma. J Pediatr Surg. 49:159–165. 2014. View Article : Google Scholar : PubMed/NCBI

30 

Roy JG, McElhaney JE and Verschoor CP: Reliable reference genes for the quantification of mRNA in human T-cells and PBMCs stimulated with live influenza virus. BMC Immunol. 21:42020. View Article : Google Scholar : PubMed/NCBI

31 

Livak KJ and Schmittgen TD: Analysis of relative gene expression data using real-time quantitative PCR and the 2(-Delta Delta C(T)) method. Methods. 25:402–408. 2001. View Article : Google Scholar

32 

Bi H, Li H, Zhang C, Mao Y, Nie F, Xing Y, Sha W, Wang X, Irwin DM and Tan H: Stromal vascular fraction promotes migration of fibroblasts and angiogenesis through regulation of extracellular matrix in the skin wound healing process. Stem Cell Res Ther. 10:3022019. View Article : Google Scholar : PubMed/NCBI

33 

Li Y, Zhang ZF, Chen J, Huang D, Ding Y, Tan MH, Qian CN, Resau JH, Kim H and The BT: VX680/MK-0457, a potent and selective Aurora kinase inhibitor, targets both tumor and endothelial cells in clear cell renal cell carcinoma. Am J Transl Res. 2:296–308. 2010.PubMed/NCBI

34 

Pérez-Fidalgo JA, Gambardella V, Pineda B, Burgues O, Piñero O and Cervantes A: Aurora kinases in ovarian cancer. ESMO Open. 5:e0007182010. View Article : Google Scholar

35 

Cervantes A, Elez E, Roda D, Ecsedy J, Macarulla T, Venkatakrishnan K, Roselló S, Andreu J, Jung J, Sanchis-Garcia JM, et al: Phase I pharmacokinetic/pharmacodynamic study of MLN8237, an investigational, oral, selective Aurora a kinase inhibitor, in patients with advanced solid tumors. Clin Cancer Res. 18:4764–4774. 2012. View Article : Google Scholar : PubMed/NCBI

36 

Falchook G, Coleman RL, Roszak A, Behbakht K, Matulonis U, Ray-Coquard I, Sawrycki P, Duska LR, Tew W, Ghamande S, et al: Alisertib in combination with weekly paclitaxel in patients with advanced breast cancer or recurrent ovarian cancer: A randomized clinical trial. JAMA Oncol. 5:e1837732019. View Article : Google Scholar :

37 

Brito DA, Yang Z and Rieder CL: Microtubules do not promote mitotic slippage when the spindle assembly checkpoint cannot be satisfied. J Cell Biol. 182:623–629. 2008. View Article : Google Scholar : PubMed/NCBI

38 

Willems E, Lombard A, Dedobbeleer M, Goffart N and Rogister B: The unexpected roles of aurora A kinase in gliobastoma recurrences. Target Oncol. 12:11–18. 2017. View Article : Google Scholar

39 

Wang JD, Zhang W, Zhang JW, Zhang L, Wang LX, Zhou HS, Long L, Lu G, Liu Q and Long ZJ: A novel aurora kinase inhibitor attenuates leukemic cell proliferation induced by mesenchymal stem cells. Mol Ther Oncolytics. 18:491–503. 2020. View Article : Google Scholar : PubMed/NCBI

40 

Wu CC, Yu CTR, Chang GC, Lai JM and Hsu SL: Aurora-A promotes gefitinib resistance via a NF-κB signaling pathway in p53 knockdown lung cancer cells. Biochem Bioph Res Commun. 405:168–172. 2011. View Article : Google Scholar

41 

Chen J, Lu H, Zhou W, Yin H, Zhu L, Liu C, Zhang P, Hu H, Yang Y and Han H: AURKA upregulation plays a role in fibroblast-reduced gefitinib sensitivity in the NSCLC cell line HCC827. Oncol Rep. 33:1860–1866. 2015. View Article : Google Scholar : PubMed/NCBI

42 

Kasam RK, Ghandikota S, Soundararajan D, Reddy GB, Huang SK, Jegga AG and Madala SK: Inhibition of Aurora kinase B attenuates fibroblast activation and pulmonary fibrosis. EMBO Mol Med. 12:e121312020. View Article : Google Scholar : PubMed/NCBI

43 

Kim HJ, Cho JH, Quan H and Kim JR: Down-regulation of Aurora B kinase induces cellular senescence in human fibro-blasts and endothelial cells through a p53-dependent pathway. FEBS Lett. 585:3569–3576. 2011. View Article : Google Scholar : PubMed/NCBI

44 

Lugano R, Ramachandran M and Dimberg A: Tumor angiogenesis: Causes, consequences, challenges and opportunities. Cell Mol Life Sci. 77:1745–1770. 2020. View Article : Google Scholar :

45 

Wang Z, Zhao Y, An Z and Li W: Molecular links between angiogenesis and neuroendocrine phenotypes in prostate cancer progression. Front Oncol. 9:14912020. View Article : Google Scholar : PubMed/NCBI

46 

Villaume K, Blanc M, Gouysse G, Walter T, Couderc C, Nejjari M, Vercherat C, Cordier-Bussat M, Roche C and Scoazec JY: VEGF secretion by neuroendocrine yumor cells is inhibited by octreotide and by inhibitors of the PI3K/AKT/mTOR pathway. Neuroendocrinology. 91:268–278. 2010. View Article : Google Scholar

47 

Ton AT, Singh K, Morin H, Ban F, Leblanc E, Lee J, Lallous N and Cherkasov A: Dual-inhibitors of N-Myc and AURKA as potential therapy for neuroendocrine prostate cancer. Int J Mol Sci. 21:82772020. View Article : Google Scholar :

48 

Sedlář A, Trávníčková M, Matějka R, Pražák Š, Mészáros Z, Bojarová P, Bačáková L, Křen V and Slámová K: Growth factors VEGF-A165 and FGF-2 as multifunctional biomolecules governing cell adhesion and proliferation. Int J Mol Sci. 22:18432021. View Article : Google Scholar

49 

Cao R, Eriksson A, Kubo H, Alitalo K, Cao Y and Thyberg J: Comparative evaluation of FGF-2-, VEGF-A-, and VEGF-C-induced angiogenesis, lymphangiogenesis, vascular fenestrations, and permeability. Circ Res. 94:664–670. 2004. View Article : Google Scholar : PubMed/NCBI

50 

Grugan KD, Miller CG, Yao Y, Michaylira CZ, Ohashi S, Klein-Szanto AJ, Diehl JA, Herlyn M, Han M, Nakagawa H and Rustgi AK: Fibroblast-secreted hepatocyte growth factor plays a functional role in esophageal squamous cell carcinoma invasion. Proc Natl Acad Sci USA. 107:11026–11031. 2010. View Article : Google Scholar : PubMed/NCBI

51 

Sahni A and Francis CW: Stimulation of endothelial cell proliferation by FGF-2 in the presence of fibrinogen requires alphavbeta3. Blood. 104:3635–3641. 2004. View Article : Google Scholar : PubMed/NCBI

52 

Huy NQ and Trang NTM: Evaluation the anti-tumor activity of SM2 fraction extracted from Stephania dielsiana Y.C.Wu on Swiss mice bearing S180 sarcoma tumor. Vietnam Pharm J. 55:42–45. 2015.In Vietnamese.

Related Articles

  • Abstract
  • View
  • Download
  • Twitter
Copy and paste a formatted citation
Spandidos Publications style
Tran TT, Vu LB, Nguyen HQ, Pham HB, Do XT, Than UT, Pham TT, Do LD, Le KT, Nguyen TP, Nguyen TP, et al: Dual roles of oxostephanine as an Aurora kinase inhibitor and angiogenesis suppressor. Int J Mol Med 50: 133, 2022.
APA
Tran, T.T., Vu, L.B., Nguyen, H.Q., Pham, H.B., Do, X.T., Than, U.T. ... Hoang, M.T. (2022). Dual roles of oxostephanine as an Aurora kinase inhibitor and angiogenesis suppressor. International Journal of Molecular Medicine, 50, 133. https://doi.org/10.3892/ijmm.2022.5189
MLA
Tran, T. T., Vu, L. B., Nguyen, H. Q., Pham, H. B., Do, X. T., Than, U. T., Pham, T. T., Do, L. D., Le, K. T., Nguyen, T. P., Hoang, M. T."Dual roles of oxostephanine as an Aurora kinase inhibitor and angiogenesis suppressor". International Journal of Molecular Medicine 50.5 (2022): 133.
Chicago
Tran, T. T., Vu, L. B., Nguyen, H. Q., Pham, H. B., Do, X. T., Than, U. T., Pham, T. T., Do, L. D., Le, K. T., Nguyen, T. P., Hoang, M. T."Dual roles of oxostephanine as an Aurora kinase inhibitor and angiogenesis suppressor". International Journal of Molecular Medicine 50, no. 5 (2022): 133. https://doi.org/10.3892/ijmm.2022.5189
Copy and paste a formatted citation
x
Spandidos Publications style
Tran TT, Vu LB, Nguyen HQ, Pham HB, Do XT, Than UT, Pham TT, Do LD, Le KT, Nguyen TP, Nguyen TP, et al: Dual roles of oxostephanine as an Aurora kinase inhibitor and angiogenesis suppressor. Int J Mol Med 50: 133, 2022.
APA
Tran, T.T., Vu, L.B., Nguyen, H.Q., Pham, H.B., Do, X.T., Than, U.T. ... Hoang, M.T. (2022). Dual roles of oxostephanine as an Aurora kinase inhibitor and angiogenesis suppressor. International Journal of Molecular Medicine, 50, 133. https://doi.org/10.3892/ijmm.2022.5189
MLA
Tran, T. T., Vu, L. B., Nguyen, H. Q., Pham, H. B., Do, X. T., Than, U. T., Pham, T. T., Do, L. D., Le, K. T., Nguyen, T. P., Hoang, M. T."Dual roles of oxostephanine as an Aurora kinase inhibitor and angiogenesis suppressor". International Journal of Molecular Medicine 50.5 (2022): 133.
Chicago
Tran, T. T., Vu, L. B., Nguyen, H. Q., Pham, H. B., Do, X. T., Than, U. T., Pham, T. T., Do, L. D., Le, K. T., Nguyen, T. P., Hoang, M. T."Dual roles of oxostephanine as an Aurora kinase inhibitor and angiogenesis suppressor". International Journal of Molecular Medicine 50, no. 5 (2022): 133. https://doi.org/10.3892/ijmm.2022.5189
Follow us
  • Twitter
  • LinkedIn
  • Facebook
About
  • Spandidos Publications
  • Careers
  • Cookie Policy
  • Privacy Policy
How can we help?
  • Help
  • Live Chat
  • Contact
  • Email to our Support Team