Spandidos Publications Logo
  • About
    • About Spandidos
    • Aims and Scopes
    • Abstracting and Indexing
    • Editorial Policies
    • Reprints and Permissions
    • Job Opportunities
    • Terms and Conditions
    • Contact
  • Journals
    • All Journals
    • Oncology Letters
      • Oncology Letters
      • Information for Authors
      • Editorial Policies
      • Editorial Board
      • Aims and Scope
      • Abstracting and Indexing
      • Bibliographic Information
      • Archive
    • International Journal of Oncology
      • International Journal of Oncology
      • Information for Authors
      • Editorial Policies
      • Editorial Board
      • Aims and Scope
      • Abstracting and Indexing
      • Bibliographic Information
      • Archive
    • Molecular and Clinical Oncology
      • Molecular and Clinical Oncology
      • Information for Authors
      • Editorial Policies
      • Editorial Board
      • Aims and Scope
      • Abstracting and Indexing
      • Bibliographic Information
      • Archive
    • Experimental and Therapeutic Medicine
      • Experimental and Therapeutic Medicine
      • Information for Authors
      • Editorial Policies
      • Editorial Board
      • Aims and Scope
      • Abstracting and Indexing
      • Bibliographic Information
      • Archive
    • International Journal of Molecular Medicine
      • International Journal of Molecular Medicine
      • Information for Authors
      • Editorial Policies
      • Editorial Board
      • Aims and Scope
      • Abstracting and Indexing
      • Bibliographic Information
      • Archive
    • Biomedical Reports
      • Biomedical Reports
      • Information for Authors
      • Editorial Policies
      • Editorial Board
      • Aims and Scope
      • Abstracting and Indexing
      • Bibliographic Information
      • Archive
    • Oncology Reports
      • Oncology Reports
      • Information for Authors
      • Editorial Policies
      • Editorial Board
      • Aims and Scope
      • Abstracting and Indexing
      • Bibliographic Information
      • Archive
    • Molecular Medicine Reports
      • Molecular Medicine Reports
      • Information for Authors
      • Editorial Policies
      • Editorial Board
      • Aims and Scope
      • Abstracting and Indexing
      • Bibliographic Information
      • Archive
    • World Academy of Sciences Journal
      • World Academy of Sciences Journal
      • Information for Authors
      • Editorial Policies
      • Editorial Board
      • Aims and Scope
      • Abstracting and Indexing
      • Bibliographic Information
      • Archive
    • International Journal of Functional Nutrition
      • International Journal of Functional Nutrition
      • Information for Authors
      • Editorial Policies
      • Editorial Board
      • Aims and Scope
      • Abstracting and Indexing
      • Bibliographic Information
      • Archive
    • International Journal of Epigenetics
      • International Journal of Epigenetics
      • Information for Authors
      • Editorial Policies
      • Editorial Board
      • Aims and Scope
      • Abstracting and Indexing
      • Bibliographic Information
      • Archive
    • Medicine International
      • Medicine International
      • Information for Authors
      • Editorial Policies
      • Editorial Board
      • Aims and Scope
      • Abstracting and Indexing
      • Bibliographic Information
      • Archive
  • Articles
  • Information
    • Information for Authors
    • Information for Reviewers
    • Information for Librarians
    • Information for Advertisers
    • Conferences
  • Language Editing
Spandidos Publications Logo
  • About
    • About Spandidos
    • Aims and Scopes
    • Abstracting and Indexing
    • Editorial Policies
    • Reprints and Permissions
    • Job Opportunities
    • Terms and Conditions
    • Contact
  • Journals
    • All Journals
    • Biomedical Reports
      • Information for Authors
      • Editorial Policies
      • Editorial Board
      • Aims and Scope
      • Abstracting and Indexing
      • Bibliographic Information
      • Archive
    • Experimental and Therapeutic Medicine
      • Information for Authors
      • Editorial Policies
      • Editorial Board
      • Aims and Scope
      • Abstracting and Indexing
      • Bibliographic Information
      • Archive
    • International Journal of Epigenetics
      • Information for Authors
      • Editorial Policies
      • Editorial Board
      • Aims and Scope
      • Abstracting and Indexing
      • Bibliographic Information
      • Archive
    • International Journal of Functional Nutrition
      • Information for Authors
      • Editorial Policies
      • Editorial Board
      • Aims and Scope
      • Abstracting and Indexing
      • Bibliographic Information
      • Archive
    • International Journal of Molecular Medicine
      • Information for Authors
      • Editorial Policies
      • Editorial Board
      • Aims and Scope
      • Abstracting and Indexing
      • Bibliographic Information
      • Archive
    • International Journal of Oncology
      • Information for Authors
      • Editorial Policies
      • Editorial Board
      • Aims and Scope
      • Abstracting and Indexing
      • Bibliographic Information
      • Archive
    • Medicine International
      • Information for Authors
      • Editorial Policies
      • Editorial Board
      • Aims and Scope
      • Abstracting and Indexing
      • Bibliographic Information
      • Archive
    • Molecular and Clinical Oncology
      • Information for Authors
      • Editorial Policies
      • Editorial Board
      • Aims and Scope
      • Abstracting and Indexing
      • Bibliographic Information
      • Archive
    • Molecular Medicine Reports
      • Information for Authors
      • Editorial Policies
      • Editorial Board
      • Aims and Scope
      • Abstracting and Indexing
      • Bibliographic Information
      • Archive
    • Oncology Letters
      • Information for Authors
      • Editorial Policies
      • Editorial Board
      • Aims and Scope
      • Abstracting and Indexing
      • Bibliographic Information
      • Archive
    • Oncology Reports
      • Information for Authors
      • Editorial Policies
      • Editorial Board
      • Aims and Scope
      • Abstracting and Indexing
      • Bibliographic Information
      • Archive
    • World Academy of Sciences Journal
      • Information for Authors
      • Editorial Policies
      • Editorial Board
      • Aims and Scope
      • Abstracting and Indexing
      • Bibliographic Information
      • Archive
  • Articles
  • Information
    • For Authors
    • For Reviewers
    • For Librarians
    • For Advertisers
    • Conferences
  • Language Editing
Login Register Submit
  • This site uses cookies
  • You can change your cookie settings at any time by following the instructions in our Cookie Policy. To find out more, you may read our Privacy Policy.

    I agree
Search articles by DOI, keyword, author or affiliation
Search
Advanced Search
presentation
International Journal of Molecular Medicine
Join Editorial Board Propose a Special Issue
Print ISSN: 1107-3756 Online ISSN: 1791-244X
Journal Cover
November-2022 Volume 50 Issue 5

Full Size Image

Sign up for eToc alerts
Recommend to Library

Journals

International Journal of Molecular Medicine

International Journal of Molecular Medicine

International Journal of Molecular Medicine is an international journal devoted to molecular mechanisms of human disease.

International Journal of Oncology

International Journal of Oncology

International Journal of Oncology is an international journal devoted to oncology research and cancer treatment.

Molecular Medicine Reports

Molecular Medicine Reports

Covers molecular medicine topics such as pharmacology, pathology, genetics, neuroscience, infectious diseases, molecular cardiology, and molecular surgery.

Oncology Reports

Oncology Reports

Oncology Reports is an international journal devoted to fundamental and applied research in Oncology.

Experimental and Therapeutic Medicine

Experimental and Therapeutic Medicine

Experimental and Therapeutic Medicine is an international journal devoted to laboratory and clinical medicine.

Oncology Letters

Oncology Letters

Oncology Letters is an international journal devoted to Experimental and Clinical Oncology.

Biomedical Reports

Biomedical Reports

Explores a wide range of biological and medical fields, including pharmacology, genetics, microbiology, neuroscience, and molecular cardiology.

Molecular and Clinical Oncology

Molecular and Clinical Oncology

International journal addressing all aspects of oncology research, from tumorigenesis and oncogenes to chemotherapy and metastasis.

World Academy of Sciences Journal

World Academy of Sciences Journal

Multidisciplinary open-access journal spanning biochemistry, genetics, neuroscience, environmental health, and synthetic biology.

International Journal of Functional Nutrition

International Journal of Functional Nutrition

Open-access journal combining biochemistry, pharmacology, immunology, and genetics to advance health through functional nutrition.

International Journal of Epigenetics

International Journal of Epigenetics

Publishes open-access research on using epigenetics to advance understanding and treatment of human disease.

Medicine International

Medicine International

An International Open Access Journal Devoted to General Medicine.

Journal Cover
November-2022 Volume 50 Issue 5

Full Size Image

Sign up for eToc alerts
Recommend to Library

  • Article
  • Citations
    • Cite This Article
    • Download Citation
    • Create Citation Alert
    • Remove Citation Alert
    • Cited By
  • Similar Articles
    • Related Articles (in Spandidos Publications)
    • Similar Articles (Google Scholar)
    • Similar Articles (PubMed)
  • Download PDF
  • Download XML
  • View XML

  • Supplementary Files
    • Supplementary_Data.pdf
Article Open Access

Caffeic acid phenethyl ester attenuates osteoarthritis progression by activating NRF2/HO‑1 and inhibiting the NF‑κB signaling pathway

  • Authors:
    • Weichao Sun
    • Wei Xie
    • Dixi Huang
    • Yinxing Cui
    • Jiaji Yue
    • Qifei He
    • Luoyong Jiang
    • Jianyi Xiong
    • Wei Sun
    • Qian Yi
  • View Affiliations / Copyright

    Affiliations: Department of Orthopaedics, Shenzhen Second People's Hospital (The First Affiliated Hospital of Shenzhen University), Shenzhen, Guangdong 518035, P.R. China, Department of Physiology, School of Basic Medical Science, Southwest Medical University, Luzhou, Sichuan 646000, P.R. China
    Copyright: © Sun et al. This is an open access article distributed under the terms of Creative Commons Attribution License.
  • Article Number: 134
    |
    Published online on: September 14, 2022
       https://doi.org/10.3892/ijmm.2022.5190
  • Expand metrics +
Metrics: Total Views: 0 (Spandidos Publications: | PMC Statistics: )
Metrics: Total PDF Downloads: 0 (Spandidos Publications: | PMC Statistics: )
Cited By (CrossRef): 0 citations Loading Articles...

This article is mentioned in:



Abstract

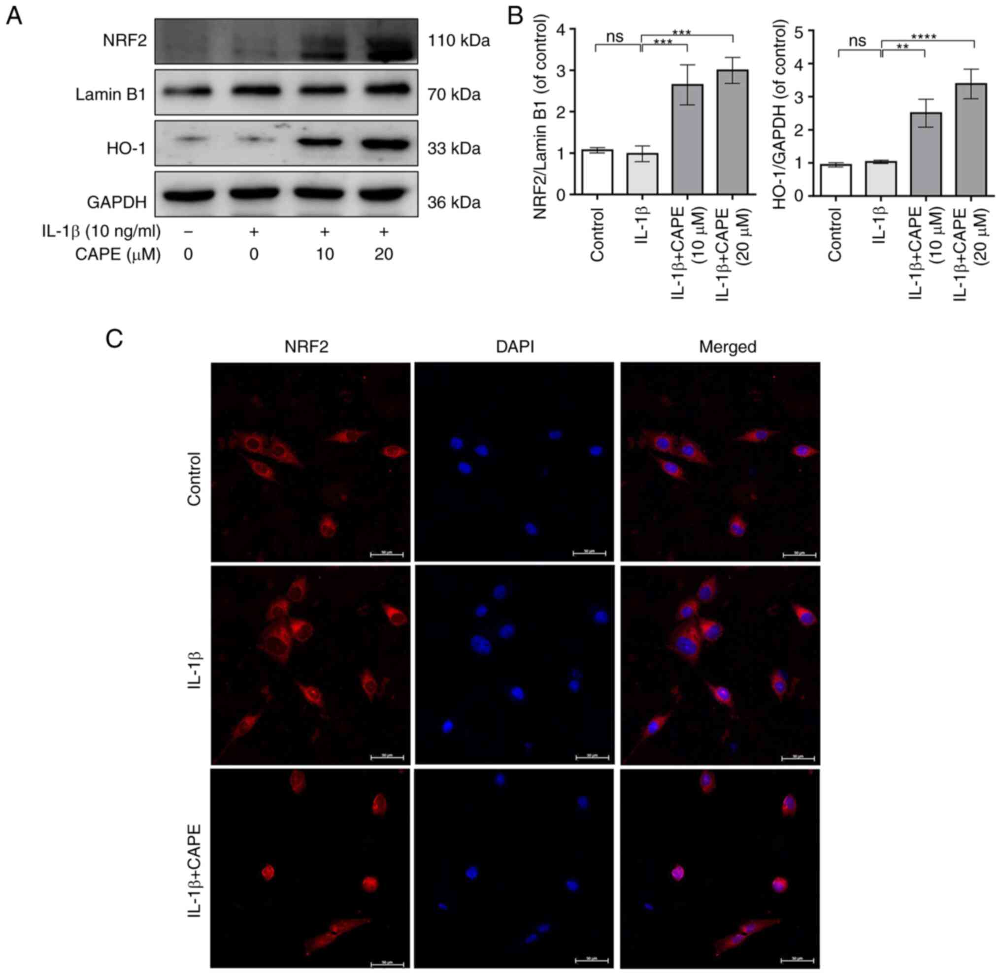
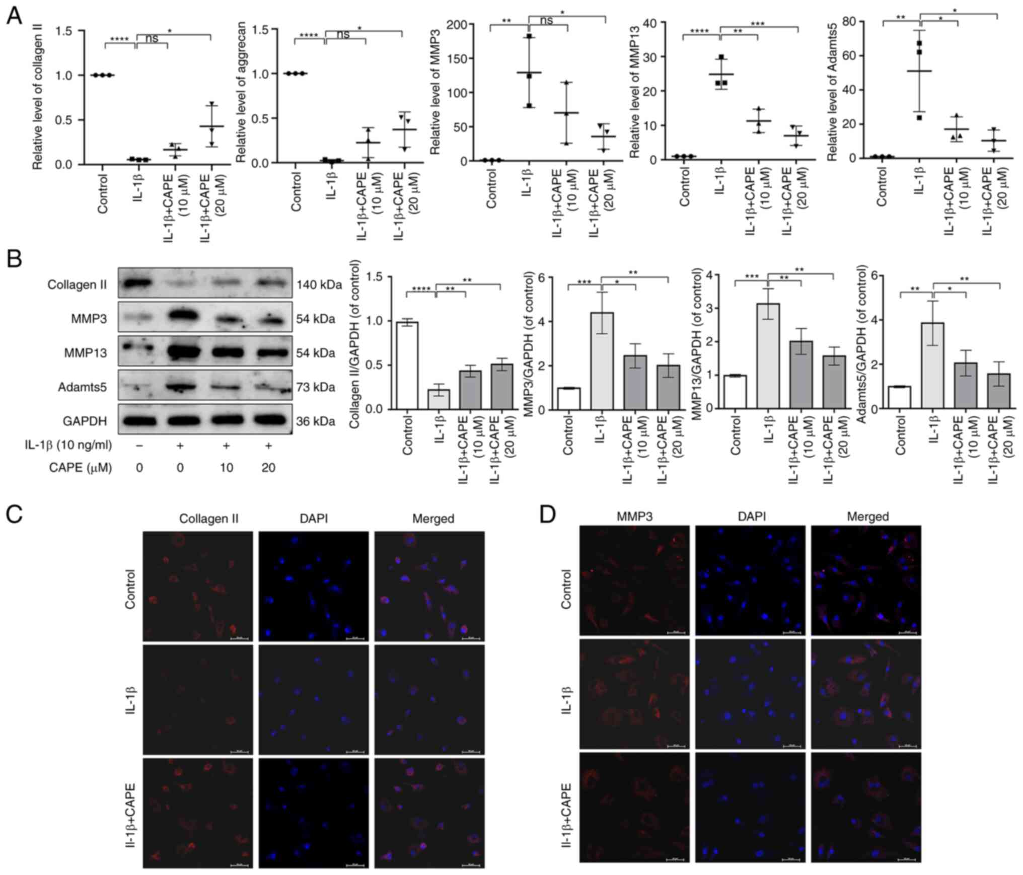
Osteoarthritis (OA) is the most common degenerative disease affecting the joints, and inflammation appears to play a critical role in the initiation and progression of OA. Caffeic acid phenethyl ester (CAPE), a natural flavonoid compound, has anti‑inflammatory and antioxidant functions. However, its anti‑inflammatory effects on OA and the underlying mechanisms of action of CAPE in the treatment of OA remain elusive. Therefore, the present study investigated the anti‑inflammatory effects of CAPE on IL‑1β‑stimulated chondrocytes in vitro and surgically induced rat models of OA in vivo. In vitro, CAPE reduced the expression of inducible nitric oxide synthase and cyclooxygenase‑2 in IL‑1β‑stimulated chondrocytes, as well as the extracellular secretion of nitric oxide and prostaglandin E2 in the cell culture supernatants. In addition, CAPE attenuated the degradation of extracellular matrix by increasing the expression of aggrecan and collagen II, and decreasing the expression of MMP3, MMP13 and a disintegrin and metalloproteinase with thrombospondin motif‑5. Furthermore, CAPE attenuated NF‑κB signaling and activated the nuclear factor erythroid 2‑related factor 2/heme oxygenase‑1 signaling pathway in IL‑1β‑stimulated chondrocytes. In vivo, CAPE protected cartilage from destruction and delayed the progression of OA in rats. Taken together, the findings of the present study indicated that CAPE may be a potential therapeutic agent for the prevention or treatment of OA.
View Figures

Figure 1

Figure 2

Figure 3

Figure 4

Figure 5

Figure 6

Figure 7

Figure 8

View References

1 

Martel-Pelletier J, Barr AJ, Cicuttini FM, Conaghan PG, Cooper C, Goldring MB, Goldring SR, Jones G, Teichtahl AJ and Pelletier JP: Osteoarthritis. Nat Rev Dis Primers. 2:160722016. View Article : Google Scholar : PubMed/NCBI

2 

Loeser RF, Goldring SR, Scanzello CR and Goldring MB: Osteoarthritis: A disease of the joint as an organ. Arthritis Rheum. 64:1697–1707. 2012. View Article : Google Scholar : PubMed/NCBI

3 

Bijlsma JW, Berenbaum F and Lafeber FP: Osteoarthritis: An update with relevance for clinical practice. Lancet. 377:2115–2126. 2011. View Article : Google Scholar : PubMed/NCBI

4 

Glyn-Jones S, Palmer AJR, Agricola R, Price AJ, Vincent TL, Weinans H and Carr AJ: Osteoarthritis. Lancet. 386:376–387. 2015. View Article : Google Scholar : PubMed/NCBI

5 

Kapoor M, Martel-Pelletier J, Lajeunesse D, Pelletier JP and Fahmi H: Role of proinflammatory cytokines in the pathophysiology of osteoarthritis. Nat Rev Rheumatol. 7:33–42. 2011. View Article : Google Scholar

6 

Chow YY and Chin KY: The role of inflammation in the pathogenesis of osteoarthritis. Mediators Inflamm. 2020:82939212020. View Article : Google Scholar : PubMed/NCBI

7 

Yang B, Kang X, Xing Y, Dou C, Kang F, Li J, Quan Y and Dong S: Effect of microRNA-145 on IL-1beta-induced cartilage degradation in human chondrocytes. FEBS Lett. 588:2344–2352. 2014. View Article : Google Scholar : PubMed/NCBI

8 

Eymard F, Pigenet A, Citadelle D, Flouzat-Lachaniette CH, Poignard A, Benelli C, Berenbaum F, Chevalier X and Houard X: Induction of an inflammatory and prodegradative phenotype in autologous fibroblast-like synoviocytes by the infrapatellar fat pad from patients with knee osteoarthritis. Arthritis Rheumatol. 66:2165–2174. 2014. View Article : Google Scholar : PubMed/NCBI

9 

Tu C, Huang X, Xiao Y, Song M, Ma Y, Yan J, You H and Wu H: Schisandrin A inhibits the IL-1β-induced inflammation and cartilage degradation via suppression of MAPK and NF-κB signal pathways in rat chondrocytes. Front Pharmacol. 10:412019. View Article : Google Scholar

10 

Chabane N, Zayed N, Afif H, Mfuna-Endam L, Benderdour M, Boileau C, Martel-Pelletier J, Pelletier JP, Duval N and Fahmi H: Histone deacetylase inhibitors suppress interleukin-1beta-induced nitric oxide and prostaglandin E2 production in human chondrocytes. Osteoarthritis Cartilage. 16:1267–1274. 2008. View Article : Google Scholar : PubMed/NCBI

11 

Khan NM, Haseeb A, Ansari MY, Devarapalli P, Haynie S and Haqqi TM: Wogonin, a plant derived small molecule, exerts potent anti-inflammatory and chondroprotective effects through the activation of ROS/ERK/Nrf2 signaling pathways in human Osteoarthritis chondrocytes. Free Radic Biol Med. 106:288–301. 2017. View Article : Google Scholar : PubMed/NCBI

12 

Shuai C, Liu G, Yang Y, Qi F, Peng S, Yang W, He C, Wang G and Qian G: A strawberry-like Ag-decorated barium titanate enhances piezoelectric and antibacterial activities of polymer scaffold. Nano Energy. 74:1048252020. View Article : Google Scholar

13 

Shuai C, Xu Y, Feng P, Wang G, Xiong S and Peng S: Antibacterial polymer scaffold based on mesoporous bioactive glass loaded with in situ grown silver. Chemical Engineering J. 374:304–315. 2019. View Article : Google Scholar

14 

Wu H, Zhang M, Li W, Zhu S and Zhang D: Stachydrine attenuates IL-1beta-induced inflammatory response in osteoarthritis chondrocytes through the NF-κB signaling pathway. Chem Biol Interact. 326:1091362020. View Article : Google Scholar

15 

Hu X, Li R, Sun M, Kong Y, Zhu H, Wang F and Wan Q: Isovitexin depresses osteoarthritis progression via the Nrf2/NF-kappaB pathway: An in vitro study. J Inflamm Res. 14:1403–1414. 2021. View Article : Google Scholar :

16 

Rigoglou S and Papavassiliou AG: The NF-κB signalling pathway in osteoarthritis. Int J Biochem Cell Biol. 45:2580–2584. 2013. View Article : Google Scholar : PubMed/NCBI

17 

Zeng J, Chen Y, Ding R, Feng L, Fu Z, Yang S, Deng X, Xie Z and Zheng S: Isoliquiritigenin alleviates early brain injury after experimental intracerebral hemorrhage via suppressing ROS- and/or NF-κB-mediated NLRP3 inflammasome activation by promoting Nrf2 antioxidant pathway. J Neuroinflammation. 14:1192017. View Article : Google Scholar

18 

Saha S, Buttari B, Panieri E, Profumo E and Saso L: An overview of Nrf2 signaling pathway and its role in inflammation. Molecules. 25:54742020. View Article : Google Scholar :

19 

Khan NM, Ahmad I and Haqqi TM: Nrf2/ARE pathway attenuates oxidative and apoptotic response in human osteoarthritis chondrocytes by activating ERK1/2/ELK1-P70S6K-P90RSK signaling axis. Free Radic Biol Med. 116:159–171. 2018. View Article : Google Scholar : PubMed/NCBI

20 

Shao Z, Pan Z, Lin J, Zhao Q, Wang Y, Ni L, Feng S, Tian N, Wu Y, Sun L, et al: S-allyl cysteine reduces osteoarthritis pathology in the tert-butyl hydroperoxide-treated chondrocytes and the destabilization of the medial meniscus model mice via the Nrf2 signaling pathway. Aging (Albany NY). 12:19254–19272. 2020. View Article : Google Scholar

21 

Cai D, Yin S, Yang J, Jiang Q and Cao W: Histone deacetylase inhibition activates Nrf2 and protects against osteoarthritis. Arthritis Res Ther. 17:2692015. View Article : Google Scholar : PubMed/NCBI

22 

Wu J, Omene C, Karkoszka J, Bosland M, Eckard J, Klein CB and Frenkel K: Caffeic acid phenethyl ester (CAPE), derived from a honeybee product propolis, exhibits a diversity of anti-tumor effects in pre-clinical models of human breast cancer. Cancer Lett. 308:43–53. 2011. View Article : Google Scholar : PubMed/NCBI

23 

Murtaza G, Karim S, Akram MR, Khan SA, Azhar S, Mumtaz A and Asad MHH: Caffeic acid phenethyl ester and therapeutic potentials. Biomed Res Int. 2014:1453422014. View Article : Google Scholar : PubMed/NCBI

24 

Tolba MF, Omar HA, Azab SS, Khalifa AE, Abdel-Naim AB and Abdel-Rahman SZ: Caffeic acid phenethyl ester: A review of its antioxidant activity, protective effects against ischemiareperfusion injury and drug adverse reactions. Crit Rev Food Sci Nutr. 56:2183–2190. 2016. View Article : Google Scholar

25 

Hao R, Song X, Li F, Tan X, Sun-Waterhouse D and Li D: Caffeic acid phenethyl ester reversed cadmium-induced cell death in hippocampus and cortex and subsequent cognitive disorders in mice: Involvements of AMPK/SIRT1 pathway and amyloid-tau-neuroinflammation axis. Food Chem Toxicol. 144:1116362020. View Article : Google Scholar : PubMed/NCBI

26 

Liu M, Li F, Huang Y, Zhou T, Chen S, Li G, Shi J, Dong N and Xu K: Caffeic acid phenethyl ester ameliorates calcification by inhibiting activation of the AKT/NF-kappaB/NLRP3 inflammasome pathway in human aortic valve interstitial cells. Front Pharmacol. 11:8262020. View Article : Google Scholar

27 

Lee HE, Yang G, Kim ND, Jeong S, Jung Y, Choi JY, Park HH and Lee JY: Targeting ASC in NLRP3 inflammasome by caffeic acid phenethyl ester: A novel strategy to treat acute gout. Sci Rep. 6:386222016. View Article : Google Scholar : PubMed/NCBI

28 

Natarajan K, Singh S, Burke TR Jr, Grunberger D and Aggarwal BB: Caffeic acid phenethyl ester is a potent and specific inhibitor of activation of nuclear transcription factor NF-kappa B. Proc Natl Acad Sci USA. 93:9090–9095. 1996. View Article : Google Scholar : PubMed/NCBI

29 

Liang Y, Feng G, Wu L, Zhong S, Gao X, Tong Y, Cui W, Qin Y, Xu W, Xiao X, et al: Caffeic acid phenethyl ester suppressed growth and metastasis of nasopharyngeal carcinoma cells by inactivating the NF-κB pathway. Drug Des Devel Ther. 13:1335–1345. 2019. View Article : Google Scholar :

30 

Lim KM, Bae S, Koo JE, Kim ES, Bae ON and Lee JY: Suppression of skin inflammation in keratinocytes and acute/chronic disease models by caffeic acid phenethyl ester. Arch Dermatol Res. 307:219–227. 2015. View Article : Google Scholar

31 

Morroni F, Sita G, Graziosi A, Turrini E, Fimognari C, Tarozzi A and Hrelia P: Neuroprotective effect of caffeic acid phenethyl ester in A mouse model of Alzheimer's disease involves Nrf2/HO-1 pathway. Aging Dis. 9:605–622. 2018. View Article : Google Scholar : PubMed/NCBI

32 

Khan MN, Lane ME, McCarron PA and Tambuwala MM: Caffeic acid phenethyl ester is protective in experimental ulcerative colitis via reduction in levels of pro-inflammatory mediators and enhancement of epithelial barrier function. Inflammopharmacology. 26:561–569. 2018. View Article : Google Scholar :

33 

Elmali N, Ayan I, Türköz Y, Mizrak B, Germen B and Bora A: Effect of caffeic acid phenethyl ester on cartilage in experimental osteoarthritis. Rheumatol Int. 22:222–226. 2002. View Article : Google Scholar : PubMed/NCBI

34 

Lu H, Fu C, Kong S, Wang X, Sun L, Lin Z, Luo P and Jin H: Maltol prevents the progression of osteoarthritis by targeting PI3K/Akt/NF-κB pathway: In vitro and in vivo studies. J Cell Mol Med. 25:499–509. 2021. View Article : Google Scholar

35 

Glasson SS, Blanchet TJ and Morris EA: The surgical destabilization of the medial meniscus (DMM) model of osteoarthritis in the 129/SvEv mouse. Osteoarthritis Cartilage. 15:1061–1069. 2007. View Article : Google Scholar : PubMed/NCBI

36 

Livak KJ and Schmittgen TD: Analysis of relative gene expression data using real-time quantitative PCR and the 2(-Delta Delta C(T)) method. Methods. 25:402–408. 2001. View Article : Google Scholar

37 

Glasson SS, Chambers MG, Van Den Berg WB and Little CB: The OARSI histopathology initiative-recommendations for histological assessments of osteoarthritis in the mouse. Osteoarthritis Cartilage. 18(Suppl 3): pp. S17–S23. 2010, View Article : Google Scholar

38 

Gu M, Jin J, Ren C, Chen X, Gao W, Wang X, Wu Y, Tian N, Pan Z, Wu A, et al: Akebia Saponin D suppresses inflammation in chondrocytes via the NRF2/HO-1/NF-κB axis and ameliorates osteoarthritis in mice. Food Funct. 11:10852–10863. 2020. View Article : Google Scholar : PubMed/NCBI

39 

da Costa BR, Reichenbach S, Keller N, Nartey L, Wandel S, Jüni P and Trelle S: Effectiveness of non-steroidal anti-inflammatory drugs for the treatment of pain in knee and hip osteoarthritis: A network meta-analysis. Lancet. 390:e21–e33. 2017. View Article : Google Scholar : PubMed/NCBI

40 

Berenbaum F: Osteoarthritis as an inflammatory disease (osteoarthritis is not osteoarthrosis!). Osteoarthritis Cartilage. 21:16–21. 2013. View Article : Google Scholar

41 

Deligiannidou GE, Papadopoulos RE, Kontogiorgis C, Detsi A, Bezirtzoglou E and Constantinides T: Unraveling natural products' role in osteoarthritis management-an overview. Antioxidants (Basel). 9:3482020. View Article : Google Scholar

42 

Balaha M, Filippis BD, Cataldi A and di Giacomo V: CAPE and neuroprotection: A review. Biomolecules. 11:1762021. View Article : Google Scholar : PubMed/NCBI

43 

Menezes da Silveira CCS, Luz DA, da Silva CCS, Prediger RDS, Martins MD, Martins MAT, Fontes-Júnior EA and Maia CSF: Propolis: A useful agent on psychiatric and neurological disorders? A focus on CAPE and pinocembrin components. Med Res Rev. 41:1195–1215. 2021. View Article : Google Scholar

44 

Murtaza G, Sajjad A, Mehmood Z, Shah SH and Siddiqi AR: Possible molecular targets for therapeutic applications of caffeic acid phenethyl ester in inflammation and cancer. J Food Drug Anal. 23:11–18. 2015. View Article : Google Scholar : PubMed/NCBI

45 

Liu-Bryan R and Terkeltaub R: Emerging regulators of the inflammatory process in osteoarthritis. Nat Rev Rheumatol. 11:35–44. 2015. View Article : Google Scholar :

46 

Toyoda T, Tsukamoto T, Takasu S, Shi L, Hirano N, Ban H, Kumagai T and Tatematsu M: Anti-inflammatory effects of caffeic acid phenethyl ester (CAPE), a nuclear factor-kappaB inhibitor, on Helicobacter pylori-induced gastritis in Mongolian gerbils. Int J Cancer. 125:1786–1795. 2009. View Article : Google Scholar : PubMed/NCBI

47 

Dai G, Jiang Z, Sun B, Liu C, Meng Q, Ding K, Jing W and Ju W: Caffeic acid phenethyl ester prevents colitis-associated cancer by inhibiting NLRP3 inflammasome. Front Oncol. 10:7212020. View Article : Google Scholar : PubMed/NCBI

48 

Guilak F, Nims RJ, Dicks A, Wu CL and Meulenbelt I: Osteoarthritis as a disease of the cartilage pericellular matrix. Matrix Biol. 71-72:40–50. 2018. View Article : Google Scholar : PubMed/NCBI

49 

Lu G, Li L, Wang B and Kuang L: LINC00623/miR-101/HRAS axis modulates IL-1β-mediated ECM degradation, apoptosis and senescence of osteoarthritis chondrocytes. Aging (Albany NY). 12:3218–3237. 2020. View Article : Google Scholar

50 

Boehme KA and Rolauffs B: Onset and progression of human osteoarthritis-can growth factors, inflammatory cytokines, or differential mirna expression concomitantly induce proliferation, ECM degradation, and inflammation in articular cartilage? Int J Mol Sci. 19:22822018. View Article : Google Scholar

51 

Rahmati M, Nalesso G, Mobasheri A and Mozafari M: Aging and osteoarthritis: Central role of the extracellular matrix. Ageing Res Rev. 40:20–30. 2017. View Article : Google Scholar : PubMed/NCBI

52 

Choi MC, Jo J, Park J, Kang HK and Park Y: NF-κB signaling pathways in osteoarthritic cartilage destruction. Cells. 8:7342019. View Article : Google Scholar

53 

Lepetsos P, Papavassiliou KA and Papavassiliou AG: Redox and NF-κB signaling in osteoarthritis. Free Radic Biol Med. 132:90–100. 2019. View Article : Google Scholar

54 

Saito T and Tanaka S: Molecular mechanisms underlying osteoarthritis development: Notch and NF-κB. Arthritis Res Ther. 19:942017. View Article : Google Scholar

55 

Tonelli C, Chio IIC and Tuveson DA: Transcriptional regulation by Nrf2. Antioxid Redox Signal. 29:1727–1745. 2018. View Article : Google Scholar :

56 

Sivandzade F, Prasad S, Bhalerao A and Cucullo L: NRF2 and NF-B interplay in cerebrovascular and neurodegenerative disorders: Molecular mechanisms and possible therapeutic approaches. Redox Biol. 21:1010592019. View Article : Google Scholar

57 

Lee Y, Shin DH, Kim JH, Hong S, Choi D, Kim YJ, Kwak MK and Jung Y: Caffeic acid phenethyl ester-mediated Nrf2 activation and IkappaB kinase inhibition are involved in NFkappaB inhibitory effect: Structural analysis for NFkappaB inhibition. Eur J Pharmacol. 643:21–28. 2010. View Article : Google Scholar : PubMed/NCBI

58 

Alcaraz MJ and Ferrandiz ML: Relevance of Nrf2 and heme oxygenase-1 in articular diseases. Free Radic Biol Med. 157:83–93. 2020. View Article : Google Scholar

59 

Chen X, Huang C, Sun H, Hong H, Jin J, Bei C, Lu Z and Zhang X: Puerarin suppresses inflammation and ECM degradation through Nrf2/HO-1 axis in chondrocytes and alleviates pain symptom in osteoarthritic mice. Food Funct. 12:2075–2089. 2021. View Article : Google Scholar : PubMed/NCBI

60 

Li JW, Wang RL, Xu J, Sun KY, Jiang HM, Sun ZY, Lv ZY, Xu XQ, Wu R, Guo H, et al: Methylene blue prevents osteoarthritis progression and relieves pain in rats via upregulation of Nrf2/PRDX1. Acta Pharmacol Sin. 43:417–428. 2022. View Article : Google Scholar :

61 

Kim H, Kim W, Yum S, Hong S, Oh JE, Lee JW, Kwak MK, Park EJ, Na DH and Jung Y: Caffeic acid phenethyl ester activation of Nrf2 pathway is enhanced under oxidative state: Structural analysis and potential as a pathologically targeted therapeutic agent in treatment of colonic inflammation. Free Radic Biol Med. 65:552–562. 2013. View Article : Google Scholar : PubMed/NCBI

62 

Stahli A, Maheen CU, Strauss FJ, Eick S, Sculean A and Gruber R: Caffeic acid phenethyl ester protects against oxidative stress and dampens inflammation via heme oxygenase 1. Int J Oral Sci. 11:62019. View Article : Google Scholar : PubMed/NCBI

63 

Li M, Wang XF, Shi JJ, Li YP, Yang N, Zhai S and Dang SS: Caffeic acid phenethyl ester inhibits liver fibrosis in rats. World J Gastroenterol. 21:3893–3903. 2015. View Article : Google Scholar : PubMed/NCBI

64 

Bellezza I, Giambanco I, Minelli A and Donato R: Nrf2-Keap1 signaling in oxidative and reductive stress. Biochim Biophys Acta Mol Cell Res. 1865:721–733. 2018. View Article : Google Scholar : PubMed/NCBI

65 

Pichler KM, Weinmann D, Schmidt S, Kubista B, Lass R, Martelanz L, Alphonsus J, Windhager R, Gabius HJ and Toegel S: The dysregulated galectin network activates nf-kappaB to induce disease markers and matrix degeneration in 3D pellet cultures of osteoarthritic chondrocytes. Calcif Tissue Int. 108:377–390. 2021. View Article : Google Scholar

66 

Wang Y, Li DL, Zhang XB, Duan YH, Wu ZH, Hao DS, Chen BS and Qiu GX: Increase of TNFalpha-stimulated osteoarthritic chondrocytes apoptosis and decrease of matrix metalloproteinases 9 by NF-κB inhibition. Biomed Environ Sci. 26:277–283. 2013.PubMed/NCBI

Related Articles

  • Abstract
  • View
  • Download
  • Twitter
Copy and paste a formatted citation
Spandidos Publications style
Sun W, Xie W, Huang D, Cui Y, Yue J, He Q, Jiang L, Xiong J, Sun W, Yi Q, Yi Q, et al: Caffeic acid phenethyl ester attenuates osteoarthritis progression by activating NRF2/HO‑1 and inhibiting the NF‑κB signaling pathway. Int J Mol Med 50: 134, 2022.
APA
Sun, W., Xie, W., Huang, D., Cui, Y., Yue, J., He, Q. ... Yi, Q. (2022). Caffeic acid phenethyl ester attenuates osteoarthritis progression by activating NRF2/HO‑1 and inhibiting the NF‑κB signaling pathway. International Journal of Molecular Medicine, 50, 134. https://doi.org/10.3892/ijmm.2022.5190
MLA
Sun, W., Xie, W., Huang, D., Cui, Y., Yue, J., He, Q., Jiang, L., Xiong, J., Sun, W., Yi, Q."Caffeic acid phenethyl ester attenuates osteoarthritis progression by activating NRF2/HO‑1 and inhibiting the NF‑κB signaling pathway". International Journal of Molecular Medicine 50.5 (2022): 134.
Chicago
Sun, W., Xie, W., Huang, D., Cui, Y., Yue, J., He, Q., Jiang, L., Xiong, J., Sun, W., Yi, Q."Caffeic acid phenethyl ester attenuates osteoarthritis progression by activating NRF2/HO‑1 and inhibiting the NF‑κB signaling pathway". International Journal of Molecular Medicine 50, no. 5 (2022): 134. https://doi.org/10.3892/ijmm.2022.5190
Copy and paste a formatted citation
x
Spandidos Publications style
Sun W, Xie W, Huang D, Cui Y, Yue J, He Q, Jiang L, Xiong J, Sun W, Yi Q, Yi Q, et al: Caffeic acid phenethyl ester attenuates osteoarthritis progression by activating NRF2/HO‑1 and inhibiting the NF‑κB signaling pathway. Int J Mol Med 50: 134, 2022.
APA
Sun, W., Xie, W., Huang, D., Cui, Y., Yue, J., He, Q. ... Yi, Q. (2022). Caffeic acid phenethyl ester attenuates osteoarthritis progression by activating NRF2/HO‑1 and inhibiting the NF‑κB signaling pathway. International Journal of Molecular Medicine, 50, 134. https://doi.org/10.3892/ijmm.2022.5190
MLA
Sun, W., Xie, W., Huang, D., Cui, Y., Yue, J., He, Q., Jiang, L., Xiong, J., Sun, W., Yi, Q."Caffeic acid phenethyl ester attenuates osteoarthritis progression by activating NRF2/HO‑1 and inhibiting the NF‑κB signaling pathway". International Journal of Molecular Medicine 50.5 (2022): 134.
Chicago
Sun, W., Xie, W., Huang, D., Cui, Y., Yue, J., He, Q., Jiang, L., Xiong, J., Sun, W., Yi, Q."Caffeic acid phenethyl ester attenuates osteoarthritis progression by activating NRF2/HO‑1 and inhibiting the NF‑κB signaling pathway". International Journal of Molecular Medicine 50, no. 5 (2022): 134. https://doi.org/10.3892/ijmm.2022.5190
Follow us
  • Twitter
  • LinkedIn
  • Facebook
About
  • Spandidos Publications
  • Careers
  • Cookie Policy
  • Privacy Policy
How can we help?
  • Help
  • Live Chat
  • Contact
  • Email to our Support Team