Spandidos Publications Logo
  • About
    • About Spandidos
    • Aims and Scopes
    • Abstracting and Indexing
    • Editorial Policies
    • Reprints and Permissions
    • Job Opportunities
    • Terms and Conditions
    • Contact
  • Journals
    • All Journals
    • Oncology Letters
      • Oncology Letters
      • Information for Authors
      • Editorial Policies
      • Editorial Board
      • Aims and Scope
      • Abstracting and Indexing
      • Bibliographic Information
      • Archive
    • International Journal of Oncology
      • International Journal of Oncology
      • Information for Authors
      • Editorial Policies
      • Editorial Board
      • Aims and Scope
      • Abstracting and Indexing
      • Bibliographic Information
      • Archive
    • Molecular and Clinical Oncology
      • Molecular and Clinical Oncology
      • Information for Authors
      • Editorial Policies
      • Editorial Board
      • Aims and Scope
      • Abstracting and Indexing
      • Bibliographic Information
      • Archive
    • Experimental and Therapeutic Medicine
      • Experimental and Therapeutic Medicine
      • Information for Authors
      • Editorial Policies
      • Editorial Board
      • Aims and Scope
      • Abstracting and Indexing
      • Bibliographic Information
      • Archive
    • International Journal of Molecular Medicine
      • International Journal of Molecular Medicine
      • Information for Authors
      • Editorial Policies
      • Editorial Board
      • Aims and Scope
      • Abstracting and Indexing
      • Bibliographic Information
      • Archive
    • Biomedical Reports
      • Biomedical Reports
      • Information for Authors
      • Editorial Policies
      • Editorial Board
      • Aims and Scope
      • Abstracting and Indexing
      • Bibliographic Information
      • Archive
    • Oncology Reports
      • Oncology Reports
      • Information for Authors
      • Editorial Policies
      • Editorial Board
      • Aims and Scope
      • Abstracting and Indexing
      • Bibliographic Information
      • Archive
    • Molecular Medicine Reports
      • Molecular Medicine Reports
      • Information for Authors
      • Editorial Policies
      • Editorial Board
      • Aims and Scope
      • Abstracting and Indexing
      • Bibliographic Information
      • Archive
    • World Academy of Sciences Journal
      • World Academy of Sciences Journal
      • Information for Authors
      • Editorial Policies
      • Editorial Board
      • Aims and Scope
      • Abstracting and Indexing
      • Bibliographic Information
      • Archive
    • International Journal of Functional Nutrition
      • International Journal of Functional Nutrition
      • Information for Authors
      • Editorial Policies
      • Editorial Board
      • Aims and Scope
      • Abstracting and Indexing
      • Bibliographic Information
      • Archive
    • International Journal of Epigenetics
      • International Journal of Epigenetics
      • Information for Authors
      • Editorial Policies
      • Editorial Board
      • Aims and Scope
      • Abstracting and Indexing
      • Bibliographic Information
      • Archive
    • Medicine International
      • Medicine International
      • Information for Authors
      • Editorial Policies
      • Editorial Board
      • Aims and Scope
      • Abstracting and Indexing
      • Bibliographic Information
      • Archive
  • Articles
  • Information
    • Information for Authors
    • Information for Reviewers
    • Information for Librarians
    • Information for Advertisers
    • Conferences
  • Language Editing
Spandidos Publications Logo
  • About
    • About Spandidos
    • Aims and Scopes
    • Abstracting and Indexing
    • Editorial Policies
    • Reprints and Permissions
    • Job Opportunities
    • Terms and Conditions
    • Contact
  • Journals
    • All Journals
    • Biomedical Reports
      • Information for Authors
      • Editorial Policies
      • Editorial Board
      • Aims and Scope
      • Abstracting and Indexing
      • Bibliographic Information
      • Archive
    • Experimental and Therapeutic Medicine
      • Information for Authors
      • Editorial Policies
      • Editorial Board
      • Aims and Scope
      • Abstracting and Indexing
      • Bibliographic Information
      • Archive
    • International Journal of Epigenetics
      • Information for Authors
      • Editorial Policies
      • Editorial Board
      • Aims and Scope
      • Abstracting and Indexing
      • Bibliographic Information
      • Archive
    • International Journal of Functional Nutrition
      • Information for Authors
      • Editorial Policies
      • Editorial Board
      • Aims and Scope
      • Abstracting and Indexing
      • Bibliographic Information
      • Archive
    • International Journal of Molecular Medicine
      • Information for Authors
      • Editorial Policies
      • Editorial Board
      • Aims and Scope
      • Abstracting and Indexing
      • Bibliographic Information
      • Archive
    • International Journal of Oncology
      • Information for Authors
      • Editorial Policies
      • Editorial Board
      • Aims and Scope
      • Abstracting and Indexing
      • Bibliographic Information
      • Archive
    • Medicine International
      • Information for Authors
      • Editorial Policies
      • Editorial Board
      • Aims and Scope
      • Abstracting and Indexing
      • Bibliographic Information
      • Archive
    • Molecular and Clinical Oncology
      • Information for Authors
      • Editorial Policies
      • Editorial Board
      • Aims and Scope
      • Abstracting and Indexing
      • Bibliographic Information
      • Archive
    • Molecular Medicine Reports
      • Information for Authors
      • Editorial Policies
      • Editorial Board
      • Aims and Scope
      • Abstracting and Indexing
      • Bibliographic Information
      • Archive
    • Oncology Letters
      • Information for Authors
      • Editorial Policies
      • Editorial Board
      • Aims and Scope
      • Abstracting and Indexing
      • Bibliographic Information
      • Archive
    • Oncology Reports
      • Information for Authors
      • Editorial Policies
      • Editorial Board
      • Aims and Scope
      • Abstracting and Indexing
      • Bibliographic Information
      • Archive
    • World Academy of Sciences Journal
      • Information for Authors
      • Editorial Policies
      • Editorial Board
      • Aims and Scope
      • Abstracting and Indexing
      • Bibliographic Information
      • Archive
  • Articles
  • Information
    • For Authors
    • For Reviewers
    • For Librarians
    • For Advertisers
    • Conferences
  • Language Editing
Login Register Submit
  • This site uses cookies
  • You can change your cookie settings at any time by following the instructions in our Cookie Policy. To find out more, you may read our Privacy Policy.

    I agree
Search articles by DOI, keyword, author or affiliation
Search
Advanced Search
presentation
International Journal of Molecular Medicine
Join Editorial Board Propose a Special Issue
Print ISSN: 1107-3756 Online ISSN: 1791-244X
Journal Cover
January-2023 Volume 51 Issue 1

Full Size Image

Sign up for eToc alerts
Recommend to Library

Journals

International Journal of Molecular Medicine

International Journal of Molecular Medicine

International Journal of Molecular Medicine is an international journal devoted to molecular mechanisms of human disease.

International Journal of Oncology

International Journal of Oncology

International Journal of Oncology is an international journal devoted to oncology research and cancer treatment.

Molecular Medicine Reports

Molecular Medicine Reports

Covers molecular medicine topics such as pharmacology, pathology, genetics, neuroscience, infectious diseases, molecular cardiology, and molecular surgery.

Oncology Reports

Oncology Reports

Oncology Reports is an international journal devoted to fundamental and applied research in Oncology.

Experimental and Therapeutic Medicine

Experimental and Therapeutic Medicine

Experimental and Therapeutic Medicine is an international journal devoted to laboratory and clinical medicine.

Oncology Letters

Oncology Letters

Oncology Letters is an international journal devoted to Experimental and Clinical Oncology.

Biomedical Reports

Biomedical Reports

Explores a wide range of biological and medical fields, including pharmacology, genetics, microbiology, neuroscience, and molecular cardiology.

Molecular and Clinical Oncology

Molecular and Clinical Oncology

International journal addressing all aspects of oncology research, from tumorigenesis and oncogenes to chemotherapy and metastasis.

World Academy of Sciences Journal

World Academy of Sciences Journal

Multidisciplinary open-access journal spanning biochemistry, genetics, neuroscience, environmental health, and synthetic biology.

International Journal of Functional Nutrition

International Journal of Functional Nutrition

Open-access journal combining biochemistry, pharmacology, immunology, and genetics to advance health through functional nutrition.

International Journal of Epigenetics

International Journal of Epigenetics

Publishes open-access research on using epigenetics to advance understanding and treatment of human disease.

Medicine International

Medicine International

An International Open Access Journal Devoted to General Medicine.

Journal Cover
January-2023 Volume 51 Issue 1

Full Size Image

Sign up for eToc alerts
Recommend to Library

  • Article
  • Citations
    • Cite This Article
    • Download Citation
    • Create Citation Alert
    • Remove Citation Alert
    • Cited By
  • Similar Articles
    • Related Articles (in Spandidos Publications)
    • Similar Articles (Google Scholar)
    • Similar Articles (PubMed)
  • Download PDF
  • Download XML
  • View XML

  • Supplementary Files
    • Supplementary_Data.pdf
Article Open Access

RKIP suppresses the influenza A virus‑induced airway inflammatory response via the ERK/MAPK pathway

  • Authors:
    • Jing-Jing Ye
    • Si-Liang Wei
    • Yuan-Yuan Wei
    • Da-Wei Zhang
    • Li Sun
    • Hui-Mei Wu
    • Ji-Long Shen
    • Li Yu
    • Yong Wang
    • Guang-He Fei
  • View Affiliations / Copyright

    Affiliations: Department of Respiratory and Critical Care Medicine, First Affiliated Hospital of Anhui Medical University, Hefei, Anhui 230022, P.R. China, Department of Geriatric Respiratory and Critical Care, Anhui Geriatric Institute, First Affiliated Hospital of Anhui Medical University, Hefei, Anhui 230022, P.R. China, Department of Pathogen Biology and Provincial Laboratories of Pathogen Biology and Zoonoses, Anhui Medical University, Hefei, Anhui 230022, P.R. China
    Copyright: © Ye et al. This is an open access article distributed under the terms of Creative Commons Attribution License.
  • Article Number: 1
    |
    Published online on: November 16, 2022
       https://doi.org/10.3892/ijmm.2022.5204
  • Expand metrics +
Metrics: Total Views: 0 (Spandidos Publications: | PMC Statistics: )
Metrics: Total PDF Downloads: 0 (Spandidos Publications: | PMC Statistics: )
Cited By (CrossRef): 0 citations Loading Articles...

This article is mentioned in:



Abstract

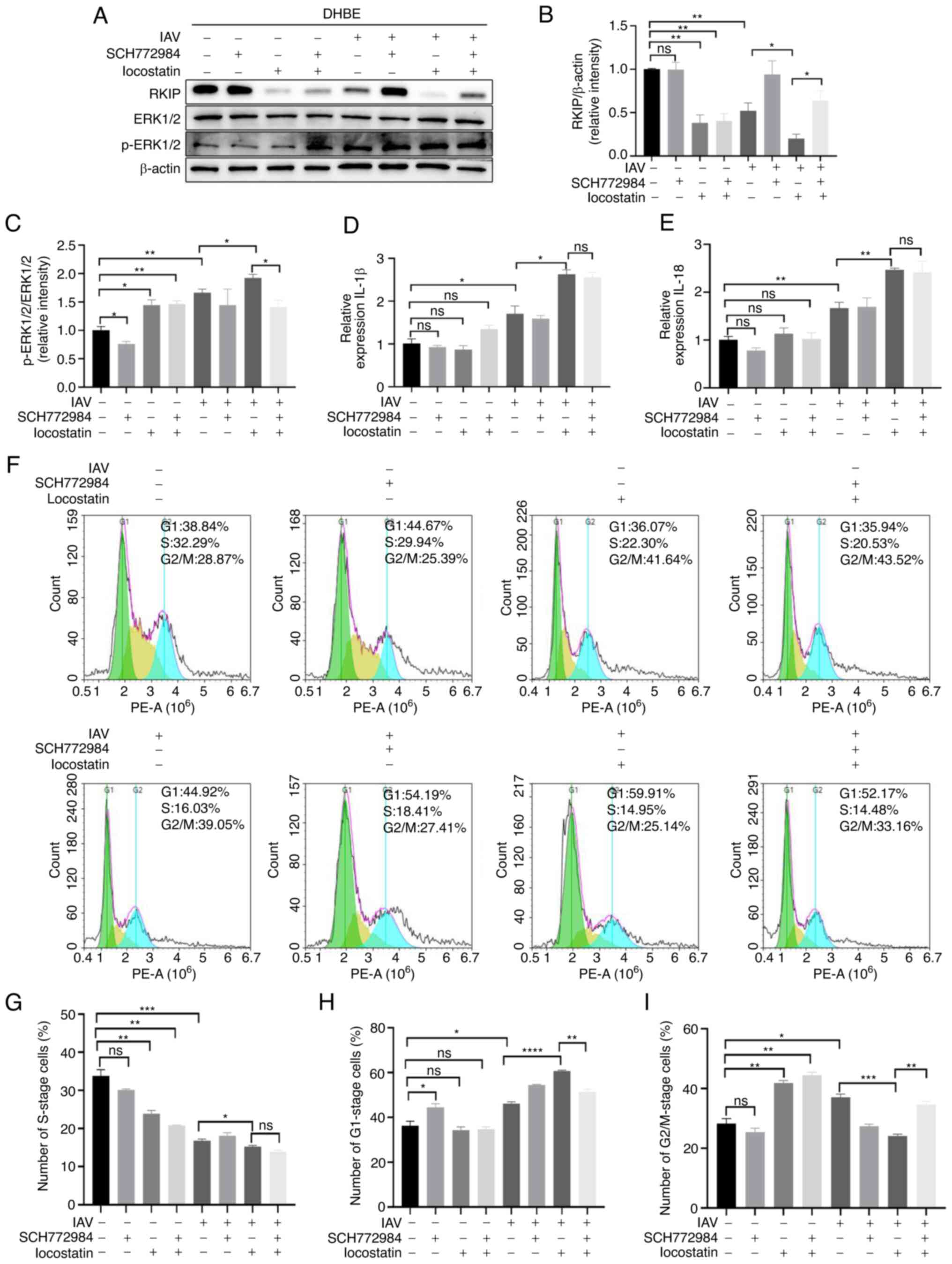
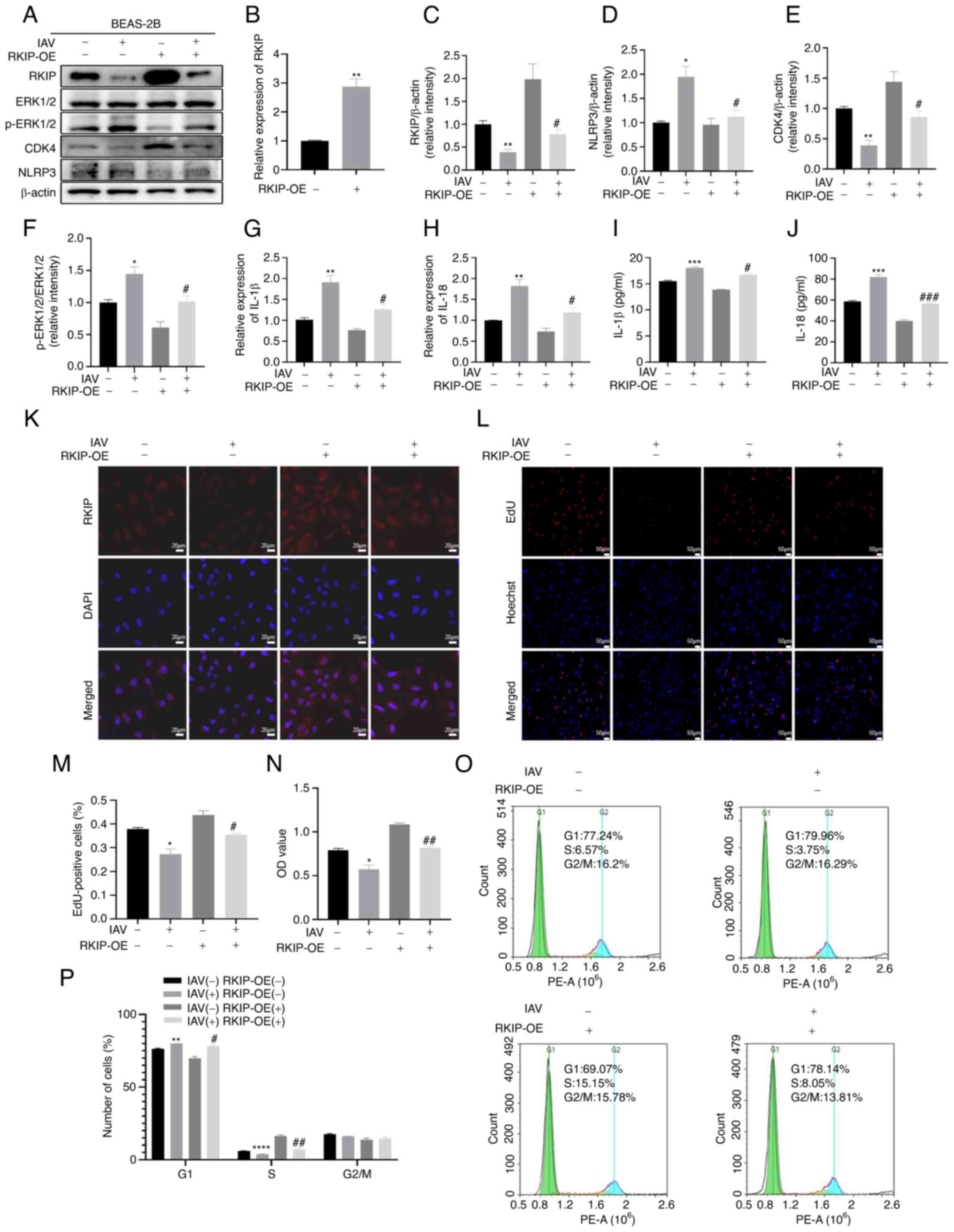
Raf kinase inhibitor protein (RKIP) is an inflammation‑inhibiting mediator that is involved in several diseases; however, the potential mechanism of action of RKIP on the inflammatory response induced by influenza A virus (IAV) remains unclear. The present study aimed to investigate whether RKIP regulated the inflammatory response via the ERK/MAPK pathway. The present study detected the expression levels of RKIP and alterations in the inflammatory response in human normal bronchial epithelial BEAS‑2B cells, diseased human bronchial epithelial cells and primary human bronchial epithelial cells infected with IAV. Cells were treated with locostatin to inhibit the expression of RKIP. RKIP was overexpressed by lentivirus transduction and the small molecule inhibitor SCH772984 was applied to specifically inhibit activation of the ERK/MAPK pathway. In addition, C57BL/6 mice were infected with IAV to further confirm the role of RKIP in regulation of the inflammatory response via ERK/MAPK in vivo. Western blotting, reverse transcription‑quantitative PCR, ELISA, 5‑ethynyl‑­2'‑deoxyuridine assay, immunofluorescence staining, Cell Counting Kit‑8, cell cycle assay, hematoxylin and eosin staining, and immunohistochemistry were used to detect all of the changes. Notably, RKIP attenuated the inflammatory response that was triggered by IAV infection in airway epithelial cells, which was characterized by augmented inflammatory cytokines and cell cycle arrest. Furthermore, the ERK/MAPK pathway was revealed to be activated by IAV infection and downregulation of RKIP aggravated the airway inflammatory response. By contrast, overexpression of RKIP effectively ameliorated the airway inflammatory response induced by IAV. These findings demonstrated that RKIP may serve a protective role in airway epithelial cells by combating inflammation via the ERK/MAPK pathway. Collectively, the present findings suggested that RKIP may negatively regulate airway inflammation and thus may constitute a promising therapeutic strategy for airway inflammatory‑related diseases that are induced by IAV.
View Figures

Figure 1

Figure 2

Figure 3

Figure 4

Figure 5

Figure 6

View References

1 

Ellul MA, Benjamin L, Singh B, Lant S, Michael BD, Easton A, Kneen R, Defres S, Sejvar J and Solomon T: Neurological associations of COVID-19. Lancet Neurol. 19:767–783. 2020. View Article : Google Scholar : PubMed/NCBI

2 

Yu X, Cai T, Fan L, Liang Z, Du Q, Wang Q, Yang Z, Vlahos R, Wu L and Lin L: The traditional herbal formulation, Jianpiyifei II, reduces pulmonary inflammation induced by influenza A virus and cigarette smoke in mice. Clin Sci (Lond). 135:1733–1750. 2021. View Article : Google Scholar : PubMed/NCBI

3 

Prigge AD, Ma R, Coates BM, Singer BD and Ridge KM: Age-dependent differences in T-Cell responses to influenza A virus. Am J Respir Cell Mol Biol. 63:415–423. 2020. View Article : Google Scholar : PubMed/NCBI

4 

Choi HJ, Lim CH, Song JH, Baek SH and Kwon DH: Antiviral activity of raoulic acid from Raoulia australis against Picornaviruses. Phytomedicine. 16:35–39. 2009. View Article : Google Scholar

5 

Callon D, Berri F, Lebreil AL, Fornes P and Andreoletti L: Coinfection of parvovirus B19 with influenza A/H1N1 causes fulminant myocarditis and pneumonia. An autopsy case report. Pathogens. 10:9582021. View Article : Google Scholar : PubMed/NCBI

6 

Sasaki M, Ikeda H, Sato Y and Nakanuma Y: Proinflammatory cytokine-induced cellular senescence of biliary epithelial cells is mediated via oxidative stress and activation of ATM pathway: A culture study. Free Radic Res. 42:625–632. 2008. View Article : Google Scholar : PubMed/NCBI

7 

Zhang C, Hein TW, Wang W, Ren Y, Shipley RD and Kuo L: Activation of JNK and xanthine oxidase by TNF-alpha impairs nitric oxide-mediated dilation of coronary arterioles. J Mol Cell Cardiol. 40:247–257. 2006. View Article : Google Scholar : PubMed/NCBI

8 

Darzynkiewicz Z, Williamson B, Carswell EA and Old LJ: Cell cycle-specific effects of tumor necrosis factor. Cancer Res. 44:83–90. 1984.PubMed/NCBI

9 

Al-Mulla F, Bitar MS, Taqi Z and Yeung KC: RKIP: Much more than Raf kinase inhibitory protein. J Cell Physiol. 228:1688–1702. 2013. View Article : Google Scholar : PubMed/NCBI

10 

Iuliano AD, Roguski KM, Chang HH, Muscatello DJ, Palekar R, Tempia S, Cohen C, Gran JM, Schanzer D, Cowling BJ, et al: Estimates of global seasonal influenza-associated respiratory mortality: A modelling study. Lancet. 391:1285–1300. 2018. View Article : Google Scholar :

11 

Yeung K, Janosch P, McFerran B, Rose DW, Mischak H, Sedivy JM and Kolch W: Mechanism of suppression of the Raf/MEK/extracellular signal-regulated kinase pathway by the raf kinase inhibitor protein. Mol Cell Biol. 20:3079–3085. 2000. View Article : Google Scholar : PubMed/NCBI

12 

Zeng L, Imamoto A and Rosner MR: Raf kinase inhibitory protein (RKIP): A physiological regulator and future therapeutic target. Expert Opin Ther Targets. 12:1275–1287. 2008. View Article : Google Scholar : PubMed/NCBI

13 

Vandamme D, Herrero A, Al-Mulla F and Kolch W: Regulation of the MAPK pathway by raf kinase inhibitory protein. Crit Rev Oncog. 19:405–415. 2014. View Article : Google Scholar

14 

Yesilkanal AE and Rosner MR: Raf kinase inhibitory protein (RKIP) as a metastasis suppressor: Regulation of signaling networks in cancer. Crit Rev Oncog. 19:447–454. 2014. View Article : Google Scholar

15 

Klysik J, Theroux SJ, Sedivy JM, Moffit JS and Boekelheide K: Signaling crossroads: the function of Raf kinase inhibitory protein in cancer, the central nervous system and reproduction. Cell Signal. 20:1–9. 2008. View Article : Google Scholar :

16 

Noh HS, Hah YS, Zada S, Ha JH, Sim G, Hwang JS, Lai TH, Nguyen HQ, Park JY, Kim HJ, et al: PEBP1, a RAF kinase inhibitory protein, negatively regulates starvation-induced autophagy by direct interaction with LC3. Autophagy. 12:2183–2196. 2016. View Article : Google Scholar : PubMed/NCBI

17 

Wenzel SE, Tyurina YY, Zhao J, St Croix CM, Dar HH, Mao G, Tyurin VA, Anthonymuthu TS, Kapralov AA, Amoscato AA, et al: PEBP1 wardens ferroptosis by enabling lipoxygenase generation of lipid death signals. Cell. 171:628–641 e26. 2017. View Article : Google Scholar : PubMed/NCBI

18 

Kaminska B: MAPK signalling pathways as molecular targets for anti-inflammatory therapy-from molecular mechanisms to therapeutic benefits. Biochim Biophys Acta. 1754:253–262. 2005. View Article : Google Scholar : PubMed/NCBI

19 

Liu T, Zhang L, Joo D and Sun SC: NF-κB signaling in inflammation. Signal Transduct Target Ther. 2:170232017. View Article : Google Scholar

20 

Huang Q, Bai F, Nie J, Lu S, Lu C, Zhu X, Zhuo L and Lin X: Didymin ameliorates hepatic injury through inhibition of MAPK and NF-κB pathways by up-regulating RKIP expression. Int Immunopharmacol. 42:130–138. 2017. View Article : Google Scholar

21 

Qin Q, Liu H, Shou J, Jiang Y, Yu H and Wang X: The inhibitor effect of RKIP on inflammasome activation and inflammasome-dependent diseases. Cell Mol Immunol. 18:992–1004. 2021. View Article : Google Scholar :

22 

Mansoori B, Mohammadi A, Ditzel HJ, Duijf PHG, Khaze V, Gjerstorff MF and Baradaran B: HMGA2 as a critical regulator in cancer development. Genes (Basel). 12:2692021. View Article : Google Scholar : PubMed/NCBI

23 

Zhang L, Fu Z, Binkley C, Giordano T, Burant CF, Logsdon CD and Simeone DM: Raf kinase inhibitory protein inhibits beta-cell proliferation. Surgery. 136:708–715. 2004. View Article : Google Scholar : PubMed/NCBI

24 

Ma J, Li F, Liu L, Cui D, Wu X, Jiang X and Jiang H: Raf kinase inhibitor protein inhibits cell proliferation but promotes cell migration in rat hepatic stellate cells. Liver Int. 29:567–574. 2009. View Article : Google Scholar : PubMed/NCBI

25 

Pnueli L, Gutfinger T, Hareven D, Ben-Naim O, Ron N, Adir N and Lifschitz E: Tomato SP-interacting proteins define a conserved signaling system that regulates shoot architecture and flowering. Plant Cell. 13:2687–2702. 2001. View Article : Google Scholar : PubMed/NCBI

26 

Akaishi J, Onda M, Asaka S, Okamoto J, Miyamoto S, Nagahama M, Ito K, Kwanami O and Shimizu K: Growth-suppressive function of phosphatidylethanolamine-binding protein in anaplastic thyroid cancer. Anticancer Res. 26:4437–4442. 2006.

27 

Fulcher ML, Gabriel S, Burns KA, Yankaskas JR and Randell SH: Well-differentiated human airway epithelial cell cultures. Methods Mol Med. 107:183–206. 2005.

28 

Yamaya M, Nishimura H, Hatachi Y, Yoshida M, Fujiwara H, Asada M, Nakayama K, Yasuda H, Deng X, Sasaki T, et al: Procaterol inhibits rhinovirus infection in primary cultures of human tracheal epithelial cells. Eur J Pharmacol. 650:431–444. 2011. View Article : Google Scholar

29 

Guo Y, Tu YH, Wu X, Ji S, Shen JL, Wu HM and Fei GH: ResolvinD1 protects the airway barrier against injury induced by influenza A virus through the Nrf2 pathway. Front Cell Infect Microbiol. 10:6164752020. View Article : Google Scholar

30 

Wei YY, Zhang DW, Ye JJ, Lan QX, Ji S, Sun L, Li F and Fei GH: Interleukin-6 neutralizing antibody attenuates the hypersecretion of airway mucus via inducing the nuclear translocation of Nrf2 in chronic obstructive pulmonary disease. Biomed Pharmacother. 152:1132442022. View Article : Google Scholar : PubMed/NCBI

31 

Livak KJ and Schmittgen TD: Analysis of relative gene expression data using real-time quantitative PCR and the 2(-Delta Delta C(T)) method. Methods. 25:402–408. 2001. View Article : Google Scholar

32 

Kajon AE, Gigliotti AP and Harrod KS: Acute inflammatory response and remodeling of airway epithelium after subspecies B1 human adenovirus infection of the mouse lower respiratory tract. J Med Virol. 71:233–244. 2003. View Article : Google Scholar : PubMed/NCBI

33 

Mc Henry KT, Ankala SV, Ghosh AK and Fenteany G: A non-antibacterial oxazolidinone derivative that inhibits epithelial cell sheet migration. Chembiochem. 3:1105–1111. 2002. View Article : Google Scholar : PubMed/NCBI

34 

Zhu S, Mc Henry KT, Lane WS and Fenteany G: A chemical inhibitor reveals the role of Raf kinase inhibitor protein in cell migration. Chem Biol. 12:981–991. 2005. View Article : Google Scholar : PubMed/NCBI

35 

Lin W, Ma C, Su F, Jiang Y, Lai R, Zhang T, Sun K, Fan L, Cai Z, Li Z, et al: Raf kinase inhibitor protein mediates intestinal epithelial cell apoptosis and promotes IBDs in humans and mice. Gut. 66:597–610. 2017. View Article : Google Scholar

36 

al-Mulla F, Bitar MS, Taqi Z, Rath O and Kolch W: RAF kinase inhibitory protein (RKIP) modulates cell cycle kinetics and motility. Mol Biosyst. 7:928–941. 2011. View Article : Google Scholar

37 

Zhu L, Zhao W, Lu J, Li S, Zhou K, Jiang W, Duan X, Fu L, Yu B, Cai KQ, et al: Influenza virus matrix protein M1 interacts with SLD5 to block host cell cycle. Cell Microbiol. 21:e130382019. View Article : Google Scholar : PubMed/NCBI

38 

Ji S, Bai Q, Wu X, Zhang DW, Wang S, Shen JL and Fei GH: Unique synergistic antiviral effects of Shufeng Jiedu Capsule and oseltamivir in influenza A viral-induced acute exacerbation of chronic obstructive pulmonary disease. Biomed Pharmacother. 121:1096522020. View Article : Google Scholar

39 

Ma J, Qiu Y, Wang M, Zhang M, Zhao X and Jiang H: Locostatin alleviates liver fibrosis induced by carbon tetrachloride in mice. Dig Dis Sci. 64:2570–2580. 2019. View Article : Google Scholar : PubMed/NCBI

40 

Lin X, Bai F, Nie J, Lu S, Lu C, Zhu X, Wei J, Lu Z and Huang Q: Didymin alleviates hepatic fibrosis through inhibiting ERK and PI3K/Akt pathways via regulation of raf kinase inhibitor protein. Cell Physiol Biochem. 40:1422–1432. 2016. View Article : Google Scholar : PubMed/NCBI

41 

Pearson G, Robinson F, Gibson TB, Xu BE, Karandikar M, Berman K and Cobb MH: Mitogen-activated protein (MAP) kinase pathways: Regulation and physiological functions. Endocr Rev. 22:153–183. 2001.PubMed/NCBI

42 

Wang X, Xing Y, Tang Z, Tang Y, Shen J and Zhang F: Thioredoxin-2 impacts the inflammatory response via suppression of NF-κB and MAPK signaling in sepsis shock. Biochem Biophys Res Commun. 524:876–882. 2020. View Article : Google Scholar : PubMed/NCBI

43 

Gu M, Liu Z, Lai R, Liu S, Lin W, Ouyang C, Ye S, Huang H and Wang X: RKIP and TBK1 form a positive feedback loop to promote type I interferon production in innate immunity. EMBO J. 35:2553–2565. 2016. View Article : Google Scholar : PubMed/NCBI

44 

Ho HT, Peischard S, Strutz-Seebohm N and Seebohm G: Virus-host interactions of enteroviruses and parvovirus B19 in myocarditis. Cell Physiol Biochem. 55:679–703. 2021. View Article : Google Scholar : PubMed/NCBI

45 

Andrejeva G and Rathmell JC: Similarities and distinctions of cancer and immune metabolism in inflammation and tumors. Cell Metab. 26:49–70. 2017. View Article : Google Scholar : PubMed/NCBI

46 

McAuley JL, Tate MD, MacKenzie-Kludas CJ, Pinar A, Zeng W, Stutz A, Latz E, Brown LE and Mansell A: Activation of the NLRP3 inflammasome by IAV virulence protein PB1-F2 contributes to severe pathophysiology and disease. PLoS Pathog. 9:e10033922013. View Article : Google Scholar : PubMed/NCBI

47 

Ichinohe T, Pang IK, Kumamoto Y, Peaper DR, Ho JH, Murray TcS and Iwasaki A: Microbiota regulates immune defense against respiratory tract influenza A virus infection. Proc Natl Acad Sci USA. 108:5354–5359. 2011. View Article : Google Scholar : PubMed/NCBI

48 

Lu H, Chelvanambi S, Poirier C, Saliba J, March KL, Clauss M and Bogatcheva NV: EMAPII monoclonal antibody ameliorates influenza A virus-induced lung injury. Mol Ther. 26:2060–2069. 2018. View Article : Google Scholar : PubMed/NCBI

49 

Zhou J, Wang D, Gao R, Zhao B, Song J, Qi X, Zhang Y, Shi Y, Yang L, Zhu W, et al: Biological features of novel avian influenza A (H7N9) virus. Nature. 499:500–503. 2013. View Article : Google Scholar : PubMed/NCBI

50 

Ito Y, Correll K, Zemans RL, Leslie CC, Murphy RC and Mason RJ: Influenza induces IL-8 and GM-CSF secretion by human alveolar epithelial cells through HGF/c-Met and TGF-α/EGFR signaling. Am J Physiol Lung Cell Mol Physiol. 308:L1178–L1188. 2015. View Article : Google Scholar : PubMed/NCBI

51 

Ring S, Eggers L, Behrends J, Wutkowski A, Schwudke D, Kröger A, Hierweger AM, Hölscher C, Gabriel G and Schneider BE: Blocking IL-10 receptor signaling ameliorates Mycobacterium tuberculosis infection during influenza-induced exacerbation. JCI Insight. 5:e1265332019. View Article : Google Scholar : PubMed/NCBI

Related Articles

  • Abstract
  • View
  • Download
  • Twitter
Copy and paste a formatted citation
Spandidos Publications style
Ye J, Wei S, Wei Y, Zhang D, Sun L, Wu H, Shen J, Yu L, Wang Y, Fei G, Fei G, et al: RKIP suppresses the influenza A virus‑induced airway inflammatory response via the ERK/MAPK pathway. Int J Mol Med 51: 1, 2023.
APA
Ye, J., Wei, S., Wei, Y., Zhang, D., Sun, L., Wu, H. ... Fei, G. (2023). RKIP suppresses the influenza A virus‑induced airway inflammatory response via the ERK/MAPK pathway. International Journal of Molecular Medicine, 51, 1. https://doi.org/10.3892/ijmm.2022.5204
MLA
Ye, J., Wei, S., Wei, Y., Zhang, D., Sun, L., Wu, H., Shen, J., Yu, L., Wang, Y., Fei, G."RKIP suppresses the influenza A virus‑induced airway inflammatory response via the ERK/MAPK pathway". International Journal of Molecular Medicine 51.1 (2023): 1.
Chicago
Ye, J., Wei, S., Wei, Y., Zhang, D., Sun, L., Wu, H., Shen, J., Yu, L., Wang, Y., Fei, G."RKIP suppresses the influenza A virus‑induced airway inflammatory response via the ERK/MAPK pathway". International Journal of Molecular Medicine 51, no. 1 (2023): 1. https://doi.org/10.3892/ijmm.2022.5204
Copy and paste a formatted citation
x
Spandidos Publications style
Ye J, Wei S, Wei Y, Zhang D, Sun L, Wu H, Shen J, Yu L, Wang Y, Fei G, Fei G, et al: RKIP suppresses the influenza A virus‑induced airway inflammatory response via the ERK/MAPK pathway. Int J Mol Med 51: 1, 2023.
APA
Ye, J., Wei, S., Wei, Y., Zhang, D., Sun, L., Wu, H. ... Fei, G. (2023). RKIP suppresses the influenza A virus‑induced airway inflammatory response via the ERK/MAPK pathway. International Journal of Molecular Medicine, 51, 1. https://doi.org/10.3892/ijmm.2022.5204
MLA
Ye, J., Wei, S., Wei, Y., Zhang, D., Sun, L., Wu, H., Shen, J., Yu, L., Wang, Y., Fei, G."RKIP suppresses the influenza A virus‑induced airway inflammatory response via the ERK/MAPK pathway". International Journal of Molecular Medicine 51.1 (2023): 1.
Chicago
Ye, J., Wei, S., Wei, Y., Zhang, D., Sun, L., Wu, H., Shen, J., Yu, L., Wang, Y., Fei, G."RKIP suppresses the influenza A virus‑induced airway inflammatory response via the ERK/MAPK pathway". International Journal of Molecular Medicine 51, no. 1 (2023): 1. https://doi.org/10.3892/ijmm.2022.5204
Follow us
  • Twitter
  • LinkedIn
  • Facebook
About
  • Spandidos Publications
  • Careers
  • Cookie Policy
  • Privacy Policy
How can we help?
  • Help
  • Live Chat
  • Contact
  • Email to our Support Team