Spandidos Publications Logo
  • About
    • About Spandidos
    • Aims and Scopes
    • Abstracting and Indexing
    • Editorial Policies
    • Reprints and Permissions
    • Job Opportunities
    • Terms and Conditions
    • Contact
  • Journals
    • All Journals
    • Oncology Letters
      • Oncology Letters
      • Information for Authors
      • Editorial Policies
      • Editorial Board
      • Aims and Scope
      • Abstracting and Indexing
      • Bibliographic Information
      • Archive
    • International Journal of Oncology
      • International Journal of Oncology
      • Information for Authors
      • Editorial Policies
      • Editorial Board
      • Aims and Scope
      • Abstracting and Indexing
      • Bibliographic Information
      • Archive
    • Molecular and Clinical Oncology
      • Molecular and Clinical Oncology
      • Information for Authors
      • Editorial Policies
      • Editorial Board
      • Aims and Scope
      • Abstracting and Indexing
      • Bibliographic Information
      • Archive
    • Experimental and Therapeutic Medicine
      • Experimental and Therapeutic Medicine
      • Information for Authors
      • Editorial Policies
      • Editorial Board
      • Aims and Scope
      • Abstracting and Indexing
      • Bibliographic Information
      • Archive
    • International Journal of Molecular Medicine
      • International Journal of Molecular Medicine
      • Information for Authors
      • Editorial Policies
      • Editorial Board
      • Aims and Scope
      • Abstracting and Indexing
      • Bibliographic Information
      • Archive
    • Biomedical Reports
      • Biomedical Reports
      • Information for Authors
      • Editorial Policies
      • Editorial Board
      • Aims and Scope
      • Abstracting and Indexing
      • Bibliographic Information
      • Archive
    • Oncology Reports
      • Oncology Reports
      • Information for Authors
      • Editorial Policies
      • Editorial Board
      • Aims and Scope
      • Abstracting and Indexing
      • Bibliographic Information
      • Archive
    • Molecular Medicine Reports
      • Molecular Medicine Reports
      • Information for Authors
      • Editorial Policies
      • Editorial Board
      • Aims and Scope
      • Abstracting and Indexing
      • Bibliographic Information
      • Archive
    • World Academy of Sciences Journal
      • World Academy of Sciences Journal
      • Information for Authors
      • Editorial Policies
      • Editorial Board
      • Aims and Scope
      • Abstracting and Indexing
      • Bibliographic Information
      • Archive
    • International Journal of Functional Nutrition
      • International Journal of Functional Nutrition
      • Information for Authors
      • Editorial Policies
      • Editorial Board
      • Aims and Scope
      • Abstracting and Indexing
      • Bibliographic Information
      • Archive
    • International Journal of Epigenetics
      • International Journal of Epigenetics
      • Information for Authors
      • Editorial Policies
      • Editorial Board
      • Aims and Scope
      • Abstracting and Indexing
      • Bibliographic Information
      • Archive
    • Medicine International
      • Medicine International
      • Information for Authors
      • Editorial Policies
      • Editorial Board
      • Aims and Scope
      • Abstracting and Indexing
      • Bibliographic Information
      • Archive
  • Articles
  • Information
    • Information for Authors
    • Information for Reviewers
    • Information for Librarians
    • Information for Advertisers
    • Conferences
  • Language Editing
Spandidos Publications Logo
  • About
    • About Spandidos
    • Aims and Scopes
    • Abstracting and Indexing
    • Editorial Policies
    • Reprints and Permissions
    • Job Opportunities
    • Terms and Conditions
    • Contact
  • Journals
    • All Journals
    • Biomedical Reports
      • Information for Authors
      • Editorial Policies
      • Editorial Board
      • Aims and Scope
      • Abstracting and Indexing
      • Bibliographic Information
      • Archive
    • Experimental and Therapeutic Medicine
      • Information for Authors
      • Editorial Policies
      • Editorial Board
      • Aims and Scope
      • Abstracting and Indexing
      • Bibliographic Information
      • Archive
    • International Journal of Epigenetics
      • Information for Authors
      • Editorial Policies
      • Editorial Board
      • Aims and Scope
      • Abstracting and Indexing
      • Bibliographic Information
      • Archive
    • International Journal of Functional Nutrition
      • Information for Authors
      • Editorial Policies
      • Editorial Board
      • Aims and Scope
      • Abstracting and Indexing
      • Bibliographic Information
      • Archive
    • International Journal of Molecular Medicine
      • Information for Authors
      • Editorial Policies
      • Editorial Board
      • Aims and Scope
      • Abstracting and Indexing
      • Bibliographic Information
      • Archive
    • International Journal of Oncology
      • Information for Authors
      • Editorial Policies
      • Editorial Board
      • Aims and Scope
      • Abstracting and Indexing
      • Bibliographic Information
      • Archive
    • Medicine International
      • Information for Authors
      • Editorial Policies
      • Editorial Board
      • Aims and Scope
      • Abstracting and Indexing
      • Bibliographic Information
      • Archive
    • Molecular and Clinical Oncology
      • Information for Authors
      • Editorial Policies
      • Editorial Board
      • Aims and Scope
      • Abstracting and Indexing
      • Bibliographic Information
      • Archive
    • Molecular Medicine Reports
      • Information for Authors
      • Editorial Policies
      • Editorial Board
      • Aims and Scope
      • Abstracting and Indexing
      • Bibliographic Information
      • Archive
    • Oncology Letters
      • Information for Authors
      • Editorial Policies
      • Editorial Board
      • Aims and Scope
      • Abstracting and Indexing
      • Bibliographic Information
      • Archive
    • Oncology Reports
      • Information for Authors
      • Editorial Policies
      • Editorial Board
      • Aims and Scope
      • Abstracting and Indexing
      • Bibliographic Information
      • Archive
    • World Academy of Sciences Journal
      • Information for Authors
      • Editorial Policies
      • Editorial Board
      • Aims and Scope
      • Abstracting and Indexing
      • Bibliographic Information
      • Archive
  • Articles
  • Information
    • For Authors
    • For Reviewers
    • For Librarians
    • For Advertisers
    • Conferences
  • Language Editing
Login Register Submit
  • This site uses cookies
  • You can change your cookie settings at any time by following the instructions in our Cookie Policy. To find out more, you may read our Privacy Policy.

    I agree
Search articles by DOI, keyword, author or affiliation
Search
Advanced Search
presentation
International Journal of Molecular Medicine
Join Editorial Board Propose a Special Issue
Print ISSN: 1107-3756 Online ISSN: 1791-244X
Journal Cover
April-2023 Volume 51 Issue 4

Full Size Image

Sign up for eToc alerts
Recommend to Library

Journals

International Journal of Molecular Medicine

International Journal of Molecular Medicine

International Journal of Molecular Medicine is an international journal devoted to molecular mechanisms of human disease.

International Journal of Oncology

International Journal of Oncology

International Journal of Oncology is an international journal devoted to oncology research and cancer treatment.

Molecular Medicine Reports

Molecular Medicine Reports

Covers molecular medicine topics such as pharmacology, pathology, genetics, neuroscience, infectious diseases, molecular cardiology, and molecular surgery.

Oncology Reports

Oncology Reports

Oncology Reports is an international journal devoted to fundamental and applied research in Oncology.

Experimental and Therapeutic Medicine

Experimental and Therapeutic Medicine

Experimental and Therapeutic Medicine is an international journal devoted to laboratory and clinical medicine.

Oncology Letters

Oncology Letters

Oncology Letters is an international journal devoted to Experimental and Clinical Oncology.

Biomedical Reports

Biomedical Reports

Explores a wide range of biological and medical fields, including pharmacology, genetics, microbiology, neuroscience, and molecular cardiology.

Molecular and Clinical Oncology

Molecular and Clinical Oncology

International journal addressing all aspects of oncology research, from tumorigenesis and oncogenes to chemotherapy and metastasis.

World Academy of Sciences Journal

World Academy of Sciences Journal

Multidisciplinary open-access journal spanning biochemistry, genetics, neuroscience, environmental health, and synthetic biology.

International Journal of Functional Nutrition

International Journal of Functional Nutrition

Open-access journal combining biochemistry, pharmacology, immunology, and genetics to advance health through functional nutrition.

International Journal of Epigenetics

International Journal of Epigenetics

Publishes open-access research on using epigenetics to advance understanding and treatment of human disease.

Medicine International

Medicine International

An International Open Access Journal Devoted to General Medicine.

Journal Cover
April-2023 Volume 51 Issue 4

Full Size Image

Sign up for eToc alerts
Recommend to Library

  • Article
  • Citations
    • Cite This Article
    • Download Citation
    • Create Citation Alert
    • Remove Citation Alert
    • Cited By
  • Similar Articles
    • Related Articles (in Spandidos Publications)
    • Similar Articles (Google Scholar)
    • Similar Articles (PubMed)
  • Download PDF
  • Download XML
  • View XML
Article Open Access

Irisin attenuates acute lung injury by suppressing the pyroptosis of alveolar macrophages

  • Authors:
    • Zhuoxiao Han
    • Jiao Ma
    • Ying Han
    • Guanli Yuan
    • Rui Jiao
    • Aihong Meng
  • View Affiliations / Copyright

    Affiliations: Department of Respiratory and Critical Care Medicine, The Second Hospital of Hebei Medical University, Shijiazhuang, Hebei 050000, P.R. China, Department of Respiratory and Critical Care Medicine, The Second Hospital of Hebei Medical University, Shijiazhuang, Hebei 050000, P.R. China, Department of Neurosurgery, The First Hospital of Qinhuangdao, Qinhuangdao, Hebei 066000, P.R. China, Department of Respiratory and Critical Care Medicine, The First Hospital of Qinhuangdao, Qinhuangdao, Hebei 066000, P.R. China
    Copyright: © Han et al. This is an open access article distributed under the terms of Creative Commons Attribution License.
  • Article Number: 32
    |
    Published online on: March 7, 2023
       https://doi.org/10.3892/ijmm.2023.5235
  • Expand metrics +
Metrics: Total Views: 0 (Spandidos Publications: | PMC Statistics: )
Metrics: Total PDF Downloads: 0 (Spandidos Publications: | PMC Statistics: )
Cited By (CrossRef): 0 citations Loading Articles...

This article is mentioned in:



Abstract

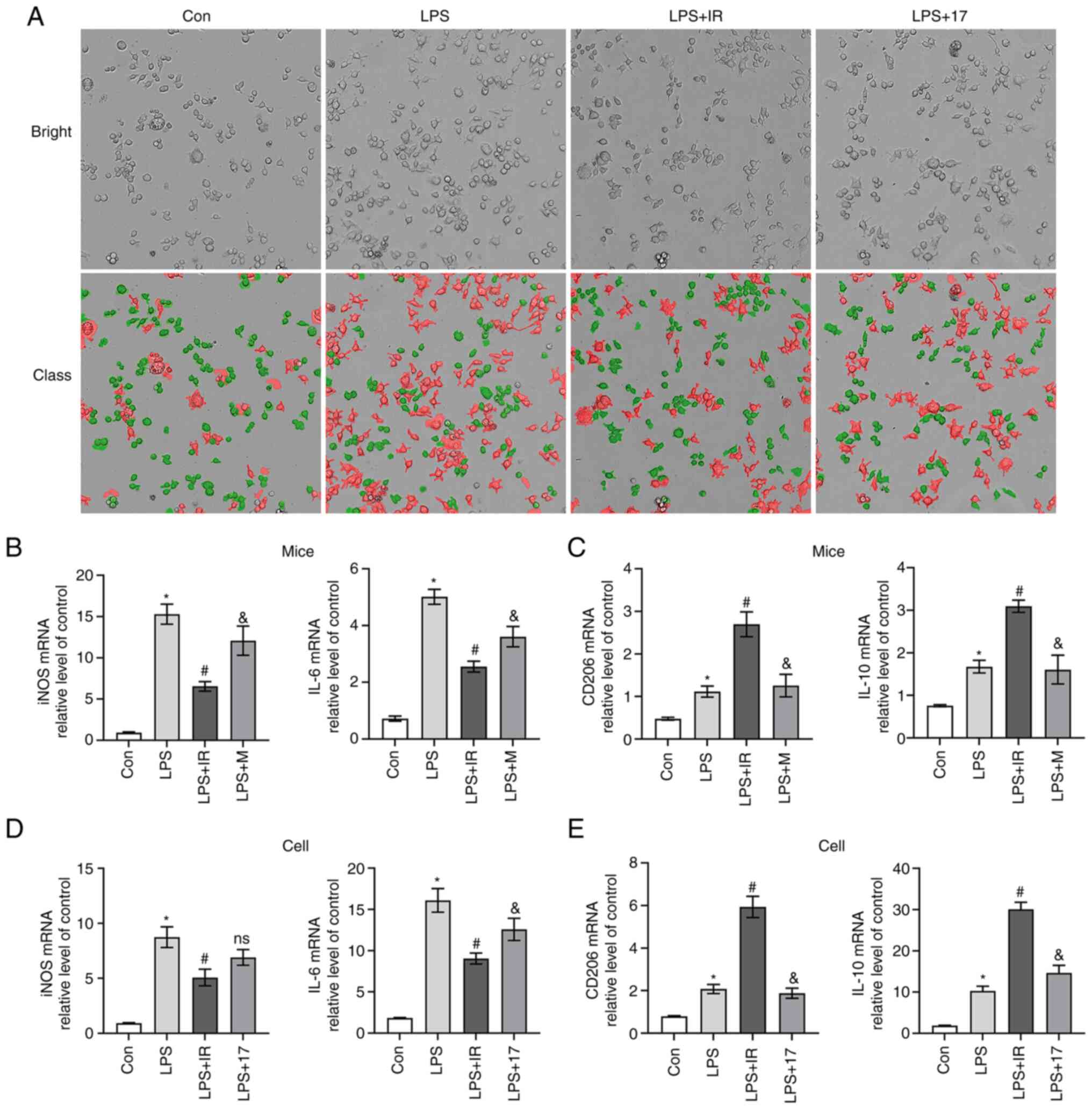
Irisin is a hormone‑like myokine that regulates cell signaling pathways and exerts anti‑inflammatory effects. However, the specific molecular mechanisms involved in this process are currently unknown. The present study explored the role and mechanisms underlying the functions of irisin in alleviating acute lung injury (ALI). The present study used MH‑S, an established murine alveolar macrophage‑derived cell line, and a mouse model of lipopolysaccharide (LPS)‑induced‑ALI to examine the efficacy of irisin against ALI in vitro and in vivo, respectively. Fibronectin type III repeat‑containing protein/irisin was expressed in the inflamed lung tissue, but not in normal lung tissue. Exogenous irisin reduced alveolar inflammatory cell infiltration and pro‑inflammatory factor secretion in mice following LPS stimulation. It also inhibited the polarization of M1‑type macrophages and promoted the repolarization of M2‑type macrophages, thus reducing the LPS‑induced production and secretion of interleukin (IL)‑1β, IL‑18 and tumor necrosis factor‑α. In addition, irisin reduced the release of the molecular chaperone heat shock protein 90 (HSP90), inhibited the formation of nucleotide‑binding and oligomerization domain‑like receptor protein 3 (NLRP3) inflammasome complexes, and decreased the expression of caspase‑1 and the cleavage of gasdermin D (GSDMD), leading to reduced pyroptosis and the accompanying inflammation. On the whole, the findings of the present study demonstrate that irisin attenuates ALI by inhibiting the HSP90/NLRP3/caspase‑1/GSDMD signaling pathway, reversing macrophage polarization and reducing the pyroptosis of macrophages. These findings provide a theoretical basis for understanding the role of irisin in the treatment of ALI and acute respiratory distress syndrome.
View Figures

Figure 1

Figure 2

Figure 3

Figure 4

Figure 5

Figure 6

Figure 7

Figure 8

Figure 9

Figure 10

Figure 11

Figure 12

View References

1 

Wheeler AP and Bernard GR: Acute lung injury and the acute respiratory distress syndrome: A clinical review. Lancet. 369:1553–1564. 2007. View Article : Google Scholar : PubMed/NCBI

2 

Zhou Z, Li X, Qian Y, Liu C, Huang X and Fu M: Heat shock protein 90 inhibitors suppress pyroptosis in THP-1 cells. Biochem J. 477:3923–3934. 2020. View Article : Google Scholar : PubMed/NCBI

3 

Kovacs SB and Miao EA: Gasdermins: Effectors of pyroptosis. Trends Cell Biol. 27:673–684. 2017. View Article : Google Scholar :

4 

Shi J, Zhao Y, Wang K, Shi X, Wang Y, Huang H, Zhuang Y, Cai T, Wang F and Shao F: Cleavage of GSDMD by inflammatory caspases determines pyroptotic cell death. Nature. 526:660–665. 2015. View Article : Google Scholar : PubMed/NCBI

5 

Fan EK and Fan J: Regulation of alveolar macrophage death in acute lung inflammation. Respir Res. 19:502018. View Article : Google Scholar : PubMed/NCBI

6 

Martin WJ II, Wu M and Pasula R: A novel approach to restore lung immunity during systemic immunosuppression. Trans Am Clin Climatol Assoc. 116:221–227. 2005.

7 

Murray PJ, Allen JE, Biswas SK, Fisher EA, Gilroy DW, Goerdt S, Gordon S, Hamilton JA, Ivashkiv LB, Lawrence T, et al: Macrophage activation and polarization: Nomenclature and experimental guidelines. Immunity. 41:14–20. 2014. View Article : Google Scholar : PubMed/NCBI

8 

Gordon S, Plüddemann A and Martinez Estrada F: Macrophage heterogeneity in tissues: Phenotypic diversity and functions. Immunol Rev. 262:36–55. 2014. View Article : Google Scholar : PubMed/NCBI

9 

Xu J, Jiang Y, Wang J, Shi X, Liu Q, Liu Z, Li Y, Scott MJ, Xiao G, Li S, et al: Macrophage endocytosis of high-mobility group box 1 triggers pyroptosis. Cell Death Differ. 21:1229–1239. 2014. View Article : Google Scholar : PubMed/NCBI

10 

Li Z, Scott MJ, Fan EK, Li Y, Liu J, Xiao G, Li S, Billiar TR, Wilson MA, Jiang Y and Fan J: Tissue damage negatively regulates LPS-induced macrophage necroptosis. Cell Death Differ. 23:1428–1447. 2016. View Article : Google Scholar : PubMed/NCBI

11 

Yang J, Zhao Y, Zhang P, Li Y, Yang Y, Yang Y, Zhu J, Song X, Jiang G and Fan J: Hemorrhagic shock primes for lung vascular endothelial cell pyroptosis: Role in pulmonary inflammation following LPS. Cell Death Dis. 7:e23632016. View Article : Google Scholar : PubMed/NCBI

12 

He X, Qian Y, Li Z, Fan EK, Li Y, Wu L, Billiar TR, Wilson MA, Shi X and Fan J: TLR4-upregulated IL-1β and IL-1RI promote alveolar macrophage pyroptosis and lung inflammation through an autocrine mechanism. Sci Rep. 6:316632016. View Article : Google Scholar

13 

Mayor A, Martinon F, De Smedt T, Pétrilli V and Tschopp J: A crucial function of SGT1 and HSP90 in inflammasome activity links mammalian and plant innate immune responses. Nat Immunol. 8:497–503. 2007. View Article : Google Scholar : PubMed/NCBI

14 

Davis BK, Wen H and Ting JP: The inflammasome NLRs in immunity, inflammation, and associated diseases. Annu Rev Immunol. 29:707–735. 2011. View Article : Google Scholar : PubMed/NCBI

15 

Piippo N, Korhonen E, Hytti M, Skottman H, Kinnunen K, Josifovska N, Petrovski G, Kaarniranta K and Kauppinen A: Hsp90 inhibition as a means to inhibit activation of the NLRP3 inflammasome. Sci Rep. 8:67202018. View Article : Google Scholar : PubMed/NCBI

16 

Zhang M, Liu L, Lin X, Wang Y, Li Y, Guo Q, Li S, Sun Y, Tao X, Zhang D, et al: A translocation pathway for vesicle-mediated unconventional protein secretion. Cell. 181:637–652.e615. 2020. View Article : Google Scholar : PubMed/NCBI

17 

Wu X and Rapoport TA: Mechanistic insights into ER-associated protein degradation. Curr Opin Cell Biol. 53:22–28. 2018. View Article : Google Scholar : PubMed/NCBI

18 

Ruggiano A, Foresti O and Carvalho P: Quality control: ER-associated degradation: Protein quality control and beyond. J Cell Biol. 204:869–879. 2014. View Article : Google Scholar

19 

Huh JY, Panagiotou G, Mougios V, Brinkoetter M, Vamvini MT, Schneider BE and Mantzoros CS: FNDC5 and irisin in humans: I. Predictors of circulating concentrations in serum and plasma and II. mRNA expression and circulating concentrations in response to weight loss and exercise. Metabolism. 61:1725–1738. 2012. View Article : Google Scholar : PubMed/NCBI

20 

Rabiee F, Lachinani L, Ghaedi S, Nasr-Esfahani MH, Megraw TL and Ghaedi K: New insights into the cellular activities of Fndc5/Irisin and its signaling pathways. Cell Biosci. 10:512020. View Article : Google Scholar : PubMed/NCBI

21 

Xiong XQ, Geng Z, Zhou B, Zhang F, Han Y, Zhou YB, Wang JJ, Gao XY, Chen Q, Li YH, et al: FNDC5 attenuates adipose tissue inflammation and insulin resistance via AMPK-mediated macrophage polarization in obesity. Metabolism. 83:31–41. 2018. View Article : Google Scholar : PubMed/NCBI

22 

Mazur-Bialy AI, Pocheć E and Zarawski M: Anti-inflammatory properties of irisin, mediator of physical activity, are connected with TLR4/MyD88 signaling pathway activation. Int J Mol Sci. 18:7012017. View Article : Google Scholar : PubMed/NCBI

23 

Shao L, Meng D, Yang F, Song H and Tang D: Irisin-mediated protective effect on LPS-induced acute lung injury via suppressing inflammation and apoptosis of alveolar epithelial cells. Biochem Biophys Res Commun. 487:194–200. 2017. View Article : Google Scholar

24 

National Research Council (NRC): Institute for laboratory animal research: Guide for the care and use of laboratory animals. 8th edition. National Academies Press; Washington, DC: 2011

25 

Livak KJ and Schmittgen TD: Analysis of relative gene expression data using real-time quantitative PCR and the 2(-Delta Delta C(T)) method. Methods. 25:402–408. 2001. View Article : Google Scholar

26 

Griffin RJ, Williams BW, Bischof JC, Olin M, Johnson GL and Lee BW: Use of a fluorescently labeled poly-caspase inhibitor for in vivo detection of apoptosis related to vascular-targeting agent arsenic trioxide for cancer therapy. Technol Cancer Res Treat. 6:651–654. 2007. View Article : Google Scholar : PubMed/NCBI

27 

Cursio R, Colosetti P, Auberger P and Gugenheim J: Liver apoptosis following normothermic ischemia-reperfusion: In vivo evaluation of caspase activity by FLIVO assay in rats. Transplant Proc. 40:2038–2041. 2008. View Article : Google Scholar

28 

Gill SE, Rohan M and Mehta S: Role of pulmonary microvascular endothelial cell apoptosis in murine sepsis-induced lung injury in vivo. Respir Res. 16:1092015. View Article : Google Scholar : PubMed/NCBI

29 

Wang L, Lei W, Zhang S and Yao L: MCC950, a NLRP3 inhibitor, ameliorates lipopolysaccharide-induced lung inflammation in mice. Bioorg Med Chem. 30:1159542021. View Article : Google Scholar

30 

Yokoyama S, Cai Y, Murata M, Tomita T, Yoneda M, Xu L, Pilon AL, Cachau RE and Kimura S: A novel pathway of LPS uptake through syndecan-1 leading to pyroptotic cell death. Elife. 7:e378542018. View Article : Google Scholar : PubMed/NCBI

31 

Chen X, He WT, Hu L, Li J, Fang Y, Wang X, Xu X, Wang Z, Huang K and Han J: Pyroptosis is driven by non-selective gasdermin-D pore and its morphology is different from MLKL channel-mediated necroptosis. Cell Res. 26:1007–1020. 2016. View Article : Google Scholar :

32 

Fink SL and Cookson BT: Caspase-1-dependent pore formation during pyroptosis leads to osmotic lysis of infected host macrophages. Cell Microbiol. 8:1812–1825. 2006. View Article : Google Scholar : PubMed/NCBI

33 

Lv H, Liu Q, Wen Z, Feng H, Deng X and Ci X: Xanthohumol ameliorates lipopolysaccharide (LPS)-induced acute lung injury via induction of AMPK/GSK3β-Nrf2 signal axis. Redox Biol. 12:311–324. 2017. View Article : Google Scholar : PubMed/NCBI

34 

Hughes KT and Beasley MB: Pulmonary manifestations of acute lung injury: More than just diffuse alveolar damage. Arch Pathol Lab Med. 141:916–922. 2017. View Article : Google Scholar

35 

Nahrendorf M and Swirski FK: Abandoning M1/M2 for a network model of macrophage function. Circ Res. 119:414–417. 2016. View Article : Google Scholar :

36 

Jiang R, Xu J, Zhang Y, Zhu X, Liu J and Tan Y: Ligustrazine alleviate acute lung injury through suppressing pyroptosis and apoptosis of alveolar macrophages. Front Pharmacol. 12:6805122021. View Article : Google Scholar : PubMed/NCBI

37 

Benoit M, Desnues B and Mege JL: Macrophage polarization in bacterial infections. J Immunol. 181:3733–3739. 2008. View Article : Google Scholar : PubMed/NCBI

38 

Man SM, Karki R and Kanneganti TD: Molecular mechanisms and functions of pyroptosis, inflammatory caspases and inflammasomes in infectious diseases. Immunol Rev. 277:61–75. 2017. View Article : Google Scholar : PubMed/NCBI

39 

Frank D and Vince JE: Pyroptosis versus necroptosis: Similarities, differences, and crosstalk. Cell Death Differ. 26:99–114. 2019. View Article : Google Scholar

40 

Sun X, Sun J, Dong B, Huang G, Zhang L, Zhou W, Lv J, Zhang X, Liu M, Xu L, et al: Noninvasive temperature monitoring for dual-modal tumor therapy based on lanthanide-doped up-conversion nanocomposites. Biomaterials. 201:42–52. 2019. View Article : Google Scholar : PubMed/NCBI

41 

Aggarwal NR, King LS and D'Alessio FR: Diverse macrophage populations mediate acute lung inflammation and resolution. Am J Physiol Lung Cell Mol Physiol. 306:L709–L725. 2014. View Article : Google Scholar : PubMed/NCBI

42 

He WT, Wan H, Hu L, Chen P, Wang X, Huang Z, Yang ZH, Zhong CQ and Han J: Gasdermin D is an executor of pyroptosis and required for interleukin-1β secretion. Cell Res. 25:1285–1298. 2015. View Article : Google Scholar : PubMed/NCBI

43 

Luo D, Dai W, Feng X, Ding C, Shao Q, Xiao R, Zhao N, Peng W, Yang Y, Cui Y, et al: Suppression of lncRNA NLRP3 inhibits NLRP3-triggered inflammatory responses in early acute lung injury. Cell Death Dis. 12:8982021. View Article : Google Scholar : PubMed/NCBI

44 

Coll RC, Robertson AA, Chae JJ, Higgins SC, Muñoz-Planillo R, Inserra MC, Vetter I, Dungan LS, Monks BG, Stutz A, et al: A small-molecule inhibitor of the NLRP3 inflammasome for the treatment of inflammatory diseases. Nat Med. 21:248–255. 2015. View Article : Google Scholar : PubMed/NCBI

Related Articles

  • Abstract
  • View
  • Download
  • Twitter
Copy and paste a formatted citation
Spandidos Publications style
Han Z, Ma J, Han Y, Yuan G, Jiao R and Meng A: Irisin attenuates acute lung injury by suppressing the pyroptosis of alveolar macrophages. Int J Mol Med 51: 32, 2023.
APA
Han, Z., Ma, J., Han, Y., Yuan, G., Jiao, R., & Meng, A. (2023). Irisin attenuates acute lung injury by suppressing the pyroptosis of alveolar macrophages. International Journal of Molecular Medicine, 51, 32. https://doi.org/10.3892/ijmm.2023.5235
MLA
Han, Z., Ma, J., Han, Y., Yuan, G., Jiao, R., Meng, A."Irisin attenuates acute lung injury by suppressing the pyroptosis of alveolar macrophages". International Journal of Molecular Medicine 51.4 (2023): 32.
Chicago
Han, Z., Ma, J., Han, Y., Yuan, G., Jiao, R., Meng, A."Irisin attenuates acute lung injury by suppressing the pyroptosis of alveolar macrophages". International Journal of Molecular Medicine 51, no. 4 (2023): 32. https://doi.org/10.3892/ijmm.2023.5235
Copy and paste a formatted citation
x
Spandidos Publications style
Han Z, Ma J, Han Y, Yuan G, Jiao R and Meng A: Irisin attenuates acute lung injury by suppressing the pyroptosis of alveolar macrophages. Int J Mol Med 51: 32, 2023.
APA
Han, Z., Ma, J., Han, Y., Yuan, G., Jiao, R., & Meng, A. (2023). Irisin attenuates acute lung injury by suppressing the pyroptosis of alveolar macrophages. International Journal of Molecular Medicine, 51, 32. https://doi.org/10.3892/ijmm.2023.5235
MLA
Han, Z., Ma, J., Han, Y., Yuan, G., Jiao, R., Meng, A."Irisin attenuates acute lung injury by suppressing the pyroptosis of alveolar macrophages". International Journal of Molecular Medicine 51.4 (2023): 32.
Chicago
Han, Z., Ma, J., Han, Y., Yuan, G., Jiao, R., Meng, A."Irisin attenuates acute lung injury by suppressing the pyroptosis of alveolar macrophages". International Journal of Molecular Medicine 51, no. 4 (2023): 32. https://doi.org/10.3892/ijmm.2023.5235
Follow us
  • Twitter
  • LinkedIn
  • Facebook
About
  • Spandidos Publications
  • Careers
  • Cookie Policy
  • Privacy Policy
How can we help?
  • Help
  • Live Chat
  • Contact
  • Email to our Support Team