International Journal of Molecular Medicine is an international journal devoted to molecular mechanisms of human disease.
International Journal of Oncology is an international journal devoted to oncology research and cancer treatment.
Covers molecular medicine topics such as pharmacology, pathology, genetics, neuroscience, infectious diseases, molecular cardiology, and molecular surgery.
Oncology Reports is an international journal devoted to fundamental and applied research in Oncology.
Experimental and Therapeutic Medicine is an international journal devoted to laboratory and clinical medicine.
Oncology Letters is an international journal devoted to Experimental and Clinical Oncology.
Explores a wide range of biological and medical fields, including pharmacology, genetics, microbiology, neuroscience, and molecular cardiology.
International journal addressing all aspects of oncology research, from tumorigenesis and oncogenes to chemotherapy and metastasis.
Multidisciplinary open-access journal spanning biochemistry, genetics, neuroscience, environmental health, and synthetic biology.
Open-access journal combining biochemistry, pharmacology, immunology, and genetics to advance health through functional nutrition.
Publishes open-access research on using epigenetics to advance understanding and treatment of human disease.
An International Open Access Journal Devoted to General Medicine.
Obesity is characterized by a chronic energy imbalance caused by factors such as excessive dietary intake, lack of physical activity and genetic predisposition (1). Obesity is associated with a high risk of mortality globally and is associated with development of various diseases, including diabetes, dyslipidemia, fatty liver disease, hypertension and cancer (2). Despite efforts to combat obesity, its prevalence continues to increase globally, posing a threat to public health (2). While it is well-established that diet and exercise are essential for preventing and managing obesity, pharmacotherapy may also be considered when diet and exercise are ineffective (3,4). Drugs have been developed and used for the treatment of obesity, but their use has been limited due to serious side effects such as insomnia, headache, tremor, and abdominal pain (3). Consequently, there has been growing interest in the development of natural products with fewer side effects for the treatment of obesity (5,6).
Paeonia lactiflora (PL), a medicinal plant belonging to the Paeoniaceae family, has been used as a traditional herbal medicine in countries such as China, South Korea, Japan, Taiwan and Thailand for the treatment of inflammatory diseases such as rheumatoid arthritis, hepatitis and systemic lupus erythematosus (7). In addition to its therapeutic effects on inflammatory disease, PL has been shown to have anti-allergic, analgesic, antimicrobial and anti-melanogenic effects (8,9). Furthermore, PL has been reported to inhibit adipogenesis in adipocytes via activation of PPAR-α and Wnt/β-catenin signaling, indicating its anti-obesity effects (10). Although the anti-obesity activity of PL has been demonstrated (10), the precise mechanism by which it exerts this effect remains unclear. Therefore, the present study aimed to elucidate the mechanisms underlying the anti-obesity activity of PL.
Dexamethasone, 3-isobutyl-1-methylxanthine (IBMX), insulin, oil red O (ORO) and compound C (AMPK inhibitor) were purchased from Sigma-Aldrich (Merck KGaA). The primary antibodies against adipose triacylglycerol lipase (ATGL; cat. no. 2138), hormone-sensitive lipase (HSL; cat. no. 4107), phosphorylated (p-)HSL (cat. no. 4137), perilipin-1 (cat. no. 9349), AMP-activated protein kinase (AMPK; cat. no. 5831), p-AMPK (cat. no. 2535), uncoupling protein 1 (UCP-1; cat. no. 14670) and β-actin (cat. no. 5125) and secondary antibodies horseradish peroxidase-linked anti-rabbit (cat. no. 7074) and anti-mouse IgG (cat. no. 7076) were purchased from Cell Signaling Technology, Inc. The primary antibodies against PPAR-γ coactivator-1α (PGC-1α; cat. no. sc-518025) and PR domain-containing 16 (PRDM16; cat. no. ab106410) were purchased from Santa Cruz Biotechnology, Inc. and Abcam, respectively.
As the root is the most commonly utilized part of PL in both herbal medicine and food applications (7), it was selected for the present study. PL root (PLR) was obtained from the Bonghwa Medicinal Herb Research Institute, Gyeongsangbuk-do Agricultural Research & Extension Service (Bonghwa, South Korea). A total of 10 g powdered PLR was dried at 40°C for 3 days, then soaked and extracted in 200 ml distilled water at 40°C for 24 h. Following extraction, the clear supernatant was recovered by centrifugation at 15,000 × g at 4°C for 10 min. Then, the recovered extract supernatant was lyophilized to obtain water extract from PLR. The freeze-dried PLR was stored at −80°C and dissolved in sterilized water (50 mg PLR/ml DH2O) before 3T3-L1 cells were treated.
The 3T3-L1 pre-adipocytes were purchased from the American Type Culture Collection. Before the experiments, 3T3-L1 cells were maintained in DMEM/F-12 (Hyclone; Cytiva) supplemented with 10% bovine calf serum (Gibco; Thermo Fisher Scientific, Inc.) and penicillin/streptomycin (100 U/100 µg/ml) at 37°C with 5% CO2. For the differentiation of 3T3-L1 cells, DMEM/F-12 supplemented with 10% fetal bovine serum (FBS, Gibco) and penicillin/streptomycin (100 U/100 µg/ml) was used.
3T3-L1 cells were cultured for 2 days in a 6-well plate at 100% confluence. After 2 days (D0), the 3T3-L1 cells were treated with 50 µM IBMX, 1 µM dexamethasone and 10 µg/ml insulin (DMI) for 2 days (D2). Subsequently, 3T3-L1 cells were treated with 10 µg/ml insulin for 2 days (D4). 3T3-L1 cells were cultured for 4 days, with media refreshed once every 2 days (D6 and D8). All procedures were performed at 37°C with 5% CO2.
The 3T3-L1 cells were cultured for 2 days in a 6-well plate at 100% confluence at 37°C with 5% CO2. After 2 days, the 3T3-L1 cells were treated with PLR (200 µg/ml) in the presence (differentiation) or absence (no differentiation) of 50 µM IBMX, 1 µM dexamethasone and 10 µg/ml insulin (DMI) and 10 µg/ml insulin for 2-6 days (D0-D6) at 37°C with 5% CO2. At 2, 4 and 6 days after PLR treatment, the total cell number and viability were measured using a NucleoCounter NC-250 instrument (Chemometec) following the manufacturer's protocols. This experiment was repeated thrice.
3T3-L1 cells were fixed with 10% formalin at room temperature for 1 h. The 3T3-L1 cells were washed three times with distilled water and dehydrated with 60% isopropanol at room temperature for 5 min. The dried 3T3-L1 cells were then stained with 60% ORO staining solution at room temperature for 20 min to visualize LDs. After staining, the 3T3-L1 cells were washed five times with distilled water and observed under a light microscope (400× magnification; Olympus Corporation). After visualizing the LDs, accumulated LDs were quantified by extracting ORO from the stained LDs in completely dried 3T3-L1 cells using 100% isopropanol and measuring absorbance at 500 nm using a microplate reader (SpectraMax M2, Molecular Devices). The experiment was repeated thrice.
The differentiated 3T3-L1 cells were treated with PLR (200 µg/ml) and cultured for 2 days. All procedures were performed at 37°C with 5% CO2. At 2 days after PLR treatment, free glycerol content was measured using a Glycerol Cell-Based Assay kit (cat. no. 10011725, Cayman Chemical Company) according to the manufacturer's protocol. The cell culture medium was mixed with reconstituted free glycerol assay reagent in a 1:4 ratio and incubated at room temperature for 15 min. Absorbance was measured at 540 nm using a microplate reader (Human Cop., Xma-3000PC). This experiment was repeated three times.
The cells were collected using RIPA buffer (Boston BioProducts) and left to stand at 4°C for 30 min. Following centrifugation at 15,000 × g at 4°C for 30 min, protein extract was obtained. Following protein quantification using BCA protein assay kit (Thermo Fisher Scientific, Inc.), an equal amount of protein (30 µg/well) was subjected to electrophoresis on a 12% (p-HSL, HSL, ATGL, perlipin-1, UCP-1, and PGC-1α or 8% acrylamide gel for PRDM16 at 150 V and 400 A for 1 h. Proteins separated on the acrylamide gel were transferred onto a nitrocellulose membrane (Thermo Fisher Scientific, Inc.) for 2 h at 100 V and 300 A. After blocking with 5% non-fat milk at room temperature for 1 h, the membranes were incubated with primary antibodies (1:1,000) at 4°C overnight. Membranes were incubated with secondary antibodies (1:1,000) at room temperature for 1 h. After treating the membrane with ECL Prime Western Blotting Detection Reagents (Amersham Biosciences Corp.), protein bands were visualized using a LI-COR C-DiGit Blot Scanner (LI-COR Biosciences). Quantitative analysis of the visualized protein bands was performed using UN-SCAN-IT gel software version 5.1 (Silk Scientific, Inc.). This experiment was repeated three times.
The bioactive compounds in PLR were analyzed using HPLC. A Waters 2695 Separation Module and Waters 2996 Photodiode Array Detector. The column was equipped with an XBridge R C18 column (250.0×4.6 mm). The binary mobile phase comprised acetonitrile (solvent A) and water containing 0.5% acetic acid (solvent B). The flow rate was maintained at 1.0 ml/min for a total run time of 55 min. The mobile phase was programmed consecutively in a linear gradient as follows: 0-15 min (10% A:90% B); 15-30 min (20% A:80% B); 30-45 min (35% A:65% B) and 45-55 min (50% A:50% B). The injection volume of the extract was 10 µl. Elution was monitored at 230 nm. Paeoniflorin in the PLR was identified using a chromatogram of the analytical Paeoniflorin standard (Sigma-Aldrich; Merck KGaA). This experiment was repeated three times.
All experiments were repeated at least three times. Statistical analysis was performed using GraphPad Prism version 5.0 (GraphPad Software, Inc.) and data are presented as the mean ± standard deviation. Data were analyzed using one-way analysis of variance followed by Bonferroni's post hoc test. P<0.05 was considered to indicate a statistically significant difference.
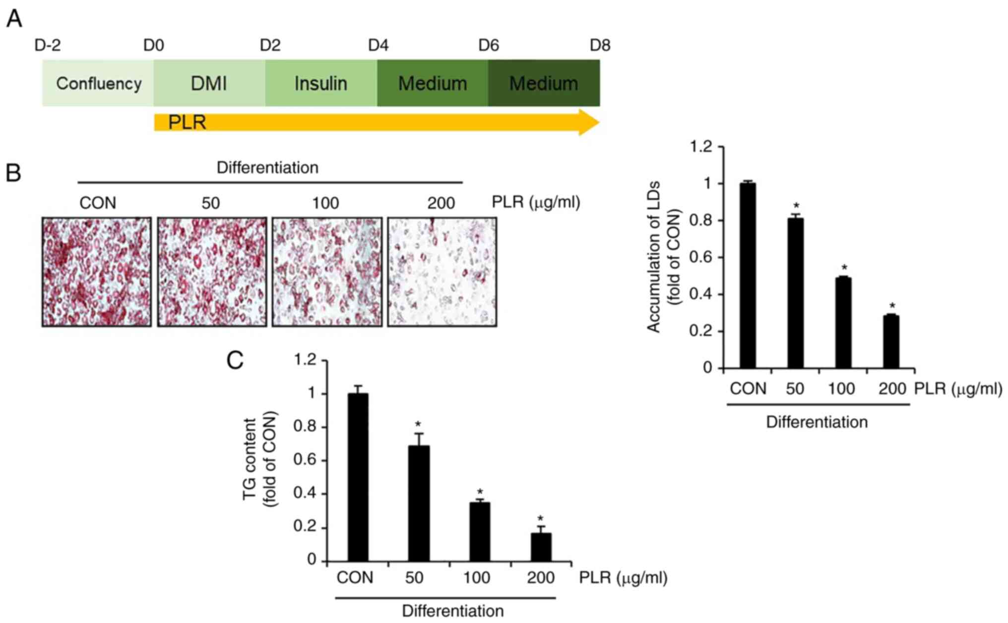
To examine whether PLR exerts anti-obesity effects, 3T3-L1 cells differentiated by DMI were treated with PLR from D0 to D8 and the number of LDs and amount of triacylglycerol (TG) were analyzed (Fig. 1A). Compared with 3T3-L1 cells that had been differentiated without PLR treatment (CON group), there was a significant dose-dependent decrease in the accumulation of LDs and TG in PLR-treated 3T3-L1 cells (Fig. 1B and C).
To investigate the timing of LD accumulation during adipocyte differentiation and the effect of PLR, 3T3-L1 cells undergoing differentiation were treated with PLR from D0 to D8 and LD accumulation was assessed using ORO staining (Fig. 2A). LD accumulation began on D4 following initiation of differentiation, and the extent of LD accumulation increased until D8 (Fig. 2B). However, minimal LD accumulation was observed in 3T3-L1 cells treated with PLR. To investigate at which phases of adipocyte differentiation, such as early (D0-D2), intermediate (D2-D6) and late phases (D6-D8), PLR inhibits the accumulation of LDs, 3T3-L1 cells undergoing differentiation were treated with PLR from D0 to D8, D0 to D2, D2 to D6, or D6 to D8 and the extent of LD accumulation at D8 was evaluated using ORO staining (Fig. 2C). PLR at the early (D0-D2), intermediate (D2-D6) and late phases (D6-D8) of differentiation significantly reduced the accumulation of LDs compared with the group without PLR treatment (Fig. 2D).
To investigate the effects of PLR on the proliferation and viability of 3T3-L1 cells, 3T3-L1 cells were treated with PLR from D0 to D6 during differentiation because the proliferation of undifferentiated 3T3-L1 cells occurred during the early (D0-D2) to intermediate phases (D2-D6) of the differentiation process (Fig. 3A). Although PLR did not affect the number of undifferentiated 3T3-L1 cells, PLR treatment of differentiated 3T3-L1 cells led to a significant decrease in the number of cells (Fig. 3B). However, PLR did not affect the viability of 3T3-L1 cells during differentiation (Fig. 3C).
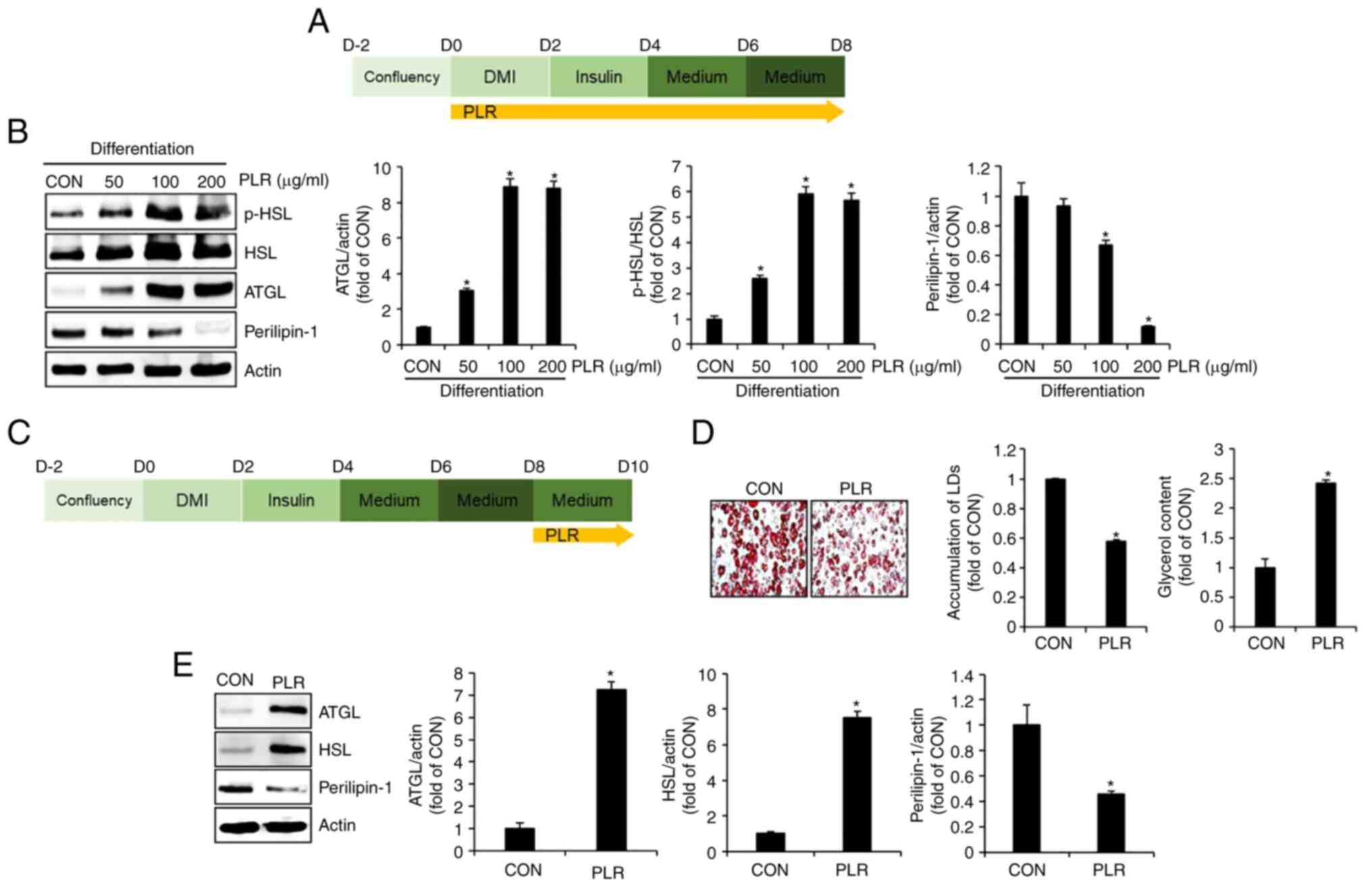
To examine whether PLR induces lipolysis, 3T3-L1 cells undergoing differentiation were treated with PLR (50-200 µg/ml) from D0 to D8 (Fig. 4A) and levels of proteins associated with lipolysis, including p-HSL, HSL, ATGL and perilipin-1, were analyzed by western blotting. PLR treatment (50-200 µg/ml) notably upregulated the levels of p-HSL, HSL, and ATGL protein (Fig. 4B). Perilipin-1 was significantly decreased by PLR treatment (100 and 200 µg/ml). To verify whether PLR induced breakdown of accumulated LDs, differentiated 3T3-L1 cells were treated with PLR from D8 to D10 (Fig. 4C). Decreased LD accumulation and an increase in glycerol levels were observed in PLR-treated 3T3-L1 cells (Fig. 4D). To confirm whether these changes in PLR-treated 3T3-L1 cells were due to alterations in lipolysis-associated proteins, protein levels of ATGL and HSL were examined by western blotting. PLR treatment significantly increased ATGL and HSL and decreased perilipin-1 (Fig. 4E).
To examine whether PLR induces thermogenesis, 3T3-L1 cells undergoing differentiation were treated with PLR from D0 to D8 (Fig. 5A); subsequently, levels of proteins associated with thermogenesis, including UCP-1, PGC-1α, and PRDM16, were analyzed by western blotting. UCP-1, PGC-1a and PRDM16 protein were upregulated in PLR-treated 3T3-L1 cells compared with cells treated with DMI and insulin alone (CON group) (Fig. 5B). To investigate whether thermogenesis was involved in decreasing accumulation of LDs by PLR, levels of thermogenesis-associated proteins were examined by western blotting at D8-D10 in 3T3-L1 cells with accumulated LDs (Fig. 5C). Protein levels of UCP-1, PGC-1 and PRDM16 increased in 3T3-L1 cells treated with PLR (Fig. 5D).
To investigate whether AMPK activation affects PLR-induced lipolysis and thermogenesis, 3T3-L1 cells were treated with PLR from D0 to D4 during the differentiation process and AMPK phosphorylation was measured using western blotting (Fig. 6A). Phosphorylation of AMPK occurred in 3T3-L1 cells treated with PLR from D2 (Fig. 6B). Therefore, the effect of PLR-mediated AMPK activation on levels of lipolysis-related factors such as ATGL and HSL, as well as thermogenesis-associated factors such as PGC-1α and UCP-1 was investigated. The 3T3-L1 cells were treated with PLR from D0 to D4 in the presence of the AMPK inhibitor Compound C and the levels of ATGL, HSL, PGC-1α and UCP-1 were analyzed by western blotting (Fig. 6C). Treatment of 3T3-L1 cells with PLR in the absence of Compound C resulted in significantly increased levels of ATGL, HSL, PGC-1α and UCP-1 (Fig. 6D). However, AMPK inhibition by Compound C attenuated PLR-mediated increases in levels of ATGL, HSL, PGC-1α and UCP-1.
HPLC analysis of PLR was performed to identify the components that exerted anti-obesity activity. Paeoniflorin was detected in the PLR (Fig. 7). Quantitative analysis of the content of paeoniflorin in PLR showed that it contained 11.52% paeoniflorin/g extract (data not shown).
Obesity is a key issue that must be controlled because it can lead to metabolic disorders such as diabetes, dyslipidemia, fatty liver disease, hypertension and cancer that are directly associated with mortality (2). Despite the development of numerous anti-obesity drugs such as Phentermine, Diethylpropion, Zonisamide, and Topiramate, their clinical use is limited because of side effects (3). Therefore, the development of natural products with minimal side effects is necessary (5). PL, which has been used as an herbal medicine for the treatment of inflammatory diseases, has shown potential as an anti-obesity agent (10).
The present study confirmed that PLR effectively inhibited accumulation of LDs and triacylglycerol in 3T3-L1 cells. These findings provide evidence that PLR can be utilized for the development of natural anti-obesity agents. The present study also confirmed that PLR inhibited accumulation of LDs in adipocytes during all phases of differentiation. The ability of PLR to inhibit LD accumulation in the early phase of differentiation implies its potential for obesity prevention, while suppression of LD accumulation by PLR in the intermediate and late phases shows its potential for obesity treatment.
Obesity is characterized by abnormal expansion of white adipose tissue due to an increase in the number and size of adipocytes (11). Moreover, the increase in the number of adipocytes is due to proliferation of adipocytes that differentiate from pre-adipocytes into mature adipocytes in a process known as adipogenesis (12). Thus, controlling the number of adipocytes is a potential therapeutic approach to obesity (13). Here, PLR had no effect on proliferation and survival of undifferentiated 3T3-L1 cells, but significantly reduced proliferation of differentiating 3T3-L1 cells. The finding that PLR reduced the number of differentiating adipocytes is consistent with a previous report (10). When 3T3-L1 preadipocytes reach 100% confluence, they undergo growth arrest due to contact inhibition. Growth-arrested 3T3-L1 cells reenter the cell cycle upon treatment with DMI, initiate proliferation and eventually differentiate into mature adipocytes (14). Therefore, the lack of proliferation in undifferentiated cells may have occurred because undifferentiated 3T3-L1 cells reached 100% confluence, causing growth arrest through contact inhibition.
In addition to inhibiting adipogenesis, there are other therapeutic approaches for obesity. Lipolysis is one target and numerous natural plants such as fish oil, Salacia reticulate, and Rubus idaeus that induce lipolysis have potential as anti-obesity agents (15,16). Lipolysis is a process in which triacylglycerol is broken down into one glycerol molecule and three fatty acids and is mediated by the ATGL and HSL enzymes (17). ATGL removes one fatty acid from triacylglycerol to form diacylglycerol, which is subsequently hydrolyzed by HSL (17). Perilipin-1, which surrounds LDs in adipocytes, is a key regulator of lipolysis and its knockdown promotes lipolysis (18). The aforementioned studies suggest that an increase in ATGL and HSL and a decrease in perilipin-1 serve as important markers associated with lipolysis induction. The present study demonstrated that PLR increased ATGL and HSL levels and decreased perilipin-1 levels in differentiating or fully differentiated 3T3-L1 adipocytes. PLR treatment of fully differentiated 3T3-L1 adipocytes increased glycerol content. The results of the present study provide evidence that PLR promoted lipolysis, thereby inhibiting excessive lipid accumulation in adipocytes.
As obesity is caused by excessive energy intake compared with expenditure (1), increasing energy expenditure can be a treatment for obesity (19). The strategy to increase expenditure is to induce the browning of white adipose tissue, as white adipose tissue stores energy, whereas brown adipose tissue consumes stored energy as heat through thermogenesis (20,21). Thus, the browning of white adipocytes is a potential therapeutic strategy against obesity (18). White adipocytes are converted into brown thermogenic adipocytes by the action of various molecules, such as UCP-1, PGC-1α and PRDM16 (22). Therefore, increased levels of these molecules serve as molecular markers for white adipocyte browning (22). In the present study, PLR treatment of differentiating or fully differentiated 3T3-L1 cells resulted in increased UCP-1, PGC-1α and PRDM16 levels. These results suggested that PLR can convert white adipocytes into brown thermogenic adipocytes, providing evidence for the underlying mechanism of PLR-induced inhibition of LD accumulation.
AMPK is a key regulator of energy homeostasis that serves as a molecular target for drugs in the treatment of various metabolic disorders, including obesity (23,24). AMPK activation induces lipolysis by increasing levels of lipolytic factors, such as ATGL and HSL (25). In addition, AMPK has been reported to induce browning of white adipocytes by increasing levels of thermogenic factors, such as PGC-1α and PRDM16 (26). The aforementioned reports provide evidence that AMPK activation serves a central role in the induction of lipolysis and thermogenesis. The present study demonstrated that the increase in lipolytic (ATGL and HSL) and thermogenic factors (PGC-1α and UCP-1) induced by PLR was reversed by Compound C-mediated inhibition of AMPK. These results suggested that PLR induced lipolysis and thermogenesis through AMPK activation in adipocytes. However, signaling pathways other than the AMPK pathway were not analyzed. Therefore, further mechanistic studies on the anti-obesity activity of PLR are necessary.
The present study confirmed that PLR contained paeoniflorin. Although PL contains various components, albiflorin and paeoniflorin are primary active ingredients with pharmacological activities (27). Albiflorin and paeoniflorin have been reported to exert anti-obesity effects (28,29). According to previous studies, paeoniflorin, a water-soluble monoterpene glycoside, is the most abundant component and accounts for >90% of components in PL (30,31). Although the present study did not use paeoniflorin as a positive control to evaluate its role in PLR, considering previous studies on the anti-obesity activity of paeoniflorin and its solubility (29-31), it can be hypothesized that paeoniflorin contributes to the antiplatelet activity of PLR. In addition, lack of data on other components in PLR, including albiflorin, is a limitation of the present study. Therefore, it is necessary to conduct a thorough analysis of other components, including albiflorin, that exhibit anti-obesity activity.
The present study demonstrated that the PLR induced lipolysis and thermogenesis by regulating lipolytic and thermogenic factors via AMPK activation in adipocytes, which contributed to its anti-obesity activity. The present study provides further evidence of the anti-obesity activity of PLR and the mechanism underlying this activity. PLR may have potential value as a natural agent for obesity control. A limitation of the present study was the lack of in vivo studies using animal models as only in vitro results using 3T3-L1 cells were obtained. Therefore, in vivo studies are required to assess the clinical applicability of PLR as an anti-obesity agent. Furthermore, the present study did not investigate the effects of different doses of PLR. Therefore, research is needed to address this.
The datasets used and/or analyzed during the current study are available from the corresponding author on reasonable request.
JWC, HJC and GHR wrote the manuscript, performed cell experiments and analyzed the data. JWL, JKB and EJK performed HPLC analysis. JBJ designed the experiments and wrote and edited the manuscript. JWC, HJC, GHR, JWL, JKB, EJK and JBJ confirm the authenticity of all the raw data. All the authors have read and approved the final manuscript.
Not applicable.
Not applicable.
The authors declare that they have no competing interests.
Not applicable.
The present study was supported by Cooperative Research Program for Agriculture Science and Technology Development (grant no. PJ017090052022), Rural Development Administration, Republic of Korea.
|
Haslam DW and James WP: Obesity. Lancet. 366:1197–1209. 2005. View Article : Google Scholar : PubMed/NCBI | |
|
Withrow D and Alter DA: The economic burden of obesity worldwide: A systematic review of the direct costs of obesity. Obes Rev. 12:131–141. 2011. View Article : Google Scholar | |
|
Kang JG and Park CY: Anti-obesity drug: A review about their effects and safety. Diabetes Metab J. 36:13–25. 2012. View Article : Google Scholar | |
|
Price S, Le QN and White ND: Lifestyle and pharmacotherapy for weight loss in preventing or delaying diabetes. Am J Lifestyle Med. 12:34–37. 2018. View Article : Google Scholar : PubMed/NCBI | |
|
Fu C, Jiang Y, Guo J and Su Z: Natural products with anti-obesity effects and different mechanisms of action. J Agric Food Chem. 64:9571–9585. 2016. View Article : Google Scholar : PubMed/NCBI | |
|
Cho YR, Lee JA, Kim YY, Kang JS, Lee JH and Ahn EK: Anti-obesity effects of Clausena excavata in high-fat diet-induced obese mice. Biomed Pharmacother. 99:253–260. 2018. View Article : Google Scholar : PubMed/NCBI | |
|
He DY and Dai SM: Anti-inflammatory and immunomodulatory effects of Paeonia lactiflora pall., a traditional Chinese herbal medicine. Front Pharmacol. 2:102011. View Article : Google Scholar : | |
|
Choi EM and Lee YS: Paeoniflorin isolated from Paeonia lactiflora attenuates osteoblast cytotoxicity induced by antimycin A. Food Funct. 4:1332–1338. 2013. View Article : Google Scholar : PubMed/NCBI | |
|
Li XL, Thakur K, Zhang YY, Tu XF, Zhang YS, Zhu DY, Zhang JG and Wei ZJ: Effects of different chemical modifications on the antibacterial activities of polysaccharides sequentially extracted from peony seed dreg. Int J Biol Macromol. 116:664–675. 2018. View Article : Google Scholar : PubMed/NCBI | |
|
Kim B: The activation of PPAR-α and Wnt/β-catenin by Paeonia lactiflora root supercritical carbon dioxide extract. J Korean Applied Sci Technol. 36:1136–1142. 2019. | |
|
Haczeyni F, Bell-Anderson KS and Farrell GC: Causes and mechanisms of adipocyte enlargement and adipose expansion. Obes Rev. 19:406–420. 2018. View Article : Google Scholar | |
|
Haider N and Larose L: Harnessing adipogenesis to prevent obesity. Adipocyte. 8:98–104. 2019. View Article : Google Scholar | |
|
Jakab J, Miškić B, Mikšić Š, Juranić B, Ćosić V, Schwarz D and Včev A: Adipogenesis as a potential anti-obesity target: A review of pharmacological treatment and natural products. Diabetes Metab Syndr Obes. 14:67–83. 2021. View Article : Google Scholar : | |
|
Sarruf DA, Iankova I, Abella A, Assou S, Miard S and Fajas L: Cyclin D3 promotes adipogenesis through activation of peroxisome proliferator-activated receptor γ. Mol Cell Biol. 25:9985–9995. 2005. View Article : Google Scholar | |
|
Duncan RE, Ahmadian M, Jaworski K, Sarkadi-Nagy E and Sul HS: Regulation of lipolysis in adipocytes. Annu Rev Nutr. 27:79–101. 2007. View Article : Google Scholar : PubMed/NCBI | |
|
Yun JW: Possible anti-obesity therapeutics from nature-a review. Phytochemistry. 71:1625–1641. 2010. View Article : Google Scholar : PubMed/NCBI | |
|
Gaidhu MP, Anthony NM, Patel P, Hawke TJ and Ceddia RB: Dysregulation of lipolysis and lipid metabolism in visceral and subcutaneous adipocytes by high-fat diet: role of ATGL, HSL, and AMPK. Am J Physiol Cell Physiol. 298:C961–C971. 2010. View Article : Google Scholar : PubMed/NCBI | |
|
Hansen JS, de Maré S, Jones HA, Göransson O and Lindkvist-Petersson K: Visualization of lipid directed dynamics of perilipin 1 in human primary adipocytes. Sci Rep. 7:150112017. View Article : Google Scholar : | |
|
Arch JRS and Trayhurn P: Detection of thermogenesis in rodents in response to anti-obesity drugs and genetic modification. Front Pysiol. 4:642013. | |
|
Fenzl A and Kiefer FW: Brown adipose tissue and thermogenesis. Horm Mol Biol Clin Investig. 19:25–37. 2014. | |
|
Lee YH, Mottillo EP and Granneman JG: Adipose tissue plasticity from WAT to BAT and in between. Biochim Biophys Acta. 1842:358–369. 2014. View Article : Google Scholar | |
|
Song NJ, Chang SH, Li DY, Villanueva CJ and Park KW: Induction of thermogenic adipocytes: molecular targets and thermogenic small molecules. Exp Mol Med. 49:e3532017. View Article : Google Scholar : | |
|
Kola B, Grossman AB and Korbonits M: The role of AMP-activated protein kinase in obesity. Front Horm Res. 36:198–211. 2008. View Article : Google Scholar : PubMed/NCBI | |
|
Xio B, Sanders MJ, Carmena D, Bright NJ, Haire LF, Underwood E, Patel BR, Heath RB, Walker PA, Hallen S, et al: Structural basis of AMPK regulation by small molecule activators. Nat Commun. 4:30172013. View Article : Google Scholar | |
|
Bu S, Yuan CY, Xue Q, Chen Y and Cao F: Bilobalide suppresses adipogenesis in 3T3-L1 adipocytes via the AMPK signaling pathway. Molecules. 24:35032019. View Article : Google Scholar : PubMed/NCBI | |
|
Kim K, Nam KH, Yi SA, Park JW, Han JW and Lee J: Ginsenoside Rg3 induces browning of 3T3-L1 adipocytes by activating AMPK signaling. Nutrients. 12:4272020. View Article : Google Scholar : PubMed/NCBI | |
|
Gao LN, Zhang Y, Cui YL and Akinyi OM: Comparison of paeoniflorin and albiflorin on human CYP3A4 and CYP2D6. Evid Based Complement Alternat Med. 2015:4702192015. View Article : Google Scholar : PubMed/NCBI | |
|
Jeong MY, Park J, Youn DH, Jung Y, Kang JW, Lim S, Kang MW, Kim HL, So HS, Park R, et al: Albiflorin ameliorates obesity by inducing thermogenic genes via AMPK and PI3K/AKT in vivo and in vitro. Metabolism. 73:85–99. 2017. View Article : Google Scholar | |
|
Rabie BM and Ho JK: The mechanism of action of Lipiburn on fat metabolism. Front Biosci. 24:427–434. 2019. View Article : Google Scholar | |
|
Ikeda N, Fukuda T, Jyo H, Shimada Y, Murakami N, Saka M and Yoshikawa M: Quality evaluation on Paeoniae Radix. I. Quantitative analysis of monoterpene glycosides constituents of Paeoniae Radix by means of high performance liquid chromatography. Comparative characterization of the external figures, processing method and the cultivated areas. Yakugaku Zasshi. 116:138–147. 1996. View Article : Google Scholar | |
|
Yoo JS, Song MC, Ahn EM, Lee YH, Rho YD and Baek NI: Quantitative analysis of paeoniflorin from Paeonia lactiflora using 1H-NMR. Nat Prod Sci. 12:237–240. 2006. |