Spandidos Publications Logo
  • About
    • About Spandidos
    • Aims and Scopes
    • Abstracting and Indexing
    • Editorial Policies
    • Reprints and Permissions
    • Job Opportunities
    • Terms and Conditions
    • Contact
  • Journals
    • All Journals
    • Oncology Letters
      • Oncology Letters
      • Information for Authors
      • Editorial Policies
      • Editorial Board
      • Aims and Scope
      • Abstracting and Indexing
      • Bibliographic Information
      • Archive
    • International Journal of Oncology
      • International Journal of Oncology
      • Information for Authors
      • Editorial Policies
      • Editorial Board
      • Aims and Scope
      • Abstracting and Indexing
      • Bibliographic Information
      • Archive
    • Molecular and Clinical Oncology
      • Molecular and Clinical Oncology
      • Information for Authors
      • Editorial Policies
      • Editorial Board
      • Aims and Scope
      • Abstracting and Indexing
      • Bibliographic Information
      • Archive
    • Experimental and Therapeutic Medicine
      • Experimental and Therapeutic Medicine
      • Information for Authors
      • Editorial Policies
      • Editorial Board
      • Aims and Scope
      • Abstracting and Indexing
      • Bibliographic Information
      • Archive
    • International Journal of Molecular Medicine
      • International Journal of Molecular Medicine
      • Information for Authors
      • Editorial Policies
      • Editorial Board
      • Aims and Scope
      • Abstracting and Indexing
      • Bibliographic Information
      • Archive
    • Biomedical Reports
      • Biomedical Reports
      • Information for Authors
      • Editorial Policies
      • Editorial Board
      • Aims and Scope
      • Abstracting and Indexing
      • Bibliographic Information
      • Archive
    • Oncology Reports
      • Oncology Reports
      • Information for Authors
      • Editorial Policies
      • Editorial Board
      • Aims and Scope
      • Abstracting and Indexing
      • Bibliographic Information
      • Archive
    • Molecular Medicine Reports
      • Molecular Medicine Reports
      • Information for Authors
      • Editorial Policies
      • Editorial Board
      • Aims and Scope
      • Abstracting and Indexing
      • Bibliographic Information
      • Archive
    • World Academy of Sciences Journal
      • World Academy of Sciences Journal
      • Information for Authors
      • Editorial Policies
      • Editorial Board
      • Aims and Scope
      • Abstracting and Indexing
      • Bibliographic Information
      • Archive
    • International Journal of Functional Nutrition
      • International Journal of Functional Nutrition
      • Information for Authors
      • Editorial Policies
      • Editorial Board
      • Aims and Scope
      • Abstracting and Indexing
      • Bibliographic Information
      • Archive
    • International Journal of Epigenetics
      • International Journal of Epigenetics
      • Information for Authors
      • Editorial Policies
      • Editorial Board
      • Aims and Scope
      • Abstracting and Indexing
      • Bibliographic Information
      • Archive
    • Medicine International
      • Medicine International
      • Information for Authors
      • Editorial Policies
      • Editorial Board
      • Aims and Scope
      • Abstracting and Indexing
      • Bibliographic Information
      • Archive
  • Articles
  • Information
    • Information for Authors
    • Information for Reviewers
    • Information for Librarians
    • Information for Advertisers
    • Conferences
  • Language Editing
Spandidos Publications Logo
  • About
    • About Spandidos
    • Aims and Scopes
    • Abstracting and Indexing
    • Editorial Policies
    • Reprints and Permissions
    • Job Opportunities
    • Terms and Conditions
    • Contact
  • Journals
    • All Journals
    • Biomedical Reports
      • Information for Authors
      • Editorial Policies
      • Editorial Board
      • Aims and Scope
      • Abstracting and Indexing
      • Bibliographic Information
      • Archive
    • Experimental and Therapeutic Medicine
      • Information for Authors
      • Editorial Policies
      • Editorial Board
      • Aims and Scope
      • Abstracting and Indexing
      • Bibliographic Information
      • Archive
    • International Journal of Epigenetics
      • Information for Authors
      • Editorial Policies
      • Editorial Board
      • Aims and Scope
      • Abstracting and Indexing
      • Bibliographic Information
      • Archive
    • International Journal of Functional Nutrition
      • Information for Authors
      • Editorial Policies
      • Editorial Board
      • Aims and Scope
      • Abstracting and Indexing
      • Bibliographic Information
      • Archive
    • International Journal of Molecular Medicine
      • Information for Authors
      • Editorial Policies
      • Editorial Board
      • Aims and Scope
      • Abstracting and Indexing
      • Bibliographic Information
      • Archive
    • International Journal of Oncology
      • Information for Authors
      • Editorial Policies
      • Editorial Board
      • Aims and Scope
      • Abstracting and Indexing
      • Bibliographic Information
      • Archive
    • Medicine International
      • Information for Authors
      • Editorial Policies
      • Editorial Board
      • Aims and Scope
      • Abstracting and Indexing
      • Bibliographic Information
      • Archive
    • Molecular and Clinical Oncology
      • Information for Authors
      • Editorial Policies
      • Editorial Board
      • Aims and Scope
      • Abstracting and Indexing
      • Bibliographic Information
      • Archive
    • Molecular Medicine Reports
      • Information for Authors
      • Editorial Policies
      • Editorial Board
      • Aims and Scope
      • Abstracting and Indexing
      • Bibliographic Information
      • Archive
    • Oncology Letters
      • Information for Authors
      • Editorial Policies
      • Editorial Board
      • Aims and Scope
      • Abstracting and Indexing
      • Bibliographic Information
      • Archive
    • Oncology Reports
      • Information for Authors
      • Editorial Policies
      • Editorial Board
      • Aims and Scope
      • Abstracting and Indexing
      • Bibliographic Information
      • Archive
    • World Academy of Sciences Journal
      • Information for Authors
      • Editorial Policies
      • Editorial Board
      • Aims and Scope
      • Abstracting and Indexing
      • Bibliographic Information
      • Archive
  • Articles
  • Information
    • For Authors
    • For Reviewers
    • For Librarians
    • For Advertisers
    • Conferences
  • Language Editing
Login Register Submit
  • This site uses cookies
  • You can change your cookie settings at any time by following the instructions in our Cookie Policy. To find out more, you may read our Privacy Policy.

    I agree
Search articles by DOI, keyword, author or affiliation
Search
Advanced Search
presentation
International Journal of Molecular Medicine
Join Editorial Board Propose a Special Issue
Print ISSN: 1107-3756 Online ISSN: 1791-244X
Journal Cover
September-2023 Volume 52 Issue 3

Full Size Image

Sign up for eToc alerts
Recommend to Library

Journals

International Journal of Molecular Medicine

International Journal of Molecular Medicine

International Journal of Molecular Medicine is an international journal devoted to molecular mechanisms of human disease.

International Journal of Oncology

International Journal of Oncology

International Journal of Oncology is an international journal devoted to oncology research and cancer treatment.

Molecular Medicine Reports

Molecular Medicine Reports

Covers molecular medicine topics such as pharmacology, pathology, genetics, neuroscience, infectious diseases, molecular cardiology, and molecular surgery.

Oncology Reports

Oncology Reports

Oncology Reports is an international journal devoted to fundamental and applied research in Oncology.

Experimental and Therapeutic Medicine

Experimental and Therapeutic Medicine

Experimental and Therapeutic Medicine is an international journal devoted to laboratory and clinical medicine.

Oncology Letters

Oncology Letters

Oncology Letters is an international journal devoted to Experimental and Clinical Oncology.

Biomedical Reports

Biomedical Reports

Explores a wide range of biological and medical fields, including pharmacology, genetics, microbiology, neuroscience, and molecular cardiology.

Molecular and Clinical Oncology

Molecular and Clinical Oncology

International journal addressing all aspects of oncology research, from tumorigenesis and oncogenes to chemotherapy and metastasis.

World Academy of Sciences Journal

World Academy of Sciences Journal

Multidisciplinary open-access journal spanning biochemistry, genetics, neuroscience, environmental health, and synthetic biology.

International Journal of Functional Nutrition

International Journal of Functional Nutrition

Open-access journal combining biochemistry, pharmacology, immunology, and genetics to advance health through functional nutrition.

International Journal of Epigenetics

International Journal of Epigenetics

Publishes open-access research on using epigenetics to advance understanding and treatment of human disease.

Medicine International

Medicine International

An International Open Access Journal Devoted to General Medicine.

Journal Cover
September-2023 Volume 52 Issue 3

Full Size Image

Sign up for eToc alerts
Recommend to Library

  • Article
  • Citations
    • Cite This Article
    • Download Citation
    • Create Citation Alert
    • Remove Citation Alert
    • Cited By
  • Similar Articles
    • Related Articles (in Spandidos Publications)
    • Similar Articles (Google Scholar)
    • Similar Articles (PubMed)
  • Download PDF

  • Supplementary Files
    • Supplementary_Data.pdf
Article Open Access

HER3/Akt/mTOR pathway is a key therapeutic target for the reduction of triple‑negative breast cancer metastasis via the inhibition of CXCR4 expression

  • Authors:
    • Tomoya Takeda
    • Masanobu Tsubaki
    • Shuji Genno
    • Kenta Tokunaga
    • Remi Tanaka
    • Shozo Nishida
  • View Affiliations / Copyright

    Affiliations: Division of Pharmacotherapy, Kindai University School of Pharmacy, Higashi‑Osaka, Osaka 577‑8502, Japan
    Copyright: © Takeda et al. This is an open access article distributed under the terms of Creative Commons Attribution License.
  • Article Number: 80
    |
    Published online on: July 19, 2023
       https://doi.org/10.3892/ijmm.2023.5283
  • Expand metrics +
Metrics: Total Views: 0 (Spandidos Publications: | PMC Statistics: )
Metrics: Total PDF Downloads: 0 (Spandidos Publications: | PMC Statistics: )
Cited By (CrossRef): 0 citations Loading Articles...

This article is mentioned in:



Abstract

Triple‑negative breast cancer (TNBC), a highly metastatic subtype of breast cancer, and it has the worst prognosis among all subtypes of breast cancer. However, no effective systematic therapy is currently available for TNBC metastasis. Therefore, novel therapies targeting the key molecular mechanisms involved in TNBC metastasis are required. The present study examined whether the expression levels of human epidermal growth factor receptor 3 (HER3) were associated with the metastatic phenotype of TNBC, and evaluated the potential of HER3 as a therapeutic target in vitro and in vivo. A new highly metastatic 4T1 TNBC cell line, termed 4T1‑L8, was established. The protein expression levels in 4T1‑L8 cells were measured using luminex magnetic bead assays and western blot analysis. The HER3 expression levels and distant metastasis‑free survival (DMFS) in TNBC were analyzed using Kaplan‑Meier Plotter. Transwell migration and invasion assays were performed to detect migration and invasion. The anti‑metastatic effects were determined in an experimental mouse model of metastasis. The results revealed that the increased expression of the HER3/Akt/mTOR pathway was associated with a greater level of cell migration, invasion and metastasis of TNBC cells. In addition, it was found that high expression levels of HER3 were associated with a poor DMFS. The inhibition of the HER3/Akt/mammalian target of rapamycin (mTOR) pathway decreased the migration, invasion and metastasis of TNBC cells by decreasing the expression of C‑X‑C chemokine receptor type 4 (CXCR4). Furthermore, treatment of metastatic TNBC cells with everolimus inhibited their migration, invasion and metastasis by decreasing CXCR4 expression. Thus, targeting the HER3/Akt/mTOR pathway opens up a new avenue for the development of therapeutics against TNBC metastasis; in addition, everolimus may prove to be an effective therapeutic agent for the suppression of TNBC metastasis.

Introduction

Breast cancer is the most common malignancy affecting women worldwide. Although the development of novel therapies has improved the prognosis of patients with breast cancer, with the 5-year survival rate being >80%, some patients with breast cancer develop metastatic lesions in the lungs, bones and brain, and only a few effective therapies for metastatic breast cancer are currently available (1-4). Triple-negative breast cancer (TNBC) is a subtype of breast cancer that does not express estrogen receptor (ER), progesterone receptor (PR) and human epidermal growth factor receptor (HER)2 (5). Compared with other breast cancer subtypes, TNBC indicates an early risk of distant recurrence, higher rates of metastases and a poor overall survival (6). In addition, the 5-year survival rate is ~90% for patients with TNBC with localized tumors and only 10% for those with distant metastasis (1). Therefore, the effective treatment of TNBC metastasis poses a challenge.

A molecular aberration in cancer dysregulates receptor tyrosine kinases (RTKs), including the HER family members, c-mesenchymal-epithelial transition (c-Met), insulin-like growth factor 1 receptor (IGF1R) and insulin receptor (IR) (7-10). The HER family comprises four homologous RTKs, including epidermal growth factor receptor (EGFR), HER2, HER3 and HER4, and plays a critical role in the survival, proliferation, angiogenesis and migration of cancer cells (11). Moreover, the abnormalities in HER family members resulting in receptor hyperactivation (due to mutation or overexpression) have been shown to be associated with tumor progression and adverse clinical outcomes in patients with breast cancer (12,13). In addition, c-Met is a high-affinity receptor for hepatocyte growth factor and is frequently dysregulated in breast cancer, and the extent of its overexpression is associated with the poor prognosis of patients with breast cancer (14). Furthermore, IGF1R and IR are highly expressed in breast cancer and play roles in various phases of cancer development and progression by promoting mitogenic, pro-invasive and proangiogenic programs (10,15,16). However, whether RTKs, such as HER family members, contribute to TNBC metastasis and serve as useful therapeutic targets is unclear.

The present study investigated whether RTK levels are associated with the metastatic phenotype of TNBC cells, thereby determining the potential of RTKs to function as therapeutic targets. The findings presented herein demonstrate that HER3 activation is associated with a poor distant metastasis-free survival (DMFS). Furthermore, the present study examined the ability of HER3 inhibition to suppress the migration, invasion and metastasis of metastatic TNBC cells. Finally, the findings confirmed that everolimus, a small molecule that inhibits mammalian target of rapamycin (mTOR), is a potential therapeutic agent for the suppression of the metastasis of TNBC cells. The findings of the present study indicate potential therapeutic targets for TNBC metastasis, thereby facilitating the development of multiple treatment options.

Materials and methods

Cells and cell culture conditions

The mouse TNBC cell line, luciferase-expressing 4T1 (cat. no. JCRB1447), was obtained from the Japanese Collection of Research Bioresources (JCRB). Subsequently, 4T1 and a highly metastatic 4T1 mouse TNBC cell line termed 4T1-L8 (established as described below) were cultured in RPMI-1640 (MilliporeSigma) with 10% fetal bovine serum (FBS) (Biosera, Inc.), 2 mM L-glutamine (Wako Pure Chemical Industries, Ltd.), 25 mM 4-(2-hydroxyethyl)-1-piperazineethanesulfonic acid (Wako Pure Chemical Industries, Ltd.) and 1% penicillin/streptomycin (Gibco; Thermo Fisher Scientific, Inc.) and maintained at 37°C in a CO2 humid incubator (Sanyo Co., Ltd.) with 95% air and 5% CO2.

Establishment of a highly metastatic TNBC 4T1-L8 cells from 4T1 cells

All animal experiments were approved by the Animal Care and Use Committee of the Kindai University (Higashi-Osaka, Japan). Female BALB/c mice (age, 6 weeks; weight, 20±3 g; n=34) were purchased from Shimizu Laboratory Supplies Co., Ltd. The mice were housed in a room at a controlled temperature of 22-25°C and a humidity of 40-60%, under a 12-h light/dark cycle. The mice were provided wiht free access to water and commercially available chow. The 4T1-L8 cell line that can metastasize to the lungs in a highly efficient manner was established from the 4T1 cells. Parental 4T1 cells [1×106 cells in 0.1 ml phosphate-buffered saline (PBS)] were injected via the tail vein into the mice, and pulmonary metastasis of 4T1 cells was subsequently monitored using an in vivo imaging system (IVIS). The mice were then sacrificed by asphyxiation with CO2. The mortality of the mice was confirmed by examining their breathing. The lungs were then harvested from the mice and cultured. Tumor cells that grew were then injected into the tail vein of the mice, and the lungs were harvested. In total, eight rounds of intravenous inoculation were performed, resulting in the selection of the independent metastatic subline, 4T1-L8. The animals were monitored daily, and sacrificed via CO2 inhalation when they met the following humane endpoint criteria: Posture, gait or mobility that interfere with feeding behavior, such as hind limb paralysis, consistent foot dragging or spinal curvature. During euthanasia, the mice were kept in a 5 liter cage, and 100% CO2 was introduced at a flow rate of 50%/min. The mortality of the mice was confirmed by respiratory arrest, no heartbeat, no response to any external stimuli and rigor mortis.

Luminex magnetic bead assays

Luminex magnetic bead assays were conducted using the 7-Plex RTK Mitogenesis Phosphoprotein Magnetic Bead kit (cat. no. 48-671MAG; Merck Life Science UK, Ltd.), according to the manufacturer's protocol. First, radioimmunoprecipitation assay buffer with 1 µg/ml leupeptin (MilliporeSigma), 1 µg/ml pepstatin (MilliporeSigma), 1 mM sodium orthovanadate (MilliporeSigma), PhosSTOP™ phosphatase inhibitor cocktail tablets (Roche, Ltd.), and 2 mM phenylmethylsulfonyl fluoride (MilliporeSigma) were added to the 4T1 and 4T1-L8 cells. Second, the protein concentration was determined using a bicinchoninic acid assay (Wako Pure Chemical Industries, Ltd.). Third, the samples were mixed with 7-Plex RTK mitogenesis magnetic beads and incubated overnight at 4°C. Fourth, the samples were washed and mixed with a biotin-labeled detection antibody (dilution 1:20; cat. no. 48-671MAG, Merck Life Science UK, Ltd.). Finally, RTK expression was measured using a Luminex® 200 instrument (Luminex Corporation).

Western blotg analysis

Protein extracts were prepared as previously described (17). The extracts were quantified using the BCA Protein assay kit (Thermo Fischer Scientific, Inc.). The samples (40 µg) were separated using 10% sodium dodecyl sulfate (Wako Pure Chemical Industries, Ltd.)-polyacrylamide gel electrophoresis (SDS-PAGE) and transferred onto an Immobilon-P membrane (Merck Life Science UK, Ltd.). The membranes were blocked with 5% skim milk for 30 min at room temperature and incubated with antibodies against phosphorylated (p-)HER3 (cat. no. 2235; dilution 1:1,000), HER3 (cat. no. 4754; dilution 1:1,000), p-Akt (cat. no. 9271; dilution 1:3,000), Akt (cat. no. 9272; dilution 1:3,000), p-mTOR (cat. no. 2971; dilution 1:3,000), mTOR (cat. no. 2972; dilution 1:3,000), p-extracellular signal-regulated kinase (p-ERK) (cat. no. 4370; dilution 1:3,000), ERK (cat. no. 9102; dilution 1:3,000), chemokine receptor (CCR)2 (cat. no. 12199; dilution 1:3,000) (all from Cell Signaling Technology, Inc.), CCR7 (cat. no. sc-9701; dilution 1:3,000), C-X-C chemokine receptor type 4 (CXCR4) (cat. no. sc-9046; dilution 1:3,000) (all from Santa Cruz Biotechnology, Inc.) and β-actin (cat. no. A2228; dilution 1:3,000; MilliporeSigma) overnight at 4°C. Subsequently, the membranes were incubated with anti-rabbit secondary antibody (cat. no. 7074; dilution 1:5,000) or anti-mouse secondary antibody (cat. no. 7076; dilution 1:5,000) conjugated with horseradish peroxidase (HRP) (both from Cell Signaling Technology, Inc.) for 2 h at room temperature. HRP activity was visualized with Immobilon Forte Western HRP Substrate (Merck Life Science UK, Ltd.). β-actin was used as the loading control. The bands were analyzed using Densitograph software CS Analyzer version 3.0 (Atto Corporation).

Survival analysis using Kaplan-Meier Plotter

The Kaplan-Meier Plotter database (http://kmplot.com/analysis/) is an online database containing gene expression profiles and survival data from GEO, EGA and TCGA cancer microarray datasets. In the present study, the clinical relevance of HER3 expression and DMFS was evaluated in 424 TNBC cases. Briefly, the parameters of ER-negative, PR-negative and HER2-negative in breast cancer were selected. The median was then selected and Affymetrix probe ID 215638 was selected based on the default suggestion. Log-rank P-values and hazard ratios (HRs) with 95% confidence intervals were determined on the website.

siRNA transfection

HER3 siRNA (HSS140802; 5′-GGC CAT GAA TGA ATT CTC TAC TCT A-3′) and control siRNA (Stealth RNAi Negative Control) were purchased from Invitrogen (Thermo Fisher Scientific, Inc.). The 4T1-L8 cells were transfected with HER3 siRNA (50 nM) or control siRNA using Lipofectamine 3000® (Invitrogen; Thermo Fisher Scientific, Inc.), according to the manufacturer's instructions. Lipofectamine 3000® and siRNA were diluted in RPMI-1640 medium, respectively, and were incubated for 5 min at room temperature. The diluted Lipofectamine 3000 and siRNA were then mixed at a ratio of 1:1, and were subsequently incubated for 15 min at room temperature. The complexes were then added to cells and incubated for 24 h at 37°C in a 5% CO2. Following transfection, 4T1-L8 cells were treated according to experimental requirements.

Cell viability analysis

The 4T1-L8 cells (2×103 cells per plate) were seeded into 96-well plates and transfected with HER3 siRNA or treated with everolimus (Chemscene LLC; 1, 5 and 10 µM) at 1, 3 and 5 days. All cells were stained with 0.4% trypan blue (Wako Pure Chemical Industries, Ltd.) for 3 min at room temperature, and counted at a magnification of ×100 under a light microscope (Olympus CK2; Olympus Corporation).

Transwell migration and invasion assay

Cell culture inserts (8.0 µm pore size; Corning, Inc.) were used to detect cell migration and invasion. For the cell invasion assay, the cell culture insert was pre-coated with 20 µl Matrigel (Corning, Inc.) for 30 min at 37°C. The 4T1 and 4T1-L8 cells (2×104 cells) were added to the upper chamber with 0.5% FBS medium, whereas 10% FBS medium or stromal derived factor-1 (SDF-1; R&D Systems, Inc.) was seeded into the lower well. Following incubation for 24 h at 37°C, the cells that had not moved to the lower wells were removed using a cotton swab, and the cells that had moved to the lower layer were stained with the Diff-Quik kit (Sysmex Corporation), according to the manufacturer's instructions. The cells were fixed with methanol for 30 sec at room temperature, and dyed with Diff-Quik I for 15 sec at room temperature, and then dyeed with Diff-Quik Ⅱ for 15 sec at room temperature. The cells passing through the cell culture insert were counted at a magnification of ×200 under a light microscope (Olympus BX50; Olympus Corporation). For the cell migration assay, the upper inserts were not pre-coated with Matrigel.

Experimental mouse model of metastasis

Female BALB/c (age, 6 weeks; weight, 20±3 g; n=50) mice were purchased from Shimizu Laboratory Supplies Co., Ltd. For the anti-metastatic activity of HER3 siRNA, 4T1-L8 cells (1×106 cells in 0.1 ml PBS) transfected with HER3 siRNA (50 nM) or control siRNA were injected into the tail vein of the mice to evaluate lung colonization. The mice were divided into the HER3 siRNA groups and control siRNA groups (10 mice per group). For the anti-metastatic activity of everolimus, the 4T1-L8 cells (1×106 cells in 0.1 ml of PBS) were injected into the tail vein of the mice to evaluate lung colonization. The mice were divided, and orally treated with 5 mg/kg everolimus, 10 mg/kg everolimus and PBS (as the control) once a day (10 mice per group). For in vivo imaging, the mice were intraperitoneally injected with D-luciferin (Cosmo Bio Co., Ltd.) at a dose of 150 mg/kg in PBS. Lung metastasis was quantified by bioluminescence imaging using the IVIS Lumina XRMS (SPI Engineering Co., Ltd.). The mice were sacrificed 8 days after the injection by asphyxiation with CO2, and metastatic nodules in the lungs were counted. The mortality of the mice was confirmed by examining their breathing. The animals were monitored daily, and sacrificed via CO2 inhalation when they met the following humane endpoint criteria: Posture, gait or mobility that interfere with feeding behavior, such as hind limb paralysis, consistent foot dragging or spinal curvature. During euthanasia, the mice were kept in a 5 liter cage, and 100% CO2 was then introduced at a flow rate of 50%/min. The mortality of the mice was confirmed by respiratory arrest, no heartbeat, no response to any external stimuli and rigor mortis.

Statistical analysis

GraphPad Prism 9.0 (GraphPad Prism software, Inc.) was used for statistical analysis. Data are presented as the mean ± standard deviation (SD). Data comparisons between two groups were performed using an unpaired Student's t-test. Comparisons among multiple groups were performed using one-way analysis of variance (ANOVA), and Tukey's post hoc test. P-values <0.05 were considered to indicate statistically significant differences.

Results

Activation of HER3/Akt/mTOR pathway is associated with a high levels of migration, invasion and metastasis of TNBC cells

To clarify whether RTK contributes to TNBC metastasis and serves as a useful therapeutic target, the present study established a new highly metastatic TNBC cell line (Fig. S1). Subsequently, RTK expression was examined using the Luminex assay. It was found that the activation levels of HER3 were higher in the 4T1-L8 cells than in the 4T1 cells (Fig. 1A). However, no changes in the activation levels of other RTKs, including c-Met, EGFR, IGF1R and IR, were observed between the 4T1 and 4T1-L8 cells. The activation levels of HER3, downstream Akt, mTOR, and ERK n 4T1 and 4T1-L8 cells were then confirmed using western blot analysis. The results indicated that the activation of HER3/Akt/mTOR was elevated in 4T1-L8 cells compared with te 4T1 cells (Fig. 1B). However, no marked changes in ERK activation were observed between the two cell lines. In addition, the clinical relevance of HER3 in TNBC was examined using Kaplan-Meier Plotter. It was observed that high expression levels of HER3 contributed to DMFS in TNBC (Fig. 1C). These results suggest that the activation of the HER3/Akt/mTOR pathway is associated with high levels of migration, invasion, and metastasis of TNBC cells.

Figure 1

The HER3 pathway is associated with the DMFS of patients with TNBC. (A) c-Met, EGFR, IGF1R, IR and HER3 protein phosphorylation levels were measured using Luminex® 200. The experiments were performed in duplicate and repeated three times. Data are presented as the mean ± SD. *P<0.05, compared with 4T1 cells. (B) The expression levels of p-HER3, HER3, p-Akt, Akt, p-mTOR, mTOR, p-ERK and ERK were detected using western blot analysis. The expression levels of β-actin were used as internal controls. Quantification of signals is presented as fold of changes relative to phosphorylated proteins vs. total proteins. The experiments were repeated three times. Data are presented as the mean ± SD. *P<0.05, compared with 4T1 cells. (C) Kaplan-Meier Plotter analysis indicated that DMFS was associated with HER3 expression (low expression group, n=212; high expression group, n=212) among 424 TNBC cases (log-rank, P=0.0035). DMFS, distant metastasis-free survival; TNBC, triple-negative breast cancer; HER3, human epidermal growth factor receptor 3; EGFR, epidermal growth factor receptor; IGF1R, insulin-like growth factor 1 receptor; IR, insulin receptor; mTOR, mammalian target of rapamycin; p-phosphorylated.

Knockdown of HER3 decreases the migration, invasion and metastasis of metastatic TNBC cells via the inhibition of Akt and mTOR

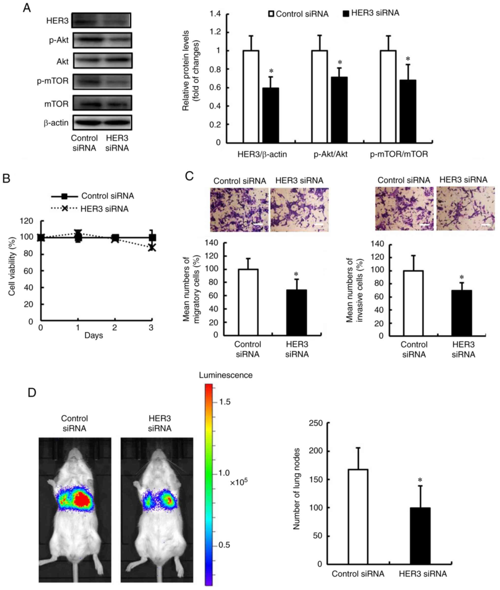
To determine whether HER3 serves as a useful therapeutic target for TNBC metastasis, the migration, invasion and metastasis of TNBC cells were examined when HER3 was silenced using siRNA. The efficacy of HER3 siRNA was first confirmed on the expression of HER3/Akt/mTOR and the viability of 4T1-L8 cells. It was confirmed that HER3 siRNA decreased the expression of HER3, downstream p-Akt, and that of p-mTOR in 4T1-L8 cells (Fig. 2A). In addition, HER3 siRNA inhibited the migration and invasion of 4T1-L8 cells, although it did not affect their viability (Fig. 2B and C). To validate the anti-metastatic activity of HER3 siRNA, the number of metastatic nodules were counted in the lungs of the mice. Treatment with HER3 siRNA reduced the number of lung metastatic nodules compared with those in the group without HER3 siRNA treatment (Fig. 2D). These results suggest that the HER3/Akt/mTOR pathway serves as a therapeutic target for TNBC metastasis.

Figure 2

Knockdown of HER3 decreases the migration, invasion and metastasis of metastatic TNBC cells by inhibiting Akt and mTOR. (A-C) The 4T1-L8 cells were transfected with HER siRNA (50 nM) or control siRNA. (A) The expression levels of HER3, p-Akt, Akt, p-mTOR and mTOR were detected using western blot analysis. The expression levels of β-actin were used as internal controls. Quantification of signals is presented as fold of changes relative to phosphorylated protein vs. total proteins or total proteins vs. β-actin. The experiments were repeated four times. Data are presented as the mean ± SD. *P<0.05, compared with control siRNA. (B) The number of cells stained with trypan blue counted on days 1, 2 and 3. The experiments were performed in triplicate and repeated three times. Data are presented as the mean ± SD. *P<0.05, compared with control siRNA. (C) Cell migration and invasion analysis was performed using the cell culture insert. The cells passing through the cell culture insert were counted. The experiments were repeated three times. Data are presented as the mean ± SD. *P<0.05, compared with control siRNA. Representative images of cells transfected with control siRNA and HER3 siRNA are shown. Scale bars, 100 µm. (D) The 4T1-L8 cells transfected with HER siRNA (50 nM) or control siRNA were injected into BALB/c mice via the tail vain. Metastasis in the lungs was monitored using IVIS. After 8 days, the mice were sacrificed and the number of metastatic nodules in the lungs were counted. The results are expressed as the mean ± SD. *P<0.05, compared with control siRNA. TNBC, triple-negative breast cancer; HER3, human epidermal growth factor receptor 3; mTOR, mammalian target of rapamycin; p-phosphorylated.

HER3/Akt/mTOR pathway promotes the migration and invasion of TNBC cells by increasing CXCR4 expression in metastatic TNBC

Subsequently, the present study investigated the molecular mechanisms through which the HER3/Akt/mTOR pathway promotes the metastatic phenotype. There is evidence to indicate that the interaction between chemokines (members of the chemoattractant cytokines) and chemokine receptors may play critical roles in several key steps of tumorigenesis and/or metastasis (18,19). Therefore, the present study examined the expression of chemokine receptors, such as CCR2, CCR7 and CXCR4 in 4T1 and 4T1-L8 cells. Notably, CXCR4 expression was higher in the 4T1-L8 cells than that in the 4T1 cells (Fig. 3A). However, no changes in the expression of CCR2 and CCR7 proteins were observed between the two cell lines. To validate the role of CXCR4 in the migration and invasion of 4T1-L8 cells, the cells were treated with the CXCR4 ligand, SDF-1, and the migration and invasion were detected. It was found that the migration and invasion of the 4T1-L8 cells treated with SDF-1 were higher compared with those of the 4T1 cells treated with SDF-1 (Fig. 3B). To determine whether the HER3/Akt/mTOR pathway regulates CXCR4 expression, and promotes the migration and invasion of TNBC cells, CXCR4 expression was examined in 4T1-L8 cells transfected with HER3 siRNA. Notably, HER3 siRNA suppressed CXCR4 expression in the 4T1-L8 cells (Fig. 3C). In addition, HER3 siRNA decreased the migration and invasion of 4T1-L8 cells treated with SDF-1 (Fig. 3D). These results suggest that the HER3/Akt/mTOR pathway promotes migration and invasion by increasing CXCR4 expression in metastatic TNBC.

Figure 3

The HER3/Akt/mTOR pathway promotes the migration and invasion of metastatic triple-negative breast cancer cells by increasing CXCR4 expression. (A) The expression levels of CCR2, CCR7 and CXCR4 were detected using western blot analysis. The expression levels of β-actin were used as internal controls. Quantification of signals is presented as fold of changes relative to total proteins vs. β-actin. The experiments were repeated three times. Data are presented as the mean ± SD. *P<0.05, compared with 4T1 cells. (B) Cell migration and invasion analysis was performed using the cell culture insert. The cells passing through the cell culture insert were counted. The experiments were repeated three times. Data are presented as the mean ± SD. *P<0.05, compared with SDF-1(-). Representative images of SDF-1-untreated 4T1 or 4T1-L8 and SDF-1-treated 4T1 or 4T1-L8 cells are shown. Scale bars, 100 µm. (C and D) 4T1-L8 cells were transfected with HER siRNA (50 nM) or control siRNA (Stealth™ RNAi Negative Control). (C) The expression levels of CXCR4 were detected using western blotting. The expression levels of β-actin were used as internal controls. Quantification of signals is presented as fold change or relative levels of CXCR4 vs. β-actin. The experiments were repeated three times. Data are presented as the mean ± SD. *P<0.05, compared with control siRNA. (D) Cell migration and invasion analysis was performed using the cell culture insert. The cells passing through the cell culture insert were counted. The experiments were repeated three times. Data are presented as the mean ± SD. *P<0.05, compared with control siRNA. Representative images of control siRNA and HER3 siRNA are shown. Scale bars, 100 µm. HER3, human epidermal growth factor receptor 3; mTOR, mammalian target of rapamycin; CCR, chemokine receptor; CXCR4, C-X-C chemokine receptor type 4; SDF-1, stromal derived factor-1.

Everolimus suppresses migration, invasion and metastasis by inhibiting CXCR4

Everolimus, an orally administered drug, is an inhibitor of the mTOR serine/threonine kinase signal transduction pathway that is currently used to treat advanced renal cell carcinoma, neuroendocrine tumors and hormone receptor-positive advanced breast cancer (20-22). Therefore, it was hypothesized that everolimus may be effective in treating metastatic TNBC and thus its effects on the 4T1-L8 cells were examined herein. Everolimus decreased CXCR4 expression by inhibiting mTOR activation (Fig. 4A). In addition, everolimus suppressed the migration and invasion of both 4T1-L8 and SDF-1-treated 4T1-L8 cells, but did not affect cell viability (Figs. 4B and 5). To validate the anti-metastatic activity of everolimus, the number of metastatic nodules were counted in the lungs of mice. The doses of everolimus used were 5 and 10 mg/kg once a day, based on previous studies (23-25). Treatment of the mice with everolimus reduced the number of lung metastatic nodules compared with those in the untreated mice (Fig. 6). Thus, these results indicated that everolimus decreased the migration, invasion and metastasis of TNBC cells by inhibiting CXCR4.

Figure 4

Everolimus decreases the expression of CXCR4 via mTOR inhibition. (A and B) 4T1-L8 cells were treated with everolimus (1, 5 and 10 µM). (A) The expression levels of p-mTOR, mTOR and CXCR4 were detected using western blot analysis. The expression levels of β-actin were used as internal controls. Quantification of signals is presented as the fold change or relative levels of phosphorylated protein vs. total protein or total protein vs. β-actin. The experiments were repeated three times. Data are presented as the mean ± SD. *P<0.05, compared with the control. (B) The number of cells stained with trypan blue counted on days 1, 2 and 3. The experiments were performed in triplicate and repeated three times. Data are presented as the mean ± SD. mTOR, mammalian target of rapamycin; CCR, chemokine receptor; CXCR4, C-X-C chemokine receptor type 4; p-phosphorylated.

Figure 5

Everolimus suppresses the migration and invasion of metastatic triple-negative breast cancer cells. (A and B) Cell migration and invasion analysis was performed using the cell culture insert. The cells passing through the cell culture insert were counted. The experiments were repeated three times. Data are presented as the mean ± SD. *P<0.05, compared with the control. Representative images of the control and everolimus (1, 5, and 10 µM)-treated cells are shown. Scale bars, 100 µm. SDF-1, stromal derived factor-1.

Figure 6

Everolimus inhibits the metastasis of triple-negative breast cancer cells in vivo. The 4T1-L8 cells were injected via the tail vein into BALB/c mice. The mice were then randomly divided into three groups, namely, the control, 5 mg/kg everolimus, and 10 mg/kg everolimus groups. Metastasis in the lungs was monitored using an in vivo imaging system. After 8 days, the mice were sacrificed, and the number of metastatic nodules in the lungs was counted. The results are expressed as the mean ± SD. *P<0.05, compared with the control.

Discussion

TNBC is a subtype of breast cancer that is associated with the worst prognosis among all subtypes, owing to the high frequency of metastases (1,6). However, no effective systematic therapy for TNBC metastasis is currently available, at least to the best of our knowledge. The present study demonstrated that the HER3/Akt/mTOR pathway plays a critical role in the migration, invasion and metastasis of TNBC cells. The HER3 pathway transduces extracellular signals into the cell, resulting in several changes in regulatory processes, including proliferation, survival, apoptosis and migration (11,26). HER3 overexpression participates in the regulation of various physiological and pathological pathways in several types of cancer (26,27). Additionally, HER3 knockdown has reported to suppress cell migration and metastasis via the inhibition of Akt activation in gastric cancer (28). These findings suggest that the HER3/Akt/mTOR pathway is a prospective biomarker and therapeutic target for TNBC therapy.

Furthermore, HER3 is mediated through downstream signals, including PI3K/Akt/mTOR and mitogen-activated protein kinase (MAPK)/ERK1/2, and leads to cancer progression and metastasis (29). In the present study, it was demonstrated that HER3/Akt/mTOR activation was higher in the 4T1-L8 metastatic cells compared with the 4T1 cells. However, no changes in ERK activation were observed between the 4T1 and 4T1-L8 cells. Notably, breast cancer is more dependent on the dysfunctional PI3K/Akt/mTOR pathway than the MAPK/ERK pathway (30). In addition, HER3 allows the recruitment of the p85 regulatory subunit of PI3K to activate PI3K/Akt/mTOR signaling (31,32). These results suggest that a subset of TNBC cells preferentially employ the HER3/Akt/mTOR pathway and not the HER3/ERK pathway.

CXCR4 is a seven-transmembrane G-protein-coupled chemokine receptor known for its ability to mediate directed cell migration when activated by its cognate ligand SDF-1 (33). In addition, CXCR4 is responsible for metastasis to predilection sites in the body, including the lymph nodes, lungs, liver, bone marrow and brain, that are enriched by SDF-1 (34). Notably, the results of the present study indicated that HER3 siRNA suppressed the migration and invasion of 4T1-L8 cells by decreasing CXCR4 expression via the inhibition of the Akt/mTOR pathway. A previous study reported that Akt inhibition decreased CXCR4 expression via mTOR inhibition in hepatocellular carcinoma (35). In addition, chromatin immunoprecipitation with p-mTOR as a target revealed a physical interaction between p-mTOR and the CXCR4 gene promoter (35). These results support the hypothesis that the HER3/Akt/mTOR pathway regulates CXCR4 expression in TNBC cells.

The present study demonstrated that the HER3/Akt/mTOR pathway may be a potential therapeutic target for TNBC metastasis. One potential agent to target the HER3/Akt/mTOR pathway is everolimus that has been FDA-approved for the treatment of advanced renal cell carcinoma, neuroendocrine tumors and hormone receptor-positive advanced breast cancer (22). Everolimus is an oral mTOR pathway inhibitor that binds to its intracellular target, FK-506 binding protein-12, to form a complex that inhibits mTOR in an allosteric manner (36). In the present study, it was demonstrated that everolimus suppressed the migration, invasion and metastasis of TNBC cells by inhibiting CXCR4 expression. As previously demonstrated, DHM25, a covalent mTOR inhibitor, suppressed the tumor growth and metastasis of TNBC by inhibiting mTOR in vivo (37). In addition, everolimus has been shown to prolong the progression-free survival of patients diagnosed with ER+ breast cancer, who have developed resistance to hormonal therapy, in an advanced/metastatic setting (38-40). Notably, everolimus is already being used in the treatment of cancers, such as breast cancer. Therefore, repurposing everolimus to prevent metastasis in patients with TNBC may be more effective and cost-effective than traditional drug development. These results suggest that everolimus has the potential to treat TNBC metastasis.

In conclusion, the present study indicated that the activation of the HER3/Akt/mTOR pathway was associsated with high levels of migration, invasion and metastasis of TNBC cells. Furthermore, the inhibition of the HER3/Akt/mTOR pathway decreased the migration, invasion and metastasis of TNBC cells by decreasing CXCR4 expression. In addition, treatment of metastatic TNBC cells with everolimus inhibited cell migration, invasion and metastasis by decreasing CXCR4 expression. Thus, targeting the HER3/Akt/mTOR pathway may serve as a novel avenue for the development of therapeutics against TNBC metastasis, and everolimus may be an effective therapeutic agent which can be used to suppress TNBC metastasis.

Supplementary Data

Availability of data and materials

The datasets used and/or analyzed during the current study are available from the corresponding author on reasonable request.

Authors' contributions

SN conceived the study. TT and MT designed the experiments. TT, SG, KT and RT performed the experiments. TT and MT analyzed the data. TT drafted the manuscript. MT and SN revised the manuscript. SN and TT confirm the authenticity of all the raw data. All authors have read and approved the final manuscript.

Ethics approval and consent to participate

The animal experiments were approved by the Animal Care and Use Committee of the Kindai University (project identification code KAPS-27-021).

Patient consent for publication

Not applicable.

Competing interests

The authors declare that they have no competing interests.

Acknowledgments

Not applicable.

Funding

The present study was partly supported by a Grant-in-Aid for Young Scientists from the Japan Society for the Promotion of Science (JSPS) (grant no. 20K16343).

References

1 

Seto-Tetsuo F, Arioka M, Miura K, Inoue T, Igawa K, Tomooka K, Takahashi-Yanaga F and Sasaguri T: DIF-1 inhibits growth and metastasis of triple-negative breast cancer through AMPK-mediated inhibition of the mTORC1-S6K signaling pathway. Oncogene. 40:5579–5589. 2021. View Article : Google Scholar : PubMed/NCBI

2 

DeSantis CE, Fedewa SA, Goding Sauer A, Kramer JL, Smith RA and Jemal A: Breast cancer statistics, 2015: Convergence of incidence rates between black and white women. CA Cancer J Clin. 66:31–42. 2016. View Article : Google Scholar

3 

Chen L, Linden HM, Anderson BO and Li CI: Trends in 5-year survival rates among breast cancer patients by hormone receptor status and stage. Breast Cancer Res Treat. 147:609–616. 2014. View Article : Google Scholar : PubMed/NCBI

4 

Weigelt B, Peterse JL and van 't Veer LJ: Breast cancer metastasis: Markers and models. Nat Rev Cancer. 5:591–602. 2005. View Article : Google Scholar : PubMed/NCBI

5 

Saraiva DP, Guadalupe Cabral M, Jacinto A and Braga S: How many diseases is triple negative breast cancer: The protagonism of the immune microenvironment. ESMO Open. 2:e0002082017. View Article : Google Scholar : PubMed/NCBI

6 

Dent R, Trudeau M, Pritchard KI, Hanna WM, Kahn HK, Sawka CA, Lickley LA, Rawlinson E, Sun P and Narod SA: Triple-negative breast cancer: Clinical features and patterns of recurrence. Clin Cancer Res. 13:4429–4434. 2007. View Article : Google Scholar : PubMed/NCBI

7 

Roskoski R Jr: The ErbB/HER family of protein-tyrosine kinases and cancer. Pharmacol Res. 79:34–74. 2014. View Article : Google Scholar

8 

Peruzzi B and Bottaro DP: Targeting the c-Met signaling pathway in cancer. Clin Cancer Res. 12:3657–3560. 2006. View Article : Google Scholar : PubMed/NCBI

9 

Farabaugh SM, Boone DN and Lee AV: Role of IGF1R in Breast Cancer Subtypes, Stemness, and Lineage Differentiation. Front Endocrinol (Lausanne). 6:592015. View Article : Google Scholar : PubMed/NCBI

10 

Belfiore A and Frasca F: IGF and insulin receptor signaling in breast cancer. J Mammary Gland Biol Neoplasia. 13:381–406. 2008. View Article : Google Scholar : PubMed/NCBI

11 

Eccles SA: The epidermal growth factor receptor/Erb-B/HER family in normal and malignant breast biology. Int J Dev Biol. 55:685–696. 2011. View Article : Google Scholar : PubMed/NCBI

12 

Koutras AK and Evans TR: The epidermal growth factor receptor family in breast cancer. Onco Targets Ther. 1:5–19. 2008. View Article : Google Scholar : PubMed/NCBI

13 

Witton CJ, Reeves JR, Going JJ, Cooke TG and Bartlett JM: Expression of the HER1-4 family of receptor tyrosine kinases in breast cancer. J Pathol. 200:290–297. 2003. View Article : Google Scholar : PubMed/NCBI

14 

Ho-Yen CM, Jones JL and Kermorgant S: The clinical and functional significance of c-Met in breast cancer: A review. Breast Cancer Res. 17:522015. View Article : Google Scholar : PubMed/NCBI

15 

Tamimi RM, Colditz GA, Wang Y, Collins LC, Hu R, Rosner B, Irie HY, Connolly JL and Schnitt SJ: Expression of IGF1R in normal breast tissue and subsequent risk of breast cancer. Breast Cancer Res Treat. 128:243–250. 2011. View Article : Google Scholar : PubMed/NCBI

16 

Buck E and Mulvihill M: Small molecule inhibitors of the IGF-1R/IR axis for the treatment of cancer. Expert Opin Investig Drugs. 20:605–621. 2011. View Article : Google Scholar : PubMed/NCBI

17 

Takeda T, Tsubaki M, Matsuda T, Kimura A, Jinushi M, Obana T, Takegami M and Nishida S: EGFR inhibition reverses epithelial-mesenchymal transition, and decreases tamoxifen resistance via Snail and Twist downregulation in breast cancer cells. Oncol Rep. 47:1092022. View Article : Google Scholar

18 

Kakinuma T and Hwang ST: Chemokines, chemokine receptors, and cancer metastasis. J Leukoc Biol. 79:639–651. 2006. View Article : Google Scholar : PubMed/NCBI

19 

Tanaka T, Bai Z, Srinoulprasert Y, Yang BG, Hayasaka H and Miyasaka M: Chemokines in tumor progression and metastasis. Cancer Sci. 96:317–322. 2005. View Article : Google Scholar : PubMed/NCBI

20 

Motzer RJ, Escudier B, Oudard S, Hutson TE, Porta C, Bracarda S, Grünwald V, Thompson JA, Figlin RA, Hollaender N, et al: Efficacy of everolimus in advanced renal cell carcinoma: A double-blind, randomised, placebo-controlled phase III trial. Lancet. 372:449–456. 2008. View Article : Google Scholar : PubMed/NCBI

21 

Yao JC, Shah MH, Ito T, Bohas CL, Wolin EM, Van Cutsem E, Hobday TJ, Okusaka T, Capdevila J, de Vries EG, et al: Everolimus for advanced pancreatic neuroendocrine tumors. N Engl J Med. 364:514–523. 2011. View Article : Google Scholar : PubMed/NCBI

22 

Lebwohl D, Anak O, Sahmoud T, Klimovsky J, Elmroth I, Haas T, Posluszny J, Saletan S and Berg W: Development of everolimus, a novel oral mTOR inhibitor, across a spectrum of diseases. Ann N Y Acad Sci. 1291:14–32. 2013. View Article : Google Scholar : PubMed/NCBI

23 

Fuereder T, Jaeger-Lansky A, Hoeflmayer D, Preusser M, Strommer S, Cejka D, Koehrer S, Crevenna R and Wacheck V: mTOR inhibition by everolimus counteracts VEGF induction by sunitinib and improves anti-tumor activity against gastric cancer in vivo. Cancer Lett. 296:249–256. 2010. View Article : Google Scholar : PubMed/NCBI

24 

Bradshaw-Pierce EL, Pitts TM, Kulikowski G, Selby H, Merz AL, Gustafson DL, Serkova NJ, Eckhardt SG and Weekes CD: Utilization of quantitative in vivo pharmacology approaches to assess combination effects of everolimus and irinotecan in mouse xenograft models of colorectal cancer. PLoS One. 8:e580892013. View Article : Google Scholar : PubMed/NCBI

25 

Pantaleo MA, Nicoletti G, Nanni C, Gnocchi C, Landuzzi L, Quarta C, Boschi S, Nannini M, Di Battista M, Castellucci P, et al: Preclinical evaluation of KIT/PDGFRA and mTOR inhibitors in gastrointestinal stromal tumors using small animal FDG PET. J Exp Clin Cancer Res. 29:1732010. View Article : Google Scholar

26 

Lyu H, Han A, Polsdofer E, Liu S and Liu B: Understanding the biology of HER3 receptor as a therapeutic target in human cancer. Acta Pharm Sin B. 8:503–510. 2018. View Article : Google Scholar : PubMed/NCBI

27 

Beji A, Horst D, Engel J, Kirchner T and Ullrich A: Toward the prognostic significance and therapeutic potential of HER3 receptor tyrosine kinase in human colon cancer. Clin Cancer Res. 18:956–968. 2012. View Article : Google Scholar

28 

Wu X, Chen Y, Li G, Xia L, Gu R, Wen X, Ming X and Chen H: Her3 is associated with poor survival of gastric adenocarcinoma: Her3 promotes proliferation, survival and migration of human gastric cancer mediated by PI3K/AKT signaling pathway. Med Oncol. 31:9032014. View Article : Google Scholar : PubMed/NCBI

29 

Mishra R, Patel H, Alanazi S, Yuan L and Garrett JT: HER3 signaling and targeted therapy in cancer. Oncol Rev. 12:3552018.PubMed/NCBI

30 

Saini KS, Loi S, de Azambuja E, Metzger-Filho O, Saini ML, Ignatiadis M, Dancey JE and Piccart-Gebhart MJ: Targeting the PI3K/AKT/mTOR and Raf/MEK/ERK pathways in the treatment of breast cancer. Cancer Treat Rev. 39:935–946. 2013. View Article : Google Scholar : PubMed/NCBI

31 

Desbois-Mouthon C, Baron A, Blivet-Van Eggelpoël MJ, Fartoux L, Venot C, Bladt F, Housset C and Rosmorduc O: Insulin-like growth factor-1 receptor inhibition induces a resistance mechanism via the epidermal growth factor receptor/HER3/AKT signaling pathway: Rational basis for cotargeting insulin-like growth factor-1 receptor and epidermal growth factor receptor in hepatocellular carcinoma. Clin Cancer Res. 15:5445–456. 2009. View Article : Google Scholar : PubMed/NCBI

32 

Sithanandam G and Anderson LM: The ERBB3 receptor in cancer and cancer gene therapy. Cancer Gene Ther. 15:413–448. 2008. View Article : Google Scholar : PubMed/NCBI

33 

Zlotnik A: New insights on the role of CXCR4 in cancer metastasis. J Pathol. 215:211–213. 2008. View Article : Google Scholar : PubMed/NCBI

34 

Müller A, Homey B, Soto H, Ge N, Catron D, Buchanan ME, McClanahan T, Murphy E, Yuan W, Wagner SN, et al: Involvement of chemokine receptors in breast cancer metastasis. Nature. 410:50–56. 2001. View Article : Google Scholar : PubMed/NCBI

35 

Zhu M, Guo J, Xia H, Li W, Lu Y, Dong X, Chen Y, Xie X, Fu S and Li M: Alpha-fetoprotein activates AKT/mTOR signaling to promote CXCR4 expression and migration of hepatoma cells. Oncoscience. 2:59–70. 2015. View Article : Google Scholar : PubMed/NCBI

36 

Anandappa G, Hollingdale A and Eisen T: Everolimus-a new approach in the treatment of renal cell carcinoma. Cancer Manag Res. 2:61–70. 2010.PubMed/NCBI

37 

Fouqué A, Delalande O, Jean M, Castellano R, Josselin E, Malleter M, Shoji KF, Hung MD, Rampanarivo H, Collette Y, et al: A Novel Covalent mTOR Inhibitor, DHM25, Shows in Vivo Antitumor Activity against Triple-Negative Breast Cancer Cells. J Med Chem. 58:6559–6573. 2015. View Article : Google Scholar : PubMed/NCBI

38 

O'Shaughnessy J, Thaddeus Beck J and Royce M: Everolimusbased combination therapies for HR+, HER2-metastatic breast cancer. Cancer Treat Rev. 69:204–214. 2018. View Article : Google Scholar : PubMed/NCBI

39 

Hortobagyi GN: Everolimus plus exemestane for the treatment of advanced breast cancer: A review of subanalyses from BOLERO-2. Neoplasia. 17:279–288. 2015. View Article : Google Scholar : PubMed/NCBI

40 

Fan Y, Sun T, Shao Z, Zhang Q, Ouyang Q, Tong Z, Wang S, Luo Y, Teng Y, Wang X, et al: Effectiveness of Adding Everolimus to the First-line Treatment of Advanced Breast Cancer in Premenopausal Women Who Experienced Disease Progression While Receiving Selective Estrogen Receptor Modulators: A Phase 2 Randomized Clinical Trial. JAMA Oncol. 7:e2134282021. View Article : Google Scholar : PubMed/NCBI

Related Articles

  • Abstract
  • View
  • Download
  • Twitter
Copy and paste a formatted citation
Spandidos Publications style
Takeda T, Tsubaki M, Genno S, Tokunaga K, Tanaka R and Nishida S: HER3/Akt/mTOR pathway is a key therapeutic target for the reduction of triple‑negative breast cancer metastasis via the inhibition of CXCR4 expression. Int J Mol Med 52: 80, 2023.
APA
Takeda, T., Tsubaki, M., Genno, S., Tokunaga, K., Tanaka, R., & Nishida, S. (2023). HER3/Akt/mTOR pathway is a key therapeutic target for the reduction of triple‑negative breast cancer metastasis via the inhibition of CXCR4 expression. International Journal of Molecular Medicine, 52, 80. https://doi.org/10.3892/ijmm.2023.5283
MLA
Takeda, T., Tsubaki, M., Genno, S., Tokunaga, K., Tanaka, R., Nishida, S."HER3/Akt/mTOR pathway is a key therapeutic target for the reduction of triple‑negative breast cancer metastasis via the inhibition of CXCR4 expression". International Journal of Molecular Medicine 52.3 (2023): 80.
Chicago
Takeda, T., Tsubaki, M., Genno, S., Tokunaga, K., Tanaka, R., Nishida, S."HER3/Akt/mTOR pathway is a key therapeutic target for the reduction of triple‑negative breast cancer metastasis via the inhibition of CXCR4 expression". International Journal of Molecular Medicine 52, no. 3 (2023): 80. https://doi.org/10.3892/ijmm.2023.5283
Copy and paste a formatted citation
x
Spandidos Publications style
Takeda T, Tsubaki M, Genno S, Tokunaga K, Tanaka R and Nishida S: HER3/Akt/mTOR pathway is a key therapeutic target for the reduction of triple‑negative breast cancer metastasis via the inhibition of CXCR4 expression. Int J Mol Med 52: 80, 2023.
APA
Takeda, T., Tsubaki, M., Genno, S., Tokunaga, K., Tanaka, R., & Nishida, S. (2023). HER3/Akt/mTOR pathway is a key therapeutic target for the reduction of triple‑negative breast cancer metastasis via the inhibition of CXCR4 expression. International Journal of Molecular Medicine, 52, 80. https://doi.org/10.3892/ijmm.2023.5283
MLA
Takeda, T., Tsubaki, M., Genno, S., Tokunaga, K., Tanaka, R., Nishida, S."HER3/Akt/mTOR pathway is a key therapeutic target for the reduction of triple‑negative breast cancer metastasis via the inhibition of CXCR4 expression". International Journal of Molecular Medicine 52.3 (2023): 80.
Chicago
Takeda, T., Tsubaki, M., Genno, S., Tokunaga, K., Tanaka, R., Nishida, S."HER3/Akt/mTOR pathway is a key therapeutic target for the reduction of triple‑negative breast cancer metastasis via the inhibition of CXCR4 expression". International Journal of Molecular Medicine 52, no. 3 (2023): 80. https://doi.org/10.3892/ijmm.2023.5283
Follow us
  • Twitter
  • LinkedIn
  • Facebook
About
  • Spandidos Publications
  • Careers
  • Cookie Policy
  • Privacy Policy
How can we help?
  • Help
  • Live Chat
  • Contact
  • Email to our Support Team