Spandidos Publications Logo
  • About
    • About Spandidos
    • Aims and Scopes
    • Abstracting and Indexing
    • Editorial Policies
    • Reprints and Permissions
    • Job Opportunities
    • Terms and Conditions
    • Contact
  • Journals
    • All Journals
    • Oncology Letters
      • Oncology Letters
      • Information for Authors
      • Editorial Policies
      • Editorial Board
      • Aims and Scope
      • Abstracting and Indexing
      • Bibliographic Information
      • Archive
    • International Journal of Oncology
      • International Journal of Oncology
      • Information for Authors
      • Editorial Policies
      • Editorial Board
      • Aims and Scope
      • Abstracting and Indexing
      • Bibliographic Information
      • Archive
    • Molecular and Clinical Oncology
      • Molecular and Clinical Oncology
      • Information for Authors
      • Editorial Policies
      • Editorial Board
      • Aims and Scope
      • Abstracting and Indexing
      • Bibliographic Information
      • Archive
    • Experimental and Therapeutic Medicine
      • Experimental and Therapeutic Medicine
      • Information for Authors
      • Editorial Policies
      • Editorial Board
      • Aims and Scope
      • Abstracting and Indexing
      • Bibliographic Information
      • Archive
    • International Journal of Molecular Medicine
      • International Journal of Molecular Medicine
      • Information for Authors
      • Editorial Policies
      • Editorial Board
      • Aims and Scope
      • Abstracting and Indexing
      • Bibliographic Information
      • Archive
    • Biomedical Reports
      • Biomedical Reports
      • Information for Authors
      • Editorial Policies
      • Editorial Board
      • Aims and Scope
      • Abstracting and Indexing
      • Bibliographic Information
      • Archive
    • Oncology Reports
      • Oncology Reports
      • Information for Authors
      • Editorial Policies
      • Editorial Board
      • Aims and Scope
      • Abstracting and Indexing
      • Bibliographic Information
      • Archive
    • Molecular Medicine Reports
      • Molecular Medicine Reports
      • Information for Authors
      • Editorial Policies
      • Editorial Board
      • Aims and Scope
      • Abstracting and Indexing
      • Bibliographic Information
      • Archive
    • World Academy of Sciences Journal
      • World Academy of Sciences Journal
      • Information for Authors
      • Editorial Policies
      • Editorial Board
      • Aims and Scope
      • Abstracting and Indexing
      • Bibliographic Information
      • Archive
    • International Journal of Functional Nutrition
      • International Journal of Functional Nutrition
      • Information for Authors
      • Editorial Policies
      • Editorial Board
      • Aims and Scope
      • Abstracting and Indexing
      • Bibliographic Information
      • Archive
    • International Journal of Epigenetics
      • International Journal of Epigenetics
      • Information for Authors
      • Editorial Policies
      • Editorial Board
      • Aims and Scope
      • Abstracting and Indexing
      • Bibliographic Information
      • Archive
    • Medicine International
      • Medicine International
      • Information for Authors
      • Editorial Policies
      • Editorial Board
      • Aims and Scope
      • Abstracting and Indexing
      • Bibliographic Information
      • Archive
  • Articles
  • Information
    • Information for Authors
    • Information for Reviewers
    • Information for Librarians
    • Information for Advertisers
    • Conferences
  • Language Editing
Spandidos Publications Logo
  • About
    • About Spandidos
    • Aims and Scopes
    • Abstracting and Indexing
    • Editorial Policies
    • Reprints and Permissions
    • Job Opportunities
    • Terms and Conditions
    • Contact
  • Journals
    • All Journals
    • Biomedical Reports
      • Information for Authors
      • Editorial Policies
      • Editorial Board
      • Aims and Scope
      • Abstracting and Indexing
      • Bibliographic Information
      • Archive
    • Experimental and Therapeutic Medicine
      • Information for Authors
      • Editorial Policies
      • Editorial Board
      • Aims and Scope
      • Abstracting and Indexing
      • Bibliographic Information
      • Archive
    • International Journal of Epigenetics
      • Information for Authors
      • Editorial Policies
      • Editorial Board
      • Aims and Scope
      • Abstracting and Indexing
      • Bibliographic Information
      • Archive
    • International Journal of Functional Nutrition
      • Information for Authors
      • Editorial Policies
      • Editorial Board
      • Aims and Scope
      • Abstracting and Indexing
      • Bibliographic Information
      • Archive
    • International Journal of Molecular Medicine
      • Information for Authors
      • Editorial Policies
      • Editorial Board
      • Aims and Scope
      • Abstracting and Indexing
      • Bibliographic Information
      • Archive
    • International Journal of Oncology
      • Information for Authors
      • Editorial Policies
      • Editorial Board
      • Aims and Scope
      • Abstracting and Indexing
      • Bibliographic Information
      • Archive
    • Medicine International
      • Information for Authors
      • Editorial Policies
      • Editorial Board
      • Aims and Scope
      • Abstracting and Indexing
      • Bibliographic Information
      • Archive
    • Molecular and Clinical Oncology
      • Information for Authors
      • Editorial Policies
      • Editorial Board
      • Aims and Scope
      • Abstracting and Indexing
      • Bibliographic Information
      • Archive
    • Molecular Medicine Reports
      • Information for Authors
      • Editorial Policies
      • Editorial Board
      • Aims and Scope
      • Abstracting and Indexing
      • Bibliographic Information
      • Archive
    • Oncology Letters
      • Information for Authors
      • Editorial Policies
      • Editorial Board
      • Aims and Scope
      • Abstracting and Indexing
      • Bibliographic Information
      • Archive
    • Oncology Reports
      • Information for Authors
      • Editorial Policies
      • Editorial Board
      • Aims and Scope
      • Abstracting and Indexing
      • Bibliographic Information
      • Archive
    • World Academy of Sciences Journal
      • Information for Authors
      • Editorial Policies
      • Editorial Board
      • Aims and Scope
      • Abstracting and Indexing
      • Bibliographic Information
      • Archive
  • Articles
  • Information
    • For Authors
    • For Reviewers
    • For Librarians
    • For Advertisers
    • Conferences
  • Language Editing
Login Register Submit
  • This site uses cookies
  • You can change your cookie settings at any time by following the instructions in our Cookie Policy. To find out more, you may read our Privacy Policy.

    I agree
Search articles by DOI, keyword, author or affiliation
Search
Advanced Search
presentation
International Journal of Molecular Medicine
Join Editorial Board Propose a Special Issue
Print ISSN: 1107-3756 Online ISSN: 1791-244X
Journal Cover
December-2023 Volume 52 Issue 6

Full Size Image

Sign up for eToc alerts
Recommend to Library

Journals

International Journal of Molecular Medicine

International Journal of Molecular Medicine

International Journal of Molecular Medicine is an international journal devoted to molecular mechanisms of human disease.

International Journal of Oncology

International Journal of Oncology

International Journal of Oncology is an international journal devoted to oncology research and cancer treatment.

Molecular Medicine Reports

Molecular Medicine Reports

Covers molecular medicine topics such as pharmacology, pathology, genetics, neuroscience, infectious diseases, molecular cardiology, and molecular surgery.

Oncology Reports

Oncology Reports

Oncology Reports is an international journal devoted to fundamental and applied research in Oncology.

Experimental and Therapeutic Medicine

Experimental and Therapeutic Medicine

Experimental and Therapeutic Medicine is an international journal devoted to laboratory and clinical medicine.

Oncology Letters

Oncology Letters

Oncology Letters is an international journal devoted to Experimental and Clinical Oncology.

Biomedical Reports

Biomedical Reports

Explores a wide range of biological and medical fields, including pharmacology, genetics, microbiology, neuroscience, and molecular cardiology.

Molecular and Clinical Oncology

Molecular and Clinical Oncology

International journal addressing all aspects of oncology research, from tumorigenesis and oncogenes to chemotherapy and metastasis.

World Academy of Sciences Journal

World Academy of Sciences Journal

Multidisciplinary open-access journal spanning biochemistry, genetics, neuroscience, environmental health, and synthetic biology.

International Journal of Functional Nutrition

International Journal of Functional Nutrition

Open-access journal combining biochemistry, pharmacology, immunology, and genetics to advance health through functional nutrition.

International Journal of Epigenetics

International Journal of Epigenetics

Publishes open-access research on using epigenetics to advance understanding and treatment of human disease.

Medicine International

Medicine International

An International Open Access Journal Devoted to General Medicine.

Journal Cover
December-2023 Volume 52 Issue 6

Full Size Image

Sign up for eToc alerts
Recommend to Library

  • Article
  • Citations
    • Cite This Article
    • Download Citation
    • Create Citation Alert
    • Remove Citation Alert
    • Cited By
  • Similar Articles
    • Related Articles (in Spandidos Publications)
    • Similar Articles (Google Scholar)
    • Similar Articles (PubMed)
  • Download PDF
  • Download XML
  • View XML

  • Supplementary Files
    • Supplementary_Data.pdf
Article Open Access

Exosomes derived from human dermal fibroblasts protect against UVB‑induced skin photoaging

  • Authors:
    • A Yeon Park
    • Jung Ok Lee
    • Youna Jang
    • Yu-Jin Kim
    • Jung Min Lee
    • Su-Young Kim
    • Beom Joon Kim
    • Kwang Ho Yoo
  • View Affiliations / Copyright

    Affiliations: Department of Dermatology, College of Medicine, Chung‑Ang University, Seoul 06974, Republic of Korea, Department of Dermatology, Chung‑Ang University Gwang‑Myeong Hospital, Chung‑Ang University College of Medicine, Gwangmyeong‑si, Gyeonggi‑do 14353, Republic of Korea
    Copyright: © Park et al. This is an open access article distributed under the terms of Creative Commons Attribution License [CC BY 4.0].
  • Article Number: 120
    |
    Published online on: October 27, 2023
       https://doi.org/10.3892/ijmm.2023.5323
  • Expand metrics +
Metrics: Total Views: 0 (Spandidos Publications: | PMC Statistics: )
Metrics: Total PDF Downloads: 0 (Spandidos Publications: | PMC Statistics: )
Cited By (CrossRef): 0 citations Loading Articles...

This article is mentioned in:



Abstract

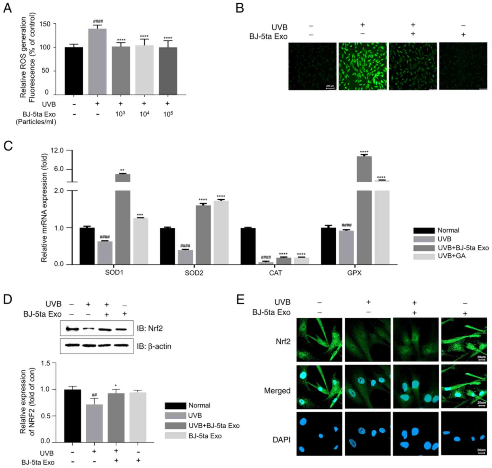
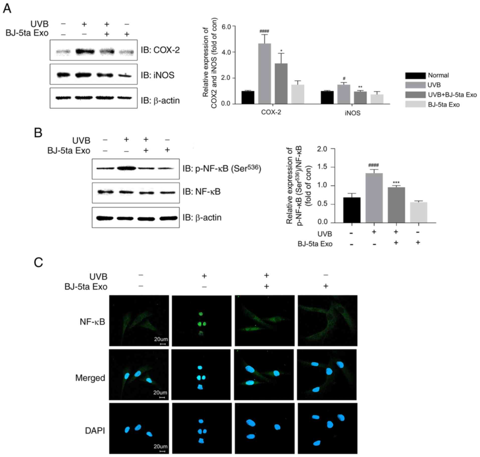
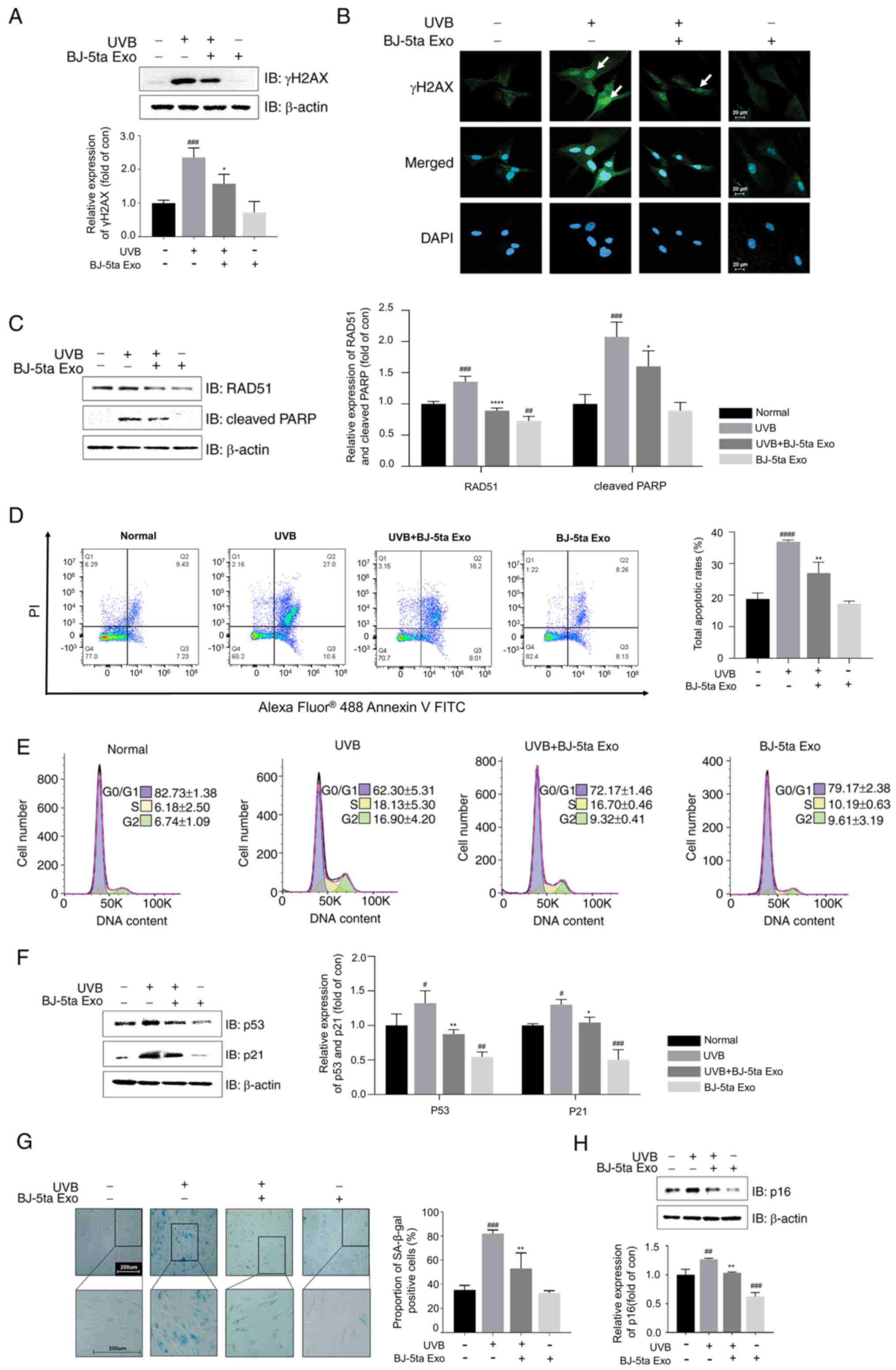
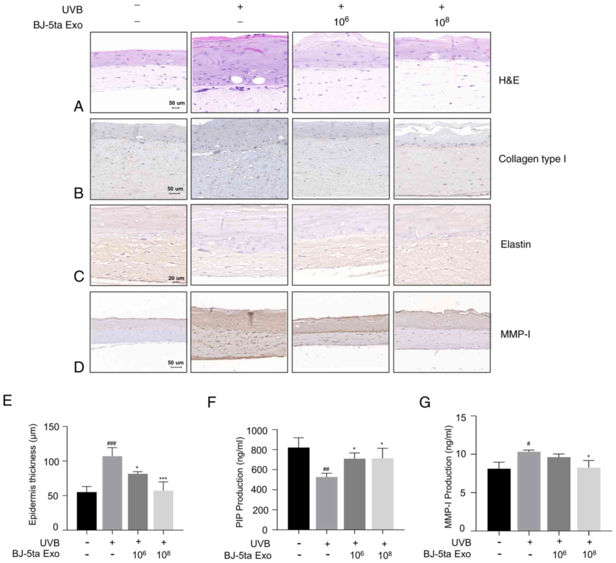
Exosomes are used as innovative treatment options for repairing skin defects, such as aging, atopic dermatitis and wounds. However, the effects of exosomes obtained from human foreskin fibroblasts BJ‑5ta (BJ‑5ta Exo) on ultraviolet B (UVB)‑mediated photoaging have not been previously reported, at least to the best of our knowledge. Therefore, the present study aimed to investigate the anti‑photoaging effects of BJ‑5ta Exo on UVB radiation in human skin fibroblasts and SKH‑1 hairless mice. The results revealed that BJ‑5ta Exo decreased the production of reactive oxygen species and inhibited the decrease in the expression levels of superoxide dismutase 1 and 2, glutathione peroxidase and catalase following UVB exposure. In addition, BJ‑5ta Exo attenuated the decrease in nuclear factor erythroid 2‑related factor 2 levels induced by UVB rays, indicating its scavenging activity against oxidative stress. Moreover, BJ‑5ta Exo inhibited the UVB‑induced increase in the levels of γH2AX, p53/21 and cleaved PARP, whereas it promoted DNA double‑strand break repair through radiation sensitive 52 and effectively activated the TGF‑β1/Smad pathway. BJ‑5ta Exo also protected against UVB‑induced senescence, as indicated by the downregulation in the levels of senescence‑associated β‑galactosidase and p16. In a mouse model of photoaging, BJ‑5ta Exo prevented the UVB‑induced increase in transepidermal water loss, wrinkle formation and MMP‑1 expression, while also suppressing the UVB‑mediated decrease in collagen type I and elastin levels in the dorsal skin. Overall, the findings of the present study suggest that BJ‑5ta Exo represent an effective anti‑photoaging agent, which can be used as a component in cosmetic products.
View Figures

Figure 1

Figure 2

Figure 3

Figure 4

Figure 5

Figure 6

Figure 7

Figure 8

View References

1 

Kageyama H and Waditee-Sirisattha R: Antioxidative, anti-inflammatory, and anti-aging properties of mycosporine-like amino acids: Molecular and cellular mechanisms in the protection of skin-aging. Marine Drugs. 17:2222019.

2 

Agar NS, Halliday GM, Barnetson RS, Ananthaswamy HN, Wheeler M and Jones AM: The basal layer in human squamous tumors harbors more UVA than UVB fingerprint mutations: A role for UVA in human skin carcinogenesis. Proc Natl Acad Sci USA. 101:4954–4959. 2004.

3 

Battie C, Jitsukawa S, Bernerd F, Del Bino S, Marionnet C and Verschoore M: New insights in photoaging, UVA induced damage and skin types. Exp Dermatol. 23:7–12. 2014.

4 

Ansary TM, Hossain MR, Kamiya K, Komine M and Ohtsuki M: Inflammatory molecules associated with ultraviolet radiation-mediated skin aging. Int J Mol Sci. 22:39742021.

5 

Elmets CA and Athar M: Milestones in photocarcinogenesis. J Invest Dermatol. 133:E13–E17. 2013.

6 

D'Orazio J, Jarrett S, Amaro-Ortiz A and Scott T: UV radiation and the skin. Int J Mol Sci. 14:12222–12248. 2013.

7 

Brenner M and Hearing VJ: The protective role of melanin against UV damage in human skin. Photochem Photobiol. 84:539–549. 2008.

8 

Fuller B: Role of PGE-2 and other inflammatory mediators in skin aging and their inhibition by topical natural anti-inflammatories. Cosmetics-Basel. 6:2019.

9 

de Jager TL, Cockrell AE and Du Plessis SS: Ultraviolet light induced generation of reactive oxygen species. Adv Exp Med Biol. 996:15–23. 2017.

10 

Amaro-Ortiz A, Yan B and D'Orazio JA: Ultraviolet Radiation, Aging and the Skin: Prevention of damage by Topical cAMP manipulation. Molecules. 19:6202–6219. 2014.

11 

Kammeyer A and Luiten RM: Oxidation events and skin aging. Ageing Res Rev. 21:16–29. 2015.

12 

Tyrrell RM: Modulation of gene expression by the oxidative stress generated in human skin cells by UVA radiation and the restoration of redox homeostasis. Photoch Photobio Sci. 11:135–147. 2012.

13 

Thiele JJ, Traber MG and Packer L: Depletion of human stratum corneum vitamin E: An early and sensitive in vivo marker of UV induced photo-oxidation. J Invest Dermatol. 110:756–761. 1998.

14 

Cinat D, Coppes RP and Barazzuol L: DNA Damage-induced inflammatory microenvironment and adult stem cell response. Front Cell Dev Biol. 9:7291362021.

15 

Tanveer MA, Rashid H and Tasduq SA: Molecular basis of skin photoaging and therapeutic interventions by plant-derived natural product ingredients: A comprehensive review. Heliyon. 9:e135802023.

16 

Halicka HD, Huang X, Traganos F, King MA, Dai W and Darzynkiewicz Z: Histone H2AX phosphorylation after cell irradiation with UV-B-Relationship to cell cycle phase and induction of apoptosis. Cell Cycle. 4:339–345. 2005.

17 

Revet I, Feeney L, Bruguera S, Segalés J, Díaz I, Galindo-Cardiel IJ, Martínez E, Darwich L, Fang Y, Maldonado J, et al: Functional relevance of the histone gammaH2Ax in the response to DNA damaging agents. Proc Natl Acad Sci USA. 108:8663–8667. 2011.

18 

Georgoulis A, Vorgias CE, Chrousos GP and Rogakou EP: Genome instability and gammaH2AX. Int J Mol Sci. 18:19792017.

19 

Doyle LM and Wang MZ: Overview of extracellular vesicles, their origin, composition, purpose, and methods for exosome isolation and analysis. Cells-Basel. 8:7272019.

20 

Zhang Y, Liu YF, Liu HY and Tang WH: Exosomes: Biogenesis, biologic function and clinical potential. Cell Biosci. 9:192019.

21 

Oh M, Lee J, Kim YJ, Rhee WJ and Park JH: Exosomes derived from human induced pluripotent stem cells ameliorate the aging of skin fibroblasts. Int J Mol Sci. 19:17152018.

22 

Choi JS, Cho WL, Choi YJ, Kim JD, Park HA, Kim SY, Park JH, Jo DG and Cho YW: Functional recovery in photo-damaged human dermal fibroblasts by human adipose-derived stem cell extracellular vesicles. J Extracell Vesicles. 8:15658852019.

23 

Tracy LE, Minasian RA and Caterson EJ: Extracellular matrix and dermal fibroblast function in the healing wound. Adv Wound Care. 5:119–136. 2016.

24 

Shin JW, Kwon SH, Choi JY, Na JI, Huh CH, Choi HR and Park KC: Molecular mechanisms of dermal aging and antiaging approaches. Int J Mol Sci. 20:21262019.

25 

Greussing R, Hackl M, Charoentong P, Pauck A, Monteforte R, Cavinato M, Hofer E, Scheideler M, Neuhaus M, Micutkova L, et al: Identification of microRNA-mRNA functional interactions in UVB-induced senescence of human diploid fibroblasts. BMC Genomics. 14:2242013.

26 

Najar M, Crompot E, van Grunsven LA, Dolle L and Lagneaux L: Foreskin-derived mesenchymal stromal cells with aldehyde dehydrogenase activity: Isolation and gene profiling. BMC Cell Biol. 19:42018.

27 

Badhani B, Sharma N and Kakkar R: Gallic acid: A versatile antioxidant with promising therapeutic and industrial applications. Rsc Adv. 5:27540–27557. 2015.

28 

Livak KJ and Schmittgen TD: Analysis of relative gene expression data using real-time quantitative PCR and the 2(-Delta Delta C(T)) method. Methods. 25:402–408. 2001.

29 

Ko MJ, Mulia GE and van Rijn RM: Commonly used Anesthesia/Euthanasia methods for brain collection differentially impact MAPK activity in male and female C57BL/6 Mice. Front Cell Neurosci. 13:962019.

30 

Boivin GP, Hickman DL, Creamer-Hente MA, Pritchett-Corning KR and Bratcher NA: Review of CO2 as a Euthanasia agent for laboratory rats and mice. J Am Assoc Lab Anim Sci. 56:491–499. 2017.

31 

Kim YI, Kim KS, Ahn HJ, Kang IH and Shin MK: Reduced matrix metalloproteinase and collagen transcription mediated by the TGF-β/Smad pathway in passaged normal human dermal fibroblasts. J Cosmet Dermatol. 19:1211–1218. 2020.

32 

Oh JH, Joo YH, Karadeniz F, Ko J and Kong CS: Syringaresinol inhibits UVA-induced MMP-1 expression by suppression of MAPK/AP-1 signaling in HaCaT keratinocytes and human dermal fibroblasts. Int J Mol Sci. 21:39812020.

33 

Kalluri R and LeBleu VS: The biology, function, and biomedical applications of exosomes. Science. 367:eaau69772020.

34 

Shafei S, Khanmohammadi M, Heidari R, Ghanbari H, Taghdiri Nooshabadi V, Farzamfar S, Akbariqomi M, Sanikhani NS, Absalan M and Tavoosidana G: Exosome loaded alginate hydrogel promotes tissue regeneration in full-thickness skin wounds: An in vivo study. J Biomed Mater Res A. 108:545–556. 2020.

35 

Wang C, Wang M, Xu T, Zhang X, Lin C, Gao W, Xu H, Lei B and Mao C: Engineering Bioactive Self-Healing antibacterial exosomes hydrogel for promoting chronic diabetic wound healing and complete skin regeneration. Theranostics. 9:65–76. 2019.

36 

Fafian-Labora JA, Rodriguez-Navarro JA and O'Loghlen A: Small extracellular vesicles have GST activity and ameliorate senescence-related tissue damage. Cell Metab. 32:71–86.e5. 2020.

37 

Han X, Wu P, Li L, Sahal HM, Ji C, Zhang J, Wang Y, Wang Q, Qian H, Shi H and Xu W: Exosomes derived from autologous dermal fibroblasts promote diabetic cutaneous wound healing through the Akt/β-catenin pathway. Cell Cycle. 20:616–629. 2021.

38 

Gao W, Wang X, Si Y, Pang J, Liu H, Li S, Ding Q and Wang Y: Exosome derived from ADSCs attenuates ultraviolet B-mediated photoaging in human dermal fibroblasts. Photochem Photobiol. 97:795–804. 2021.

39 

Ellistasari EY, Kariosentono H, Purwanto B, Wasita B, Riswiyant RCA, Pamungkasari EP and Soetrisno S: Exosomes derived from secretome human umbilical vein endothelial cells (Exo-HUVEC) Ameliorate the Photo-Aging of Skin Fibroblast. Clin Cosmet Inv Derm. 15:1583–1591. 2022.

40 

Tanaka Y, Uchi H and Furue M: Antioxidant cinnamaldehyde attenuates UVB-induced photoaging. J Dermatol Sci. 96:151–158. 2019.

41 

Wang L, Yang K, Jing R, Zhao W, Guo K, Hu Z, Liu G, Xu N, Zhao J, Lin L and Gao S: Protective effect of Saussurea involucrata polysaccharide against skin dryness induced by ultraviolet radiation. Front Pharmacol. 14:10895372023.

42 

Sandilands A, Sutherland C, Irvine AD and McLean WH: Filaggrin in the frontline: Role in skin barrier function and disease. J Cell Sci. 122:1285–1294. 2009.

43 

Caricchio R, McPhie L and Cohen PL: Ultraviolet B radiation-induced cell death: Critical role of ultraviolet dose in inflammation and lupus autoantigen redistribution. J Immunol. 171:5778–5786. 2003.

44 

Zhang M, An C, Gao Y, Leak RK, Chen J and Zhang F: Emerging roles of Nrf2 and phase II antioxidant enzymes in neuroprotection. Prog Neurobiol. 100:30–47. 2013.

45 

Angelis KJ, Zaveska Drabkova L, Vagnerova R and Hola M: RAD51 and RAD51B play diverse roles in the repair of DNA double strand breaks in physcomitrium patens. Genes (Basel). 14:3052023.

46 

Deng M, Xu Y, Yu Z, Wang X, Cai Y, Zheng H, Li W and Zhang W: Protective effect of fat extract on UVB-Induced photoaging in vitro and in vivo. Oxid Med Cell Longev. 2019:61469422019.

47 

Granados-Lopez AJ, Manzanares-Acuña E, López-Hernández Y, Castañeda-Delgado JE, Fraire-Soto I, Reyes-Estrada CA, Gutiérrez-Hernández R and López JA: UVB Inhibits proliferation, cell cycle and induces apoptosis via p53, E2F1 and microtubules system in cervical cancer cell lines. Int J Mol Sci. 22:51972021.

48 

Tewari M, Quan LT, Orourke K, Desnoyers S, Zeng Z, Beidler DR, Poirier GG, Salvesen GS and Dixit VM: Yama/CPP32 beta, a mammalian homolog of CED-3, is a CrmA-inhibitable protease that cleaves the death substrate poly(ADP-ribose) polymerase. Cell. 81:801–809. 1995.

49 

Henninger HB, Ellis BJ, Scott SA and Weiss JA: Contributions of elastic fibers, collagen, and extracellular matrix to the multiaxial mechanics of ligament. J Mech Behav Biomed. 99:118–126. 2019.

50 

Varani J, Spearman D, Perone P, Fligiel SE, Datta SC, Wang ZQ, Shao Y, Kang S, Fisher GJ and Voorhees JJ: Inhibition of type I procollagen synthesis by damaged collagen in photoaged skin and by collagenase-degraded collagen in vitro. Am J Pathol. 158:931–942. 2001.

Related Articles

  • Abstract
  • View
  • Download
  • Twitter
Copy and paste a formatted citation
Spandidos Publications style
Park A, Lee JO, Jang Y, Kim Y, Lee JM, Kim S, Kim BJ and Yoo KH: Exosomes derived from human dermal fibroblasts protect against UVB‑induced skin photoaging. Int J Mol Med 52: 120, 2023.
APA
Park, A., Lee, J.O., Jang, Y., Kim, Y., Lee, J.M., Kim, S. ... Yoo, K.H. (2023). Exosomes derived from human dermal fibroblasts protect against UVB‑induced skin photoaging. International Journal of Molecular Medicine, 52, 120. https://doi.org/10.3892/ijmm.2023.5323
MLA
Park, A., Lee, J. O., Jang, Y., Kim, Y., Lee, J. M., Kim, S., Kim, B. J., Yoo, K. H."Exosomes derived from human dermal fibroblasts protect against UVB‑induced skin photoaging". International Journal of Molecular Medicine 52.6 (2023): 120.
Chicago
Park, A., Lee, J. O., Jang, Y., Kim, Y., Lee, J. M., Kim, S., Kim, B. J., Yoo, K. H."Exosomes derived from human dermal fibroblasts protect against UVB‑induced skin photoaging". International Journal of Molecular Medicine 52, no. 6 (2023): 120. https://doi.org/10.3892/ijmm.2023.5323
Copy and paste a formatted citation
x
Spandidos Publications style
Park A, Lee JO, Jang Y, Kim Y, Lee JM, Kim S, Kim BJ and Yoo KH: Exosomes derived from human dermal fibroblasts protect against UVB‑induced skin photoaging. Int J Mol Med 52: 120, 2023.
APA
Park, A., Lee, J.O., Jang, Y., Kim, Y., Lee, J.M., Kim, S. ... Yoo, K.H. (2023). Exosomes derived from human dermal fibroblasts protect against UVB‑induced skin photoaging. International Journal of Molecular Medicine, 52, 120. https://doi.org/10.3892/ijmm.2023.5323
MLA
Park, A., Lee, J. O., Jang, Y., Kim, Y., Lee, J. M., Kim, S., Kim, B. J., Yoo, K. H."Exosomes derived from human dermal fibroblasts protect against UVB‑induced skin photoaging". International Journal of Molecular Medicine 52.6 (2023): 120.
Chicago
Park, A., Lee, J. O., Jang, Y., Kim, Y., Lee, J. M., Kim, S., Kim, B. J., Yoo, K. H."Exosomes derived from human dermal fibroblasts protect against UVB‑induced skin photoaging". International Journal of Molecular Medicine 52, no. 6 (2023): 120. https://doi.org/10.3892/ijmm.2023.5323
Follow us
  • Twitter
  • LinkedIn
  • Facebook
About
  • Spandidos Publications
  • Careers
  • Cookie Policy
  • Privacy Policy
How can we help?
  • Help
  • Live Chat
  • Contact
  • Email to our Support Team