Spandidos Publications Logo
  • About
    • About Spandidos
    • Aims and Scopes
    • Abstracting and Indexing
    • Editorial Policies
    • Reprints and Permissions
    • Job Opportunities
    • Terms and Conditions
    • Contact
  • Journals
    • All Journals
    • Oncology Letters
      • Oncology Letters
      • Information for Authors
      • Editorial Policies
      • Editorial Board
      • Aims and Scope
      • Abstracting and Indexing
      • Bibliographic Information
      • Archive
    • International Journal of Oncology
      • International Journal of Oncology
      • Information for Authors
      • Editorial Policies
      • Editorial Board
      • Aims and Scope
      • Abstracting and Indexing
      • Bibliographic Information
      • Archive
    • Molecular and Clinical Oncology
      • Molecular and Clinical Oncology
      • Information for Authors
      • Editorial Policies
      • Editorial Board
      • Aims and Scope
      • Abstracting and Indexing
      • Bibliographic Information
      • Archive
    • Experimental and Therapeutic Medicine
      • Experimental and Therapeutic Medicine
      • Information for Authors
      • Editorial Policies
      • Editorial Board
      • Aims and Scope
      • Abstracting and Indexing
      • Bibliographic Information
      • Archive
    • International Journal of Molecular Medicine
      • International Journal of Molecular Medicine
      • Information for Authors
      • Editorial Policies
      • Editorial Board
      • Aims and Scope
      • Abstracting and Indexing
      • Bibliographic Information
      • Archive
    • Biomedical Reports
      • Biomedical Reports
      • Information for Authors
      • Editorial Policies
      • Editorial Board
      • Aims and Scope
      • Abstracting and Indexing
      • Bibliographic Information
      • Archive
    • Oncology Reports
      • Oncology Reports
      • Information for Authors
      • Editorial Policies
      • Editorial Board
      • Aims and Scope
      • Abstracting and Indexing
      • Bibliographic Information
      • Archive
    • Molecular Medicine Reports
      • Molecular Medicine Reports
      • Information for Authors
      • Editorial Policies
      • Editorial Board
      • Aims and Scope
      • Abstracting and Indexing
      • Bibliographic Information
      • Archive
    • World Academy of Sciences Journal
      • World Academy of Sciences Journal
      • Information for Authors
      • Editorial Policies
      • Editorial Board
      • Aims and Scope
      • Abstracting and Indexing
      • Bibliographic Information
      • Archive
    • International Journal of Functional Nutrition
      • International Journal of Functional Nutrition
      • Information for Authors
      • Editorial Policies
      • Editorial Board
      • Aims and Scope
      • Abstracting and Indexing
      • Bibliographic Information
      • Archive
    • International Journal of Epigenetics
      • International Journal of Epigenetics
      • Information for Authors
      • Editorial Policies
      • Editorial Board
      • Aims and Scope
      • Abstracting and Indexing
      • Bibliographic Information
      • Archive
    • Medicine International
      • Medicine International
      • Information for Authors
      • Editorial Policies
      • Editorial Board
      • Aims and Scope
      • Abstracting and Indexing
      • Bibliographic Information
      • Archive
  • Articles
  • Information
    • Information for Authors
    • Information for Reviewers
    • Information for Librarians
    • Information for Advertisers
    • Conferences
  • Language Editing
Spandidos Publications Logo
  • About
    • About Spandidos
    • Aims and Scopes
    • Abstracting and Indexing
    • Editorial Policies
    • Reprints and Permissions
    • Job Opportunities
    • Terms and Conditions
    • Contact
  • Journals
    • All Journals
    • Biomedical Reports
      • Information for Authors
      • Editorial Policies
      • Editorial Board
      • Aims and Scope
      • Abstracting and Indexing
      • Bibliographic Information
      • Archive
    • Experimental and Therapeutic Medicine
      • Information for Authors
      • Editorial Policies
      • Editorial Board
      • Aims and Scope
      • Abstracting and Indexing
      • Bibliographic Information
      • Archive
    • International Journal of Epigenetics
      • Information for Authors
      • Editorial Policies
      • Editorial Board
      • Aims and Scope
      • Abstracting and Indexing
      • Bibliographic Information
      • Archive
    • International Journal of Functional Nutrition
      • Information for Authors
      • Editorial Policies
      • Editorial Board
      • Aims and Scope
      • Abstracting and Indexing
      • Bibliographic Information
      • Archive
    • International Journal of Molecular Medicine
      • Information for Authors
      • Editorial Policies
      • Editorial Board
      • Aims and Scope
      • Abstracting and Indexing
      • Bibliographic Information
      • Archive
    • International Journal of Oncology
      • Information for Authors
      • Editorial Policies
      • Editorial Board
      • Aims and Scope
      • Abstracting and Indexing
      • Bibliographic Information
      • Archive
    • Medicine International
      • Information for Authors
      • Editorial Policies
      • Editorial Board
      • Aims and Scope
      • Abstracting and Indexing
      • Bibliographic Information
      • Archive
    • Molecular and Clinical Oncology
      • Information for Authors
      • Editorial Policies
      • Editorial Board
      • Aims and Scope
      • Abstracting and Indexing
      • Bibliographic Information
      • Archive
    • Molecular Medicine Reports
      • Information for Authors
      • Editorial Policies
      • Editorial Board
      • Aims and Scope
      • Abstracting and Indexing
      • Bibliographic Information
      • Archive
    • Oncology Letters
      • Information for Authors
      • Editorial Policies
      • Editorial Board
      • Aims and Scope
      • Abstracting and Indexing
      • Bibliographic Information
      • Archive
    • Oncology Reports
      • Information for Authors
      • Editorial Policies
      • Editorial Board
      • Aims and Scope
      • Abstracting and Indexing
      • Bibliographic Information
      • Archive
    • World Academy of Sciences Journal
      • Information for Authors
      • Editorial Policies
      • Editorial Board
      • Aims and Scope
      • Abstracting and Indexing
      • Bibliographic Information
      • Archive
  • Articles
  • Information
    • For Authors
    • For Reviewers
    • For Librarians
    • For Advertisers
    • Conferences
  • Language Editing
Login Register Submit
  • This site uses cookies
  • You can change your cookie settings at any time by following the instructions in our Cookie Policy. To find out more, you may read our Privacy Policy.

    I agree
Search articles by DOI, keyword, author or affiliation
Search
Advanced Search
presentation
International Journal of Molecular Medicine
Join Editorial Board Propose a Special Issue
Print ISSN: 1107-3756 Online ISSN: 1791-244X
Journal Cover
January-2025 Volume 55 Issue 1

Full Size Image

Sign up for eToc alerts
Recommend to Library

Journals

International Journal of Molecular Medicine

International Journal of Molecular Medicine

International Journal of Molecular Medicine is an international journal devoted to molecular mechanisms of human disease.

International Journal of Oncology

International Journal of Oncology

International Journal of Oncology is an international journal devoted to oncology research and cancer treatment.

Molecular Medicine Reports

Molecular Medicine Reports

Covers molecular medicine topics such as pharmacology, pathology, genetics, neuroscience, infectious diseases, molecular cardiology, and molecular surgery.

Oncology Reports

Oncology Reports

Oncology Reports is an international journal devoted to fundamental and applied research in Oncology.

Experimental and Therapeutic Medicine

Experimental and Therapeutic Medicine

Experimental and Therapeutic Medicine is an international journal devoted to laboratory and clinical medicine.

Oncology Letters

Oncology Letters

Oncology Letters is an international journal devoted to Experimental and Clinical Oncology.

Biomedical Reports

Biomedical Reports

Explores a wide range of biological and medical fields, including pharmacology, genetics, microbiology, neuroscience, and molecular cardiology.

Molecular and Clinical Oncology

Molecular and Clinical Oncology

International journal addressing all aspects of oncology research, from tumorigenesis and oncogenes to chemotherapy and metastasis.

World Academy of Sciences Journal

World Academy of Sciences Journal

Multidisciplinary open-access journal spanning biochemistry, genetics, neuroscience, environmental health, and synthetic biology.

International Journal of Functional Nutrition

International Journal of Functional Nutrition

Open-access journal combining biochemistry, pharmacology, immunology, and genetics to advance health through functional nutrition.

International Journal of Epigenetics

International Journal of Epigenetics

Publishes open-access research on using epigenetics to advance understanding and treatment of human disease.

Medicine International

Medicine International

An International Open Access Journal Devoted to General Medicine.

Journal Cover
January-2025 Volume 55 Issue 1

Full Size Image

Sign up for eToc alerts
Recommend to Library

  • Article
  • Citations
    • Cite This Article
    • Download Citation
    • Create Citation Alert
    • Remove Citation Alert
    • Cited By
  • Similar Articles
    • Related Articles (in Spandidos Publications)
    • Similar Articles (Google Scholar)
    • Similar Articles (PubMed)
  • Download PDF
  • Download XML
  • View XML
Article Open Access

Enocyanin promotes osteogenesis and bone regeneration by inhibiting MMP9

  • Authors:
    • Wei Mao
    • Yinfeng Zheng
    • Wencong Zhang
    • Jinrong Yin
    • Zhiyi Liu
    • Peiliang He
    • Guodong Hou
    • Guowei Huang
    • Huan Chen
    • Junyan Lin
    • Jiake Xu
    • Aiguo Li
    • Shengnan Qin
  • View Affiliations / Copyright

    Affiliations: Guangzhou Institute of Traumatic Surgery, Department of Orthopaedics, Guangzhou Red Cross Hospital, Medical College, Jinan University, Guangzhou, Guangdong 510220, P.R. China, School of Biomedical Science, The University of Western Australia, Perth 6009, Australia
    Copyright: © Mao et al. This is an open access article distributed under the terms of Creative Commons Attribution License.
  • Article Number: 9
    |
    Published online on: October 29, 2024
       https://doi.org/10.3892/ijmm.2024.5450
  • Expand metrics +
Metrics: Total Views: 0 (Spandidos Publications: | PMC Statistics: )
Metrics: Total PDF Downloads: 0 (Spandidos Publications: | PMC Statistics: )
Cited By (CrossRef): 0 citations Loading Articles...

This article is mentioned in:



Abstract

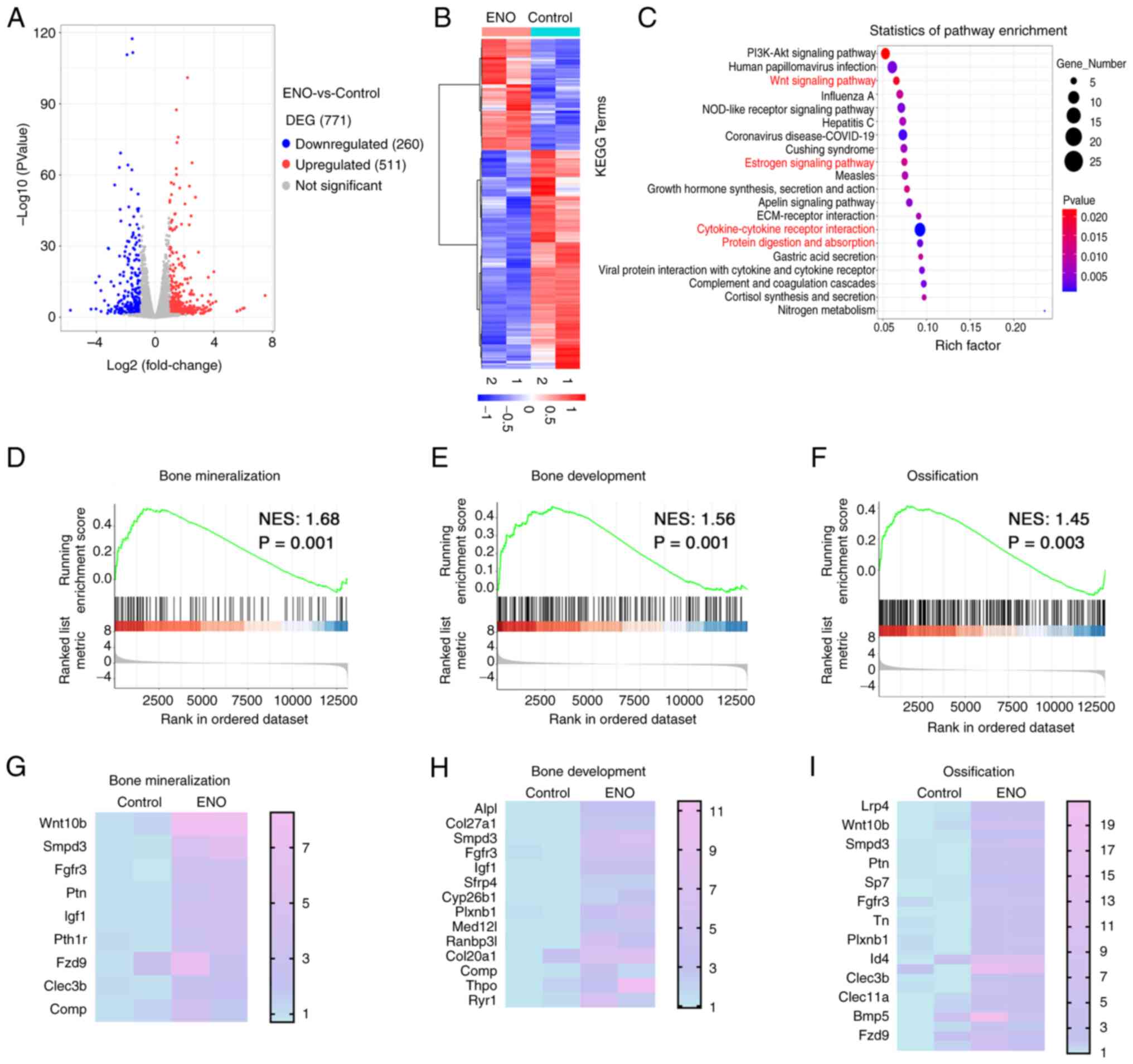
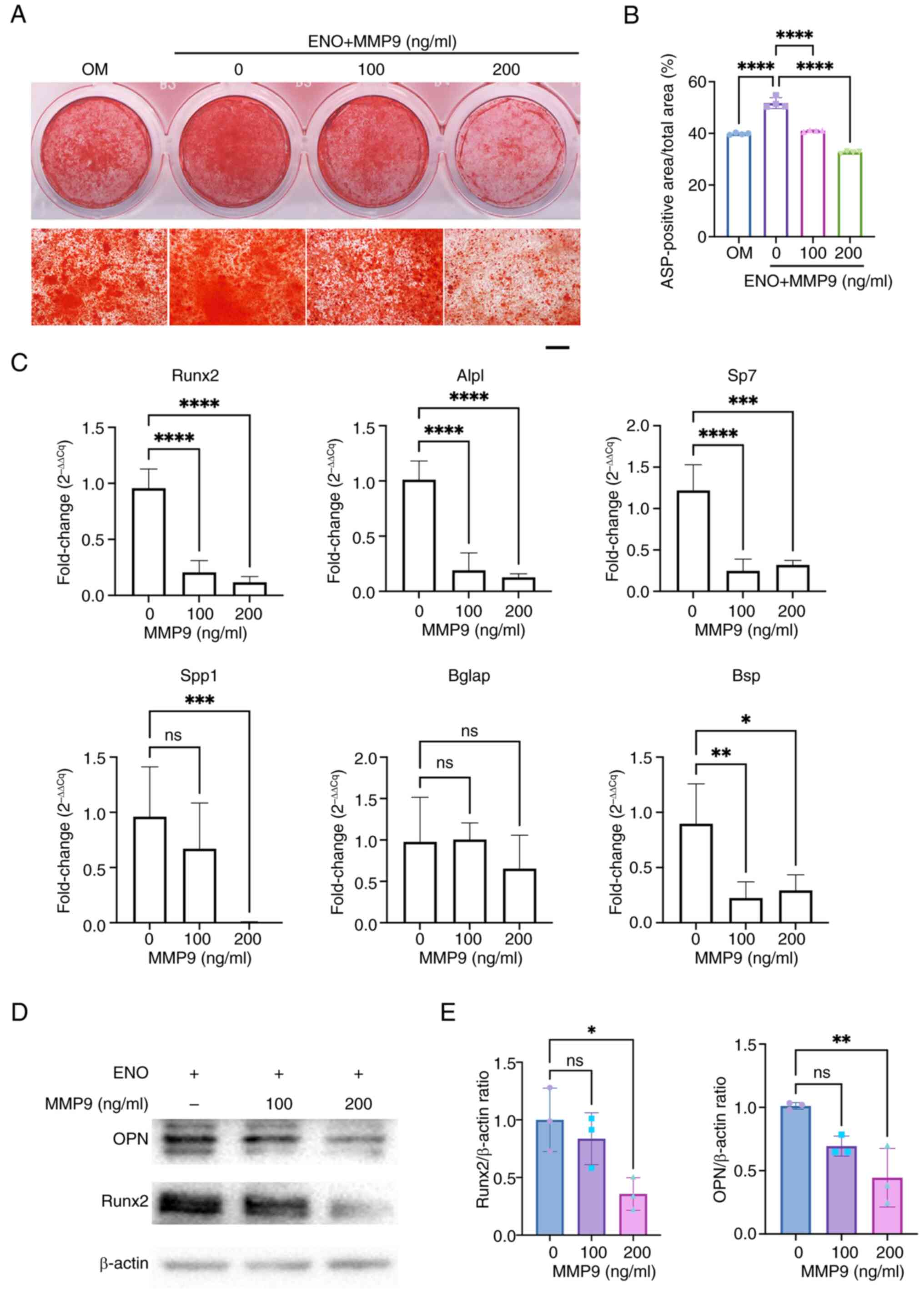
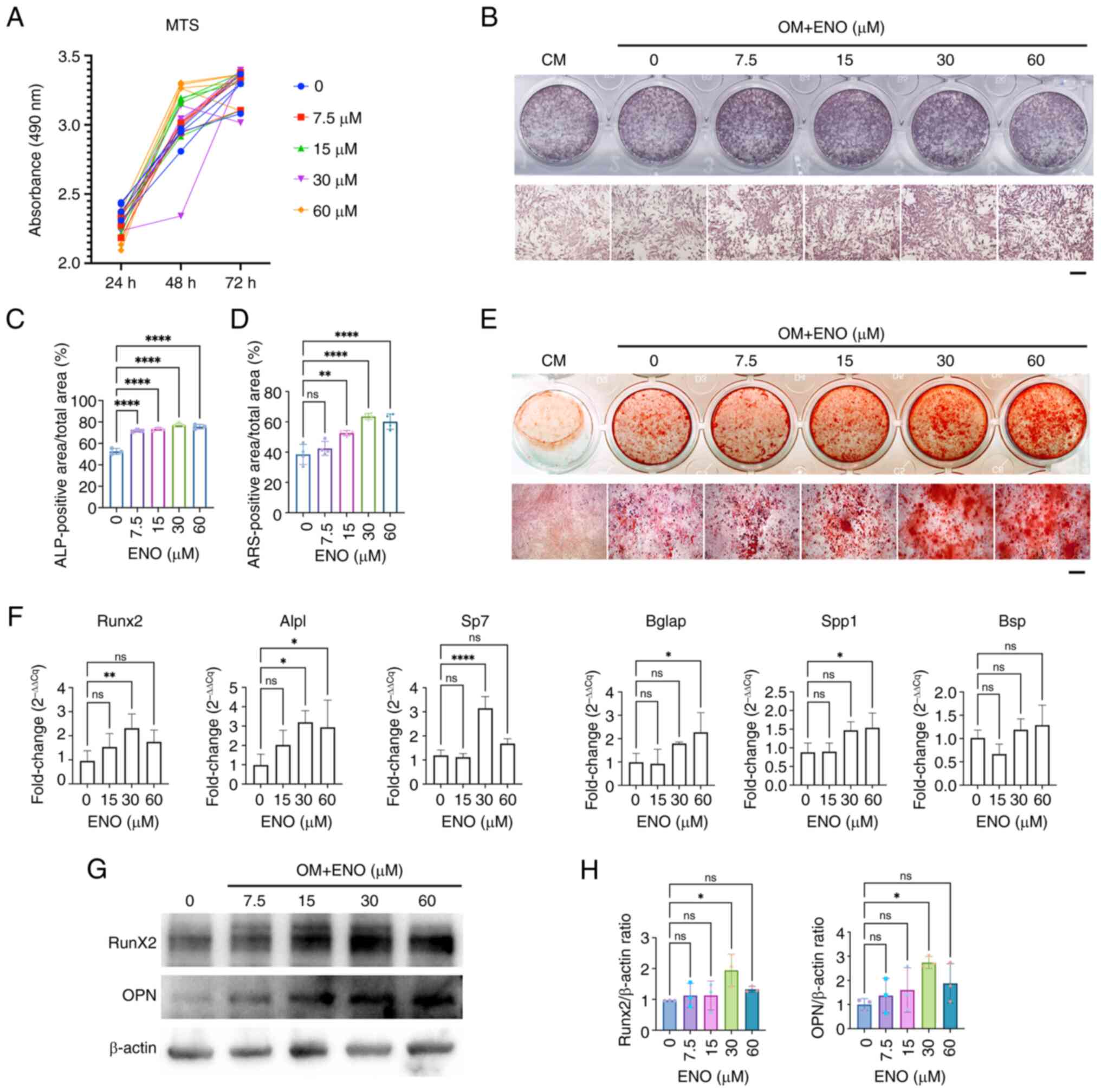
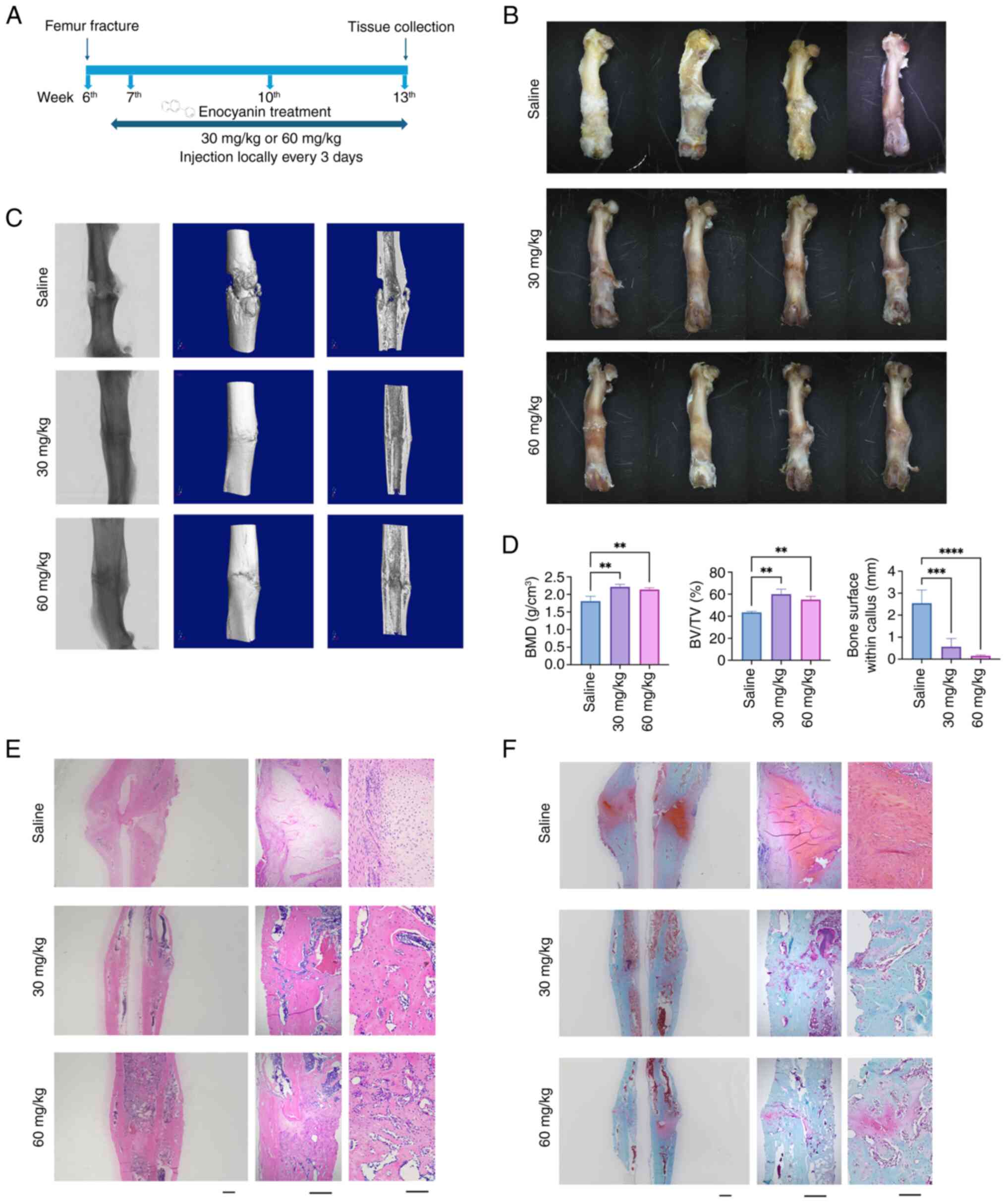
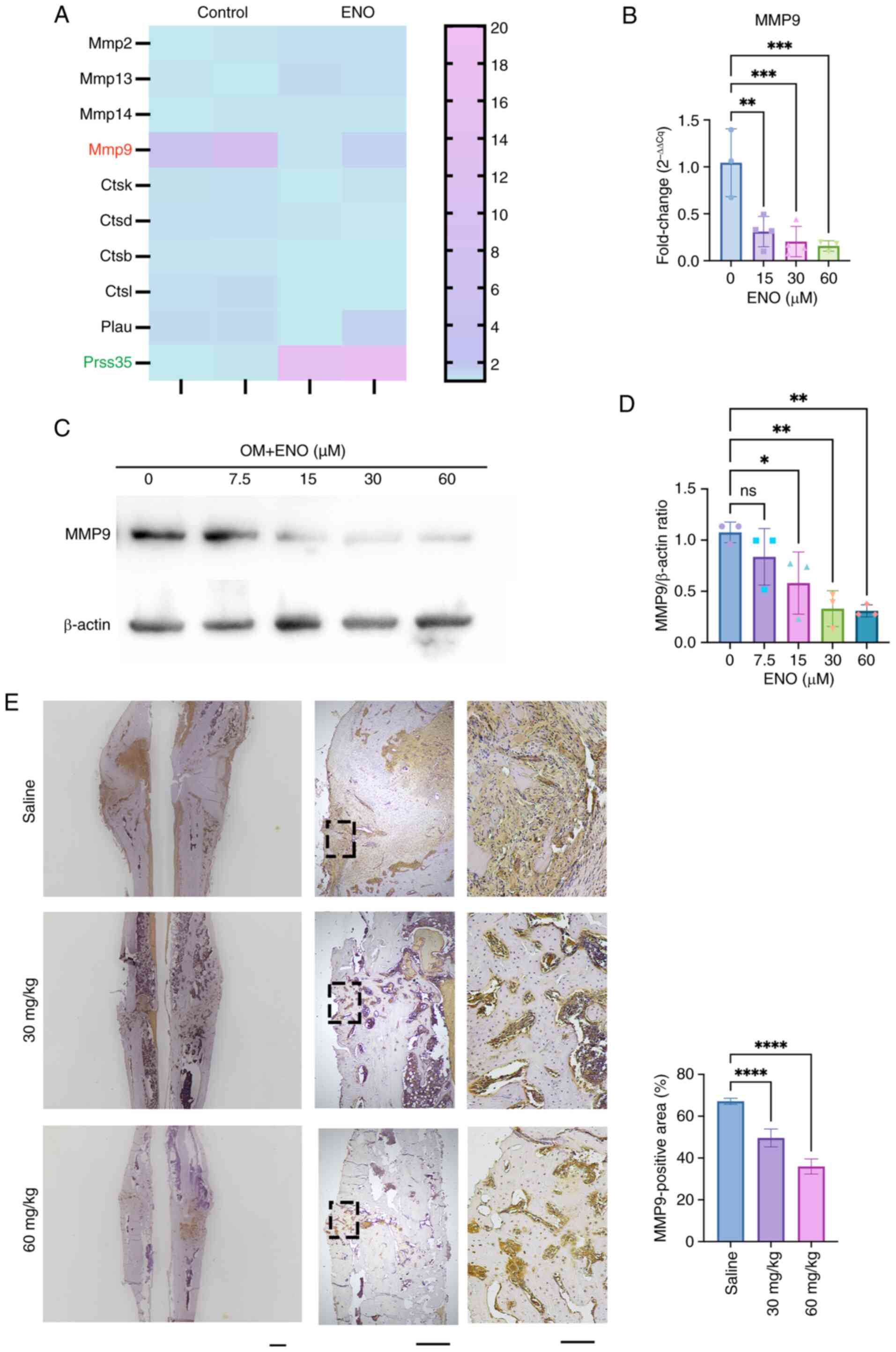
Enocyanin (ENO), an anthocyanin extracted from grapes, has been shown to exert inhibitory effects on acid phosphatase and inflammation; however, its role in osteogenesis and bone formation is currently unknown. The present study aimed to investigate the effects of ENO on osteogenesis in vitro and bone formation in vivo, and to explore the rudimentary mechanisms. KusaO cells were employed to evaluate the osteogenic role of ENO in vitro by Alizarin red S staining, ALP staining, quantitative PCR and western blotting, and an in vivo analysis of the therapeutic effects of ENO on a femoral fracture model was performed using stereo microscope, micro‑CT and histological staining. To further investigate the underlying mechanisms, mRNA sequencing was employed to investigate the changes in gene expression and the downstream pathways after ENO treatment. The results showed that ENO could promote the osteogenic differentiation of KusaO cells in vitro and bone fracture regeneration in vivo. Mechanistically, ENO was highly related to bone formation, including the ‘Wnt signalling pathway’, ‘bone development’ and ‘bone mineralization’. In addition, matrix metalloproteinase 9 (MMP9) was identified as one of the targets of ENO in its promotional role in osteogenesis. In conclusion, ENO may represent a therapeutic candidate for bone regeneration in bone fractures by regulating osteogenesis and bone formation via MMP9.
View Figures

Figure 1

Figure 2

Figure 3

Figure 4

Figure 5

Figure 6

View References

1 

Maksimkin AV, Senatov FS, Anisimova NY, Kiselevskiy MV, Zalepugin DY, Chernyshova IV, Tilkunova NA and Kaloshkin SD: Multilayer porous UHMWPE scaffolds for bone defects replacement. Mater Sci Eng C Mater Biol Appl. 73:366–372. 2017. View Article : Google Scholar : PubMed/NCBI

2 

Ho-Shui-Ling A, Bolander J, Rustom LE, Johnson AW, Luyten FP and Picart C: Bone regeneration strategies: Engineered scaffolds, bioactive molecules and stem cells current stage and future perspectives. Biomaterials. 180:143–162. 2018. View Article : Google Scholar : PubMed/NCBI

3 

Einhorn TA and Gerstenfeld LC: Fracture healing: Mechanisms and interventions. Nat Rev Rheumatol. 11:45–54. 2015. View Article : Google Scholar :

4 

Murata K, Ito H, Yoshitomi H, Yamamoto K, Fukuda A, Yoshikawa J, Furu M, Ishikawa M, Shibuya H and Matsuda S: Inhibition of miR-92a enhances fracture healing via promoting angiogenesis in a model of stabilized fracture in young mice. J Bone Miner Res. 29:316–326. 2014. View Article : Google Scholar

5 

Axelrad TW and Einhorn TA: Bone morphogenetic proteins in orthopaedic surgery. Cytokine Growth Factor Rev. 20:481–488. 2009. View Article : Google Scholar : PubMed/NCBI

6 

Aro HT, Govender S, Patel AD, Hernigou P, Perera de Gregorio A, Popescu GI, Golden JD, Christensen J and Valentin A: Recombinant human bone morphogenetic protein-2: a randomized trial in open tibial fractures treated with reamed nail fixation. J Bone Joint Surg Am. 93:801–808. 2011. View Article : Google Scholar : PubMed/NCBI

7 

Mao W, Huang G, Chen H, Xu L, Qin S and Li A: Research progress of the role of anthocyanins on bone regeneration. Front Pharmacol. 12:7736602021. View Article : Google Scholar : PubMed/NCBI

8 

Levis S and Lagari VS: The role of diet in osteoporosis prevention and management. Curr Osteoporos Rep. 10:296–302. 2012. View Article : Google Scholar : PubMed/NCBI

9 

Jang WS, Seo CR, Jang HH, Song NJ, Kim JK, Ahn JY, Han J, Seo WD, Lee YM and Park KW: Black rice (Oryza sativa L.) extracts induce osteoblast differentiation and protect against bone loss in ovariectomized rats. Food Funct. 6:265–275. 2015. View Article : Google Scholar

10 

Casati L, Pagani F, Fibiani M, Lo Scalzo R and Sibilia V: Potential of delphinidin-3-rutinoside extracted from Solanum melongena L. as promoter of osteoblastic MC3T3-E1 function and antagonist of oxidative damage. Eur J Nutr. 58:1019–1032. 2019. View Article : Google Scholar

11 

Sako F, Kobayashi N, Taniguchi N and Takakuwa E: A study on the toxicity of natural food dyes-toxicity and enzyme inhibition in Paramecium caudatum. J Toxicol Sci. 3:127–136. 1978. View Article : Google Scholar : PubMed/NCBI

12 

Della Vedova L, Ferrario G, Gado F, Altomare A, Carini M, Morazzoni P, Aldini G and Baron G: Liquid Chromatography-High-Resolution Mass Spectrometry (LC-HRMS) profiling of commercial enocianina and evaluation of their antioxidant and anti-inflammatory activity. Antioxidants (Basel). 11:11872022. View Article : Google Scholar : PubMed/NCBI

13 

Nakamura A, Ly C, Cipetić M, Sims NA, Vieusseux J, Kartsogiannis V, Bouralexis S, Saleh H, Zhou H, Price JT, et al: Osteoclast inhibitory lectin (OCIL) inhibits osteoblast differentiation and function in vitro. Bone. 40:305–315. 2007. View Article : Google Scholar

14 

Qin S, Wang W, Liu Z, Hua X, Fu S, Dong F, Li A, Liu Z, Wang P, Dai L, et al: Fibrochondrogenic differentiation potential of tendon-derived stem/progenitor cells from human patellar tendon. J Orthop Translat. 22:101–108. 2020. View Article : Google Scholar : PubMed/NCBI

15 

Schindelin J, Arganda-Carreras I, Frise E, Kaynig V, Longair M, Pietzsch T, Preibisch S, Rueden C, Saalfeld S, Schmid B, et al: Fiji: An open-source platform for biological-image analysis. Nat Methods. 9:676–682. 2012. View Article : Google Scholar : PubMed/NCBI

16 

Livak KJ and Schmittgen TD: Analysis of relative gene expression data using real-time quantitative PCR and the 2(−Delta Delta C(T)) Method. Methods. 25:402–408. 2001. View Article : Google Scholar

17 

Guideline-Rodent Analgesia (Procedure Specific). T.u.o. queensland: 2022

18 

Xu L, Huang S, Hou Y, Liu Y, Ni M, Meng F, Wang K, Rui Y, Jiang X and Li G: Sox11-modified mesenchymal stem cells (MSCs) accelerate bone fracture healing: Sox11 regulates differentiation and migration of MSCs. FASEB J. 29:1143–1152. 2015. View Article : Google Scholar

19 

Wang W, Qin S, He P, Mao W, Chen L, Hua X, Zhang J, Xiong X, Liu Z, Wang P, et al: Type II collagen sponges facilitate tendon stem/progenitor cells to adopt more chondrogenic phenotypes and promote the regeneration of fibrocartilage-like tissues in a rabbit partial patellectomy model. Front Cell Dev Biol. 9:6827192021. View Article : Google Scholar : PubMed/NCBI

20 

Baron R and Kneissel M: WNT signaling in bone homeostasis and disease: From human mutations to treatments. Nat Med. 19:179–192. 2013. View Article : Google Scholar : PubMed/NCBI

21 

Lowery JW and Rosen V: The BMP pathway and its inhibitors in the skeleton. Physiol Rev. 98:2431–2452. 2018. View Article : Google Scholar : PubMed/NCBI

22 

Page-McCaw A, Ewald AJ and Werb Z: Matrix metalloproteinases and the regulation of tissue remodelling. Nat Rev Mol Cell Biol. 8:221–233. 2007. View Article : Google Scholar : PubMed/NCBI

23 

Reid IR and Billington EO: Drug therapy for osteoporosis in older adults. Lancet. 399:1080–1092. 2022. View Article : Google Scholar : PubMed/NCBI

24 

GBD 2019 Fracture Collaborators: Global, regional, and national burden of bone fractures in 204 countries and territories, 1990-2019: A systematic analysis from the Global Burden of Disease Study 2019. Lancet Healthy Longev. 2:e580–e592. 2021. View Article : Google Scholar : PubMed/NCBI

25 

Clynes MA, Harvey NC, Curtis EM, Fuggle NR, Dennison EM and Cooper C: The epidemiology of osteoporosis. Br Med Bull. 133:105–117. 2020.PubMed/NCBI

26 

He J, Li X, Wang Z, Bennett S, Chen K, Xiao Z, Zhan J, Chen S, Hou Y, Chen J, et al: Therapeutic anabolic and anticatabolic benefits of natural Chinese Medicines for the treatment of osteoporosis. Front Pharmacol. 10:13442019. View Article : Google Scholar : PubMed/NCBI

27 

Lee YM, Yoon Y, Yoon H, Park HM, Song S and Yeum KJ: Dietary anthocyanins against obesity and inflammation. Nutrients. 9:10892017. View Article : Google Scholar : PubMed/NCBI

28 

Samarpita S, Ganesan R and Rasool M: Cyanidin prevents the hyperproliferative potential of fibroblast-like synoviocytes and disease progression via targeting IL-17A cytokine signalling in rheumatoid arthritis. Toxicol Appl Pharmacol. 391:1149172020. View Article : Google Scholar : PubMed/NCBI

29 

Domazetovic V, Marcucci G, Iantomasi T, Brandi ML and Vincenzini MT: Oxidative stress in bone remodeling: Role of antioxidants. Clin Cases Miner Bone Metab. 14:209–216. 2017. View Article : Google Scholar : PubMed/NCBI

30 

Saulite L, Jekabsons K, Klavins M, Muceniece R and Riekstina U: Effects of malvidin, cyanidin and delphinidin on human adipose mesenchymal stem cell differentiation into adipocytes, chondrocytes and osteocytes. Phytomedicine. 53:86–95. 2019. View Article : Google Scholar : PubMed/NCBI

31 

Azuma K, Ohyama A, Ippoushi K, Ichiyanagi T, Takeuchi A, Saito T and Fukuoka H: Structures and antioxidant activity of anthocyanins in many accessions of eggplant and its related species. J Agric Food Chem. 56:10154–10159. 2008. View Article : Google Scholar : PubMed/NCBI

32 

Marsell R and Einhorn TA: The biology of fracture healing. Injury. 42:551–555. 2011. View Article : Google Scholar : PubMed/NCBI

33 

Paiva KBS and Granjeiro JM: Matrix metalloproteinases in bone resorption, remodeling, and repair. Prog Mol Biol Transl Sci. 148:203–303. 2017. View Article : Google Scholar : PubMed/NCBI

34 

Delaissé JM, Engsig MT, Everts V, del Carmen Ovejero M, Ferreras M, Lund L, Vu TH, Werb Z, Winding B, Lochter A, et al: Proteinases in bone resorption: obvious and less obvious roles. Clin Chim Acta. 291:223–234. 2000. View Article : Google Scholar : PubMed/NCBI

35 

Ortega N, Behonick D, Stickens D and Werb Z: How proteases regulate bone morphogenesis. Ann N Y Acad Sci. 995:109–116. 2003. View Article : Google Scholar : PubMed/NCBI

36 

Zhu L, Tang Y, Li XY, Keller ET, Yang J, Cho JS, Feinberg TY and Weiss SJ: Osteoclast-mediated bone resorption is controlled by a compensatory network of secreted and membrane-tethered metalloproteinases. Sci Transl Med. 12:eaaw61432020. View Article : Google Scholar : PubMed/NCBI

37 

Wang X, Yu YY, Lieu S, Yang F, Lang J, Lu C, Werb Z, Hu D, Miclau T, Marcucio R and Colnot C: MMP9 regulates the cellular response to inflammation after skeletal injury. Bone. 52:111–119. 2013. View Article : Google Scholar

38 

Kalev-Altman R, Janssen JN, Ben-Haim N, Levy T, Shitrit-Tovli A, Milgram J, Shahar R, Sela-Donenfeld D and Monsonego-Ornan E: The gelatinases, matrix metalloproteinases 2 and 9, play individual roles in skeleton development. Matrix Biol. 113:100–121. 2022. View Article : Google Scholar : PubMed/NCBI

39 

Vu TH, Shipley JM, Bergers G, Berger JE, Helms JA, Hanahan D, Shapiro SD, Senior RM and Werb Z: MMP-9/gelatinase B is a key regulator of growth plate angiogenesis and apoptosis of hypertrophic chondrocytes. Cell. 93:411–422. 1998. View Article : Google Scholar : PubMed/NCBI

40 

Cao X: Targeting osteoclast-osteoblast communication. Nat Med. 17:1344–1346. 2011. View Article : Google Scholar : PubMed/NCBI

41 

Kular J, Tickner J, Chim SM and Xu J: An overview of the regulation of bone remodelling at the cellular level. Clin Biochem. 45:863–873. 2012. View Article : Google Scholar : PubMed/NCBI

Related Articles

  • Abstract
  • View
  • Download
  • Twitter
Copy and paste a formatted citation
Spandidos Publications style
Mao W, Zheng Y, Zhang W, Yin J, Liu Z, He P, Hou G, Huang G, Chen H, Lin J, Lin J, et al: Enocyanin promotes osteogenesis and bone regeneration by inhibiting MMP9. Int J Mol Med 55: 9, 2025.
APA
Mao, W., Zheng, Y., Zhang, W., Yin, J., Liu, Z., He, P. ... Qin, S. (2025). Enocyanin promotes osteogenesis and bone regeneration by inhibiting MMP9. International Journal of Molecular Medicine, 55, 9. https://doi.org/10.3892/ijmm.2024.5450
MLA
Mao, W., Zheng, Y., Zhang, W., Yin, J., Liu, Z., He, P., Hou, G., Huang, G., Chen, H., Lin, J., Xu, J., Li, A., Qin, S."Enocyanin promotes osteogenesis and bone regeneration by inhibiting MMP9". International Journal of Molecular Medicine 55.1 (2025): 9.
Chicago
Mao, W., Zheng, Y., Zhang, W., Yin, J., Liu, Z., He, P., Hou, G., Huang, G., Chen, H., Lin, J., Xu, J., Li, A., Qin, S."Enocyanin promotes osteogenesis and bone regeneration by inhibiting MMP9". International Journal of Molecular Medicine 55, no. 1 (2025): 9. https://doi.org/10.3892/ijmm.2024.5450
Copy and paste a formatted citation
x
Spandidos Publications style
Mao W, Zheng Y, Zhang W, Yin J, Liu Z, He P, Hou G, Huang G, Chen H, Lin J, Lin J, et al: Enocyanin promotes osteogenesis and bone regeneration by inhibiting MMP9. Int J Mol Med 55: 9, 2025.
APA
Mao, W., Zheng, Y., Zhang, W., Yin, J., Liu, Z., He, P. ... Qin, S. (2025). Enocyanin promotes osteogenesis and bone regeneration by inhibiting MMP9. International Journal of Molecular Medicine, 55, 9. https://doi.org/10.3892/ijmm.2024.5450
MLA
Mao, W., Zheng, Y., Zhang, W., Yin, J., Liu, Z., He, P., Hou, G., Huang, G., Chen, H., Lin, J., Xu, J., Li, A., Qin, S."Enocyanin promotes osteogenesis and bone regeneration by inhibiting MMP9". International Journal of Molecular Medicine 55.1 (2025): 9.
Chicago
Mao, W., Zheng, Y., Zhang, W., Yin, J., Liu, Z., He, P., Hou, G., Huang, G., Chen, H., Lin, J., Xu, J., Li, A., Qin, S."Enocyanin promotes osteogenesis and bone regeneration by inhibiting MMP9". International Journal of Molecular Medicine 55, no. 1 (2025): 9. https://doi.org/10.3892/ijmm.2024.5450
Follow us
  • Twitter
  • LinkedIn
  • Facebook
About
  • Spandidos Publications
  • Careers
  • Cookie Policy
  • Privacy Policy
How can we help?
  • Help
  • Live Chat
  • Contact
  • Email to our Support Team