Spandidos Publications Logo
  • About
    • About Spandidos
    • Aims and Scopes
    • Abstracting and Indexing
    • Editorial Policies
    • Reprints and Permissions
    • Job Opportunities
    • Terms and Conditions
    • Contact
  • Journals
    • All Journals
    • Oncology Letters
      • Oncology Letters
      • Information for Authors
      • Editorial Policies
      • Editorial Board
      • Aims and Scope
      • Abstracting and Indexing
      • Bibliographic Information
      • Archive
    • International Journal of Oncology
      • International Journal of Oncology
      • Information for Authors
      • Editorial Policies
      • Editorial Board
      • Aims and Scope
      • Abstracting and Indexing
      • Bibliographic Information
      • Archive
    • Molecular and Clinical Oncology
      • Molecular and Clinical Oncology
      • Information for Authors
      • Editorial Policies
      • Editorial Board
      • Aims and Scope
      • Abstracting and Indexing
      • Bibliographic Information
      • Archive
    • Experimental and Therapeutic Medicine
      • Experimental and Therapeutic Medicine
      • Information for Authors
      • Editorial Policies
      • Editorial Board
      • Aims and Scope
      • Abstracting and Indexing
      • Bibliographic Information
      • Archive
    • International Journal of Molecular Medicine
      • International Journal of Molecular Medicine
      • Information for Authors
      • Editorial Policies
      • Editorial Board
      • Aims and Scope
      • Abstracting and Indexing
      • Bibliographic Information
      • Archive
    • Biomedical Reports
      • Biomedical Reports
      • Information for Authors
      • Editorial Policies
      • Editorial Board
      • Aims and Scope
      • Abstracting and Indexing
      • Bibliographic Information
      • Archive
    • Oncology Reports
      • Oncology Reports
      • Information for Authors
      • Editorial Policies
      • Editorial Board
      • Aims and Scope
      • Abstracting and Indexing
      • Bibliographic Information
      • Archive
    • Molecular Medicine Reports
      • Molecular Medicine Reports
      • Information for Authors
      • Editorial Policies
      • Editorial Board
      • Aims and Scope
      • Abstracting and Indexing
      • Bibliographic Information
      • Archive
    • World Academy of Sciences Journal
      • World Academy of Sciences Journal
      • Information for Authors
      • Editorial Policies
      • Editorial Board
      • Aims and Scope
      • Abstracting and Indexing
      • Bibliographic Information
      • Archive
    • International Journal of Functional Nutrition
      • International Journal of Functional Nutrition
      • Information for Authors
      • Editorial Policies
      • Editorial Board
      • Aims and Scope
      • Abstracting and Indexing
      • Bibliographic Information
      • Archive
    • International Journal of Epigenetics
      • International Journal of Epigenetics
      • Information for Authors
      • Editorial Policies
      • Editorial Board
      • Aims and Scope
      • Abstracting and Indexing
      • Bibliographic Information
      • Archive
    • Medicine International
      • Medicine International
      • Information for Authors
      • Editorial Policies
      • Editorial Board
      • Aims and Scope
      • Abstracting and Indexing
      • Bibliographic Information
      • Archive
  • Articles
  • Information
    • Information for Authors
    • Information for Reviewers
    • Information for Librarians
    • Information for Advertisers
    • Conferences
  • Language Editing
Spandidos Publications Logo
  • About
    • About Spandidos
    • Aims and Scopes
    • Abstracting and Indexing
    • Editorial Policies
    • Reprints and Permissions
    • Job Opportunities
    • Terms and Conditions
    • Contact
  • Journals
    • All Journals
    • Biomedical Reports
      • Information for Authors
      • Editorial Policies
      • Editorial Board
      • Aims and Scope
      • Abstracting and Indexing
      • Bibliographic Information
      • Archive
    • Experimental and Therapeutic Medicine
      • Information for Authors
      • Editorial Policies
      • Editorial Board
      • Aims and Scope
      • Abstracting and Indexing
      • Bibliographic Information
      • Archive
    • International Journal of Epigenetics
      • Information for Authors
      • Editorial Policies
      • Editorial Board
      • Aims and Scope
      • Abstracting and Indexing
      • Bibliographic Information
      • Archive
    • International Journal of Functional Nutrition
      • Information for Authors
      • Editorial Policies
      • Editorial Board
      • Aims and Scope
      • Abstracting and Indexing
      • Bibliographic Information
      • Archive
    • International Journal of Molecular Medicine
      • Information for Authors
      • Editorial Policies
      • Editorial Board
      • Aims and Scope
      • Abstracting and Indexing
      • Bibliographic Information
      • Archive
    • International Journal of Oncology
      • Information for Authors
      • Editorial Policies
      • Editorial Board
      • Aims and Scope
      • Abstracting and Indexing
      • Bibliographic Information
      • Archive
    • Medicine International
      • Information for Authors
      • Editorial Policies
      • Editorial Board
      • Aims and Scope
      • Abstracting and Indexing
      • Bibliographic Information
      • Archive
    • Molecular and Clinical Oncology
      • Information for Authors
      • Editorial Policies
      • Editorial Board
      • Aims and Scope
      • Abstracting and Indexing
      • Bibliographic Information
      • Archive
    • Molecular Medicine Reports
      • Information for Authors
      • Editorial Policies
      • Editorial Board
      • Aims and Scope
      • Abstracting and Indexing
      • Bibliographic Information
      • Archive
    • Oncology Letters
      • Information for Authors
      • Editorial Policies
      • Editorial Board
      • Aims and Scope
      • Abstracting and Indexing
      • Bibliographic Information
      • Archive
    • Oncology Reports
      • Information for Authors
      • Editorial Policies
      • Editorial Board
      • Aims and Scope
      • Abstracting and Indexing
      • Bibliographic Information
      • Archive
    • World Academy of Sciences Journal
      • Information for Authors
      • Editorial Policies
      • Editorial Board
      • Aims and Scope
      • Abstracting and Indexing
      • Bibliographic Information
      • Archive
  • Articles
  • Information
    • For Authors
    • For Reviewers
    • For Librarians
    • For Advertisers
    • Conferences
  • Language Editing
Login Register Submit
  • This site uses cookies
  • You can change your cookie settings at any time by following the instructions in our Cookie Policy. To find out more, you may read our Privacy Policy.

    I agree
Search articles by DOI, keyword, author or affiliation
Search
Advanced Search
presentation
International Journal of Molecular Medicine
Join Editorial Board Propose a Special Issue
Print ISSN: 1107-3756 Online ISSN: 1791-244X
Journal Cover
March-2025 Volume 55 Issue 3

Full Size Image

Sign up for eToc alerts
Recommend to Library

Journals

International Journal of Molecular Medicine

International Journal of Molecular Medicine

International Journal of Molecular Medicine is an international journal devoted to molecular mechanisms of human disease.

International Journal of Oncology

International Journal of Oncology

International Journal of Oncology is an international journal devoted to oncology research and cancer treatment.

Molecular Medicine Reports

Molecular Medicine Reports

Covers molecular medicine topics such as pharmacology, pathology, genetics, neuroscience, infectious diseases, molecular cardiology, and molecular surgery.

Oncology Reports

Oncology Reports

Oncology Reports is an international journal devoted to fundamental and applied research in Oncology.

Experimental and Therapeutic Medicine

Experimental and Therapeutic Medicine

Experimental and Therapeutic Medicine is an international journal devoted to laboratory and clinical medicine.

Oncology Letters

Oncology Letters

Oncology Letters is an international journal devoted to Experimental and Clinical Oncology.

Biomedical Reports

Biomedical Reports

Explores a wide range of biological and medical fields, including pharmacology, genetics, microbiology, neuroscience, and molecular cardiology.

Molecular and Clinical Oncology

Molecular and Clinical Oncology

International journal addressing all aspects of oncology research, from tumorigenesis and oncogenes to chemotherapy and metastasis.

World Academy of Sciences Journal

World Academy of Sciences Journal

Multidisciplinary open-access journal spanning biochemistry, genetics, neuroscience, environmental health, and synthetic biology.

International Journal of Functional Nutrition

International Journal of Functional Nutrition

Open-access journal combining biochemistry, pharmacology, immunology, and genetics to advance health through functional nutrition.

International Journal of Epigenetics

International Journal of Epigenetics

Publishes open-access research on using epigenetics to advance understanding and treatment of human disease.

Medicine International

Medicine International

An International Open Access Journal Devoted to General Medicine.

Journal Cover
March-2025 Volume 55 Issue 3

Full Size Image

Sign up for eToc alerts
Recommend to Library

  • Article
  • Citations
    • Cite This Article
    • Download Citation
    • Create Citation Alert
    • Remove Citation Alert
    • Cited By
  • Similar Articles
    • Related Articles (in Spandidos Publications)
    • Similar Articles (Google Scholar)
    • Similar Articles (PubMed)
  • Download PDF
  • Download XML
  • View XML

  • Supplementary Files
    • Supplementary_Data1.pdf
    • Supplementary_Data2.pdf
Article Open Access

Aquaporin‑1 regulates microglial polarization and inflammatory response in traumatic brain injury

  • Authors:
    • Yixuan Ma
    • Yimin Huang
    • Xuyang Liu
    • Liwu Jiao
    • Hongtao Zhu
    • Zhiye Chen
    • Zhuojin Wu
    • Yuanzhong Shen
    • Kehan Lin
    • Feng Hu
    • Kai Shu
  • View Affiliations / Copyright

    Affiliations: Department of Neurosurgery, Tongji Hospital, Tongji Medical College, Huazhong University of Science and Technology, Wuhan, Hubei 430030, P.R. China
    Copyright: © Ma et al. This is an open access article distributed under the terms of Creative Commons Attribution License [CC BY_NC 4.0].
  • Article Number: 41
    |
    Published online on: January 3, 2025
       https://doi.org/10.3892/ijmm.2025.5482
  • Expand metrics +
Metrics: Total Views: 0 (Spandidos Publications: | PMC Statistics: )
Metrics: Total PDF Downloads: 0 (Spandidos Publications: | PMC Statistics: )
Cited By (CrossRef): 0 citations Loading Articles...

This article is mentioned in:



Abstract

The present study investigated the mechanisms by which aquaporin 1 (AQP1) influences microglial polarization and neuroinflammatory processes in traumatic brain injury (TBI). A model of TBI was generated in AQP1‑knockout mice to assess the impact of AQP1 deletion on inflammatory cytokine release, neuronal damage and cognitive function. Immunofluorescence, reverse transcription‑quantitative PCR, western blotting and enzyme‑linked immunosorbent assay were employed to evaluate pro‑inflammatory and anti‑inflammatory markers. Behavioral assessments, including the Barnes maze, were performed to determine cognitive outcomes. Moreover, AQP1 knockout inhibited the activation of inflammation‑related signaling pathways, including nuclear factor‑κB, Janus kinase/signal transducer and activator of transcription, phosphoinositide 3‑kinase/protein kinase B and extracellular signal‑regulated kinase/mitogen‑activated protein kinase pathways. Further studies indicated that the AQP1 inhibitor m‑phenylenediacrylic acid demonstrated significant neuroprotective effects in a mouse model of TBI. These findings suggested that AQP1 may be essential in post‑TBI inflammatory responses and neuronal injury, establishing a theoretical foundation for future therapies aimed at AQP1.

Introduction

Traumatic brain injury (TBI) is one of the leading causes of death and long-term disability worldwide, involving complex pathological processes, such as initial direct injury, secondary brain edema and inflammatory responses (1,2). Among these, secondary injury, particularly neuroinflammatory responses mediated by microglia, is considered to serve a crucial role in further brain tissue damage following TBI (3-5).

Microglia are the innate immune cells of the central nervous system; upon activation by damage signals, they promptly differentiate into various functional phenotypes, including the pro-inflammatory M1 phenotype and the anti-inflammatory M2 phenotype (6,7). M1 microglia typically exacerbate neuronal damage by releasing various pro-inflammatory cytokines, whereas M2 microglia promote the repair and regeneration of neural tissue (8,9). Numerous studies have demonstrated that the phenotypic transition of microglia is crucial in the pathophysiological mechanisms of TBI (3,4,10,11).

Aquaporins (AQPs) are a family of transmembrane proteins responsible for mediating the passage of water molecules across cell membranes, thereby regulating intracellular water homeostasis (12,13). Traditionally, AQPs have been thought to influence TBI progression by regulating brain edema (14); however, according to our previous research (15), AQP1 can also promote tumor growth by influencing cell migration, proliferation and angiogenesis. Deleting AQP1 in microglia has been reported to reduce survival in glioma-bearing mice and to increase microglial presence around tumors. Furthermore, tumor cells decrease microglial AQP1 via the MEK/extracellular signal-regulated kinase (ERK) pathway, and blocking this pathway with trametinib has been reported to slow tumor growth, indicating that AQP1 may be a potential therapeutic target in glioma (15). Nevertheless, to the best of our knowledge, the role of microglial AQP1 in TBI has yet to be elucidated.

The present study hypothesized that AQP1 in microglia may facilitate their pro-inflammatory polarization, thus enhancing the secretion of inflammatory factors following TBI and aggravating brain injury. The current study used genetically modified AQP1-knockout (AQP1−/−) mice, and performed a range of in vivo and in vitro experiments to investigate the function and mechanisms of microglial AQP1 in TBI. This research aims to provide an important target for developing new therapeutic strategies and offers a theoretical basis for future neuroprotective treatments against TBI.

Materials and methods

Animals

The AQP1−/− and wild-type (WT) C57BL/6J mice were provided by Professor Tonghui Ma (Dalian Medical University, Liaoning, China), originally developed by Professor Alan Verkman (University of California, San Francisco, CA, USA). AQP1 knockout was achieved by replacing part of exon 1 and intron 1 with a PolIIneobpA cassette, and the knockout was confirmed through PCR and Southern blot analysis (16). A total of 237 male mice (age, 6-8 weeks; weight, 20-25 g), including 150 WT and 87 AQP1−/− mice, were used for TBI model construction and other experiments. In addition, 210 male C57BL/6J neonatal mice (age, 1-3 days; weight, 1.5-2.0 g) were used for primary cell extraction, including 137 WT and 73 AQP1−/− mice. The animals were housed at the Experimental Animal Center within the Research Building of Tongji Hospital (Wuhan, China). The mice were maintained under the following conditions: Temperature, 22±3°C; relative humidity, 60%; and 12-h light/dark cycle, with free access to food and water. The inclusion criteria for the present study were: Healthy AQP1−/− and WT mice without any known diseases, meeting the experimental weight requirements, and free from prior drug treatments or surgical interventions. All animals were housed under standard laboratory conditions. The exclusion criteria established prior to the experiment included the accidental death of animals during the course of the study, as well as any errors or contamination occurring during sample collection that could compromise the integrity or reliability of the data. No accidental deaths of animals occurred during the course of the study. During the course of the experiment, all animals met the inclusion criteria, and no exclusions were made based on these criteria; therefore, all collected data were included in the final analysis. After reviewing the relevant literature (17,18), and evaluating the technical and resource constraints of the study, the sample size for each group was determined, which is specified in the figure legends. For male AQP1−/− and WT C57BL/6J mice (age, 6-8 weeks; weight, 20-25 g), 60 WT and 40 AQP1−/− were used for sham surgery, while 88 WT and 47 AQP1−/− were used for TBI. A total of 39 male WT C57BL/6J mice (age, 6-8 weeks; weight, 20-25 g) underwent mPDA injection after TBI. A total of two male WT C57BL/6J mice (age, 6-8 weeks; weight, 20-25 g) were used for CCE extraction. m-phenylenediacrylic acid (mPDA; 0.17 mg/kg; cat. no. HY-110200; MedChemExpress) was administered to TBI-mPDA group mice (age, 6-8 weeks; weight, 20-25 g) via intraperitoneal injection daily after TBI. All experimental procedures involving the mice were approved by the Laboratory Animal Welfare and Ethics Committee of Tongji Hospital, Tongji Medical College, Huazhong University of Science and Technology (approval no. TJH-202201049; Wuhan, China).

Extraction of cortical crude extracts (CCE)

Cortical tissues from WT mice (male; age, 6-8 weeks; weight, 20-25 g) were pulverized using a cryogenic grinder (JXFSTPRP-CLN-48; Shanghai Jingxin Industrial Development Co., Ltd.). The samples then underwent centrifugation at 350 × g for 5 min at 4°C to eliminate cellular debris. Subsequent to centrifugation, the supernatants were subjected to filtration using a 0.22-μm filter (SLGP033RB; MilliporeSigma). The filtered supernatants were then distributed into 1.5-ml Eppendorf tubes and preserved at −80°C for future investigations. The protein concentrations of the CCE were determined using a bicinchoninic acid (BCA) assay kit (cat. no. G2026; Wuhan Servicebio Technology Co., Ltd.) and the absorbance was measured at 570 nm with a microplate reader (Infinite F50; Tecan Group, Ltd.). The experiment was conducted at the Experimental Medicine Center of Tongji Hospital, Tongji Medical School, Huazhong University of Science and Technology.

Cell culture

A total of 210 male neonatal mice were used for primary cell extraction, including 137 WT and 73 AQP1−/− mice. Following established protocols, primary microglia were isolated from the brains of neonatal male WT and AQP1−/− mice (age, 1-2 days). Neonatal mice were initially anesthetized with 5% isoflurane (cat. no. R510-22-10; RWD) in oxygen at a flow rate of 0.5 l/min, they were then maintained on 2% isoflurane, and euthanized by decapitation for brain tissue harvesting and primary culture. The brains were diced into 1-mm3 fragments and subjected to digestion with 0.25% trypsin (cat. no. 25200072; Gibco; Thermo Fisher Scientific, Inc.) at room temperature for 4 min, followed by an additional 4-min digestion at 37°C in a 5% CO2 incubator. To terminate the digestion, twice the volume of Dulbecco's modified Eagle medium (cat. no. 11965092) supplemented with 10% fetal bovine serum (cat. no. A5670701) and 1% penicillin-streptomycin (cat. no. A5873601) (all from Gibco; Thermo Fisher Scientific, Inc.) was added. The resulting mixture was filtered through a 70-μm nylon mesh and centrifuged at 59 × g for 5 min at 4°C using an Eppendorf 5424R centrifuge. The cell pellet obtained was cultured in T-75 flasks containing 15 ml medium, with each flask receiving cell pellets from four neonatal mice. After 10 days of culture, microglia and astrocytes were separated by shaking at 100 rpm for 40 min at 37°C using a constant-temperature shaker (ZWY-103B; ZHICHENG). The isolated cells were then transferred to 6- or 24-well plates and continued to be cultured at 37°C in a 5% CO2 incubator for subsequent experiments. mPDA was added to the culture medium at a concentration of 8 μM in the CCE-mPDA group, whereas the other cell groups were treated with an equal amount of DMSO; the treatment was conducted at 37°C for 24 h.

Controlled cortical impact (CCI) model of TBI

In line with our previous study (18), a model of TBI was generated using the modified CCI technique. To induce a moderate cerebral contusion, WT and AQP−/− mice (male; age, 6-8 weeks; weight, 20-25 g) were initially anesthetized with 5% isoflurane in oxygen at a flow rate of 0.5 l/min and were then maintained on 2% isoflurane. The animals were secured on a stereotaxic apparatus, and, following sterile procedures, a midline incision was made. A craniotomy of 3 mm2 was performed on the left hemisphere at the designated coordinates: 1 mm anterior to the bregma, 1 mm lateral to the midline on the left, and 1 mm posterior to the anterior fontanelle, with the dura mater preserved. A CCI device (YHCI99; Wuhan Yihong Technology Co., Ltd.) was utilized and the parameters were configured to achieve a deformation depth of 1 mm, an impact velocity of 3.5 m/sec and a dwell time of 400 msec. Sham-operated mice received identical craniotomy procedures without the application of the CCI technique. The incision was sutured and the mice were subsequently placed on a 37°C heating pad for recovery.

Barnes maze

To assess the spatial learning abilities and long-term memory of rodents, the Barnes maze was utilized, which is designed to exploit the natural inclination of mice to navigate their environment using visual cues to find shelter. The apparatus consists of an elevated circular platform featuring 20 holes equally spaced around its edge, with only one hole designated as the escape route. At the beginning of each trial, WT and AQP−/− mice (male; age, 6-8 weeks; weight, 20-25 g) were placed at the center of the platform. Their movement paths, and the time they took to locate and enter the escape hole were tracked using VisuTracker 1.1.0 software (Xinruan). The animals underwent a training regimen spanning 5 days. On day 7, after a 1-day rest after training, the mice were tested. Behavioral data were collected and analyzed using VisuTracker software.

Preparation of tissue sections

To euthanize the WT and AQP−/− mice (male; age, 6-8 weeks; weight, 20-25 g), a lethal overdose of ketamine (300 mg/kg) combined with xylazine (30 mg/kg) was administered via intraperitoneal injection (18,19). Death was confirmed by checking for the absence of respiration and pulse, a lack of corneal reflexes, and no response to a firm toe pinch. Cardiac perfusion was subsequently conducted utilizing PBS, followed by 4% paraformaldehyde (PFA). Brain tissues were preserved in 4% PFA at room temperature for 24 h following extraction. The dehydration process involved sequential immersion of the tissues in 75% ethanol overnight, in 95% ethanol for 1 h, and then in absolute ethanol for an additional 1 h, concluding with a 40-min treatment in xylene. To embed the tissues in paraffin, they were placed in molds filled with liquid paraffin for 1 h. During the embedding process, the tissues were solidified using cold water (4-8°C) for 1 h and were subsequently stored at room temperature. Finally, tissue sections were sliced to a thickness of 6 μm using a microtome (RM2255; Leica Biosystems).

Hematoxylin and eosin (H&E) staining

The Lesion tissue sections were heated in an oven at 60°C for 2 h to ensure proper adhesion. Deparaffinization was achieved by immersing the sections twice in xylene (5 min each). For rehydration, the specimens were sequentially soaked in absolute ethanol, and then in 95, 80 and 70% ethanol solutions (5 min/concentration). This step was followed by three rinses in double-distilled water (2 min each). The staining procedure began with immersing the sections in hematoxylin for 5 min. Excess stain was removed by gently rinsing the sections under running water, after which they were briefly dipped in acidic ethanol and rinsed again under running water for 5 min. Next, eosin staining was performed for 2 min, followed by another rinse under running water to eliminate any non-specific staining. For dehydration, the samples were sequentially immersed in 70, 80 and 90% ethanol (10 sec each), then placed in absolute ethanol for 5 min and finally immersed twice in xylene (5 min each). The sections were then mounted using neutral resin to complete the preparation. With the exception of the initial heating step (60°C), all other steps were performed at room temperature (20-25°C). Observations and analyses were conducted using an automated fluorescence scanning microscope (VS200; Olympus Corporation).

Immunofluorescence

The initial steps of heating, deparaffinization and rehydration were consistent with those employed in H&E staining. Following rehydration, the tissue sections were subjected to immersion in boiling Tris-EDTA antigen retrieval solution (cat. no. G1206; Wuhan Servicebio Technology Co., Ltd.) at 95-100°C for 20 min. After gradual cooling to ambient temperature, the sections were subjected to three 5-min rinses with PBS and were then incubated at room temperature for 2 h in PBS supplemented with 5% bovine serum albumin (BSA; cat. no. G5001; Wuhan Servicebio Technology Co., Ltd.) and 0.1% Triton X-100 (cat. no. GC204003; Wuhan Servicebio Technology Co., Ltd.). Primary antibodies were diluted in 5% BSA in PBS and were incubated with the tissue sections overnight at 4°C. All antibodies utilized in immunofluorescence are presented in Table SI. The sections were subsequently washed three times with PBS-0.1% Tween-20 (PBST; 10 min each) and were then incubated with Alexa Fluor® 488 goat anti-rabbit, Alexa Fluor 594 goat anti-mouse and Alexa Fluor 594 goat anti-rabbit IgG secondary antibodies (1:500; cat. nos. A11008, A11005 and A11012; Thermo Fisher Scientific, Inc.) at room temperature for 2 h. The sections then underwent three rinses with PBST (10 min each) and were mounted with anti-fade mounting medium (cat. no. BMU107; Abbkine Scientific Co., Ltd.) and coverslips. Triple-label four-color immunofluorescence staining was conducted utilizing the Tyramide Signal Amplification Fluorescence Triple Staining Kit (cat. no. RK05903; ABclonal Biotech Co., Ltd.). After staining, the slides were mounted using Enhanced Antifade Mounting Medium with DAPI (cat. no. BMU107; Abbkine Scientific Co., Ltd.). Fluorescent images were obtained with a BX53 fluorescence microscope (Olympus Corporation) and data analysis was performed using ImageJ software (version 1.8.0; National Institutes of Health). The experiment was conducted at the Medical Subcenter of Analytical and Testing Center, Huazhong University of Science and Technology.

Enzyme-linked immunosorbent assay (ELISA)

For lesion tissue samples, the specimens were first rinsed with pre-cooled PBS to remove residual blood. After weighing, the tissues were finely minced and mixed with PBS containing protease inhibitors (cat. no. HY-K0010; MedChemExpress) at a weight-to-volume ratio of 1:9. This mixture was processed using a cryogenic grinder. The homogenates then underwent centrifugation at 5,000 × g for 10 min at 4°C, after which the supernatants were collected for analysis.

The collected fluids from cell culture supernatants were obtained by centrifuging the culture medium at 300 × g for 5 min at 4°C to remove cell debris, followed by filtration through a 0.22-μm membrane filter. All ELISA kits used in the present study are listed in Table SII. Absorbance was quantified at 450 nm using a microplate reader, and the concentrations of the inflammatory cytokines were determined from the absorbance values. All ELISA kits were used according to the manufacturer's protocols.

RNA extraction and reverse transcription-quantitative PCR (RT-qPCR)

Total RNA was isolated from lesion tissues and cultured primary cells using the RNA extraction kit provided by TransGen Biotech Co., Ltd. (cat. no. ET101-01-V2). The concentration of the extracted RNA was measured using a NanoDrop microspectrophotometer (Thermo Fisher Scientific, Inc.). RT was conducted utilizing HiScript II Q RT SuperMix (cat. no. R223; Vazyme Biotech Co., Ltd.) according to the manufacturer's protocol. qPCR was performed utilizing ChamQ Blue Universal SYBR qPCR Master Mix (cat. no. Q312; Vazyme Biotech Co., Ltd.) on a QuantStudio 1 real-time PCR system (cat. no. A40426; Thermo Fisher Scientific, Inc.). The thermocycling conditions consisted of an initial denaturation step at 95°C for 30 sec, followed by 40 cycles of amplification with denaturation at 95°C for 10 sec and annealing/extension at 60°C for 30 sec. Table SIII contains the primer sequences use in the experiments. Gene expression was quantitatively analyzed using the 2−ΔΔCq method (18). In this calculation, ΔCq is defined as the difference between the Cq value of the target gene and that of GAPDH, which was used as the internal control. ΔΔCq represents the difference between the ΔCq of the sample and that of the control. Gene expression changes are quantified as fold differences compared with the control group. Heatmaps were generated using Hiplot Pro (https://hiplot.com.cn/), a comprehensive web service for biomedical data analysis and visualization.

Protein extraction, SDS-PAGE and western blotting (WB)

Lesion tissues and cultured primary cells were lysed using RIPA lysis buffer (cat. no. G2002; Wuhan Servicebio Technology Co., Ltd.) supplemented with protease inhibitors (cat. no. HY-K0010; MedChemExpress). Protein concentrations were quantified utilizing the BCA assay kit and were assessed at a wavelength of 570 nm using a microplate reader (Infinite F50). Equal quantities of protein (20 μg/lane) were subjected to SDS-PAGE on 10% gels and were subsequently transferred to Immobilon-P PVDF membranes (cat. no. IPVH00010; MilliporeSigma). Subsequently, the membranes were incubated with 5% BSA at room temperature for 2 h to block non-specific binding, and were incubated overnight at 4°C with the primary antibodies diluted to the appropriate concentrations. All antibodies utilized in WB are listed in Table SIV. After the primary antibody incubation, the membranes were incubated with Goat Anti-Rabbit IgG-HRP and Goat Anti-Mouse IgG-HRP secondary antibodies (1:10,000; cat. nos. SA00001-2 and SA00001-1; Proteintech Group, Inc.) at room temperature for 2 h. Protein bands were visualized utilizing enhanced chemiluminescence reagents (cat. no. BMU102; Abbkine Scientific Co., Ltd.) and imaged with a GeneGnome XRQ chemiluminescence imaging system (Syngene). Band intensities were semi-quantified utilizing ImageJ software.

Evans blue

A total of 1 h before sacrifice, the WT and AQP−/− mice received a tail vein injection of 1% Evans Blue at a dosage of 5 ml/kg (CAS 314-13-6; Shanghai Aladdin Biochemical Technology Co., Ltd.). Following cardiac perfusion with PBS, the brains were harvested and weighed. The brain tissues were subsequently homogenized in glass containers, mixed with PBS and centrifuged at 13,400 × g for 5 min at 4°C. After collecting the supernatant, an equal volume of 50% trichloroacetic acid was added and incubated at 4°C overnight. Using a spectrophotometer, the absorbance of the final solution was determined at a wavelength of 610 nm. A standard curve was utilized for quantitative analysis, and results were normalized to tissue weight (μg/g).

Randomization and blinding

Block randomization was used in the current study to ensure balanced group sizes and minimize potential confounders. For the experiments, WT and AQP−/− mice were randomly assigned to either the experimental or control subgroups within their respective genotypes to ensure balanced group sizes and minimize potential confounding variables. For the TBI model, WT mice were divided into three subgroups: WT-sham (control group), WT-TBI (experimental group) and WT-mPDA (experimental group treated with mPDA). Similarly, AQP−/− mice were divided into two subgroups: AQP−/−-sham (control group) and AQP−/−-TBI (experimental group).

Blinding was applied during the outcome assessment and data analysis stages. Specifically, the personnel responsible for immunofluorescence, RT-qPCR and other key assays were blinded to group assignments during data collection and analysis. Only the principal investigators were aware of the group allocations at the experiment design and data interpretation stages.

Image processing and data analysis

Image cropping and arrangement were performed using Adobe Photoshop 2024 and Adobe Illustrator 2024 (both from Adobe Systems, Inc.). Flowcharts were created using BioRender.com. Data analysis and visualization were conducted using GraphPad Prism 9.1.0 software (Dotmatics). Comparisons between two groups were performed using the unpaired Student's t-test, while comparisons among multiple groups were analyzed using one-way ANOVA followed by Tukey's post hoc test. Results are expressed as the mean ± SE. P<0.05 was considered to indicate a statistically significant difference.

Results

Knockout of AQP1 reduces inflammatory factors in the lesion area after TBI

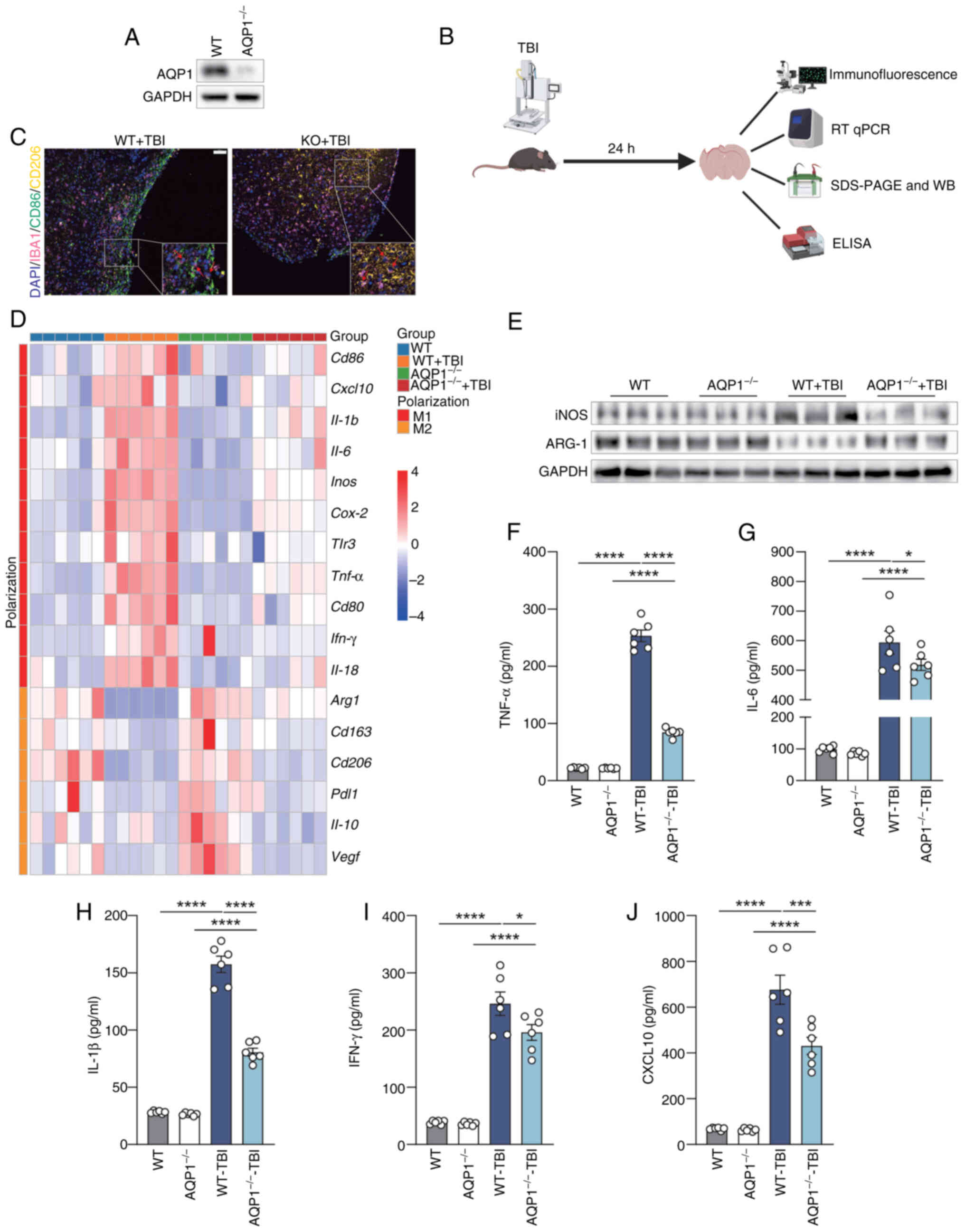
First, it was verified as to whether AQP1 was successfully knocked out in the AQP1−/− mice (Fig. 1A). Subsequently, the AQP1−/− and WT mice were randomly divided into TBI and control groups. A model of TBI was established in both AQP1−/− and WT mice, the animals were euthanized 24 h later and brain tissues were extracted (Fig. 1B). The brains were embedded in paraffin, and sections from the largest lesion area were selected for immunofluorescence staining of a microglial marker [ionized calcium binding adaptor protein 1 (IBA1)], a pro-inflammatory marker (CD86) and an anti-inflammatory marker (CD206). The findings demonstrated that the ratio of anti-inflammatory microglia (IBA1+CD206+) in the brains of AQP1−/−-TBI mice was markedly elevated compared with that in WT-TBI mice (Fig. 1C). In addition, RNA was extracted from the lesion sites and RT-qPCR analysis was performed. The results indicated that, in contrast to WT-TBI mice, the mRNA expression levels of inflammatory factors, including Cd86 and C-X-C motif chemokine ligand 10, were diminished in the lesions of AQP1−/−-TBI mice, whereas the mRNA expression levels of anti-inflammatory factors, such as arginase 1 (Arg1) and Cd163 were elevated (Fig. 1D). Additionally, proteins were extracted from the lesion tissues, protein concentration was quantified using the BCA assay, and SDS-PAGE, WB and ELISA were performed to detect the levels of pro-inflammatory and anti-inflammatory factors. The results revealed that in AQP1−/−-TBI mice, the pro-inflammatory marker inducible nitric oxide synthase (iNOS) was downregulated, whereas the anti-inflammatory marker ARG1 was upregulated compared with in WT-TBI mice (Figs. 1E, S1A and B). The findings also indicated that the concentrations of inflammatory mediators, including tumor necrosis factor (TNF)-α and interleukin (IL)-6, were markedly reduced in the lesion tissues of AQP1−/−-TBI mice compared with those in the WT-TBI mice (Fig. 1F-J). These findings suggest that knockout of AQP1 reduces inflammatory factors in the lesion area after TBI.

Figure 1

Knockout of AQP1 reduces inflammatory factors in the lesion area after TBI. (A) Verification of the knockout effect in AQP1−/− mice. (B) Schematic diagram of the experimental procedure (created using BioRender.com). Mice were sacrificed and their brains collected 24 h after establishing the TBI model for subsequent experiments. (C) Triple-marker four-color immunofluorescence labeling was conducted to evaluate the proportions of pro-inflammatory and anti-inflammatory microglia surrounding the lesion in AQP1−/− and WT-TBI mice following TBI induction (n=6). Scale bar, 50 μm. (D) mRNA levels of pro-inflammatory and anti-inflammatory markers in the lesion were quantified using RT-qPCR (n=6). (E) SDS-PAGE and western blotting was performed to detect pro-inflammatory and anti-inflammatory markers in microglia (n=3). Inflammatory factor levels in the lesion were assessed using ELISA (n=6), including (F) TNF-α, (G) IL-6, (H) IL-1β, (I) IFN-γ and (J) CXCL10. Data are presented as the mean ± SE. *P<0.05, ***P<0.001, ****P<0.0001. AQP1, aquaporin 1; WT, wild-type; TBI, traumatic brain injury; ELISA, enzyme-linked immunosorbent assay; RT-qPCR, reverse transcription-quantitative PCR, IBA1, ionized calcium binding adaptor protein 1; CXCL10, C-X-C motif chemokine ligand 10; TNF-α, tumor necrosis factor-α; IL, interleukin-; IFN-γ, interferon-γ; iNOS, inducible nitric oxide synthase; ARG1, arginase 1.

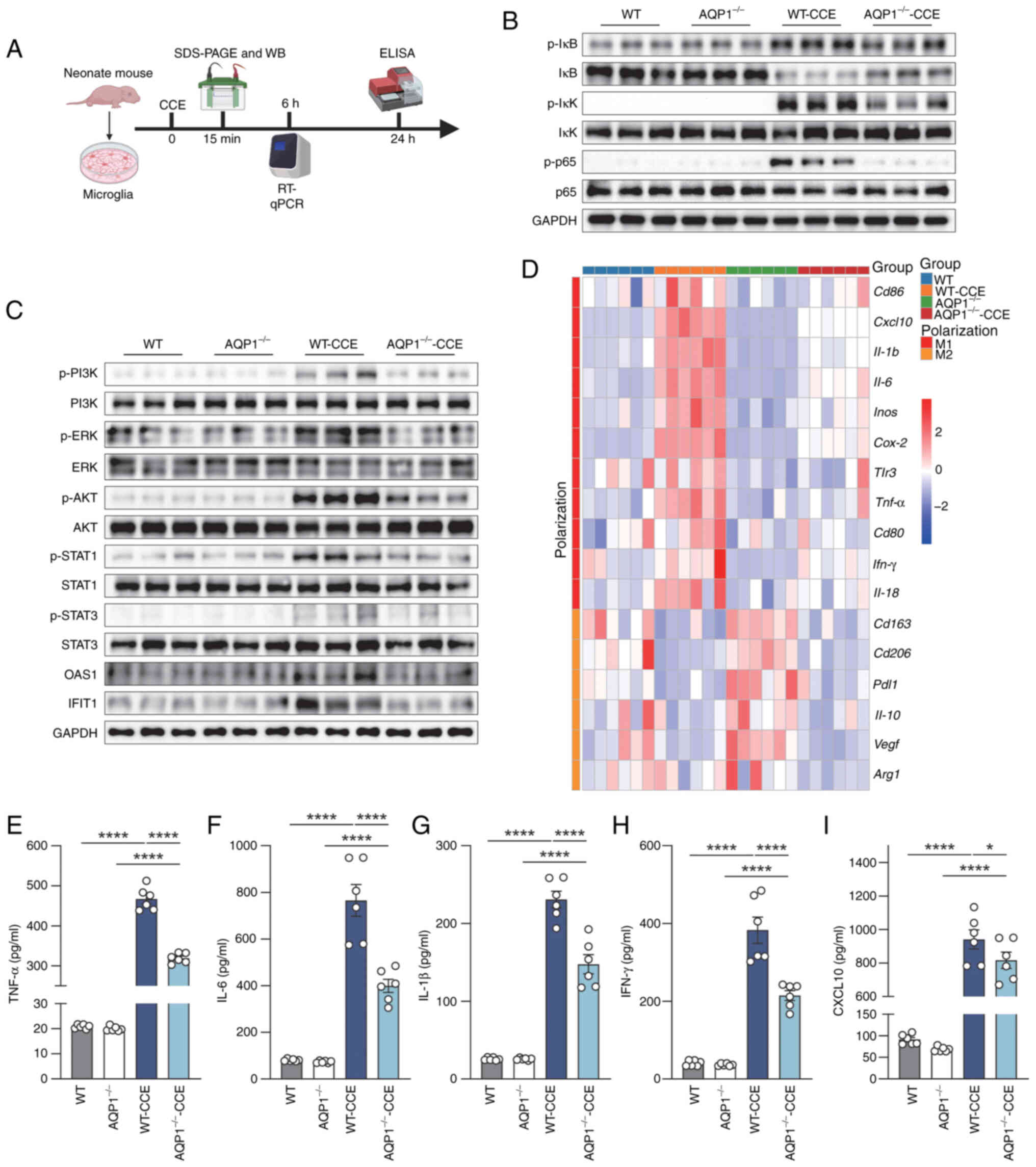
Knockout of AQP1 inhibits pro-inflammatory polarization of microglia after the addition of CCE by blocking the inflammation-related signaling pathways

Previous studies (15,20) have demonstrated that activation of the NF-κB pathway is a crucial mechanism for the pro-inflammatory polarization of microglia. To investigate the specific mechanism by which AQP1 knockout reduces inflammatory factors, CCE was used to simulate an in vitro model of TBI based on the existing literature (18,21). Primary microglia were isolated from the brains of WT neonatal mice and AQP1−/− neonatal mice, and were stimulated with 5 μg/ml CCE (Fig. 2A). A total of 15 min post-CCE addition, proteins were isolated and the activation status of the NF-κB pathway was evaluated by measuring p65, IκK, IκB and their phosphorylation levels. The findings demonstrated that the NF-κB pathway was activated in microglia following CCE stimulation, as indicated by increased phosphorylation levels of p65, IκK and IκB, along with the degradation of IκB; however, activation of the NF-κB pathway in the microglia of the AQP1−/−-CCE group was markedly reduced compared with that in the WT-CCE group (Figs. 2B and S1C-E). Additionally, inflammation-associated signaling pathways, specifically interferon-inducible protein 1,2′,5′-oligoadenylate synthetase 1, Janus kinase (JAK)/signal transducer and activator of transcription (STAT), phosphoinositide 3-kinase (PI3K)/protein kinase B (AKT) and ERK/mitogen-activated protein kinase (MAPK) pathways, were investigated and it was observed that the activation of these pathways was suppressed in the AQP1−/− group compared with in the WT group following CCE stimulation (Figs. 2C and S1F-L). A total of 6 h post-CCE stimulation, RNA was isolated from the microglia and RT-qPCR analysis was conducted. The findings indicated that AQP1 deletion inhibited the production of pro-inflammatory markers such as Inos and Il-6 in microglia (Fig. 2D). Following 24 h of CCE stimulation, the supernatants of the cell culture were harvested for ELISA. The results demonstrated that microglia in the AQP1−/−-CCE group released fewer inflammatory factors than those in the WT-CCE group (Fig. 2E-I). These results suggested that AQP1 knockout suppressed the pro-inflammatory polarization of microglia following CCE treatment by inhibiting inflammation-related signaling pathways.

Figure 2

Knockout of AQP1 inhibits pro-inflammatory polarization of microglia after addition of CCE by blocking the inflammation-related signaling pathways. (A) Schematic diagram of the experimental procedure (created using BioRender.com). Primary microglia were isolated from the brains of neonatal WT and AQP1−/− mice, and were stimulated with 5 μg/ml CCE. (B) Activation of the NF-κB pathway was assessed 15 min after CCE stimulation (n=3 independent experiments). (C) Activation analysis of other inflammation-related signaling pathways (n=3 independent experiments). (D) A total of 6 h after stimulation, RT-qPCR was performed to detect mRNA expression levels of pro-inflammatory and anti-inflammatory markers in microglia (n=6 independent experiments). (E-I) A total of 24 h after stimulation, the levels of inflammatory factors in the cell culture supernatant were measured by ELISA (n=6 independent experiments). Data are presented as the mean ± SE. *P<0.05, ****P<0.0001. AQP1, aquaporin 1; WT, wild-type; CCE, cortical crude extracts; ELISA, enzyme-linked immunosorbent assay; RT-qPCR, reverse transcription-quantitative PCR, p-, phosphorylated; PI3K, phosphoinositide 3-kinase; ERK, extracellular signal-regulated kinase; AKT, protein kinase B; STAT, signal transducer and activator of transcription; OAS1, 2′,5′-oligoadenylate synthetase 1; IFIT1, interferon-inducible protein 1; CXCL10, C-X-C motif chemokine ligand 10; IL, interleukin; IFN-γ, interferon-γ; TNF-α, tumor necrosis factor-α.

Knockout of AQP1 alleviates neuronal and vascular injury after TBI

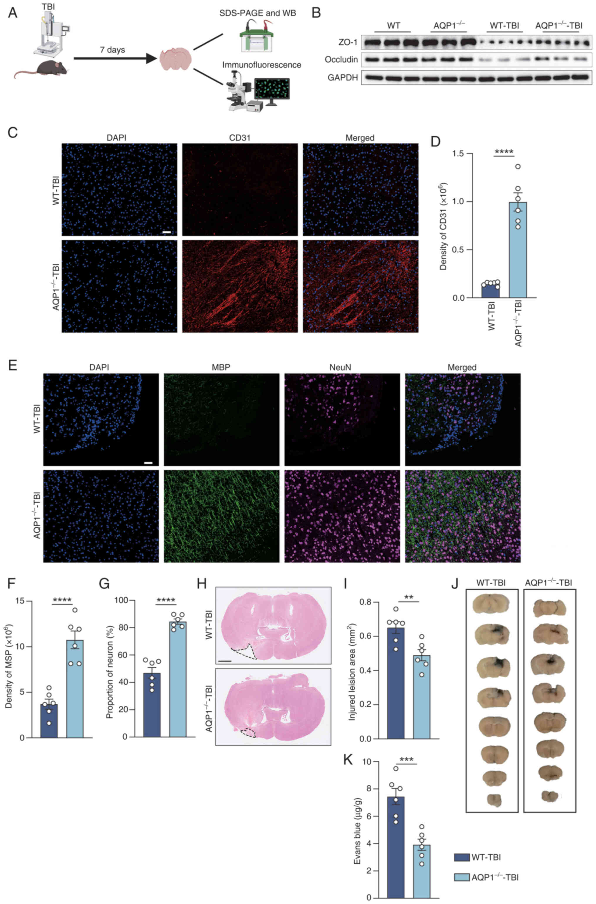
AQP1−/− and WT mice were randomly assigned into TBI and control groups. The TBI model was established in the mice and they were euthanized 7 days later (Fig. 3A). Lesion areas were extracted to detect the levels of tight junction proteins. The results demonstrated that the levels of tight junction proteins in the lesions of AQP1−/−-TBI mice were significantly higher than those in the WT-TBI mice (Figs. 3B, S1M and N). Additionally, the degree of neuronal and vascular injury following TBI was assessed. The density of vascular endothelial cells was measured and it was indicated that the density of CD31-positive cells in the perilesional regions of brain tissue was markedly elevated in AQP1−/−-TBI mice relative to the WT-TBI cohort (Fig. 3C and D). As shown in Fig. 3E-G, AQP1 knockout significantly increased the density of neurons and oligodendrocytes in the perilesional regions. H&E staining was employed to assess the lesion area, revealing that the lesion size in AQP1−/−-TBI mice was markedly smaller than that in WT-TBI mice (Fig. 3H and I). Furthermore, the integrity of the blood-brain barrier (BBB) was evaluated using Evans Blue staining and indicated that AQP1−/−-TBI mice demonstrated superior BBB recovery. These data suggested that AQP1 knockout could mitigate neuronal and vascular damage following TBI.

Figure 3

Knockout of AQP1 alleviates neuronal and vascular injury after TBI. (A) Schematic diagram of the experimental procedure. Mice were sacrificed and their brains collected 7 days after TBI induction for subsequent experiments (created using BioRender.com). (B) Detection of tight junction proteins in the injured area (n=3). (C and D) Assessment of vascular endothelial cell density. (C) Representative images of immunofluorescence used to detect and evaluate angiogenesis around the lesion. (D) Quantification of the density of CD31. Scale bar, 50 μm (n=6). (E-G) Immunofluorescence analysis of neuronal and myelin densities in the area surrounding the injury. (E) Representative images used to assess neuronal and myelin densities around the lesion. (F) Quantitative analysis of MBP density. (G) Quantitative analysis of neuronal density. Scale bar, 50 μm (n=6). (H and I) Assessment of lesion size by H&E staining. (H) Images of the largest lesion cross-section. (I) Quantification of the lesion area. Scale bar, 500 μm (n=6). (J and K) Evaluation of blood-brain barrier integrity, evaluated using Evans Blue (n=6). (J) Images of various brain cross-sections in mice. (K) Quantitative analysis of Evans Blue. Data are presented as the mean ± SE. **P<0.01, ***P<0.001, ****P<0.0001. AQP1, aquaporin 1; WT, wild-type; TBI, traumatic brain injury; ZO-1, zonula occludens-1; MBP, myelin basic protein, NeuN, neuronal nuclei.

Knockout of AQP1 reduces cognitive dysfunction in mice with TBI

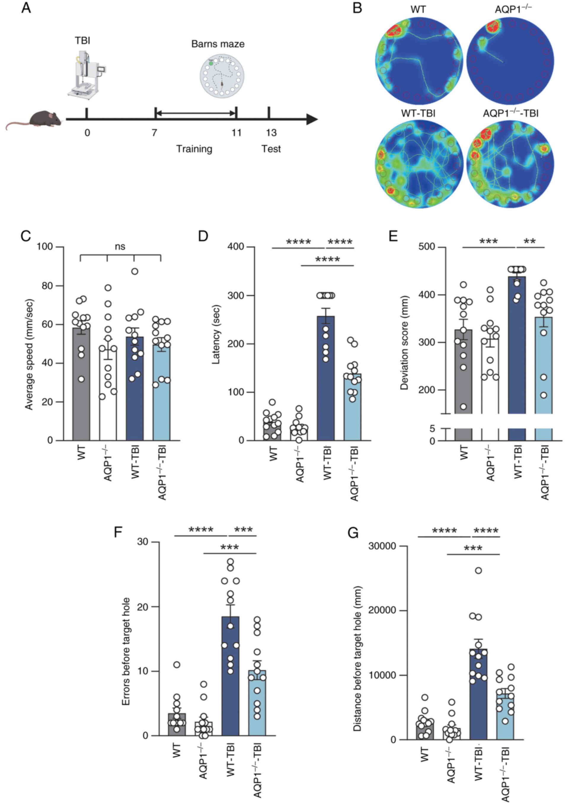
AQP1−/− and WT mice were randomly divided into TBI and control groups. A TBI model was established in AQP1−/− and WT mice, and a 5-day Barnes maze training period was started 7 days after TBI. After a 1-day interval, testing was conducted (Fig. 4A and B). The findings demonstrated no significant disparity in average speed across the four groups of mice (Fig. 4C). However, the AQP1−/−-TBI group showed a significantly lower latency, deviation from the target hole, number of errors before finding the safe hole and distance moved before finding the safe hole compared with those in the WT-TBI group (Fig. 4D-G). These results demonstrated that AQP1 knockout could alleviate cognitive dysfunction in mice following TBI.

Figure 4

Knockout of AQP1 reduces cognitive dysfunction in mice with TBI. (A) Schematic diagram of the experimental procedure (created using BioRender. com). A total of 7 days after TBI induction, mice underwent Barnes maze training for 5 consecutive days, followed by testing 1 day after the completion of training (n=12). (B) Movement trajectories and heat maps of mice. (C) Analysis of the average speed of mice. Behavioral analysis: (D) Latency to find the escape hole, (E) deviation score from the target hole, (F) number of errors before finding the escape hole and (G) distance moved in the four groups of mice. Data are presented as the mean ± SE. **P<0.01, ***P<0.001, ****P<0.0001. AQP1, aquaporin 1; WT, wild-type; TBI, traumatic brain injury; ns, not significant.

The AQP1 inhibitor mPDA inhibits pro-inflammatory polarization of microglia after CCE addition

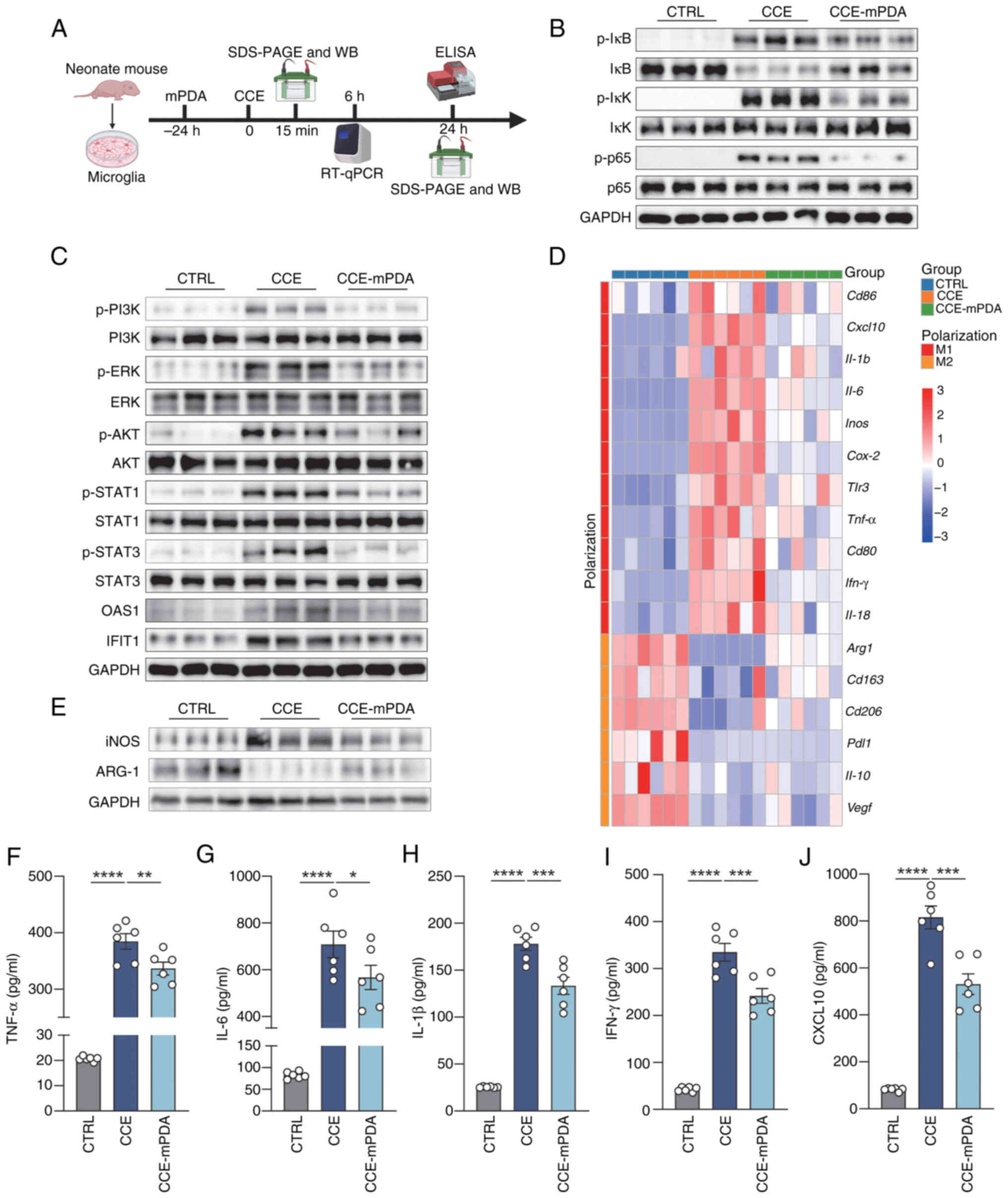
mPDA, a small-molecule AQP1 inhibitor that can cross the BBB (22), was selected for use in the present study. Primary microglia were isolated from WT neonatal mice and, after treating them with mPDA for 24 h, CCE was added (Fig. 5A). A total of 15 min after adding CCE, microglial proteins were extracted and the activation level of the NF-κB pathway was assessed by detecting p65, IκK, IκB and their phosphorylation levels. Notably, compared with the CCE group, mPDA reduced the phosphorylation levels of IκK and p65 in the mPDA-CCE group, indicating that mPDA effectively inhibited the activation of the NF-κB pathway (Figs. 5B and S2A-C). Additionally, inflammation-associated signaling pathways, specifically IFIT1, OAS1, JAK/STAT, PI3K/AKT and ERK/MAPK pathways, were investigated and it was observed that the activation of these pathways was suppressed in the mPDA-CCE group compared with in the CCE group (Figs. 5C and S2D-J). A total of 6 h after CCE stimulation, microglial RNA was extracted and RT-qPCR was performed. The results indicated that mPDA inhibited the expression of pro-inflammatory markers, such as Arg1 and Cd163, in microglia (Fig. 5D). A total of 24 h after CCE stimulation, microglial proteins were extracted and cell culture supernatants were collected for SDS-PAGE and WB. It was revealed that with the addition of mPDA, the pro-inflammatory marker iNOS in microglial cells was downregulated, whereas the anti-inflammatory marker ARG1 was upregulated compared with in the CCE group (Figs. 5E, S2K and L). The findings also indicated that, in contrast to the CCE group, microglia in the mPDA + CCE group released a reduced quantity of inflammatory factors (Fig. 5F-I). These results suggested that the AQP1 inhibitor mPDA could suppress pro-inflammatory polarization of microglia following CCE treatment.

Figure 5

AQP1 inhibitor mPDA inhibits pro-inflammatory polarization of microglia after the addition of CCE. (A) Schematic diagram of the experimental procedure (created using BioRender.com). Primary microglia isolated from neonatal WT mice were treated with 8 μM mPDA for 24 h, then stimulated with 5 μg/ml CCE. (B) Activation status of the nuclear factor-κB signaling pathway was assessed 15 min after CCE stimulation (n=3 independent experiments). (C) Analysis of activation of inflammation-related signaling pathways n=3 independent experiments). (D) A total of 6 h after CCE stimulation, mRNA expression levels of pro-inflammatory and anti-inflammatory phenotype markers in microglia were detected by RT-qPCR (n=6 independent experiments). (E) A total of 24 h after CCE stimulation, western blotting was performed to detect pro-inflammatory and anti-inflammatory markers in microglia (n=3 independent experiments). A total of 24 h after CCE stimulation, levels of inflammatory factors in the cell culture supernatant were measured by ELISA (n=6 independent experiments), including (F) TNF-α, (G) IL-6, (H) IL-1β, (I) IFN-γ and (J) CXCL10. Data are presented as the mean ± SE. *P<0.05, **P<0.01, ***P<0.001, ****P<0.0001. CTRL, control; mPDA, m-phenylenediacrylic acid, CCE, cortical crude extract, ELISA, enzyme-linked immunosorbent assay; RT-qPCR: reverse transcription-quantitative PCR; p-, phosphorylated; PI3K, phosphoinositide 3-kinase; ERK, extracellular signal-regulated kinase; AKT, protein kinase B; STAT, signal transducer and activator of transcription; OAS1, 2′,5′-oligoadenylate synthetase 1; IFIT1, interferon-inducible protein 1; CXCL10, C-X-C motif chemokine ligand 10; IL, interleukin; IFN-γ, interferon-γ; TNF-α, tumor necrosis factor-α; iNOS, inducible nitric oxide synthase; ARG1, arginase 1.

The AQP1 inhibitor mPDA alleviates neurovascular injury after TBI

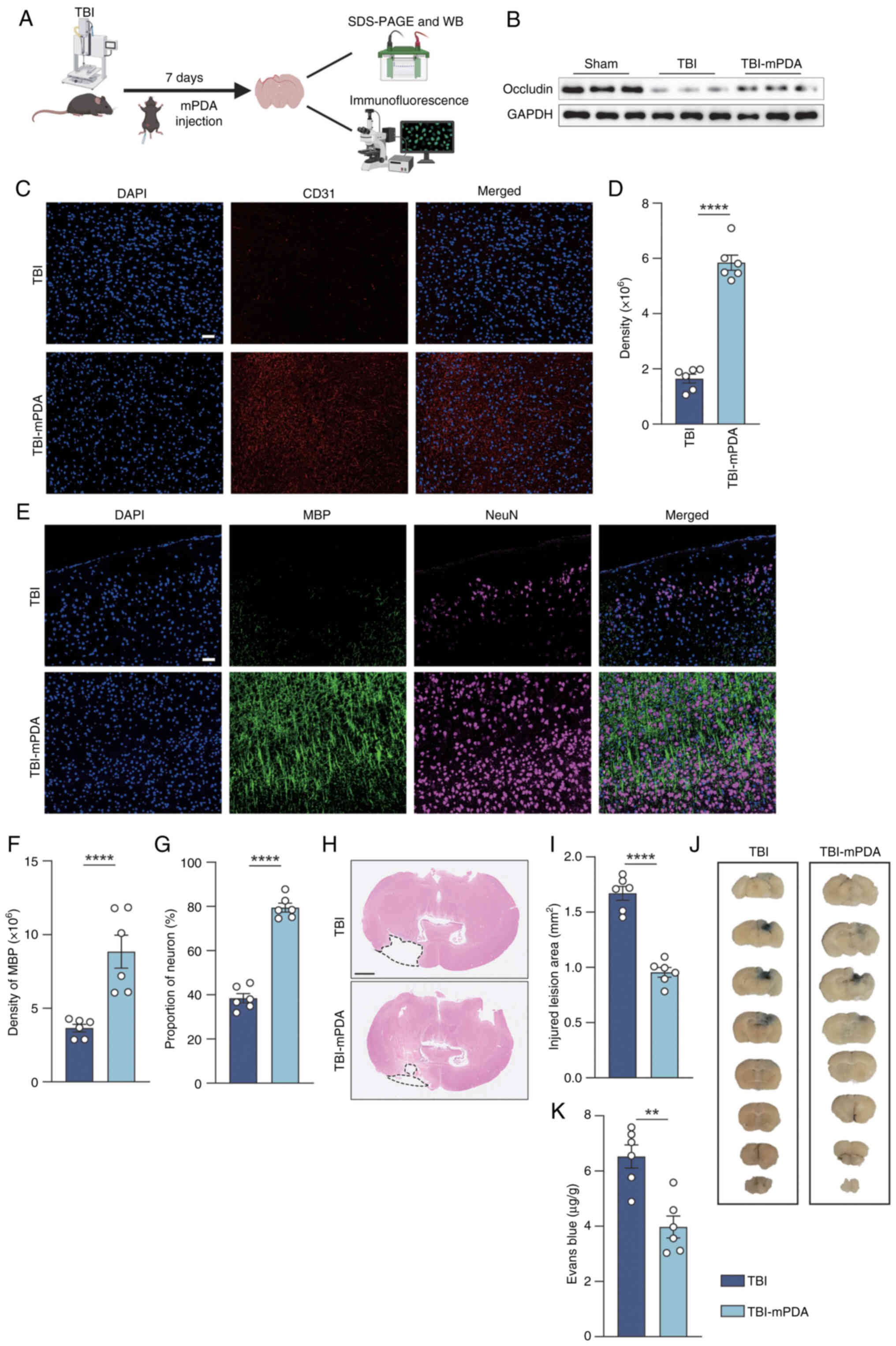
A model of TBI was established in mice and mPDA was administered intraperitoneally once daily for 7 days. On the 7th day, the mice were sacrificed (Fig. 6A). The levels of tight junction proteins in the lesion area were measured using SDS-PAGE and WB, and the findings indicated that the levels of tight junction proteins in the TBI + mPDA group were markedly elevated compared with those in the TBI group (Figs. 6B and S2M). Furthermore, the degree of neuronal and vascular injury was assessed after TBI and the density of vascular endothelial cells was measured. The findings indicated that the density of CD31-positive cells in the lesion area of the TBI + mPDA group was considerably greater than that in the TBI group (Fig. 6C and D). As shown in Fig. 6E-G, mPDA markedly enhanced the number of neurons and oligodendrocytes in the injured region compared with in the TBI group. In addition, the lesion area was assessed using H&E staining, revealing that the lesion size in the TBI + mPDA group was markedly less than that in the TBI group (Fig. 6H and I). Furthermore, assessment of the BBB via the Evans Blue method indicated enhanced restoration of BBB integrity in the TBI + mPDA group. This evidence suggested that the AQP1 inhibitor mPDA could mitigate neurovascular injury following TBI.

Figure 6

AQP1 inhibitor mPDA alleviates neurovascular injury after TBI. (A) Schematic diagram of the experimental procedure (created using BioRender. com). Mice with TBI were intraperitoneally injected with 0.17 mg/kg mPDA daily for 7 consecutive days and sacrificed on day 7 for further analysis. (B) Detection of tight junction proteins in the injured area (n=3, male). (C and D) Assessment of vascular endothelial cell density. (C) Representative images of immunofluorescence used to detect and evaluate angiogenesis around the lesion. (D) Quantification of the density of CD31. Scale bar, 50 μm (n=6). (E-G) Immunofluorescence analysis of neuronal and myelin densities in the area surrounding the injury. (E) Representative images used to assess neuronal and myelin densities around the lesion. (F) Quantitative analysis of MBP density. (G) Quantitative analysis of neuronal density. Scale bar, 50 μm (n=6). (H and I) Assessment of lesion size by H&E staining. (H) Images of the largest lesion cross-section. (I) Quantification of the lesion area. Scale bar, 500 μm (n=6). (J and K) Evaluation of blood-brain barrier integrity (n=6) using Evans Blue. (J) Images of various brain cross-sections in mice. (K) Quantitative analysis of Evans Blue. Data are presented as the mean ± SE. **P<0.01, ****P<0.0001. AQP1, aquaporin 1; WT, wild-type; TBI, traumatic brain injury; mPDA, m-phenylenediacrylic acid; MBP, myelin basic protein; NeuN, neuronal nuclei.

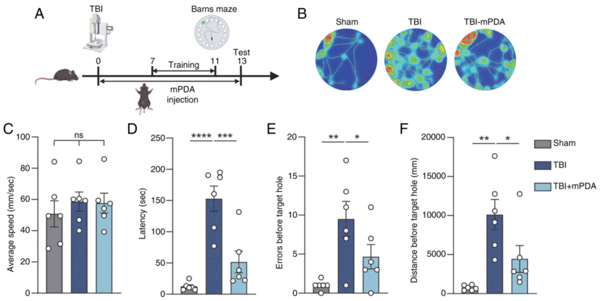
mPDA reduces cognitive dysfunction in mice with TBI

A mouse model of TBI was generated and mPDA was administered intraperitoneally. Starting 7 days later, a 5-day Barnes maze training period was conducted. After a 1-day interval, testing was performed (Fig. 7A and B). The findings demonstrated no significant disparity in average speed among the three groups of mice (Fig. 7C). However, the TBI + mPDA group showed significantly lower latency, fewer errors before finding the safe hole and shorter distance moved before finding the safe hole compared with in the TBI group (Fig. 7D-F). These findings indicated that mPDA could alleviate cognitive dysfunction in mice following TBI.

Figure 7

mPDA reduces cognitive dysfunction in mice with TBI. (A) Schematic diagram of the experimental procedure (created using BioRender.com). After TBI induction, mice were intraperitoneally injected daily with 0.17 mg/kg mPDA. Following 7 days of treatment, a 5-day Barnes maze training was conducted, and behavioral testing was performed 1 day after the completion of training (n=6). (B) Movement trajectories and heat maps of mice in the Barnes maze. (C) Comparison of the average movement speed of mice in the maze. Behavioral analysis: (D) Latency to find the escape hole, (E) number of errors made before finding the escape hole and (F) total distance moved before finding the escape hole among the groups of mice. Data are presented as the mean ± SE. *P<0.05, **P<0.01, ***P<0.001, ****P<0.0001. TBI, traumatic brain injury; mPDA, m-phenylenediacrylic acid; ns, not significant.

Discussion

The present study explored the role of AQP1 in TBI using an AQP1-knockout mouse model, and focusing on its regulatory mechanisms in microglial polarization and neuroinflammatory responses. The results demonstrated that the knockout of AQP1 not only significantly reduced pro-inflammatory polarization of microglia but also decreased the release of pro-inflammatory cytokines, ultimately alleviating neuronal damage after TBI.

Microglia are immune cells within the central nervous system, and their activation and polarization after TBI are essential for modulating neuroinflammation (10,11). Microglia can polarize into the pro-inflammatory M1 phenotype or the anti-inflammatory M2 phenotype. The M1 phenotype intensifies neuronal injury by secreting pro-inflammatory cytokines, including TNF-α and IL-6, whereas the anti-inflammatory phenotype facilitates tissue healing and neuroprotection (4,23).

The present study showed that AQP1 knockout significantly increased the proportion of anti-inflammatory microglia and significantly reduced the proportion of pro-inflammatory microglia. This finding aligns with the results of He et al (18), which revealed that AQP1 expression is closely associated with pro-inflammatory polarization, promoting neuroinflammatory responses after TBI.

Extensive literature has shown that signaling pathways, such as the NF-κB, JAK/STAT, PI3K/AKT, ERK/MAPK and antiviral response and interferon signaling pathways, serve important roles in the inflammatory response and pro-inflammatory phenotype of microglia after TBI (24-32). Previous studies have also indicated that links exist between AQP1 and these pathways (33-38).

The current study demonstrated that AQP1 could promote the inflammatory response and neuronal damage after TBI by regulating multiple signaling pathways. AQP1 knockout significantly inhibited the activation of these pathways, reduced the release of pro-inflammatory factors, and improved cognitive function. This finding is consistent with the results from several studies, further supporting the important role of AQP1 in the pathological process of TBI (11,24,33-37).

In TBI, neuronal damage is caused by primary mechanical injury and subsequent secondary inflammatory responses mediated by multiple signaling pathways (20). The present results showed that AQP1 knockout significantly reduced neuronal damage after TBI. Behavioral tests indicated that AQP1−/− mice performed significantly better than WT-TBI mice in spatial learning and memory tasks, suggesting that AQP1 knockout may not only reduce neuronal damage but could also promote the recovery of cognitive function.

This result is consistent with the findings of Kim et al (39), which demonstrated that inhibiting AQP1 could improve motor function and cognitive ability, and reduce neuronal apoptosis, after TBI in rats. Based on the present findings, it could be hypothesized that the neuroprotective effect of AQP1 knockout may be achieved through the combined regulation of multiple signaling pathways, leading to dual inhibition of inflammatory responses and neuronal apoptosis.

As an AQP, the multiple roles of AQP1 in TBI suggest that it may be an effective target for future therapies (14). AQP1 knockout significantly reduced inflammatory responses and neuronal damage, indicating that neuroprotection can be achieved by inhibiting AQP1. These results suggested that AQP1 inhibitors like mPDA may reduce neuronal apoptosis and inflammatory responses through the combined inhibition of multiple signaling pathways, promoting recovery after TBI. Future research should further explore the clinical application potential of AQP1 inhibitors such as mPDA.

In conclusion, the present study systematically revealed the role of AQP1 in exacerbating neuronal injury in TBI by regulating microglial polarization and inflammatory responses. The knockout of AQP1 not only alleviated neuroinflammation, but also reduced the release of pro-inflammatory cytokines through the combined regulation of multiple signaling pathways, thereby improving neurological dysfunction after TBI. Furthermore, the AQP1 inhibitor mPDA demonstrated significant therapeutic potential in both in vitro and in vivo models, suggesting that it may become a new target for future TBI treatment. Future research should further explore the specific mechanisms by which AQP1 regulates microglial polarization in TBI, and verify the safety and efficacy of its inhibitors in clinical applications.

Supplementary Data

Availability data and materials

The data generated in the present study may be requested from the corresponding author.

Authors' contributions

FH and KS conceptualized the study. YH, XL, HZ and LJ performed experiments. YM, YH, ZC, ZW, YS and KL conducted data analysis. YM wrote the original draft. FH and KS reviewed and edited the manuscript. YM and KS confirm the authenticity of all the raw data. All authors read and approved the final version of the manuscript.

Ethics approval and consent to participate

The animal study was approved by the Medical Ethics Committee of Tongji Hospital, Tongji Medical College, Huazhong University of Science and Technology (approval no. TJH-202201049).

Patient consent for publication

Not applicable.

Competing interests

The authors declare that they have no competing interests.

Abbreviations:

AQP1

aquaporin 1

TBI

traumatic brain injury, TNF-α, tumor necrosis factor-α

IL

interleukin

NF-κB

nuclear factor κB

JAK

Janus kinase

PI3K

phosphoinositide 3-kinase

AKT

protein kinase B

ERK

extracellular signal-regulated kinase

MAPK

mitogen-activated protein kinase

mPDA

m-phenylenediacrylic acid

WT

wild type

CCE

cortical crude extracts, BCA, bicinchoninic acid

CCI

controlled cortical impact

H&E

hematoxylin and eosin

BSA

bovine serum albumin

IBA1

ionized calcium binding adaptor protein 1

NeuN

neuronal nuclei

MBP

myelin basic protein

PBST

PBS-0.1% Tween-20

ELISA

enzyme-linked immunosorbent assay

IFN-γ

interferon-γ

CXCL10

C-X-C motif chemokine ligand 10

RT-qPCR

reverse transcription-quantitative PCR

WB

western blotting

ZO-1

zonula occludens-1

STAT

signal transducer and activator of transcription

OAS1

2′,5′-oligoadenylate synthetase

IFIT1

interferon-inducible protein 1

BBB

blood-brain barrier

Acknowledgements

Not applicable.

Funding

This research was funded by the National Key Research and Development Program of China (grant nos. 2023YFC2510001 and 2022YFC2403905), the Wuhan Major Science and Technology Project (grant no. 2021022002023426-03) and the CSCO-Zai lab Cancer Treatment Research Foundation (grant no. Y-zai2021/qn-0217).

References

1 

Ditthapron A, Lammert AC and Agu EO: Continuous TBI monitoring from spontaneous speech using parametrized sinc filters and a cascading GRU. IEEE J Biomed Health Inform. 26:3517–3528. 2022. View Article : Google Scholar : PubMed/NCBI

2 

Gardner RC, Byers AL, Barnes DE, Li Y, Boscardin J and Yaffe K: Mild TBI and risk of parkinson disease: A chronic effects of neurotrauma consortium study. Neurology. 90:e1771–e1779. 2018. View Article : Google Scholar : PubMed/NCBI

3 

Willis EF, MacDonald KPA, Nguyen QH, Garrido AL, Gillespie ER, Harley SBR, Bartlett PF, Schroder WA, Yates AG, Anthony DC, et al: Repopulating microglia promote brain repair in an IL-6-dependent manner. Cell. 180:833–846.e16. 2020. View Article : Google Scholar : PubMed/NCBI

4 

Loane DJ and Kumar A: Microglia in the TBI brain: The good, the bad, and the dysregulated. Exp Neurol. 275:316–327. 2016. View Article : Google Scholar

5 

Karve IP, Taylor JM and Crack PJ: The contribution of astrocytes and microglia to traumatic brain injury. Br J Pharmacol. 173:692–702. 2016. View Article : Google Scholar :

6 

Hambardzumyan D, Gutmann DH and Kettenmann H: The role of microglia and macrophages in glioma maintenance and progression. Nat Neurosci. 19:20–27. 2016. View Article : Google Scholar :

7 

Wolf SA, Boddeke HWGM and Kettenmann H: Microglia in physiology and disease. Annu Rev Physiol. 79:619–643. 2017. View Article : Google Scholar

8 

Prinz M, Jung S and Priller J: Microglia biology: One century of evolving concepts. Cell. 179:292–311. 2019. View Article : Google Scholar : PubMed/NCBI

9 

Nayak D, Roth TL and McGavern DB: Microglia development and function. Annu Rev Immunol. 32:367–402. 2014. View Article : Google Scholar : PubMed/NCBI

10 

Hegdekar N, Sarkar C, Bustos S, Ritzel RM, Hanscom M, Ravishankar P, Philkana D, Wu J, Loane DJ and Lipinski MM: Inhibition of autophagy in microglia and macrophages exacerbates innate immune responses and worsens brain injury outcomes. Autophagy. 19:2026–2044. 2023. View Article : Google Scholar : PubMed/NCBI

11 

Wu H, Zheng J, Xu S, Fang Y, Wu Y, Zeng J, Shao A, Shi L, Lu J, Mei S, et al: Mer regulates microglial/macrophage M1/M2 polarization and alleviates neuroinflammation following traumatic brain injury. J Neuroinflamm. 18:22021. View Article : Google Scholar

12 

Login FH and Nejsum LN: Aquaporin water channels: Roles beyond renal water handling. Nat Rev Nephrol. 19:604–618. 2023. View Article : Google Scholar : PubMed/NCBI

13 

Calamita G: Advances in aquaporins. Cells. 12:3032023. View Article : Google Scholar : PubMed/NCBI

14 

Czyżewski W, Litak J, Sobstyl J, Mandat T, Torres K and Staśkiewicz G: Aquaporins: Gatekeepers of fluid dynamics in traumatic brain injury. Int J Mol Sci. 25:65532024. View Article : Google Scholar

15 

Hu F, Huang Y, Semtner M, Zhao K, Tan Z, Dzaye O, Kettenmann H, Shu K and Lei T: Down-regulation of aquaporin-1 mediates a microglial phenotype switch affecting glioma growth. Exp Cell Res. 396:1123232020. View Article : Google Scholar : PubMed/NCBI

16 

Ma T, Yang B, Gillespie A, Carlson EJ, Epstein CJ and Verkman AS: Severely impaired urinary concentrating ability in transgenic mice lacking aquaporin-1 water channels. J Biol Chem. 273:4296–4299. 1998. View Article : Google Scholar : PubMed/NCBI

17 

Cheng H, Wang P, Wang N, Dong W, Chen Z, Wu M, Wang Z, Yu Z, Guan D, Wang L and Zhao R: Neuroprotection of NRF2 against ferroptosis after traumatic brain injury in mice. Antioxidants (Basel). 12:7312023. View Article : Google Scholar : PubMed/NCBI

18 

He X, Huang Y, Liu Y, Zhang X, Wang Q, Liu Y, Ma X, Long X, Ruan Y, Lei H, et al: Astrocyte-derived exosomal lncRNA 4933431K23Rik modulates microglial phenotype and improves post-traumatic recovery via SMAD7 regulation. Mol Ther. 31:1313–1331. 2023. View Article : Google Scholar : PubMed/NCBI

19 

American Veterinary Medical Association: AVMA guidelines for the euthanasia of animals. 2020 Edition. American Veterinary Medical Association; Schaumburg, IL: 2020

20 

He X, Huang Y, Liu Y, Zhang X, Yue P, Ma X, Miao Z, Long X, Yang Y, Wan X, et al: BAY61-3606 attenuates neuroinflammation and neurofunctional damage by inhibiting microglial Mincle/Syk signaling response after traumatic brain injury. Int J Mol Med. 49:52022. View Article : Google Scholar

21 

Long X, Yao X, Jiang Q, Yang Y, He X, Tian W, Zhao K and Zhang H: Astrocyte-derived exosomes enriched with miR-873a-5p inhibit neuroinflammation via microglia phenotype modulation after traumatic brain injury. J Neuroinflamm. 17:892020. View Article : Google Scholar

22 

Salman MM, Kitchen P, Yool AJ and Bill RM: Recent breakthroughs and future directions in drugging aquaporins. Trends Pharmacol Sci. 43:30–42. 2022. View Article : Google Scholar

23 

Wangler LM and Godbout JP: Microglia moonlighting after traumatic brain injury: Aging and interferons influence chronic microglia reactivity. Trends Neurosci. 46:926–940. 2023. View Article : Google Scholar : PubMed/NCBI

24 

Cai L, Gong Q, Qi L, Xu T, Suo Q, Li X, Wang W, Jing Y, Yang D, Xu Z, et al: ACT001 attenuates microglia-mediated neuroinflammation after traumatic brain injury via inhibiting AKT/NFκB/NLRP3 pathway. Cell Commun Signal. 20:562022. View Article : Google Scholar

25 

Zhou H, Hu L, Li J, Ruan W, Cao Y, Zhuang J, Xu H, Peng Y, Zhang Z, Xu C, et al: AXL kinase-mediated astrocytic phagocytosis modulates outcomes of traumatic brain injury. J Neuroinflammation. 18:1542021. View Article : Google Scholar : PubMed/NCBI

26 

Vuokila N, Aronica E, Korotkov A, van Vliet EA, Nuzhat S, Puhakka N and Pitkänen A: Chronic regulation of miR-124-3p in the perilesional cortex after experimental and human TBI. Int J Mol Sci. 21:24182020. View Article : Google Scholar : PubMed/NCBI

27 

Cooles FAH, Tarn J, Lendrem DW, Naamane N, Lin CM, Millar B, Maney NJ, Anderson AE, Thalayasingam N, Diboll J, et al: Interferon-α-mediated therapeutic resistance in early rheumatoid arthritis implicates epigenetic reprogramming. Ann Rheum Dis. 81:1214–1223. 2022. View Article : Google Scholar : PubMed/NCBI

28 

Wu M, Wang C, Gong Y, Huang Y, Jiang L, Zhang M, Gao R and Dang B: Potential mechanism of TMEM2/CD44 in endoplasmic reticulum stress-induced neuronal apoptosis in a rat model of traumatic brain injury. Int J Mol Med. 52:1192023. View Article : Google Scholar :

29 

Xu Y, Lin F, Liao G, Sun J, Chen W and Zhang L: Ripks and neuroinflammation. Mol Neurobiol. 61:6771–6787. 2024. View Article : Google Scholar : PubMed/NCBI

30 

Qi CL, Huang ML, Zou Y, Yang R, Jiang Y, Sheng JF, Kong YG, Tao ZZ, Feng HY, Hua QQ, et al: The IRF2/CENP-N/AKT signaling axis promotes proliferation, cell cycling and apoptosis resistance in nasopharyngeal carcinoma cells by increasing aerobic glycolysis. J Exp Clin Cancer Res. 40:3902021. View Article : Google Scholar : PubMed/NCBI

31 

Barrett JP, Knoblach SM, Bhattacharya S, Gordish-Dressman H, Stoica BA and Loane DJ: Traumatic brain injury induces cGAS activation and type I interferon signaling in aged mice. Front Immunol. 12:7106082021. View Article : Google Scholar : PubMed/NCBI

32 

Cheng Y, Gao Y, Li J, Rui T, Li Q, Chen H, Jia B, Song Y, Gu Z, Wang T, et al: TrkB agonist N-acetyl serotonin promotes functional recovery after traumatic brain injury by suppressing ferroptosis via the PI3K/Akt/Nrf2/Ferritin H pathway. Free Radic Biol Med. 194:184–198. 2023. View Article : Google Scholar

33 

Madonna R, Jiang J and Geng YJ: Attenuated expression of gelsolin in association with induction of aquaporin-1 and nitric oxide synthase in dysfunctional hearts of aging mice exposed to endotoxin. Int J Immunopathol Pharmacol. 25:911–922. 2012. View Article : Google Scholar

34 

Gao J, Li Y, Chen J, Feng W, Bu J, Lu Z and Wang J: Emodin ameliorates acute radiation proctitis in mice by regulating AKT/MAPK/NF-κB/VEGF pathways. Int Immunopharmacol. 132:1119452024. View Article : Google Scholar

35 

Tröndle K, Rizzo L, Pichler R, Zimmermann S and Lienkamp SS: Flow induces common and specific transcriptional changes in renal tubular epithelial cells involving the PI3K pathway. FASEB J. 38:e233292024. View Article : Google Scholar

36 

Yoshino D, Funamoto K, Sato K, Kenry N, Sato M and Lim CT: Hydrostatic pressure promotes endothelial tube formation through aquaporin 1 and Ras-ERK signaling. Commun Biol. 3:1522020. View Article : Google Scholar : PubMed/NCBI

37 

Jiang Q, Cao C, Lu S, Kivlin R, Wallin B, Chu W, Bi Z, Wang X and Wan Y: MEK/ERK pathway mediates UVB-induced AQP1 downregulation and water permeability impairment in human retinal pigment epithelial cells. Int J Mol Med. 23:771–777. 2009. View Article : Google Scholar : PubMed/NCBI

38 

Zhou X, Chen H, Hu Y, Ma X, Li J, Shi Y, Tao M, Wang Y, Zhong Q, Yan D, et al: Enhancer of zeste homolog 2 promotes renal fibrosis after acute kidney injury by inducing epithelial-mesenchymal transition and activation of M2 macrophage polarization. Cell Death Dis. 14:2532023. View Article : Google Scholar : PubMed/NCBI

39 

Kim JY, Lee YW, Kim JH, Lee WT, Park KA and Lee JE: Agmatine attenuates brain edema and apoptotic cell death after traumatic brain injury. J Korean Med Sci. 30:943–952. 2015. View Article : Google Scholar : PubMed/NCBI

Related Articles

  • Abstract
  • View
  • Download
  • Twitter
Copy and paste a formatted citation
Spandidos Publications style
Ma Y, Huang Y, Liu X, Jiao L, Zhu H, Chen Z, Wu Z, Shen Y, Lin K, Hu F, Hu F, et al: Aquaporin‑1 regulates microglial polarization and inflammatory response in traumatic brain injury. Int J Mol Med 55: 41, 2025.
APA
Ma, Y., Huang, Y., Liu, X., Jiao, L., Zhu, H., Chen, Z. ... Shu, K. (2025). Aquaporin‑1 regulates microglial polarization and inflammatory response in traumatic brain injury. International Journal of Molecular Medicine, 55, 41. https://doi.org/10.3892/ijmm.2025.5482
MLA
Ma, Y., Huang, Y., Liu, X., Jiao, L., Zhu, H., Chen, Z., Wu, Z., Shen, Y., Lin, K., Hu, F., Shu, K."Aquaporin‑1 regulates microglial polarization and inflammatory response in traumatic brain injury". International Journal of Molecular Medicine 55.3 (2025): 41.
Chicago
Ma, Y., Huang, Y., Liu, X., Jiao, L., Zhu, H., Chen, Z., Wu, Z., Shen, Y., Lin, K., Hu, F., Shu, K."Aquaporin‑1 regulates microglial polarization and inflammatory response in traumatic brain injury". International Journal of Molecular Medicine 55, no. 3 (2025): 41. https://doi.org/10.3892/ijmm.2025.5482
Copy and paste a formatted citation
x
Spandidos Publications style
Ma Y, Huang Y, Liu X, Jiao L, Zhu H, Chen Z, Wu Z, Shen Y, Lin K, Hu F, Hu F, et al: Aquaporin‑1 regulates microglial polarization and inflammatory response in traumatic brain injury. Int J Mol Med 55: 41, 2025.
APA
Ma, Y., Huang, Y., Liu, X., Jiao, L., Zhu, H., Chen, Z. ... Shu, K. (2025). Aquaporin‑1 regulates microglial polarization and inflammatory response in traumatic brain injury. International Journal of Molecular Medicine, 55, 41. https://doi.org/10.3892/ijmm.2025.5482
MLA
Ma, Y., Huang, Y., Liu, X., Jiao, L., Zhu, H., Chen, Z., Wu, Z., Shen, Y., Lin, K., Hu, F., Shu, K."Aquaporin‑1 regulates microglial polarization and inflammatory response in traumatic brain injury". International Journal of Molecular Medicine 55.3 (2025): 41.
Chicago
Ma, Y., Huang, Y., Liu, X., Jiao, L., Zhu, H., Chen, Z., Wu, Z., Shen, Y., Lin, K., Hu, F., Shu, K."Aquaporin‑1 regulates microglial polarization and inflammatory response in traumatic brain injury". International Journal of Molecular Medicine 55, no. 3 (2025): 41. https://doi.org/10.3892/ijmm.2025.5482
Follow us
  • Twitter
  • LinkedIn
  • Facebook
About
  • Spandidos Publications
  • Careers
  • Cookie Policy
  • Privacy Policy
How can we help?
  • Help
  • Live Chat
  • Contact
  • Email to our Support Team