Spandidos Publications Logo
  • About
    • About Spandidos
    • Aims and Scopes
    • Abstracting and Indexing
    • Editorial Policies
    • Reprints and Permissions
    • Job Opportunities
    • Terms and Conditions
    • Contact
  • Journals
    • All Journals
    • Oncology Letters
      • Oncology Letters
      • Information for Authors
      • Editorial Policies
      • Editorial Board
      • Aims and Scope
      • Abstracting and Indexing
      • Bibliographic Information
      • Archive
    • International Journal of Oncology
      • International Journal of Oncology
      • Information for Authors
      • Editorial Policies
      • Editorial Board
      • Aims and Scope
      • Abstracting and Indexing
      • Bibliographic Information
      • Archive
    • Molecular and Clinical Oncology
      • Molecular and Clinical Oncology
      • Information for Authors
      • Editorial Policies
      • Editorial Board
      • Aims and Scope
      • Abstracting and Indexing
      • Bibliographic Information
      • Archive
    • Experimental and Therapeutic Medicine
      • Experimental and Therapeutic Medicine
      • Information for Authors
      • Editorial Policies
      • Editorial Board
      • Aims and Scope
      • Abstracting and Indexing
      • Bibliographic Information
      • Archive
    • International Journal of Molecular Medicine
      • International Journal of Molecular Medicine
      • Information for Authors
      • Editorial Policies
      • Editorial Board
      • Aims and Scope
      • Abstracting and Indexing
      • Bibliographic Information
      • Archive
    • Biomedical Reports
      • Biomedical Reports
      • Information for Authors
      • Editorial Policies
      • Editorial Board
      • Aims and Scope
      • Abstracting and Indexing
      • Bibliographic Information
      • Archive
    • Oncology Reports
      • Oncology Reports
      • Information for Authors
      • Editorial Policies
      • Editorial Board
      • Aims and Scope
      • Abstracting and Indexing
      • Bibliographic Information
      • Archive
    • Molecular Medicine Reports
      • Molecular Medicine Reports
      • Information for Authors
      • Editorial Policies
      • Editorial Board
      • Aims and Scope
      • Abstracting and Indexing
      • Bibliographic Information
      • Archive
    • World Academy of Sciences Journal
      • World Academy of Sciences Journal
      • Information for Authors
      • Editorial Policies
      • Editorial Board
      • Aims and Scope
      • Abstracting and Indexing
      • Bibliographic Information
      • Archive
    • International Journal of Functional Nutrition
      • International Journal of Functional Nutrition
      • Information for Authors
      • Editorial Policies
      • Editorial Board
      • Aims and Scope
      • Abstracting and Indexing
      • Bibliographic Information
      • Archive
    • International Journal of Epigenetics
      • International Journal of Epigenetics
      • Information for Authors
      • Editorial Policies
      • Editorial Board
      • Aims and Scope
      • Abstracting and Indexing
      • Bibliographic Information
      • Archive
    • Medicine International
      • Medicine International
      • Information for Authors
      • Editorial Policies
      • Editorial Board
      • Aims and Scope
      • Abstracting and Indexing
      • Bibliographic Information
      • Archive
  • Articles
  • Information
    • Information for Authors
    • Information for Reviewers
    • Information for Librarians
    • Information for Advertisers
    • Conferences
  • Language Editing
Spandidos Publications Logo
  • About
    • About Spandidos
    • Aims and Scopes
    • Abstracting and Indexing
    • Editorial Policies
    • Reprints and Permissions
    • Job Opportunities
    • Terms and Conditions
    • Contact
  • Journals
    • All Journals
    • Biomedical Reports
      • Information for Authors
      • Editorial Policies
      • Editorial Board
      • Aims and Scope
      • Abstracting and Indexing
      • Bibliographic Information
      • Archive
    • Experimental and Therapeutic Medicine
      • Information for Authors
      • Editorial Policies
      • Editorial Board
      • Aims and Scope
      • Abstracting and Indexing
      • Bibliographic Information
      • Archive
    • International Journal of Epigenetics
      • Information for Authors
      • Editorial Policies
      • Editorial Board
      • Aims and Scope
      • Abstracting and Indexing
      • Bibliographic Information
      • Archive
    • International Journal of Functional Nutrition
      • Information for Authors
      • Editorial Policies
      • Editorial Board
      • Aims and Scope
      • Abstracting and Indexing
      • Bibliographic Information
      • Archive
    • International Journal of Molecular Medicine
      • Information for Authors
      • Editorial Policies
      • Editorial Board
      • Aims and Scope
      • Abstracting and Indexing
      • Bibliographic Information
      • Archive
    • International Journal of Oncology
      • Information for Authors
      • Editorial Policies
      • Editorial Board
      • Aims and Scope
      • Abstracting and Indexing
      • Bibliographic Information
      • Archive
    • Medicine International
      • Information for Authors
      • Editorial Policies
      • Editorial Board
      • Aims and Scope
      • Abstracting and Indexing
      • Bibliographic Information
      • Archive
    • Molecular and Clinical Oncology
      • Information for Authors
      • Editorial Policies
      • Editorial Board
      • Aims and Scope
      • Abstracting and Indexing
      • Bibliographic Information
      • Archive
    • Molecular Medicine Reports
      • Information for Authors
      • Editorial Policies
      • Editorial Board
      • Aims and Scope
      • Abstracting and Indexing
      • Bibliographic Information
      • Archive
    • Oncology Letters
      • Information for Authors
      • Editorial Policies
      • Editorial Board
      • Aims and Scope
      • Abstracting and Indexing
      • Bibliographic Information
      • Archive
    • Oncology Reports
      • Information for Authors
      • Editorial Policies
      • Editorial Board
      • Aims and Scope
      • Abstracting and Indexing
      • Bibliographic Information
      • Archive
    • World Academy of Sciences Journal
      • Information for Authors
      • Editorial Policies
      • Editorial Board
      • Aims and Scope
      • Abstracting and Indexing
      • Bibliographic Information
      • Archive
  • Articles
  • Information
    • For Authors
    • For Reviewers
    • For Librarians
    • For Advertisers
    • Conferences
  • Language Editing
Login Register Submit
  • This site uses cookies
  • You can change your cookie settings at any time by following the instructions in our Cookie Policy. To find out more, you may read our Privacy Policy.

    I agree
Search articles by DOI, keyword, author or affiliation
Search
Advanced Search
presentation
International Journal of Molecular Medicine
Join Editorial Board Propose a Special Issue
Print ISSN: 1107-3756 Online ISSN: 1791-244X
Journal Cover
March-2025 Volume 55 Issue 3

Full Size Image

Sign up for eToc alerts
Recommend to Library

Journals

International Journal of Molecular Medicine

International Journal of Molecular Medicine

International Journal of Molecular Medicine is an international journal devoted to molecular mechanisms of human disease.

International Journal of Oncology

International Journal of Oncology

International Journal of Oncology is an international journal devoted to oncology research and cancer treatment.

Molecular Medicine Reports

Molecular Medicine Reports

Covers molecular medicine topics such as pharmacology, pathology, genetics, neuroscience, infectious diseases, molecular cardiology, and molecular surgery.

Oncology Reports

Oncology Reports

Oncology Reports is an international journal devoted to fundamental and applied research in Oncology.

Experimental and Therapeutic Medicine

Experimental and Therapeutic Medicine

Experimental and Therapeutic Medicine is an international journal devoted to laboratory and clinical medicine.

Oncology Letters

Oncology Letters

Oncology Letters is an international journal devoted to Experimental and Clinical Oncology.

Biomedical Reports

Biomedical Reports

Explores a wide range of biological and medical fields, including pharmacology, genetics, microbiology, neuroscience, and molecular cardiology.

Molecular and Clinical Oncology

Molecular and Clinical Oncology

International journal addressing all aspects of oncology research, from tumorigenesis and oncogenes to chemotherapy and metastasis.

World Academy of Sciences Journal

World Academy of Sciences Journal

Multidisciplinary open-access journal spanning biochemistry, genetics, neuroscience, environmental health, and synthetic biology.

International Journal of Functional Nutrition

International Journal of Functional Nutrition

Open-access journal combining biochemistry, pharmacology, immunology, and genetics to advance health through functional nutrition.

International Journal of Epigenetics

International Journal of Epigenetics

Publishes open-access research on using epigenetics to advance understanding and treatment of human disease.

Medicine International

Medicine International

An International Open Access Journal Devoted to General Medicine.

Journal Cover
March-2025 Volume 55 Issue 3

Full Size Image

Sign up for eToc alerts
Recommend to Library

  • Article
  • Citations
    • Cite This Article
    • Download Citation
    • Create Citation Alert
    • Remove Citation Alert
    • Cited By
  • Similar Articles
    • Related Articles (in Spandidos Publications)
    • Similar Articles (Google Scholar)
    • Similar Articles (PubMed)
  • Download PDF
  • Download XML
  • View XML

  • Supplementary Files
    • Supplementary_Data1.pdf
    • Supplementary_Data2.pdf
Article Open Access

Curcumin attenuates myocardial ischemia‑reperfusion‑induced autophagy‑dependent ferroptosis via Sirt1/AKT/FoxO3a signaling

  • Authors:
    • Shi-Tao Zhao
    • Zhi-Cong Qiu
    • Zhi-Qiang Xu
    • En-De Tao
    • Rong-Bin Qiu
    • Han-Zhi Peng
    • Lian-Fen Zhou
    • Rui-Yuan Zeng
    • Song-Qing Lai
    • Li Wan
  • View Affiliations / Copyright

    Affiliations: Department of Cardiovascular Surgery, The First Affiliated Hospital of Nanchang University, Jiangxi Medical College, Nanchang University, Nanchang, Jiangxi 330006, P.R. China
    Copyright: © Zhao et al. This is an open access article distributed under the terms of Creative Commons Attribution License.
  • Article Number: 51
    |
    Published online on: January 23, 2025
       https://doi.org/10.3892/ijmm.2025.5492
  • Expand metrics +
Metrics: Total Views: 0 (Spandidos Publications: | PMC Statistics: )
Metrics: Total PDF Downloads: 0 (Spandidos Publications: | PMC Statistics: )
Cited By (CrossRef): 0 citations Loading Articles...

This article is mentioned in:



Abstract

Curcumin (Cur) effectively attenuates myocardial ischemia/reperfusion injury (MIRI). MIRI has a complex mechanism and is associated with autophagy‑dependent ferroptosis. Therefore, the present study aimed to determine whether autophagy‑dependent ferroptosis occurs in MIRI and assess the mechanism of Cur in attenuating MIRI. The study was conducted on a Sprague‑Dawley rat MIRI model and H9c2 cell anoxia/reoxygenation (A/R) injury model. The effect of Cur pretreatment on A/R or MIRI induced autophagy‑dependent ferroptosis and its molecular mechanism were investigated. Protein expression, lysosomal, reactive oxygen species, Fe2+, oxidative systems, mitochondrial function, subcellular localization of molecules, and cardiac function assays will be employed. Cur decreased MIRI; improved myocardial histopathology; increased cardiomyocyte viability; inhibited ferroptosis, apoptosis and autophagy; reduced infarct size and maintained cardiac function. MIRI decreased silent information regulator 1 (Sirt1), decreased AKT and forkhead box O3A (FoxO3a) phosphorylation, leading to FoxO3a entry into the nucleus to activate translation of autophagy‑related genes and inducing ferroptosis, apoptosis and autophagy. However, Cur pretreatment activated AKT and FoxO3a phosphorylation via Sirt1, thereby transporting FoxO3a out of the nucleus, reducing autophagy‑related gene translation and attenuating MIRI‑induced ferroptosis, apoptosis and autophagy. Of note, the silencing of Sirt1 and administration of triciribine (an AKT inhibitor) both eliminated the protective effect of Cur. Thus, Cur maintained cardiomyocyte function by inhibiting autophagy‑dependent ferroptosis via Sirt1/AKT/FoxO3a signaling.

Introduction

Myocardial infarction (MI) remains the leading cardiovascular disease worldwide and the number of people with cardiovascular disease is expected to increase by 40.5% by 2030, which imposes a substantial economic burden on society (1). While blood reperfusion strategies effectively reduce the risk of death in patients with MI, the restoration of blood and oxygen to regions of ischemic myocardium can result in additional cardiac damage and complications known as myocardial ischemia/reperfusion (I/R) injury (MIRI) (2). MIRI is characterized by pathophysiological phenomena, such as excessive calcium influx, reactive oxygen species (ROS) generation, impaired endothelial function, disturbances in mitochondrial function and autophagy of cardiomyocytes (3,4). Owing to the complexity of the molecular mechanisms of MIRI, a single therapeutic regimen has not shown satisfactory therapeutic outcomes, indicating that targeting multiple pathophysiological features may lead to improved therapeutic outcomes (5,6). Of note, many studies have shown that blood reperfusion therapy combined with drugs can effectively reduce MIRI and improve the heart pumping function (7-9).

Turmeric has been used for the treatment of cancer, neurological disorder, chronic inflammation and cardiovascular disease in traditional Chinese medicine (10,11). The plant has been found to contain several active compounds, of which curcumin (Cur) is the primary component (12). Cur scavenges free radical activity and maintains cellular function through various molecular mechanisms (13). There is increasing evidence that Cur exhibits cardioprotective effects in cardiovascular disease (14,15). A pharmacological study by Hong et al (16) demonstrated that a continuous 3-day Cur treatment (75 mg/kg/day) regimen improves cardiac function and reduced MI size. Duan et al (17) showed that the Cur-based modulation of the JAK2/STAT3 pathway attenuates IRI, significantly reducing infarct size and ROS levels. In addition to directly modulating downstream molecular activity, Cur attenuates mitochondrial dysfunction and oxidative stress mediated by MIRI (18). Based on the cardioprotective effects of Cur via inhibition of the different modes of regulated cell death (13), it was hypothesized that Cur attenuates MIRI through multiple pathways.

Ferroptosis is a newly defined form of iron-dependent cell death characterized by ROS production and lipid peroxidation (19). The mechanisms by which ferroptosis occurs differ from those of apoptosis, necrosis and autophagy. However, there is a complex crosstalk between these processes (20,21). Ferroptosis is characterized by an imbalance in iron metabolism, which induces production of large amounts of ROS and lipid peroxides that lead to cell death (22,23). Excessive iron deposition can lead to pathological iron overload; excess iron in cardiomyocytes can directly induce ferroptosis via accumulation of phospholipid hydroperoxides in the cell membrane (24). Increasing evidence has suggested that iron overload during MIRI is associated with the activation of ferritin phagocytosis, in which autophagic vesicles release ferric ions into labile iron pools by interacting with ferritin heavy chain 1 (FTH1) via nuclear receptor coactivator 4 (NCOA4), directly contributing to impaired iron metabolism in cardiomyocytes (25,26). In addition, iron can catalyze ROS production via the Fenton reaction and promote lipid peroxidation, causing further oxidative injury to cells (19). In summary, autophagy-dependent ferroptosis-mediated pathological iron deposition may exacerbate MIRI, but the associated molecular mechanisms have not been elucidated. Poly (ADP-ribose) polymerase family member 1 protects against cardiac ischemic injury by decreasing forkhead box O3A (FoxO3a) phosphorylation and sequestering it in the cytoplasm to inhibit autophagy (27). Therefore, it was hypothesized that Cur modulates localization of FoxO3a in cardiomyocytes, thereby regulating autophagy and attenuating ferroptosis.

Silent information regulator 1 (Sirt1), a class III histone deacetylase (28), is involved in regulation of cell energy metabolism, senescence and the transcription of oxidative stress-associated factors (29). In addition, Sirt1 can exhibit chromatin-modifying activity and maintenance of gluconeogenesis, fatty acid oxidation, oxidative phosphorylation and other processes depends on the regulation of Sirt1 (29,30). Thus, Sirt1 regulates multiple molecular mechanisms to maintain cardiac function. Phosphatidylinositol 3-kinase (PI3K)/AKT pathway is activated by Sirt1 to promote endothelial histiocyte migration and proliferation, which may be achieved by promoting phosphorylation of endothelial nitric oxide synthase (eNOS) (31). In the heart, Sirt1 can block the accumulation of FoxO1 via the PI3K/AKT pathway, decreasing ROS levels and cardiomyocyte apoptosis in the diabetic heart and ameliorating metabolic abnormalities. Nevertheless, the molecular mechanism between Sirt1 and MIRI remains unclear. Furthermore, the ability of Cur to regulate downstream molecules via Sirt1 to alleviate MIRI requires further investigation.

Here, a H9c2 cell anoxia/reoxygenation (A/R) and a rat MIRI model were used to verify whether MIRI induces autophagy-dependent ferroptosis and whether Cur attenuates MIRI by attenuating autophagy-dependent ferroptosis, to investigate whether the cardioprotective effect of Cur is related to the Sirt1/AKT/FoxO3a pathway.

Materials and methods

Materials

Cur (purity ≥98%, batch no. DC0279-0005) was purchased from Dester Technology Co., Ltd. and Akt inhibitor triciribine (API-2; cat. no. GC15392) was purchased from GLPBIO Technology LLC. In addition, 3-methyladenine (3-MA, cat. no. HY-19312), an inhibitor of autophagy, was procured from MedChemExpress. Small interfering RNA (siRNA) specific to Sirt1, along with non-specific siRNA (scrambled control), were synthesized by RIBOBIO Co., Ltd. The primary antibodies targeting Bcl-2 (cat. no. 381702), Bax (cat. no. R22708), Sirt1 (cat. no. R25721), FTH1 (cat. no. R23306), phosphorylated (p-) FoxO3a (cat. no. R24347), FoxO3a (cat. no. 381451) and microtubule-associated protein 1 light chain 3β (LC3II; cat. no. 381544) as well as anti-rabbit (cat. no. 550076) and anti-mouse (cat. no. 550047) secondary antibodies conjugated with horseradish peroxidase (HRP) were sourced from ZEN-BIOSCIENCE Biotechnology Co., Ltd. Primary antibodies against caspase 3 (cat. no. AF7022) and P62 (cat. no. AF5384) were purchased from Affinity Biosciences Co., Ltd. Primary antibodies targeting β-actin (cat. no. 20536-1-AP) and PCNA (cat. no. 60097-1-Ig) were sourced from Proteintech Inc. Finally, primary antibodies targeting NCOA4 (cat. no. A5695) were sourced from ABclonal Technology Co., Ltd. and antibodies against p-AKT (cat. no. 9271) and AKT (cat. no. 9272) were sourced from Cell Signaling Technology, Inc.

Sprague Dawley (SD) rats and H9c2 cells

A total of 18 adult male SD rats (weight, 250±20 g; age, 8 weeks) were sourced from Tianqin Biotechnology Co. The experimental protocols were performed following principles established by the National Institutes of Health regarding the treatment and utilization of laboratory animals (32). The research protocol was approved by the Ethics Committee of the First Affiliated Hospital of Nanchang University (approval no. CDYFY-IACUC-202211QR010).

H9c2 cells were sourced from the Cell Bank or Stem Cell Bank at the Chinese Academy of Sciences. The cells were cultured in DMEM (Gibco; Thermo Fisher Scientific, Inc.), supplemented with 10% FBS (HyClone; Cytiva), in a 37°C incubator containing 5% CO2 and 21% O2 at 95% humidity.

Animal experiments

All rats had unrestricted access to water and food, a temperature range of 22-24°C, humidity of 40-60%, and a 12/12-h light/dark cycle. To simulate MIRI, SD rats were anesthetized with 2.5% isoflurane gas inhalation and 100 mg/kg ketamine intraperitoneal injection. The rats were tracheally intubated and connected to a ventilator to maintain respiration. To maintain body temperature, anesthetized SD rats were positioned on a continuously heated plate. The hair on the left chest was removed and the chest cavity opened at the fourth intercostal space to expose the heart. A 7-0 silk suture was used to ligate the left anterior descending coronary artery and the ligature wire was removed after 30 min ischemia, followed by 2 h of reperfusion after chest closure. Any residual intrathoracic air was removed before closing the chest with a 4-0 wire silk suture.

A total of 18 SD rats were randomly assigned to one of three groups (n=6/group): Sham, SD rats were fed routinely and underwent open chest surgery without ligation; I/R, SD rats were subjected to continuous intraperitoneal injection of saline before induction of MIRI and I/R + Cur, Cur (50 mg/kg) was injected continuously intraperitoneally for 4 weeks before induction of MIRI (13). Rats were checked daily for weight, health and behavior. The following conditions were defined as humane endpoints: i) Weight loss >20%; ii) inability to eat, drink or stand; iii) depression (immobility, sniffing, trembling, scratching) and body temperature <37°C in unanesthetized or sedated animals and iv) abnormal central nervous system responses and inability to effectively control pain (foot retraction and licking and abdominal retraction). The total duration of the experiment was 4 weeks and no humane endpoints were observed in all animals. All rats were subjected to blood sampling and echocardiographic assessment at the end of the experiment. Rats were euthanized by CO2 asphyxiation at a flow rate of 60% of luminal volume/min according to the American Veterinary Medical Association guidelines for animal euthanasia (33), and death was confirmed based on respiratory arrest and loss of muscle tone.

Echocardiographic measurement

SD rats were anesthetized with isoflurane inhalation (induction and maintenance concentration of isoflurane were 2.5%) with 1 l/min O2. An echocardiographic probe (V6, 23 MHz linear transducer, VINNO) was placed anteriorly on the left chest wall to assess left ventricular ejection fraction (LVEF) and left ventricular shortening fraction (LVFS). For each parameter, three individual measurements were performed and the mean value was subsequently computed (34).

Determination of lactate dehydrogenase (LDH) and creatine kinase isoenzyme (CK-MB) levels

SD rats were anesthetized with isoflurane inhalation (induction and maintenance, 2.5%) with 1 l/min O2, connected to a ventilator and fixed on a continuously heated plate. After MIRI induction, heart function was assessed using an echocardiography system (V6, 23 MHz linear transducer, VINNO). Then, 0.5 ml blood samples were taken by cardiac puncture and collected in a heparinized tube. Rats were euthanized and their hearts were rapidly harvested, cleaned with PBS and stored in liquid nitrogen (-210°C) for subsequent experiments (13). The blood samples were stored overnight at 4°C and centrifuged for 15 min to obtain serum (13,400 × g, 4°C). LDH and CK-MB levels were determined using assay kits according to the manufacturer's instructions (cat. nos. E006-1-1; A020-2-2; both Nanjing Jiancheng Bioengineering Institute).

Evans blue and triphenyl tetrazolium chloride (TTC) staining

SD rats were anesthetized with isoflurane inhalation (induction and maintenance; 2.5%) with 1 l/min O2, connected to a ventilator and fixed on a continuously heated plate. The chest was opened in the left anterior thoracic region between the 4 and 5th intercostal spaces and the left anterior descending flow was blocked by ligating a 7-0 silk thread and injecting Evans blue dye (Beijing Solarbio Science & Technology Co., Ltd.; cat. no. E8010) from the apex of the heart until cardiac arrest. The hearts were removed and frozen at -80°C for 30 min, sliced (2 mm thickness) and incubated in 2% TTC solution (Merck KGaA; cat. no. 298-96-4) at 37°C for 30 min in the dark. The images were captured using a digital camera (×5; EOS M200; Canon; n=3/group) and analyzed using the ImageJ software (version 1.8.0; National Institutes of Health).

Hematoxylin and eosin (HE) and TUNEL staining

Isolated rat hearts were fixed in 10% paraformaldehyde for 24 h at room temperature and embedded in paraffin. To determine the extent of cardiomyocyte apoptosis and necrosis, sections (5 μm) were prepared and subjected to HE (cat. no. G1005) and TUNEL staining (both Wuhan Servicebio Technology Co., Ltd.; cat. no. G1507) kits according to the manufacturer's instructions (n=3/group). Sections were stained with 0.50 hematoxylin for 10 and 0.05% eosin for 2 min at room temperature. TdT incubation buffer (2 μl recombinant TdT enzyme, 5 μl biotin-dUTP labeling mix, 50 μl equilibration buffer) was added at 37°C for 1 h and sections were washed 3 times with PBS, 0.5% streptavidin-HRP buffer was incubated at 37°C for 30 min and then washed 3 times with PBS, 5% DAB chromogenic solution was added at room temperature for 30 min and then washed 3 times with PBS, and 0.5% hematoxylin staining solution was stained at room temperature for 5 min. Percentage of TUNEL-positive nuclei=number of TUNEL-positive nuclei (brown staining) in 3 different fields of view/total nuclei ×100%. The images were captured from three fields per slide using a light microscope (BX53, Olympus Corporation) at a magnification of ×400.

Cell transfection

siRNA against Sirt1 (si-Sirt1) and the non-targeting control siRNA (si-NC; cat. no. siN0000001-1-5; both Guangzhou RiboBio Co., Ltd.; Table SI) were introduced into H9c2 cells. Transfection was performed using jetPRIME (Polyplus-transfection SA; cat. no. 101000006) according to the manufacturer's protocol. A total of 5 μl si-RNA (20 μM), 200 μl jetPRIME buffer, 5 μl jetPRIME reagent were mixed for 20 min at room temperature, followed by the addition of the above complexes to 2 ml of culture DMEM (Final siRNA concentration was 50 nM), and transfected for 8 h at 37°C. Following transfection, cells were allowed to recover for 24 h before subsequent experimentation. Transfection efficiency was determined via reverse transcription-quantitative (RT-q) PCR and western blotting.

Cell treatment

H9c2 cell A/R model was established as previously described (35). In brief, H9c2 cells were treated with an anoxia medium (CaCl2 1.0, HEPES 20.0, KCl 10.0, MgSO4 1.2, NaCl 98.5, NaH2PO4 0.9, NaHcO3 6.0, sodium lactate 40.0 mM, pH 6.8) for 4 h under oxygen-deficient conditions (95% N2, 5% CO2; 37°C). Subsequently, the anoxia medium was replaced with a reoxygenation medium (CaCl2 1.0, glucose 5.5, HEPES 20.0, KCl 5.0, MgSO4 1.2 mM, NaCl 129.5, NaH2PO4 0.9 and NaHcO3 20.0 mM, pH 7.4) and incubated for 4 h at 37°C in an air-tight reoxygenation chamber containing 5% CO2 and 95% O2.

The experimental groups were as follows: i) control, untreated cells; ii) A/R, cells subjected to A/R injury; iii) Cur (2.5, 5.0, 10.0, 20.0 and 40.0 μM) + A/R, prior to A/R injury, cells were pretreated with Cur at 37°C for 48 h; iv) Cur (10 μM) + A/R, prior to A/R injury, cells were pretreated with 10 μM Cur at 37°C for 48 h; v) 3-MA (5 mM)+ A/R, prior to A/R injury, cells were treated with 5 mM 3-MA at 37°C for 24 h; vi) Cur (10 μM) + si-NC +A/R group: prior to A/R injury, cells were transfected with si-NC and pretreated with 10 μM Cur at 37°C for 48 h; vii) Cur (10 μM) + si-Sirt1 + A/R, prior to A/R injury, cells transfected with si-Sirt1 and pretreated with 10 μM Cur at 37°C for 48 h and viii) Cur (10 μM) + API-2 + A/R, prior to A/R injury, cells pretreated with 10 μM Cur and 20 μM API-2 at 37°C for 48 h.

Cell counting kit-8 (CCK-8) and LDH activity assay

Cellular viability was assessed using CCK-8 assay (GLPBIO Technology LLC; cat. no. GK10001) according to the manufacturer's instructions. Subsequent to A/R procedure, 100 μl serum-free DMEM containing 10 μl CCK-8 reaction solution was introduced into a 96-well plate, and the cells were incubated at 37°C for 30 min. Subsequently, the optical density (OD) value was determined at 450 nm. Cell survival rate was calculated as a percentage.

LDH activity was assessed using a detection kit (cat. no. C0016; Beyotime Institute of Biotechnology) according to the manufacturer's instructions. In brief, the culture fluid or cell lysate supernatant from each group was collected and LDH activity was detected. The OD value was determined at 490 nm, and the percentage of LDH activity was calculated.

Caspase 3 activity assay

Caspase 3 activity was quantified using an assay kit (Beyotime Institute of Biotechnology; cat. no. C1116) according to the manufacturer's instructions. First, supernatant was collected from the H9c2 cell lysate, and protein concentration was measured using the Bradford method. Subsequently, 40 μl activation reagent, 50 μl cell homogenate and 10 μl caspase 3 substrates were incubated for 2 h at 37°C. Finally, the OD value was measured at 405 nm.

Apoptosis assay

The ratio of apoptotic cells (early + late apoptotic cells) was measured using an Annexin V-FITC/PI apoptosis assay kit (BestBio, Inc.; cat. no. BB-4101) according to the manufacturer's instructions. After harvesting treated H9c2 cells, 5 μl Annexin V-FITC was added and incubated at 4°C for 15 min in the dark, after which 5 μl PI was added and incubated for an additional 5 min under the same conditions. Apoptotic cells were detected using Cytomics FC500 flow cytometer at 488 and 578 nm, respectively, and data were analyzed using NovoExpress (v.10.8; Agilent Technologies, Inc.).

Measurement of total iron, superoxide dismutase (SOD), malondialdehyde (MDA), glutathione disulfide (GSSG) and glutathione (GSH) levels

As previously described (30), after collecting the cell lysis supernatant from each group, the levels of total iron (Applygen; cat. no. E1042), SOD (cat. no. S0131S), MDA (cat. no. S0053), GSSG (cat. no. S0101S) and GSH (all Beyotime Institute of Biotechnology; cat. no. S0101S) as well as the ratio of GSH/GSSG were assessed according to the manufacturer's instructions.

Measurement of intracellular ROS

The intracellular level of ROS was detected using DCFH-DA (Beyotime Institute of Biotechnology; cat. no. S0033S). Treated cells were incubated with the cell culture DMEM containing DCFH-DA (0.1%) for 15 min at 37°C in the dark. Subsequently, ROS levels were measured using fluorescence microscopy (×200; Olympus IX 73, Olympus Corporation). ImageJ (version 1.8.0; National Institutes of Health) was employed for the analysis of alterations in fluorescence intensity across the various experimental groups.

Detection of lysosome level

Intracellular lysosomal generation was detected using a LysoTracker Red detection kit (Beyotime Institute of Biotechnology; cat. no. C1046). Treated cells were incubated with the cell culture DMEM containing LysoTracker (0.1%) for 15 min at 37°C in the dark. Subsequently, lysosome levels were measured using fluorescence microscopy (×200; Olympus IX 73; Olympus Corporation). The ImageJ software (version 1.8.0; National Institutes of Health) was employed for the analysis of alterations in fluorescence intensity across the various experimental groups.

Detection of ferrous iron level

The level of ferrous ion was measured via an assay kit (Dojindo Laboratories, Inc.; cat. no. F374). Threated cells were incubated with the cell culture DMEM containing FerroOrangeTracker (0.1%) for 15 min at 37°C in the dark. Subsequently, intracellular ferrous iron levels were measured using fluorescence microscopy (×200; Olympus IX 73; Olympus Corporation). ImageJ software (version 1.8.0; National Institutes of Health) was employed for the analysis of alterations in fluorescence intensity across the various experimental groups.

Western blotting

Cytoplasmic and nuclear extracts were obtained using commercially available kits (Beyotime Institute of Biotechnology; cat. no. P0027), and total proteins were extracted from H9c2 cells and cardiac tissue using RIPA buffer (Beijing Solarbio Science & Technology; cat. no. R0010). A bicinchoninic acid kit (GLPBIO Technology LLC; cat. no. GK10009) was used to measure the protein concentration. The components of protein supernatants were denatured by boiling for 5 min following the addition of a loading buffer. Next, 20 μg/lane protein was separated using 8-12% sodium dodecyl sulfate-polyacrylamide gel electrophoresis and transferred onto polyvinylidene fluoride membranes. Protein bands were incubated overnight at 4°C with the primary antibody (1:1,000) following 1 h blocking using 5% skimmed milk or 5% bovine serum albumin (Beijing Solarbio Science & Technology Co., Ltd.; cat. no. A8020) at room temperature. Afterward, the membranes were incubated with HRP-conjugated secondary antibodies (1:5,000; ZEN-BIOSCIENCE Biotechnology Co., Ltd.; cat. no. 550076; 550047) at room temperature for 2 h. The membranes were analyzed using an ultra-high sensitivity enhanced chemiluminescence kit (GLPBIO Technology LLC; cat. no. GK10008) and imaged with FluorChemFC3 (ProteinSimple). In this experiment, protein expression was measured using ImageJ software (version 1.8.0; National Institutes of Health). The relative expression of the target proteins was obtained by comparing protein levels to β-actin levels.

RT-qPCR

As described previously (35), total RNA was extracted from H9c2 cells using TRIzol reagent (Invitrogen; Thermo Fisher Scientific, Inc.). RT kit (Vazyme Biotech, cat. no. R412-01) was used to obtain cDNA according to the manufacturer's protocol. The reaction solution was prepared by mixing 12 SYBR Green Mix (Selleck Chemicals, cat. no. B21202), 1 each forward and reverse primers (10 μM), 4 cDNA and 2 μl nuclease-free water. The reaction solution was pre-denatured at 95°C for 30 sec, followed by 40 cycles at 95°C for 15 sec and 60°C for 1 min. Target gene expression was detected using the BIO-RAD CFX detection system and the relative expression of target genes in terms of RNA levels was measured using the 2-ΔΔCq method (36). The primers were designed and synthesized by Sangon Biotech Co., Ltd. (Table SII).

Statistical analysis

Data are expressed as the mean ± standard deviation of three independent experimental repeats. GraphPad Prism software (version 8.0.2; graphpad.com/) was used for statistical analysis. One-way analysis of variance followed by Tukey's post hoc multiple comparison test. P<0.05 was considered to indicate a statistically significant difference.

Results

Cur pretreatment attenuates A/R injury in H9c2 cells

Fig. 1A illustrates the chemical structure of Cur. CCK-8 and LDH assays were used to identify the optimal drug treatment concentration. H9c2 cells were pretreated with Cur, followed by A/R injury, and cell viability and LDH release levels were assessed. A/R injury significantly decreased cell viability and increased LDH levels. Treatment with 10 μM Cur resulted in a significant increase in cell viability and a decrease in LDH levels compared with the A/R group, whereas no significant difference was observed in the 20 with the 10 μM Cur group (Fig. 1B and C). Therefore, 10 μM Cur was deemed to represent the threshold for a safe drug concentration and used for subsequent experiments. Significantly higher cell viability was observed after 48 h 10 μM Cur treatment than in the A/R group, whereas significantly lower cell viability was observed after 72 h compared with 48 h 10 μM Cur treatment (Fig. 1D and E). Thus, 10 μM Cur for 48 h was selected as the optimal drug pretreatment.

Figure 1

Cur attenuates A/R injury in H9c2 cells. (A) Chemical structure of Cur. (B) Cell Counting Kit-8 assay for cell viability. (C) LDH activity in H9c2 cells. (D) Viability of H9c2 cells pre-treated with 10 μM Cur. (E) LDH activity assay of H9c2 cells pre-treated with 10 μM Cur. *P<0.05, **P<0.01, ***P<0.001. Cur, Curcumin; A/R, anoxia/reoxygenation; LDH, Lactate dehydrogenase; CON, control.

Cur attenuates A/R injury in H9c2 cells via the Sirt1-based activation of Akt/FoxO3a

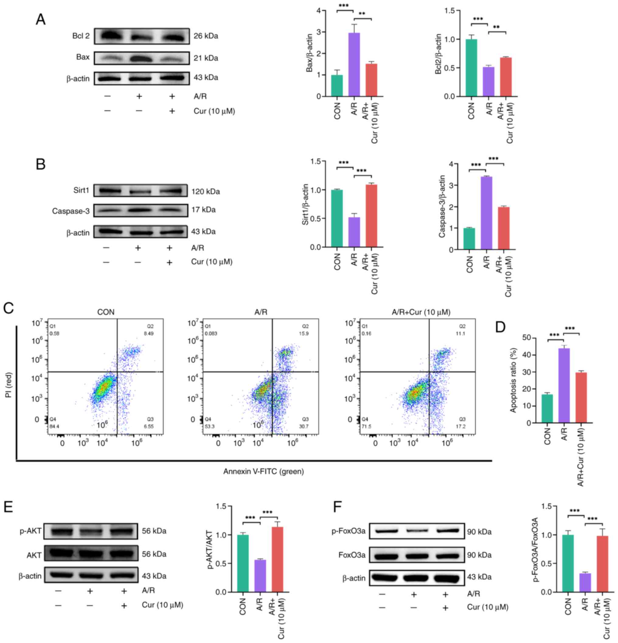
To assess the ability of Cur to attenuate A/R injury, protein expression of Bcl-2, Bax and caspase 3, which are apoptotic markers (37), and that of Sirt1 were assessed in H9c2 cells. Caspase 3 and Bax protein expression in the Cur group was lower than that in the A/R group (Fig. 2A and B). By contrast, Bcl-2 and Sirt1 protein expression was significantly higher in Cur-pretreated than in A/R-treated H9c2 cells. These results suggested that Cur attenuated A/R injury in H9c2 cells.

Figure 2

Cur attenuates A/R injury in H9c2 cardiomyocytes via Sirt1 activation of Akt/FoxO3a. Detection of (A) apoptosis-associated proteins (Bcl2, Bax, caspase 3) and (B) Sirt1 expression in A/R-induced cells after Cur treatment. (C) Apoptosis rate of Cur-pretreated H9c2 cells was measured by flow cytometry with Annexin V-FITC/PI. (D) Proportion of apoptotic cells as determined by flow cytometry. Phosphorylation of AKT (E) and FoxO3a (F). **P<0.05, ***P<0.01. A/R, anoxia/reoxygenation; Cur, curcumin; p-, phosphorylation; Sirt, silent information regulator 1; CON, control.

The detection of apoptosis in H9c2 cells was performed via flow cytometry. The apoptosis rate of H9c2 cells in the A/R group was significantly increased compared with the control group. However, compared with A/R group, the apoptosis rate of H9c2 cells in the Cur group was significantly decreased (Fig. 2C and D). This finding indicated that Cur pretreatment is an effective method for attenuating A/R injury.

The AKT/FoxO3a signaling pathway is involved in the regulation of autophagy and promotion of phagocytosis of abnormal organelles and proteins (38). Thus, the expression of AKT, p-AKT, FoxO3a and p-FoxO3a was evaluated in cells. A/R injury decreased both p-AKT/AKT and p-FoxO3a/FoxO3a ratios in H9c2 cells compared with the control group. However, in the Cur groups, p-AKT/AKT and p-FoxO3a/FoxO3a ratios were both increased (Fig. 2E-G). These results indicate that Cur decreased A/R injury in H9c2 via the Sirt1/AKT/FoxO3a pathway.

Cur inhibits excessive autophagy due to A/R injury

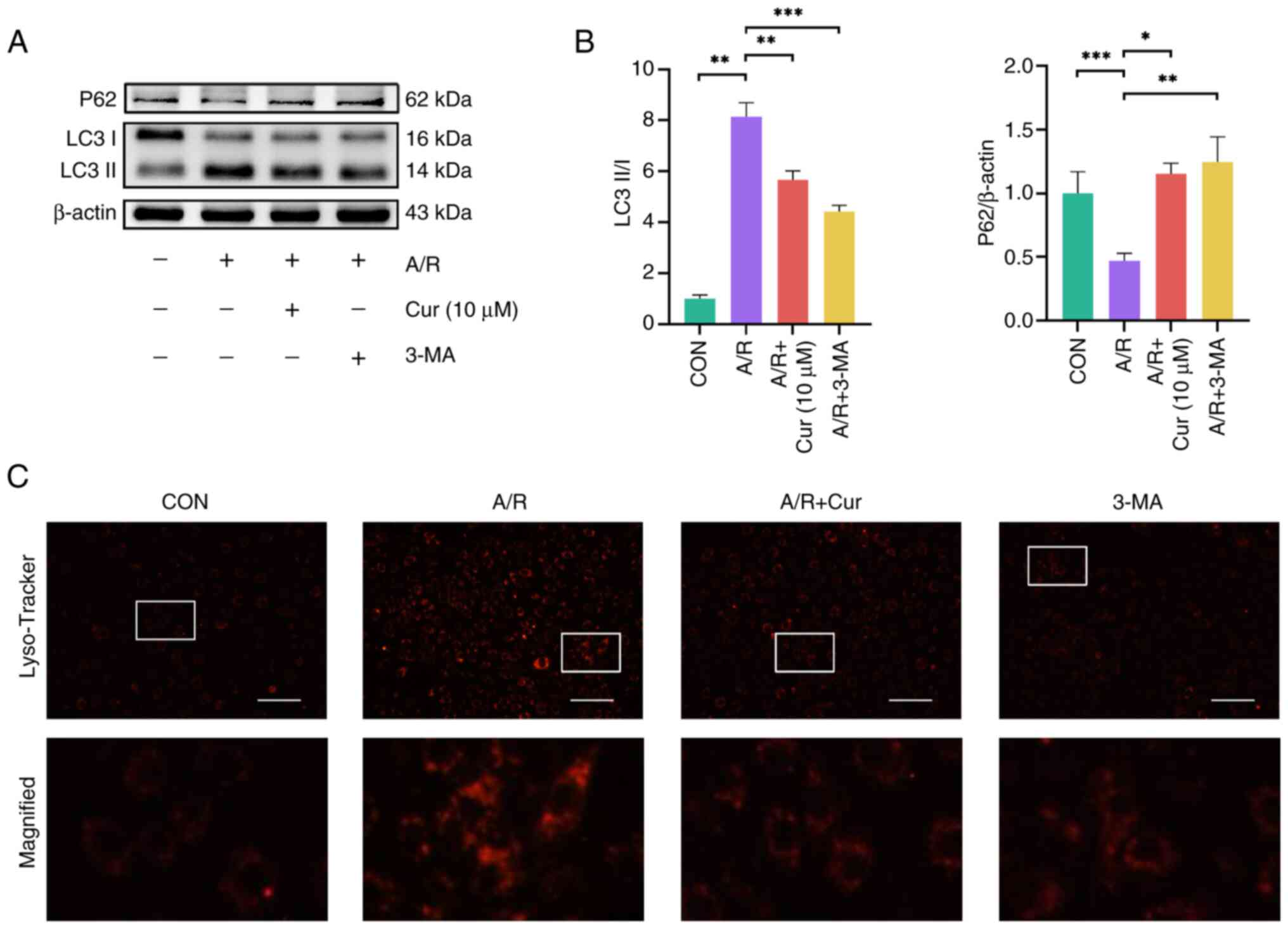
A/R injury results in overactivation of intracellular autophagy in H9c2 cells, which exacerbates myocardial injury (9). Therefore, changes in protein expression of autophagy markers LC3II and P62 were analyzed (39). A/R injury reduced P62 protein expression in H9c2 cells compared with the control group, whereas Cur pretreatment of H9c2 cells reversed these changes (Fig. 3A and B). Likewise, P62 protein levels increased significantly in the 3-MA +A/R compared with the A/R injury group. Consequently, LC3II/LC3I protein ratio was higher in H9c2 cells from the AR group than in cells from the control group. By contrast, LC3II/LC3I protein ratio was reduced in the Cur and 3-MA group. LysoTracker Red was used to identify the number of lysosomes in a cell (9). A/R injury increased intracellular lysosomal fluorescence intensity compared with the control group, suggesting A/R injury increases intracellular lysosomes. Cur or 3-MA could effectively attenuate the intracellular lysosomal fluorescence intensity (Fig. 3C). These findings indicated that Cur pretreatment can prevent excessive autophagic injury induced by A/R and avoid further damage to H9c2 cells.

Figure 3

Cur inhibits excessive autophagy due to A/R injury (A) Western blot analysis of (B) expression of autophagy-related proteins. (C) Cur and 3-MA effectively attenuate A/R-induced fluorescence intensity and lysosome production in H9c2 cells (magnification, ×200; scale bar, 400 μm). *P<0.05, **P<0.01, ***P<0.001. Cur, curcumin; A/R, anoxia/reoxygenation; 3-MA, 3-Methyladenine; LCB, microtubule-associated protein 1 light chain 3 beta; CON, control.

Cur attenuates autophagy-dependent ferroptosis induced by A/R injury in H9c2 cells

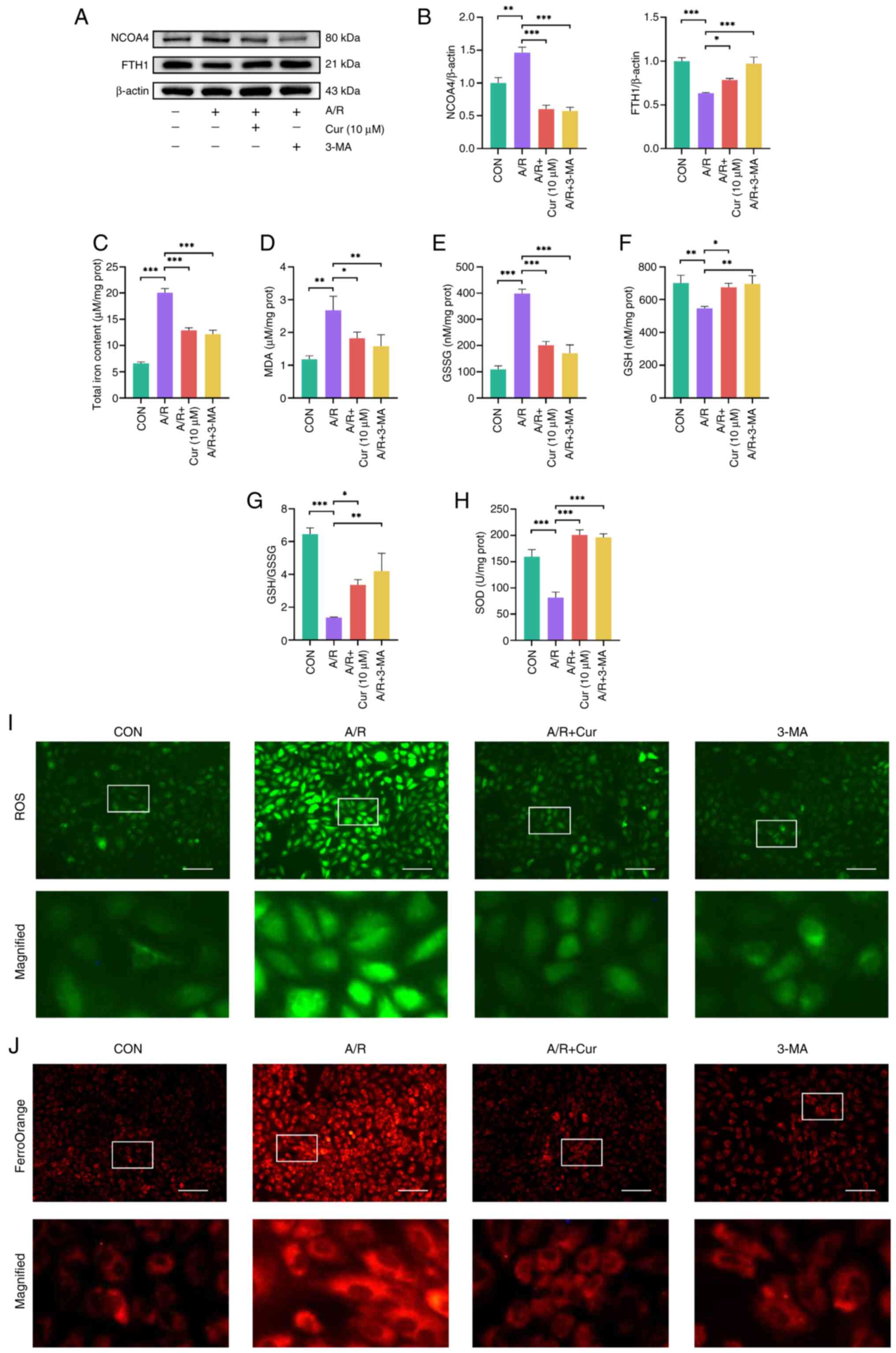
There may be crosstalk between autophagy and ferroptosis pathways during MIRI (24). Therefore, whether autophagy inhibition attenuates ferroptosis was explored by analyzing changes in the protein levels of NCOA4 and FTH1, which are markers of autophagy-dependent ferroptosis (21). A/R injury increased NCOA4 expression and decreased FTH1 expression in H9c2 cells, whereas Cur and 3-MA reversed these changes (Fig. 4A and B). The features of ferroptosis include Fe2+ accumulation, lipid peroxidation and ROS overload (19). Thus, intracellular MDA, SOD, GSH, GSSG, and total iron ion levels were measured. A/R injury increased the total iron, GSSG and MDA levels in H9c2 cells, whereas Cur and 3-MA reduced these levels significantly (Fig. 4C-E). By contrast, A/R injury decreased intracellular SOD and GSH levels as well as GSSG/GSH ratio compared with the control group. Cur or 3-MA increased intracellular SOD and GSH levels as well as GSSG/GSH ratio (Fig. 4F-H). Of note, ROS and Fe2+ levels were higher in H9c2 cells following A/R injury than in the control group and Cur or 3-MA attenuated ROS and Fe2+ accumulation in H9c2 cells (Fig. 4I and J). These results suggest that autophagy-dependent ferroptosis is involved in A/R injury and that Cur and 3-MA pretreatment can attenuate autophagy-dependent ferroptosis injury in H9c2 cells.

Figure 4

Cur attenuates autophagy-dependent ferroptosis induced by A/R injury in H9c2 cells. (A) Expression of autophagy-dependent ferroptosis-associated proteins (FTH1 and NCOA4) was detected in A/R-injured H9c2 cells after Cur or 3-MA treatment. (B) Relative protein expression of FTH1 and NCOA4. Detection of (C) total iron ions, (D) MDA, (E) GSSG, (F) GSH, (G) GSH/GSSG and (H) SOD in H9c2 cells with A/R injury by Cur or 3-MA intervention. (I) ROS and (J) Fe2+ levels in H9c2 cells following AR injury after Cur or 3-MA treatment (magnification, ×200; scale bar, 400 μm). *P<0.05, **P<0.01, ***P<0.001. Cur, curcumin; A/R, anoxia/reoxygenation; FTH1, ferritin heavy chain 1; NCOA4, nuclear receptor coactivator 4; 3-MA, 3-Methyladenine; MDA, malondialdehyde; GSSG, glutathione disulfide; GSH, glutathione; SOD, superoxide dismutase; ROS, reactive oxygen species; CON, control; prot, protein.

Cur attenuates A/R injury via Sirt1

Sirt1 influences many biological processes, including apoptosis, senescence and mitochondrial biogenesis in cardiomyocytes (40). Sirt1 deficiency may exacerbate MIRI and there may be crosstalk between Sirt1 and AKT/FoxO3a (41). Consequently, it was hypothesized that Cur decreases autophagy-dependent ferroptosis in MIRI by modulating the AKT/FoxO3a pathway via Sirt1. siRNAs were used to silence Sirt1. First, the infection efficiency of siRNAs was verified at both the protein and RNA levels in cells (Fig. S1); all siRNAs reduced the protein and mRNA expression of Sirt1, but si-Sirt1-002 reduced Sirt1 expression most significantly. si-Sirt1-002 was selected for subsequent experiments. Next, molecular regulation experiments were performed to verify whether Cur affects AKT/FoxO3a signaling and decreases apoptosis via Sirt1. The results showed that A/R treatment caused apoptosis in H9c2 cells and pretreatment with Cur reduced apoptosis caused by A/R (Fig. 5A-C). Of note, silencing of Sirt1 in H9c2 cells or API-2 counteracted the protective effect of Cur, suggesting that Cur exerted its protective effect through Sirt1 and AKT (Fig. 5D and E).

Figure 5

Cur decreases A/R injury in H9c2 cells via Sirt1. Expression of (A) apoptosis-associated proteins in A/R-injured H9c2 cells following Cur pretreatment, Sirt1 silencing and targeted inhibition of AKT activity. (B) Relative protein expression of Bcl2. (C) represents the relative protein expression of Bax. Expression of Sirt1 (D) in A/R-injured H9c2 cells following Cur pretreatment, Sirt1 silencing and targeted inhibition of AKT activity. (E) Relative protein expression of Sirt1. Apoptosis rate of H9c2 cells was measured by flow cytometry (F and G) illustrates the proportion of apoptotic cells as determined by flow cytometry. (H) caspase 3, (I) LDH activity and (J) viability of A/R injured H9c2 cells after Cur pretreatment, silencing of Sirt1 expression and targeted inhibition of AKT activity. *P<0.05, **P<0.01, ***P<0.001. Cur, curcumin; A/R, anoxia/reoxygenation; Sirt, silent information regulator 1; LDH, Lactate dehydrogenase; si, small interfering; NC, non-targeting control; API-2, triciribine; CON, control.

Flow cytometry demonstrated that A/R injury resulted in elevated apoptosis rate in H9c2 cells and Cur effectively reduced the apoptosis rate after A/R injury. si-Sirt1 increased the apoptotic rate in H9c2 cells, thereby preventing the protective effect of Cur (Fig. 5F and G). A/R injury also increased caspase 3 activity in H9c2 cells, whereas Cur effectively decreased caspase 3 activity. However, silencing of Sirt1 protein expression or inhibition of AKT activity increased caspase 3 activity in H9c2 cells (Fig. 5H). The same results were obtained in CCK-8 and LDH activity assay; A/R resulted in release of LDH from cells. The administration of Cur led to a reduction in LDH levels. Furthermore, the silencing of Sirt1 protein expression or the inhibition of Akt activity resulted in a stimulation of LDH release (Fig. 5I); A/R injury decreased H9c2 cell viability to ~50% of the control group. However, the addition of Cur rescued cell viability, whereas silencing of Sirt1 protein expression or inhibition of Akt activity decreased viability (Fig. 5J). These findings suggest that Cur attenuated A/R injury in H9c2 cells through Sirt1.

Cur decreases autophagy-dependent ferroptosis via Sirt1 in H9c2 cells following A/R injury

To validate the ability of Cur to attenuate autophagy-dependent ferroptosis via Sirt1/AKT/FoxO3a in A/R-injured H9c2 cells, changes in proteins associated with autophagy-dependent ferroptosis injury were assessed. A/R injury led to an elevated LC3II/I ratio as well as increased NCOA4 expression, whereas P62 and FTH1 protein expression decreased compared with the control group. These changes were reversed in H9c2 cells pretreated with Cur. Silencing of Sirt1 expression or cotreatment with API-2 effectively attenuated the protective effect of Cur. These results indicated that Cur is effective in attenuating autophagy-dependent ferroptosis in A/R. However, these effects were dependent on the expression of Sirt1 and activity of AKT (Fig. 6A-D).

Figure 6

Cur reduces autophagy-dependent ferroptosis in H9c2 cells associated with A/R injury via Sirt1. Expression of autophagy-(A) and ferroptosis-related proteins (B) in A/R-injured H9c2 cells following Cur pretreatment, Sirt1 silencing and targeted inhibition of AKT activity. (C) Relative protein expression of P62 and the ratio of LC3II/I. (D) Relative protein expression of NCOA4 and FTH1. Detection of (E) total iron ions, (F) MDA, (G) GSSG, (H) GSH, (I) GSH/GSSG and (J) SOD in A/R injured H9c2 cells following Cur pretreatment, Sirt1 silencing and targeted inhibition of AKT activity. Fluorescence intensity of (K) lysosomes, (L) ROS and (M) Fe2+ in A/R-injured H9c2 cells following Cur pretreatment, Sirt1 silencing and targeted inhibition of AKT activity (magnification, ×200; scale bar, 400 μm). **P<0.05, ***P<0.01. Cur, curcumin; A/R, anoxia/reoxygenation; Sirt, silent information regulator 1; MDA, malondialdehyde; GSSG, glutathione disulfide; GSH, glutathione; SOD, superoxide dismutase; ROS, reactive oxygen species; NCOA4, nuclear receptor coactivator 4; FTH1, ferritin heavy chain 1; CON, control; si, small interfering; prot, protein; API, triciribine; LC3II, microtubule-associated protein 1 light chain 3 β; NC, non-targeting control.

To validate whether Cur can attenuate autophagy-dependent ferroptosis via Sirt1/AKT/FoxO3a in A/R-injured H9c2 cells, ferroptosis- and autophagy-related biochemical indices were compared (Fig. 6E-J). The results revealed that A/R injury increased total iron ion, MDA and GSSG levels and decreased GSH and SOD levels as well as the GSH/GSSG ratio relative to the control group. These changes were reversed in H9c2 cells pretreated with Cur. By contrast, silencing of Sirt1 expression or API-2 cotreatment led to a weakened protective effect of Cur, increased total iron ion, MDA, and GSSG levels and decreased GSH and SOD levels as well as the GSH/GSSG ratio in H9c2 cells. LysoTracker Red, DCFH-DA and FerroOrangeTracker staining (Fig. 6K-M) showed that autophagic lysosomes, ROS, and Fe2+ in H9c2 cells were increased following A/R injury. However, Cur pretreatment decreased levels of autophagic lysosomes, ROS and Fe2+ relative to the A/R injury group. Fluorescence intensity of ROS and Fe2+ was significantly enhanced following the addition of si-Sirt1 or API-2. These results indicate that Cur attenuates autophagy-dependent ferroptosis induced by A/R.

Cur mediates nuclear localization of FoxO3a via Sirt1/Akt

FoxO3a is retained in the cytoplasm following phosphorylation by Akt, which inhibits the transcription of the target genes of FoxO3a (42). Previous studies have shown that FoxO3a may regulate autophagy levels by regulating genes such as LC3II, γ-aminobutyric acid receptor-associated protein-like 1 (Gabarapl1) and autophagy related 12 homolog (ATG12) (27,43). To demonstrate that FoxO3a is a key gene for adaptive autophagy in A/R injury, the phosphorylation of AKT and FoxO3a and the distribution of FoxO3a proteins were analyzed. Western blotting showed that A/R injury decreased the phosphorylation of AKT and FoxO3a compared with the control group and expression of FoxO3a was significantly increased in nuclear extracts of H9c2 cells but decreased in the cytoplasmic extracts. Cur pretreatment increased phosphorylation levels of AKT and FoxO3a compared with the A/R group. Expression of FoxO3a was significantly decreased in nuclear extract of H9c2 cells and significantly increased in the cytoplasmic extract in the Cur group compared with the A/R group. si-Sirt1 or API-2 with Cur pretreatment restored phosphorylation levels of AKT and FoxO3a to those of the A/R group. Expression of FoxO3a in the nuclear extracts of H9c2 cells in the si-Sirt1 and API-2 groups also increased to that of the A/R group. By contrast, there was a decrease in the expression of FoxO3a in the cytoplasm of H9c2 cells (Fig. 7A-D). These results indicated that Cur regulated the phosphorylation of AKT through Sirt1, which subsequently regulated phosphorylation of FoxO3a and affected the localization of FoxO3a in H9c2 cells.

Figure 7

Cur mediates nuclear localization of FoxO3a via Sirt1/AKT. (A) Western blot analysis of (B) phosphorylation of AKT and FoxO3a in A/R-injured H9c2 cells after Cur pretreatment, Sirt1 silencing and targeted inhibition of AKT activity. (C) Western blot analysis of (D) distribution of FoxO3a in the cytoplasm and nucleus of A/R-injured H9c2 cells following Cur pretreatment, Sirt1 silencing and targeted inhibition of AKT activity. ***P<0.01. Cur, curcumin; PCNA, proliferating cell nuclear antigen; Sirt, silent information regulator 1; A/R, anoxia/reoxygenation; p-, phosphorylated; si, small interfering; NC, non-targeting control; API, Triciribine; CON, control.

Cur protects cardiomyocytes from MIRI via Sirt1/AKT/FoxO3a signaling

I/R model in the rat heart was established to confirm the protective effect of Cur against MIRI. CK-MB and LDH (myocardial injury marker enzymes) (13) levels were significantly elevated in the serum samples of I/R-injured rats and Cur effectively restored these abnormal enzymatic indices (Fig. 8A and B). Evans blue and TTC staining revealed MI area was significantly increased in I/R-injured rats compared with that in the sham group, whereas Cur pretreatment significantly decreased the infarct area after MIRI (Fig. 8C and D). Echocardiography assessment of left ventricle function in rats showed that MIRI impaired cardiac function by decreasing LVEF and LVFS. Cur was effective in restoring these abnormal functions (Fig. 8E-G). HE staining showed that the myocardium exhibited myofiber separation, cardiomyocyte swelling and interstitial cell hypertrophy and TUNEL staining revealed an increase in TUNEL-positive cardiomyocytes following MIRI. However, Cur pretreatment eliminated these MIRI-induced morphological changes in myocardial tissue (Fig. 8H and I).

Figure 8

Cur attenuates MIRI. Cur effectively attenuated activities of (A) CK-MB and (B) LDH in rat serum. (C) Evans blue and TTC staining showed (D) Cur effectively decreased infarct size after MIRI. (E) Cur effectively improved (F) LVEF and (G) LVFS after MIRI. Representative images of cardiac injury evaluated using (H) hematoxylin and eosin and (I) TUNEL staining. Arrows indicated TUNEL-positive cells (apoptotic cells). ***P<0.01. Cur, curcumin; MIRI, myocardial ischemia/reperfusion injury; CK-MB, creatine kinase isoenzyme; LDH, Lactate dehydrogenase; TTC, Triphenyl tetrazolium chloride; LVEF, left ventricular ejection fraction; LVFS, left ventricular fractional shortening; I/R, ischemia/reperfusion.

The protein expression of Sirt1, LC3II, P62, NCOA4 and FTH1 and the ratios of p-AKT/AKT and p-FoxO3a/FoxO3a in rat myocardium were assessed to validate the molecular mechanism of Cur (Fig. 9A-H). I/R decreased the expression of Sirt1 in cardiomyocytes, whereas Cur-pretreated rats did not exhibit a decrease in expression of Sirt1 after I/R, which suggested that Cur can activate Sirt1 in cardiomyocytes to attenuate MIRI (Fig. 9A and B). I/R increased the ratio of LC3II/LC3Ⅰ and expression of NCOA4 in rat cardiomyocytes, with a corresponding decrease in expression of P62 and FTH1, which indicated that I/R induced autophagy-dependent ferroptosis in rat cardiomyocytes and Cur pretreatment eliminated these effects (Fig. 9C-F). p-AKT and p-FoxO3a levels showed a decreasing trend after I/R, whereas Cur increased p-AKT and p-FoxO3a levels in the rat myocardium (Fig. 9G and H). These results indicated that Cur attenuated MIRI by regulating autophagy-dependent ferroptosis via Sirt1/AKT/FoxO3a signaling (Fig. 9I).

Figure 9

Potential mechanism of action of Cur in MIRI. (A) Western blot was performed to detect protein expression of Sirt1 in MIRI heart tissues after Cur treatment, (B) Relative protein expression of Sirt1. Western blot was performed to detect protein expression of LC3II and P62 (C) in MIRI heart tissues after Cur treatment, (D represents the relative protein expression of P62 and the ratio of LC3II/I. Western blot was performed to detect protein expression of NCOA4 and FTH1 (E) in MIRI heart tissues after Cur treatment, (F) represents the relative protein expression of NCOA4 and FTH1. Western blot was performed to detect the ratios of p-AKT/AKT and p-FoxO3a/FoxO3a (G) in MIRI heart tissues after Cur treatment, (H) showed statistical figures. (I) Cur inhibits MIRI-induced autophagy-dependent ferroptosis and apoptosis in cardiomyocytes via Sirt1/AKT/FoxO3a, which increases cardiomyocyte survival and maintains cardiac function. Part of the figure was created using Figdraw (https://www.figdraw.com). *P<0.05, **P<0.01, ***P<0.001. Cur, curcumin; MIRI, myocardial ischemia/reperfusion injury; Sirt, silent information regulator 1; LC3II, microtubule-associated protein 1 light chain 3 beta; NCOA4, nuclear receptor coactivator 4; FTH1, ferritin heavy chain 1; p-, phosphorylation; I/R, ischemia/reperfusion; ROS, reactive oxygen species; SOD, superoxide dismutase; MDA, malondialdehyde; GSH, glutathione; GSSG, glutathione disulfide; A/R, anoxia/reoxygenation; ATG, autophagy related gene.

Discussion

MIRI, a notable complication with poor prognosis among patients with cardiac disorder, causes irreversible damage to the heart (44). Therefore, it is key to understand molecular mechanisms underlying MIRI and investigate the potential of effective therapeutic agents in mitigating MIRI. Ferroptosis process is iron-dependent and involves enhanced accumulation of ROS and impairment of the GSH-dependent antioxidant system, which are the primary causes of IRI (19). Cur exhibits potent modulatory activity on multiple signaling pathways associated with inflammation and oxidative stress (45). Consequently, Cur may be a promising candidate compound for MIRI attenuation (46). The present study provided insights into the molecular mechanisms underlying the protective role of Cur in MIRI. MIRI induced autophagy-dependent ferroptosis and apoptosis. In addition, Cur modulated Sirt1 to attenuate autophagy-dependent ferroptosis and apoptosis in cardiomyocytes. Modulation of Sirt1 demonstrated that Sirt1 regulated the phosphorylation level of AKT and FoxO3a, which localized FoxO3a in the cytoplasm and blocked its entry into the nucleus to prevent initiation of transcription. In turn, reduced translation decreased expression of autophagy and ferroptosis biomarkers, thereby protecting cardiomyocyte function. These findings elucidated the molecular mechanisms by which Cur attenuates MIRI, offering novel insights and avenues for future therapeutic strategies for MIRI.

In addition to traditional treatment options for cardiovascular disease, a growing body of research has suggested that functional food compounds treat cardiovascular disease via their effect on the epigenome (13,47-49). Cur is a bioactive component of turmeric that exerts multiple protective effects on the cardiovascular system, and its pleiotropic effects in cardiovascular disease have been studied extensively to establish it as a potential candidate for the treatment of MI (17,46). Cur attenuates MIRI by modulating redox dysregulation; however, Cur also modulates downstream protein activity and expression to attenuate MIRI (50,51). Duan et al (17) showed that Cur activates the JAK2/STAT3 pathway and decreases oxidative damage, which in turn inhibits MIRI. In addition, Kim et al (52) suggested that Cur modulates the toll-like receptor 2/NF-κB pathway to attenuate MIRI. The present study revealed that Cur effectively reduced serum LDH and CK-MB levels after MIRI and changes in histopathology and myocardial apoptosis after MIRI were notably suppressed. Of note, both in vivo and in vitro experiments showed that IRI or A/R injury decreased Sirt1 protein expression in cardiomyocytes, whereas Cur effectively increased Sirt1 protein expression, improved cardiomyocyte viability and decreased apoptosis. Further studies should determine whether Sirt1 activates the downstream pathway proteins to regulate cardiomyocyte phenotype.

Ferroptosis is an iron ion-dependent mode of cell death in which stress conditions decrease the antioxidant capacity of the cell, causing ROS accumulation, peroxidation and ultimately cell death (26). Autophagy is a conserved cell survival mechanism that maintains cell function and morphology by removing damaged organelles or proteins; however, uncontrolled autophagy can cause cell death (9,53). Autophagy is an upstream mechanism of ferroptosis that promotes iron oxidation by regulating intracellular iron metabolism and ROS production (54-56). Ferroptosis occurs predominantly during the reperfusion phase in the myocardium, as intracellular iron overload occurs only when myocardial blood flow is restored (57). This leads to accumulation of intracellular Fe2+ and ROS, resulting in cardiomyocyte dysfunction (19). Excessive autophagy also occurs in cardiomyocytes at this stage (9). Consequently, it was hypothesized that autophagy-dependent ferroptosis is involved in MIRI. In the present study, 3-MA (autophagy inhibitor) was used to inhibit excessive autophagy in cardiomyocytes, leading to an increase in FTH (a protein that stores iron and serves a key role in maintaining intracellular iron homeostasis) (55) and decrease in NCOA4 (a specific mediator of ferritin phagocytosis that selectively degrades ferritin) (58). This indicates that autophagy-dependent ferroptosis occurs during MIRI. Cur pretreatment effectively inhibited ferroptosis induced by excessive autophagy during MIRI, although the molecular mechanisms were not fully investigated. Based on the present results, it is reasonable to speculate that Cur further attenuates MIRI-induced autophagy-dependent ferroptosis via Sirt1-based activation of downstream pathways.

Sirt1 is a member of the NAD-dependent histone deacetylases (59). Sirt1 exerts a protective effect in various models of cardiovascular oxidative stress and mitigate doxorubicin-induced cardiotoxicity through the regulation of H2A histone family member X (60,61). In addition, there is evidence suggesting its involvement in other processes, such as cardiomyocyte apoptosis, autophagy, oxidative stress, cellular senescence and metabolic regulation (62). These findings are consistent with the present results, which demonstrated that increased expression of Sirt1 by Cur was accompanied by decreased cell death, autophagy and ferroptosis. However, silencing of Sirt1 expression resulted in a decreased protective effect of Cur, indicating that the protective effect of Cur was dependent on Sirt1. Sirt1 has been shown to mediate the activity of several key cellular proteins (AMPK, Bcl2, and Nrf2) associated with cardioprotection in addition to deacetylating lysine residues in histones for epigenetic regulation (63-65). AKT regulates the activity of several targets, including the pro-apoptotic protein Bad, caspase 9 and members of the FoxO transcription factor/protein family (FoxO1, FoxO3a and FoxO4) (42). The present study results indicated that Cur is an effective activator of the phosphorylation of AKT and FoxO3a. However, phosphorylation level of AKT and FoxO3a was reduced following the intervention of si-Sirt1. Cur failed to induce FoxO3a phosphorylation after AKT phosphorylation was blocked, which indicated that Cur activated AKT phosphorylation via Sirt1, followed by the subsequent activation of FoxO3a phosphorylation by AKT. Previous studies have shown that the AKT-induced phosphorylation of FoxO proteins leads to their nuclear export, localizing FoxO in the cytoplasm (42,66). This is in line with the present results. Nucleoplasm separation experiments showed that A/R injury retained FoxO3a in the nucleus and Cur impaired this effect. However, after inhibiting Sirt1 protein expression, FoxO3a was translocated from cytoplasm to the nucleus; the blockade of AKT activity also promoted FoxO3a translocation to the nucleus. FoxO3a entry into the nucleus during MIRI stimulates translation of autophagy-associated proteins (LC3, Gabarapl1 and ATG12), which impairs mitochondrial metabolism, promotes apoptosis and exacerbates ischemic injury in cardiomyocytes (27). The present study revealed that autophagy and ferroptosis levels were increased and viability decreased in H9c2 cells after the A/R-promoted FoxO3a entry into the nucleus. By contrast, apoptosis rate, number of autophagic lysosomes and accumulation of intracellular ROS and Fe2+ decreased in H9c2 cells after Cur retained FoxO3a in the cytoplasm. These results indicated that Cur attenuates both apoptosis and autophagy-dependent ferroptosis induced by A/R injury in H9c2 cells via the Sirt1/AKT/FoxO3a pathway. As post-translational modification alters subcellular localization of FoxO3a and its functional release (40), it is unclear whether phosphorylation or acetylation exerts a greater effect on nuclear translocation of FoxO3a. It is unclear whether target genes of FoxO3a directly affect ferroptosis.

Taken together, the present study showed that MIRI-induced excessive autophagy caused intracellular iron ion accumulation, which promoted ferroptosis and impaired cardiac function. By contrast, Cur inhibited MIRI-induced autophagy-dependent ferroptosis and apoptosis in cardiomyocytes via Sirt1/AKT/FoxO3a, thereby increasing cardiomyocyte survival and maintaining cardiac function. These findings provide novel perspectives to understand autophagy-dependent ferroptosis during MIRI.

Supplementary Data

Availability of data and materials

The data generated in the present study may be requested from the corresponding author.

Authors' contributions

STZ, ZCQ and ZQX performed experiments, analyzed data and wrote the manuscript. LFZ and HZP performed experiments and analyzed data. RBQ and EDT analyzed and interpreted data. SQL and LW confirm the authenticity of all the raw data. SQL and LW designed the experiments. All authors have read and approved the final manuscript.

Ethics approval and consent to participate

The present research protocol was reviewed and approved by the Ethics Committee of the First Affiliated Hospital of Nanchang University (approval no. CDYFY-IACUC-202211QR010).

Patient consent for publication

Not applicable.

Competing interests

The authors declare that they have no competing interests.

Acknowledgements

Not applicable.

Funding

The present study was supported by National Nature Science Foundation of China (grant nos. 82460057 and 82160073) and Jiangxi Provincial Natural Science Foundation (grant nos. 20212ACB206011, 20224ACB206002 and 20232BAB206009).

References

1 

Abdollahi E, Momtazi AA, Johnston TP and Sahebkar A: Therapeutic effects of curcumin in inflammatory and immune-mediated diseases: A nature-made jack-of-all-trades? J Cell Physiol. 233:830–848. 2018. View Article : Google Scholar

2 

Xie W, Gan J, Zhou X, Tian H, Pan X, Liu W, Li X, Du J, Xu A, Zheng M, et al: Myocardial infarction accelerates the progression of MASH by triggering immunoinflammatory response and induction of periosti. Cell Metab. 36:1269–1286.e9. 2024. View Article : Google Scholar : PubMed/NCBI

3 

Shen H, Yao Z, Zhao W, Zhang Y, Yao C and Tong C: miR-21 enhances the protective effect of loperamide on rat cardiomyocytes against hypoxia/reoxygenation, reactive oxygen species production and apoptosis via regulating Akap8 and Bard1 expression. Exp Ther Med. 17:1312–1320. 2019.PubMed/NCBI

4 

Wang Z, Yao M, Jiang L, Wang L, Yang Y, Wang Q, Qian X, Zhao Y and Qian J: Dexmedetomidine attenuates myocardial ischemia/reperfusion-induced ferroptosis via AMPK/GSK-3β/Nrf2 axis. Biomed Pharmacother. 154:1135722022. View Article : Google Scholar

5 

Hausenloy DJ, Garcia-Dorado D, Bøtker HE, Davidson SM, Downey J, Engel FB, Jennings R, Lecour S, Leor J, Madonna R, et al: Novel targets and future strategies for acute cardioprotection: Position paper of the european society of cardiology working group on cellular biology of the heart. Cardiovasc Res. 113:564–585. 2017. View Article : Google Scholar : PubMed/NCBI

6 

Davidson SM, Ferdinandy P, Andreadou I, Bøtker HE, Heusch G, Ibáñez B, Ovize M, Schulz R, Yellon DM, Hausenloy DJ, et al: Multitarget strategies to reduce myocardial ischemia/reperfusion injury: JACC review topic of the week. J Am Coll Cardiol. 73:89–99. 2019. View Article : Google Scholar : PubMed/NCBI

7 

Zhao GL, Yu LM, Gao WL, Duan WX, Jiang B, Liu XD, Zhang B, Liu ZH, Zhai ME, Jin ZX, et al: Berberine protects rat heart from ischemia/reperfusion injury via activating JAK2/STAT3 signaling and attenuating endoplasmic reticulum stress. Acta Pharmacol Sin. 37:354–367. 2016. View Article : Google Scholar : PubMed/NCBI

8 

Yao M, Wang Z, Jiang L, Wang L, Yang Y, Wang Q, Qian X, Zeng W, Yang W, Liang R and Qian J: Oxytocin ameliorates high glucose- and ischemia/reperfusion-induced myocardial injury by suppressing pyroptosis via AMPK signaling pathway. Biomed Pharmacother. 153:1134982022. View Article : Google Scholar : PubMed/NCBI

9 

Wen L, Cheng X, Fan Q, Chen Z, Luo Z, Xu T, He M and He H: TanshinoneIIA inhibits excessive autophagy and protects myocardium against ischemia/reperfusion injury via 14-3-3η/Akt/Beclin1 pathway. Eur J Pharmacol. 954:1758652023. View Article : Google Scholar

10 

Anand P, Thomas SG, Kunnumakkara AB, Sundaram C, Harikumar KB, Sung B, Tharakan ST, Misra K, Priyadarsini IK, Rajasekharan KN and Aggarwal BB: Biological activities of curcumin and its analogues (Congeners) made by man and mother nature. Biochem Pharmacol. 76:1590–1611. 2008. View Article : Google Scholar : PubMed/NCBI

11 

Aggarwal BB, Sundaram C, Malani N and Ichikawa H: Curcumin: The Indian solid gold. Adv Exp Med Biol. 595:1–75. 2007. View Article : Google Scholar : PubMed/NCBI

12 

Kumar G, Mittal S, Sak K and Tuli HS: Molecular mechanisms underlying chemopreventive potential of curcumin: Current challenges and future perspectives. Life Sci. 148:313–328. 2016. View Article : Google Scholar : PubMed/NCBI

13 

He H, Luo Y, Qiao Y, Zhang Z, Yin D, Yao J, You J and He M: Curcumin attenuates doxorubicin-induced cardiotoxicity via suppressing oxidative stress and preventing mitochondrial dysfunction mediated by 14-3-3γ. Food Funct. 9:4404–4418. 2018. View Article : Google Scholar : PubMed/NCBI

14 

Jiang C, Shi Q, Yang J, Ren H, Zhang L, Chen S, Si J, Liu Y, Sha D, Xu B and Ni J: Ceria nanozyme coordination with curcumin for treatment of sepsis-induced cardiac injury by inhibiting ferroptosis and inflammation. J Adv Res. 63:159–170. 2024. View Article : Google Scholar :

15 

El-Far AH, Elewa YHA, Abdelfattah EZA, Alsenosy AWA, Atta MS, Abou-Zeid KM, Al Jaouni SK, Mousa SA and Noreldin AE: Thymoquinone and curcumin defeat aging-associated oxidative alterations induced by D-galactose in rats' brain and heart. Int J Mol Sci. 22:68392021. View Article : Google Scholar

16 

Hong D, Zeng X, Xu W, Ma J, Tong Y and Chen Y: Altered profiles of gene expression in curcumin-treated rats with experimentally induced myocardial infarction. Pharmacol Res. 61:142–148. 2010. View Article : Google Scholar

17 

Duan W, Yang Y, Yan J, Yu S, Liu J, Zhou J, Zhang J, Jin Z and Yi D: The effects of curcumin post-treatment against myocardial ischemia and reperfusion by activation of the JAK2/STAT3 signaling pathway. Basic Res Cardiol. 107:2632012. View Article : Google Scholar : PubMed/NCBI

18 

Kang JY, Kim H, Mun D, Yun N and Joung B: Co-delivery of curcumin and miRNA-144-3p using heart-targeted extracellular vesicles enhances the therapeutic efficacy for myocardial infarction. J Control Release. 331:62–73. 2021. View Article : Google Scholar : PubMed/NCBI

19 

Jiang X, Stockwell BR and Conrad M: Ferroptosis: Mechanisms, biology and role in disease. Nat Rev Mol Cell Biol. 22:266–282. 2021. View Article : Google Scholar : PubMed/NCBI

20 

Yang B, Xu Y, Yu J, Wang Q, Fan Q, Zhao X, Qiao Y, Zhang Z, Zhou Q, Yin D, et al: Salidroside pretreatment alleviates ferroptosis induced by myocardial ischemia/reperfusion through mitochondrial superoxide-dependent AMPKα2 activation. Phytomedicine. 128:1553652024. View Article : Google Scholar

21 

Fang X, Ardehali H, Min J and Wang F: The molecular and metabolic landscape of iron and ferroptosis in cardiovascular disease. Nat Rev Cardiol. 20:7–23. 2023. View Article : Google Scholar

22 

Chen YR and Zweier JL: Cardiac mitochondria and reactive oxygen species generation. Circ Res. 114:524–537. 2014. View Article : Google Scholar : PubMed/NCBI

23 

Pasricha SR, Tye-Din J, Muckenthaler MU and Swinkels DW: Iron deficiency. Lancet. 397:233–248. 2021. View Article : Google Scholar

24 

Fang X, Wang H, Han D, Xie E, Yang X, Wei J, Gu S, Gao F, Zhu N, Yin X, et al: Ferroptosis as a target for protection against cardiomyopathy. Proc Natl Acad Sci USA. 116:2672–2680. 2019. View Article : Google Scholar : PubMed/NCBI

25 

Kremastinos DT and Farmakis D: Iron overload cardiomyopathy in clinical practice. Circulation. 124:2253–2263. 2011. View Article : Google Scholar : PubMed/NCBI

26 

Kim CH and Leitch HA: Iron overload-induced oxidative stress in myelodysplastic syndromes and its cellular sequelae. Crit Rev Oncol Hematol. 163:1033672021. View Article : Google Scholar : PubMed/NCBI

27 

Wang C, Xu W, Zhang Y, Zhang F and Huang K: PARP1 promote autophagy in cardiomyocytes via modulating FoxO3a transcription. Cell Death Dis. 9:10472018. View Article : Google Scholar : PubMed/NCBI

28 

D'Onofrio N, Servillo L and Balestrieri ML: SIRT1 and SIRT6 signaling pathways in cardiovascular disease protection. Antioxid Redox Signal. 28:711–732. 2018. View Article : Google Scholar :

29 

Karbasforooshan H and Karimi G: The role of SIRT1 in diabetic cardiomyopathy. Biomed Pharmacother. 90:386–392. 2017. View Article : Google Scholar : PubMed/NCBI

30 

Verdin E: The many faces of sirtuins: Coupling of NAD metabolism, sirtuins and lifespan. Nat Med. 20:25–27. 2014. View Article : Google Scholar : PubMed/NCBI

31 

Li W, Du D, Wang H, Liu Y, Lai X, Jiang F, Chen D, Zhang Y, Zong J and Li Y: Silent information regulator 1 (SIRT1) promotes the migration and proliferation of endothelial progenitor cells through the PI3K/Akt/eNOS signaling pathway. Int J Clin Exp Pathol. 8:2274–2287. 2015.PubMed/NCBI

32 

National Research Council Committee for the Update of the Guide for the C and Use of Laboratory A: The National Academies Collection: Reports funded by National Institutes of Health. Guide for the Care and Use of Laboratory Animals. National Academies Press; US: Copyright © 2011, National Academy of Sciences, Washington (DC). 2011

33 

Nolen RS: New AVMA guidelines aim to limit animal suffering in emergencies. J Am Vet Med Assoc. 254:1242–1243. 2019.

34 

He H, Wang L, Qiao Y, Yang B, Yin D and He M: Epigallocatechin-3-gallate pretreatment alleviates doxorubicin-induced ferroptosis and cardiotoxicity by upregulating AMPKα2 and activating adaptive autophagy. Redox Biol. 48:1021852021. View Article : Google Scholar

35 

Zhao ST, Qiu ZC, Zeng RY, Zou HX, Qiu RB, Peng HZ, Zhou LF, Xu ZQ, Lai SQ and Wan L: Exploring the molecular biology of ischemic cardiomyopathy based on ferroptosis-related genes. Exp Ther Med. 27:2212024. View Article : Google Scholar

36 

Livak KJ and Schmittgen TD: Analysis of relative gene expression data using real-time quantitative PCR and the 2(-Delta Delta C(T)) method. Methods. 25:402–408. 2001. View Article : Google Scholar

37 

Teringova E and Tousek P: Apoptosis in ischemic heart disease. J Transl Med. 15:872017. View Article : Google Scholar : PubMed/NCBI

38 

Li Y, An M, Fu X, Meng X, Ma Y, Liu H, Li Q, Xu H and Chen J: Bushen Wenyang Huayu Decoction inhibits autophagy by regulating the SIRT1-FoXO-1 pathway in endometriosis rats. J Ethnopharmacol. 308:1162772023. View Article : Google Scholar : PubMed/NCBI

39 

Dong Y, Chen H, Gao J, Liu Y, Li J and Wang J: Molecular machinery and interplay of apoptosis and autophagy in coronary heart disease. J Mol Cell Cardiol. 136:27–41. 2019. View Article : Google Scholar : PubMed/NCBI

40 

Chen L, Li S, Zhu J, You A, Huang X, Yi X and Xue M: Mangiferin prevents myocardial infarction-induced apoptosis and heart failure in mice by activating the Sirt1/FoxO3a pathway. J Cell Mol Med. 25:2944–2955. 2021. View Article : Google Scholar : PubMed/NCBI

41 

Yang X, Jiang T, Wang Y and Guo L: The role and mechanism of SIRT1 in resveratrol-regulated osteoblast autophagy in osteoporosis rats. Sci Rep. 9:184242019. View Article : Google Scholar : PubMed/NCBI

42 

Tang L, Zeng Z, Zhou Y, Wang B, Zou P, Wang Q, Ying J, Wang F, Li X, Xu S, et al: Bacillus amyloliquefaciens SC06 Induced AKT-FOXO signaling pathway-mediated autophagy to alleviate oxidative stress in IPEC-J2 cells. Antioxidants (Basel). 10:15452021. View Article : Google Scholar : PubMed/NCBI

43 

Sengupta A, Molkentin JD and Yutzey KE: FoxO transcription factors promote autophagy in cardiomyocytes. J Biol Chem. 284:28319–28331. 2009. View Article : Google Scholar : PubMed/NCBI

44 

Tsao CW, Aday AW, Almarzooq ZI, Anderson CAM, Arora P, Avery CL, Baker-Smith CM, Beaton AZ, Boehme AK, Buxton AE, et al: Heart disease and stroke statistics-2023 update: A report from the american heart association. Circulation. 147:e93–e621. 2023. View Article : Google Scholar : PubMed/NCBI

45 

Li H, Sureda A, Devkota HP, Pittalà V, Barreca D, Silva AS, Tewari D, Xu S and Nabavi SM: Curcumin, the golden spice in treating cardiovascular diseases. Biotechnol Adv. 38:1073432020. View Article : Google Scholar

46 

Mokhtari-Zaer A, Marefati N, Atkin SL, Butler AE and Sahebkar A: The protective role of curcumin in myocardial ischemia-reperfusion injury. J Cell Physiol. 234:214–222. 2018. View Article : Google Scholar : PubMed/NCBI

47 

Jabczyk M, Nowak J, Hudzik B and Zubelewicz-Szkodzińska B: Curcumin in metabolic health and disease. Nutrients. 13:44402021. View Article : Google Scholar : PubMed/NCBI

48 

Li M, Wu H, Yuan Y, Hu B and Gu N: Recent fabrications and applications of cardiac patch in myocardial infarction treatment. VIEW. 3:202001532022. View Article : Google Scholar

49 

Lin L, Liu S, Chen Z, Xia Y, Xie J, Fu M, Lu D, Wu Y, Shen H, Yang P and Qian J: Anatomically resolved transcriptome and proteome landscapes reveal disease-relevant molecular signatures and systematic changes in heart function of end-stage dilated cardiomyopathy. VIEW. 4:202200402023. View Article : Google Scholar

50 

Guo S, Meng XW, Yang XS, Liu XF, Ou-Yang CH and Liu C: Curcumin administration suppresses collagen synthesis in the hearts of rats with experimental diabetes. Acta Pharmacol Sin. 39:195–204. 2018. View Article : Google Scholar :

51 

Ramachandran C, Rodriguez S, Ramachandran R, Raveendran Nair PK, Fonseca H, Khatib Z, Escalon E and Melnick SJ: Expression profiles of apoptotic genes induced by curcumin in human breast cancer and mammary epithelial cell lines. Anticancer Res. 25:3293–3302. 2005.PubMed/NCBI

52 

Kim YS, Kwon JS, Cho YK, Jeong MH, Cho JG, Park JC, Kang JC and Ahn Y: Curcumin reduces the cardiac ischemia-reperfusion injury: Involvement of the toll-like receptor 2 in cardiomyocytes. J Nutr Biochem. 23:1514–1523. 2012. View Article : Google Scholar : PubMed/NCBI

53 

Hu F, Hu T, Qiao Y, Huang H, Zhang Z, Huang W, Liu J and Lai S: Berberine inhibits excessive autophagy and protects myocardium against ischemia/reperfusion injury via the RhoE/AMPK pathway. Int J Mol Med. 53:492024. View Article : Google Scholar : PubMed/NCBI

54 

Chen HY, Xiao ZZ, Ling X, Xu RN, Zhu P and Zheng SY: ELAVL1 is transcriptionally activated by FOXC1 and promotes ferroptosis in myocardial ischemia/reperfusion injury by regulating autophagy. Mol Med. 27:142021. View Article : Google Scholar : PubMed/NCBI

55 

Zhou B, Liu J, Kang R, Klionsky DJ, Kroemer G and Tang D: Ferroptosis is a type of autophagy-dependent cell death. Semin Cancer Biol. 66:89–100. 2020. View Article : Google Scholar

56 

Wu D, Zhang K and Hu P: The role of autophagy in acute myocardial infarction. Front Pharmacol. 10:5512019. View Article : Google Scholar : PubMed/NCBI

57 

Cai W, Liu L, Shi X, Liu Y, Wang J, Fang X, Chen Z, Ai D, Zhu Y and Zhang X: Alox15/15-HpETE aggravates myocardial ischemia-reperfusion injury by promoting cardiomyocyte ferroptosis. Circulation. 147:1444–1460. 2023. View Article : Google Scholar : PubMed/NCBI

58 

Mancias JD, Wang X, Gygi SP, Harper JW and Kimmelman AC: Quantitative proteomics identifies NCOA4 as the cargo receptor mediating ferritinophagy. Nature. 509:105–109. 2014. View Article : Google Scholar : PubMed/NCBI

59 

Guo Z, Liao Z, Huang L, Liu D, Yin D and He M: Kaempferol protects cardiomyocytes against anoxia/reoxygenation injury via mitochondrial pathway mediated by SIRT1. Eur J Pharmacol. 761:245–253. 2015. View Article : Google Scholar : PubMed/NCBI

60 

Huang L, He H, Liu Z, Liu D, Yin D and He M: Protective effects of isorhamnetin on cardiomyocytes against anoxia/reoxygenation-induced injury is mediated by SIRT1. J Cardiovasc Pharmacol. 67:526–537. 2016. View Article : Google Scholar : PubMed/NCBI

61 

Kuno A, Hosoda R, Tsukamoto M, Sato T, Sakuragi H, Ajima N, Saga Y, Tada K, Taniguchi Y, Iwahara N and Horio Y: SIRT1 in the cardiomyocyte counteracts doxorubicin-induced cardiotoxicity via regulating histone H2AX. Cardiovasc Res. 118:3360–3373. 2023. View Article : Google Scholar

62 

Ding X, Zhu C, Wang W, Li M, Ma C and Gao B: SIRT1 is a regulator of autophagy: Implications for the progression and treatment of myocardial ischemia-reperfusion. Pharmacol Res. 199:1069572024. View Article : Google Scholar

63 

Wei YJ, Wang JF, Cheng F, Xu HJ, Chen JJ, Xiong J and Wang J: miR-124-3p targeted SIRT1 to regulate cell apoptosis, inflammatory response, and oxidative stress in acute myocardial infarction in rats via modulation of the FGF21/CREB/PGC1α pathway. J Physiol Biochem. 77:577–587. 2021. View Article : Google Scholar : PubMed/NCBI

64 

Yu S, Qian H, Tian D, Yang M, Li D, Xu H, Chen J, Yang J, Hao X, Liu Z, et al: Linggui Zhugan Decoction activates the SIRT1-AMPK-PGC1α signaling pathway to improve mitochondrial and oxidative damage in rats with chronic heart failure caused by myocardial infarction. Front Pharmacol. 14:10748372023. View Article : Google Scholar

65 

Zhang W, Wang X, Tang Y and Huang C: Melatonin alleviates doxorubicin-induced cardiotoxicity via inhibiting oxidative stress pyroptosis and apoptosis by activating Sirt1/Nrf2 pathway. Biomed Pharmacother. 162:1145912023. View Article : Google Scholar

66 

Xie W, Zhu T, Zhang S and Sun X: Protective effects of Gypenoside XVII against cerebral ischemia/reperfusion injury via SIRT1-FOXO3A- and Hif1a-BNIP3-mediated mitochondrial autophagy. J Transl Med. 20:6222022. View Article : Google Scholar : PubMed/NCBI

Related Articles

  • Abstract
  • View
  • Download
  • Twitter
Copy and paste a formatted citation
Spandidos Publications style
Zhao S, Qiu Z, Xu Z, Tao E, Qiu R, Peng H, Zhou L, Zeng R, Lai S, Wan L, Wan L, et al: Curcumin attenuates myocardial ischemia‑reperfusion‑induced autophagy‑dependent ferroptosis via Sirt1/AKT/FoxO3a signaling. Int J Mol Med 55: 51, 2025.
APA
Zhao, S., Qiu, Z., Xu, Z., Tao, E., Qiu, R., Peng, H. ... Wan, L. (2025). Curcumin attenuates myocardial ischemia‑reperfusion‑induced autophagy‑dependent ferroptosis via Sirt1/AKT/FoxO3a signaling. International Journal of Molecular Medicine, 55, 51. https://doi.org/10.3892/ijmm.2025.5492
MLA
Zhao, S., Qiu, Z., Xu, Z., Tao, E., Qiu, R., Peng, H., Zhou, L., Zeng, R., Lai, S., Wan, L."Curcumin attenuates myocardial ischemia‑reperfusion‑induced autophagy‑dependent ferroptosis via Sirt1/AKT/FoxO3a signaling". International Journal of Molecular Medicine 55.3 (2025): 51.
Chicago
Zhao, S., Qiu, Z., Xu, Z., Tao, E., Qiu, R., Peng, H., Zhou, L., Zeng, R., Lai, S., Wan, L."Curcumin attenuates myocardial ischemia‑reperfusion‑induced autophagy‑dependent ferroptosis via Sirt1/AKT/FoxO3a signaling". International Journal of Molecular Medicine 55, no. 3 (2025): 51. https://doi.org/10.3892/ijmm.2025.5492
Copy and paste a formatted citation
x
Spandidos Publications style
Zhao S, Qiu Z, Xu Z, Tao E, Qiu R, Peng H, Zhou L, Zeng R, Lai S, Wan L, Wan L, et al: Curcumin attenuates myocardial ischemia‑reperfusion‑induced autophagy‑dependent ferroptosis via Sirt1/AKT/FoxO3a signaling. Int J Mol Med 55: 51, 2025.
APA
Zhao, S., Qiu, Z., Xu, Z., Tao, E., Qiu, R., Peng, H. ... Wan, L. (2025). Curcumin attenuates myocardial ischemia‑reperfusion‑induced autophagy‑dependent ferroptosis via Sirt1/AKT/FoxO3a signaling. International Journal of Molecular Medicine, 55, 51. https://doi.org/10.3892/ijmm.2025.5492
MLA
Zhao, S., Qiu, Z., Xu, Z., Tao, E., Qiu, R., Peng, H., Zhou, L., Zeng, R., Lai, S., Wan, L."Curcumin attenuates myocardial ischemia‑reperfusion‑induced autophagy‑dependent ferroptosis via Sirt1/AKT/FoxO3a signaling". International Journal of Molecular Medicine 55.3 (2025): 51.
Chicago
Zhao, S., Qiu, Z., Xu, Z., Tao, E., Qiu, R., Peng, H., Zhou, L., Zeng, R., Lai, S., Wan, L."Curcumin attenuates myocardial ischemia‑reperfusion‑induced autophagy‑dependent ferroptosis via Sirt1/AKT/FoxO3a signaling". International Journal of Molecular Medicine 55, no. 3 (2025): 51. https://doi.org/10.3892/ijmm.2025.5492
Follow us
  • Twitter
  • LinkedIn
  • Facebook
About
  • Spandidos Publications
  • Careers
  • Cookie Policy
  • Privacy Policy
How can we help?
  • Help
  • Live Chat
  • Contact
  • Email to our Support Team