Spandidos Publications Logo
  • About
    • About Spandidos
    • Aims and Scopes
    • Abstracting and Indexing
    • Editorial Policies
    • Reprints and Permissions
    • Job Opportunities
    • Terms and Conditions
    • Contact
  • Journals
    • All Journals
    • Oncology Letters
      • Oncology Letters
      • Information for Authors
      • Editorial Policies
      • Editorial Board
      • Aims and Scope
      • Abstracting and Indexing
      • Bibliographic Information
      • Archive
    • International Journal of Oncology
      • International Journal of Oncology
      • Information for Authors
      • Editorial Policies
      • Editorial Board
      • Aims and Scope
      • Abstracting and Indexing
      • Bibliographic Information
      • Archive
    • Molecular and Clinical Oncology
      • Molecular and Clinical Oncology
      • Information for Authors
      • Editorial Policies
      • Editorial Board
      • Aims and Scope
      • Abstracting and Indexing
      • Bibliographic Information
      • Archive
    • Experimental and Therapeutic Medicine
      • Experimental and Therapeutic Medicine
      • Information for Authors
      • Editorial Policies
      • Editorial Board
      • Aims and Scope
      • Abstracting and Indexing
      • Bibliographic Information
      • Archive
    • International Journal of Molecular Medicine
      • International Journal of Molecular Medicine
      • Information for Authors
      • Editorial Policies
      • Editorial Board
      • Aims and Scope
      • Abstracting and Indexing
      • Bibliographic Information
      • Archive
    • Biomedical Reports
      • Biomedical Reports
      • Information for Authors
      • Editorial Policies
      • Editorial Board
      • Aims and Scope
      • Abstracting and Indexing
      • Bibliographic Information
      • Archive
    • Oncology Reports
      • Oncology Reports
      • Information for Authors
      • Editorial Policies
      • Editorial Board
      • Aims and Scope
      • Abstracting and Indexing
      • Bibliographic Information
      • Archive
    • Molecular Medicine Reports
      • Molecular Medicine Reports
      • Information for Authors
      • Editorial Policies
      • Editorial Board
      • Aims and Scope
      • Abstracting and Indexing
      • Bibliographic Information
      • Archive
    • World Academy of Sciences Journal
      • World Academy of Sciences Journal
      • Information for Authors
      • Editorial Policies
      • Editorial Board
      • Aims and Scope
      • Abstracting and Indexing
      • Bibliographic Information
      • Archive
    • International Journal of Functional Nutrition
      • International Journal of Functional Nutrition
      • Information for Authors
      • Editorial Policies
      • Editorial Board
      • Aims and Scope
      • Abstracting and Indexing
      • Bibliographic Information
      • Archive
    • International Journal of Epigenetics
      • International Journal of Epigenetics
      • Information for Authors
      • Editorial Policies
      • Editorial Board
      • Aims and Scope
      • Abstracting and Indexing
      • Bibliographic Information
      • Archive
    • Medicine International
      • Medicine International
      • Information for Authors
      • Editorial Policies
      • Editorial Board
      • Aims and Scope
      • Abstracting and Indexing
      • Bibliographic Information
      • Archive
  • Articles
  • Information
    • Information for Authors
    • Information for Reviewers
    • Information for Librarians
    • Information for Advertisers
    • Conferences
  • Language Editing
Spandidos Publications Logo
  • About
    • About Spandidos
    • Aims and Scopes
    • Abstracting and Indexing
    • Editorial Policies
    • Reprints and Permissions
    • Job Opportunities
    • Terms and Conditions
    • Contact
  • Journals
    • All Journals
    • Biomedical Reports
      • Information for Authors
      • Editorial Policies
      • Editorial Board
      • Aims and Scope
      • Abstracting and Indexing
      • Bibliographic Information
      • Archive
    • Experimental and Therapeutic Medicine
      • Information for Authors
      • Editorial Policies
      • Editorial Board
      • Aims and Scope
      • Abstracting and Indexing
      • Bibliographic Information
      • Archive
    • International Journal of Epigenetics
      • Information for Authors
      • Editorial Policies
      • Editorial Board
      • Aims and Scope
      • Abstracting and Indexing
      • Bibliographic Information
      • Archive
    • International Journal of Functional Nutrition
      • Information for Authors
      • Editorial Policies
      • Editorial Board
      • Aims and Scope
      • Abstracting and Indexing
      • Bibliographic Information
      • Archive
    • International Journal of Molecular Medicine
      • Information for Authors
      • Editorial Policies
      • Editorial Board
      • Aims and Scope
      • Abstracting and Indexing
      • Bibliographic Information
      • Archive
    • International Journal of Oncology
      • Information for Authors
      • Editorial Policies
      • Editorial Board
      • Aims and Scope
      • Abstracting and Indexing
      • Bibliographic Information
      • Archive
    • Medicine International
      • Information for Authors
      • Editorial Policies
      • Editorial Board
      • Aims and Scope
      • Abstracting and Indexing
      • Bibliographic Information
      • Archive
    • Molecular and Clinical Oncology
      • Information for Authors
      • Editorial Policies
      • Editorial Board
      • Aims and Scope
      • Abstracting and Indexing
      • Bibliographic Information
      • Archive
    • Molecular Medicine Reports
      • Information for Authors
      • Editorial Policies
      • Editorial Board
      • Aims and Scope
      • Abstracting and Indexing
      • Bibliographic Information
      • Archive
    • Oncology Letters
      • Information for Authors
      • Editorial Policies
      • Editorial Board
      • Aims and Scope
      • Abstracting and Indexing
      • Bibliographic Information
      • Archive
    • Oncology Reports
      • Information for Authors
      • Editorial Policies
      • Editorial Board
      • Aims and Scope
      • Abstracting and Indexing
      • Bibliographic Information
      • Archive
    • World Academy of Sciences Journal
      • Information for Authors
      • Editorial Policies
      • Editorial Board
      • Aims and Scope
      • Abstracting and Indexing
      • Bibliographic Information
      • Archive
  • Articles
  • Information
    • For Authors
    • For Reviewers
    • For Librarians
    • For Advertisers
    • Conferences
  • Language Editing
Login Register Submit
  • This site uses cookies
  • You can change your cookie settings at any time by following the instructions in our Cookie Policy. To find out more, you may read our Privacy Policy.

    I agree
Search articles by DOI, keyword, author or affiliation
Search
Advanced Search
presentation
International Journal of Molecular Medicine
Join Editorial Board Propose a Special Issue
Print ISSN: 1107-3756 Online ISSN: 1791-244X
Journal Cover
April-2025 Volume 55 Issue 4

Full Size Image

Sign up for eToc alerts
Recommend to Library

Journals

International Journal of Molecular Medicine

International Journal of Molecular Medicine

International Journal of Molecular Medicine is an international journal devoted to molecular mechanisms of human disease.

International Journal of Oncology

International Journal of Oncology

International Journal of Oncology is an international journal devoted to oncology research and cancer treatment.

Molecular Medicine Reports

Molecular Medicine Reports

Covers molecular medicine topics such as pharmacology, pathology, genetics, neuroscience, infectious diseases, molecular cardiology, and molecular surgery.

Oncology Reports

Oncology Reports

Oncology Reports is an international journal devoted to fundamental and applied research in Oncology.

Experimental and Therapeutic Medicine

Experimental and Therapeutic Medicine

Experimental and Therapeutic Medicine is an international journal devoted to laboratory and clinical medicine.

Oncology Letters

Oncology Letters

Oncology Letters is an international journal devoted to Experimental and Clinical Oncology.

Biomedical Reports

Biomedical Reports

Explores a wide range of biological and medical fields, including pharmacology, genetics, microbiology, neuroscience, and molecular cardiology.

Molecular and Clinical Oncology

Molecular and Clinical Oncology

International journal addressing all aspects of oncology research, from tumorigenesis and oncogenes to chemotherapy and metastasis.

World Academy of Sciences Journal

World Academy of Sciences Journal

Multidisciplinary open-access journal spanning biochemistry, genetics, neuroscience, environmental health, and synthetic biology.

International Journal of Functional Nutrition

International Journal of Functional Nutrition

Open-access journal combining biochemistry, pharmacology, immunology, and genetics to advance health through functional nutrition.

International Journal of Epigenetics

International Journal of Epigenetics

Publishes open-access research on using epigenetics to advance understanding and treatment of human disease.

Medicine International

Medicine International

An International Open Access Journal Devoted to General Medicine.

Journal Cover
April-2025 Volume 55 Issue 4

Full Size Image

Sign up for eToc alerts
Recommend to Library

  • Article
  • Citations
    • Cite This Article
    • Download Citation
    • Create Citation Alert
    • Remove Citation Alert
    • Cited By
  • Similar Articles
    • Related Articles (in Spandidos Publications)
    • Similar Articles (Google Scholar)
    • Similar Articles (PubMed)
  • Download PDF
  • Download XML
  • View XML

  • Supplementary Files
    • Supplementary_Data.pdf
Article Open Access

p23 protects against ferroptosis of brain microvascular endothelial cells in ischemic stroke

  • Authors:
    • Yao Zhao
    • Yunfei Xu
    • Qing Xu
    • Nina He
    • Jie Zhao
    • Ying Liu
  • View Affiliations / Copyright

    Affiliations: Department of Neurosurgery, Xiangya Hospital, Central South University, Changsha, Hunan 410008, P.R. China
    Copyright: © Zhao et al. This is an open access article distributed under the terms of Creative Commons Attribution License.
  • Article Number: 64
    |
    Published online on: February 19, 2025
       https://doi.org/10.3892/ijmm.2025.5505
  • Expand metrics +
Metrics: Total Views: 0 (Spandidos Publications: | PMC Statistics: )
Metrics: Total PDF Downloads: 0 (Spandidos Publications: | PMC Statistics: )
Cited By (CrossRef): 0 citations Loading Articles...

This article is mentioned in:



Abstract

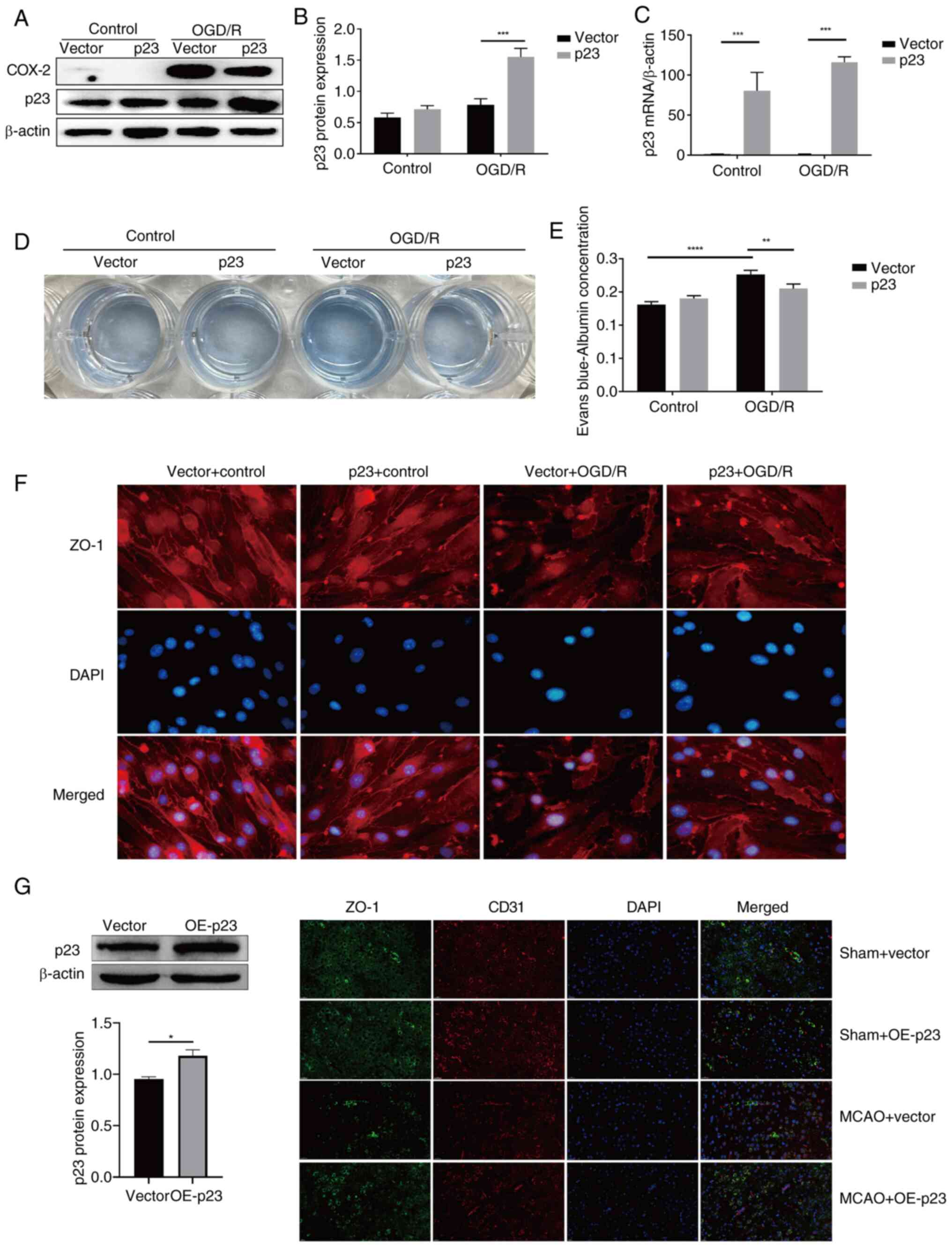
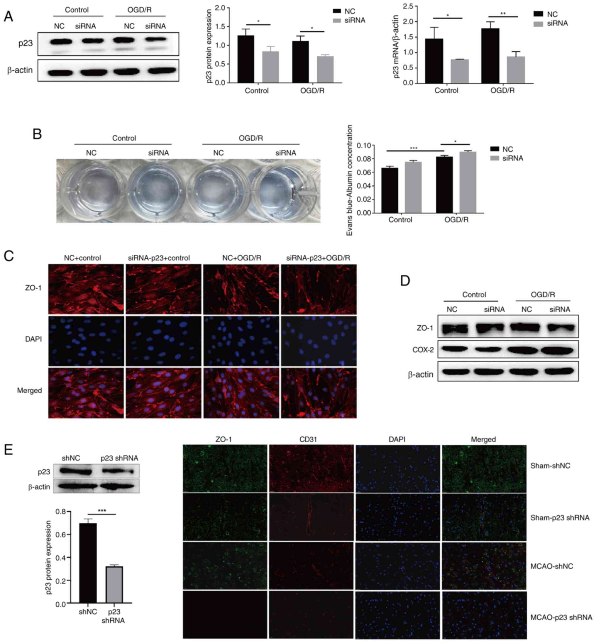
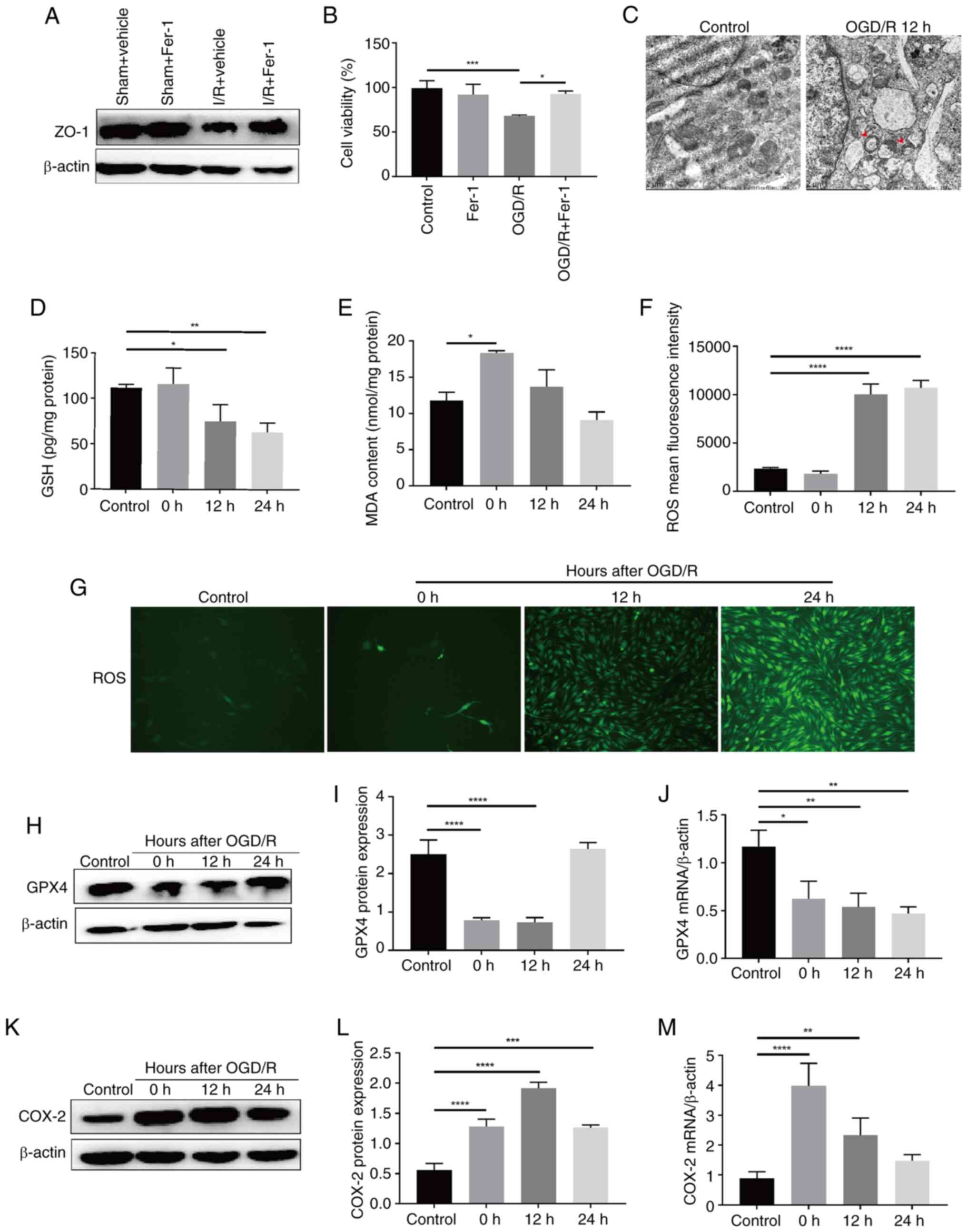
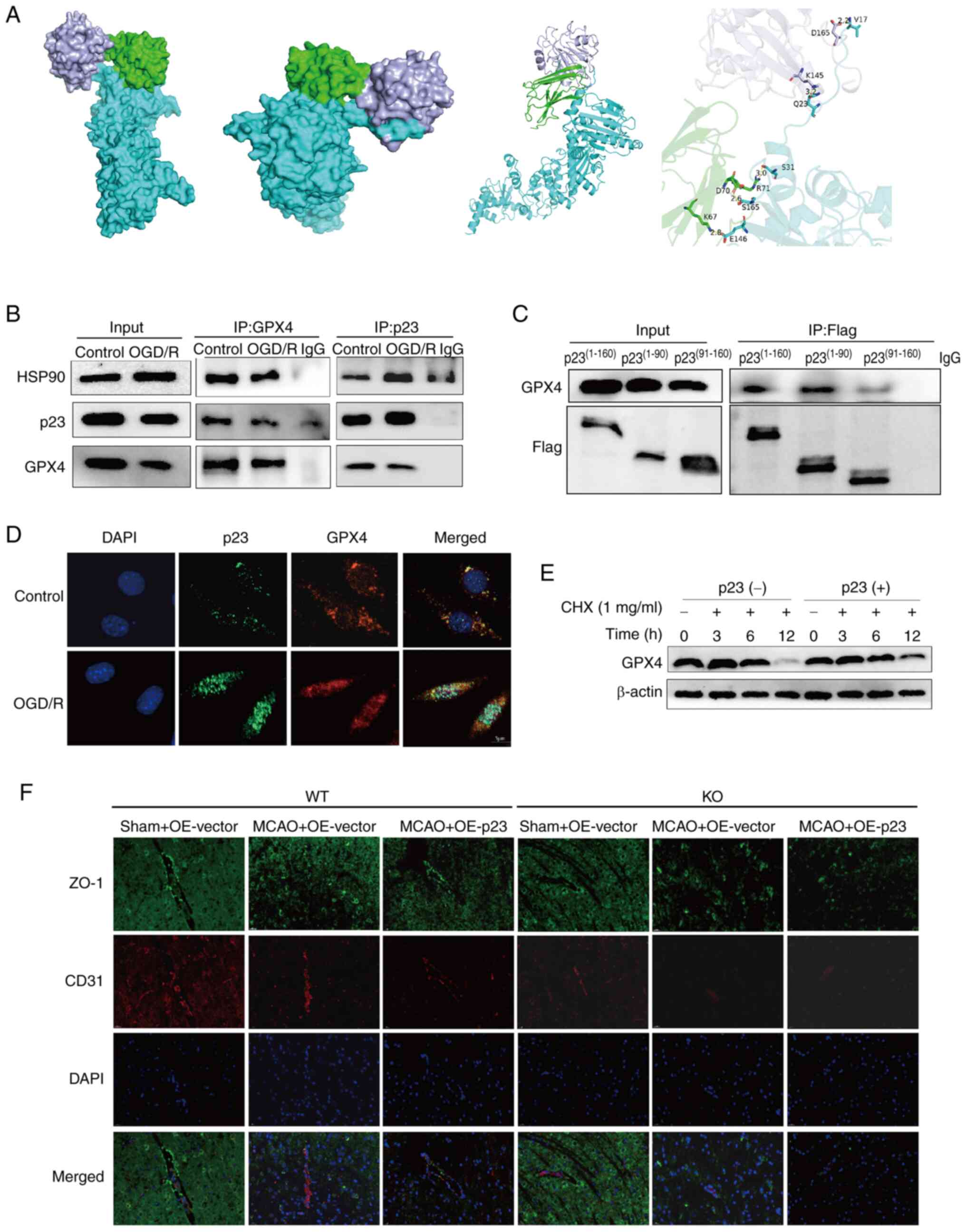
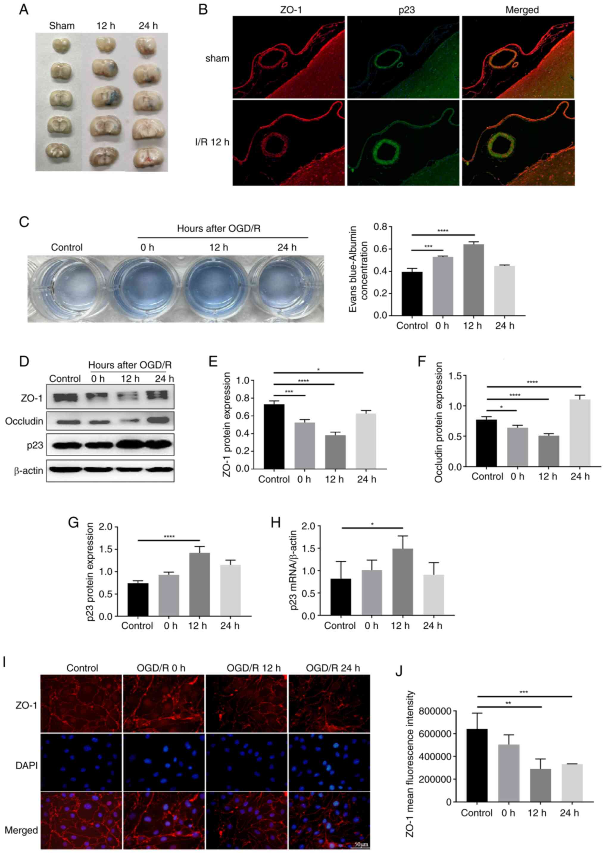
Ferroptosis is a type of iron‑dependent regulated cell death that differs from apoptosis, autophagy or necrosis. p23 serves as a co‑chaperone and performs a unique biological function in various diseases by binding to client proteins to modulate their biological functions; however, its effect on ferroptosis remains largely unknown. In the present study, the effects of cerebral ischemia/reperfusion (I/R) injury (CIRI) or oxygen‑glucose deprivation/reoxygenation on the blood‑brain barrier (BBB) and ferroptosis in brain microvascular endothelial cells (BMECs), as well as the expression of p23, were examined. Subsequently, the effects of p23 on CIRI‑induced BBB dysfunction and BMEC ferroptosis were determined. Finally, the role of glutathione peroxidase 4 (GPX4) in the regulatory effects of p23 on ferroptosis was detected. The results revealed that p23 protected against BBB injury caused by CIRI by inhibiting ferroptosis in BMECs. The effect of p23 on ferroptosis was then explored, and it was found that the expression of GPX4, a major regulator of ferroptosis, was promoted by p23. Furthermore, molecular docking and co‑immunoprecipitation experiments revealed that p23 could bind to GPX4 through its N‑terminal domain (1‑90aa), enhance the stability of GPX4 and inhibit the degradation of GPX4 by cycloheximide. Finally, a cerebral I/R animal model was established using GPX4 conditional knockout mice (GPX4 FosCreERT2/+), and it was revealed that the protective effect of p23 overexpression on the BBB in GPX4 FosCreERT2/+ mice was attenuated compared with that in GPX4 FosCreERT2/‑ mice. In conclusion, p23 may serve a protective role against cerebral I/R‑induced BBB injury by inhibiting ferroptosis in BMECs through enhancing the stability of GPX4, providing a potential therapeutic target for ischemic stroke.
View Figures

Figure 1

Figure 2

Figure 3

Figure 4

Figure 5

Figure 6

Figure 7

View References

1 

Miller JB, Merck LH, Wira CR, Meurer WJ, Schrock JW, Nomura JT, Siket MS, Madsen TE, Wright DW, Panagos PD and Lewandowski C: The advanced reperfusion Era: Implications for emergency systems of ischemic stroke care. Ann Emerg Med. 69:192–201. 2017. View Article : Google Scholar

2 

Eltzschig HK and Eckle T: Ischemia and reperfusion-from mechanism to translation. Nat Med. 17:1391–1401. 2011. View Article : Google Scholar : PubMed/NCBI

3 

Leigh R, Christensen S, Campbell BC, Marks MP, Albers GW and Lansberg MG: Pretreatment blood-brain barrier disruption and post-endovascular intracranial hemorrhage. Neurology. 87:263–269. 2016. View Article : Google Scholar : PubMed/NCBI

4 

Jiang X, Andjelkovic AV, Zhu L, Yang T, Bennett MVL, Chen J, Keep RF and Shi Y: Blood-brain barrier dysfunction and recovery after ischemic stroke. Prog Neurobiol. 163-164:144–171. 2018. View Article : Google Scholar :

5 

Leigh R, Jen SS, Hillis AE, Krakauer JW and Barker PB: Pretreatment blood-brain barrier damage and post-treatment intracranial hemorrhage in patients receiving intravenous tissue-type plasminogen activator. Stroke. 45:2030–2035. 2014. View Article : Google Scholar : PubMed/NCBI

6 

Desilles JP, Rouchaud A, Labreuche J, Meseguer E, Laissy JP, Serfaty JM, Lapergue B, Klein IF, Guidoux C, Cabrejo L, et al: Blood-brain barrier disruption is associated with increased mortality after endovascular therapy. Neurology. 80:844–851. 2013. View Article : Google Scholar : PubMed/NCBI

7 

Villringer K, Sanz Cuesta BE, Ostwaldt AC, Grittner U, Brunecker P, Khalil AA, Schindler K, Eisenblätter O, Audebert H and Fiebach JB: DCE-MRI blood-brain barrier assessment in acute ischemic stroke. Neurology. 88:433–440. 2017. View Article : Google Scholar

8 

Ji B, Zhou F, Han L, Yang J, Fan H, Li S, Li J, Zhang X, Wang X, Chen X and Xu Y: Sodium Tanshinone IIA sulfonate enhances effectiveness Rt-PA treatment in acute ischemic stroke patients associated with ameliorating blood-brain barrier damage. Transl Stroke Res. 8:334–340. 2017. View Article : Google Scholar : PubMed/NCBI

9 

Dixon SJ, Lemberg KM, Lamprecht MR, Skouta R, Zaitsev EM, Gleason CE, Patel DN, Bauer AJ, Cantley AM, Yang WS, et al: Ferroptosis: An iron-dependent form of nonapoptotic cell death. Cell. 149:1060–1072. 2012. View Article : Google Scholar : PubMed/NCBI

10 

Zhao Y, Liu Y, Xu Y, Li K, Zhou L, Qiao H, Xu Q and Zhao J: The role of ferroptosis in blood-brain barrier injury. Cell Mol Neurobiol. 43:223–236. 2022. View Article : Google Scholar : PubMed/NCBI

11 

Tuo QZ, Lei P, Jackman KA, Li XL, Xiong H, Li XL, Liuyang ZY, Roisman L, Zhang ST, Ayton S, et al: Tau-mediated iron export prevents ferroptotic damage after ischemic stroke. Mol Psychiatry. 22:1520–1530. 2017. View Article : Google Scholar : PubMed/NCBI

12 

Yan BC, Cao J, Liu J, Gu Y, Xu Z, Li D and Gao L: Dietary Fe3O4 Nanozymes prevent the injury of neurons and blood-brain barrier integrity from cerebral ischemic stroke. ACS Biomater Sci Eng. 7:299–310. 2021. View Article : Google Scholar

13 

Xu Y, Li K, Zhao Y, Zhou L, He N, Qiao H, Xu Q, Zhang H, Liu Y and Zhao J: Inhibition of 15-hydroxyprostaglandin dehydrogenase protects neurons from ferroptosis in ischemic stroke. MedComm. 5:e4522024. View Article : Google Scholar : PubMed/NCBI

14 

Liu H, Hua Y, Keep RF and Xi G: Brain ceruloplasmin expression after experimental intracerebral hemorrhage and protection against Iron-induced brain injury. Transl Stroke Res. 10:112–119. 2019. View Article : Google Scholar :

15 

Tanioka T, Nakatani Y, Semmyo N, Murakami M and Kudo I: Molecular identification of cytosolic prostaglandin E2 synthase that is functionally coupled with cyclooxygenase-1 in immediate prostaglandin E2 biosynthesis. J Biol Chem. 275:32775–32782. 2000. View Article : Google Scholar : PubMed/NCBI

16 

Exner KS and Ivanova A: A doxorubicin-peptide-gold nanoparticle conjugate as a functionalized drug delivery system: Exploring the limits. Phys Chem Chem Phys. 24:14985–14992. 2022. View Article : Google Scholar : PubMed/NCBI

17 

Martinez-Yamout MA, Venkitakrishnan RP, Preece NE, Kroon G, Wright PE and Dyson HJ: Localization of sites of interaction between p23 and Hsp90 in solution. J Biol Chem. 281:14457–14464. 2006. View Article : Google Scholar : PubMed/NCBI

18 

Echtenkamp FJ, Zelin E, Oxelmark E, Woo JI, Andrews BJ, Garabedian M and Freeman BC: Global functional map of the p23 molecular chaperone reveals an extensive cellular network. Mol Cell. 43:229–241. 2011. View Article : Google Scholar : PubMed/NCBI

19 

Grad I, McKee TA, Ludwig SM, Hoyle GW, Ruiz P, Wurst W, Floss T, Miller CA III and Picard D: The Hsp90 cochaperone p23 is essential for perinatal survival. Mol Cell Biol. 26:8976–8983. 2006. View Article : Google Scholar : PubMed/NCBI

20 

Lovgren AK, Kovarova M and Koller BH: cPGES/p23 is required for glucocorticoid receptor function and embryonic growth but not prostaglandin E2 synthesis. Mol Cell Biol. 27:4416–4430. 2007. View Article : Google Scholar : PubMed/NCBI

21 

Patwardhan CA, Fauq A, Peterson LB, Miller C, Blagg BS and Chadli A: Gedunin inactivates the co-chaperone p23 protein causing cancer cell death by apoptosis. J Biol Chem. 288:7313–7325. 2013. View Article : Google Scholar : PubMed/NCBI

22 

Livak KJ and Schmittgen TD: Analysis of relative gene expression data using real-time quantitative PCR and the 2(-Delta Delta C(T)) method. Methods. 25:402–408. 2001. View Article : Google Scholar

23 

Liu WY, Wang ZB, Zhang LC, Wei X and Li L: Tight junction in blood-brain barrier: An overview of structure, regulation, and regulator substances. CNS Neurosci Ther. 18:609–615. 2012. View Article : Google Scholar : PubMed/NCBI

24 

Liu H, Zhang TA, Zhang WY, Huang SR, Hu Y and Sun J: Rhein attenuates cerebral ischemia-reperfusion injury via inhibition of ferroptosis through NRF2/SLC7A11/GPX4 pathway. Exp Neurol. 369:1145412023. View Article : Google Scholar : PubMed/NCBI

25 

Xiao P, Huang H, Zhao H, Liu R, Sun Z, Liu Y, Chen N and Zhang Z: Edaravone dexborneol protects against cerebral ischemia/reperfusion-induced blood-brain barrier damage by inhibiting ferroptosis via activation of nrf-2/HO-1/GPX4 signaling. Free Radic Biol Med. 217:116–125. 2024. View Article : Google Scholar : PubMed/NCBI

26 

Yu Z, Peng Y, Gao J, Zhou M, Shi L, Zhao F, Wang C, Tian X, Feng L, Huo X, et al: The p23 co-chaperone is a succinate-activated COX-2 transcription factor in lung adenocarcinoma tumorigenesis. Sci Adv. 9:eade03872023. View Article : Google Scholar : PubMed/NCBI

27 

Neuwelt EA, Bauer B, Fahlke C, Fricker G, Iadecola C, Janigro D, Leybaert L, Molnár Z, O'Donnell ME, Povlishock JT, et al: Engaging neuroscience to advance translational research in brain barrier biology. Nat Rev Neurosci. 12:169–182. 2011. View Article : Google Scholar : PubMed/NCBI

28 

Hawkins BT and Davis TP: The blood-brain barrier/neurovascular unit in health and disease. Pharmacol Rev. 57:173–185. 2005. View Article : Google Scholar : PubMed/NCBI

29 

Zlokovic BV: The blood-brain barrier in health and chronic neurodegenerative disorders. Neuron. 57:178–201. 2008. View Article : Google Scholar : PubMed/NCBI

30 

Rand D, Ravid O, Atrakchi D, Israelov H, Bresler Y, Shemesh C, Omesi L, Liraz-Zaltsman S, Gosselet F, Maskrey TS, et al: Endothelial iron homeostasis regulates Blood-brain barrier integrity via the HIF2α-Ve-cadherin pathway. Pharmaceutics. 13:3112021. View Article : Google Scholar

31 

Xu Y, Liu Y, Li K, Miao S, Lv C, Wang C and Zhao J: Regulation of PGE2 pathway during cerebral ischemia reperfusion injury in rat. Cell Mol Neurobiol. 41:1483–1496. 2021. View Article : Google Scholar

32 

Chen B, Chen Z, Liu M, Gao X, Cheng Y, Wei Y, Wu Z, Cui D and Shang H: Inhibition of neuronal ferroptosis in the acute phase of intracerebral hemorrhage shows long-term cerebroprotective effects. Brain Res Bull. 153:122–132. 2019. View Article : Google Scholar : PubMed/NCBI

33 

Xu Y, Liu Y, Li K, Yuan D, Yang S, Zhou L, Zhao Y, Miao S, Lv C and Zhao J: COX-2/PGE2 pathway inhibits the ferroptosis induced by cerebral ischemia reperfusion. Mol Neurobiol. 59:1619–1631. 2022. View Article : Google Scholar : PubMed/NCBI

34 

Zou Y, Li H, Graham ET, Deik AA, Eaton JK, Wang W, Sandoval-Gomez G, Clish CB, Doench JG and Schreiber SL: Cytochrome P450 oxidoreductase contributes to phospholipid peroxidation in ferroptosis. Nat Chem Biol. 16:302–309. 2020. View Article : Google Scholar : PubMed/NCBI

35 

Yang WS, Kim KJ, Gaschler MM, Patel M, Shchepinov MS and Stockwell BR: Peroxidation of polyunsaturated fatty acids by lipoxygenases drives ferroptosis. Proc Natl Acad Sci USA. 113:E4966–E4975. 2016. View Article : Google Scholar : PubMed/NCBI

36 

Friedmann Angeli JP and Conrad M: Selenium and GPX4, a vital symbiosis. Free Radic Biol Med. 127:153–159. 2018. View Article : Google Scholar : PubMed/NCBI

37 

Daneri-Becerra C, Valeiras B, Gallo LI, Lagadari M and Galigniana MD: Cyclophilin A is a mitochondrial factor that forms complexes with p23-correlative evidence for an anti-apoptotic action. J Cell Sci. 134:2021. View Article : Google Scholar

38 

Freeman BC, Felts SJ, Toft DO and Yamamoto KR: The p23 molecular chaperones act at a late step in intracellular receptor action to differentially affect ligand efficacies. Genes Dev. 14:422–434. 2000. View Article : Google Scholar : PubMed/NCBI

Related Articles

  • Abstract
  • View
  • Download
  • Twitter
Copy and paste a formatted citation
Spandidos Publications style
Zhao Y, Xu Y, Xu Q, He N, Zhao J and Liu Y: p23 protects against ferroptosis of brain microvascular endothelial cells in ischemic stroke. Int J Mol Med 55: 64, 2025.
APA
Zhao, Y., Xu, Y., Xu, Q., He, N., Zhao, J., & Liu, Y. (2025). p23 protects against ferroptosis of brain microvascular endothelial cells in ischemic stroke. International Journal of Molecular Medicine, 55, 64. https://doi.org/10.3892/ijmm.2025.5505
MLA
Zhao, Y., Xu, Y., Xu, Q., He, N., Zhao, J., Liu, Y."p23 protects against ferroptosis of brain microvascular endothelial cells in ischemic stroke". International Journal of Molecular Medicine 55.4 (2025): 64.
Chicago
Zhao, Y., Xu, Y., Xu, Q., He, N., Zhao, J., Liu, Y."p23 protects against ferroptosis of brain microvascular endothelial cells in ischemic stroke". International Journal of Molecular Medicine 55, no. 4 (2025): 64. https://doi.org/10.3892/ijmm.2025.5505
Copy and paste a formatted citation
x
Spandidos Publications style
Zhao Y, Xu Y, Xu Q, He N, Zhao J and Liu Y: p23 protects against ferroptosis of brain microvascular endothelial cells in ischemic stroke. Int J Mol Med 55: 64, 2025.
APA
Zhao, Y., Xu, Y., Xu, Q., He, N., Zhao, J., & Liu, Y. (2025). p23 protects against ferroptosis of brain microvascular endothelial cells in ischemic stroke. International Journal of Molecular Medicine, 55, 64. https://doi.org/10.3892/ijmm.2025.5505
MLA
Zhao, Y., Xu, Y., Xu, Q., He, N., Zhao, J., Liu, Y."p23 protects against ferroptosis of brain microvascular endothelial cells in ischemic stroke". International Journal of Molecular Medicine 55.4 (2025): 64.
Chicago
Zhao, Y., Xu, Y., Xu, Q., He, N., Zhao, J., Liu, Y."p23 protects against ferroptosis of brain microvascular endothelial cells in ischemic stroke". International Journal of Molecular Medicine 55, no. 4 (2025): 64. https://doi.org/10.3892/ijmm.2025.5505
Follow us
  • Twitter
  • LinkedIn
  • Facebook
About
  • Spandidos Publications
  • Careers
  • Cookie Policy
  • Privacy Policy
How can we help?
  • Help
  • Live Chat
  • Contact
  • Email to our Support Team