Spandidos Publications Logo
  • About
    • About Spandidos
    • Aims and Scopes
    • Abstracting and Indexing
    • Editorial Policies
    • Reprints and Permissions
    • Job Opportunities
    • Terms and Conditions
    • Contact
  • Journals
    • All Journals
    • Oncology Letters
      • Oncology Letters
      • Information for Authors
      • Editorial Policies
      • Editorial Board
      • Aims and Scope
      • Abstracting and Indexing
      • Bibliographic Information
      • Archive
    • International Journal of Oncology
      • International Journal of Oncology
      • Information for Authors
      • Editorial Policies
      • Editorial Board
      • Aims and Scope
      • Abstracting and Indexing
      • Bibliographic Information
      • Archive
    • Molecular and Clinical Oncology
      • Molecular and Clinical Oncology
      • Information for Authors
      • Editorial Policies
      • Editorial Board
      • Aims and Scope
      • Abstracting and Indexing
      • Bibliographic Information
      • Archive
    • Experimental and Therapeutic Medicine
      • Experimental and Therapeutic Medicine
      • Information for Authors
      • Editorial Policies
      • Editorial Board
      • Aims and Scope
      • Abstracting and Indexing
      • Bibliographic Information
      • Archive
    • International Journal of Molecular Medicine
      • International Journal of Molecular Medicine
      • Information for Authors
      • Editorial Policies
      • Editorial Board
      • Aims and Scope
      • Abstracting and Indexing
      • Bibliographic Information
      • Archive
    • Biomedical Reports
      • Biomedical Reports
      • Information for Authors
      • Editorial Policies
      • Editorial Board
      • Aims and Scope
      • Abstracting and Indexing
      • Bibliographic Information
      • Archive
    • Oncology Reports
      • Oncology Reports
      • Information for Authors
      • Editorial Policies
      • Editorial Board
      • Aims and Scope
      • Abstracting and Indexing
      • Bibliographic Information
      • Archive
    • Molecular Medicine Reports
      • Molecular Medicine Reports
      • Information for Authors
      • Editorial Policies
      • Editorial Board
      • Aims and Scope
      • Abstracting and Indexing
      • Bibliographic Information
      • Archive
    • World Academy of Sciences Journal
      • World Academy of Sciences Journal
      • Information for Authors
      • Editorial Policies
      • Editorial Board
      • Aims and Scope
      • Abstracting and Indexing
      • Bibliographic Information
      • Archive
    • International Journal of Functional Nutrition
      • International Journal of Functional Nutrition
      • Information for Authors
      • Editorial Policies
      • Editorial Board
      • Aims and Scope
      • Abstracting and Indexing
      • Bibliographic Information
      • Archive
    • International Journal of Epigenetics
      • International Journal of Epigenetics
      • Information for Authors
      • Editorial Policies
      • Editorial Board
      • Aims and Scope
      • Abstracting and Indexing
      • Bibliographic Information
      • Archive
    • Medicine International
      • Medicine International
      • Information for Authors
      • Editorial Policies
      • Editorial Board
      • Aims and Scope
      • Abstracting and Indexing
      • Bibliographic Information
      • Archive
  • Articles
  • Information
    • Information for Authors
    • Information for Reviewers
    • Information for Librarians
    • Information for Advertisers
    • Conferences
  • Language Editing
Spandidos Publications Logo
  • About
    • About Spandidos
    • Aims and Scopes
    • Abstracting and Indexing
    • Editorial Policies
    • Reprints and Permissions
    • Job Opportunities
    • Terms and Conditions
    • Contact
  • Journals
    • All Journals
    • Biomedical Reports
      • Information for Authors
      • Editorial Policies
      • Editorial Board
      • Aims and Scope
      • Abstracting and Indexing
      • Bibliographic Information
      • Archive
    • Experimental and Therapeutic Medicine
      • Information for Authors
      • Editorial Policies
      • Editorial Board
      • Aims and Scope
      • Abstracting and Indexing
      • Bibliographic Information
      • Archive
    • International Journal of Epigenetics
      • Information for Authors
      • Editorial Policies
      • Editorial Board
      • Aims and Scope
      • Abstracting and Indexing
      • Bibliographic Information
      • Archive
    • International Journal of Functional Nutrition
      • Information for Authors
      • Editorial Policies
      • Editorial Board
      • Aims and Scope
      • Abstracting and Indexing
      • Bibliographic Information
      • Archive
    • International Journal of Molecular Medicine
      • Information for Authors
      • Editorial Policies
      • Editorial Board
      • Aims and Scope
      • Abstracting and Indexing
      • Bibliographic Information
      • Archive
    • International Journal of Oncology
      • Information for Authors
      • Editorial Policies
      • Editorial Board
      • Aims and Scope
      • Abstracting and Indexing
      • Bibliographic Information
      • Archive
    • Medicine International
      • Information for Authors
      • Editorial Policies
      • Editorial Board
      • Aims and Scope
      • Abstracting and Indexing
      • Bibliographic Information
      • Archive
    • Molecular and Clinical Oncology
      • Information for Authors
      • Editorial Policies
      • Editorial Board
      • Aims and Scope
      • Abstracting and Indexing
      • Bibliographic Information
      • Archive
    • Molecular Medicine Reports
      • Information for Authors
      • Editorial Policies
      • Editorial Board
      • Aims and Scope
      • Abstracting and Indexing
      • Bibliographic Information
      • Archive
    • Oncology Letters
      • Information for Authors
      • Editorial Policies
      • Editorial Board
      • Aims and Scope
      • Abstracting and Indexing
      • Bibliographic Information
      • Archive
    • Oncology Reports
      • Information for Authors
      • Editorial Policies
      • Editorial Board
      • Aims and Scope
      • Abstracting and Indexing
      • Bibliographic Information
      • Archive
    • World Academy of Sciences Journal
      • Information for Authors
      • Editorial Policies
      • Editorial Board
      • Aims and Scope
      • Abstracting and Indexing
      • Bibliographic Information
      • Archive
  • Articles
  • Information
    • For Authors
    • For Reviewers
    • For Librarians
    • For Advertisers
    • Conferences
  • Language Editing
Login Register Submit
  • This site uses cookies
  • You can change your cookie settings at any time by following the instructions in our Cookie Policy. To find out more, you may read our Privacy Policy.

    I agree
Search articles by DOI, keyword, author or affiliation
Search
Advanced Search
presentation
International Journal of Molecular Medicine
Join Editorial Board Propose a Special Issue
Print ISSN: 1107-3756 Online ISSN: 1791-244X
Journal Cover
April-2025 Volume 55 Issue 4

Full Size Image

Sign up for eToc alerts
Recommend to Library

Journals

International Journal of Molecular Medicine

International Journal of Molecular Medicine

International Journal of Molecular Medicine is an international journal devoted to molecular mechanisms of human disease.

International Journal of Oncology

International Journal of Oncology

International Journal of Oncology is an international journal devoted to oncology research and cancer treatment.

Molecular Medicine Reports

Molecular Medicine Reports

Covers molecular medicine topics such as pharmacology, pathology, genetics, neuroscience, infectious diseases, molecular cardiology, and molecular surgery.

Oncology Reports

Oncology Reports

Oncology Reports is an international journal devoted to fundamental and applied research in Oncology.

Experimental and Therapeutic Medicine

Experimental and Therapeutic Medicine

Experimental and Therapeutic Medicine is an international journal devoted to laboratory and clinical medicine.

Oncology Letters

Oncology Letters

Oncology Letters is an international journal devoted to Experimental and Clinical Oncology.

Biomedical Reports

Biomedical Reports

Explores a wide range of biological and medical fields, including pharmacology, genetics, microbiology, neuroscience, and molecular cardiology.

Molecular and Clinical Oncology

Molecular and Clinical Oncology

International journal addressing all aspects of oncology research, from tumorigenesis and oncogenes to chemotherapy and metastasis.

World Academy of Sciences Journal

World Academy of Sciences Journal

Multidisciplinary open-access journal spanning biochemistry, genetics, neuroscience, environmental health, and synthetic biology.

International Journal of Functional Nutrition

International Journal of Functional Nutrition

Open-access journal combining biochemistry, pharmacology, immunology, and genetics to advance health through functional nutrition.

International Journal of Epigenetics

International Journal of Epigenetics

Publishes open-access research on using epigenetics to advance understanding and treatment of human disease.

Medicine International

Medicine International

An International Open Access Journal Devoted to General Medicine.

Journal Cover
April-2025 Volume 55 Issue 4

Full Size Image

Sign up for eToc alerts
Recommend to Library

  • Article
  • Citations
    • Cite This Article
    • Download Citation
    • Create Citation Alert
    • Remove Citation Alert
    • Cited By
  • Similar Articles
    • Related Articles (in Spandidos Publications)
    • Similar Articles (Google Scholar)
    • Similar Articles (PubMed)
  • Download PDF
  • Download XML
  • View XML
Article Open Access

A novel and promising therapeutic approach for treating pancreatic cancer: Nectin‑4‑targeted antibody‑drug conjugates alone or combined with autophagy inhibitors

  • Authors:
    • Rong Fu
    • Chunbin Wang
    • Tongjin Yin
    • Xuyao Zhang
    • Ying Xu
    • Yue Shi
    • Jing Xu
    • Wei Zhang
    • Zhe Ding
  • View Affiliations / Copyright

    Affiliations: Department of Pharmacy, Yancheng School of Clinical Medicine of Nanjing Medical University, Yancheng Third People's Hospital, Yancheng, Jiangsu 224008, P.R. China, Department of Oncology, Yancheng School of Clinical Medicine of Nanjing Medical University, Yancheng Third People's Hospital, Yancheng, Jiangsu 224008, P.R. China, Department of Pediatrics, Yancheng School of Clinical Medicine of Nanjing Medical University, Yancheng Third People's Hospital, Yancheng, Jiangsu 224008, P.R. China, Department of Biological Medicines and Shanghai Engineering Research Center of Immunotherapeutic, Fudan University School of Pharmacy, Shanghai 201203, P.R. China, Department of Pharmacy, Yancheng School of Clinical Medicine of Nanjing Medical University, Yancheng Third People's Hospital, Yancheng, Jiangsu 224008, P.R. China
    Copyright: © Fu et al. This is an open access article distributed under the terms of Creative Commons Attribution License.
  • Article Number: 66
    |
    Published online on: February 24, 2025
       https://doi.org/10.3892/ijmm.2025.5507
  • Expand metrics +
Metrics: Total Views: 0 (Spandidos Publications: | PMC Statistics: )
Metrics: Total PDF Downloads: 0 (Spandidos Publications: | PMC Statistics: )
Cited By (CrossRef): 0 citations Loading Articles...

This article is mentioned in:



Abstract

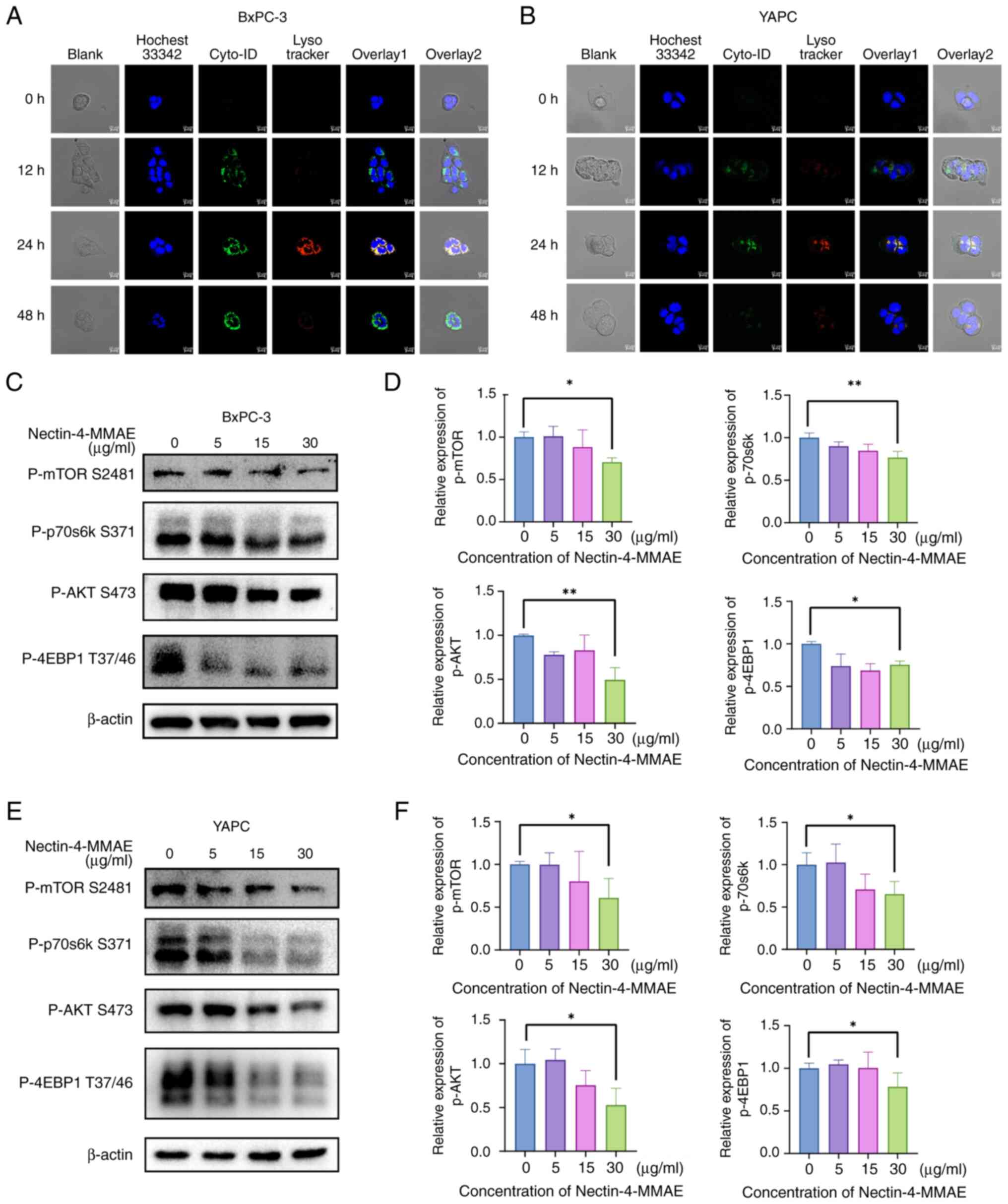
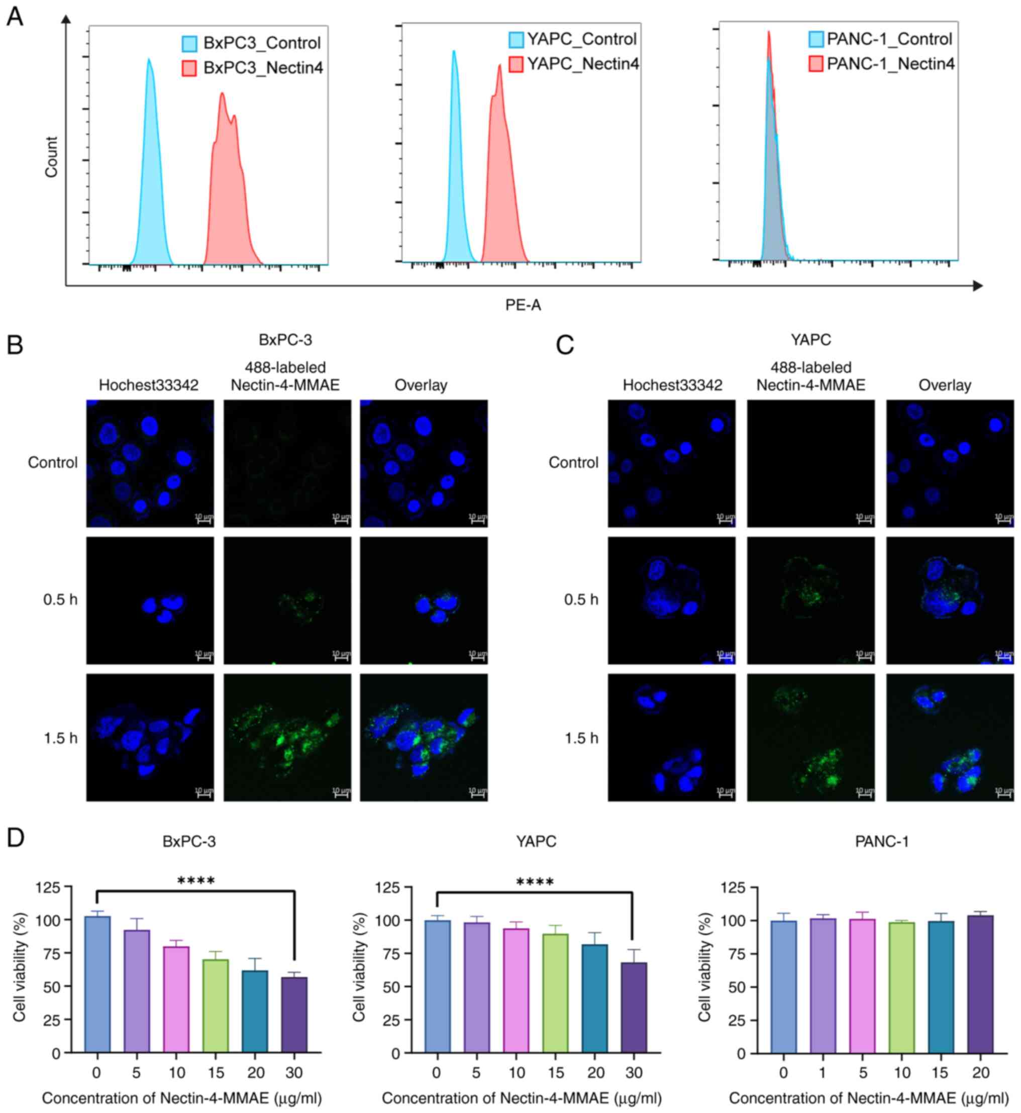
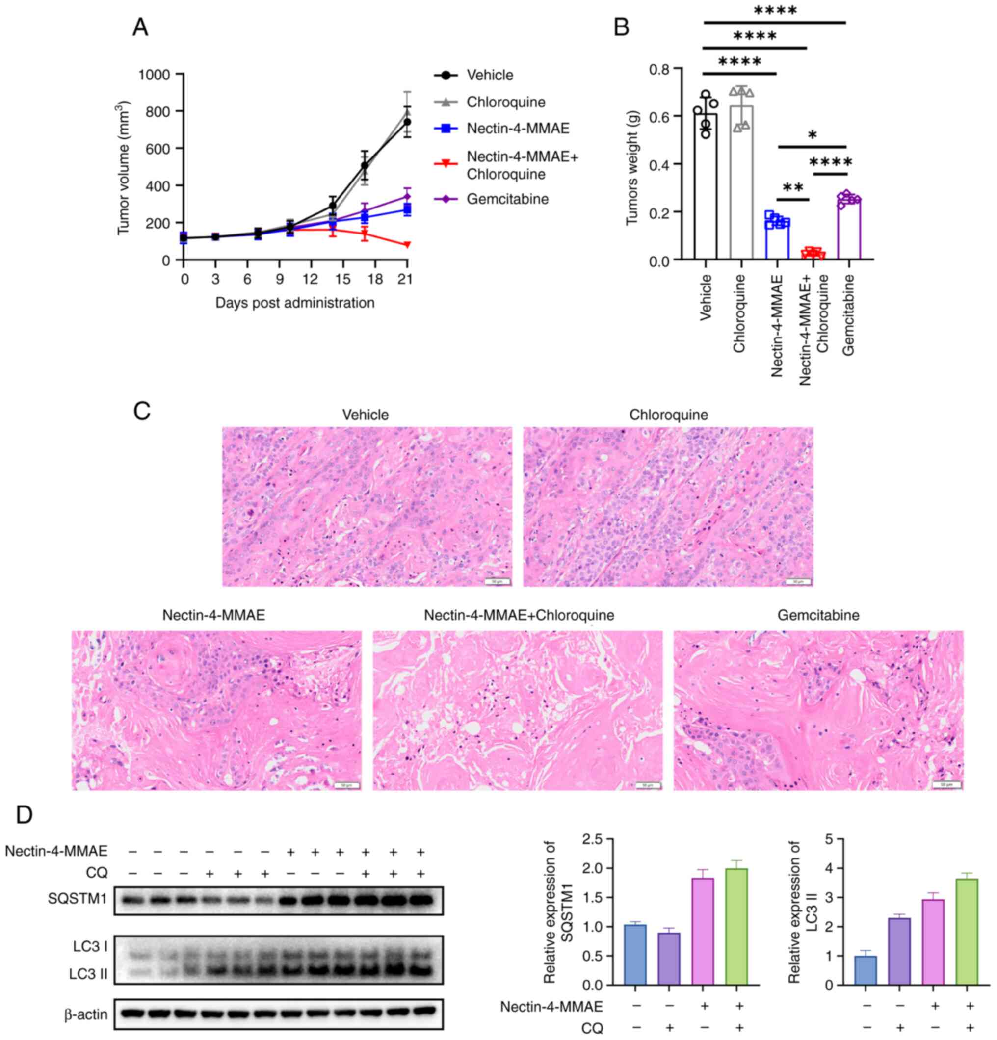
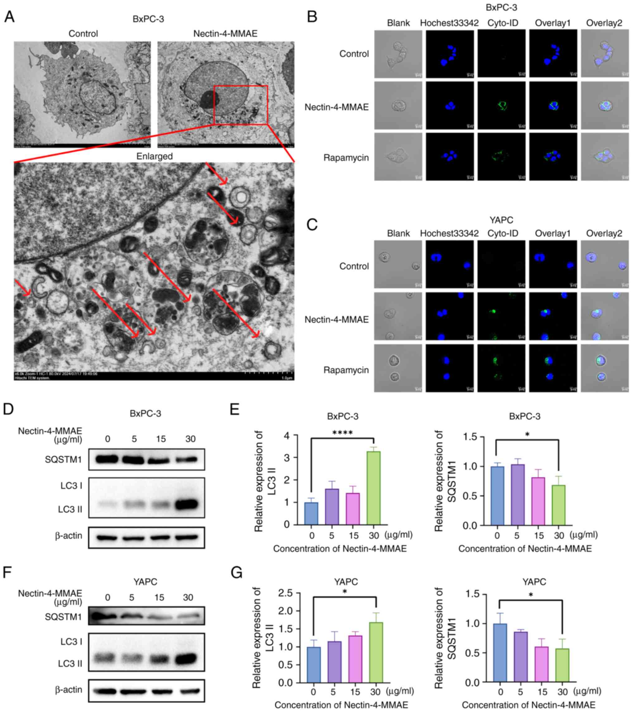
Antibody‑drug conjugates (ADCs) are rapidly advancing the treatment of solid tumors, and Nectin‑4‑targeted ADCs have been approved by the FDA to treat certain cancers. Although Nectin‑4 is overexpressed in the tissues of patients with pancreatic cancer, whether Nectin‑4‑targeted ADCs can effectively treat pancreatic cancer remains unclear. The present study evaluated the therapeutic effects and mechanisms of Nectin‑4‑targeted ADCs in pancreatic cancer. A Nectin‑4‑directed ADC was chosen, Nectin‑4‑MMAE, which triggered apoptosis and induced cell death in the Nectin‑4‑positive pancreatic cancer cell lines BxPC‑3 and YAPC. Nectin‑4‑MMAE also induced autophagy in BxPC‑3 and YAPC cells by inactivating the AKT/mTOR pathway. The entire autophagy process was observed by electron microscopy and laser confocal microscopy. The autophagy inhibitors LY294002 and chloroquine significantly increased the lethal effects of Nectin‑4‑MMAE on BxPC‑3 and YAPC cells by inducing apoptosis. In the xenograft tumor model, Nectin‑4‑MMAE alone elicited potent antitumor effects. When Nectin‑4‑MMAE was combined with autophagy inhibitors, the tumor burden of mice was decreased compared with treatment with either drug alone. The present study confirmed the potent therapeutic effects of Nectin‑4‑MMAE against pancreatic cancer, and its unique antitumor mechanism provides new approaches to treatment.
View Figures

Figure 1

Figure 2

Figure 3

Figure 4

Figure 5

Figure 6

Figure 7

Figure 8

View References

1 

Bray F, Laversanne M, Sung H, Ferlay J, Siegel RL, Soerjomataram I and Jemal A: Global cancer statistics 2022: GLOBOCAN estimates of incidence and mortality worldwide for 36 cancers in 185 countries. CA Cancer J Clin. 74:229–263. 2024. View Article : Google Scholar : PubMed/NCBI

2 

Park W, Chawla A and O'Reilly EM: Pancreatic Cancer: A Review. JAMA. 326:851–862. 2021. View Article : Google Scholar : PubMed/NCBI

3 

Waters AM and Der CJ: KRAS: The critical driver and therapeutic target for pancreatic cancer. Cold Spring Harb Perspect Med. 8:a0314352018. View Article : Google Scholar :

4 

Wittwer NL, Brown MP, Liapis V and Staudacher AH: Antibody drug conjugates: Hitting the mark in pancreatic cancer? J Exp Clin Cancer Res. 42:2802023. View Article : Google Scholar : PubMed/NCBI

5 

Crescioli S, Kaplon H, Wang L, Visweswaraiah J, Kapoor V and Reichert JM: Antibodies to watch in 2025. MAbs;17:24435382025.

6 

Ungaro A, Tucci M, Audisio A, Di Prima L, Pisano C, Turco F, Delcuratolo MD, Di Maio M, Scagliotti GV and Buttigliero C: Antibody-drug conjugates in urothelial carcinoma: A new therapeutic opportunity moves from bench to bedside. Cells. 11:8032022. View Article : Google Scholar : PubMed/NCBI

7 

Khosravanian MJ, Mirzaei Y, Mer AH, Keyhani-Khankahdani M, Abdinia FS, Misamogooe F, Amirkhani Z, Bagheri N, Meyfour A, Jahandideh S, et al: Nectin-4-directed antibody-drug conjugates (ADCs): Spotlight on preclinical and clinical evidence. Life Sci. 352:1229102024. View Article : Google Scholar : PubMed/NCBI

8 

Challita-Eid PM, Satpayev D, Yang P, An Z, Morrison K, Shostak Y, Raitano A, Nadell R, Liu W, Lortie DR, et al: Enfortumab vedotin antibody-drug conjugate targeting nectin-4 is a highly potent therapeutic agent in multiple preclinical cancer models. Cancer Res. 76:3003–3013. 2016. View Article : Google Scholar : PubMed/NCBI

9 

Nishiwada S, Sho M, Yasuda S, Shimada K, Yamato I, Akahori T, Kinoshita S, Nagai M, Konishi N and Nakajima Y: Nectin-4 expression contributes to tumor proliferation, angiogenesis and patient prognosis in human pancreatic cancer. J Exp Clin Cancer Res. 34:302015. View Article : Google Scholar : PubMed/NCBI

10 

Kimmelman AC and White E: Autophagy and tumor metabolism. Cell Metab. 25:1037–1043. 2017. View Article : Google Scholar : PubMed/NCBI

11 

Amaravadi R, Kimmelman AC and White E: Recent insights into the function of autophagy in cancer. Genes Dev. 30:1913–1930. 2016. View Article : Google Scholar : PubMed/NCBI

12 

van der Vos KE, Eliasson P, Proikas-Cezanne T, Vervoort SJ, van Boxtel R, Putker M, van Zutphen IJ, Mauthe M, Zellmer S, Pals C, et al: Modulation of glutamine metabolism by the PI(3) K-PKB-FOXO network regulates autophagy. Nat Cell Biol. 14:829–837. 2012. View Article : Google Scholar : PubMed/NCBI

13 

Lahiri V, Hawkins WD and Klionsky DJ: Watch what you (self-) eat: Autophagic mechanisms that modulate metabolism. Cell Metab. 29:803–826. 2019. View Article : Google Scholar : PubMed/NCBI

14 

Ktistakis NT and Tooze SA: Digesting the expanding mechanisms of autophagy. Trends Cell Biol. 26:624–635. 2016. View Article : Google Scholar : PubMed/NCBI

15 

Guo JY, Xia B and White E: Autophagy-mediated tumor promotion. Cell. 155:1216–1219. 2013. View Article : Google Scholar : PubMed/NCBI

16 

Wang Y, Nan Y, Ma C, Lu X, Wang Q, Huang X, Xue W, Fan J, Ju D, Ye D and Zhang X: A potential strategy for bladder cancer treatment: Inhibiting autophagy to enhance antitumor effects of Nectin-4-MMAE. Cell Death Dis. 15:2932024. View Article : Google Scholar : PubMed/NCBI

17 

Hu Q, Zhao H, Zhou K, Hua X and Zhang X: Scarless circular mRNA-based CAR-T cell therapy elicits superior anti-tumor efficacy. bioRxiv 2024.2008.2005.606578. 2024.

18 

Fu Z, Li S, Han S, Shi C and Zhang Y: Antibody drug conjugate: The 'biological missile' for targeted cancer therapy. Signal Transduct Target Ther. 7:932022. View Article : Google Scholar

19 

Adair JR, Howard PW, Hartley JA, Williams DG and Chester KA: Antibody-drug conjugates-A perfect synergy. Expert Opin Biol Ther. 12:1191–1206. 2012. View Article : Google Scholar : PubMed/NCBI

20 

Wang X: The expanding role of mitochondria in apoptosis. Genes Dev. 15:2922–2933. 2001.PubMed/NCBI

21 

Zang YD, Wu HJ, Chen XY, Ma ZL, Li CJ, Ma J, Chen XG, Sheng L, Zhang S and Zhang DM: Synthesis and biological evaluation of novel Psidium meroterpenoid derivatives against cisplatin-induced acute kidney injury. J Med Chem. 67:14234–14255. 2024. View Article : Google Scholar : PubMed/NCBI

22 

Qu L, Liu Y, Deng J, Ma X and Fan D: Ginsenoside Rk3 is a novel PI3K/AKT-targeting therapeutics agent that regulates autophagy and apoptosis in hepatocellular carcinoma. J Pharm Anal. 13:463–482. 2023. View Article : Google Scholar : PubMed/NCBI

23 

Li Z, Mao L, Yu B, Liu H, Zhang Q, Bian Z, Zhang X, Liao W and Sun S: GB7 acetate, a galbulimima alkaloid from Galbulimima belgraveana, possesses anticancer effects in colorectal cancer cells. J Pharm Anal. 12:339–349. 2022. View Article : Google Scholar : PubMed/NCBI

24 

Gao W, Wang X, Zhou Y, Wang X and Yu Y: Autophagy, ferroptosis, pyroptosis, and necroptosis in tumor immunotherapy. Signal Transduct Target Ther. 7:1962022. View Article : Google Scholar : PubMed/NCBI

25 

Xu C, Zhu M, Wang Q, Cui J, Huang Y, Huang X, Huang J, Gai J, Li G, Qiao P, et al: TROP2-directed nanobody-drug conjugate elicited potent antitumor effect in pancreatic cancer. J Nanobiotechnology. 21:4102023. View Article : Google Scholar : PubMed/NCBI

26 

Xu C, Huang X, Hu Q, Xue W, Zhou K, Li X, Nan Y, Ju D, Wang Z and Zhang X: Modulating autophagy to boost the antitumor efficacy of TROP2-directed antibody-drug conjugate in pancreatic cancer. Biomed Pharmacother. 180:1175502024. View Article : Google Scholar : PubMed/NCBI

27 

Witkiewicz AK, McMillan EA, Balaji U, Baek G, Lin WC, Mansour J, Mollaee M, Wagner KU, Koduru P, Yopp A, et al: Whole-exome sequencing of pancreatic cancer defines genetic diversity and therapeutic targets. Nat Commun. 6:67442015. View Article : Google Scholar : PubMed/NCBI

28 

Fang P, You M, Cao Y, Feng Q, Shi L, Wang J, Sun X, Yu D, Zhou W, Yin L, et al: Development and validation of bioanalytical assays for the quantification of 9MW2821, a nectin-4-targeting antibody-drug conjugate. J Pharm Biomed Anal. 248:1163182024. View Article : Google Scholar : PubMed/NCBI

29 

Xue W, Xu C, Zhang K, Cui L, Huang X, Nan Y, Ju D, Chang X and Zhang X: Enhancing antitumor efficacy of CLDN18.2-directed antibody-drug conjugates through autophagy inhibition in gastric cancer. Cell Death Discov. 10:3932024. View Article : Google Scholar : PubMed/NCBI

30 

Slominski RM, Raman C, Chen JY and Slominski AT: How cancer hijacks the body's homeostasis through the neuroendocrine system. Trends Neurosci. 46:263–275. 2023. View Article : Google Scholar : PubMed/NCBI

31 

Chen X, Zeh HJ, Kang R, Kroemer G and Tang D: Cell death in pancreatic cancer: From pathogenesis to therapy. Nat Rev Gastroenterol Hepatol. 18:804–823. 2021. View Article : Google Scholar : PubMed/NCBI

32 

Mottini C, Auciello FR, Manni I, Pilarsky C, Caputo D, Caracciolo G, Rossetta A, Di Gennaro E, Budillon A, Blandino G, et al: The cross-talk between the macro and micro-environment in precursor lesions of pancreatic cancer leads to new and promising circulating biomarkers. J Exp Clin Cancer Res. 43:1982024. View Article : Google Scholar : PubMed/NCBI

33 

Dikic I and Elazar Z: Mechanism and medical implications of mammalian autophagy. Nat Rev Mol Cell Biol. 19:349–364. 2018. View Article : Google Scholar : PubMed/NCBI

34 

García-Alonso S, Ocaña A and Pandiella A: Resistance to antibody-drug conjugates. Cancer Res. 78:2159–2165. 2018. View Article : Google Scholar : PubMed/NCBI

Related Articles

  • Abstract
  • View
  • Download
  • Twitter
Copy and paste a formatted citation
Spandidos Publications style
Fu R, Wang C, Yin T, Zhang X, Xu Y, Shi Y, Xu J, Zhang W and Ding Z: A novel and promising therapeutic approach for treating pancreatic cancer: Nectin‑4‑targeted antibody‑drug conjugates alone or combined with autophagy inhibitors. Int J Mol Med 55: 66, 2025.
APA
Fu, R., Wang, C., Yin, T., Zhang, X., Xu, Y., Shi, Y. ... Ding, Z. (2025). A novel and promising therapeutic approach for treating pancreatic cancer: Nectin‑4‑targeted antibody‑drug conjugates alone or combined with autophagy inhibitors. International Journal of Molecular Medicine, 55, 66. https://doi.org/10.3892/ijmm.2025.5507
MLA
Fu, R., Wang, C., Yin, T., Zhang, X., Xu, Y., Shi, Y., Xu, J., Zhang, W., Ding, Z."A novel and promising therapeutic approach for treating pancreatic cancer: Nectin‑4‑targeted antibody‑drug conjugates alone or combined with autophagy inhibitors". International Journal of Molecular Medicine 55.4 (2025): 66.
Chicago
Fu, R., Wang, C., Yin, T., Zhang, X., Xu, Y., Shi, Y., Xu, J., Zhang, W., Ding, Z."A novel and promising therapeutic approach for treating pancreatic cancer: Nectin‑4‑targeted antibody‑drug conjugates alone or combined with autophagy inhibitors". International Journal of Molecular Medicine 55, no. 4 (2025): 66. https://doi.org/10.3892/ijmm.2025.5507
Copy and paste a formatted citation
x
Spandidos Publications style
Fu R, Wang C, Yin T, Zhang X, Xu Y, Shi Y, Xu J, Zhang W and Ding Z: A novel and promising therapeutic approach for treating pancreatic cancer: Nectin‑4‑targeted antibody‑drug conjugates alone or combined with autophagy inhibitors. Int J Mol Med 55: 66, 2025.
APA
Fu, R., Wang, C., Yin, T., Zhang, X., Xu, Y., Shi, Y. ... Ding, Z. (2025). A novel and promising therapeutic approach for treating pancreatic cancer: Nectin‑4‑targeted antibody‑drug conjugates alone or combined with autophagy inhibitors. International Journal of Molecular Medicine, 55, 66. https://doi.org/10.3892/ijmm.2025.5507
MLA
Fu, R., Wang, C., Yin, T., Zhang, X., Xu, Y., Shi, Y., Xu, J., Zhang, W., Ding, Z."A novel and promising therapeutic approach for treating pancreatic cancer: Nectin‑4‑targeted antibody‑drug conjugates alone or combined with autophagy inhibitors". International Journal of Molecular Medicine 55.4 (2025): 66.
Chicago
Fu, R., Wang, C., Yin, T., Zhang, X., Xu, Y., Shi, Y., Xu, J., Zhang, W., Ding, Z."A novel and promising therapeutic approach for treating pancreatic cancer: Nectin‑4‑targeted antibody‑drug conjugates alone or combined with autophagy inhibitors". International Journal of Molecular Medicine 55, no. 4 (2025): 66. https://doi.org/10.3892/ijmm.2025.5507
Follow us
  • Twitter
  • LinkedIn
  • Facebook
About
  • Spandidos Publications
  • Careers
  • Cookie Policy
  • Privacy Policy
How can we help?
  • Help
  • Live Chat
  • Contact
  • Email to our Support Team