Spandidos Publications Logo
  • About
    • About Spandidos
    • Aims and Scopes
    • Abstracting and Indexing
    • Editorial Policies
    • Reprints and Permissions
    • Job Opportunities
    • Terms and Conditions
    • Contact
  • Journals
    • All Journals
    • Oncology Letters
      • Oncology Letters
      • Information for Authors
      • Editorial Policies
      • Editorial Board
      • Aims and Scope
      • Abstracting and Indexing
      • Bibliographic Information
      • Archive
    • International Journal of Oncology
      • International Journal of Oncology
      • Information for Authors
      • Editorial Policies
      • Editorial Board
      • Aims and Scope
      • Abstracting and Indexing
      • Bibliographic Information
      • Archive
    • Molecular and Clinical Oncology
      • Molecular and Clinical Oncology
      • Information for Authors
      • Editorial Policies
      • Editorial Board
      • Aims and Scope
      • Abstracting and Indexing
      • Bibliographic Information
      • Archive
    • Experimental and Therapeutic Medicine
      • Experimental and Therapeutic Medicine
      • Information for Authors
      • Editorial Policies
      • Editorial Board
      • Aims and Scope
      • Abstracting and Indexing
      • Bibliographic Information
      • Archive
    • International Journal of Molecular Medicine
      • International Journal of Molecular Medicine
      • Information for Authors
      • Editorial Policies
      • Editorial Board
      • Aims and Scope
      • Abstracting and Indexing
      • Bibliographic Information
      • Archive
    • Biomedical Reports
      • Biomedical Reports
      • Information for Authors
      • Editorial Policies
      • Editorial Board
      • Aims and Scope
      • Abstracting and Indexing
      • Bibliographic Information
      • Archive
    • Oncology Reports
      • Oncology Reports
      • Information for Authors
      • Editorial Policies
      • Editorial Board
      • Aims and Scope
      • Abstracting and Indexing
      • Bibliographic Information
      • Archive
    • Molecular Medicine Reports
      • Molecular Medicine Reports
      • Information for Authors
      • Editorial Policies
      • Editorial Board
      • Aims and Scope
      • Abstracting and Indexing
      • Bibliographic Information
      • Archive
    • World Academy of Sciences Journal
      • World Academy of Sciences Journal
      • Information for Authors
      • Editorial Policies
      • Editorial Board
      • Aims and Scope
      • Abstracting and Indexing
      • Bibliographic Information
      • Archive
    • International Journal of Functional Nutrition
      • International Journal of Functional Nutrition
      • Information for Authors
      • Editorial Policies
      • Editorial Board
      • Aims and Scope
      • Abstracting and Indexing
      • Bibliographic Information
      • Archive
    • International Journal of Epigenetics
      • International Journal of Epigenetics
      • Information for Authors
      • Editorial Policies
      • Editorial Board
      • Aims and Scope
      • Abstracting and Indexing
      • Bibliographic Information
      • Archive
    • Medicine International
      • Medicine International
      • Information for Authors
      • Editorial Policies
      • Editorial Board
      • Aims and Scope
      • Abstracting and Indexing
      • Bibliographic Information
      • Archive
  • Articles
  • Information
    • Information for Authors
    • Information for Reviewers
    • Information for Librarians
    • Information for Advertisers
    • Conferences
  • Language Editing
Spandidos Publications Logo
  • About
    • About Spandidos
    • Aims and Scopes
    • Abstracting and Indexing
    • Editorial Policies
    • Reprints and Permissions
    • Job Opportunities
    • Terms and Conditions
    • Contact
  • Journals
    • All Journals
    • Biomedical Reports
      • Information for Authors
      • Editorial Policies
      • Editorial Board
      • Aims and Scope
      • Abstracting and Indexing
      • Bibliographic Information
      • Archive
    • Experimental and Therapeutic Medicine
      • Information for Authors
      • Editorial Policies
      • Editorial Board
      • Aims and Scope
      • Abstracting and Indexing
      • Bibliographic Information
      • Archive
    • International Journal of Epigenetics
      • Information for Authors
      • Editorial Policies
      • Editorial Board
      • Aims and Scope
      • Abstracting and Indexing
      • Bibliographic Information
      • Archive
    • International Journal of Functional Nutrition
      • Information for Authors
      • Editorial Policies
      • Editorial Board
      • Aims and Scope
      • Abstracting and Indexing
      • Bibliographic Information
      • Archive
    • International Journal of Molecular Medicine
      • Information for Authors
      • Editorial Policies
      • Editorial Board
      • Aims and Scope
      • Abstracting and Indexing
      • Bibliographic Information
      • Archive
    • International Journal of Oncology
      • Information for Authors
      • Editorial Policies
      • Editorial Board
      • Aims and Scope
      • Abstracting and Indexing
      • Bibliographic Information
      • Archive
    • Medicine International
      • Information for Authors
      • Editorial Policies
      • Editorial Board
      • Aims and Scope
      • Abstracting and Indexing
      • Bibliographic Information
      • Archive
    • Molecular and Clinical Oncology
      • Information for Authors
      • Editorial Policies
      • Editorial Board
      • Aims and Scope
      • Abstracting and Indexing
      • Bibliographic Information
      • Archive
    • Molecular Medicine Reports
      • Information for Authors
      • Editorial Policies
      • Editorial Board
      • Aims and Scope
      • Abstracting and Indexing
      • Bibliographic Information
      • Archive
    • Oncology Letters
      • Information for Authors
      • Editorial Policies
      • Editorial Board
      • Aims and Scope
      • Abstracting and Indexing
      • Bibliographic Information
      • Archive
    • Oncology Reports
      • Information for Authors
      • Editorial Policies
      • Editorial Board
      • Aims and Scope
      • Abstracting and Indexing
      • Bibliographic Information
      • Archive
    • World Academy of Sciences Journal
      • Information for Authors
      • Editorial Policies
      • Editorial Board
      • Aims and Scope
      • Abstracting and Indexing
      • Bibliographic Information
      • Archive
  • Articles
  • Information
    • For Authors
    • For Reviewers
    • For Librarians
    • For Advertisers
    • Conferences
  • Language Editing
Login Register Submit
  • This site uses cookies
  • You can change your cookie settings at any time by following the instructions in our Cookie Policy. To find out more, you may read our Privacy Policy.

    I agree
Search articles by DOI, keyword, author or affiliation
Search
Advanced Search
presentation
International Journal of Molecular Medicine
Join Editorial Board Propose a Special Issue
Print ISSN: 1107-3756 Online ISSN: 1791-244X
Journal Cover
September-2025 Volume 56 Issue 3

Full Size Image

Sign up for eToc alerts
Recommend to Library

Journals

International Journal of Molecular Medicine

International Journal of Molecular Medicine

International Journal of Molecular Medicine is an international journal devoted to molecular mechanisms of human disease.

International Journal of Oncology

International Journal of Oncology

International Journal of Oncology is an international journal devoted to oncology research and cancer treatment.

Molecular Medicine Reports

Molecular Medicine Reports

Covers molecular medicine topics such as pharmacology, pathology, genetics, neuroscience, infectious diseases, molecular cardiology, and molecular surgery.

Oncology Reports

Oncology Reports

Oncology Reports is an international journal devoted to fundamental and applied research in Oncology.

Experimental and Therapeutic Medicine

Experimental and Therapeutic Medicine

Experimental and Therapeutic Medicine is an international journal devoted to laboratory and clinical medicine.

Oncology Letters

Oncology Letters

Oncology Letters is an international journal devoted to Experimental and Clinical Oncology.

Biomedical Reports

Biomedical Reports

Explores a wide range of biological and medical fields, including pharmacology, genetics, microbiology, neuroscience, and molecular cardiology.

Molecular and Clinical Oncology

Molecular and Clinical Oncology

International journal addressing all aspects of oncology research, from tumorigenesis and oncogenes to chemotherapy and metastasis.

World Academy of Sciences Journal

World Academy of Sciences Journal

Multidisciplinary open-access journal spanning biochemistry, genetics, neuroscience, environmental health, and synthetic biology.

International Journal of Functional Nutrition

International Journal of Functional Nutrition

Open-access journal combining biochemistry, pharmacology, immunology, and genetics to advance health through functional nutrition.

International Journal of Epigenetics

International Journal of Epigenetics

Publishes open-access research on using epigenetics to advance understanding and treatment of human disease.

Medicine International

Medicine International

An International Open Access Journal Devoted to General Medicine.

Journal Cover
September-2025 Volume 56 Issue 3

Full Size Image

Sign up for eToc alerts
Recommend to Library

  • Article
  • Citations
    • Cite This Article
    • Download Citation
    • Create Citation Alert
    • Remove Citation Alert
    • Cited By
  • Similar Articles
    • Related Articles (in Spandidos Publications)
    • Similar Articles (Google Scholar)
    • Similar Articles (PubMed)
  • Download PDF
  • Download XML
  • View XML
Article Open Access

TNF‑α induces premature senescence in tendon stem cells via the NF‑κB and p53/p21/cyclin E/CDK2 signaling pathways

  • Authors:
    • Hua Guo
    • Haixia Cao
    • Qian Lu
    • Zhifeng Gu
    • Guijuan Feng
  • View Affiliations / Copyright

    Affiliations: Department of Rheumatology, Affiliated Hospital of Nantong University, Nantong, Jiangsu 226001, P.R. China, Department of Stomatology, Affiliated Hospital of Nantong University, Medical School of Nantong University, Nantong, Jiangsu 226001, P.R. China
    Copyright: © Guo et al. This is an open access article distributed under the terms of Creative Commons Attribution License.
  • Article Number: 140
    |
    Published online on: July 10, 2025
       https://doi.org/10.3892/ijmm.2025.5581
  • Expand metrics +
Metrics: Total Views: 0 (Spandidos Publications: | PMC Statistics: )
Metrics: Total PDF Downloads: 0 (Spandidos Publications: | PMC Statistics: )
Cited By (CrossRef): 0 citations Loading Articles...

This article is mentioned in:



Abstract

Achilles tendinitis (AT) is a complex disorder that affects tendon tissue and often responds poorly to non‑steroidal anti‑inflammatory drugs. Tumor necrosis factor‑α (TNF‑α), a proinflammatory cytokine involved in cell death and immune regulation, serves a central role in AT progression. The present study investigated the effects of TNF‑α on tendon stem cells (TSCs) and evaluated potential therapeutic strategies for AT. TNF‑α‑induced changes in TSCs were determined by investigating markers of cellular senescence, reactive oxygen species (ROS) activity, DNA damage and the expression of key transcription factors, including NF‑κB (phosphorylated‑p65, p65), p53, p21, cyclin E and CDK2. To determine whether TNF‑α‑induced senescence could be reversed, TSCs were treated with etanercept, a TNF‑α‑specific inhibitor. TNF‑α stimulation induced significant senescence in TSCs, as evidenced by increased ROS production, DNA damage and altered expression of senescence‑associated transcription factors. TNF‑α activated the NF‑κB and p53/p21/cyclin E/CDK2 signaling pathways, promoting TSC senescence. Etanercept treatment effectively reversed these effects, decreasing TSC senescence, suppressing inflammatory cell infiltration, decreasing TNF‑α protein expression and mitigating collagen fiber degradation. TNF‑α promotes TSCs senescence through specific signaling pathways and etanercept can counteract these deleterious effects. These results provide insights into the pathogenesis of AT and highlight TNF‑α inhibition as a promising therapeutic approach. Targeting TNF‑α may offer a novel treatment strategy for individuals with AT.

Introduction

Achilles tendinitis (AT) commonly arises from trauma, iatrogenic factors and inflammatory conditions, particularly spondyloarthritis (1). Tendon ruptures have been reported in patients with systemic lupus erythematosus, often linked to corticosteroid therapy (2). In rheumatoid arthritis, tendinitis may involve the tendon, the surrounding synovium or both. Tendon involvement occurs in up to 64% of patients with rheumatoid arthritis, although some studies report lower prevalence rates (3,4). Typical symptoms of tendinitis include localized pain and tenderness along the affected tendon, particularly near joints, and symptoms often worsen with exercise or physical exertion (5). In AT, patients experience persistent pain and swelling accompanied by a sustained inflammatory response. Several inflammatory mediators contribute to the disease pathology, including tumor necrosis factor (TNF)-α, IL-1β, MMP and metabolic enzymes such as cyclooxygenase-2 (6-10).

Serum TNF-α levels are significantly higher in patients with rotator cuff tears accompanied by sleep disturbance compared with those with rotator cuff tears and normal sleep, as well as patients in a control group with chronic shoulder instability (11). The expression level of TNF-α is frequently upregulated in the subscapular sac tissue and degenerated tendon tissue of patients with rotator cuff injury (12,13). The overexpression of TNF-α in tendon sheath injuries can exacerbate the inflammatory response, thereby leading to more severe tissue damage and increased pain (12,13). Etanercept is a soluble fusion protein composed of two human tumor necrosis factor receptor II (TNFR II, molecular weight 75 kDa) subunits linked to the Fc portion of human IgG1. It is administered via subcutaneous injection and displays slow systemic absorption, reaching peak concentration 2-3 days post-injection (14). Acting as a decoy receptor, etanercept binds TNF-α and TNF-β with greater affinity than endogenous soluble TNFRs, thereby blocking their interaction with native receptors and preventing downstream proinflammatory signaling (15). By competitively inhibiting TNF-α binding to its natural receptors, etanercept disrupts inflammatory, apoptotic and immune-associated signaling pathways. This blockade effectively reduces inflammation in a range of pathological conditions (15-17). Experimental results demonstrated that etanercept treatment alleviated stress-shielding-induced structural and morphological changes in tendon collagen tissue (18). Etanercept suppressed the upregulation of MMP-13 and MMP-3, as well as collagen III expression levels (18).

Most adult human organs contain regenerative stem cells (SCs) that reside within specialized microenvironments, or niches, which are key for maintaining tissue homeostasis and facilitating repair following injury (19). The function of SCs depends primarily on their dynamic interaction with the surrounding microenvironment. Tendon SCs (TSCs) are undifferentiated cells within tendon tissue, characterized by their ability to self-renew and differentiate into tenocytes (20). Although studies suggest that TSCs contribute to tendon repair and regeneration during disease progression, the underlying molecular mechanisms remain poorly understood (20-22).

TNF-α is a key cytokine involved in inflammation. TNF-α not only activates proinflammatory genes but also exacerbates inflammatory responses by promoting apoptosis, modulating immune activity and facilitating disease progression (23). Elevated TNF-α levels are commonly observed in inflammatory diseases, where they influence the development, senescence and functional properties of mesenchymal SCs (MSCs) under specific physiological and pathological conditions (24). However, the role of TNF-α in the onset and progression of tendon disorders remains insufficiently defined. While anti-TNF-α biological agents have proven highly effective in treating chronic inflammation and autoimmune disease, their effects on TSCs are still unclear (25). Therefore, investigating the influence of TNF-α and TNF-α inhibitors on TSCs is key.

The present study aimed to clarify the role of TNF-α in tendon pathology by examining its effects on TSC senescence and inflammation at cellular and animal levels, and to assess whether TNF-α inhibition with Etanercept could mitigate these pathological processes. This work seeks to provide mechanistic insights into tendon disorders and validate potential therapeutic strategies.

Materials and methods

Cell isolation and culture

All animal procedures strictly followed institutional regulations for animal research and were approved by the Animal Care Committee of Nantong University (Nantong, China; approval no. S20230522-005). TSCs were isolated from the flexor digitorum profundus (FDP) tendons of female C57BL/6 mice (n=6, weight 16-18 g, provided by Nantong University Experimental Animal Center, Nantong, China; age, 4 weeks). The mice were euthanized humanely via cervical dislocation. FDP tendons were dissected from the index, middle and ring digits of the hind limbs, washed in sterile phosphate-buffered saline (PBS) and finely minced into small fragments. Tissue was digested using a solution containing 3 mg/ml type I collagenase and 4 mg/ml dispase (Gibco, Thermo Fisher Scientific, Inc.) for 2 h at 37°C. The cell suspension was filtered through a 70-µm cell strainer to obtain a single-cell suspension, which was seeded onto 25-cm2 culture plates. Cells were cultured in DMEM supplemented with 10% FBS (both Gibco; Thermo Fisher Scientific, Inc.), 100 U/ml penicillin and 100 µg/ml streptomycin. Cultures were maintained at 37°C in a humidified atmosphere containing 5% CO2. Medium was replaced every 3 days to support optimal cell proliferation. Cells at 85-90% confluence were sub-cultured at a ratio of 1:3 (one part cells was split into three new culture vessels). Cells were detached using 0.25% trypsin and transferred to new flasks for continued expansion and downstream analyses.

Cells were grouped as follows (all treatments were performed at 37°C): i) TSCs treated with PBS served as the control; TSCs stimulated with TNF-α at ii) 20 and iii) 40 ng/ml for 6 h, repeated three times at 48-h intervals and TSCs were stimulated with TNF-α at iv) 20 and v) 40 ng/ml for 6 h, repeated six times at 24-h intervals. To investigate the potential therapeutic effect of TNF-α inhibition, TSCs stimulated three times with 20 ng/ml TNF-α-were co-cultured with a TNF-α antagonist (Etanercept) for 48 h at 37°C. For the therapeutic co-culture assay, TSCs pre-stimulated three times with 20 ng/ml TNF-α (37°C, 6 h per stimulation, 48-h intervals) were treated with the TNF-α antagonist etanercept (recombinant human TNF-α receptor II:IgG Fc fusion protein, 20 ng/ml, supplied by Sunshine Guojian Pharmaceutical) at 37°C for 48 h. Untreated TSCs served as controls.

Differentiation assay

TSCs were seeded at a density of 1×104 cells/cm2 to initiate differentiation. Mouse TSCs were induced to undergo osteogenic and adipogenic differentiation using a commercial differentiation medium kit (cat. no. RASTA-90021; cat. no. RASTA-90031, Cyagen Biosciences, Inc.). Cells were cultured in differentiation media at 37°C with 5% CO2 for 28 days. Following washing with PBS, cells were fixed in 4% PFA) at room temperature for 15 min. To assess osteogenic differentiation, cells were stained with Alizarin Red S and underwent an alkaline phosphatase assay (cat. no. C0148S, cat. no. C3250S, Beyotime Institute of Biotechnology) at room temperature for 20 min to evaluate matrix calcification. 0.5% Oil Red O staining (cat. no. C0157M, Beyotime Institute of Biotechnology) at room temperature for 20 min was performed to detect intracellular neutral lipid vacuoles, indicating adipogenic differentiation.

To initiate chondrogenic differentiation, TSCs were centrifuged in 15 ml conical tubes at 160 × g at room temperature for 5 min to form cell pellets. Pellets were cultured in chondrogenic differentiation medium (cat. no. RASTA-90041, Cyagen Biosciences, Inc.) at 37°C with 5% CO2, replacing the medium every 3 days for a total of 4 weeks. Pellets were fixed in 4% PFA at room temperature for 24 h, dehydrated through a graded sucrose series 4°C, 4 h per step, embedded in optimal cutting temperature compound, and sectioned into 5-µm slices. Sections were stained with toluidine blue (cat. no. C0637, Beyotime Institute of Biotechnology) at room temperature for 10 min for histological evaluation. Images were captured using a light microscope (Leica).

Senescence associated β-galactosidase (SA-β-gal) assay

TSC senescence was assessed using the Senescence β-Galactosidase Staining kit (SA-β-gal assay kit) (cat. no. C0602, Beyotime Institute of Biotechnology), according to the manufacturer's instructions. TSCs were cultured at a density of 1×106 cells/well in 6-well plates and fixed with 4% PFA at room temperature for 10 min following treatment as aforementioned. Cells were incubated at 37°C overnight with the SA-β-gal staining solution. Following thorough washing by PBS, cells were examined under a light microscope (Olympus) at ×10 magnification. Senescent cells exhibited blue staining. To quantify senescence, 1,000 cells were counted across 20 randomly selected fields of view/slide and the percentage of SA-β-gal-positive cells was calculated (26).

Immunofluorescent staining

TSCs were fixed in 4% PFA at 4°C for 1 h, then washed with 0.1% Triton X-100 in PBS (PBST). Cells were blocked in PBST containing 10% FBS at room temperature for 30 min and incubated overnight at 4°C with primary antibodies (1:100) targeting γ-H2A.X (cat. no. ab81299, anti-rabbit, Abcam), p65 (cat. no. sc-8008, anti-mouse, Santa Cruz Biotechnology, Inc.), p53 (cat. no. ab246550, anti-rabbit, Abcam), p21 (cat. no. ab188224, anti-rabbit, Abcam), Oct4 (cat. no. ab200834, anti-rabbit, Abcam) and Nanog (cat. no. ab109250, anti-rabbit, Abcam). Following washing with PBS, secondary antibodies [goat Anti-Mouse IgG H&L (Alexa Fluor® 488) (ab150113), Goat Anti-Rabbit IgG H&L (Alexa Fluor® 488) (ab150077), goat Anti-Rabbit IgG H&L (Alexa Fluor® 568) (ab175471), Abcam] at 1:250 were added for 2 h at room temperature. Nuclei were counterstained with DAPI (cat. no. ab228549, Abcam) at 1:500 at room temperature for 30 min and cells were examined using a fluorescence microscope at ×20 magnification.

Filamentous (F-)actin staining

The Cell Navigator™ F-Actin Labeling kit (cat. no. 22661, AAT Bioquest) was used to visualize F-actin) in fixed cells, according to the manufacturer's instructions. TSCs were fixed in 4% PFA at 4°C for 30 min, followed by washing with PBS at room temperature. Cells were permeabilized with 0.1% PBST at room temperature for 5 min and incubated with iFluor™ 488-Phalloidin working solution at room temperature for 30 min. After washing with PBS, nuclei were counterstained with DAPI (cat. no. ab228549, Abcam) at 1:500 at room temperature for 30 min and cells were examined using a fluorescence microscope at ×20 magnification.

Reactive oxygen species (ROS) staining

ROS staining kit (cat. no. S0033S, Beyotime Institute of Biotechnology) was used according to the manufacturer's instructions. After washing three times with PBS, TSCs were incubated with ROS-sensitive dye DCFH-DA at room temperature for 30 min. Following another PBS wash, nuclei were counterstained with DAPI (cat. no. ab228549, Abcam) at 1:500 at room temperature for 30 min and cells were examined using a fluorescence microscope at ×20 magnification.

EdU cell proliferation assay

TSC proliferation was assessed using the Cell-Light™ EdU Apollo In Vitro kit (Guangzhou RiboBio Co., Ltd.), following the manufacturer's protocol. TSCs in the logarithmic growth phase were seeded into 24-well plates at a density of 2×104 cells/well and cultured to 70% confluency). Then, 25 µM EdU medium was added to each well at 37°C for 24 h. Cells were washed twice with PBS and fixed with 4% PFA at room temperature for 30 min, treated with 2 mg/l glycine at room temperature for 5 min, washed twice with PBS for 5 min and permeabilized with Triton X-100 (cat. no. P0096, Beyotime Institute of Biotechnology) for 10 min at room temperature. Apollo® reaction mixture was added at room temperature for 30 min and cells were washed twice with PBS at room temperature. Finally, nuclei were stained with DAPI (cat. no. ab228549, Abcam) at 1:500 at room temperature for 10 min before washing with PBS and imaging the cells by fluorescence microscopy at ×10 magnification.

Cell cycle detection

Cell cycle distribution was assessed using the Cell Cycle Assay kit (Beijing Solarbio Science & Technology Co., Ltd.) according to the manufacturer's instructions. Cells were fixed in pre-chilled 95% ethanol at 4°C for 24 h, washed with PBS and stained with propidium iodide at 37°C for 30 min. DNA content was analyzed by flow cytometry using a FACSCalibur system (BD Biosciences) and cell cycle distribution was quantified using ModFit LT software (version 5.0, Verity Software House, vsh.com/).

Western blotting

TSCs were lysed for 30 min using RIPA buffer containing protease inhibitors (cat. no. P0013B, Beyotime Institute of Biotechnology). Supernatant was collected following centrifugation at 12,800 × g 4°C for 20 min. Protein concentration was quantified use BCA assay, samples were mixed with loading buffer and protein was denatured by heating at 100°C for 10 min. Protein (20 µg/lane) was separated by 10% or 12% SDS-PAGE and transferred onto PVDF membranes using a BIO-RAD transfer system at 300 mA. Membranes were blocked with 5% skimmed milk at room temperature for 2 h, then incubated overnight at 4°C with primary antibodies (1:1,000). After washing by Tris-Buffered Saline with Tween 20 (TBST), membranes were incubated with secondary antibodies (1:10,000) (cat. no. D110087, D110058, Sangon Biotech) at room temperature for 2 h. Primary antibodies included GAPDH (cat. no. 10494-1-AP, anti-rabbit, Proteintech Group, Inc.), p65 (cat. no. sc-8008, anti-mouse, Santa Cruz Biotechnology), p53 (cat. no. ab26, anti-mouse, Abcam), p21 (cat. no. ab188224, anti-rabbit, Abcam), phosphorylated p65 (p-p65; cat. no. sc-136548, anti-mouse, Santa Cruz Biotechnology), γ-H2A.X (cat. no. ab81299, anti-rabbit, Abcam), CDK2 (cat. no. ab32147, anti-rabbit, Abcam) and cyclin E (cat. no. 11554-1-AP, anti-rabbit, Proteintech Group, Inc.), H2A.X (cat. no. 10856-1-AP, anti-rabbit, Proteintech Group, Inc.). The membranes were incubated with anti-IgG secondary antibodies conjugated to horseradish peroxidase (HRP). Detection of specific bands was performed using an ECL Detection kit (Bio-Rad), and visualization was carried out with the ChemiDoc XRS + System (Bio-Rad). The densitometry was performed using ImageJ software (version 1.53t, National Institutes of Health).

Tendinopathy rat model

Rats were housed in a specific pathogen-free (SPF) facility at temperature 20-26°C, humidity 30-70%, with a 12-h light/dark cycle and provided ad libitum access to standard rodent chow and tap water. A total of 30 male Sprague-Dawley rats (age, 8 weeks; weight, 220±9 g, Nantong University Experimental Animal Center, Nantong, China) were randomly assigned to three treatment groups (n=10/group), each receiving injections in the Achilles tendon: i) PBS control; ii) PBS + collagenase type I (5 mg/ml) and iii) collagenase type I (5 mg/ml)+ etanercept (0.5 mg/kg). At 20 days after collagenase type I (5 mg/ml) treatment twice, administered 7 days apart, etanercept (0.5 mg/kg) was administered seven times over 2 weeks. Achilles tendons were harvested for histopathological analysis to evaluate collagenase-induced tendinopathy severity and the therapeutic effects of etanercept (27). The dose of etanercept (0.5 mg/kg) was selected based on Chen et al (18), who investigated that in a rat model of stress-shielded tendons, etanercept at 0.5 mg/kg/week for 2 weeks significantly attenuated early tendon degeneration by reducing collagen fibril disorganization and suppressing matrix metalloproteinase (MMP)-13, MMP-3, and collagen III expression. This dosing strategy was adopted to target tumor necrosis factor-α (TNF-α)-mediated inflammation, the key pathway identified in both stress-shielding and collagenase-induced tendinopathy models (18).

Rats were anesthetized with isoflurane (3.0-3.5% in oxygen, 500-700 ml/min) until completely unresponsive to paw pinch. Following anesthesia, death was induced by CO2 asphyxia (40% vol/min for 5 min) followed by cervical dislocation, consistent with the AVMA Guidelines for the Euthanasia of Animals (28). Death was verified by the absence of corneal reflex, breathing and heartbeat.

Histological analyses

Tendon specimens were fixed in 4% PFA at 4°C for 24 h. Samples were dehydrated through graded ethanol, embedded in paraffin and cut into longitudinal sections of 4.5 µm thickness. Sections were stained at room temperature with hematoxylin and eosin (H&E) and Masson's Trichrome to assess tendon morphology. For H&E staining, tissue sections were dewaxed and rehydrated. Nuclei were stained with hematoxylin for 5 min. Differentiation was performed in acid alcohol for 30 sec. Cytoplasmic counterstaining was achieved using eosin for 1 min, and sections were rapidly dehydrated through ascending ethanol gradients. Sections were assed using a light microscope ×20 and ×40 magnification. For Masson's Trichrome staining, the sections were mordanted by immersion in mordant solution at 60°C for 1 h. Sections were then stained with celestin blue solution for 3 min, stained with Mayer's hematoxylin for 3 min. Differentiation was performed in acid solution, followed by a 10-min tap water rinse for bluing. Sections were stained with Ponceau-fuchsin for 10 min. Phosphomolybdic acid treatment for 10 min was followed by direct application of aniline blue solution for 5 min without intermediate washing. Excess aniline blue was removed with weak acid solution, and sections were further treated with weak acid for 2 min. Rapid dehydration was performed in ethanol. Sections were assed using a light microscope ×10 and ×20 magnification.

For immunohistochemistry, paraffin-embedded sections were treated with primary antibodies against TNF-α (1:200, ab183218, Abcam) at 4°C overnight, then incubated with secondary antibodies enzyme-labeled goat anti-mouse/rabbit IgG polymer (PV-6000, ZSGB-BIO) for 20 min at room temperature. Tendon specimens were rapidly frozen in liquid nitrogen and sectioned into 4.5 µm slices. Thawed sections were washed three times with PBS and fixed in β-galactosidase staining fixing solution (cat. no. R0757, Shifeng Biological) at room temperature overnight. After rinsing with PBS, β-Gal Staining A Solution 1 µl, β-Gal Staining B Solution 1 µl, β-Gal Staining C Solution 93 µl and X-Gal Solution 5 µl) was added for 24 h at 37°C. Sections were assed using a light microscope (29).

For immunofluorescence staining, tendon samples were incubated with 0.1% PBS-Triton X at room temperature for 15 min to permeabilize the tissue, followed by blocking (cat. no. P0260, Beyotime Institute of Biotechnology, Shanghai, China) to prevent non-specific antibody binding at room temperature for 20 min. Sections were incubated overnight at 4°C with primary antibodies against CD44 (cat. no. 15675-1-AP, Proteintech, 1:100) and p53 (cat. no. 60283-2-Ig, Proteintech, 1:100). The samples were incubated with secondary antibodies [Goat Anti-Mouse IgG H&L (Alexa Fluor® 568) (ab175473), Goat Anti-Rabbit IgG H&L (Alexa Fluor® 488) (ab150077), Abcam] at 1:250 for 2 h, followed by nuclear staining with DAPI (cat. no. ab228549, Abcam) at 1:500 at room temperature. Sections were analyzed using a fluorescence microscope (BX41, Olympus Corporation).

Statistical analysis

All data are presented as the mean ± SEM from ≥3 independent experiments, each performed in triplicate. Statistical analyses were conducted using SPSS 16.0 (SPSS, Inc.). For comparisons involving three or more groups, data were evaluated by one-way ANOVA followed by Tukey's post hoc test for pairwise comparisons. For two-group comparisons, Student's unpaired t-test was used, as all samples were derived from independent experimental units. P<0.05 was considered to indicate a statistically significant difference.

Results

TSCs exhibit SC-like properties and TNF-α induces senescence in TSCs

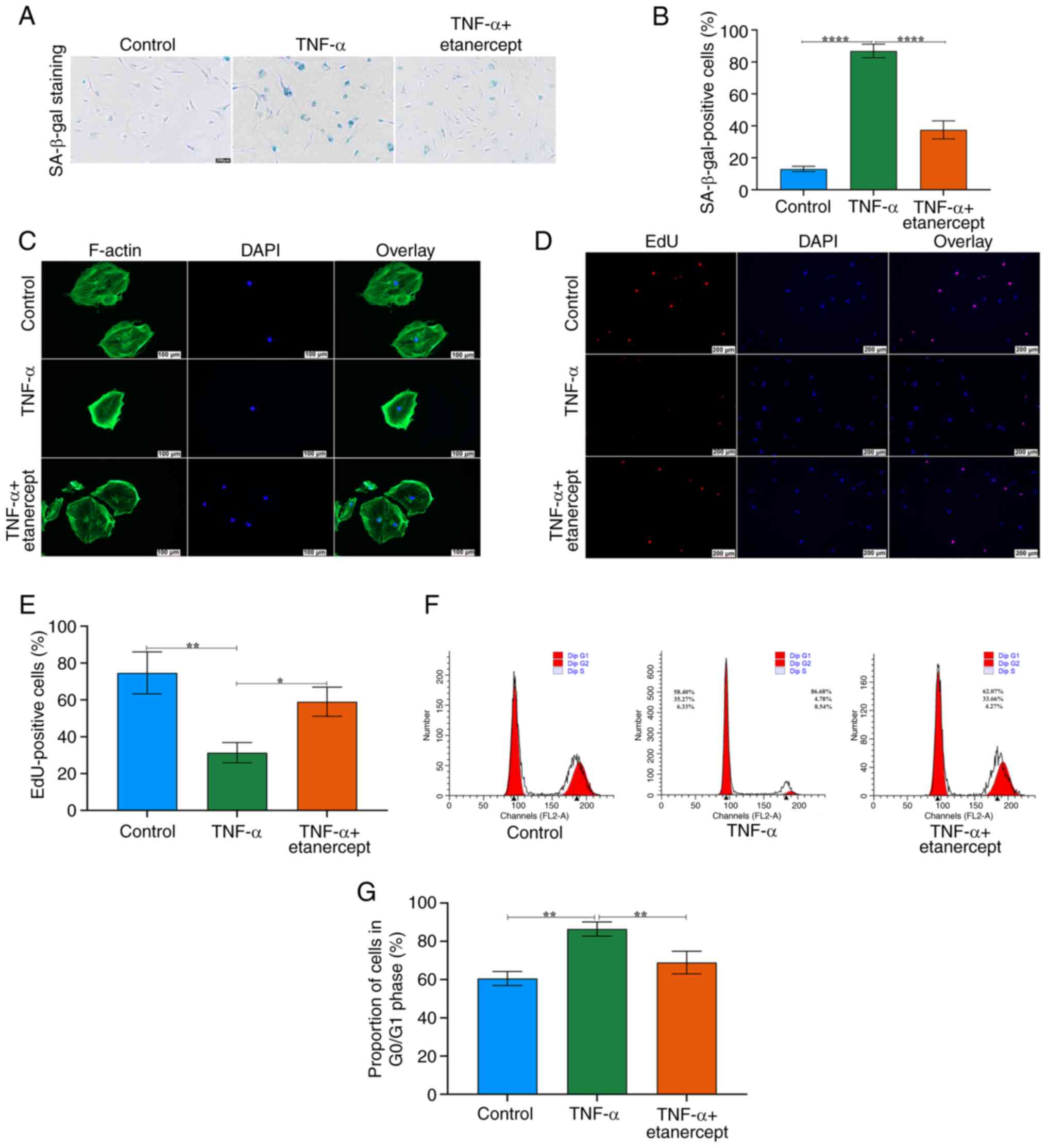
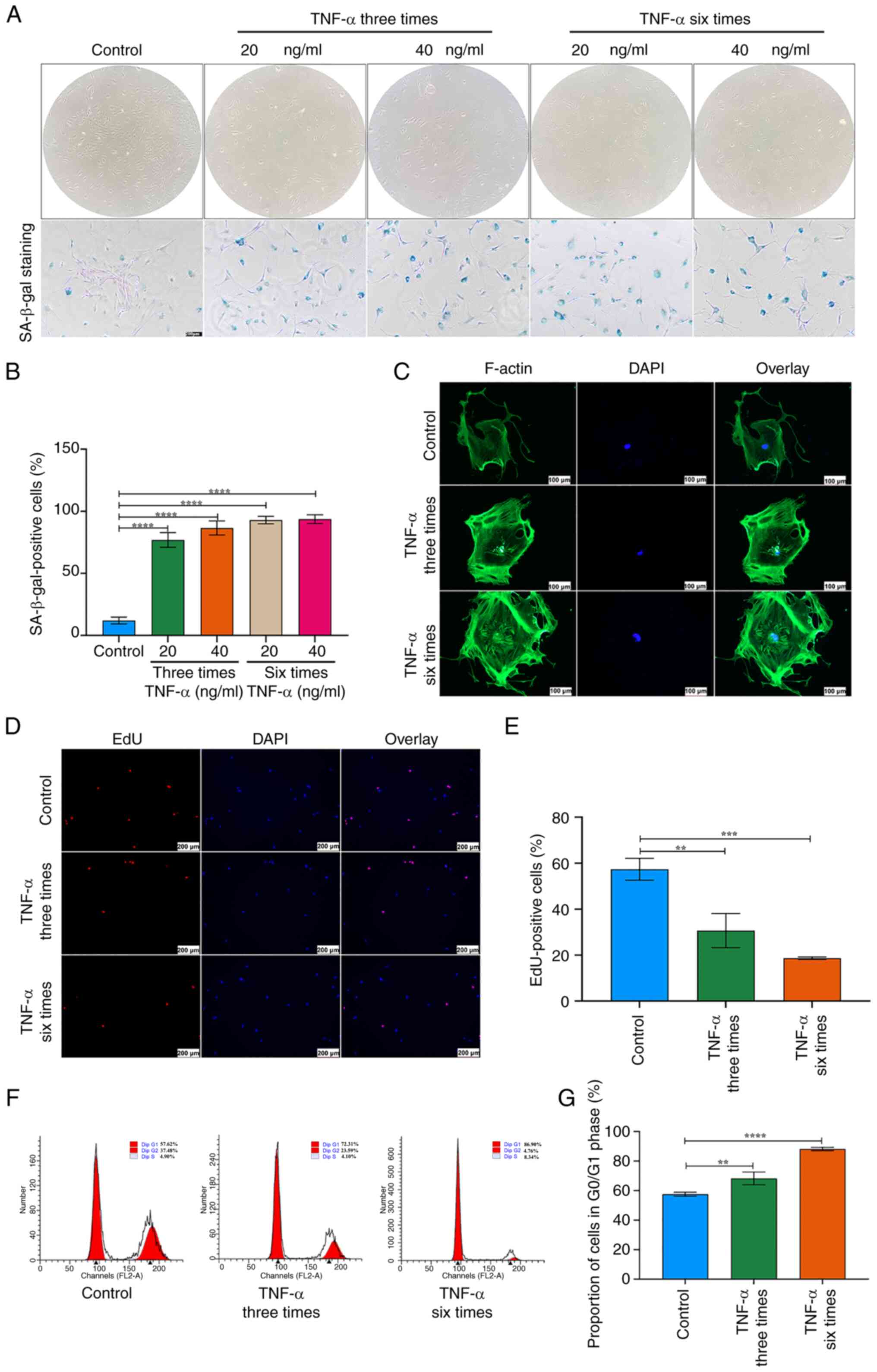
TSCs displayed a spindle-shaped, fibroblast-like morphology and multipotent differentiation capacity toward osteogenic, adipogenic and chondrogenic lineages (Fig. 1A-D). The cells also showed positive expression of stemness markers Oct4 and Nanog (Fig. 1E). TNF-α intensified SA-β-gal staining, caused progressive cell enlargement and reduced the typical spindle-shaped morphology. Following treatment with TNF-α, TSCs exhibited an expanded and flattened phenotype (Fig. 2A). The proportion of SA-β-gal-positive TSCs increased with higher TNF-α concentrations and longer stimulation durations (Fig. 2A and B). Immunofluorescence revealed disrupted F-actin organization and elevated expression (Fig. 2C). EdU staining showed a significant decrease in proliferative capacity in TSCs treated with TNF-α compared with controls (Fig. 2D and E). Since cell cycle arrest is a hallmark of cellular senescence (30), flow cytometry was performed on TNF-α-stimulated TSCs, which revealed an increased proportion of cells in the G0/G1 phase (Fig. 2F and G). Collectively, these findings indicate that TSC senescence increased with higher TNF-α concentration and stimulation duration.

Identification of TSCs. (A) Alizarin
red S, (B) ALP and (C) Oil red O staining of TSCs. (D) Chondrogenic
differentiation of TSCs as detected by toluidine blue staining. (E)
Immunofluorescence staining of Oct4 and Nanog in TSCs. Scale
bar=100 µm. TSCs, tendon stem cells; ALP, alkaline
phosphatase.

Figure 1

Identification of TSCs. (A) Alizarin red S, (B) ALP and (C) Oil red O staining of TSCs. (D) Chondrogenic differentiation of TSCs as detected by toluidine blue staining. (E) Immunofluorescence staining of Oct4 and Nanog in TSCs. Scale bar=100 µm. TSCs, tendon stem cells; ALP, alkaline phosphatase.

Effects of TNF-α on senescence in
TSCs. (A) SA-β-gal staining following stimulation with TNF-α in
TSCs. Scale bar=200 µm. (B) Quantitative analysis of
SA-β-gal-positive cells in TSCs treated with TNF-α. (C)
Immunofluorescence revealed aberrant distribution of F-actin in
TSCs subjected to TNF-α treatment (20 ng/ml). Scale bar=100
µm. (D) Proliferation of TSCs decreased following
stimulation with TNF-α, as assessed using the EdU staining assay.
Scale bar=200 µm. (E) Quantitative analysis of EdU-positive
cells indicating decreased proliferation in TNF-α-treated TSCs. (F)
Cell cycle analysis with flow cytometry. Proportion of cells in the
G0/G1 phase increased in TSCs exposed to TNF-α. (G) Quantitative
summary showing an increased proportion of cells in the G0/G1 phase
in TNF-α-treated TSCs. **P<0.01,
***P<0.001,****P<0.0001. TSCs, tendon
stem cells; SA-β-gal, senescence-associated β-galactosidase;
F-actin, filamentous-actin.

Figure 2

Effects of TNF-α on senescence in TSCs. (A) SA-β-gal staining following stimulation with TNF-α in TSCs. Scale bar=200 µm. (B) Quantitative analysis of SA-β-gal-positive cells in TSCs treated with TNF-α. (C) Immunofluorescence revealed aberrant distribution of F-actin in TSCs subjected to TNF-α treatment (20 ng/ml). Scale bar=100 µm. (D) Proliferation of TSCs decreased following stimulation with TNF-α, as assessed using the EdU staining assay. Scale bar=200 µm. (E) Quantitative analysis of EdU-positive cells indicating decreased proliferation in TNF-α-treated TSCs. (F) Cell cycle analysis with flow cytometry. Proportion of cells in the G0/G1 phase increased in TSCs exposed to TNF-α. (G) Quantitative summary showing an increased proportion of cells in the G0/G1 phase in TNF-α-treated TSCs. **P<0.01, ***P<0.001,****P<0.0001. TSCs, tendon stem cells; SA-β-gal, senescence-associated β-galactosidase; F-actin, filamentous-actin.

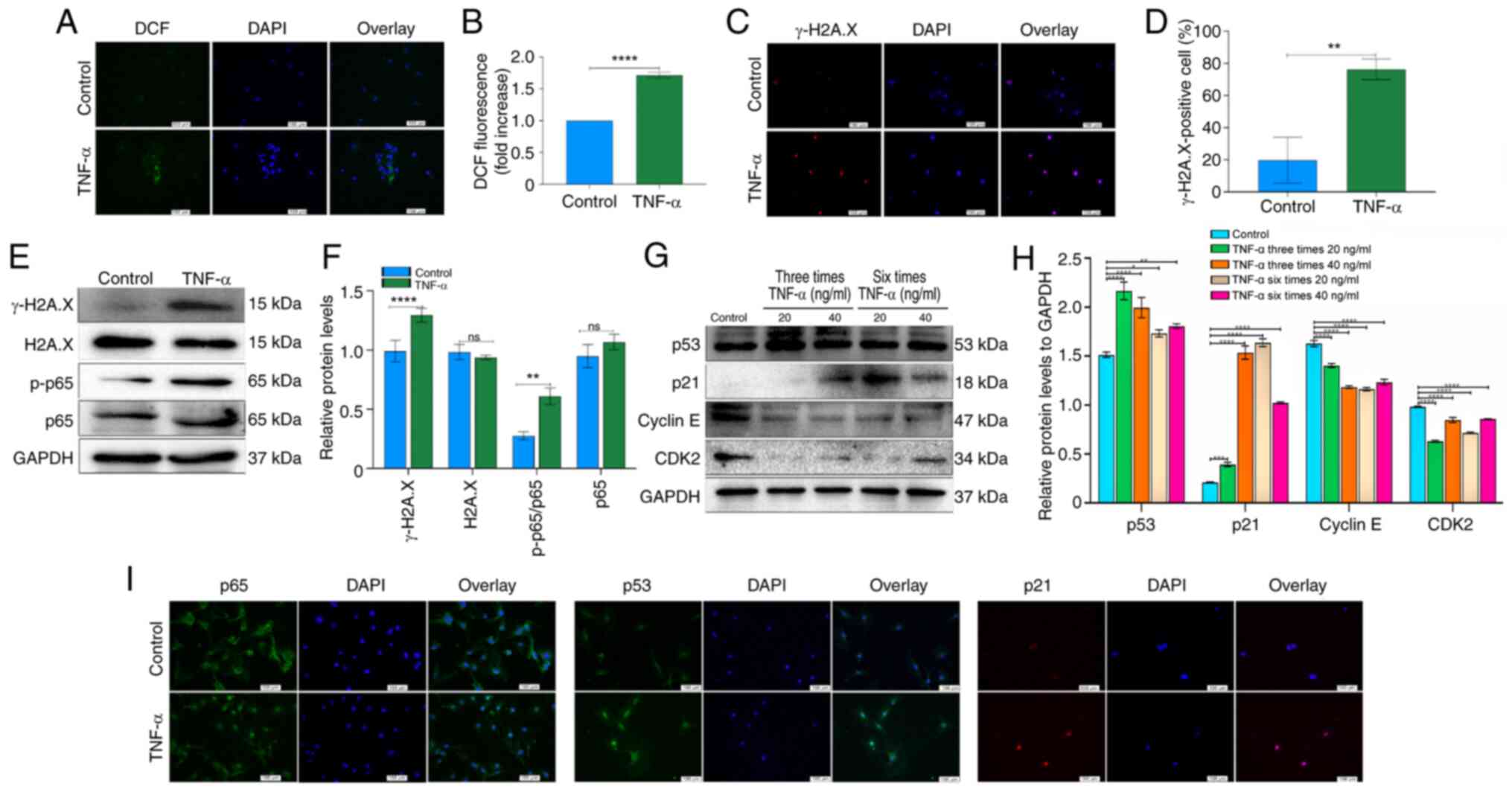
TNF-α promotes ROS production and DNA damage in TSCs

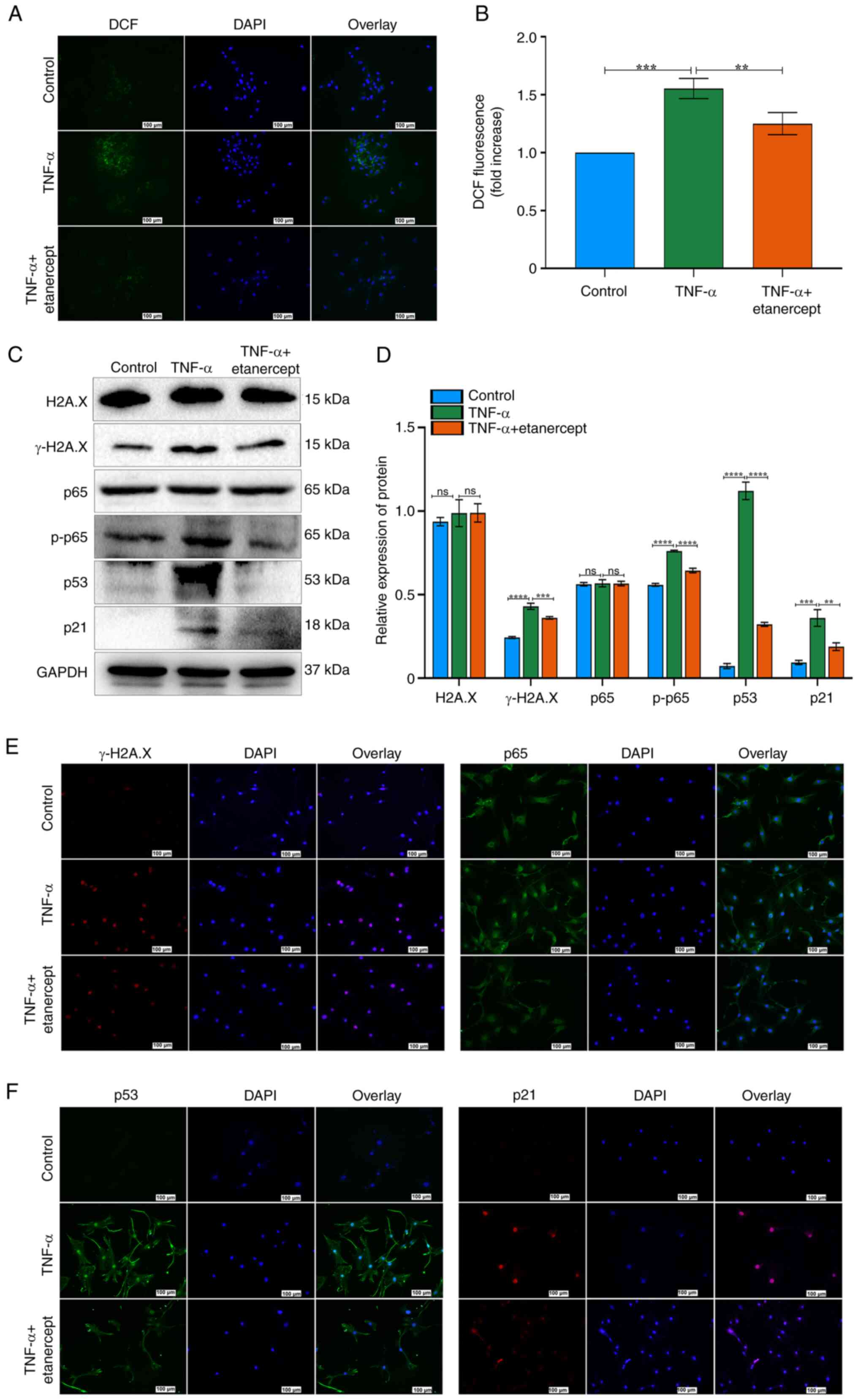
As ROS are inducers of cellular senescence (31), intracellular ROS levels were measured in TSCs treated with TNF-α. TNF-α significantly elevated ROS production in TSCs (Fig. 3A and B). To evaluate the effect of increased ROS on the DNA damage response, expression of γ-H2A.X, a specific marker of DNA damage foci, was assessed. Immunofluorescence showed that γ-H2A.X levels increased following TNF-α stimulation (Fig. 3C and D). The γ-H2A.X expression increased after TNF-α stimulation, indicating enhanced DNA damage. H2A.X expression did not differ significantly between the two groups, as confirmed by western blot analysis (Fig. 3E and F). These results suggested that TNF-α treatment enhances ROS generation, which is associated with increased DNA damage in TSCs.

Effects of the NF-κB and
p53/p21/cyclin E/CDK2 signaling pathways on senescence in
TNF-α-treated TSCs. (A) ROS staining of TSCs using DCF fluorescence
probe, showing intracellular ROS distribution. Scale bar=100
µm. (B) Quantitative analysis of DCF fluorescence intensity,
demonstrating TNF-α-induced elevation of ROS levels. (C)
Immunofluorescence staining of γ-H2A.X. Following stimulations with
TNF-α (20 ng/ml, six times), the proportion of γ-H2A.X-positive
TSCs exhibited a considerable increase. Scale bar=100 µm.
(D) Quantitative analysis of γ-H2A.X-positive TSCs following TNF-α
treatment. (E) Expression of γ-H2A.X, H2A.X, p-p65 and p65
following TNF-α stimulation as assessed by western blot. GAPDH was
used as a control. (F) Bar groups showed the relative density of
γ-H2A.X, H2A.X, p-p65 and p65. (G) Expression of p53, p21, cyclin E
and CDK2 following TNF-α stimulation as assessed by western blot.
GAPDH was used as a control. (H) Relative density of p53, p21,
cyclin E and CDK2. (I) Immunofluorescence examination of p65, p53
and p21 expression was consistent with western blotting. Scale
bar=100 µm. *P<0.05, **P<0.01,
***P<0.001, ****P<0.0001. ROS, reactive
oxygen species; TSCs, tendon stem cells; p-, phosphorylation; ns,
not significant.

Figure 3

Effects of the NF-κB and p53/p21/cyclin E/CDK2 signaling pathways on senescence in TNF-α-treated TSCs. (A) ROS staining of TSCs using DCF fluorescence probe, showing intracellular ROS distribution. Scale bar=100 µm. (B) Quantitative analysis of DCF fluorescence intensity, demonstrating TNF-α-induced elevation of ROS levels. (C) Immunofluorescence staining of γ-H2A.X. Following stimulations with TNF-α (20 ng/ml, six times), the proportion of γ-H2A.X-positive TSCs exhibited a considerable increase. Scale bar=100 µm. (D) Quantitative analysis of γ-H2A.X-positive TSCs following TNF-α treatment. (E) Expression of γ-H2A.X, H2A.X, p-p65 and p65 following TNF-α stimulation as assessed by western blot. GAPDH was used as a control. (F) Bar groups showed the relative density of γ-H2A.X, H2A.X, p-p65 and p65. (G) Expression of p53, p21, cyclin E and CDK2 following TNF-α stimulation as assessed by western blot. GAPDH was used as a control. (H) Relative density of p53, p21, cyclin E and CDK2. (I) Immunofluorescence examination of p65, p53 and p21 expression was consistent with western blotting. Scale bar=100 µm. *P<0.05, **P<0.01, ***P<0.001, ****P<0.0001. ROS, reactive oxygen species; TSCs, tendon stem cells; p-, phosphorylation; ns, not significant.

TNF-α promotes expression of NF-κB and p53/p21/cyclin E/CDK2 signaling pathway components during senescence in TSCs

Following TNF-α stimulation, TSCs exhibited increased expression of p-p65, while total p65 proteins levels showed no significant difference (Fig. 3E and F). The ratio of p-p65 to total p65 demonstrated a significant upregulation (Fig. 3E and F). Compared with the control group, TNF-α at concentrations of 20 and 40 ng/ml, elevated the expression of p53 and p21. TNF-α (20 ng/ml, three or six times) all elevated the expression of p53; however, these changes did not follow frequency-dependent pattern. TNF-α at 20 ng/ml, administered either three or six times, significantly elevated p21 expression. Notably, six administrations induced a higher p21 expression than three administrations (Fig. 3G and H). TNF-α suppressed the expression of cyclin E and CDK2 in TSCs (Fig. 3G and H). Immunofluorescence staining demonstrated nuclear translocation of p65 following TNF-α exposure (Fig. 3I). Additionally, immunofluorescence revealed a marked increase in the number of p53- and p21-positive cells in TNF-α-treated TSCs (Fig. 3I). These results indicated that TNF-α promoted TSC senescence by modulating NF-κB signaling and altering the p53/p21/cyclin E/CDK2 regulatory pathway.

Effects of etanercept on the NF-κB and p53/p21/cyclin E/CDK2 signaling pathways in TNF-α-Induced TSCs Senescence

To investigate the role of the NF-κB and p53/p21/cyclin E/CDK2 signaling in TNF-α–induced senescence, TSCs were treated with the TNF-α antagonist etanercept. TNF-α increased ROS fluorescence, while etanercept significantly reduced this effect (Fig. 4A and B). These results indicated that etanercept possesses antioxidant activity capable of attenuating TNF-α-induced oxidative stress. Etanercept also decreased γ-H2A.X expression and DNA damage in TSCs (Fig. 4C-E). H2A.X expression did not differ significantly between the two groups, as confirmed by Western blot analysis (Fig. 4C and D). Western blot analysis confirmed that etanercept reversed TNF-α-induced senescence, as evidenced by decreased expression of p53, p21 and p-p65 (Fig. 4C and D). By contrast, total p65 levels remained unchanged (Fig. 4C and D). Etanercept inhibited the nuclear translocation of p65 in response to TNF-α (Fig. 4E). Immunofluorescence staining also revealed decreased nuclear accumulation of p53 and p21 in the TNF-α + etanercept group (Fig. 4F). Etanercept, a TNF inhibitor (recombinant Human TNF-α Receptor II: IgG Fc Fusion Protein) effectively reversed TNF-α-induced senescence in TSCs. Together, these findings suggest that etanercept attenuates TNF-α-induced senescence in TSCs by modulating oxidative stress and inhibiting key components of the NF-κB and p53/p21 signaling pathways.

Effects of etanercept on the NF-κB
and p53/p21/cyclin E/CDK2 signaling pathways in tendon stem cell
senescence. (A) ROS staining of TSCs. ROS generation was markedly
elevated following repeated TNF-α stimulation and subsequently
reduced after repeated administration of etanercept. Scale bar=100
µm. (B) Quantitative analysis of DCF fluorescence intensity.
(C) Expression of γ-H2A.X, H2A.X, p53, p21, p-p65 and p65 after
stimulation with TNF-α + etanercept as assessed by western
blotting. GAPDH was used as a control. (D) Bar groups showed the
relative density of γ-H2A.X, H2A.X, p53, p21, p-p65 and p65. (E)
Immunofluorescence of γ-H2A.X and p65 yielded consistent results
with those from western blotting. Scale bar=100 µm. (F)
Immunofluorescence of p53 and p21 yielded consistent results with
those from western blotting. Scale bar=100 µm..
**P<0.01, ***P<0.001,
****P<0.0001. ROS, reactive oxygen species; p-,
phosphorylation; ns, not significant.

Figure 4

Effects of etanercept on the NF-κB and p53/p21/cyclin E/CDK2 signaling pathways in tendon stem cell senescence. (A) ROS staining of TSCs. ROS generation was markedly elevated following repeated TNF-α stimulation and subsequently reduced after repeated administration of etanercept. Scale bar=100 µm. (B) Quantitative analysis of DCF fluorescence intensity. (C) Expression of γ-H2A.X, H2A.X, p53, p21, p-p65 and p65 after stimulation with TNF-α + etanercept as assessed by western blotting. GAPDH was used as a control. (D) Bar groups showed the relative density of γ-H2A.X, H2A.X, p53, p21, p-p65 and p65. (E) Immunofluorescence of γ-H2A.X and p65 yielded consistent results with those from western blotting. Scale bar=100 µm. (F) Immunofluorescence of p53 and p21 yielded consistent results with those from western blotting. Scale bar=100 µm.. **P<0.01, ***P<0.001, ****P<0.0001. ROS, reactive oxygen species; p-, phosphorylation; ns, not significant.

TNF-α antagonists reverse TNF-α-induced senescence in TSCs

To evaluate the therapeutic potential of TNF-α inhibition, TSCs pre-treated with TNF-α (20 ng/ml, three cycles) were co-cultured with Etanercept (20 ng/ml). Etanercept significantly decreased the number of SA-β-gal-positive cells (Fig. 5A and B). Etanercept markedly restored F-actin cytoskeleton integrity disrupted by TNF-α, normalizing F-actin morphology (Fig. 5C). EdU staining confirmed that etanercept rescued the proliferative capacity of TSCs (Fig. 5D and E). Etanercept normalized the ratio of cells in the G1/G0 phase, indicating restoration of normal cell cycle progression (Fig. 5F and G).

Effects of etanercept on senescence
in TSCs. (A) Senescence of TSCs was analyzed by SA-β-gal staining.
Scale bar=200 µm. (B) Quantitative analysis of
SA-β-gal-positive cells in TSCs. (C) Aberrant distribution of
F-actin in TSCs subjected to TNF-α treatment as revealed by
immunofluorescence. Effects were reversed by etanercept. Scale
bar=100 µm. (D) Substantial reduction in the proliferation
rate of TNF-α-treated TSCs, as indicated by a EdU staining
experiment. Proliferation recovered following treatment with
etanercept. Scale bar=200 µm. (E) Quantitative analysis of
EdU-positive TSCs. (F) Proportion of cells in the G0/G1 phase of
the cell cycle increased following treatment with TNF-α, as
detected using flow cytometry. This rise is subsequently reversed
after treatment with etanercept. (G) Quantitative summary showing
an decreased proportion of cells in the G0/G1 phase in
etanercept-treated TSCs. *P<0.05,
**P<0.01, ****P<0.0001. TSCs, tendon
stem cells; SA-β-gal, senescence-associated β-galactosidase;
F-actin, filamentous-actin.

Figure 5

Effects of etanercept on senescence in TSCs. (A) Senescence of TSCs was analyzed by SA-β-gal staining. Scale bar=200 µm. (B) Quantitative analysis of SA-β-gal-positive cells in TSCs. (C) Aberrant distribution of F-actin in TSCs subjected to TNF-α treatment as revealed by immunofluorescence. Effects were reversed by etanercept. Scale bar=100 µm. (D) Substantial reduction in the proliferation rate of TNF-α-treated TSCs, as indicated by a EdU staining experiment. Proliferation recovered following treatment with etanercept. Scale bar=200 µm. (E) Quantitative analysis of EdU-positive TSCs. (F) Proportion of cells in the G0/G1 phase of the cell cycle increased following treatment with TNF-α, as detected using flow cytometry. This rise is subsequently reversed after treatment with etanercept. (G) Quantitative summary showing an decreased proportion of cells in the G0/G1 phase in etanercept-treated TSCs. *P<0.05, **P<0.01, ****P<0.0001. TSCs, tendon stem cells; SA-β-gal, senescence-associated β-galactosidase; F-actin, filamentous-actin.

Histological changes in AT rats

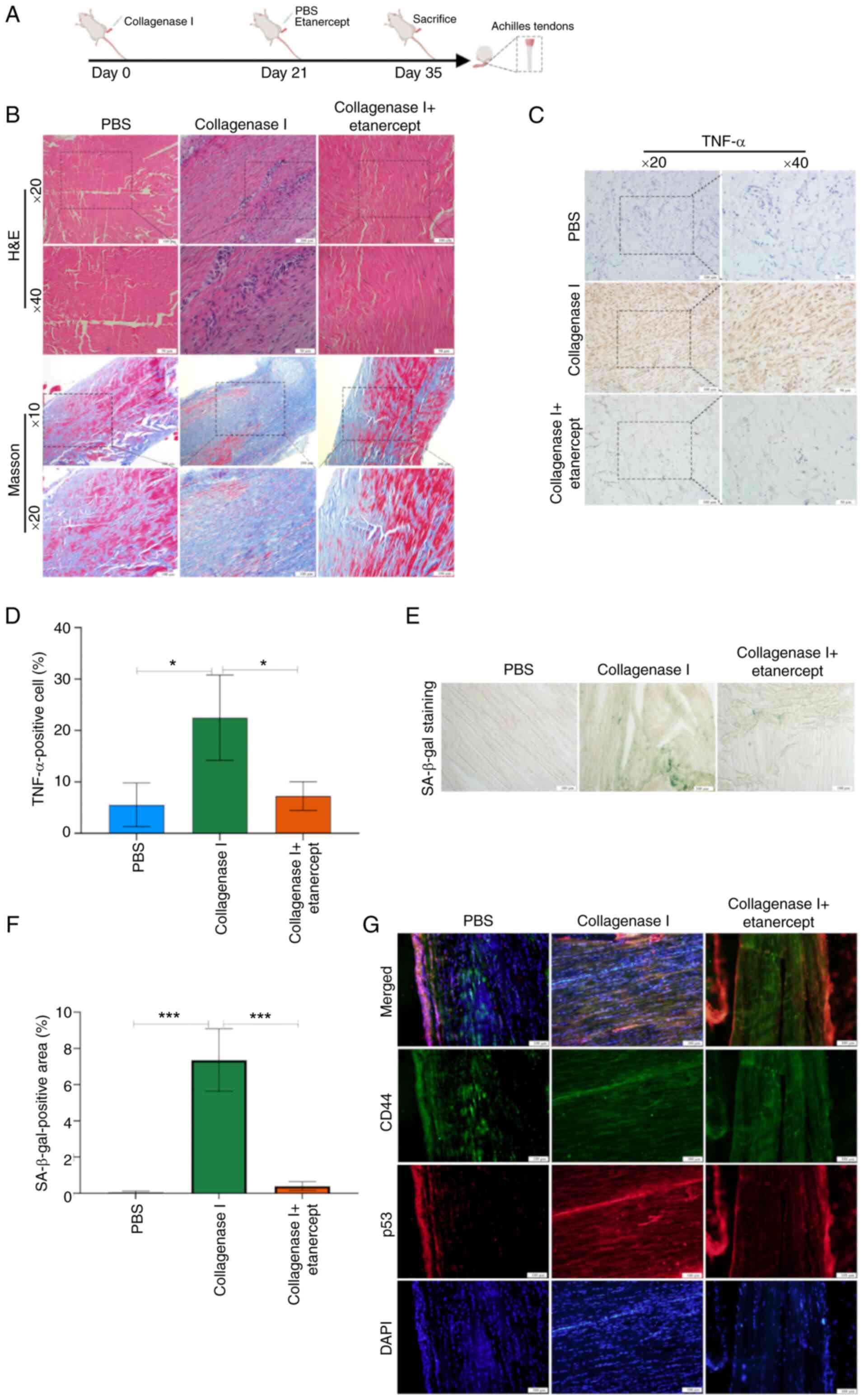
To evaluate the therapeutic effects of local etanercept injection in AT, a rat model was established by administering collagenase I (Fig. 6A). H&E staining of tendons revealed notable inflammatory cell infiltration (Fig. 6B). To assess tendon repair, Masson's trichrome staining was performed 2 weeks after local injection with either PBS or etanercept (Fig. 6B). Tendons in the collagenase I + PBS group showed disrupted and disorganized collagen fiber architecture, while etanercept treatment mitigated collagen degradation and improved fiber alignment (Fig. 6B).

Histological changes in rats with
tendinitis. (A) Injection schedule of PBS, collagenase I and
etanercept in Sprague-Dawley rats. (B) H&E and Masson's
trichrome staining 2 weeks post-injection of PBS, collagenase I +
PBS and collagenase I + etanercept into tendon tissues. Red denotes
collagen fibers; blue denotes the collapse of the collagen matrix.
(C) Immunostaining for TNF-α on PBS-treated tendon tissue sections
revealed negligible staining. Collagenase I-treated tendon tissue
sections exhibited substantial positive staining (brown). (D) The
percentages of TNF-α positive cells in tendon tissue. (E) SA-β-gal
staining reveals little positive staining in PBS and collagenase I
+ etanercept groups, but substantial staining in collagenase I +
PBS tendon tissues. (F) SA-β-gal-positive area (%) of tendon
tissues. (G) Co-localization of CD44 (green) with p53 (red) in
tendon tissues. The nucleus inside the tendon tissues is labeled
with DAPI (blue). Scale bar=50, 100, 200 µm.
*P<0.05, ***P<0.001. H&E,
hematoxylin and eosin, SA-β-gal, senescence-associated
β-galactosidase.

Figure 6

Histological changes in rats with tendinitis. (A) Injection schedule of PBS, collagenase I and etanercept in Sprague-Dawley rats. (B) H&E and Masson's trichrome staining 2 weeks post-injection of PBS, collagenase I + PBS and collagenase I + etanercept into tendon tissues. Red denotes collagen fibers; blue denotes the collapse of the collagen matrix. (C) Immunostaining for TNF-α on PBS-treated tendon tissue sections revealed negligible staining. Collagenase I-treated tendon tissue sections exhibited substantial positive staining (brown). (D) The percentages of TNF-α positive cells in tendon tissue. (E) SA-β-gal staining reveals little positive staining in PBS and collagenase I + etanercept groups, but substantial staining in collagenase I + PBS tendon tissues. (F) SA-β-gal-positive area (%) of tendon tissues. (G) Co-localization of CD44 (green) with p53 (red) in tendon tissues. The nucleus inside the tendon tissues is labeled with DAPI (blue). Scale bar=50, 100, 200 µm. *P<0.05, ***P<0.001. H&E, hematoxylin and eosin, SA-β-gal, senescence-associated β-galactosidase.

Immunohistochemistry revealed that collagenase I increased TNF-α protein levels, whereas etanercept significantly suppressed TNF-α expression (Fig. 6C and D). Moreover, the proportion of SA-β-gal-positive cells was significantly elevated in the collagenase I + PBS group compared with PBS controls, but etanercept treatment decreased levels of this senescence marker (Fig. 6E and F). Finally, double immunostaining demonstrated increased p53 expression in CD44-positive TSCs within tendon tissue, confirming cellular senescence in TSCs (Fig. 6G).

Discussion

Previous studies have established TNF-α as a key mediator in the pathogenesis of AT (18,32-34). Elevated TNF-α levels are consistently reported in tendon injury models and in the serum and tissue samples of patients with tendinopathy (18,32-34). Beyond its role in promoting inflammation, TNF-α is a target for regenerative therapies (18). Gulotta et al (35) demonstrated that polyethylene glycol-conjugated soluble TNF receptor I enhances collagen deposition and improves biomechanical properties of healing tendons in a rat rotator cuff repair model, high-lighting its potential to support tendon regeneration. Similarly, Chen et al (18) showed that etanercept decreases inflammation and promotes the proliferation of tendon-associated cells, contributing to improved tendon healing outcomes. Despite these findings, the specific effects of TNF-α on TSCs remain poorly defined. While previous studies have broadly characterized the role of TNF-α in tendon pathophysiology (36,37), they have not fully explored how TNF-α influences TSC stemness, proliferation or differentiation at the molecular level. The present study aimed to systematically investigate the cellular and molecular responses of TSCs to TNF-α exposure. The present study assessed TNF-α-induced cellular senescence, ROS accumulation, DNA damage and the activation of key signaling cascades, including the NF-κB and p53/p21/cyclin E/CDK2 pathways, and evaluated the therapeutic potential of etanercept in reversing TNF-α-induced senescence in TSCs. The present findings provide new mechanistic insight into the role of TNF-α in TSCs dysfunction and suggest a promising avenue for targeting AT through TNF-α inhibition.

TSCs exhibit a spindle-shaped, fibroblast-like morphology and possess the capacity to differentiate into cartilage, adipose tissue and bone (38). Emerging evidence suggests that pro-inflammatory cytokines promote cell senescence (39). For example, IL-6 induces senescence in telomerase-inhibited growth 3 (TIG3) fibroblasts by activating the STAT3/ IGF binding protein 5 (IGFBP5) signaling pathway, increasing ROS levels and promoting a senescent phenotype (40). Similarly, TNF-α drives senescence in proliferative endothelial progenitor cells via activation of the p38 MAPK pathway (41). Previous studies have demonstrated that TNF-α not only amplifies inflammation by upregulating inflammatory gene expression but also contributes to disease onset and progression by inducing apoptosis and activating immune responses in target cells (42,43). The present study used TNF-α concentrations of 20 and 40 ng/ml based on previous reports and preliminary experiments (44,45). Research involving MSCs exposed to inflammatory cytokines has shown that TNF-α concentrations within this range effectively induce inflammation-associated cell responses (46). For example, studies investigating the role of TNF-α in MSCs under inflammatory conditions used similar concentrations (10-40 ng/ml) to elicit significant changes in senescence-associated markers, such as p21 and SA-β-galactosidase activity (47,48). Here, increasing the concentration and frequency (3 vs. 6 times) of TNF-α stimulation led to a progressive rise in the number of senescent TSCs. This increase was associated with reduced stemness, enlarged cell morphology, intensified SA-β-gal staining, impaired proliferative capacity and an elevated proportion of cells in the G1/G0 phase (49-51). Moreover, TNF-α disrupted cell cycle progression in TSCs. Notably, treatment with a TNF-α inhibitor restored both the proliferative ability and SC characteristics of TSCs, highlighting the potential of TNF-α inhibition as a therapeutic strategy.

Any signaling pathway that drives inflammation should also influence inflammation-associated senescence. However, understanding of the molecular mechanisms underlying inflammatory senescence remains limited, underscoring the need for further investigation. NF-κB is a multifaceted nuclear transcription factor that is broadly expressed in various tissues and cell types (52). Upon activation, it regulates the expression of numerous genes involved in immune responses, inflammation, oxidative stress, cell proliferation and apoptosis (53). NF-κB also serves a key role in the intracellular signaling processes frequently activated in senescent SCs (54). The present in vitro experiments demonstrated that TNF-α activates NF-κB signaling in TSCs, as evidenced by increased p-p65 expression. However, the extent to which NF-κB mediates TSC senescence in vivo remains unclear. Wang et al (55) reported that inhibiting the IκB kinase-β) /NF-κB signaling axis reverses inflammaging (chronic low-grade inflammation associated with aging)-induced TSC senescence and promotes tendon healing in a rat model. Consistent with this, the present findings support a link between TNF-α stimulation and NF-κB activation in TSCs. Whether TNF-α drives TSC senescence exclusively through NF-κB signaling remains to be determined. Future studies should use a specific NF-κB inhibitor to assess the extent of its involvement in TNF-α-induced TSC senescence. Although prior studies have implicated NF-κB in tendon degeneration (56,57), the present data suggest that TNF-α exerts broader effects on the tendon microenvironment, including promotion of inflammation, disruption of extracellular matrix organization and impairment of SC function. Future studies should use genetic or pharmacological strategies to investigate the contributions of NF-κB and other downstream mediators in TNF-α-driven tendon pathology.

Comparing etanercept with other TNF-α inhibitors reveals differences in molecular structure, pharmacokinetics and side-effect profiles. The distinctive fusion-protein design of etanercept grants it a longer half-life, allowing for less frequent dosing than some alternatives, such as methotrexate (58,59). However, choosing a TNF-α inhibitor depends on factors such as disease type, patient characteristics and treatment response. Here, etanercept effectively reversed TNF-α-induced senescence in TSCs and improved tendon histology in a rat model. Future studies should focus on optimizing etanercept dosing for tendinitis treatment, assessing its long-term effects on tendon function and regeneration, and investigating potential synergistic effects when combined with growth factors or anti-inflammatory agents to enhance therapeutic outcomes. Translating these preclinical findings into clinical trials will be critical to establish the practical efficacy of etanercept in managing AT.

The present in vivo data offer novel insights into the pathological role of TNF-α in tendonitis and highlight the therapeutic potential of TNF-α inhibitors. In the rat AT model, histological analysis showed that etanercept reduced inflammatory cell infiltration, collagen fiber disarray and matrix degradation. These results corroborate previous studies demonstrating that TNF-α inhibitors effectively decrease tendon inflammation and enhance tissue repair (18,35). Importantly, the decrease in TNF-α expression following etanercept treatment confirmed direct modulation of the TNF-α pathway in tendon tissue. Clinically, TNF-α inhibitors may offer a promising therapeutic strategy for AT. While current treatments mainly target symptom relief, inhibiting TNF-α may address the underlying inflammatory processes that drive tendon degeneration. Nevertheless, challenges remain before clinical application. Determining optimal dosing, treatment duration and long-term safety require further study. Moreover, the diverse etiologies of tendinitis, including overuse and systemic inflammation, may demand personalized therapeutic approaches.

Future studies should investigate the long-term effects of TNF-α and etanercept on TSCs, with a focus on elucidating the crosstalk between key signaling pathways. Evaluating the therapeutic potential of etanercept in patients with AT is required to translate preclinical findings into clinical application. Additionally, combination therapies involving etanercept and other pharmacological or biological agents to enhance therapeutic efficacy should be investigated to identify the role of TNF-α in tendon pathology and support the development of more effective, targeted treatment strategies.

In conclusion, the present study demonstrated that TNF-α induced premature senescence in TSCs, as demonstrated by increased SA-β-gal activity, disrupted F-actin cytoskeleton and cell cycle arrest in the G0/G1 phase. Mechanistically, TNF-α activates the NF-κB signaling pathway, as evidenced by the significant upregulation of p-p65 and its nuclear translocation in TSCs. This activation is further linked to the induction of DNA damage (γ-H2A.X expression) and upregulation of the p53/p21/cyclin E/CDK2 pathway, which collectively drive cellular senescence. TNF-α antagonist etanercept reverses the senescent phenotype, as shown by reduced SA-β-gal-positive cells, restored F-actin cytoskeleton organization, and normalized cell cycle progression. These effects are linked to Etanercept's inhibition of ROS production, DNA damage, and downregulation of NF-κB/p53 signaling. Collectively, these findings establish a mechanistic link between TNF-α, NF-κB activation, and TSCs senescence, with therapeutic implications for Etanercept in tendon degeneration (Fig. 7).

Impact of TNF-α on TSCs in normal
tendon tissues. Under physiological conditions, TSCs exhibit
typical functionality, characterized by regular cell cycles, intact
F-actin structures, low levels of ROS and normal expressions of
transcription factors. Following stimulation by TNF-α, TSCs
experience increased ROS production and DNA damage, activation of
the NF-κB signaling pathway (resulting in elevated levels of p-p65
and p65, leading to p65 translocation to the nucleus) and
modulation of the p53/p21/cyclin E/CDK2 signaling pathways
(resulting in upregulation of p53 and p21 and downregulation of
cyclin E and CDK2). These changes induce senescence in TSCs,
characterized by alterations such as enlarged cell volume and
disrupted F-actin structures. Etanercept, a TNF-α inhibitor,
mitigates these effects by binding to TNF-α, thereby inhibiting the
activation of signaling pathways. This inhibition leads to reduced
ROS levels, mitigates DNA damage, decreases expression of p53, p21
and p-p65, normalizes cyclin E and CDK2 expression and ultimately
reverses senescence in TSCs, thereby restoring normal cellular
functions. Figure created using BioRender (app.biorender.com/illustrations). TSC, tendon stem
cells; ROS, reactive oxygen species; F-actin, filamentous-actin;
p-, phosphorylation; TNFR, tumor necrosis factor receptor;
SA-β-gal, senescence-associated β-galactosidase.

Figure 7

Impact of TNF-α on TSCs in normal tendon tissues. Under physiological conditions, TSCs exhibit typical functionality, characterized by regular cell cycles, intact F-actin structures, low levels of ROS and normal expressions of transcription factors. Following stimulation by TNF-α, TSCs experience increased ROS production and DNA damage, activation of the NF-κB signaling pathway (resulting in elevated levels of p-p65 and p65, leading to p65 translocation to the nucleus) and modulation of the p53/p21/cyclin E/CDK2 signaling pathways (resulting in upregulation of p53 and p21 and downregulation of cyclin E and CDK2). These changes induce senescence in TSCs, characterized by alterations such as enlarged cell volume and disrupted F-actin structures. Etanercept, a TNF-α inhibitor, mitigates these effects by binding to TNF-α, thereby inhibiting the activation of signaling pathways. This inhibition leads to reduced ROS levels, mitigates DNA damage, decreases expression of p53, p21 and p-p65, normalizes cyclin E and CDK2 expression and ultimately reverses senescence in TSCs, thereby restoring normal cellular functions. Figure created using BioRender (app.biorender.com/illustrations). TSC, tendon stem cells; ROS, reactive oxygen species; F-actin, filamentous-actin; p-, phosphorylation; TNFR, tumor necrosis factor receptor; SA-β-gal, senescence-associated β-galactosidase.

Availability of data and materials

The data generated in the present study may be requested from the corresponding author.

Authors' contributions

HG and HC conceived the study, designed and performed experiments and wrote and edited the manuscript. QL designed and performed experiments. ZG and GF conceived the study, performed experiments and edited the manuscript. All authors have read and approved the final manuscript. ZG and GF confirm the authenticity of all the raw data.

Ethics approval and consent to participate

The present study was approved by Animal Experiment Center of Nantong University (approval no. S20230522-005).

Patient consent for publication

Not applicable.

Competing interests

The authors declare that they have no competing interests.

Acknowledgments

Not applicable.

Funding

The present study was supported by grants from the Chinese National Natural Science Foundation (grant nos. 82071838 and 82201983), the Science and Technology Project of Nantong City (grant nos. JC2021187 and MS22022104), Jiangsu Provincial Medical Key Discipline Cultivation Unit (grant no. JSDW202205), Jiangsu Provincial Research Hospital (grant no. YJXYY202204), The Second Level of the Sixth Jianghai Elite Training Project in Nantong City (grant no. 2022, III-602) and the 14th Five-Year Science and Education and Strong Health Engineering Medical Talents Program of Nantong City (grant no. 2021-2025).

References

1 

Iagnocco A, Riente L, Delle Sedie A, Filippucci E, Salaffi F, Meenagh G, Scirè CA, Grassi W, Montecucco C, Bombardieri S and Valesini G: Ultrasound imaging for the rheumatologist. XXII. Achilles tendon involvement in spondyloarthritis. A multi-centre study using high frequency volumetric probe. Clin Exp Rheumatol. 27:547–551. 2009.

2 

Alves EM, Macieira JC, Borba E, Chiuchetta FA and Santiago MB: Spontaneous tendon rupture in systemic lupus erythematosus: Association with Jaccoud's arthropathy. Lupus. 19:247–254. 2010. View Article : Google Scholar

3 

Järvinen TA, Kannus P, Paavola M, Järvinen TL, Józsa L and Järvinen M: Achilles tendon injuries. Curr Opin Rheumatol. 13:150–155. 2001. View Article : Google Scholar : PubMed/NCBI

4 

Lin YJ, Anzaghe M and Schülke S: Update on the pathomechanism, diagnosis, and treatment options for rheumatoid arthritis. Cells. 9:8802020. View Article : Google Scholar

5 

Mobasheri A and Shakibaei M: Is tendinitis an inflammatory disease initiated and driven by pro-inflammatory cytokines such as interleukin 1β? Histol Histopathol. 28:955–964. 2013.

6 

Sharma P and Maffulli N: Tendon injury and tendinopathy: Healing and repair. J Bone Joint Surg Am. 87:187–202. 2005.

7 

Schulze-Tanzil G, Al-Sadi O, Wiegand E, Ertel W, Busch C, Kohl B and Pufe T: The role of pro-inflammatory and immunoregulatory cytokines in tendon healing and rupture: New insights. Scand J Med Sci Sports. 21:337–351. 2011. View Article : Google Scholar : PubMed/NCBI

8 

Jeong C, Kim SE, Shim KS, Kim HJ, Song MH, Park K and Song HR: Exploring the in vivo anti-inflammatory actions of simvastatin-loaded porous microspheres on inflamed tenocytes in a collagenase-induced animal model of achilles tendinitis. Int J Mol Sci. 19:8202018. View Article : Google Scholar : PubMed/NCBI

9 

Alfredson H, Lorentzon M, Bäckman S, Bäckman A and Lerner UH: cDNA-arrays and real-time quantitative PCR techniques in the investigation of chronic Achilles tendinosis. J Orthop Res. 21:970–975. 2003. View Article : Google Scholar

10 

Choi S, Song MH, Shim KS, Kim HJ, Lim YM, Song HR, Park K and Kim SE: Therapeutic efficacy of intratendinous delivery of dexamethasone using porous microspheres for amelioration of inflammation and tendon degeneration on achilles tendinitis in rats. Biomed Res Int. 2020:50520282020. View Article : Google Scholar

11 

Cho CH and Kim DH, Baek EH and Kim DH: Serum levels of TNF-α are increased in patients with rotator cuff tear and sleep disturbance. Diagnostics (Basel). 11:22152021. View Article : Google Scholar

12 

Stengaard K, Hejbøl EK, Jensen PT, Degn M, Ta TML, Stensballe A, Andersen DC, Schroder HD, Lambertsen KL and Frich LH: Early-stage inflammation changes in supraspinatus muscle after rotator cuff tear. J Shoulder Elbow Surg. 31:1344–1356. 2022. View Article : Google Scholar

13 

Frich LH, Fernandes LR, Schrøder HD, Hejbøl EK, Nielsen PV, Jørgensen PH, Stensballe A and Lambertsen KL: The inflammatory response of the supraspinatus muscle in rotator cuff tear conditions. J Shoulder Elbow Surg. 30:e261–e275. 2021. View Article : Google Scholar

14 

Weinblatt ME, Kremer JM, Bankhurst AD, Bulpitt KJ, Fleischmann RM, Fox RI, Jackson CG, Lange M and Burge DJ: A trial of etanercept, a recombinant tumor necrosis factor receptor:Fc fusion protein, in patients with rheumatoid arthritis receiving methotrexate. N Engl J Med. 340:253–259. 1999. View Article : Google Scholar

15 

Moreland LW, Baumgartner SW, Schiff MH, Tindall EA, Fleischmann RM, Weaver AL, Ettlinger RE, Cohen S, Koopman WJ, Mohler K, et al: Treatment of rheumatoid arthritis with a recombinant human tumor necrosis factor receptor (p75)-Fc fusion protein. N Engl J Med. 337:141–147. 1997. View Article : Google Scholar : PubMed/NCBI

16 

Pennica D, Kohr WJ, Fendly BM, Shire SJ, Raab HE, Borchardt PE, Lewis M and Goeddel DV: Characterization of a recombinant extracellular domain of the type 1 tumor necrosis factor receptor: Evidence for tumor necrosis factor-alpha induced receptor aggregation. Biochemistry. 31:1134–1141. 1992. View Article : Google Scholar : PubMed/NCBI

17 

Mease PJ, Goffe BS, Metz J, VanderStoep A, Finck B and Burge DJ: Etanercept in the treatment of psoriatic arthritis and psoriasis: A randomised trial. Lancet. 356:385–390. 2000. View Article : Google Scholar : PubMed/NCBI

18 

Chen K, Li P, Zhao H, Yan X and Ma Y: Effects of tumor necrosis factor inhibitor on stress-shielded tendons. Orthopedics. 40:49–55. 2017. View Article : Google Scholar

19 

Marhaba R, Klingbeil P, Nuebel T, Nazarenko I, Buechler MW and Zoeller M: CD44 and EpCAM: Cancer-initiating cell markers. Curr Mol Med. 8:784–804. 2008. View Article : Google Scholar : PubMed/NCBI

20 

Wang JHC and Komatsu I: Tendon stem cells: Mechanobiology and development of tendinopathy. Adv Exp Med Biol. 920:53–62. 2016. View Article : Google Scholar : PubMed/NCBI

21 

Zhang M, Liu H, Cui Q, Han P, Yang S, Shi M, Zhang T, Zhang Z and Li Z: Tendon stem cell-derived exosomes regulate inflammation and promote the high-quality healing of injured tendon. Stem Cell Res Ther. 11:4022020. View Article : Google Scholar : PubMed/NCBI

22 

Yang Z, Cao H, Gao S, Yang M, Lyu J and Tang K: Effect of tendon stem cells in chitosan/β-glycerophosphate/collagen hydrogel on achilles tendon healing in a rat model. Med Sci Monit. 23:4633–4643. 2017. View Article : Google Scholar : PubMed/NCBI

23 

Jang DI, Lee AH, Shin HY, Song HR, Park JH, Kang TB, Lee SR and Yang SH: The role of tumor necrosis factor alpha (TNF-α) in autoimmune disease and current TNF-α inhibitors in therapeutics. Int J Mol Sci. 22:27192021. View Article : Google Scholar

24 

Zhao Y, Zhu XY, Song T, Zhang L, Eirin A, Conley S, Tang H, Saadiq I, Jordan K, Lerman A and Lerman LO: Mesenchymal stem cells protect renal tubular cells via TSG-6 regulating macrophage function and phenotype switching. Am J Physiol Renal Physiol. 320:F454–F463. 2021. View Article : Google Scholar : PubMed/NCBI

25 

Leone GM, Mangano K, Petralia MC, Nicoletti F and Fagone P: Past, present and (foreseeable) future of biological anti-TNF alpha therapy. J Clin Med. 12:16302023. View Article : Google Scholar : PubMed/NCBI

26 

Mohamad Kamal NS, Safuan S, Shamsuddin S and Foroozandeh P: Aging of the cells: Insight into cellular senescence and detection methods. Eur J Cell Biol. 99:1511082020. View Article : Google Scholar : PubMed/NCBI

27 

Perucca Orfei C, Lovati AB, Viganò M, Stanco D, Bottagisio M, Di Giancamillo A, Setti S and de Girolamo L: Dose-related and time-dependent development of collagenase-induced tendinopathy in rats. PLoS One. 11:e01615902016. View Article : Google Scholar : PubMed/NCBI

28 

AVMA Guidelines for the Euthanasia of Animals: 2020 edition. Available from: https://www.avma.org/resources-tools/avmapolicies/avma-guidelines-euthanasia-animals.pdf.

29 

Debacq-Chainiaux F, Erusalimsky JD, Campisi J and Toussaint O: Protocols to detect senescence-associated beta-galactosidase (SA-betagal) activity, a biomarker of senescent cells in culture and in vivo. Nat Protoc. 4:1798–1806. 2009. View Article : Google Scholar : PubMed/NCBI

30 

Hernandez-Segura A, Nehme J and Demaria M: Hallmarks of cellular senescence. Trends Cell Biol. 28:436–453. 2018. View Article : Google Scholar : PubMed/NCBI

31 

Qi Z, Yang W, Xue B, Chen T, Lu X, Zhang R, Li Z, Zhao X, Zhang Y, Han F, et al: ROS-mediated lysosomal membrane permeabilization and autophagy inhibition regulate bleomycin-induced cellular senescence. Autophagy. 20:2000–2016. 2024. View Article : Google Scholar : PubMed/NCBI

32 

Gaida JE, Alfredson H, Forsgren S and Cook JL: A pilot study on biomarkers for tendinopathy: Lower levels of serum TNF-α and other cytokines in females but not males with achilles tendinopathy. BMC Sports Sci Med Rehabil. 8:52016. View Article : Google Scholar

33 

Fredberg U and Ostgaard R: Effect of ultrasound-guided, peritendinous injections of adalimumab and anakinra in chronic Achilles tendinopathy: A pilot study. Scand J Med Sci Sports. 19:338–344. 2009. View Article : Google Scholar

34 

Kemoun G and Defebvre L: Gait disorders in Parkinson disease. Clinical description, analysis of posture, initiation of stabilized gait. Presse Med. 30:452–459. 2001.In French. PubMed/NCBI

35 

Gulotta LV, Kovacevic D, Cordasco F and Rodeo SA: Evaluation of tumor necrosis factor α blockade on early tendon-to-bone healing in a rat rotator cuff repair model. Arthroscopy. 27:1351–1357. 2011. View Article : Google Scholar : PubMed/NCBI

36 

Kwan KHL, Yeung KWK, Liu X, Wong KKY, Shum HC, Lam YW, Cheng SH, Cheung KMC and To MKT: Silver nanoparticles alter proteoglycan expression in the promotion of tendon repair. Nanomedicine. 10:1375–1383. 2014. View Article : Google Scholar

37 

Yang J, He J and Yang L: Advanced glycation end products impair the repair of injured tendon: A study in rats. BMC Musculoskelet Disord. 25:7002024. View Article : Google Scholar : PubMed/NCBI

38 

Bi Y, Ehirchiou D, Kilts TM, Inkson CA, Embree MC, Sonoyama W, Li L, Leet AI, Seo BM, Zhang L, et al: Identification of tendon stem/progenitor cells and the role of the extracellular matrix in their niche. Nat Med. 13:1219–1227. 2007. View Article : Google Scholar : PubMed/NCBI

39 

Shang D, Liu H and Tu Z: Pro-inflammatory cytokines mediating senescence of vascular endothelial cells in atherosclerosis. Fundam Clin Pharmacol. 37:928–936. 2023. View Article : Google Scholar : PubMed/NCBI

40 

Kojima H, Kunimoto H, Inoue T and Nakajima K: The STAT3-IGFBP5 axis is critical for IL-6/gp130-induced premature senescence in human fibroblasts. Cell Cycle. 11:730–739. 2012. View Article : Google Scholar : PubMed/NCBI

41 

Zhang Y, Herbert BS, Rajashekhar G, Ingram DA, Yoder MC, Clauss M and Rehman J: Premature senescence of highly proliferative endothelial progenitor cells is induced by tumor necrosis factor-alpha via the p38 mitogen-activated protein kinase pathway. FASEB J. 23:1358–1365. 2009. View Article : Google Scholar : PubMed/NCBI

42 

Leppkes M, Roulis M, Neurath MF, Kollias G and Becker C: Pleiotropic functions of TNF-α in the regulation of the intestinal epithelial response to inflammation. Int Immunol. 26:509–515. 2014. View Article : Google Scholar : PubMed/NCBI

43 

Jacobson EC, Jain L, Vickers MH, Olins AL, Olins DE, Perry JK and O'Sullivan JM: TNF-α differentially regulates cell cycle genes in promyelocytic and granulocytic HL-60/S4 cells. G3 (Bethesda). 9:2775–2786. 2019. View Article : Google Scholar : PubMed/NCBI

44 

Huang Y, Zuo F, Wu J and Wu S: TNF-α regulated bidirectional interaction between bone marrow mesenchymal stem cells and articular chondrocytes. Cartilage. Nov 20–2024.Epub ahead of print. View Article : Google Scholar

45 

Zhu L, Dissanayaka WL, Green DW and Zhang C: Stimulation of EphB2/ephrin-B1 signalling by tumour necrosis factor alpha in human dental pulp stem cells. Cell Prolif. 48:231–238. 2015. View Article : Google Scholar : PubMed/NCBI

46 

Li W, Liu Q, Shi J, Xu X and Xu J: The role of TNF-α in the fate regulation and functional reprogramming of mesenchymal stem cells in an inflammatory microenvironment. Front Immunol. 14:10748632023. View Article : Google Scholar

47 

Fan P, Yu XY, Chen CH, Gao JW, Xu YZ, Xie XH and Wang YT: Parkin-mediated mitophagy protects against TNF-α-induced stress in bone marrow mesenchymal stem cells. Exp Gerontol. 164:1118292022. View Article : Google Scholar

48 

Jung YH, Chae CW, Chang HS, Choi GE, Lee HJ and Han HJ: Silencing SIRT5 induces the senescence of UCB-MSCs exposed to TNF-α by reduction of fatty acid β-oxidation and anti-oxidation. Free Radic Biol Med. 192:1–12. 2022. View Article : Google Scholar : PubMed/NCBI

49 

Zhou Z, Akinbiyi T, Xu L, Ramcharan M, Leong DJ, Ros SJ, Colvin AC, Schaffler MB, Majeska RJ, Flatow EL and Sun HB: Tendon-derived stem/progenitor cell aging: Defective self-renewal and altered fate. Aging Cell. 9:911–915. 2010. View Article : Google Scholar : PubMed/NCBI

50 

Tan Q, Lui PPY and Rui YF: Effect of in vitro passaging on the stem cell-related properties of tendon-derived stem cells-implications in tissue engineering. Stem Cells Dev. 21:790–800. 2012. View Article : Google Scholar

51 

Nie D, Zhang J, Zhou Y, Sun J, Wang W and Wang JHC: Rapamycin treatment of tendon stem/progenitor cells reduces cellular senescence by upregulating autophagy. Stem Cells Int. 2021:66382492021. View Article : Google Scholar : PubMed/NCBI

52 

Boyce BF, Yao Z and Xing L: Functions of nuclear factor kappaB in bone. Ann N Y Acad Sci. 1192:367–375. 2010. View Article : Google Scholar : PubMed/NCBI

53 

Alharbi KS, Fuloria NK, Fuloria S, Rahman SB, Al-Malki WH, Javed Shaikh MA, Thangavelu L, Singh SK, Rama Raju Allam VS, Jha NK, et al: Nuclear factor-kappa B and its role in inflammatory lung disease. Chem Biol Interact. 345:1095682021. View Article : Google Scholar : PubMed/NCBI

54 

Bashiri Dezfouli A, Salar-Amoli J, Pourfathollah AA, Yazdi M, Nikougoftar-Zarif M, Khosravi M and Hassan J: Doxorubicin-induced senescence through NF-κB affected by the age of mouse mesenchymal stem cells. J Cell Physiol. 235:2336–2349. 2020. View Article : Google Scholar

55 

Wang C, Zhou Z, Song W, Cai Z, Ding Z, Chen D, Xia F and He Y: Inhibition of IKKβ/NF-κB signaling facilitates tendinopathy healing by rejuvenating inflamm-aging induced tendon-derived stem/progenitor cell senescence. Mol Ther Nucleic Acids. 27:562–576. 2022. View Article : Google Scholar : PubMed/NCBI

56 

Abraham AC, Shah SA, Golman M, Song L, Li X, Kurtaliaj I, Akbar M, Millar NL, Abu-Amer Y, Galatz LM and Thomopoulos S: Targeting the NF-kappaB signaling pathway in chronic tendon disease. Sci Transl Med. 11:eaav43192019. View Article : Google Scholar

57 

Best KT, Nichols AEC, Knapp E, Hammert WC, Ketonis C, Jonason JH, Awad HA and Loiselle AE: NF-κB activation persists into the remodeling phase of tendon healing and promotes myofibroblast survival. Sci Signal. 13:eabb72092020. View Article : Google Scholar

58 

Keystone EC, Kavanaugh AF, Sharp JT, Tannenbaum H, Hua Y, Teoh LS, Fischkoff SA and Chartash EK: Radiographic, clinical, and functional outcomes of treatment with adalimumab (a human anti-tumor necrosis factor monoclonal antibody) in patients with active rheumatoid arthritis receiving concomitant methotrexate therapy: A randomized, placebo-controlled, 52-week trial. Arthritis Rheum. 50:1400–1411. 2004. View Article : Google Scholar : PubMed/NCBI

59 

Genovese MC, Bathon JM, Martin RW, Fleischmann RM, Tesser JR, Schiff MH, Keystone EC, Wasko MC, Moreland LW, Weaver AL, et al: Etanercept versus methotrexate in patients with early rheumatoid arthritis: Two-year radiographic and clinical outcomes. Arthritis Rheum. 46:1443–1450. 2002. View Article : Google Scholar : PubMed/NCBI

Related Articles

  • Abstract
  • View
  • Download
  • Twitter
Copy and paste a formatted citation
Spandidos Publications style
Guo H, Cao H, Lu Q, Gu Z and Feng G: TNF‑&alpha; induces premature senescence in tendon stem cells via the NF‑&kappa;B and p53/p21/cyclin E/CDK2 signaling pathways. Int J Mol Med 56: 140, 2025.
APA
Guo, H., Cao, H., Lu, Q., Gu, Z., & Feng, G. (2025). TNF‑&alpha; induces premature senescence in tendon stem cells via the NF‑&kappa;B and p53/p21/cyclin E/CDK2 signaling pathways. International Journal of Molecular Medicine, 56, 140. https://doi.org/10.3892/ijmm.2025.5581
MLA
Guo, H., Cao, H., Lu, Q., Gu, Z., Feng, G."TNF‑&alpha; induces premature senescence in tendon stem cells via the NF‑&kappa;B and p53/p21/cyclin E/CDK2 signaling pathways". International Journal of Molecular Medicine 56.3 (2025): 140.
Chicago
Guo, H., Cao, H., Lu, Q., Gu, Z., Feng, G."TNF‑&alpha; induces premature senescence in tendon stem cells via the NF‑&kappa;B and p53/p21/cyclin E/CDK2 signaling pathways". International Journal of Molecular Medicine 56, no. 3 (2025): 140. https://doi.org/10.3892/ijmm.2025.5581
Copy and paste a formatted citation
x
Spandidos Publications style
Guo H, Cao H, Lu Q, Gu Z and Feng G: TNF‑&alpha; induces premature senescence in tendon stem cells via the NF‑&kappa;B and p53/p21/cyclin E/CDK2 signaling pathways. Int J Mol Med 56: 140, 2025.
APA
Guo, H., Cao, H., Lu, Q., Gu, Z., & Feng, G. (2025). TNF‑&alpha; induces premature senescence in tendon stem cells via the NF‑&kappa;B and p53/p21/cyclin E/CDK2 signaling pathways. International Journal of Molecular Medicine, 56, 140. https://doi.org/10.3892/ijmm.2025.5581
MLA
Guo, H., Cao, H., Lu, Q., Gu, Z., Feng, G."TNF‑&alpha; induces premature senescence in tendon stem cells via the NF‑&kappa;B and p53/p21/cyclin E/CDK2 signaling pathways". International Journal of Molecular Medicine 56.3 (2025): 140.
Chicago
Guo, H., Cao, H., Lu, Q., Gu, Z., Feng, G."TNF‑&alpha; induces premature senescence in tendon stem cells via the NF‑&kappa;B and p53/p21/cyclin E/CDK2 signaling pathways". International Journal of Molecular Medicine 56, no. 3 (2025): 140. https://doi.org/10.3892/ijmm.2025.5581
Follow us
  • Twitter
  • LinkedIn
  • Facebook
About
  • Spandidos Publications
  • Careers
  • Cookie Policy
  • Privacy Policy
How can we help?
  • Help
  • Live Chat
  • Contact
  • Email to our Support Team