Spandidos Publications Logo
  • About
    • About Spandidos
    • Aims and Scopes
    • Abstracting and Indexing
    • Editorial Policies
    • Reprints and Permissions
    • Job Opportunities
    • Terms and Conditions
    • Contact
  • Journals
    • All Journals
    • Oncology Letters
      • Oncology Letters
      • Information for Authors
      • Editorial Policies
      • Editorial Board
      • Aims and Scope
      • Abstracting and Indexing
      • Bibliographic Information
      • Archive
    • International Journal of Oncology
      • International Journal of Oncology
      • Information for Authors
      • Editorial Policies
      • Editorial Board
      • Aims and Scope
      • Abstracting and Indexing
      • Bibliographic Information
      • Archive
    • Molecular and Clinical Oncology
      • Molecular and Clinical Oncology
      • Information for Authors
      • Editorial Policies
      • Editorial Board
      • Aims and Scope
      • Abstracting and Indexing
      • Bibliographic Information
      • Archive
    • Experimental and Therapeutic Medicine
      • Experimental and Therapeutic Medicine
      • Information for Authors
      • Editorial Policies
      • Editorial Board
      • Aims and Scope
      • Abstracting and Indexing
      • Bibliographic Information
      • Archive
    • International Journal of Molecular Medicine
      • International Journal of Molecular Medicine
      • Information for Authors
      • Editorial Policies
      • Editorial Board
      • Aims and Scope
      • Abstracting and Indexing
      • Bibliographic Information
      • Archive
    • Biomedical Reports
      • Biomedical Reports
      • Information for Authors
      • Editorial Policies
      • Editorial Board
      • Aims and Scope
      • Abstracting and Indexing
      • Bibliographic Information
      • Archive
    • Oncology Reports
      • Oncology Reports
      • Information for Authors
      • Editorial Policies
      • Editorial Board
      • Aims and Scope
      • Abstracting and Indexing
      • Bibliographic Information
      • Archive
    • Molecular Medicine Reports
      • Molecular Medicine Reports
      • Information for Authors
      • Editorial Policies
      • Editorial Board
      • Aims and Scope
      • Abstracting and Indexing
      • Bibliographic Information
      • Archive
    • World Academy of Sciences Journal
      • World Academy of Sciences Journal
      • Information for Authors
      • Editorial Policies
      • Editorial Board
      • Aims and Scope
      • Abstracting and Indexing
      • Bibliographic Information
      • Archive
    • International Journal of Functional Nutrition
      • International Journal of Functional Nutrition
      • Information for Authors
      • Editorial Policies
      • Editorial Board
      • Aims and Scope
      • Abstracting and Indexing
      • Bibliographic Information
      • Archive
    • International Journal of Epigenetics
      • International Journal of Epigenetics
      • Information for Authors
      • Editorial Policies
      • Editorial Board
      • Aims and Scope
      • Abstracting and Indexing
      • Bibliographic Information
      • Archive
    • Medicine International
      • Medicine International
      • Information for Authors
      • Editorial Policies
      • Editorial Board
      • Aims and Scope
      • Abstracting and Indexing
      • Bibliographic Information
      • Archive
  • Articles
  • Information
    • Information for Authors
    • Information for Reviewers
    • Information for Librarians
    • Information for Advertisers
    • Conferences
  • Language Editing
Spandidos Publications Logo
  • About
    • About Spandidos
    • Aims and Scopes
    • Abstracting and Indexing
    • Editorial Policies
    • Reprints and Permissions
    • Job Opportunities
    • Terms and Conditions
    • Contact
  • Journals
    • All Journals
    • Biomedical Reports
      • Information for Authors
      • Editorial Policies
      • Editorial Board
      • Aims and Scope
      • Abstracting and Indexing
      • Bibliographic Information
      • Archive
    • Experimental and Therapeutic Medicine
      • Information for Authors
      • Editorial Policies
      • Editorial Board
      • Aims and Scope
      • Abstracting and Indexing
      • Bibliographic Information
      • Archive
    • International Journal of Epigenetics
      • Information for Authors
      • Editorial Policies
      • Editorial Board
      • Aims and Scope
      • Abstracting and Indexing
      • Bibliographic Information
      • Archive
    • International Journal of Functional Nutrition
      • Information for Authors
      • Editorial Policies
      • Editorial Board
      • Aims and Scope
      • Abstracting and Indexing
      • Bibliographic Information
      • Archive
    • International Journal of Molecular Medicine
      • Information for Authors
      • Editorial Policies
      • Editorial Board
      • Aims and Scope
      • Abstracting and Indexing
      • Bibliographic Information
      • Archive
    • International Journal of Oncology
      • Information for Authors
      • Editorial Policies
      • Editorial Board
      • Aims and Scope
      • Abstracting and Indexing
      • Bibliographic Information
      • Archive
    • Medicine International
      • Information for Authors
      • Editorial Policies
      • Editorial Board
      • Aims and Scope
      • Abstracting and Indexing
      • Bibliographic Information
      • Archive
    • Molecular and Clinical Oncology
      • Information for Authors
      • Editorial Policies
      • Editorial Board
      • Aims and Scope
      • Abstracting and Indexing
      • Bibliographic Information
      • Archive
    • Molecular Medicine Reports
      • Information for Authors
      • Editorial Policies
      • Editorial Board
      • Aims and Scope
      • Abstracting and Indexing
      • Bibliographic Information
      • Archive
    • Oncology Letters
      • Information for Authors
      • Editorial Policies
      • Editorial Board
      • Aims and Scope
      • Abstracting and Indexing
      • Bibliographic Information
      • Archive
    • Oncology Reports
      • Information for Authors
      • Editorial Policies
      • Editorial Board
      • Aims and Scope
      • Abstracting and Indexing
      • Bibliographic Information
      • Archive
    • World Academy of Sciences Journal
      • Information for Authors
      • Editorial Policies
      • Editorial Board
      • Aims and Scope
      • Abstracting and Indexing
      • Bibliographic Information
      • Archive
  • Articles
  • Information
    • For Authors
    • For Reviewers
    • For Librarians
    • For Advertisers
    • Conferences
  • Language Editing
Login Register Submit
  • This site uses cookies
  • You can change your cookie settings at any time by following the instructions in our Cookie Policy. To find out more, you may read our Privacy Policy.

    I agree
Search articles by DOI, keyword, author or affiliation
Search
Advanced Search
presentation
International Journal of Molecular Medicine
Join Editorial Board Propose a Special Issue
Print ISSN: 1107-3756 Online ISSN: 1791-244X
Journal Cover
April-2026 Volume 57 Issue 4

Full Size Image

Sign up for eToc alerts
Recommend to Library

Journals

International Journal of Molecular Medicine

International Journal of Molecular Medicine

International Journal of Molecular Medicine is an international journal devoted to molecular mechanisms of human disease.

International Journal of Oncology

International Journal of Oncology

International Journal of Oncology is an international journal devoted to oncology research and cancer treatment.

Molecular Medicine Reports

Molecular Medicine Reports

Covers molecular medicine topics such as pharmacology, pathology, genetics, neuroscience, infectious diseases, molecular cardiology, and molecular surgery.

Oncology Reports

Oncology Reports

Oncology Reports is an international journal devoted to fundamental and applied research in Oncology.

Experimental and Therapeutic Medicine

Experimental and Therapeutic Medicine

Experimental and Therapeutic Medicine is an international journal devoted to laboratory and clinical medicine.

Oncology Letters

Oncology Letters

Oncology Letters is an international journal devoted to Experimental and Clinical Oncology.

Biomedical Reports

Biomedical Reports

Explores a wide range of biological and medical fields, including pharmacology, genetics, microbiology, neuroscience, and molecular cardiology.

Molecular and Clinical Oncology

Molecular and Clinical Oncology

International journal addressing all aspects of oncology research, from tumorigenesis and oncogenes to chemotherapy and metastasis.

World Academy of Sciences Journal

World Academy of Sciences Journal

Multidisciplinary open-access journal spanning biochemistry, genetics, neuroscience, environmental health, and synthetic biology.

International Journal of Functional Nutrition

International Journal of Functional Nutrition

Open-access journal combining biochemistry, pharmacology, immunology, and genetics to advance health through functional nutrition.

International Journal of Epigenetics

International Journal of Epigenetics

Publishes open-access research on using epigenetics to advance understanding and treatment of human disease.

Medicine International

Medicine International

An International Open Access Journal Devoted to General Medicine.

Journal Cover
April-2026 Volume 57 Issue 4

Full Size Image

Sign up for eToc alerts
Recommend to Library

  • Article
  • Citations
    • Cite This Article
    • Download Citation
    • Create Citation Alert
    • Remove Citation Alert
    • Cited By
  • Similar Articles
    • Related Articles (in Spandidos Publications)
    • Similar Articles (Google Scholar)
    • Similar Articles (PubMed)
  • Download PDF
  • Download XML
  • View XML
Correction Open Access

[Corrigendum] Hsa_circularRNA_0079201 suppresses chondrocyte proliferation and endochondral ossification by regulating the microRNA‑140‑3p/SMAD2 signaling pathway in idiopathic short stature 

  • Authors:
    • Xijuan Liu
    • Chen Yan
    • Xueqiang Deng
    • Jingyu Jia
  • View Affiliations / Copyright

    Affiliations: Department of Pediatrics, The Second Affiliated Hospital of Nanchang University, Nanchang, Jiangxi 330006, P.R. China, Department of Rheumatology, The Second Affiliated Hospital of Nanchang University, Nanchang, Jiangxi 330006, P.R. China, Department of Orthopedics, The Second Affiliated Hospital of Nanchang University, Nanchang, Jiangxi 330006, P.R. China
    Copyright: © Liu et al. This is an open access article distributed under the terms of Creative Commons Attribution License [CC BY 4.0].
  • Article Number: 89
    |
    Published online on: February 9, 2026
       https://doi.org/10.3892/ijmm.2026.5760
  • Expand metrics +
Metrics: Total Views: 0 (Spandidos Publications: | PMC Statistics: )
Metrics: Total PDF Downloads: 0 (Spandidos Publications: | PMC Statistics: )
Cited By (CrossRef): 0 citations Loading Articles...

This article is mentioned in:


Article

Int J Mol Med 46: [Related article:] 1993-2006, 2020; DOI: 10.3892/ijmm.2020.4737

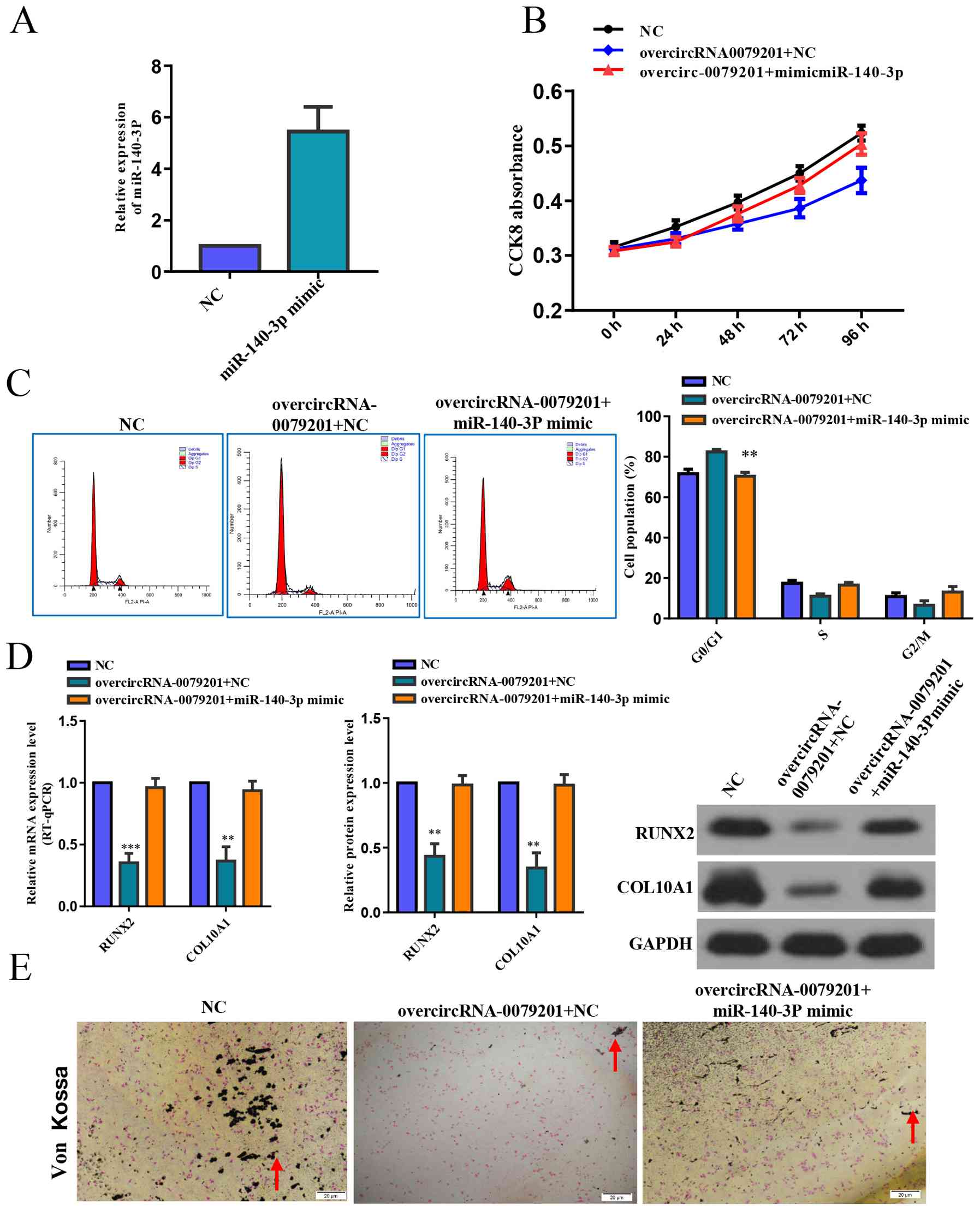
Following the publication of the above article, an interested reader drew to the authors' attention that, concerning the Von Kossa staining experiments shown in Fig. 5E on p. 2002, the 'NC' and 'OvercircRNA-0079201+miR-140-3p mimic' data panels appeared to contain an overlapping section of data, such that data which were intended to show the results of different experiments had apparently been derived from the same original source. In addition, it was also noted that the COL10A1 western blots featured in Fig. 5D were strikingly similar to blots that had appeared in an article in Journal of Cellular and Molecular Medicine by the same research group.

Rescue experiments indicates that
miR-140-3p overexpression reversed the inhibition of human
chondrocyte proliferation caused by overcir-cRNA_0079201. (A) The
transfection efficiency of miR-140-3p mimics. (B) CCK-8 assay
showed that overexpression of miR-140-3p reversed the human
chondrocyte decrease in proliferation from the overcircRNA_0079201.
(C) There was no significant difference in the number of cells in
the different cell cycle phases between cells overcircRNA_0079201
+miR-140-3p and the NC, using flow cytometry. Rescue experiments
showed that miR-140-3p overexpression reversed the inhibition of
human chondrocyte (D) proliferation and hypertrophy and (E)
endochondral ossification caused by overcircRNA_0079201. The data
are presented as the mean ± SD. n=3. **P<0.01 vs.
control. CCK-8, Cell Counting Kit-8; NC, negative control; circRNA,
circular RNA; miR, microRNA; COL10A1, collagen type X; RUNX2,
runt-related transcription factor 2.

Figure 5

Rescue experiments indicates that miR-140-3p overexpression reversed the inhibition of human chondrocyte proliferation caused by overcir-cRNA_0079201. (A) The transfection efficiency of miR-140-3p mimics. (B) CCK-8 assay showed that overexpression of miR-140-3p reversed the human chondrocyte decrease in proliferation from the overcircRNA_0079201. (C) There was no significant difference in the number of cells in the different cell cycle phases between cells overcircRNA_0079201 +miR-140-3p and the NC, using flow cytometry. Rescue experiments showed that miR-140-3p overexpression reversed the inhibition of human chondrocyte (D) proliferation and hypertrophy and (E) endochondral ossification caused by overcircRNA_0079201. The data are presented as the mean ± SD. n=3. **P<0.01 vs. control. CCK-8, Cell Counting Kit-8; NC, negative control; circRNA, circular RNA; miR, microRNA; COL10A1, collagen type X; RUNX2, runt-related transcription factor 2.

In their response, the authors confirmed that the only figure part requiring correction was the 'NC' von Kossa staining panel in Fig. 5E; concerning the COL10A1 western blot in Fig. 5D, after re-examining the original experimental records and source files, they could confirm that this panel was derived from experiments conducted specifically for the above article.

The revised version of Fig. 5, now showing the correct data for the 'NC' data panel in Fig. 5E, is shown on the next page. The authors can confirm that the errors associated with this figure did not have any significant impact on either the results or the conclusions reported in this study, and all the authors agree with the publication of this Corrigendum. The authors are grateful to the Editor of International Journal of Molecular Medicine for allowing them the opportunity to publish this Corrigendum; furthermore, they apologize to the readership of the Journal for any inconvenience caused.

Related Articles

  • Abstract
  • View
  • Download
  • Twitter
Copy and paste a formatted citation
Spandidos Publications style
Liu X, Yan C, Deng X and Jia J: [Corrigendum] Hsa_circularRNA_0079201 suppresses chondrocyte proliferation and endochondral ossification by regulating the microRNA‑140‑3p/SMAD2 signaling pathway in idiopathic short stature . Int J Mol Med 57: 89, 2026.
APA
Liu, X., Yan, C., Deng, X., & Jia, J. (2026). [Corrigendum] Hsa_circularRNA_0079201 suppresses chondrocyte proliferation and endochondral ossification by regulating the microRNA‑140‑3p/SMAD2 signaling pathway in idiopathic short stature . International Journal of Molecular Medicine, 57, 89. https://doi.org/10.3892/ijmm.2026.5760
MLA
Liu, X., Yan, C., Deng, X., Jia, J."[Corrigendum] Hsa_circularRNA_0079201 suppresses chondrocyte proliferation and endochondral ossification by regulating the microRNA‑140‑3p/SMAD2 signaling pathway in idiopathic short stature ". International Journal of Molecular Medicine 57.4 (2026): 89.
Chicago
Liu, X., Yan, C., Deng, X., Jia, J."[Corrigendum] Hsa_circularRNA_0079201 suppresses chondrocyte proliferation and endochondral ossification by regulating the microRNA‑140‑3p/SMAD2 signaling pathway in idiopathic short stature ". International Journal of Molecular Medicine 57, no. 4 (2026): 89. https://doi.org/10.3892/ijmm.2026.5760
Copy and paste a formatted citation
x
Spandidos Publications style
Liu X, Yan C, Deng X and Jia J: [Corrigendum] Hsa_circularRNA_0079201 suppresses chondrocyte proliferation and endochondral ossification by regulating the microRNA‑140‑3p/SMAD2 signaling pathway in idiopathic short stature . Int J Mol Med 57: 89, 2026.
APA
Liu, X., Yan, C., Deng, X., & Jia, J. (2026). [Corrigendum] Hsa_circularRNA_0079201 suppresses chondrocyte proliferation and endochondral ossification by regulating the microRNA‑140‑3p/SMAD2 signaling pathway in idiopathic short stature . International Journal of Molecular Medicine, 57, 89. https://doi.org/10.3892/ijmm.2026.5760
MLA
Liu, X., Yan, C., Deng, X., Jia, J."[Corrigendum] Hsa_circularRNA_0079201 suppresses chondrocyte proliferation and endochondral ossification by regulating the microRNA‑140‑3p/SMAD2 signaling pathway in idiopathic short stature ". International Journal of Molecular Medicine 57.4 (2026): 89.
Chicago
Liu, X., Yan, C., Deng, X., Jia, J."[Corrigendum] Hsa_circularRNA_0079201 suppresses chondrocyte proliferation and endochondral ossification by regulating the microRNA‑140‑3p/SMAD2 signaling pathway in idiopathic short stature ". International Journal of Molecular Medicine 57, no. 4 (2026): 89. https://doi.org/10.3892/ijmm.2026.5760
Follow us
  • Twitter
  • LinkedIn
  • Facebook
About
  • Spandidos Publications
  • Careers
  • Cookie Policy
  • Privacy Policy
How can we help?
  • Help
  • Live Chat
  • Contact
  • Email to our Support Team