Spandidos Publications Logo
  • About
    • About Spandidos
    • Aims and Scopes
    • Abstracting and Indexing
    • Editorial Policies
    • Reprints and Permissions
    • Job Opportunities
    • Terms and Conditions
    • Contact
  • Journals
    • All Journals
    • Oncology Letters
      • Oncology Letters
      • Information for Authors
      • Editorial Policies
      • Editorial Board
      • Aims and Scope
      • Abstracting and Indexing
      • Bibliographic Information
      • Archive
    • International Journal of Oncology
      • International Journal of Oncology
      • Information for Authors
      • Editorial Policies
      • Editorial Board
      • Aims and Scope
      • Abstracting and Indexing
      • Bibliographic Information
      • Archive
    • Molecular and Clinical Oncology
      • Molecular and Clinical Oncology
      • Information for Authors
      • Editorial Policies
      • Editorial Board
      • Aims and Scope
      • Abstracting and Indexing
      • Bibliographic Information
      • Archive
    • Experimental and Therapeutic Medicine
      • Experimental and Therapeutic Medicine
      • Information for Authors
      • Editorial Policies
      • Editorial Board
      • Aims and Scope
      • Abstracting and Indexing
      • Bibliographic Information
      • Archive
    • International Journal of Molecular Medicine
      • International Journal of Molecular Medicine
      • Information for Authors
      • Editorial Policies
      • Editorial Board
      • Aims and Scope
      • Abstracting and Indexing
      • Bibliographic Information
      • Archive
    • Biomedical Reports
      • Biomedical Reports
      • Information for Authors
      • Editorial Policies
      • Editorial Board
      • Aims and Scope
      • Abstracting and Indexing
      • Bibliographic Information
      • Archive
    • Oncology Reports
      • Oncology Reports
      • Information for Authors
      • Editorial Policies
      • Editorial Board
      • Aims and Scope
      • Abstracting and Indexing
      • Bibliographic Information
      • Archive
    • Molecular Medicine Reports
      • Molecular Medicine Reports
      • Information for Authors
      • Editorial Policies
      • Editorial Board
      • Aims and Scope
      • Abstracting and Indexing
      • Bibliographic Information
      • Archive
    • World Academy of Sciences Journal
      • World Academy of Sciences Journal
      • Information for Authors
      • Editorial Policies
      • Editorial Board
      • Aims and Scope
      • Abstracting and Indexing
      • Bibliographic Information
      • Archive
    • International Journal of Functional Nutrition
      • International Journal of Functional Nutrition
      • Information for Authors
      • Editorial Policies
      • Editorial Board
      • Aims and Scope
      • Abstracting and Indexing
      • Bibliographic Information
      • Archive
    • International Journal of Epigenetics
      • International Journal of Epigenetics
      • Information for Authors
      • Editorial Policies
      • Editorial Board
      • Aims and Scope
      • Abstracting and Indexing
      • Bibliographic Information
      • Archive
    • Medicine International
      • Medicine International
      • Information for Authors
      • Editorial Policies
      • Editorial Board
      • Aims and Scope
      • Abstracting and Indexing
      • Bibliographic Information
      • Archive
  • Articles
  • Information
    • Information for Authors
    • Information for Reviewers
    • Information for Librarians
    • Information for Advertisers
    • Conferences
  • Language Editing
Spandidos Publications Logo
  • About
    • About Spandidos
    • Aims and Scopes
    • Abstracting and Indexing
    • Editorial Policies
    • Reprints and Permissions
    • Job Opportunities
    • Terms and Conditions
    • Contact
  • Journals
    • All Journals
    • Biomedical Reports
      • Information for Authors
      • Editorial Policies
      • Editorial Board
      • Aims and Scope
      • Abstracting and Indexing
      • Bibliographic Information
      • Archive
    • Experimental and Therapeutic Medicine
      • Information for Authors
      • Editorial Policies
      • Editorial Board
      • Aims and Scope
      • Abstracting and Indexing
      • Bibliographic Information
      • Archive
    • International Journal of Epigenetics
      • Information for Authors
      • Editorial Policies
      • Editorial Board
      • Aims and Scope
      • Abstracting and Indexing
      • Bibliographic Information
      • Archive
    • International Journal of Functional Nutrition
      • Information for Authors
      • Editorial Policies
      • Editorial Board
      • Aims and Scope
      • Abstracting and Indexing
      • Bibliographic Information
      • Archive
    • International Journal of Molecular Medicine
      • Information for Authors
      • Editorial Policies
      • Editorial Board
      • Aims and Scope
      • Abstracting and Indexing
      • Bibliographic Information
      • Archive
    • International Journal of Oncology
      • Information for Authors
      • Editorial Policies
      • Editorial Board
      • Aims and Scope
      • Abstracting and Indexing
      • Bibliographic Information
      • Archive
    • Medicine International
      • Information for Authors
      • Editorial Policies
      • Editorial Board
      • Aims and Scope
      • Abstracting and Indexing
      • Bibliographic Information
      • Archive
    • Molecular and Clinical Oncology
      • Information for Authors
      • Editorial Policies
      • Editorial Board
      • Aims and Scope
      • Abstracting and Indexing
      • Bibliographic Information
      • Archive
    • Molecular Medicine Reports
      • Information for Authors
      • Editorial Policies
      • Editorial Board
      • Aims and Scope
      • Abstracting and Indexing
      • Bibliographic Information
      • Archive
    • Oncology Letters
      • Information for Authors
      • Editorial Policies
      • Editorial Board
      • Aims and Scope
      • Abstracting and Indexing
      • Bibliographic Information
      • Archive
    • Oncology Reports
      • Information for Authors
      • Editorial Policies
      • Editorial Board
      • Aims and Scope
      • Abstracting and Indexing
      • Bibliographic Information
      • Archive
    • World Academy of Sciences Journal
      • Information for Authors
      • Editorial Policies
      • Editorial Board
      • Aims and Scope
      • Abstracting and Indexing
      • Bibliographic Information
      • Archive
  • Articles
  • Information
    • For Authors
    • For Reviewers
    • For Librarians
    • For Advertisers
    • Conferences
  • Language Editing
Login Register Submit
  • This site uses cookies
  • You can change your cookie settings at any time by following the instructions in our Cookie Policy. To find out more, you may read our Privacy Policy.

    I agree
Search articles by DOI, keyword, author or affiliation
Search
Advanced Search
presentation
International Journal of Molecular Medicine
Join Editorial Board Propose a Special Issue
Print ISSN: 1107-3756 Online ISSN: 1791-244X
Journal Cover
May-2026 Volume 57 Issue 5

Full Size Image

Sign up for eToc alerts
Recommend to Library

Journals

International Journal of Molecular Medicine

International Journal of Molecular Medicine

International Journal of Molecular Medicine is an international journal devoted to molecular mechanisms of human disease.

International Journal of Oncology

International Journal of Oncology

International Journal of Oncology is an international journal devoted to oncology research and cancer treatment.

Molecular Medicine Reports

Molecular Medicine Reports

Covers molecular medicine topics such as pharmacology, pathology, genetics, neuroscience, infectious diseases, molecular cardiology, and molecular surgery.

Oncology Reports

Oncology Reports

Oncology Reports is an international journal devoted to fundamental and applied research in Oncology.

Experimental and Therapeutic Medicine

Experimental and Therapeutic Medicine

Experimental and Therapeutic Medicine is an international journal devoted to laboratory and clinical medicine.

Oncology Letters

Oncology Letters

Oncology Letters is an international journal devoted to Experimental and Clinical Oncology.

Biomedical Reports

Biomedical Reports

Explores a wide range of biological and medical fields, including pharmacology, genetics, microbiology, neuroscience, and molecular cardiology.

Molecular and Clinical Oncology

Molecular and Clinical Oncology

International journal addressing all aspects of oncology research, from tumorigenesis and oncogenes to chemotherapy and metastasis.

World Academy of Sciences Journal

World Academy of Sciences Journal

Multidisciplinary open-access journal spanning biochemistry, genetics, neuroscience, environmental health, and synthetic biology.

International Journal of Functional Nutrition

International Journal of Functional Nutrition

Open-access journal combining biochemistry, pharmacology, immunology, and genetics to advance health through functional nutrition.

International Journal of Epigenetics

International Journal of Epigenetics

Publishes open-access research on using epigenetics to advance understanding and treatment of human disease.

Medicine International

Medicine International

An International Open Access Journal Devoted to General Medicine.

Journal Cover
May-2026 Volume 57 Issue 5

Full Size Image

Sign up for eToc alerts
Recommend to Library

  • Article
  • Citations
    • Cite This Article
    • Download Citation
    • Create Citation Alert
    • Remove Citation Alert
    • Cited By
  • Similar Articles
    • Related Articles (in Spandidos Publications)
    • Similar Articles (Google Scholar)
    • Similar Articles (PubMed)
  • Download PDF
  • Download XML
  • View XML
Correction Open Access

[Corrigendum] Ursolic acid protects against cisplatin‑induced ototoxicity by inhibiting oxidative stress and TRPV1‑mediated Ca2+‑signaling  

  • Authors:
    • Yang Di
    • Tao Xu
    • Yuan Tian
    • Tingting Ma
    • Donghao Qu
    • Yan Wang
    • Yuhan Lin
    • Dongyan Bao
    • Li Yu
    • Shuangyue Liu
    • Aimei Wang
  • View Affiliations / Copyright

    Affiliations: Department of Physiology, Jinzhou Medical University, Jinzhou, Liaoning 121000, P.R. China, Life Science Institute, Jinzhou Medical University, Jinzhou, Liaoning 121000, P.R. China
    Copyright: © Di et al. This is an open access article distributed under the terms of Creative Commons Attribution License [CC BY 4.0].
  • Article Number: 118
    |
    Published online on: March 9, 2026
       https://doi.org/10.3892/ijmm.2026.5789
  • Expand metrics +
Metrics: Total Views: 0 (Spandidos Publications: | PMC Statistics: )
Metrics: Total PDF Downloads: 0 (Spandidos Publications: | PMC Statistics: )
Cited By (CrossRef): 0 citations Loading Articles...

This article is mentioned in:


Article

Int J Mol Med 46: [Related article:] 806-816, 2020; DOI: 10.3892/ijmm.2020.4633

Following the publication of this paper, it was drawn to the Editor's attention by an interested reader that, regarding the immunohistochemical images in Fig. 2A on p 809, the Control/SG and UA/SG data panels contained an overlapping data section, suggesting that these data panels had been derived from the same original source. In addition, concerning the outer hair cell images shown in Fig. 4A on p. 811, the CDDP/TRITC and UA+CDDP/TRITC data panels appeared to be matching, suggesting that this figure had also been assembled incorrectly.

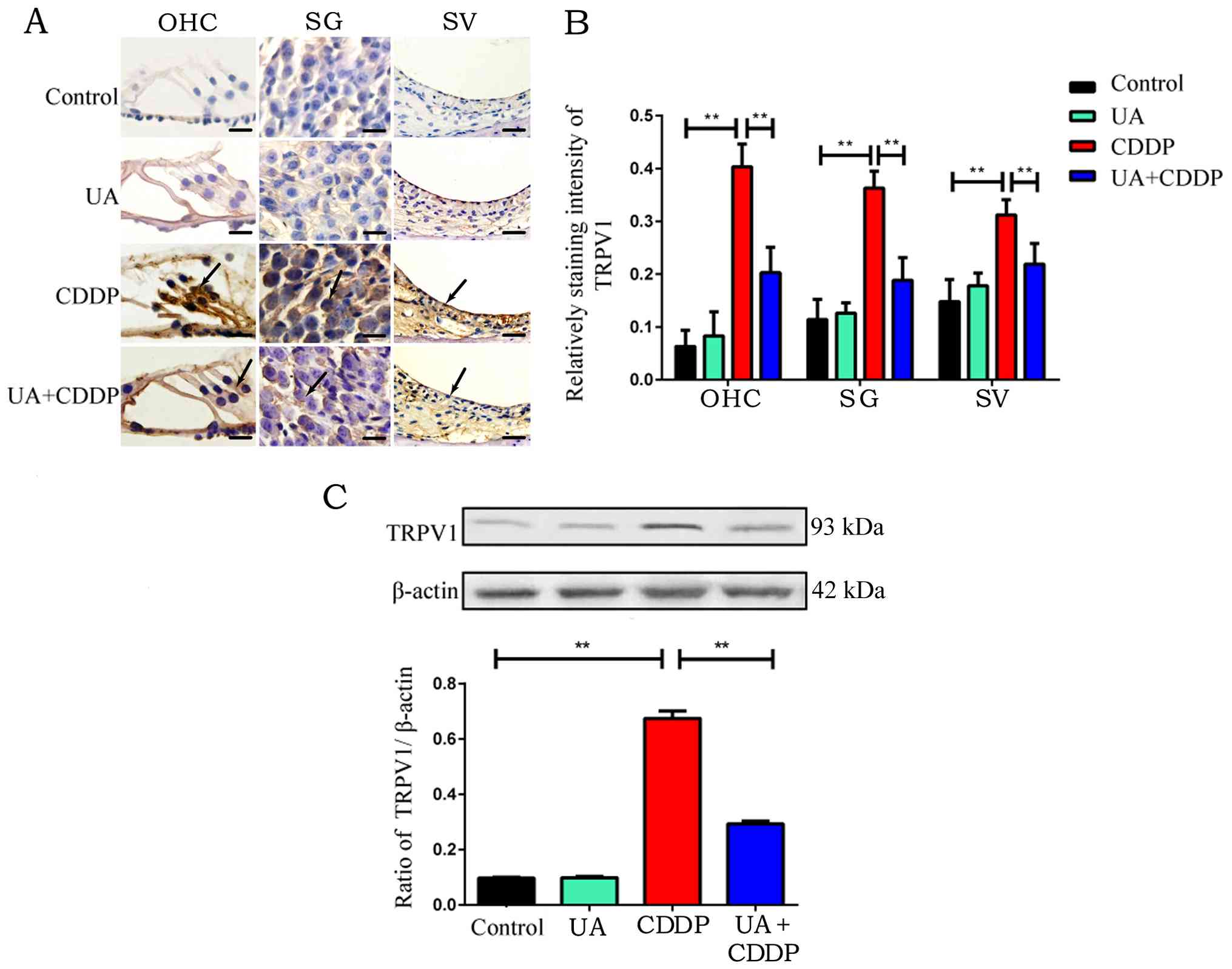
Effect of UA on CDDP-induced
expression of TRPV1 in mouse cochlea. (A) Representative
immunohistochemical staining images (brown and yellow granules) of
TRPV1 on the organ of Corti, SG and SV of the cochleae. Arrows
indicate the location of TRPV1-positive expression. Scale bar, 20
μm. (B) Quantification of TRPV1 immunolabeling in the
different groups. n=3 ears for each group. **P<0.01.
(C) Western blot analysis of TRPV1 was used to detect protein
expression of TRPV1 in cochlea, with β-actin as a loading control.
n=6 ears for each group. Mean values were obtained from n=3
independent experiments. **P<0.01. UA, ursolic acid;
CDDP, cisplatin; SG, spiral ganglion; SV, stria vascularis; TRPV1,
transient receptor potential vanilloid receptor 1.

Figure 2

Effect of UA on CDDP-induced expression of TRPV1 in mouse cochlea. (A) Representative immunohistochemical staining images (brown and yellow granules) of TRPV1 on the organ of Corti, SG and SV of the cochleae. Arrows indicate the location of TRPV1-positive expression. Scale bar, 20 μm. (B) Quantification of TRPV1 immunolabeling in the different groups. n=3 ears for each group. **P<0.01. (C) Western blot analysis of TRPV1 was used to detect protein expression of TRPV1 in cochlea, with β-actin as a loading control. n=6 ears for each group. Mean values were obtained from n=3 independent experiments. **P<0.01. UA, ursolic acid; CDDP, cisplatin; SG, spiral ganglion; SV, stria vascularis; TRPV1, transient receptor potential vanilloid receptor 1.

UA inhibits CDDP-induced calcium
overload in OHCs. (A) Effect of UA on CDDP-induced measurement of
Ca2+ levels (green) in OHCs from organotypic culture.
OHCs were labeled by TRITC staining (red). Scale bar, 20 μm.
(B) Quantitative levels of Fluo-4 Ca2+ signals from the
cochlea. n=3 ears for each group. Mean values were obtained from
n=3 independent experiments. **P<0.01. TRITC,
tetramethylrhodamine; UA, ursolic acid; CDDP, cisplatin; OHC, outer
hair cell.

Figure 4

UA inhibits CDDP-induced calcium overload in OHCs. (A) Effect of UA on CDDP-induced measurement of Ca2+ levels (green) in OHCs from organotypic culture. OHCs were labeled by TRITC staining (red). Scale bar, 20 μm. (B) Quantitative levels of Fluo-4 Ca2+ signals from the cochlea. n=3 ears for each group. Mean values were obtained from n=3 independent experiments. **P<0.01. TRITC, tetramethylrhodamine; UA, ursolic acid; CDDP, cisplatin; OHC, outer hair cell.

Upon contacting the authors about these issues, they realized that Figs. 2 and 4 in this paper had inadvertently been assembled incorrectly. The revised versions of Figs. 2 and 4, now featuring the correct data for the UA/SG panel in Fig. 2A and the CDDP/TRITC data panel in Fig. 4A, are shown on the next page. The authors wish to emphasize that the errors made in assembling the data in these figures did not affect the overall conclusions reported in the paper. The authors are grateful to the Editor of International Journal of Molecular Medicine for granting them this opportunity to publish a Corrigendum, and apologize to both the Editor and the readership for any inconvenience caused.

Related Articles

  • Abstract
  • View
  • Download
  • Twitter
Copy and paste a formatted citation
Spandidos Publications style
Di Y, Xu T, Tian Y, Ma T, Qu D, Wang Y, Lin Y, Bao D, Yu L, Liu S, Liu S, et al: [Corrigendum] Ursolic acid protects against cisplatin‑induced ototoxicity by inhibiting oxidative stress and TRPV1‑mediated Ca<sup>2+</sup>‑signaling  . Int J Mol Med 57: 118, 2026.
APA
Di, Y., Xu, T., Tian, Y., Ma, T., Qu, D., Wang, Y. ... Wang, A. (2026). [Corrigendum] Ursolic acid protects against cisplatin‑induced ototoxicity by inhibiting oxidative stress and TRPV1‑mediated Ca<sup>2+</sup>‑signaling  . International Journal of Molecular Medicine, 57, 118. https://doi.org/10.3892/ijmm.2026.5789
MLA
Di, Y., Xu, T., Tian, Y., Ma, T., Qu, D., Wang, Y., Lin, Y., Bao, D., Yu, L., Liu, S., Wang, A."[Corrigendum] Ursolic acid protects against cisplatin‑induced ototoxicity by inhibiting oxidative stress and TRPV1‑mediated Ca<sup>2+</sup>‑signaling  ". International Journal of Molecular Medicine 57.5 (2026): 118.
Chicago
Di, Y., Xu, T., Tian, Y., Ma, T., Qu, D., Wang, Y., Lin, Y., Bao, D., Yu, L., Liu, S., Wang, A."[Corrigendum] Ursolic acid protects against cisplatin‑induced ototoxicity by inhibiting oxidative stress and TRPV1‑mediated Ca<sup>2+</sup>‑signaling  ". International Journal of Molecular Medicine 57, no. 5 (2026): 118. https://doi.org/10.3892/ijmm.2026.5789
Copy and paste a formatted citation
x
Spandidos Publications style
Di Y, Xu T, Tian Y, Ma T, Qu D, Wang Y, Lin Y, Bao D, Yu L, Liu S, Liu S, et al: [Corrigendum] Ursolic acid protects against cisplatin‑induced ototoxicity by inhibiting oxidative stress and TRPV1‑mediated Ca<sup>2+</sup>‑signaling  . Int J Mol Med 57: 118, 2026.
APA
Di, Y., Xu, T., Tian, Y., Ma, T., Qu, D., Wang, Y. ... Wang, A. (2026). [Corrigendum] Ursolic acid protects against cisplatin‑induced ototoxicity by inhibiting oxidative stress and TRPV1‑mediated Ca<sup>2+</sup>‑signaling  . International Journal of Molecular Medicine, 57, 118. https://doi.org/10.3892/ijmm.2026.5789
MLA
Di, Y., Xu, T., Tian, Y., Ma, T., Qu, D., Wang, Y., Lin, Y., Bao, D., Yu, L., Liu, S., Wang, A."[Corrigendum] Ursolic acid protects against cisplatin‑induced ototoxicity by inhibiting oxidative stress and TRPV1‑mediated Ca<sup>2+</sup>‑signaling  ". International Journal of Molecular Medicine 57.5 (2026): 118.
Chicago
Di, Y., Xu, T., Tian, Y., Ma, T., Qu, D., Wang, Y., Lin, Y., Bao, D., Yu, L., Liu, S., Wang, A."[Corrigendum] Ursolic acid protects against cisplatin‑induced ototoxicity by inhibiting oxidative stress and TRPV1‑mediated Ca<sup>2+</sup>‑signaling  ". International Journal of Molecular Medicine 57, no. 5 (2026): 118. https://doi.org/10.3892/ijmm.2026.5789
Follow us
  • Twitter
  • LinkedIn
  • Facebook
About
  • Spandidos Publications
  • Careers
  • Cookie Policy
  • Privacy Policy
How can we help?
  • Help
  • Live Chat
  • Contact
  • Email to our Support Team