Spandidos Publications Logo
  • About
    • About Spandidos
    • Aims and Scopes
    • Abstracting and Indexing
    • Editorial Policies
    • Reprints and Permissions
    • Job Opportunities
    • Terms and Conditions
    • Contact
  • Journals
    • All Journals
    • Oncology Letters
      • Oncology Letters
      • Information for Authors
      • Editorial Policies
      • Editorial Board
      • Aims and Scope
      • Abstracting and Indexing
      • Bibliographic Information
      • Archive
    • International Journal of Oncology
      • International Journal of Oncology
      • Information for Authors
      • Editorial Policies
      • Editorial Board
      • Aims and Scope
      • Abstracting and Indexing
      • Bibliographic Information
      • Archive
    • Molecular and Clinical Oncology
      • Molecular and Clinical Oncology
      • Information for Authors
      • Editorial Policies
      • Editorial Board
      • Aims and Scope
      • Abstracting and Indexing
      • Bibliographic Information
      • Archive
    • Experimental and Therapeutic Medicine
      • Experimental and Therapeutic Medicine
      • Information for Authors
      • Editorial Policies
      • Editorial Board
      • Aims and Scope
      • Abstracting and Indexing
      • Bibliographic Information
      • Archive
    • International Journal of Molecular Medicine
      • International Journal of Molecular Medicine
      • Information for Authors
      • Editorial Policies
      • Editorial Board
      • Aims and Scope
      • Abstracting and Indexing
      • Bibliographic Information
      • Archive
    • Biomedical Reports
      • Biomedical Reports
      • Information for Authors
      • Editorial Policies
      • Editorial Board
      • Aims and Scope
      • Abstracting and Indexing
      • Bibliographic Information
      • Archive
    • Oncology Reports
      • Oncology Reports
      • Information for Authors
      • Editorial Policies
      • Editorial Board
      • Aims and Scope
      • Abstracting and Indexing
      • Bibliographic Information
      • Archive
    • Molecular Medicine Reports
      • Molecular Medicine Reports
      • Information for Authors
      • Editorial Policies
      • Editorial Board
      • Aims and Scope
      • Abstracting and Indexing
      • Bibliographic Information
      • Archive
    • World Academy of Sciences Journal
      • World Academy of Sciences Journal
      • Information for Authors
      • Editorial Policies
      • Editorial Board
      • Aims and Scope
      • Abstracting and Indexing
      • Bibliographic Information
      • Archive
    • International Journal of Functional Nutrition
      • International Journal of Functional Nutrition
      • Information for Authors
      • Editorial Policies
      • Editorial Board
      • Aims and Scope
      • Abstracting and Indexing
      • Bibliographic Information
      • Archive
    • International Journal of Epigenetics
      • International Journal of Epigenetics
      • Information for Authors
      • Editorial Policies
      • Editorial Board
      • Aims and Scope
      • Abstracting and Indexing
      • Bibliographic Information
      • Archive
    • Medicine International
      • Medicine International
      • Information for Authors
      • Editorial Policies
      • Editorial Board
      • Aims and Scope
      • Abstracting and Indexing
      • Bibliographic Information
      • Archive
  • Articles
  • Information
    • Information for Authors
    • Information for Reviewers
    • Information for Librarians
    • Information for Advertisers
    • Conferences
  • Language Editing
Spandidos Publications Logo
  • About
    • About Spandidos
    • Aims and Scopes
    • Abstracting and Indexing
    • Editorial Policies
    • Reprints and Permissions
    • Job Opportunities
    • Terms and Conditions
    • Contact
  • Journals
    • All Journals
    • Biomedical Reports
      • Information for Authors
      • Editorial Policies
      • Editorial Board
      • Aims and Scope
      • Abstracting and Indexing
      • Bibliographic Information
      • Archive
    • Experimental and Therapeutic Medicine
      • Information for Authors
      • Editorial Policies
      • Editorial Board
      • Aims and Scope
      • Abstracting and Indexing
      • Bibliographic Information
      • Archive
    • International Journal of Epigenetics
      • Information for Authors
      • Editorial Policies
      • Editorial Board
      • Aims and Scope
      • Abstracting and Indexing
      • Bibliographic Information
      • Archive
    • International Journal of Functional Nutrition
      • Information for Authors
      • Editorial Policies
      • Editorial Board
      • Aims and Scope
      • Abstracting and Indexing
      • Bibliographic Information
      • Archive
    • International Journal of Molecular Medicine
      • Information for Authors
      • Editorial Policies
      • Editorial Board
      • Aims and Scope
      • Abstracting and Indexing
      • Bibliographic Information
      • Archive
    • International Journal of Oncology
      • Information for Authors
      • Editorial Policies
      • Editorial Board
      • Aims and Scope
      • Abstracting and Indexing
      • Bibliographic Information
      • Archive
    • Medicine International
      • Information for Authors
      • Editorial Policies
      • Editorial Board
      • Aims and Scope
      • Abstracting and Indexing
      • Bibliographic Information
      • Archive
    • Molecular and Clinical Oncology
      • Information for Authors
      • Editorial Policies
      • Editorial Board
      • Aims and Scope
      • Abstracting and Indexing
      • Bibliographic Information
      • Archive
    • Molecular Medicine Reports
      • Information for Authors
      • Editorial Policies
      • Editorial Board
      • Aims and Scope
      • Abstracting and Indexing
      • Bibliographic Information
      • Archive
    • Oncology Letters
      • Information for Authors
      • Editorial Policies
      • Editorial Board
      • Aims and Scope
      • Abstracting and Indexing
      • Bibliographic Information
      • Archive
    • Oncology Reports
      • Information for Authors
      • Editorial Policies
      • Editorial Board
      • Aims and Scope
      • Abstracting and Indexing
      • Bibliographic Information
      • Archive
    • World Academy of Sciences Journal
      • Information for Authors
      • Editorial Policies
      • Editorial Board
      • Aims and Scope
      • Abstracting and Indexing
      • Bibliographic Information
      • Archive
  • Articles
  • Information
    • For Authors
    • For Reviewers
    • For Librarians
    • For Advertisers
    • Conferences
  • Language Editing
Login Register Submit
  • This site uses cookies
  • You can change your cookie settings at any time by following the instructions in our Cookie Policy. To find out more, you may read our Privacy Policy.

    I agree
Search articles by DOI, keyword, author or affiliation
Search
Advanced Search
presentation
International Journal of Oncology
Join Editorial Board Propose a Special Issue
Print ISSN: 1019-6439 Online ISSN: 1791-2423
Journal Cover
August-2014 Volume 45 Issue 2

Full Size Image

Cover Legend PDF

Sign up for eToc alerts
Recommend to Library

Journals

International Journal of Molecular Medicine

International Journal of Molecular Medicine

International Journal of Molecular Medicine is an international journal devoted to molecular mechanisms of human disease.

International Journal of Oncology

International Journal of Oncology

International Journal of Oncology is an international journal devoted to oncology research and cancer treatment.

Molecular Medicine Reports

Molecular Medicine Reports

Covers molecular medicine topics such as pharmacology, pathology, genetics, neuroscience, infectious diseases, molecular cardiology, and molecular surgery.

Oncology Reports

Oncology Reports

Oncology Reports is an international journal devoted to fundamental and applied research in Oncology.

Experimental and Therapeutic Medicine

Experimental and Therapeutic Medicine

Experimental and Therapeutic Medicine is an international journal devoted to laboratory and clinical medicine.

Oncology Letters

Oncology Letters

Oncology Letters is an international journal devoted to Experimental and Clinical Oncology.

Biomedical Reports

Biomedical Reports

Explores a wide range of biological and medical fields, including pharmacology, genetics, microbiology, neuroscience, and molecular cardiology.

Molecular and Clinical Oncology

Molecular and Clinical Oncology

International journal addressing all aspects of oncology research, from tumorigenesis and oncogenes to chemotherapy and metastasis.

World Academy of Sciences Journal

World Academy of Sciences Journal

Multidisciplinary open-access journal spanning biochemistry, genetics, neuroscience, environmental health, and synthetic biology.

International Journal of Functional Nutrition

International Journal of Functional Nutrition

Open-access journal combining biochemistry, pharmacology, immunology, and genetics to advance health through functional nutrition.

International Journal of Epigenetics

International Journal of Epigenetics

Publishes open-access research on using epigenetics to advance understanding and treatment of human disease.

Medicine International

Medicine International

An International Open Access Journal Devoted to General Medicine.

Journal Cover
August-2014 Volume 45 Issue 2

Full Size Image

Cover Legend PDF

Sign up for eToc alerts
Recommend to Library

  • Article
  • Citations
    • Cite This Article
    • Download Citation
    • Create Citation Alert
    • Remove Citation Alert
    • Cited By
  • Similar Articles
    • Related Articles (in Spandidos Publications)
    • Similar Articles (Google Scholar)
    • Similar Articles (PubMed)
  • Download PDF
  • Download XML
  • View XML
Article

Licochalcone A, a natural chalconoid isolated from Glycyrrhiza inflata root, induces apoptosis via Sp1 and Sp1 regulatory proteins in oral squamous cell carcinoma

  • Authors:
    • Jung Jae Cho
    • Jung-Il Chae
    • Goo Yoon
    • Ka Hwi Kim
    • Jin Hyoung Cho
    • Seung-Sik Cho
    • Young Sik Cho
    • Jung-Hyun Shim
  • View Affiliations / Copyright

    Affiliations: Natural Medicine Research Institute, Department of Pharmacy, College of Pharmacy, Mokpo National University, Jeonnam 534-729, Republic of Korea, Department of Oral Pharmacology, School of Dentistry and Institute of Oral Bioscience, BK21 plus, Chonbuk National University, Jeonju 651-756, Republic of Korea, College of Pharmacy, Keimyung University, Dalseo-gu, Daegu 704-701, Republic of Korea
  • Pages: 667-674
    |
    Published online on: May 23, 2014
       https://doi.org/10.3892/ijo.2014.2461
  • Expand metrics +
Metrics: Total Views: 0 (Spandidos Publications: | PMC Statistics: )
Metrics: Total PDF Downloads: 0 (Spandidos Publications: | PMC Statistics: )
Cited By (CrossRef): 0 citations Loading Articles...

This article is mentioned in:



Abstract

Licochalcone A (LCA), a chalconoid derived from root of Glycyrrhiza inflata, has been known to possess a wide range of biological functions such as antitumor, anti-angiogenesis, antiparasitic, anti-oxidant, antibacterial and anti-inflammatory effects. However, the anticancer effects of LCA on oral squamous cell carcinoma (OSCC) have not been reported. Our data showed that LCA inhibited OSCC cell (HN22 and HSC4) growth in a concentration- and time-dependent manner. Mechanistically, it was mediated via downregulation of specificity protein 1 (Sp1) expression and subsequent regulation of Sp1 downstream proteins such as p27, p21, cyclin D1, Mcl-1 and survivin. Here, we found that LCA caused apoptotic cell death in HSC4 and HN22 cells, as characterized by sub-G1 population, nuclear condensation, Annexin V staining, and multi-caspase activity and apoptotic regulatory proteins such as Bax, Bid, Bcl?xl, caspase-3 and PARP. Consequently, this study strongly suggests that LCA induces apoptotic cell death of OSCC cells via downregulation of Sp1 expression, prompting its potential use for the treatment of human OSCC.

Introduction

Oral cancers (subtype of head and neck cancer) have several types and are mostly (~90%) oral squamous cell carcinoma (OSCC) with complicated biological characteristics and clinical behavior (1). Commonly, the well-known risk factors of oral cancer are cigarettes, alcohol consuption, inflammation, mutation, preneoplasia, UV and HPV infection (2,3). In spite of advanced cancer diagnosis, radiotherapy, chemotherapy and surgery, only slight improvement has been accomplished in the 5-year survival rate of oral cancer patients over the last few decades (4). Although the visual screening of oral cavity is an easy examination of oral cancers, cancer lesions are not readily detected at the early stages (5). Because oral cancer is commonly diagnosed at late stage, the mortality rate from oral cancer is ~50% (1). OSCC tends to metastasize or spread as soon as it forms, eventually leading to high mortality (6). Therefore, there is a demand for novel molecular targets for the management of oral cancers.

Recent studies reported that specificity protein 1 (Sp1) played a major role in the proliferation of tissues or organs as transcription factor and that it was also highly expressed in many cancer cells (7). Furthermore, it has been reported that the suppression of Sp1 protein in cancer cells is closely associated with growth regulation, cell cycle regulation, proliferation, biological response, differentiation, mortality and cell survival genes (3,8). For the above reasons, the downregulation of Sp1 is increasingly attracting attention as a potential strategy for controlling oral cancer.

In spite of the efforts made to investigate many natural products to find effective chemicals for oral cancers over the last several decades (9), there are currently limited options to treat oral cancer. Even though the frequency of oral cancer is low, the need for effective and selective natural products is increasing. Licorice, the root and rhizome of several Glycyrrhiza species (Leguminosae), is an important natural sweetening agent and is widely used as a herbal medicine (3). Licochalcone A (LCA) is a novel flavonoid isolated from licorice root and is known to possess several bioactivities such as antioxidant, antibacterial, antiparasitic, anti-angiogenesis and antitumor effects (10–12). It reduces significantly TNF-α-induced NF-κB activation, consequently resulting in decreased inflammatory cytokines production (13,14). Additionally, LCA not only inhibits cancer cell proliferation, but also induces apoptosis in prostate and gastric cancer cells (13,15,16). Consequently, LCA may be useful as an alternative compound for traditional anticancer agents.

In this study, therefore, we primarily examined the OSCC cell’s response to LCA in order to determine the ability of the LCA to act as a chemotherapy agent. We concluded that LCA inhibits growth of OSCC cells (HN22 and HSC4) through induction of apoptotic cell death via suppression of Sp1 and its accompanying Sp1 regulatory proteins.

Materials and methods

LCA extraction and isolation

The roots of Glycyrrhiza inflata were purchased from Chonnam Herb Association (Hwasun, Korea). A voucher specimen (MNUYG-003) was deposited in the College of Pharmacy, Mokpo National University, Muan, Korea. The air-dried and powdered G. inflata roots (600 g) were extracted twice with MeOH (4 l) using sonicator for 3 h. After filtration, the MeOH extracts were evaporated and suspended in distilled water and then defatted with n-hexane (1 l). The aqueous layer was partitioned with methylene chloride (3×1 l). The evaporation residues (5 g) were subjected to flash silica gel chromatography eluting with n-hexane:EtOAc:MeOH (2:1:0.1-1:1:0.1-100% MeOH) to afford 10 fractions. Fractions 2, 3 and 4 were further subjected to flash silica gel chromatography, using a chloroform:MeOH (100:1) elution solution to get LCA (50 mg). LCA was finally purified by column chromatography using RP18 to an analytically acceptable purity.

Reagents and antibodies

Dulbecco’s modified Eagle’s medium (DMEM), fetal bovine serum (FBS), trypsin, penicillin and streptomycin (P/S) and phospate-buffered saline (PBS) were purchased (Thermo Scientific, Logan, UT, USA). Antibodies against Sp1, actin, caspase-3, p27, p21 and cyclin D1 were bought from Santa Cruz Biotechnology, Inc. (Santa Cruz, CA, USA). Antibodies that can recognize myeloid cell leukemia-1 (Mcl-1), survivin, Bid, Bax and Bcl-xl were from Cell Signaling (Danvers, MA, USA). A specific antibody for poly (ADP-ribose) polymerase (PARP) was obtained from BD Pharmingen (San Diego, CA, USA). A 4′-6-diamidino-2-phenylindole (DAPI) was obtained from Sigma-Aldrich, Inc. (St. Louis, MO, USA).

Cell culture

HN22 and HSC4 cells were the human oral squamous cancer cell lines. HN22 cells and HSC4 cells were, respectively, provided by Dankook University (Cheonan, Korea) and Hokkaido University (Hokkaido, Japan). Both cells were cultured in DMEM containing 10% heat-inactivated FBS and 100 U/ml each of P/S at 37°C with 5% CO2 humidity.

3-(4,5-Dimethylthiazol-2-yl)-5-(3-carboxymethoxyphenyl)-2-(4-sulfophenyl)-2H-tetrazolium (MTS) assay

Cell viability of HN22 and HSC4 was determined using the CellTiter 96® AQueous One Solution Cell Proliferation Assay kit (Promega, Madison, WI, USA) according to the manufacturer’s instructions. The cells were seeded in 96-well plates, grown for 24 h and treated with various concentrations of LCA. After treatment with LCA for 24 and 48 h, MTS solution was added to each well and the plates were incubated for 2 h at 37°C. Changes in absorbance were measured at 490 nm using an Enspire Multimode Plate reader (Perkin-Elmer, Akron, OH, USA).

DAPI staining

After treatment with LCA, the cells were harvested by trypsinization. The cells were washed with cold PBS and fixed in 100% methanol at room temperature for 20 min. The cells were deposited on poly-L-lysine-coated slides, stained with DAPI solution (2 μg/ml) and observed through a FluoView confocal laser microscope (Flouview FV10i, Olympus Corp., Tokyo, Japan).

Cell cycle

HN22 (5×105) and HSC4 (7.5×105) cells were seeded and treated with LCA (0, 10, 20 and 40 μM) for 48 h. The harvested cells were washed with 1 ml PBS and 150 μl of Muse™ Cell cycle reagent (EMD Millipore Corp. Billerica, MA, USA) was added. Then, cells were incubated at RT for 30 min in the dark. Samples were measured with Muse Cell cycle kit (Merck Millipore, Billerica, MA, USA).

Reverse transcription-polymerase chain reaction (RT-PCR)

To analyze the effect of LCA on OSCC cell lines (HN22 and HSC4), we performed RT-PCR using total RNAs and primers designed for the specific gene. Total RNAs were harvested from OSCC cells treated with or without LCA using the TRIzol® reagent (Life Technologies, Carlsbad, CA, USA). With 2.5 μg of RNA, RT-PCR was done using HelixCript™ 1st-strand cDNA synthesis kit (NanoHelix, Korea) according to the kit instructions. We obtained cDNA using actin-specific and Sp1-specific primers under following PCR condition (30 cycles: 1 min at 95°C, 1 min at 56°C and 1 min at 72°C). The actin primers used were as follows; forward: 5′-GTG GGG CGC CCC AGG CAC CA-3′; and reverse: 5′-CTC CTT AAT GTC ACG CAC GAT TTC-3′; and the Sp1 primers were; forward: 5′-ATG CCT AAT ATT CAG TAT CAA GTA-3′; and reverse: 5′-CCC TGA GGT GAC AGG CTG TGA-3′. Actin was used as an internal control. The RT-PCR products were visualized with ethidium bromide staining under UV light, after electrophoresis on a 2% agarose gel.

Western blotting

The lysates of treated cells were prepared using PRO-PREPTM Protein Extraction Solution (iNtRON Biotechnology, Korea) and then supernatants were removed by centrifugation. Proteins were separated by SDS-PAGE gel electrophoresis and transferred onto a polyvinylidenedifluoride (PVDF) membrane. After blocking with 5% skim milk in PBST, the blots were incubated with primary antibody at 4°C overnight with mild shaking and then followed by its corresponding secondary antibody. The protein bands were visualized using ECL Plus Western Blotting Detection system (Santa Cruz Biotechnology).

Annexin V staining

HN22 (5×105) and HSC4 (7.5×105) cells were seeded and allowed to grow for 24 h. At 48 h after treatment with various concentrations of LCA, cells were harvested by trypsinization and spinning down for analysis. The cells were analyzed by Muse Cell Analyzer with the Muse Annexin V & Dead Cell kit (MCH100105, Merck Millipore). The whole process of analysis was performed following the instructions of the kit. The percentage of apoptotic and necrotic cells was calculated from each triplicate sample by statistical analysis of the dot plot using Muse 1.1.2 analysis software (Merck Millipore).

Multi-caspase assay

The process was carried out as instructed in the Muse Multi-Caspase kit (Merck Millipore). Each group, including negative and positive controls was harvested to measure quantitatively caspase activation and cell permeability. Cell samples in 1X caspase buffer with 50 μl of Muse Multi-Caspase reagent working solution were incubated at 37°C for 30 min. Then, 150 μl of 7-AAD working solution was added to each triplicate sample and samples were analyzed by Muse Cell Analyzer.

Statistical analysis

Using Student’s t-test, the statistical significance was assessed. P-value at <0.05, was considered as statistically significant.

Results

LCA inhibits cell viability of OSCC

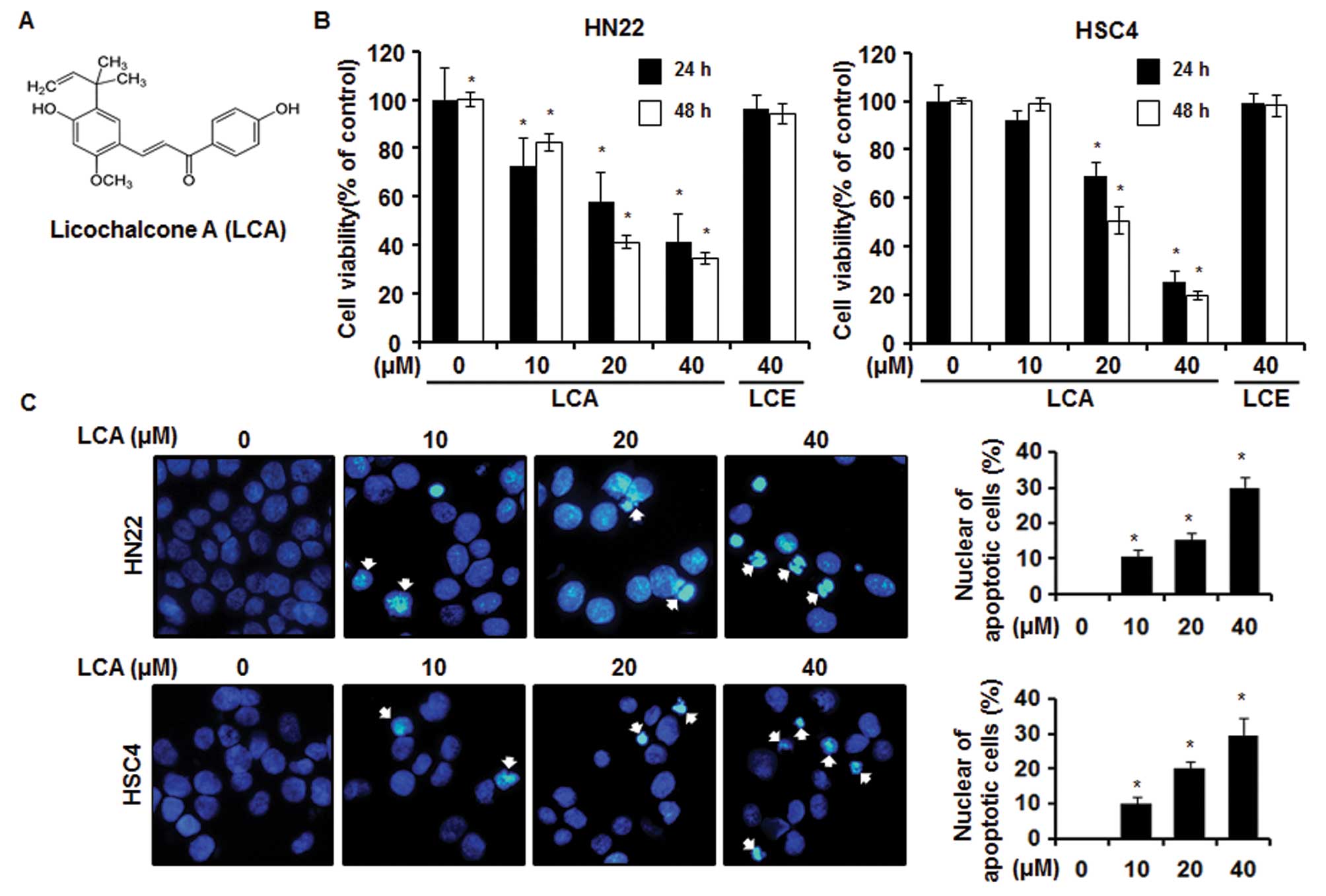
We investigated inhibitory effects of LCA (Fig. 1A) and LCE on cell proliferation of OSCC. LCA and LCE were isolated from the extracts of licorice (Glycyrrhiza inflata) (17). Both have similar chemical structures but exert significantly different bioactivities (18). To examine the anticancer effects of LCA and LCE in OSCCs, the HN22 and HSC4 cells were treated with LCA or LCE at various concentrations for different times (24 and 48 h). In this experiment, we used MTS assay to quantify cell viability after treatment with natural products. Fig. 1B showed that cell viability of HN22 and HSC4 was decreased in a dose- and time-dependent manner by LCA not LCE. The IC50 of LCA for cytotoxicity of HN22 and HSC4 post 48-h treatment was calculated as 17.87 and 20.42 μM, respectively. Specifically, cell viabilities of HN22 cells were, respectively, 82.4±3.4, 41.2±2.7 and 34.4±2.1% of the control group at 10, 20 and 40 μM of LCA 48 h after treatment. HSC4 had a similar dose-response relationship to HN22, representing 98.6±2.5, 50.7±5.4 and 19.6±1.7% viability at 10, 20 and 40 μM, respectively.

Figure 1

Effect of LCA on cell growth of oral squamous cell carcinoma (OSCC) cells. (A) Chemical structure of LCA. (B) Cell viability of HN22 and HSC4 exposed to LCA (0, 10, 20 and 40 μM) and LCE (40 μM) for 24 and 48 h. Cell viability was determined by MTS assay. (C) Fluorescence microscopic images of the DAPI-stained cells. The apoptotic cells, characterized by DNA fragmentation and nuclear condensation (white arrows), were counted and the data shown in the graph were expressed as means ± SD of triplicate experiments. (D) Analysis of cell cycle was done 48 h after LCA treatment. The graph was representative of three independent experiments and the bar is the means ± SD. *p<0.05 compared to untreated group.

LCA induces apoptosis in OSCCs

Generally, the proliferation of cancer cells can be suppressed by apoptosis or induction of cell cycle arrest, or both (9,19). To investigate if LCA would induce apoptosis of HN22 and HSC4 cells, DAPI staining, sub-G1 cell cycle analysis and Annexin V staining were conducted. As shown in Fig. 1C, we found that LCA induced apoptosis of OSCC cells in dose-dependent manner, as determined by fragmentation and condensation of DNA. The cell cycle distribution was analyzed after PI staining by Muse Cell Analyzer. The treatment of cells with LCA at a dose of 40 μM caused ~43.67±2.66 or 39.8±1.5% induction of sub-G1 cell population in HN22 (Fig. 1D, left) and HSC4 (Fig. 1D, right), respectively. We quantified apoptotic cells by flow cytometric analysis of cells with Annexin V/7-AAD double staining. Exposure of HN22 cells to LCA for 48 h resulted in an increase in the late-apoptotic cell population (Fig. 5A, upper right quadrant) from 9.45 to 87.33% with LCA 10 and 40 μM, respectively, compared with 0.78% of control cells. In HSC4 cells, the percentage of late-apoptotic cells increased from 2.86% in control cells to 26.46% after 40 μM treatment with LCA, respectively (Fig. 5B).

Figure 5

Flow cytometric analysis of OSCC cells treated with LCA. HN22 (A and C) and HSC4 (B and D) were treated with various concentrations of LCA for 48 h and then apoptotic cells were examined with Muse Cell Analyzer after Annexin V and multi-caspase staining. (A and B) Muse Cell Analyzer profile represents Annexin V staining in x-axis and viability of staining in y-axis. The number represents the percentage of early to mid apoptotic cells (lower right quadrant) and late apoptotic/dying cells (upper right quadrant) in each condition. (C and D) Muse Cell Analyzer profile indicates multi-caspase staining in x-axis and viability of staining in y-axis. The numbers represent the percentage of caspase positive cells (lower right quadrant) and caspase positive cells/dying cells (upper right quadrant) in each experimental group. The data are expressed as the mean ± SD of three experiments in triplicates.

LCA suppresses Sp1 expression in OSCC

Sp1 protein plays an important role in cell cycle progression, oncogenesis and apoptotic cell death through modulation of target gene promoters (20–22). According to our previous report, Sp1 is an essential transcription factor for OSCC tumorigenesis (23). Therefore, we reasoned that Sp1 protein might be a target for regulating growth of OSCC. To verify the correlation of Sp1 expression to apoptosis, Sp1 expression levels were monitored after cells were exposed to increasing doses of LCA for given times. LCA significantly downregulated the Sp1 mRNA and protein expression levels in a dose-dependent manner in the HN22 and HSC4 cells (Fig. 2A and B). We also compared amounts of Sp1 and caspase-3 in HN22 and HSC4 cells treated with 40 μM LCA for various times (0, 12, 24, 36 and 48 h). The levels of both Sp1 protein and caspase-3 were gradually decreased with times by LCA. The Sp1 protein governs the downstream targets including p27, p21, cyclin D1, Mcl-1 and survivin, dysregulated expression of which causes apoptosis and cell cycle arrest in various cancer cells (20,23). Cell cycle arrest proteins such as p27 and p21 were elevated in HN22 (Fig. 3A) and HSC4 (Fig. 3B) by LCA treatment while cell proliferation and survival-related proteins like cyclin D1, Mcl-1 and survivin were diminished (Fig. 3B) in a dose-dependent manner by LCA.

Figure 2

The effect of LCA on the expression of specificity protein 1 (Sp1) and apoptosis in HN22 and HSC4 cells. HN22 and HSC4 were treated with 10, 20 and 40 μM of LCA for 48 h, and then the mRNA (A) and protein (B) levels of Sp1 were, respectively, detected by RT-PCR and western blot analysis. The graph indicates the relative ratio of Sp1 to actin. (C) To assess time-dependent effects of LCA on Sp1 and caspase-3, HN22 and HSC4 cells were exposed to 40 μM LCA for 12, 24, 36 and 48 h and then the resulting total proteins were immunoblotted with anti Sp1 and anti-caspase-3. Actin was used to normalize the protein loading from each group.

Figure 3

The effects of LCA on the downstream target proteins of Sp1. HN22 (A) and HSC4 (B) cells were treated with 10, 20 and 40 μM of LCA for 48 h. The protein expression of p27, p21, cyclin D1, Mcl-1 and survivin was investigated by western blots. The values below the western blot band indicate relative average density to actin.

LCA modulates the factors related to apoptosis of OSCC cells

It has been reported in many previous studies that the downregulation of Sp1 is associated with apoptosis induction (24–26). To clarify the link between LCA and Sp1-mediated apoptosis, we carried out western blot analysis of apoptosis-regulating proteins with respective specific antibody in LCA-treated OSCC cells (Fig. 4). Consequently, as anticipated, a decrease in Bid and Bcl-xl expression and an increase in Bax were observed in cells treated with LCA. It is well established that fluctuation in levels of those proteins is related to apoptotic cell death. Finally, the cleavage of PARP was enhanced in a dose-dependent manner by LCA treatment. As shown in Fig. 5C and D, OSCC cells exposed to LCA showed increase of multi-caspase activity in a dose-dependent manner. The multi-caspase acitivity of HN22 was (Fig. 5C), respectively, 10.11±1.69, 8.44±3.94 and 15.87±1.11% of early to mid apoptotic cells and 15.36±0.2, 22.91±0.61 and 50.97±1.0% of late apoptotic/dying cells at 10, 20 and 40 μM of LCA compared with the untreated control cells when multi-caspase activity was calculated at 48 h post-treatment. In the case of HSC4 (Fig. 5D), multi-caspase activity was 6.75±0.83, 10.37±0.70 and 10.23±0.19% of early to mid apoptotic cells and 6.52±1.16, 11.07±1.12 and 29.42±1.59% of late apoptotic/dying cells at 10, 20 and 40 μM of LCA, respectively. We conclude that downregulation of Sp1 by LCA leads to apoptotic cell death.

Figure 4

Apoptotic cell death and expression of proteins associated with apoptosis in OSCC treated with LCA. OSCC cells of HN22 (A) and HSC4 (B) were treated with 10, 20 and 40 μM of LCA for 48 h. The cell lysate were determined by western blot analysis using antibodies against Bid, Bax, Bcl-xl, poly (ADP-ribose) polymerase (PARP), respectively. Actin was detected to confirm equal loading.

Discussion

Licorice has been extensively studied because it is an important natural sweetening agent and widely used as a herbal medicine. Recent studies have reported that LCA and LCE, retrochalcones derived from root of Glycyrrhiza inflata, reduces inflammation, migration, angiogenesis, tumorigenesis, is antidiabetic, inducing cell cycle arrest and apoptosis in various cancer cell lines both in vitro and in vivo (10,16,27). LCA has been reported to induce bladder cancer apoptosis via modulation of mitochondria dysfunction and endoplasmic reticulum stress (12). Additionally, LCA suppresses the migration and invasion of hepatomacellular cell carcinoma (HCC) by reducing MKK4/JNK via NF-κB-mediated urokinase plasminogen activator (uPA) expression (10). LCE was found not only to induce adipocyte differentiation during adipogenesis, but also to have antidiabetic activity in diabetic mice (27).

Oral squamous cell carcinoma (OSCC) is an aggressive epithelial malignancy and has a poor prognosis despite comprehensive understanding of cancer development and advanced therapy. There is accumulating evidence that LCA and LCE exert an antitumor effect against a variety of cancers, but neither has been investigated in OSCC to our knowledge. Therefore, we first sought to check the biological effects of LCA and LCE on OSCC cell lines (HN22 and HSC4). In this study, LCA effectively inhibited cell growth and induced apoptosis so that if could be a suitable candidate for inhibiting cell growth and inducing apoptosis in OSCC cells, whereas LCE was not effective in these cell lines. Although LCA and LCE share very similar structures, they exerted different biological effects in OSCC cells with respect to cell growth and death.

The transcription factor Sp1 is known to be ubiquitously overexpressed in various human cancer cells and closely associated with tumor activity by cellular processes (28–30). Many studies have already revealed the relationship between upregulated Sp1 and biological processes such as proliferation, differentiation and oncogenesis (31,32). Therefore, Sp1 has been suggested as a promising target for molecular therapy against oral cancer. In this study, treatment of OSCC cells (HN22 and HSC4) with LCA decreased significantly expression of Sp1 protein in a dose- and time-dependent manner. To further strengthen the effect of LCA on Sp1, we scrutinized expression of Sp1 target proteins such as p21, p27, cyclin D1, Mcl-1 and survivin (9,33,34). The promoter of Sp1 target proteins contains frequent GC-rich sequences and can be regulated by Sp1 protein (35–37). Both p21 and p27, regulators of cell cycle progression (38,39), were dose-dependently increased when treated with LCA. The proto-oncogene cyclin D1 governs G1 to S phase progression and is accordingly involved in the development and progression of various cancers (40,41). The member of the Bcl-2 family Mcl-1 regulates mitochondrial physiology, energy production and anti-apoptotic function (35,42). It also plays an important role in promoting carcinogenesis (42,43). The pro-survival protein survivin is an apoptosis inhibitor and a key regulator of mitosis, closely associated with carcinogenesis (44). Consistent with its role, it was demonstrated to be upregulated in many human cancer cells (45). Therefore, cyclin D1, survivin and Mcl-1 in cancer cells have emerged as potential therapeutic targets. Following LCA treatment, downregulation of both Sp1 and Sp1 regulatory proteins (cyclin D1, survivin and Mcl-1) was observed. Accordingly, it can be summarized that LCA activated apoptotic signaling pathways in OSCC through regulation of Sp1 and ensuing Sp1 target proteins. Apoptotic cell death is subclassified by intrinsic mitochondria-mediated pathway and extrinsic death receptor-induced pathway. In an intrinsic pathway, mitochondrial events such as reciprocal expression of anti-apoptotic protein Bcl-2, Bcl-xl and pro-apoptotic protein Bax are the prerequisite for the activation of caspases. Consistent with this, LCA substantially reduced Bid and Bcl-xl expression, but elevated Bax expression. Subsequently, a cascade of molecular apoptotic signaling transduction occurred for LCA-mediated apoptosis.

In conclusion, our results indicate that LCA mediates its anti-proliferative and apoptotic effects through suppression of Sp1 and Sp1-mediated signaling pathways. Our study strongly suggests that LCA is promising for treatment of OSCC that overexpresses Sp1 through Sp1 regulation and that it is further applicable as an anticancer drug and/or a conjunction agent.

Acknowledgements

This study was supported by Basic Science Research Program through the National Research Foundation Korea (NRF) funded by the Ministry of Education, Science and Technology (2013R1A1A2A10057695).

Abbreviations:

OSCC

oral squamous cell carcinoma

LC

licochalcone

Sp1

specificity protein 1

DMEM

Dulbecco’s modified Eagle’s medium

FBS

fetal bovine serum

PBS

phosphate-buffered saline

Mcl-1

myeloid cell leukemia-1

PARP

poly(ADP-ribose) polymerase

P/S

penicillin and streptomycin

MTS

(3-(4,5-dimethylthiazol-2-yl)-5-(3-carboxymethoxyphenyl)-2-(4-sulfophenyl)-2H-tetrazolium)

DAPI

4′-6-diamidino-2-phenylindole

PI

propidium iodide

LCE

licochalcone E

PI

propidium iodide

References

1 

Oliveira LR, Castilho-Fernandes A, Oliveira-Costa JP, et al: CD44+/CD133+immunophenotype and matrix metalloproteinase-9 influences on prognosis of early stage oral squamous cell carcinoma patients. Head Neck. Nov 1–2013.(Epub ahead of print). View Article : Google Scholar

2 

Tanaka T, Tanaka M and Tanaka T: Oral carcinogenesis and oral cancer chemoprevention: a review. Pathol Res Int. 2011:4312462011. View Article : Google Scholar : PubMed/NCBI

3 

Yu HJ, Shin JA, Nam JS, et al: Apoptotic effect of dibenzylideneacetone on oral cancer cells via modulation of specificity protein 1 and Bax. Oral Dis. 19:767–774. 2012.PubMed/NCBI

4 

Choi ES, Cho SD, Jeon JG, et al: The apoptotic effect of the hexane extract of Rheum undulatum L. in oral cancer cells through the down-regulation of specificity protein 1 and survivin. Lab Anim Res. 27:19–24. 2011.PubMed/NCBI

5 

Ariyawardana A and Ekanayake L: Screening for oral cancer/pre-cancer: knowledge and opinions of dentists employed in the public sector dental services of Sri Lanka. Asian Pac J Cancer Prev. 9:615–618. 2008.PubMed/NCBI

6 

Yeole BB, Ramanakumar AV and Sankaranarayanan R: Survival from oral cancer in Mumbai (Bombay), India. Cancer Causes Control. 14:945–952. 2003. View Article : Google Scholar : PubMed/NCBI

7 

Lee HE, Choi ES, Shin JA, et al: Apoptotic effect of methanol extract of Picrasma quassioides by regulating specificity protein 1 in human cervical cancer cells. Cell Biochem Funct. 32:229–235. 2014. View Article : Google Scholar : PubMed/NCBI

8 

Firestone GL and Bjeldanes LF: Indole-3-carbinol and 3-3′-diindolylmethane antiproliferative signaling pathways control cell-cycle gene transcription in human breast cancer cells by regulating promoter-Sp1 transcription factor interactions. J Nutr. 133:S2448–S2455. 2003.

9 

Jeon YJ, Ko SM, Cho JH, et al: The HDAC inhibitor, panobinostat, induces apoptosis by suppressing the expresssion of specificity protein 1 in oral squamous cell carcinoma. Int J Mol Med. 32:860–866. 2013.PubMed/NCBI

10 

Tsai JP, Hsiao PC, Yang SF, et al: Licochalcone A suppresses migration and invasion of human hepatocellular carcinoma cells through downregulation of MKK4/JNK via NF-κB mediated urokinase plasminogen activator expression. PloS One. 9:e865372014.PubMed/NCBI

11 

Hao H, Hui W, Liu P, et al: Effect of licochalcone A on growth and properties of Streptococcus suis. PloS One. 8:e677282013. View Article : Google Scholar : PubMed/NCBI

12 

Yuan X, Li D, Zhao H, et al: Licochalcone A-induced human bladder cancer T24 cell apoptosis triggered by mitochondria dysfunction and endoplasmic reticulum stress. Biomed Res Int. 2013:4742722013. View Article : Google Scholar : PubMed/NCBI

13 

Lee CS, Kwak SW, Kim YJ, et al: Guanylate cyclase activator YC-1 potentiates apoptotic effect of licochalcone A on human epithelial ovarian carcinoma cells via activation of death receptor and mitochondrial pathways. Eur J Pharmacol. 683:54–62. 2012. View Article : Google Scholar

14 

Funakoshi-Tago M, Tanabe S, Tago K, et al: Licochalcone A potently inhibits tumor necrosis factor alpha-induced nuclear factor-kappaB activation through the direct inhibition of IkappaB kinase complex activation. Mol Pharmacol. 76:745–753. 2009. View Article : Google Scholar

15 

Fu Y, Hsieh TC, Guo J, et al: Licochalcone-A, a novel flavonoid isolated from licorice root (Glycyrrhiza glabra), causes G2 and late-G1 arrests in androgen-independent PC-3 prostate cancer cells. Biochem Biophys Res Commun. 322:263–270. 2004. View Article : Google Scholar : PubMed/NCBI

16 

Xiao XY, Hao M, Yang XY, et al: Licochalcone A inhibits growth of gastric cancer cells by arresting cell cycle progression and inducing apoptosis. Cancer Lett. 302:69–75. 2011. View Article : Google Scholar : PubMed/NCBI

17 

Yoon G, Jung YD and Cheon SH: Cytotoxic allyl retrochalcone from the roots of Glycyrrhiza inflata. Chem Pharm Bull. 53:694–695. 2005. View Article : Google Scholar : PubMed/NCBI

18 

Fu Y, Chen J, Li YJ, et al: Antioxidant and anti-inflammatory activities of six flavonoids separated from licorice. Food Chem. 141:1063–1071. 2013. View Article : Google Scholar : PubMed/NCBI

19 

Chang SF, Chang CA, Lee DY, et al: Tumor cell cycle arrest induced by shear stress: Roles of integrins and Smad. Proc Natl Acad Sci USA. 105:3927–3932. 2008. View Article : Google Scholar : PubMed/NCBI

20 

Lee KA, Lee SH, Lee YJ, et al: Hesperidin induces apoptosis by inhibiting Sp1 and its regulatory protein in MSTO-211H cells. Biomol Ther. 20:273–279. 2012. View Article : Google Scholar

21 

Li L and Davie JR: The role of Sp1 and Sp3 in normal and cancer cell biology. Ann Anat. 192:275–283. 2010. View Article : Google Scholar : PubMed/NCBI

22 

Willoughby JA Sr, Sundar SN, Cheung M, et al: Artemisinin blocks prostate cancer growth and cell cycle progression by disrupting Sp1 interactions with the cyclin-dependent kinase-4 (CDK4) promoter and inhibiting CDK4 gene expression. J Biol Chem. 284:2203–2213. 2009. View Article : Google Scholar : PubMed/NCBI

23 

Kim DW, Ko SM, Jeon YJ, et al: Anti-proliferative effect of honokiol in oral squamous cancer through the regulation of specificity protein 1. Int J Oncol. 43:1103–1110. 2013.PubMed/NCBI

24 

Deniaud E, Baguet J, Mathieu AL, et al: Overexpression of Sp1 transcription factor induces apoptosis. Oncogene. 25:7096–7105. 2006. View Article : Google Scholar : PubMed/NCBI

25 

Jutooru I, Chadalapaka G, Sreevalsan S, et al: Arsenic trioxide downregulates specificity protein (Sp) transcription factors and inhibits bladder cancer cell and tumor growth. Exp Cell Res. 316:2174–2188. 2010. View Article : Google Scholar : PubMed/NCBI

26 

Shin JA, Kim JJ, Choi ES, et al: In vitro apoptotic effects of methanol extracts of Dianthus chinensis and Acalypha australis L. targeting specificity protein 1 in human oral cancer cells. Head Neck. 35:992–998. 2012.PubMed/NCBI

27 

Park HG, Bak EJ, Woo GH, et al: Licochalcone E has an antidiabetic effect. J Nutr Biochem. 23:759–767. 2012. View Article : Google Scholar

28 

Chiefari E, Brunetti A, Arturi F, et al: Increased expression of AP2 and Sp1 transcription factors in human thyroid tumors: a role in NIS expression regulation? BMC Cancer. 2:352002. View Article : Google Scholar : PubMed/NCBI

29 

Hosoi Y, Watanabe T, Nakagawa K, et al: Upregulation of DNA-dependent protein kinase activity and Sp1 in colorectal cancer. Int J Oncol. 25:461–468. 2004.PubMed/NCBI

30 

Yao JC, Wang L, Wei D, et al: Association between expression of transcription factor Sp1 and increased vascular endothelial growth factor expression, advanced stage, and poor survival in patients with resected gastric cancer. Clin Cancer Res. 10:4109–4117. 2004. View Article : Google Scholar

31 

Chu S and Ferro TJ: Sp1: regulation of gene expression by phosphorylation. Gene. 348:1–11. 2005. View Article : Google Scholar : PubMed/NCBI

32 

Deniaud E, Baguet J, Chalard R, et al: Overexpression of transcription factor Sp1 leads to gene expression perturbations and cell cycle inhibition. PLoS One. 4:e70352009. View Article : Google Scholar : PubMed/NCBI

33 

Blume SW, Snyder RC, Ray R, et al: Mithramycin inhibits SP1 binding and selectively inhibits transcriptional activity of the dihydrofolate reductase gene in vitro and in vivo. J Clin Invest. 88:1613–1621. 1991. View Article : Google Scholar : PubMed/NCBI

34 

Pietrzak M and Puzianowska-Kuznicka M: p53-dependent repression of the human MCL-1 gene encoding an anti-apoptotic member of the BCL-2 family: the role of Sp1 and of basic transcription factor binding sites in the MCL-1 promoter. Biol Chem. 389:383–393. 2008. View Article : Google Scholar : PubMed/NCBI

35 

Choi KH, Shim JH, Huong LD, et al: Inhibition of myeloid cell leukemia-1 by tolfenamic acid induces apoptosis in mucoepidermoid carcinoma. Oral Dis. 17:469–475. 2011. View Article : Google Scholar : PubMed/NCBI

36 

Li F and Altieri DC: Transcriptional analysis of human survivin gene expression. Biochem J. 344(Pt 2): 305–311. 1999. View Article : Google Scholar

37 

Li Y, Xie M, Yang J, et al: The expression of antiapoptotic protein survivin is transcriptionally upregulated by DEC1 primarily through multiple sp1 binding sites in the proximal promoter. Oncogene. 25:3296–3306. 2006. View Article : Google Scholar : PubMed/NCBI

38 

Sherr CJ and Roberts JM: CDK inhibitors: positive and negative regulators of G1-phase progression. Genes Dev. 13:1501–1512. 1999. View Article : Google Scholar : PubMed/NCBI

39 

Murray AW: Recycling the cell cycle: cyclins revisited. Cell. 116:221–234. 2004. View Article : Google Scholar : PubMed/NCBI

40 

Weinstein IB: Relevance of cyclin D1 and other molecular markers to cancer chemoprevention. J Cell Biochem (Suppl). 25:23–28. 1996. View Article : Google Scholar : PubMed/NCBI

41 

Alao JP: The regulation of cyclin D1 degradation: roles in cancer development and the potential for therapeutic invention. Mol Cancer. 6:242007. View Article : Google Scholar : PubMed/NCBI

42 

Akgul C: Mcl-1 is a potential therapeutic target in multiple types of cancer. Cell Mol Life Sci. 66:1326–1336. 2009. View Article : Google Scholar : PubMed/NCBI

43 

Andersson Y, Juell S and Fodstad O: Downregulation of the antiapoptotic MCL-1 protein and apoptosis in MA-11 breast cancer cells induced by an anti-epidermal growth factor receptor - Pseudomonas exotoxin a immunotoxin. Int J Cancer. 112:475–483. 2004. View Article : Google Scholar : PubMed/NCBI

44 

Chun JY, Hu Y, Pinder E, et al: Selenium inhibition of survivin expression by preventing Sp1 binding to its promoter. Mol Cancer Ther. 6:2572–2580. 2007. View Article : Google Scholar : PubMed/NCBI

45 

Sun Y, Giacalone NJ and Lu B: Terameprocol (tetra-O-methyl nordihydroguaiaretic acid), an inhibitor of Sp1-mediated survivin transcription, induces radiosensitization in non-small cell lung carcinoma. J Thorac Oncol. 6:8–14. 2011. View Article : Google Scholar : PubMed/NCBI

Related Articles

  • Abstract
  • View
  • Download
  • Twitter
Copy and paste a formatted citation
Spandidos Publications style
Cho JJ, Chae J, Yoon G, Kim KH, Cho JH, Cho S, Cho YS and Shim J: Licochalcone A, a natural chalconoid isolated from Glycyrrhiza inflata root, induces apoptosis via Sp1 and Sp1 regulatory proteins in oral squamous cell carcinoma. Int J Oncol 45: 667-674, 2014.
APA
Cho, J.J., Chae, J., Yoon, G., Kim, K.H., Cho, J.H., Cho, S. ... Shim, J. (2014). Licochalcone A, a natural chalconoid isolated from Glycyrrhiza inflata root, induces apoptosis via Sp1 and Sp1 regulatory proteins in oral squamous cell carcinoma. International Journal of Oncology, 45, 667-674. https://doi.org/10.3892/ijo.2014.2461
MLA
Cho, J. J., Chae, J., Yoon, G., Kim, K. H., Cho, J. H., Cho, S., Cho, Y. S., Shim, J."Licochalcone A, a natural chalconoid isolated from Glycyrrhiza inflata root, induces apoptosis via Sp1 and Sp1 regulatory proteins in oral squamous cell carcinoma". International Journal of Oncology 45.2 (2014): 667-674.
Chicago
Cho, J. J., Chae, J., Yoon, G., Kim, K. H., Cho, J. H., Cho, S., Cho, Y. S., Shim, J."Licochalcone A, a natural chalconoid isolated from Glycyrrhiza inflata root, induces apoptosis via Sp1 and Sp1 regulatory proteins in oral squamous cell carcinoma". International Journal of Oncology 45, no. 2 (2014): 667-674. https://doi.org/10.3892/ijo.2014.2461
Copy and paste a formatted citation
x
Spandidos Publications style
Cho JJ, Chae J, Yoon G, Kim KH, Cho JH, Cho S, Cho YS and Shim J: Licochalcone A, a natural chalconoid isolated from Glycyrrhiza inflata root, induces apoptosis via Sp1 and Sp1 regulatory proteins in oral squamous cell carcinoma. Int J Oncol 45: 667-674, 2014.
APA
Cho, J.J., Chae, J., Yoon, G., Kim, K.H., Cho, J.H., Cho, S. ... Shim, J. (2014). Licochalcone A, a natural chalconoid isolated from Glycyrrhiza inflata root, induces apoptosis via Sp1 and Sp1 regulatory proteins in oral squamous cell carcinoma. International Journal of Oncology, 45, 667-674. https://doi.org/10.3892/ijo.2014.2461
MLA
Cho, J. J., Chae, J., Yoon, G., Kim, K. H., Cho, J. H., Cho, S., Cho, Y. S., Shim, J."Licochalcone A, a natural chalconoid isolated from Glycyrrhiza inflata root, induces apoptosis via Sp1 and Sp1 regulatory proteins in oral squamous cell carcinoma". International Journal of Oncology 45.2 (2014): 667-674.
Chicago
Cho, J. J., Chae, J., Yoon, G., Kim, K. H., Cho, J. H., Cho, S., Cho, Y. S., Shim, J."Licochalcone A, a natural chalconoid isolated from Glycyrrhiza inflata root, induces apoptosis via Sp1 and Sp1 regulatory proteins in oral squamous cell carcinoma". International Journal of Oncology 45, no. 2 (2014): 667-674. https://doi.org/10.3892/ijo.2014.2461
Follow us
  • Twitter
  • LinkedIn
  • Facebook
About
  • Spandidos Publications
  • Careers
  • Cookie Policy
  • Privacy Policy
How can we help?
  • Help
  • Live Chat
  • Contact
  • Email to our Support Team