Spandidos Publications Logo
  • About
    • About Spandidos
    • Aims and Scopes
    • Abstracting and Indexing
    • Editorial Policies
    • Reprints and Permissions
    • Job Opportunities
    • Terms and Conditions
    • Contact
  • Journals
    • All Journals
    • Oncology Letters
      • Oncology Letters
      • Information for Authors
      • Editorial Policies
      • Editorial Board
      • Aims and Scope
      • Abstracting and Indexing
      • Bibliographic Information
      • Archive
    • International Journal of Oncology
      • International Journal of Oncology
      • Information for Authors
      • Editorial Policies
      • Editorial Board
      • Aims and Scope
      • Abstracting and Indexing
      • Bibliographic Information
      • Archive
    • Molecular and Clinical Oncology
      • Molecular and Clinical Oncology
      • Information for Authors
      • Editorial Policies
      • Editorial Board
      • Aims and Scope
      • Abstracting and Indexing
      • Bibliographic Information
      • Archive
    • Experimental and Therapeutic Medicine
      • Experimental and Therapeutic Medicine
      • Information for Authors
      • Editorial Policies
      • Editorial Board
      • Aims and Scope
      • Abstracting and Indexing
      • Bibliographic Information
      • Archive
    • International Journal of Molecular Medicine
      • International Journal of Molecular Medicine
      • Information for Authors
      • Editorial Policies
      • Editorial Board
      • Aims and Scope
      • Abstracting and Indexing
      • Bibliographic Information
      • Archive
    • Biomedical Reports
      • Biomedical Reports
      • Information for Authors
      • Editorial Policies
      • Editorial Board
      • Aims and Scope
      • Abstracting and Indexing
      • Bibliographic Information
      • Archive
    • Oncology Reports
      • Oncology Reports
      • Information for Authors
      • Editorial Policies
      • Editorial Board
      • Aims and Scope
      • Abstracting and Indexing
      • Bibliographic Information
      • Archive
    • Molecular Medicine Reports
      • Molecular Medicine Reports
      • Information for Authors
      • Editorial Policies
      • Editorial Board
      • Aims and Scope
      • Abstracting and Indexing
      • Bibliographic Information
      • Archive
    • World Academy of Sciences Journal
      • World Academy of Sciences Journal
      • Information for Authors
      • Editorial Policies
      • Editorial Board
      • Aims and Scope
      • Abstracting and Indexing
      • Bibliographic Information
      • Archive
    • International Journal of Functional Nutrition
      • International Journal of Functional Nutrition
      • Information for Authors
      • Editorial Policies
      • Editorial Board
      • Aims and Scope
      • Abstracting and Indexing
      • Bibliographic Information
      • Archive
    • International Journal of Epigenetics
      • International Journal of Epigenetics
      • Information for Authors
      • Editorial Policies
      • Editorial Board
      • Aims and Scope
      • Abstracting and Indexing
      • Bibliographic Information
      • Archive
    • Medicine International
      • Medicine International
      • Information for Authors
      • Editorial Policies
      • Editorial Board
      • Aims and Scope
      • Abstracting and Indexing
      • Bibliographic Information
      • Archive
  • Articles
  • Information
    • Information for Authors
    • Information for Reviewers
    • Information for Librarians
    • Information for Advertisers
    • Conferences
  • Language Editing
Spandidos Publications Logo
  • About
    • About Spandidos
    • Aims and Scopes
    • Abstracting and Indexing
    • Editorial Policies
    • Reprints and Permissions
    • Job Opportunities
    • Terms and Conditions
    • Contact
  • Journals
    • All Journals
    • Biomedical Reports
      • Information for Authors
      • Editorial Policies
      • Editorial Board
      • Aims and Scope
      • Abstracting and Indexing
      • Bibliographic Information
      • Archive
    • Experimental and Therapeutic Medicine
      • Information for Authors
      • Editorial Policies
      • Editorial Board
      • Aims and Scope
      • Abstracting and Indexing
      • Bibliographic Information
      • Archive
    • International Journal of Epigenetics
      • Information for Authors
      • Editorial Policies
      • Editorial Board
      • Aims and Scope
      • Abstracting and Indexing
      • Bibliographic Information
      • Archive
    • International Journal of Functional Nutrition
      • Information for Authors
      • Editorial Policies
      • Editorial Board
      • Aims and Scope
      • Abstracting and Indexing
      • Bibliographic Information
      • Archive
    • International Journal of Molecular Medicine
      • Information for Authors
      • Editorial Policies
      • Editorial Board
      • Aims and Scope
      • Abstracting and Indexing
      • Bibliographic Information
      • Archive
    • International Journal of Oncology
      • Information for Authors
      • Editorial Policies
      • Editorial Board
      • Aims and Scope
      • Abstracting and Indexing
      • Bibliographic Information
      • Archive
    • Medicine International
      • Information for Authors
      • Editorial Policies
      • Editorial Board
      • Aims and Scope
      • Abstracting and Indexing
      • Bibliographic Information
      • Archive
    • Molecular and Clinical Oncology
      • Information for Authors
      • Editorial Policies
      • Editorial Board
      • Aims and Scope
      • Abstracting and Indexing
      • Bibliographic Information
      • Archive
    • Molecular Medicine Reports
      • Information for Authors
      • Editorial Policies
      • Editorial Board
      • Aims and Scope
      • Abstracting and Indexing
      • Bibliographic Information
      • Archive
    • Oncology Letters
      • Information for Authors
      • Editorial Policies
      • Editorial Board
      • Aims and Scope
      • Abstracting and Indexing
      • Bibliographic Information
      • Archive
    • Oncology Reports
      • Information for Authors
      • Editorial Policies
      • Editorial Board
      • Aims and Scope
      • Abstracting and Indexing
      • Bibliographic Information
      • Archive
    • World Academy of Sciences Journal
      • Information for Authors
      • Editorial Policies
      • Editorial Board
      • Aims and Scope
      • Abstracting and Indexing
      • Bibliographic Information
      • Archive
  • Articles
  • Information
    • For Authors
    • For Reviewers
    • For Librarians
    • For Advertisers
    • Conferences
  • Language Editing
Login Register Submit
  • This site uses cookies
  • You can change your cookie settings at any time by following the instructions in our Cookie Policy. To find out more, you may read our Privacy Policy.

    I agree
Search articles by DOI, keyword, author or affiliation
Search
Advanced Search
presentation
International Journal of Oncology
Join Editorial Board Propose a Special Issue
Print ISSN: 1019-6439 Online ISSN: 1791-2423
Journal Cover
January-2015 Volume 46 Issue 1

Full Size Image

Cover Legend PDF

Sign up for eToc alerts
Recommend to Library

Journals

International Journal of Molecular Medicine

International Journal of Molecular Medicine

International Journal of Molecular Medicine is an international journal devoted to molecular mechanisms of human disease.

International Journal of Oncology

International Journal of Oncology

International Journal of Oncology is an international journal devoted to oncology research and cancer treatment.

Molecular Medicine Reports

Molecular Medicine Reports

Covers molecular medicine topics such as pharmacology, pathology, genetics, neuroscience, infectious diseases, molecular cardiology, and molecular surgery.

Oncology Reports

Oncology Reports

Oncology Reports is an international journal devoted to fundamental and applied research in Oncology.

Experimental and Therapeutic Medicine

Experimental and Therapeutic Medicine

Experimental and Therapeutic Medicine is an international journal devoted to laboratory and clinical medicine.

Oncology Letters

Oncology Letters

Oncology Letters is an international journal devoted to Experimental and Clinical Oncology.

Biomedical Reports

Biomedical Reports

Explores a wide range of biological and medical fields, including pharmacology, genetics, microbiology, neuroscience, and molecular cardiology.

Molecular and Clinical Oncology

Molecular and Clinical Oncology

International journal addressing all aspects of oncology research, from tumorigenesis and oncogenes to chemotherapy and metastasis.

World Academy of Sciences Journal

World Academy of Sciences Journal

Multidisciplinary open-access journal spanning biochemistry, genetics, neuroscience, environmental health, and synthetic biology.

International Journal of Functional Nutrition

International Journal of Functional Nutrition

Open-access journal combining biochemistry, pharmacology, immunology, and genetics to advance health through functional nutrition.

International Journal of Epigenetics

International Journal of Epigenetics

Publishes open-access research on using epigenetics to advance understanding and treatment of human disease.

Medicine International

Medicine International

An International Open Access Journal Devoted to General Medicine.

Journal Cover
January-2015 Volume 46 Issue 1

Full Size Image

Cover Legend PDF

Sign up for eToc alerts
Recommend to Library

  • Article
  • Citations
    • Cite This Article
    • Download Citation
    • Create Citation Alert
    • Remove Citation Alert
    • Cited By
  • Similar Articles
    • Related Articles (in Spandidos Publications)
    • Similar Articles (Google Scholar)
    • Similar Articles (PubMed)
  • Download PDF
  • Download XML
  • View XML
Article

Esculetin (6,7-dihydroxycoumarin): A potential cancer chemopreventive agent through suppression of Sp1 in oral squamous cancer cells

  • Authors:
    • Jin Hyoung Cho
    • Jae-Cheon Shin
    • Jung-Jae Cho
    • Yung Hyun Choi
    • Jung-Hyun Shim
    • Jung-Il Chae
  • View Affiliations / Copyright

    Affiliations: Department of Oral Pharmacology, School of Dentistry and Institute of Oral Bioscience, BK21 plus, Chonbuk National University, Jeonju 651-756, Republic of Korea, Pohang Center for Evaluation of Biomaterials, Pohang Technopark, Jigok-dong, Pohang, Gyeongbuk, Republic of Korea, Natural Medicine Research Institute, Department of Pharmacy, College of Pharmacy, Mokpo National University, Muan-gun, Jeonnam 534-729, Republic of Korea, Department of Biochemistry, Dongeui University College of Oriental Medicine, Busan 614-052, Republic of Korea
  • Pages: 265-271
    |
    Published online on: October 7, 2014
       https://doi.org/10.3892/ijo.2014.2700
  • Expand metrics +
Metrics: Total Views: 0 (Spandidos Publications: | PMC Statistics: )
Metrics: Total PDF Downloads: 0 (Spandidos Publications: | PMC Statistics: )
Cited By (CrossRef): 0 citations Loading Articles...

This article is mentioned in:



Abstract

Esculetin (6,7-dihydroxycoumarin), a coumarin compound, is known to inhibit proliferation and induce apoptosis in several types of human cancer cells and is regarded as a promising chemotherapeutic agent. The purpose of the present study was to investigate the anti-proliferative effects of esculetin on two oral squamous cell carcinoma (OSCC) cell lines, HN22 and HSC4, through regulation of specificity protein 1 (Sp1). We examined the apoptotic effects of esculetin were measured by MTS assay, DAPI staining, Annexin V, PI staining, RT-PCR, western blot analysis and immunocytochemistry in HN22 and HSC4 cells. Taken together, the results of the present study indicate that esculetin had anti-proliferative effect on the growth of OSCC cells (HN22 and HSC4) in a dose- and time-dependent manner. The treatment of HN22 and HSC4 cells with esculetin led to a significant reduction in growth and induced apoptosis, followed by the regulation of Sp1 and Sp1 regulatory protein. This indicates that esculetin inhibited cell growth and induced apoptosis by suppressing Sp1 in HN22 and HSC4 cells, suggesting it to be a potent anticancer drug candidate for oral cancer.

Introduction

Oral squamous cell carcinoma (OSCC) is a common malignancy worldwide, with a global estimate of 274,289 new cases and 127,459 deaths in 2013 (1). Although there are several types of oral cancer, >90% of all diagnosed forms of oral cancer are squamous cell carcinomas (2,3). OSCC is an aggressive epithelial malignancy with a poor prognosis, despite advances in its diagnosis and treatment (4). In addition, despite multimodality approaches such as surgery, radiation, and chemotherapy for oral cancer, the incidence of the disease has continued to increase (5) showing a low overall survival rate (6,7). Therefore, the discovery and development of effective chemotherapeutic agents for OSCC are expected to improve the survival of OSCC patients.

Esculetin (6,7-dihydroxycoumarin) is a coumarin derivative found in various plants used as folk medicines, including Artemisia capillaries, Citrus limonia and Euphorbia lathyris (8,9). Esculetin is known to have pleiotropic biological activity and has multiple beneficial effects, including anti-oxidant activity, the inhibition of xanthine oxidase activity, platelet aggregation, the growth inhibition of human leukemia cells and anticancer activity (10–14). Esculetin induces the apoptosis of oral cancer SAS cells (14) and suppresses cancer cell proliferation (15). However, no study has reported on the effect of esculetin on apoptosis in OSCC. The present study examines esculetin the repression of a specific protein and cell cycle progression and investigates whether esculetin can induce the apoptotic cell death of oral cancer cells. Specific protein 1 (Sp1), which is expressed in all mammalian cells, is a family factors specific protein Krὔppel-like factor of (KLF) (16). In addition, Sp1 is highly expressed in various cancers such as breast carcinoma, thyroid cancer, hepatocellular carcinoma, pancreatic, colorectal, gastric, cervical and lung cancer (16–20). In this regard, to verify the therapeutic potential of Sp1, the present study examined whether esculetin regulated Sp1 target proteins can induce apoptosis by suppressing the level of Sp1 in HN22 and HSC4 cells.

Materials and methods

Cell culture

OSCC cell lines HN22 and HSC4 were obtained from Dankook University (Cheonan, Korea) and Hokkaido University (Hokkaido, Japan), respectively. Cells were cultured in HyClone Dulbecco’s modified Eagle’s medium (DMEM) containing 10% heat-inactivated fetal bovine serum and 100 U/ml each of penicillin and streptomycin at 37°C in humidified air with 5% CO2.

Cell viability assay

The effect of esculetin on cell viability was estimated using a (3-(4,5-dimethylthiazol-2-yl)-5-(3-carboxymethoxyphenyl)-2-(4-sulfophenyl)-2H-tetrazolium) (MTS) assay kit (Promega, Madison, WI, USA). Both HN22 and HSC4 cells were seeded onto a 96-well microtiter plate (HN22: 2×103 cells/well; HSC4: 3×103 cells/well) and then treated with different doses of 2.5, 5, 10, 15 and 20 μg/ml esculetin for 24 and 48 h. MTS solution was then added for 2 h at 37°C in 5% CO2. Absorbance at 490 nm was recorded using the GloMax-Multi Microplate Multimode reader (Promega).

DAPI staining

The number of undergoing apoptotic cells by esculetin was quantified using 4′-6-diamidino-2-phenylindole (DAPI) staining. HN22 and HSC4 cells treated with esculetin, harvested by trypsinization, and fixed in 100% methanol at room temperature for 20 min. The cells were spread on a slide, stained with DAPI (2 μg/ml), and subsequently monitored by the FluoView confocal laser microscope (Fluoview FV10i; Olympus Corp., Tokyo, Japan).

Propidium iodide staining

After the esculetin treatment (5, 10 and 20 μg/ml) for 48 h, detached HN22 and HSC4 cells were collected by centrifugation and combined with adherent cells. The cells were washed with cold PBS, fixed in 70% ice-cold ethanol overnight at −20°C, and treated with 150 μg/ml RNase A and 20 μg/ml propidium iodide (PI; Sigma-Aldrich, St. Louis, MO, USA). DNA content was analyzed by flow cytometry using the MACSQuant Analyzer (Miltenyi Biotec GmbH, Bergisch Gladbach, Germany).

Annexin V/7-AAD assay

Cells were seeded onto a 100-mm dish containing 5.2×105 cells/well for HN22 and 8.8×105 cells/well for HSC4 and treated with various concentrations of esculetin for 48 h (5, 10 and 20 μg/ml). Both adherent and floating cells were harvested and washed once with PBS. For the detection of apoptosis, cells were incubated with Annexin V for 20 min at room temperature in the dark. Apoptotic and necrotic cells were analyzed by flow cytometry (Muse Cell Analyser; Merck Millipore, Billerica, MA, USA) by using the Muse Annexin V and Dead Cell kit (MCH100105; Merck Millipore). The experiment was conducted independently in triplicate.

Reverse transcription-polymerase chain reaction

Total RNA was extracted from cells by using the TRIzol® reagent (Life Technologies, Carlsbad, CA, USA), and 2.5 μg of RNA was used to synthesize cDNA by using the HelixCript™ 1st Strand cDNA Synthesis kit (NanoHelix, Co., Ltd., Daejeon, Korea). cDNA was obtained by PCR using β-actin- and Sp1-specific primers based on the method described below under the following PCR conditions (35 cycles: 1 min at 95°C, 1 min at 56°C and 1 min at 72°C). β-actin primers were forward 5′-GTG GGG CGC CCC AGG CAC CA-3′ and reverse 5′-CTC CTT AAT GTC ACG CAC GAT TTC-3′, and Sp1 primers were forward 5′-ATG CCT AAT ATT CAG TAT CAA GTA-3′ and reverse 5′-CCC TGA GGT GAC AGG CTG TGA-3′. PCR products were analyzed by 1% agarose gel electrophoresis.

Immunocytochemistry

Cells were seeded over each sterilized glass coverslip on 6-well tissue culture plates for 24 h and incubated with esculetin for 48 h. The cells were then fixed and permeabilized with Cytofix/Cytoperm solution for 30 min. For Sp1 expression, the cells were blocked with 1% BSA and then incubated with a monoclonal Sp1 antibody at 4°C overnight. After the cells were washed with PBST solution, the Sp1 and cleaved caspase-3 antibodies were reacted with the Jackson 488-conjugated anti-mouse and Jackson 647-conjugated anti-rabbit secondary antibody at room temperature for 1 h and then mounted with the Vectashield mounting medium for fluorescence with DAPI (Vector Laboratories, Inc., Burlingame, CA, USA) onto the cells. These cells were visualized using the FluoView confocal laser microscope.

Western blot analysis

Esculetin-treated HN22 and HSC4 cells were cultured for 48 h and washed twice with cold PBS. The cells were then lysed with the PRO-PREP™ protein extraction solution (iNtRON Biotechnology, Gyeonggi-do, Korea) containing 1 μg/ml aprotinin, 1 μg/ml leupeptin and 1 mM PMSF. Extracted proteins were measured using the Pierce® BCA protein assay kit (Thermo Fisher Scientific, Rockford, IL, USA). Equal amounts of protein samples were separated by 12 or 15% SDS-polyacrylamide gel electrophoresis and then transferred to membranes that were blocked for 1 h at room temperature with 5% non-fat dried milk in PBS containing 0.05% Tween-20. The samples were then incubated overnight at 4°C with specific antibodies. Protein bands were observed after treating them with a horseradish peroxidase-conjugated secondary antibody using the Pierce ECL western blotting substrate (Thermo Fisher Scientific).

Statistical analysis

The results are presented as the means ± SD for at least three independent experiments performed in triplicate. Data were analyzed for statistical significance through a one-way analysis of variance. P<0.05 was considered to indicate significance.

Results

Esculetin suppressed the viability of HN22 and HSC4 cells

The effects of esculetin on a OSCC cell line were examined. Fig. 1A shows the structure of esculetin. To establish the efficiency of esculetin as an anticancer drug, the effects of esculetin were tested using an MTS assay with HN22 and HSC4 cells. As shown in Fig. 1B, the MTS assay was conducted after esculetin treatment at various concentrations (2.5, 5, 10, 15 and 20 μg/ml) for 24 and 48 h. To investigate morphologic changes, HN22 and HSC4 cells were treated with various concentrations (2.5, 5, 10 and 20 μg/ml) of esculetin for 48 h (Fig. 1C). These results indicate that esculetin inhibited growth of human OSCC.

Figure 1

Effects of esculetin on the cell viability of oral squamous cell carcinoma. (A) The chemical structure of esculetin. (B) Cell viability in HN22 and HSC4 cells treated with esculetin (2.5, 5, 10, 15 and 20 μg/ml) was detected using an MTS assay kit as detailed in Materials and methods. Data indicates the mean percentage level ± SD significantly different from the DMSO-treated control by a paired t-test (n=3; *P<0.05). (C) Morphological changes in HN22 and HSC4 cells treated or untreated with esculetin for 48 h

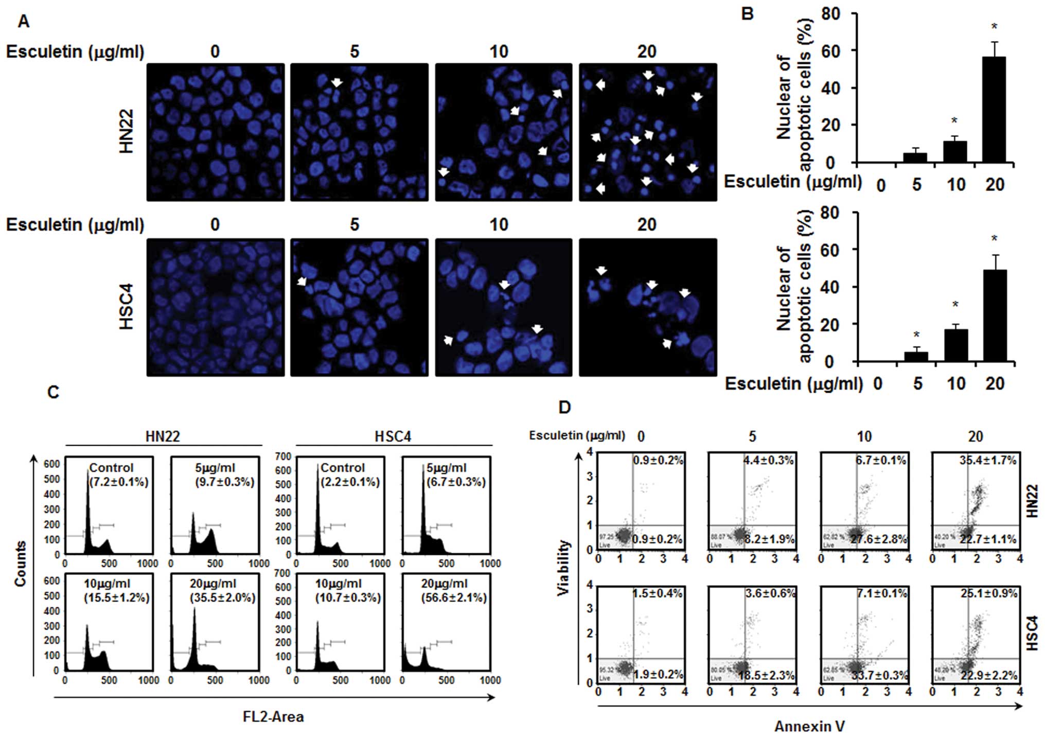
Esculetin induces apoptosis in G1 cell cycle arrest of HN22 and HSC4 cells

The effects of esculetin treatment on the apoptosis of HN22 and HSC4 cells were determined by nuclear morphology based on DAPI staining, which allowed the visualization of nuclear shrinkage and fragmentation. The results indicate the presence of nuclear condensation and perinuclear apoptotic bodies in HN22 and HSC4 cells following esculetin treatment at concentrations of 5, 10 and 20 μg/ml for 48 h (Fig. 2A and B). The cell cycle distribution was analyzed through the FACS analysis. As shown in the graphs of Fig. 2C, there was significant increase in the number of sub-G1 cells in HN22 cells: 9.7±0.3, 15.5±1.2 and 35.5±2.0% in the presence of 5, 10 and 20 μg/ml of esculetin, respectively, in comparison to untreated control cells. An increase in the number of sub-G1 cells was also observed in HSC4 cells: 6.7±0.3, 10.7±0.3 and 56.6±2.1% in the presence of 5, 10 and 20 μg/ml of esculetin, respectively, in comparison to untreated control cells. Cells stained only with Annexin V were defined as early apoptotic (lower right), and Annexin V and 7-AAD double-stained cells were defined as late apoptotic (upper right). As shown in Fig. 2D, esculetin displayed marked effects to induce apoptosis of HN22 and HSC4 cells in a dose-dependent manner. Treatment of the HN22 cells with 5, 10 and 20 μg/ml of esculetin for 48 h resulted in 8.2±1.9, 27.6±2.8 and 22.7±1.1% of early apoptotic cells (lower right) and 4.4±0.3, 6.7±0.1 and 35.4±1.7% of late apoptotic cells (upper right), respectively. Similarly, treatment of HSC4 cells with esculetin also led to 18.5±2.3, 33.7±0.3 and 22.9±2.2% of cells early apoptotic cells (lower right) and 3.6±0.6, 7.1±0.1 and 25.1±0.9% of late apoptotic cells (upper right) at the same three concentrations as above, respectively.

Figure 2

Apoptotic effects of esculetin in oral squamous cell carcinoma HN22 and HSC4 cells were cultured with (5, 10 and 20 μg/ml) or without (control) esculetin for 48 h in each case. (A) Fluorescence microscopy (magnification, ×600) images of DAPI-stained cells. White arrows indicate DNA fragmentation and nuclear condensation. (B) DNA fragmentation and nuclear condensation were quantified, and data represents the mean percentage level ± SD (n=3; *P<0.05). (C) HN22 and HSC4 cells were treated with 5, 10 and 20 μg/ml of esculetin or PBS (vehicle); washed, fixed and stained with PI and then analyzed for DNA content by the FACS analysis 48 h after esculetin treatment. (D) Annexin V/7-AAD-positive cells were quantitatively detected using the Muse™ Cell Analyser. Cells stained only with Annexin V were defined as early apoptotic (lower right), and Annexin V and 7-AAD double-stained cells were defined as late apoptotic (upper right).

Esculetin suppresses Sp1 expression and is bound by Sp1 in HN22 and HSC4 cells

Sp1 has been found to play an important role in tumor development and contribute to apoptotic cell death and cell progression (21–24). To observe the level of Sp1 expression, both HN22 and HSC4 cells were treated with various concentrations of esculetin at 5, 10 and 20 μg/ml for 48 h. As shown in Fig. 3A, there was a significant decrease in the level of Sp1 expression for both HN22 and HSC4 cells in a dose-dependent manner. To characterize the apoptotic action of esculetin, the expression level of PARP was determined by western blotting (Fig. 3B). In addition, the Sp1 mRNA was suppressed by esculetin in both HN22 and HSC4 cells (Fig. 3C). Furthermore, immunocytochemical results show reduced levels of Sp1-positive cells in a dose-dependent manner in HN22 and HSC4 cells (Fig. 3D). These results imply that the suppression of Sp1 by esculetin treatment led to apoptotic cell death.

Figure 3

Esculetin suppressed Sp1 through apoptosis in oral squamous cell carcinoma. (A) HN22 and HSC4 cells were treated with 5, 10 and 20 μg/ml of esculetin for 48 h, and whole-cell extracts were prepared, separated on SDS-PAGE, and subjected to western blotting against Sp1 antibody. Actin was employed as a loading control. The graphs indicate the ratio of Sp1 to actin expression. (B) Experiments to assess time-dependent effects of esculetin on Sp1, PARP were conducted using HN22 and HSC4 cells treated with 20 μg/ml esculetin for 0, 12, 24, 36 and 48 h. (C) Effects of esculetin (5, 10 and 20 μg/ml) for 48 h on the Sp1 mRNA. (D) An immunofluorescence microscopy analysis was conducted for HN22 and HSC4 cells treated with different concentrations of esculetin (5, 10 and 20 μg/ml) for 48 h, and the cells were immunostained with an anti-Sp1 antibody anti-cleaved caspase-3. Then signals were detected with Jackson 488-conjugated anti-mouse and Jackson 647-conjugated anti-rabbit secondary antibody. DAPI was used for staining of the nucleus.

Esculetin regulates the expression of cell cycle arrest- and apoptosis-related molecules in HN22 and HSC4 cells

The treatment of HN22 and HSC4 cells with esculetin regulated the expression level of several cell cycle arrest- and apoptosis-related proteins. To clarify the relationship between esculetin and Sp1-mediated apoptosis, a western blot analysis was conducted. Cell cycle arrest-related proteins such as p27 and p21 increased, whereas proteins related to cell proliferation and survival, including cyclin D1, Mcl-1 and survivin, showed significant decreases by esculetin treatment in a dose-dependent manner (Fig. 4). Apoptosis-related proteins BID and PARP were decreased, and Bax, cleaved caspase-3 and cleaved PARP increased. The anti-apoptotic protein Bcl-xl decreased by esculetin in a dose-dependent manner (Fig. 5). These results show that esculetin treatment of OSCC decreases Sp1, resulting in growth arrest and apoptotic cell death.

Figure 4

Effects of esculetin on downstream target proteins of Sp1. (A) HN22 and (B) HSC4 cells were treated with 5, 10 and 20 μg/ml of esculetin for 48 h, and whole-cell extracts were prepared, separated on SDS-PAGE, and subjected to western blotting using p27, p21, cyclin D1, Mcl-1 and survivin antibodies. Actin was employed as a loading control. The results represent three independent experiments.

Figure 5

Effects of esculetin on the apoptosis of oral squamous cell carcinoma. (A) HN22 and (B) HSC4 cells were treated with esculetin (5, 10 and 20 μg/ml) for 48 h. Cell lysates were determined by a western blot analysis with BID, Bax, Bcl-xl, cleaved caspase-3, PARP and cleaved PARP antibodies. The equal loading of proteins was verified by the western blotting of the actin antibody. The results represent three independent experiments.

Discussion

Esculetin (Fig. 1A) is a naturally-occurring coumarin derivative showing chemopreventive and chemotherapeutic activity against several types of cancers (25). For example, esculetin has been shown to have an anti-inflammatory effect in the croton oil ear test (26), an anti-proliferative effect on vascular smooth muscle cells (27), and an inhibitory effect on N-methyl-N-nitrosourea-induced mammary carcinoma (28,29). In addition, it is a scavenger of oxygen free radicals (10,30). Esculetin induces the apoptosis of human oral cancer SAS cells (14) and inhibits the proliferation of cancer cells (15). However, the effects of esculetin on apoptosis in HN22 and HSC4 cells have not been reported.

The present study investigated the molecular mechanism of esculetin as a potential target of Sp1 for cancer suppression by using OSCC cell lines. According to the results, cell viability showed a significant decrease by esculetin treatment in a dose- and time-dependent manner in both HN22 and HSC4 cells (Fig. 1B). As shown in Fig. 1C, cell size decreased, and cells became rounded. The results of the FACS analysis and DAPI staining for both cell lines (Fig. 2A–C) show that esculetin inhibited the proliferation of HN22 and HSC4 cells through cell cycle arrest at G0/G1 and induced apoptosis. In addition, the Annexin V assay revealed that esculetin induced early apoptosis (Fig. 2D). To determine whether the level of Sp1 expression would be reduced by esculetin, HN22 and HSC4 cells were treated with various concentrations (5, 10 and 20 μg/ml) of esculetin for 48 h and different durations (0, 12, 24, 36 and 48 h) at a single concentration of esculetin (20 μg/ml). As shown in Fig. 3A and B, esculetin treatment induced a significant decrease in the level of Sp1 expression in HN22 and HSC4 cells in a dose- and time-dependent manner. Further, the Sp1 mRNA was suppressed by esculetin in both HN22 and HSC4 cells (Fig. 3C). Immunocytochemistry results revealed a decreased level of Sp1 and an increased level of cleaved caspase-3 in a dose-dependent manner in HN22 and HSC4 cell lines (Fig. 3D). In addition, esculetin inhibited the transcriptional activity and expression of Sp1 downstream proteins, including p27, cyclin D1, Mcl-1 and survivin, in a dose-dependent manner (Fig. 4). Consistent with this result, esculetin reduced the expression of BID, Bcl-xl and PARP while increasing that of Bax, cleaved caspase-3 and cleaved PARP (Fig. 5), implying that esculetin regulated Sp1, ultimately producing apoptotic cell death.

Taken together, esculetin may be a promising therapeutic agent in the treatment of oral cancer. The results clearly suggest that Sp1 may play a potentially important role in OSCC growth and that esculetin may be a potent anticancer drug candidate that can suppress Sp1 express in various types of oral cancer.

Acknowledgements

This study was supported by the Agenda Program (PJ00932102) from Rural Development Administration, Republic of Korea.

References

1 

Jemal A, Bray F, Center MM, Ferlay J, Ward E and Forman D: Global cancer statistics. CA Cancer J Clin. 61:69–90. 2011. View Article : Google Scholar

2 

Hamada T, Wakamatsu T, Miyahara M, et al: MUC4: a novel prognostic factor of oral squamous cell carcinoma. Int J Cancer. 130:1768–1776. 2012. View Article : Google Scholar : PubMed/NCBI

3 

Kruger M, Hansen T, Kasaj A and Moergel M: The correlation between chronic periodontitis and oral cancer. Case Rep Dent. 2013:2624102013.PubMed/NCBI

4 

Forastiere A, Koch W, Trotti A and Sidransky D: Head and neck cancer. N Engl J Med. 345:1890–1900. 2001. View Article : Google Scholar

5 

Liang XH, Lewis J, Foote R, Smith D and Kademani D: Prevalence and significance of human papillomavirus in oral tongue cancer: the Mayo Clinic experience. J Oral Maxillofac Surg. 66:1875–1880. 2008. View Article : Google Scholar : PubMed/NCBI

6 

Warnakulasuriya S: Global epidemiology of oral and oropharyn-geal cancer. Oral Oncol. 45:309–316. 2009. View Article : Google Scholar

7 

Siegel R, Naishadham D and Jemal A: Cancer statistics, 2013. CA Cancer J Clin. 63:11–30. 2013. View Article : Google Scholar

8 

Chang WS, Lin CC, Chuang SC and Chiang HC: Superoxide anion scavenging effect of coumarins. Am J Chin Med. 24:11–17. 1996. View Article : Google Scholar

9 

Masamoto Y, Ando H, Murata Y, Shimoishi Y, Tada M and Takahata K: Mushroom tyrosinase inhibitory activity of esculetin isolated from seeds of Euphorbia lathyris L. Biosci Biotechnol Biochem. 67:631–634. 2003. View Article : Google Scholar : PubMed/NCBI

10 

Lin WL, Wang CJ, Tsai YY, Liu CL, Hwang JM and Tseng TH: Inhibitory effect of esculetin on oxidative damage induced by t-butyl hydroperoxide in rat liver. Arch Toxicol. 74:467–472. 2000. View Article : Google Scholar : PubMed/NCBI

11 

Egan D, O’Kennedy R, Moran E, Cox D, Prosser E and Thornes RD: The pharmacology, metabolism, analysis, and applications of coumarin and coumarin-related compounds. Drug Metab Rev. 22:503–529. 1990. View Article : Google Scholar : PubMed/NCBI

12 

Okada Y, Miyauchi N, Suzuki K, et al: Search for naturally occurring substances to prevent the complications of diabetes. II Inhibitory effect of coumarin and flavonoid derivatives on bovine lens aldose reductase and rabbit platelet aggregation. Chem Pharm Bull (Tokyo). 43:1385–1387. 1995. View Article : Google Scholar

13 

Wang CJ, Hsieh YJ, Chu CY, Lin YL and Tseng TH: Inhibition of cell cycle progression in human leukemia HL-60 cells by esculetin. Cancer Lett. 183:163–168. 2002. View Article : Google Scholar : PubMed/NCBI

14 

Kok SH, Yeh CC, Chen ML and Kuo MY: Esculetin enhances TRAIL-induced apoptosis through DR5 upregulation in human oral cancer SAS cells. Oral Oncol. 45:1067–1072. 2009. View Article : Google Scholar : PubMed/NCBI

15 

Noguchi M, Kitagawa H, Miyazaki I and Mizukami Y: Influence of esculetin on incidence, proliferation, and cell kinetics of mammary carcinomas induced by 7,12-dimethylbenz[a]anthracene in rats on high- and low-fat diets. Jpn J Cancer Res. 84:1010–1014. 1993. View Article : Google Scholar : PubMed/NCBI

16 

Davie JR, He S, Li L, et al: Nuclear organization and chromatin dynamics-Sp1, Sp3 and histone deacetylases. Adv Enzyme Regul. 48:189–208. 2008. View Article : Google Scholar : PubMed/NCBI

17 

Chuang JY, Wu CH, Lai MD, Chang WC and Hung JJ: Overexpression of Sp1 leads to p53-dependent apoptosis in cancer cells. Int J Cancer. 125:2066–2076. 2009. View Article : Google Scholar : PubMed/NCBI

18 

Chen L, Liu Q, Qin R, et al: Amplification and functional characterization of MUC1 promoter and gene-virotherapy via a targeting adenoviral vector expressing hSSTR2 gene in MUC1-positive Panc-1 pancreatic cancer cells in vitro. Int J Mol Med. 15:617–626. 2005.PubMed/NCBI

19 

Kong LM, Liao CG, Fei F, Guo X, Xing JL and Chen ZN: Transcription factor Sp1 regulates expression of cancer-associated molecule CD147 in human lung cancer. Cancer Sci. 101:1463–1470. 2010. View Article : Google Scholar : PubMed/NCBI

20 

Sankpal UT, Goodison S, Abdelrahim M and Basha R: Targeting Sp1 transcription factors in prostate cancer therapy. Med Chem. 7:518–525. 2011. View Article : Google Scholar : PubMed/NCBI

21 

Chae JI, Jeon YJ and Shim JH: Downregulation of Sp1 is involved in honokiol-induced cell cycle arrest and apoptosis in human malignant pleural mesothelioma cells. Oncol Rep. 29:2318–2324. 2013.PubMed/NCBI

22 

Kim DW, Ko SM, Jeon YJ, et al: Anti-proliferative effect of honokiol in oral squamous cancer through the regulation of specificity protein 1. Int J Oncol. 43:1103–1110. 2013.PubMed/NCBI

23 

Chae JI, Cho JH, Lee KA, et al: Role of transcription factor Sp1 in the quercetin-mediated inhibitory effect on human malignant pleural mesothelioma. Int J Mol Med. 30:835–841. 2012.PubMed/NCBI

24 

Jeon YJ, Ko SM, Cho JH, Chae JI and Shim JH: The HDAC inhibitor, panobinostat, induces apoptosis by suppressing the expresssion of specificity protein 1 in oral squamous cell carcinoma. Int J Mol Med. 32:860–866. 2013.PubMed/NCBI

25 

Kawase M, Sakagami H, Hashimoto K, Tani S, Hauer H and Chatterjee SS: Structure-cytotoxic activity relationships of simple hydroxylated coumarins. Anticancer Res. 23:3243–3246. 2003.PubMed/NCBI

26 

Tubaro A, Del Negro P, Ragazzi E, Zampiron S and Della Loggia R: Anti-inflammatory and peripheral analgesic activity of esculetin in vivo. Pharmacol Res Commun. 20(Suppl 5): 83–85. 1988. View Article : Google Scholar

27 

Huang HC, Lai MW, Wang HR, Chung YL, Hsieh LM and Chen CC: Antiproliferative effect of esculetin on vascular smooth muscle cells: possible roles of signal transduction pathways. Eur J Pharmacol. 237:39–44. 1993. View Article : Google Scholar : PubMed/NCBI

28 

Matsunaga K, Yoshimi N, Yamada Y, et al: Inhibitory effects of nabumetone, a cyclooxygenase-2 inhibitor, and esculetin, a lipoxygenase inhibitor, on N-methyl-N-nitrosourea-induced mammary carcinogenesis in rats. Jpn J Cancer Res. 89:496–501. 1998. View Article : Google Scholar : PubMed/NCBI

29 

Hecht SS, Kenney PM, Wang M, et al: Evaluation of butylated hydroxyanisole, myo-inositol, curcumin, esculetin, resveratrol and lycopene as inhibitors of benzo[a]pyrene plus 4-(methylnitrosamino)-1-(3-pyridyl)-1-butanone-induced lung tumorigenesis in A/J mice. Cancer Lett. 137:123–130. 1999. View Article : Google Scholar : PubMed/NCBI

30 

Martin-Aragon S, Benedi JM and Villar AM: Effects of the anti-oxidant (6,7-dihydroxycoumarin) esculetin on the glutathione system and lipid peroxidation in mice. Gerontology. 44:21–25. 1998. View Article : Google Scholar : PubMed/NCBI

Related Articles

  • Abstract
  • View
  • Download
  • Twitter
Copy and paste a formatted citation
Spandidos Publications style
Cho JH, Shin J, Cho J, Choi YH, Shim J and Chae J: Esculetin (6,7-dihydroxycoumarin): A potential cancer chemopreventive agent through suppression of Sp1 in oral squamous cancer cells. Int J Oncol 46: 265-271, 2015.
APA
Cho, J.H., Shin, J., Cho, J., Choi, Y.H., Shim, J., & Chae, J. (2015). Esculetin (6,7-dihydroxycoumarin): A potential cancer chemopreventive agent through suppression of Sp1 in oral squamous cancer cells. International Journal of Oncology, 46, 265-271. https://doi.org/10.3892/ijo.2014.2700
MLA
Cho, J. H., Shin, J., Cho, J., Choi, Y. H., Shim, J., Chae, J."Esculetin (6,7-dihydroxycoumarin): A potential cancer chemopreventive agent through suppression of Sp1 in oral squamous cancer cells". International Journal of Oncology 46.1 (2015): 265-271.
Chicago
Cho, J. H., Shin, J., Cho, J., Choi, Y. H., Shim, J., Chae, J."Esculetin (6,7-dihydroxycoumarin): A potential cancer chemopreventive agent through suppression of Sp1 in oral squamous cancer cells". International Journal of Oncology 46, no. 1 (2015): 265-271. https://doi.org/10.3892/ijo.2014.2700
Copy and paste a formatted citation
x
Spandidos Publications style
Cho JH, Shin J, Cho J, Choi YH, Shim J and Chae J: Esculetin (6,7-dihydroxycoumarin): A potential cancer chemopreventive agent through suppression of Sp1 in oral squamous cancer cells. Int J Oncol 46: 265-271, 2015.
APA
Cho, J.H., Shin, J., Cho, J., Choi, Y.H., Shim, J., & Chae, J. (2015). Esculetin (6,7-dihydroxycoumarin): A potential cancer chemopreventive agent through suppression of Sp1 in oral squamous cancer cells. International Journal of Oncology, 46, 265-271. https://doi.org/10.3892/ijo.2014.2700
MLA
Cho, J. H., Shin, J., Cho, J., Choi, Y. H., Shim, J., Chae, J."Esculetin (6,7-dihydroxycoumarin): A potential cancer chemopreventive agent through suppression of Sp1 in oral squamous cancer cells". International Journal of Oncology 46.1 (2015): 265-271.
Chicago
Cho, J. H., Shin, J., Cho, J., Choi, Y. H., Shim, J., Chae, J."Esculetin (6,7-dihydroxycoumarin): A potential cancer chemopreventive agent through suppression of Sp1 in oral squamous cancer cells". International Journal of Oncology 46, no. 1 (2015): 265-271. https://doi.org/10.3892/ijo.2014.2700
Follow us
  • Twitter
  • LinkedIn
  • Facebook
About
  • Spandidos Publications
  • Careers
  • Cookie Policy
  • Privacy Policy
How can we help?
  • Help
  • Live Chat
  • Contact
  • Email to our Support Team