Spandidos Publications Logo
  • About
    • About Spandidos
    • Aims and Scopes
    • Abstracting and Indexing
    • Editorial Policies
    • Reprints and Permissions
    • Job Opportunities
    • Terms and Conditions
    • Contact
  • Journals
    • All Journals
    • Oncology Letters
      • Oncology Letters
      • Information for Authors
      • Editorial Policies
      • Editorial Board
      • Aims and Scope
      • Abstracting and Indexing
      • Bibliographic Information
      • Archive
    • International Journal of Oncology
      • International Journal of Oncology
      • Information for Authors
      • Editorial Policies
      • Editorial Board
      • Aims and Scope
      • Abstracting and Indexing
      • Bibliographic Information
      • Archive
    • Molecular and Clinical Oncology
      • Molecular and Clinical Oncology
      • Information for Authors
      • Editorial Policies
      • Editorial Board
      • Aims and Scope
      • Abstracting and Indexing
      • Bibliographic Information
      • Archive
    • Experimental and Therapeutic Medicine
      • Experimental and Therapeutic Medicine
      • Information for Authors
      • Editorial Policies
      • Editorial Board
      • Aims and Scope
      • Abstracting and Indexing
      • Bibliographic Information
      • Archive
    • International Journal of Molecular Medicine
      • International Journal of Molecular Medicine
      • Information for Authors
      • Editorial Policies
      • Editorial Board
      • Aims and Scope
      • Abstracting and Indexing
      • Bibliographic Information
      • Archive
    • Biomedical Reports
      • Biomedical Reports
      • Information for Authors
      • Editorial Policies
      • Editorial Board
      • Aims and Scope
      • Abstracting and Indexing
      • Bibliographic Information
      • Archive
    • Oncology Reports
      • Oncology Reports
      • Information for Authors
      • Editorial Policies
      • Editorial Board
      • Aims and Scope
      • Abstracting and Indexing
      • Bibliographic Information
      • Archive
    • Molecular Medicine Reports
      • Molecular Medicine Reports
      • Information for Authors
      • Editorial Policies
      • Editorial Board
      • Aims and Scope
      • Abstracting and Indexing
      • Bibliographic Information
      • Archive
    • World Academy of Sciences Journal
      • World Academy of Sciences Journal
      • Information for Authors
      • Editorial Policies
      • Editorial Board
      • Aims and Scope
      • Abstracting and Indexing
      • Bibliographic Information
      • Archive
    • International Journal of Functional Nutrition
      • International Journal of Functional Nutrition
      • Information for Authors
      • Editorial Policies
      • Editorial Board
      • Aims and Scope
      • Abstracting and Indexing
      • Bibliographic Information
      • Archive
    • International Journal of Epigenetics
      • International Journal of Epigenetics
      • Information for Authors
      • Editorial Policies
      • Editorial Board
      • Aims and Scope
      • Abstracting and Indexing
      • Bibliographic Information
      • Archive
    • Medicine International
      • Medicine International
      • Information for Authors
      • Editorial Policies
      • Editorial Board
      • Aims and Scope
      • Abstracting and Indexing
      • Bibliographic Information
      • Archive
  • Articles
  • Information
    • Information for Authors
    • Information for Reviewers
    • Information for Librarians
    • Information for Advertisers
    • Conferences
  • Language Editing
Spandidos Publications Logo
  • About
    • About Spandidos
    • Aims and Scopes
    • Abstracting and Indexing
    • Editorial Policies
    • Reprints and Permissions
    • Job Opportunities
    • Terms and Conditions
    • Contact
  • Journals
    • All Journals
    • Biomedical Reports
      • Information for Authors
      • Editorial Policies
      • Editorial Board
      • Aims and Scope
      • Abstracting and Indexing
      • Bibliographic Information
      • Archive
    • Experimental and Therapeutic Medicine
      • Information for Authors
      • Editorial Policies
      • Editorial Board
      • Aims and Scope
      • Abstracting and Indexing
      • Bibliographic Information
      • Archive
    • International Journal of Epigenetics
      • Information for Authors
      • Editorial Policies
      • Editorial Board
      • Aims and Scope
      • Abstracting and Indexing
      • Bibliographic Information
      • Archive
    • International Journal of Functional Nutrition
      • Information for Authors
      • Editorial Policies
      • Editorial Board
      • Aims and Scope
      • Abstracting and Indexing
      • Bibliographic Information
      • Archive
    • International Journal of Molecular Medicine
      • Information for Authors
      • Editorial Policies
      • Editorial Board
      • Aims and Scope
      • Abstracting and Indexing
      • Bibliographic Information
      • Archive
    • International Journal of Oncology
      • Information for Authors
      • Editorial Policies
      • Editorial Board
      • Aims and Scope
      • Abstracting and Indexing
      • Bibliographic Information
      • Archive
    • Medicine International
      • Information for Authors
      • Editorial Policies
      • Editorial Board
      • Aims and Scope
      • Abstracting and Indexing
      • Bibliographic Information
      • Archive
    • Molecular and Clinical Oncology
      • Information for Authors
      • Editorial Policies
      • Editorial Board
      • Aims and Scope
      • Abstracting and Indexing
      • Bibliographic Information
      • Archive
    • Molecular Medicine Reports
      • Information for Authors
      • Editorial Policies
      • Editorial Board
      • Aims and Scope
      • Abstracting and Indexing
      • Bibliographic Information
      • Archive
    • Oncology Letters
      • Information for Authors
      • Editorial Policies
      • Editorial Board
      • Aims and Scope
      • Abstracting and Indexing
      • Bibliographic Information
      • Archive
    • Oncology Reports
      • Information for Authors
      • Editorial Policies
      • Editorial Board
      • Aims and Scope
      • Abstracting and Indexing
      • Bibliographic Information
      • Archive
    • World Academy of Sciences Journal
      • Information for Authors
      • Editorial Policies
      • Editorial Board
      • Aims and Scope
      • Abstracting and Indexing
      • Bibliographic Information
      • Archive
  • Articles
  • Information
    • For Authors
    • For Reviewers
    • For Librarians
    • For Advertisers
    • Conferences
  • Language Editing
Login Register Submit
  • This site uses cookies
  • You can change your cookie settings at any time by following the instructions in our Cookie Policy. To find out more, you may read our Privacy Policy.

    I agree
Search articles by DOI, keyword, author or affiliation
Search
Advanced Search
presentation
International Journal of Oncology
Join Editorial Board Propose a Special Issue
Print ISSN: 1019-6439 Online ISSN: 1791-2423
Journal Cover
January-2015 Volume 46 Issue 1

Full Size Image

Cover Legend PDF

Sign up for eToc alerts
Recommend to Library

Journals

International Journal of Molecular Medicine

International Journal of Molecular Medicine

International Journal of Molecular Medicine is an international journal devoted to molecular mechanisms of human disease.

International Journal of Oncology

International Journal of Oncology

International Journal of Oncology is an international journal devoted to oncology research and cancer treatment.

Molecular Medicine Reports

Molecular Medicine Reports

Covers molecular medicine topics such as pharmacology, pathology, genetics, neuroscience, infectious diseases, molecular cardiology, and molecular surgery.

Oncology Reports

Oncology Reports

Oncology Reports is an international journal devoted to fundamental and applied research in Oncology.

Experimental and Therapeutic Medicine

Experimental and Therapeutic Medicine

Experimental and Therapeutic Medicine is an international journal devoted to laboratory and clinical medicine.

Oncology Letters

Oncology Letters

Oncology Letters is an international journal devoted to Experimental and Clinical Oncology.

Biomedical Reports

Biomedical Reports

Explores a wide range of biological and medical fields, including pharmacology, genetics, microbiology, neuroscience, and molecular cardiology.

Molecular and Clinical Oncology

Molecular and Clinical Oncology

International journal addressing all aspects of oncology research, from tumorigenesis and oncogenes to chemotherapy and metastasis.

World Academy of Sciences Journal

World Academy of Sciences Journal

Multidisciplinary open-access journal spanning biochemistry, genetics, neuroscience, environmental health, and synthetic biology.

International Journal of Functional Nutrition

International Journal of Functional Nutrition

Open-access journal combining biochemistry, pharmacology, immunology, and genetics to advance health through functional nutrition.

International Journal of Epigenetics

International Journal of Epigenetics

Publishes open-access research on using epigenetics to advance understanding and treatment of human disease.

Medicine International

Medicine International

An International Open Access Journal Devoted to General Medicine.

Journal Cover
January-2015 Volume 46 Issue 1

Full Size Image

Cover Legend PDF

Sign up for eToc alerts
Recommend to Library

  • Article
  • Citations
    • Cite This Article
    • Download Citation
    • Create Citation Alert
    • Remove Citation Alert
    • Cited By
  • Similar Articles
    • Related Articles (in Spandidos Publications)
    • Similar Articles (Google Scholar)
    • Similar Articles (PubMed)
  • Download PDF
  • Download XML
  • View XML
Article

A novel pyrido-thieno-pyrimidine derivative activates p53 through induction of phosphorylation and acetylation in colorectal cancer cells

  • Authors:
    • Mi Ae Kang
    • Mi-Sook Kim
    • Ji Young Kim
    • Young-Joo Shin
    • Jie-Young Song
    • Jae-Hoon Jeong
  • View Affiliations / Copyright

    Affiliations: Research Center for Radiotherapy, Korea Institute of Radiological and Medical Sciences, Seoul, Republic of Korea, Department of Radiation Oncology, Inje University Sanggye Paik Hospital, Seoul, Republic of Korea
  • Pages: 342-350
    |
    Published online on: October 22, 2014
       https://doi.org/10.3892/ijo.2014.2720
  • Expand metrics +
Metrics: Total Views: 0 (Spandidos Publications: | PMC Statistics: )
Metrics: Total PDF Downloads: 0 (Spandidos Publications: | PMC Statistics: )
Cited By (CrossRef): 0 citations Loading Articles...

This article is mentioned in:



Abstract

The tumor suppressor p53 plays a key role in regulation of the cell cycle, apoptosis and senescence in response to various stresses. We screened a library of 7920 chemical compounds for the p53 activator and identified N-[2-(dimethylamino)ethyl]-2,3-dimethyl-4-oxo-4H-pyrido[1,2-a]thieno[2,3-d]pyrimidine-9-carboxamide (PTP), which significantly increased p53-mediated reporter activity in colorectal cancer cells. PTP was found to induce p53 protein and activated transcription of downstream genes, such as p21 and PUMA, in HCT116 cells, leading to growth delay, G1-phase cell cycle arrest, cell senescence and cell death. Proximity ligation assay revealed that PTP weakened the interaction between p53 and murine double minute 2 (MDM2) in situ, thereby inhibiting MDM2-mediated p53 degradation. Although DNA damage has been known to promote phosphorylation of p53 and MDM2, thereby preventing their interaction and stabilizing p53, PTP did not cause DNA damage or activate any DNA damage response signaling. Instead, phosphorylation of p53 was mediated by Erk1/2 MAP kinase. In addition, PTP induced acetylation of p53 at Lys382 in a p300-dependent manner, but sirtuin (SIRT)1 and histone deacetylase (HDAC)1, a well-known p53-regulating deacetylase, were not involved. In the present study, the novel anticancer agent PTP was shown to cause the accumulation of p53 by inducing multiple post-translational modifications, as well as cell cycle arrest, senescence and cell death.

Introduction

The tumor suppressor p53 plays a key role in regulation of the cell cycle, apoptosis, DNA repair, and senescence in response to various acute stresses, such as DNA damage, hypoxia, changes in redox potential and abnormal expression of oncogenes (1,2). Activation of p53 after DNA damage affects genes associated with cell cycle arrest, DNA repair and apoptosis, including p21, Bax, PUMA and murine double minute 2 (MDM2) (3,4). In addition to its role as a transcriptional activating protein, p53 also serves as a negative transcription factor, downregulating the expression of genes, such as the anti-apoptotic gene bcl-2 (5).

The regulation of p53 activity is mostly through post-translational modification. Stabilization is an essential step for efficient functioning of p53 in response to cellular stresses. Under physiological conditions, p53, in most cells, is expressed at a low or undetectable level, with a half-life of a few minutes. This rapid degradation is, at least in part, mediated by the ubiquitination pathway following the interaction of MDM2 with the N-terminus of p53. Under a condition of stress, such as DNA damage caused by ionizing radiation or cytotoxic agents, endogenous p53 is stabilized through a series of physiological responses, including ataxia telangiectasia mutated (ATM)/ATM and Rad3-related (ATR) activation (6,7), phosphorylation and acetylation of p53, and weakening of the binding of MDM2 to p53.

Because of the strong possibility of p53 eliciting apoptosis or growth arrest in cells, pharmacological reactivation of the p53 tumor suppressor is a promising strategy for anticancer therapy. Previous studies showed that some small compounds induce cancer cell cycle arrest and apoptosis through restoration of the p53 pathway (8,9). Some other molecules were also identified that induce the activity of p53, which effectively represses angiogenesis (10) and the growth of xenograft tumors (11).

Pyrimidine derivatives are well known for their pharmacological activities. Various drugs containing a pyrimidine nucleus are synthesized and used as anticancer drugs; these include 5-fluorouracil (5-FU), tegafur and thioguanine (12). Other pyrimidine derivatives, such as 2-cyanopyrimidines (13), hydrazinopyrimidine-5-carbonitriles (14), and some series of N-(2-(trifluoromethyl)pyridin-4-yl) anthranilic acids, show antiproliferative activity against human cancer cells (15). 5-FU is the optimal choice of all chemotherapeutic agents when treating patients with colorectal cancer. Intracellular metabolites of 5-FU can exert cytotoxic effects via inhibition of thymidylate synthetase or incorporation into DNA or RNA, events that ultimately activate apoptosis (16).

We sought to develop a new agent capable of activating p53 that could be used as an anticancer agent (17). In our process, we screened a chemical-compound library for p53 activators and identified N-[2-(dimethylamino)ethyl]-2,3-dimethyl-4-oxo-4H-pyrido[1,2-a]thieno[2,3-d]pyrimidine-9-carboxamide (PTP), which significantly increased p53 reporter activity. In the present study, we identified PTP as a novel activator of the p53 response and characterized its antitumor mechanism in human colorectal cancer cells.

Materials and methods

Cells and reagents

The human colorectal adenocarcinoma cancer cell lines HCT116 and HT-29 were obtained from the Korean Cell Line Bank (KCLB, Seoul, Korea). All cells were maintained in RPMI-1640 medium (PAA Laboratories, Pasching, Austria) supplemented with 10% heat-inactivated fetal bovine serum (PAA Laboratories) and 100 U/ml penicillin/streptomycin. PTP was obtained from ChemBridge (San Diego, CA, USA). U-0126 was purchased from Assay Designs (Ann Arbor, MI, USA); anacardic acid was from Santa Cruz Biotechnology (Santa Cruz, CA, USA).

Luciferase assay

HCT116 cells were transfected with the p53-Luc reporter vector using Lipofectamine 2000 (Invitrogen, Carlsbad, CA, USA) according to the manufacturer’s instructions, and stably transfected cell lines were established by selection in medium containing G418 (1 mg/ml). The cells were inoculated into duplicate 96-well plates at 15,000 cells/well, incubated for 24 h, and then treated for an additional 24 h with each of the 7920 small-molecule compounds at a final concentration of 10 μM. The cells were then washed with phosphate-buffered saline (PBS) and lysed in 100 μl cell lysis buffer (Promega, Madison, WI, USA), after which p53-dependent luciferase activity was determined using a Luciferase Assay kit (Promega).

RNA isolation and real-time PCR

Total RNA was isolated using the Hybrid-R Total RNA purification kit (GeneAll, Seoul, Korea). One microgram of total RNA was reverse transcribed with PrimeScript RT Master Mix (Takara Bio, Shiga, Japan). After 1:10 dilution, 2 μl cDNA was used as template in a 20-μl PCR reaction mixture. Real-time PCR was performed using qPCR SYBR-Green Master Mix (MBiotech, Seoul, Korea) on a CFX96 Real-Time PCR Detection system (Bio-Rad Laboratories, Hercules, CA, USA). The following primers were used for real-time PCR: p21 (5′-CTGCGCCAGCTGAGGTGTGAG-3′ and 5′-GCCGCATGGGTTCTGACGGA-3′); PUMA (5′-CCTGGAGGGTCCTGTACAATCT-3′ and 5′-GCACCTAATTGGGCTCCATCT-3′); CYPA (5′-CCCACCGTGTTCTTCGACAT-3′ and 5′-CCAGTGCTCAGAGCACGAAA-3′); RPL13A (5′-CCTGGAGGAGAAGAGGAAAGAGA-3′ and 5′-TTGAGGACCTCTGTGTATTTGTCAA-3′). The relative quantification of gene expression was carried out using the ΔΔCt method and CFX Manager Software (Bio-Rad Laboratories) with multiple reference genes (CYPA and RPL13A). The PCR program was as follows; initial denaturation at 95°C for 10 min followed by 45 cycles, of 95°C for 5 sec and 60°C for 30 sec. The last amplification cycle was followed by a melt curve analysis to confirm the specificity of the PCR amplification.

Fluorescence-activated cell sorting (FACS) analysis

The cells were harvested by trypsinization, fixed by overnight incubation in 70% ethanol at −20°C, stained with propidium iodide (50 μg/ml) containing 50 μg/ml RNase A (Sigma-Aldrich, St. Louis, MO, USA), and the cell death and cell cycle profile was analyzed by flow cytometry. Cell death was measured as the percentage of cells in the sub-G1 population.

Senescence-associated (SA) β-galactosidase assay

HCT116 cells (5×104) were plated in 35-mm culture dishes and treated with 0, 5 and 10 μM PTP for 6 days. Cells were fixed in 2% formaldehyde/0.2% glutaraldehyde for 5 min at room temperature, and SA β-galactosidase staining was performed according to the manufacturer’s instructions (Cell Signaling Technology, Danvers, MA, USA).

Cell viability and proliferation assay

HCT116 and HT-29 cells (2×103) were plated in 96-well plates and allowed to attach for 24 h prior to treatment. The cells were exposed to various concentrations of PTP for 48 h, and cell viability was evaluated using the Ez-Cytox Cell viability, Proliferation & Cytotoxicity Assay kit (Daeil Lab Service, Seoul, Korea) according to the manufacturer’s instructions.

Immunofluorescence

Cells cultured on 18×18-mm cover glasses were fixed in 4% paraformaldehyde for 10 min, permeabilized with 1% Triton X-100 for 5 min, and then blocked in PBS containing 10% FBS for 30 min. Cells were incubated with anti-γ-H2AX antibody (Millipore, Billerica, MA, USA) overnight at 4°C and then with FITC-conjugated secondary antibodies (Invitrogen) for 1 h at room temperature. After counterstaining with 4′,6-diamidino-2-phenylindole (DAPI), immunofluorescence images were captured with a laser-scanning confocal microscope (LSM710; Carl Zeiss MicroImaging, Jena, Germany).

Western blot analysis

Cells were lysed in radioimmunoprecipitation assay (RIPA) buffer [50 mM Tris-Cl (pH 8.0), 150 mM NaCl, 0.1% SDS, 0.5% deoxycholic acid, 1% NP-40], and protease inhibitor and phosphatase inhibitor cocktail and briefly sonicated. Protein content was measured using the Coomassie (Bradford) Protein Assay kit (Thermo Fisher Scientific, Rockford, IL, USA) and equal amounts of cell lysates were separated on SDS-polyacrylamide gels and transferred to nitrocellulose membranes (Bio-Rad Laboratories). Membranes were immunoblotted with antibodies against p53, p21, cyclin D1, cyclin E, cyclin A, p300, β-actin (Santa Cruz Biotechnology), phospho-p53 (Ser15), acetyl-p53 (Lys382), phospho-Chk2 (Thr68), Erk1/2, phospho-Erk1/2, phospho-JNK, phospho-p38 (Cell Signaling Technology), phospho-ATM (Ser1981), Chk2, γ-H2AX (Ser139) (Millipore), ATM (Epitomics, Burlingame, CA, USA) and chemiluminescence was detected using ECL detection reagents.

Small interfering RNAs (siRNAs)

The siRNA duplexes with the following sequences were synthesized by Genolution Pharmaceuticals, Inc. (Seoul, Korea): Erk1 (5′-UUAGAGAGCAUCUCAGCCAGAAUGC-3′), Erk2 (5′-AAGAGGAUUGAAGUAGAACAGdTdT-3′), and p300 (5′-AACCCCUCCUCUUCAGCACCAdTdT-3′). Cells in 60-mm culture plates were transfected with 20 nM siRNA oligonucleotides using Lipofectamine RNAiMAX reagent (Invitrogen) according to the manufacturer’s instructions.

In situ proximity ligation assay (PLA)

In situ PLA was performed according to the manufacturer’s instructions (Olink Bioscience, Uppsala, Sweden). Briefly, cells cultured on 18 × 18-mm cover glasses were fixed in 4% paraformaldehyde for 10 min, permeabilized with 1% Triton X-100 for 5 min, and then blocked for 30 min at 37°C. Cells were incubated with anti-p53 antibody (Santa Cruz Biotechnology) together with anti-MDM2, anti-p300, anti-histone deacetylase (HDAC)1 (Santa Cruz Biotechnology), or anti-sirtuin (SIRT)1 antibody (Millipore) overnight at 4°C. After removal of unbound primary antibodies, cells were incubated with proximity probes (anti-rabbit PLUS and anti-mouse MINUS) (Olink Bioscience) for 1 h at 37°C. The ligation reaction was performed for 30 min at 37°C followed by polymerization reaction for 2 h at 37°C. The cells were counterstained with DAPI, and immunofluorescence images were captured with a laser-scanning confocal microscope.

Results

PTP increases p53 luciferase activity

The tumor suppressor p53 is involved in multiple cellular processes and is a good molecular target for cancer therapy. To identify novel chemotherapeutic agents that activate the p53 response, a p53-dependent promoter-luciferase reporter system was developed. Small-molecule compounds in a chemically diverse library, dissolved in DMSO at 10 μM, were assayed in a 96-well format in duplicate in order to measure p53-dependent transactivation. In an initial screen using a luciferase assay, we selected 26 of the 7920 tested molecules on the basis of a >2-fold increase in activity. One of the positive compounds, N-[2-(dimethylamino)ethyl]-2,3-dimethyl-4-oxo-4H-pyrido[ 1,2-a]thieno[2,3-d]pyrimidine-9-carboxamide (PTP), structure of which is shown in Fig. 1A, significantly increased p53-luciferase activity in HCT116 cells in a concentration-dependent manner (Fig. 1B).

Figure 1

PTP increases p53 reporter activity. (A) Structure of PTP (N-[2-(dimethylamino)ethyl]-2,3-dimethyl-4-oxo-4H-pyrido[1,2-a]thieno[2,3-d]pyrimidine-9-carboxamide). (B) HCT116 cells stably transfected with p53-Luc plasmid were treated with the indicated amount of PTP. After 24 h, luciferase activity was measured.

PTP increases wild-type p53 protein and induces p53 target gene expression

To verify the effect of PTP on p53 activation in vivo, two colon cancer cell lines were treated with PTP. As shown in Fig. 2A, treatment with 10 μM PTP increased the p53 protein level in a time-dependent manner in HCT116 cells expressing wild-type p53. To confirm the activity of induced p53, we examined the expression of the p53-target genes, p21 and PUMA. Both transcript and protein levels of p21 were increased by PTP in a time- (Fig. 2A) and dose-dependent manner (Fig. 2B). Also, the level of PUMA mRNA was increased dose-dependently (Fig. 2B). However, in HT-29 cells that harbor p53 mutation, PTP did not affect either the protein level of p53 or the induction of p21 or PUMA (Fig. 2A and B). The p53 protein is maintained at a very low level in unstressed cells, and this level is determined by its rate of degradation rather than transcription or translation. This degradation is ensured by negative feedback regulation due to an ubiquitin ligase, MDM2 (18,19). To determine the cause of the PTP-mediated p53 accumulation, we investigated the interaction of p53 and MDM2 in PTP-treated HCT116 cells by in situ PLA. As Fig. 2C shows, in the presence of MG132, an inhibitor of proteasomal degradation, interaction between p53 and MDM2 was increased by ~8.2–11.9-fold compared with untreated cells. However, this increase of p53-MDM2 interaction was suppressed in cells treated with PTP or the MDM2 antagonist nutlin-3a. These results suggest that PTP-induced p53 accumulation is due to suppression of p53-MDM2 interaction.

Figure 2

PTP induces increases in p53 protein level and transcriptional activity. (A) HCT116 and HT-29 cells were treated with 10 μM PTP for the indicated times. The levels of p53 and p21 were detected by western blot analysis with specific antibodies. β-actin was used as the loading control. (B) HCT116 and HT-29 cells were treated with 0, 2, 5 and 10 μM increasing concentrations of PTP for 8 h. Total cellular RNA was prepared and expression of p21 and PUMA was examined by qRT-PCR. (C) Interaction between p53 and MDM2 was examined by in situ PLA. HCT116 cells were treated with 10 μM PTP and 10 μM nutlin-3a in the presence or absence of 5 μM MG132 for 8 h, and the assay was performed according to the manufacturer’s instructions.

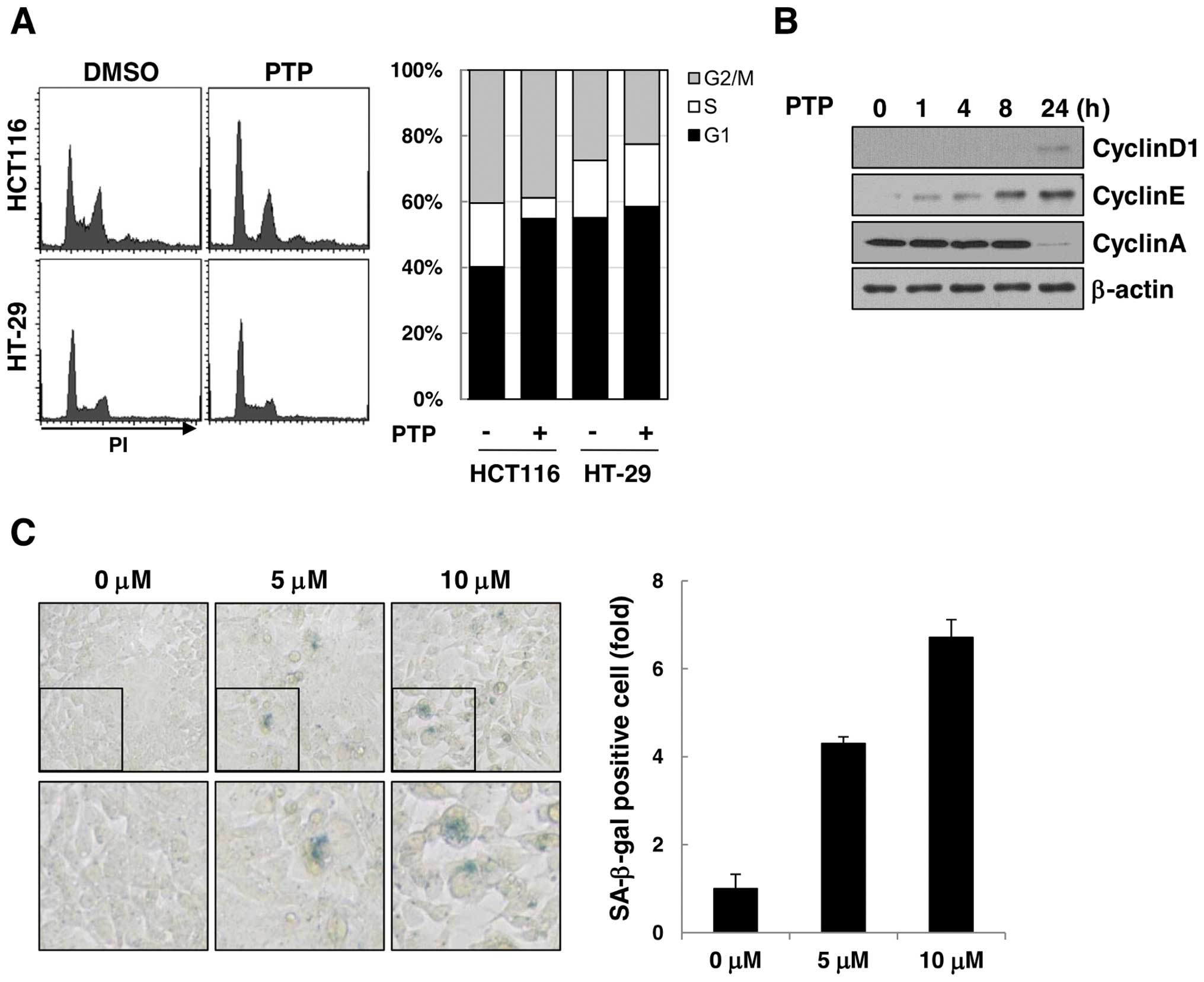
PTP induces p53-dependent G1-phase cell cycle arrest and senescence

The effect of PTP on cell cycle progression was examined by flow cytometric analysis of PTP-treated HCT116 and HT-29 cells (Fig. 3A). The cell cycle analysis revealed that HCT116 cells were arrested at the G1 phase of the cell cycle after 24 h of exposure to 10 μM PTP, but the cell cycle distribution of HT-29 cells was unchanged. The levels of cyclin D1 and cyclin E (markers of G1 phase) increased time-dependently, and cyclin A (marker of S phase) decreased after 24 h (Fig. 3B). As cell cycle arrest in G1-phase led to premature senescence, we carried out SA β-galactosidase assay to determine if long-term exposure to PTP could induce senescence of HCT116 cells. As shown in Fig. 3C, SA β-galactosidase-stained HCT116 cells increased by 4.3- and 6.7-fold after treatment with 5 and 10 μM PTP, respectively, for 6 days. These results suggest that PTP induces G1 phase cell cycle arrest and leads to premature senescence in cancer cells through a p53-dependent mechanism.

Figure 3

PTP induces G1-phase cell cycle arrest and senescence. (A) HCT116 and HT-29 cells were treated with 10 μM PTP for 24 h, and cell cycle distribution was examined by flow cytometry (left panel) and quantitated (right panel). (B) HCT116 cells were treated with 10 μM PTP for the indicated times. The levels of cyclin D1 and cyclin E (G1 phase markers), cyclin A (S phase marker) were detected by western blot analysis. β-actin was used as a loading control. (C) HCT116 cells were treated with 0, 5 and 10 μM PTP for 6 days. SA β-galactosidase staining was performed (left panel), and the ratio of the number of positive cells to the number in the untreated control was measured (right panel). Representative images were obtained at ×100 magnification.

PTP suppresses proliferation and induces cell death of HCT116 cells

Cell viability assay was performed in PTP-treated HCT116 and HT-29 cells to determine the effect of PTP on proliferation of colon cancer cells. Fig. 4A shows that the growth of HCT116 cells treated with 5 and 10 μM PTP was markedly inhibited. However, there was no significant growth inhibition of HT-29 cells treated with 5 μM PTP. To examine if PTP caused cell death, we performed flow cytometric analysis of PTP-treated HCT116 and HT-29 cells. The cell cycle analysis showed that HCT116 cells appeared to undergo cell death after 64 h of exposure to PTP, as evidenced by the accumulation of sub-G1 cells. In contrast, no sub-G1 accumulation was observed in PTP-treated HT-29 cells (Fig. 4B).

Figure 4

PTP suppresses the proliferation of colon cancer cells. (A) HCT116 and HT-29 cells were treated with 0, 2, 5 and 10 μM of PTP for 48 h. Cell viability was quantified. (B) HCT116 and HT-29 cells were treated with 10 μM PTP for the indicated times, followed by flow cytometric analysis (left panel) and quantitation (right panel) of cell cycle distribution.

PTP induces phosphorylation of p53 irrespective of DNA damage

We originally speculated that PTP might act as a DNA-damaging agent. The DNA damage signal cascade was confirmed after treatment of HCT116 cells with PTP. HCT116 cells were treated with 10 μM PTP for 0, 1, 4, 8 or 24 h. Cell lysates were subjected to SDS-PAGE and probed with antibodies against proteins in the DNA damage signal cascade. To prepare a DNA damage control sample, HCT116 cells were irradiated at 5 Gy and harvested after 1 h. As shown in Fig. 5A, PTP exposure and γ-irradiation induced phosphorylation of p53 at Ser15. However, PTP treatment did not lead to phosphorylation of ATM (Ser1981), Chk2 (Thr68), or H2AX (Ser139), whereas γ-irradiation did. Together with western blot analysis, immunofluorescence detection of γ-H2AX foci formation was used to confirm the generation of DNA double-strand breaks (Fig. 5B). The γ-H2AX foci formation was observed in γ-irradiated samples (5 Gy, 30 min). However, γ-H2AX foci were not detected in PTP-treated cells. This suggests that PTP does not induce DNA damage and that p53 phosphorylation by PTP is mediated by protein kinases other than ATM or Chk2. Then, to determine whether PTP enhanced the radiation-induced DNA damage signal, HCT116 cells were pretreated with PTP for 1 h followed by γ-irradiation. The levels of p53 and phospho-p53 (Ser15) were increased in a time-dependent manner after irradiation. However, pre-treatment with PTP did not cause any significant change in DNA damage signaling (Fig. 5C). Although PTP pre-treatment followed by irradiation induced a higher level of p53 phosphorylation, this might be due to the increased level of p53 protein by PTP. The effect of PTP pre-treatment on cell proliferation and survival after γ-irradiation was also investigated. HCT116 cells were pretreated for 16 h with various concentrations of PTP. Afterwards, 10 Gy of γ-irradiation was applied. Although the proliferation of HCT116 cells was inhibited by PTP in a dose-dependent manner and by irradiation, cells pretreated with >5 μM PTP did not show further growth inhibition with irradiation (Fig. 5D). This suggests that PTP and γ-irradiation do not have a synergistic effect on DNA damage signaling or DNA damage-mediated cell death.

Figure 5

PTP activates p53 in a DNA damage-independent manner. (A) HCT116 cells were treated with 10 μM PTP or 5 Gy of γ-irradiation (IR) for the indicated times followed by protein extraction. Western blot analysis was performed with antibodies that target the indicated proteins in the DNA damage signaling pathway. (B) Generation of DNA damage by PTP (10 μM for 24 h) or radiation (IR; 5 Gy, after 30 min) was examined by γ-H2AX staining. (C) After pretreatment with PTP (10 μM) for 1 h, HCT116 cells were exposed 5 Gy of radiation and proteins were extracted at indicated times. Activation of DNA damage signal was confirmed by western blot analysis. (D) After pretreatment with PTP for 16 h, HCT116 cells were exposed to 10 Gy of radiation. Cell viability was evaluated using the Ez-Cytox Cell Viability Assay after 48 h.

PTP induces p53 phosphorylation through activation of Erk1/2

MAP kinases have been shown to phosphorylate wild-type p53 under stress conditions. Therefore, to explore the mechanism of p53 phosphorylation, we first determined whether PTP activates mitogen-activated protein kinases (MAPKs). Of three MAPKs, phosphorylation of Erk1/2 increased in 8 h (Fig. 6A). However, phosphorylation of other members of the MAPK family, JNK and p38, did not increase. To confirm that Erk1/2 mediates p53 phosphorylation, we investigated the levels of phospho-p53 (Ser15) after PTP treatment in the presence and absence of U-0126, an inhibitor of Erk1/2. Phosphorylation of p53 was inhibited in HCT116 cells treated with 10 μM U-0126. However, the total level of p53 protein was not affected by this U-0126 treatment (Fig. 6B). To clarify the contribution of Erk MAPKs on the phosphorylation of p53 by PTP, Erk MAPKs were depleted by siRNA transfection, and then cells were treated with 10 μM PTP for 8 h. Both Erk1 and Erk2 were involved in phosphorylation of p53 at Ser15 (Fig. 6C). Similar to the case with U-0126 treatment, Erk1/2 knockdown affected only the phosphorylation of p53 and not the total level of p53 protein. All these results suggest that PTP induces the phosphorylation of p53 mediated by Erk1/2, but the accumulation of p53 is not caused by modification by Erk1/2.

Figure 6

Erk1/2 mediates p53 activation by PTP. (A) HCT116 cells were treated with 10 μM PTP and proteins were extracted at indicated times. Western blot analysis was performed with antibodies to detect activation of MAPK signaling. (B) After pretreatment with U-0126 (10 μM) for 1 h, HCT116 cells were treated with 10 μM PTP for 8 h. (C) After transfection with control siRNA (siCTR) or the indicated targeted siRNAs, HCT116 cells were treated with 10 μM PTP for 8 h. The levels of phospho-p53 (Ser15), p53 and Erk1/2 were confirmed by western blot analysis.

PTP induces p300-dependent acetylation of p53

A number of groups showed that p53 can be acetylated in vivo in response to a variety of cellular stress signals. p300/CBP and PCAF acetylate p53 at different sites and increase its stability. To test whether increased p53 level is related to acetylation, we investigated the levels of acetylated p53 in PTP-treated HCT116 and HT-29 cells (Fig. 7A). In the HCT116 and HT-29 cells, acetylation of p53 at Lys382 increased in a time-dependent manner. Interestingly, acetylation of histone H3 was also increased by PTP. This suggests that PTP affects the activity of histone acetyltransferases and/or HDACs in cells, which leads to acetylation of proteins, including p53. In order to test whether p300 is involved in PTP-induced p53 acetylation, we investigated p53 acetylation in the presence of p300 siRNA or an inhibitor of p300. As shown in Fig. 7B, PTP-induced p53 acetylation was completely eliminated in p300-depleted HT-29 cells. Also, PTP-induced p53 acetylation was reduced in HT-29 cells treated with an inhibitor of p300, anacardic acid (Fig. 7C). To determine if the PTP-mediated p53 acetylation was p300-dependent, we investigated the interaction between p53, p300, and SIRT1 or HDAC1 by in situ PLA. Fig. 7D shows that p53–p300 interaction was induced in PTP-treated HT-29 cells by ~2.4-fold, based on the number of PLA foci per nucleus compared to DMSO-treated cells. However, p53-SIRT1 and p53-HDAC1 interactions did not significantly change. These results suggest that PTP-induced acetylation of p53 is mediated by p300, and not by suppression of SIRT1- or HDAC1-dependent p53 deacetylation.

Figure 7

PTP induces acetylation of p53 mediated by recruitment of p300. (A) Levels of acetylated p53 (K382) and histone H3 in PTP-treated HCT116 and HT-29 cells. (B) HCT116 cells were transfected with control siRNA (siCTR) or siRNA targeting p300 (sip300) and then treated with 10 μM PTP for the indicated times. (C) HT-29 cells were treated with 10 μM PTP for the indicated times in the presence or absence of 10 μM of the p300 inhibitor anacardic acid. Proteins extracted from the cells were analyzed by western blot analysis with indicated antibodies. (D) Interactions between p53 and p300, HDAC1, or SIRT1 were confirmed by in situ PLA.

Discussion

Although there are recent studies that suggest that p53 may act as a negative regulator of senescence (20), p53 is still considered a key inducer of senescence (2). The tumor suppressor p53 is known to promote arrest in G1-phase of the cell cycle through the induction of p21 expression (21). It has also been reported that the choice between p53-mediated quiescence and senescence is determined by the mTOR pathway in a nutlin-3a-treated melanoma cell line and mouse embryonic fibroblasts (22). In the present study, we show that pyrimidine derivative PTP effectively activates p53 in colorectal cancer cells, which induces p53-dependent cell cycle arrest. Our study provides direct evidence that PTP induced both cell cycle arrest and senescence, showing an enlarged and flattened morphology with SA-β-gal expression, through activation of p53. Even after removal of PTP, colorectal cancer cells expressing wild-type p53 barely resume their proliferative activity and almost completely lose their capacity to form colonies (data not shown).

It is well established that many cellular stresses lead to phosphorylation of p53 at multiple residues. DNA damage-induced phosphorylation of p53 at Ser15 weakens the association of p53 with MDM2 and leads to accumulation of p53 by preventing MDM2-mediated degradation. We found no evidence that PTP induces DNA damage or activates any canonical DNA damage signaling, measured by phosphorylation of DNA damage signal molecules such as ATM, Chk2 and H2AX (Fig. 5), which raises the possibility that PTP induces p53 phosphorylation in response to stress other than DNA damage. Recently, MAPKs p38 and Erk1/2 have been implicated in phosphorylation of p53 at Ser15 in response to UV irradiation and cisplatin treatment (23–25). We have demonstrated that PTP induces phosphorylation of Erk1/2 in a time-dependent manner and that the patterns of phosphorylation of Erk1/2 are similar to those of p53 (Fig. 6A). Inhibition of Erk1/2 activation (Fig. 6B) and suppression of Erk1/2 expression with siRNA (Fig. 6C) reduces the levels of p53 phosphorylation. Phosphorylation of p53 by PTP was significantly inhibited by knockdown of either Erk1 or Erk2; however, the total p53 level was decreased by only a small amount in Erk2-suppressed cells. This suggests that, whereas Erk1 and 2 both participate in activation of p53 after exposure to PTP, Erk1 appears to play a more important role than Erk2.

Acetylation of p53 is a powerful mechanism of p53 activation. It promotes p53 stabilization through inhibition of the interaction of MDM2 and p53. It also prevents ubiquitination at the same site and recruits cofactors for the promoter-specific activator of p53 transcription activity (19,26,27). Six lysine residues (Lys370, Lys372, Lys373, Lys381, Lys382 and Lys386) in the C-terminal regulatory domain are acetylated by p300/CBP or PCAF and ubiquitinated by MDM2. We observed that PTP induces acetylation of p53 at Lys382 and of histone H3 at Lys14 (Fig. 7A). Also, inhibition of p300 mostly reduces the level of PTP-induced p53 acetylation (Fig. 7B and C). Although specific phosphorylation of p53 at residue Ser15 could be one activation step leading to p53–p300/CBP complex formation and subsequent p53 acetylation by p300/CBP, Ser15 phosphorylation is not the only mechanism that can lead to p53 acetylation. Several studies reported that actinomycin D is also a powerful reagent in inducing p53 acetylation. However, it does not phosphorylate p53 at Ser15 (28,29). Kuroda et al (30) reported that, when rRNA transcription was suppressed by nucleolar stress, MyBBP1A translocated to the nucleoplasm and promoted p53–p300 interaction to enhance acetylation of p53. However, the mechanism of p53 acetylation without Ser15 phosphorylation is not clear.

Histone deacetylases, HDAC1 and SIRT1 maintain steady-state levels of p53 acetylation (31,32). SIRT1 preferentially deacetylates p53 at Lys382 and reduces the activity of p53 to induce the expression of target genes. Although we did demonstrate that PTP induces the interaction between p53 and p300, the interaction between p53 and HDAC1 or SIRT1 was not changed by exposure to PTP in colorectal cancer cells (Fig. 7D). This shows that PTP-induced p53 acetylation is mediated by increased interaction of p300 with p53, and that PTP may not affect the p53-deacetylating activity of SIRT1 and HDAC1.

In the present study, we have demonstrated that inhibition of tumor proliferation and induction of cellular senescence mediated by activation and accumulation of p53 may be important aspects of the antitumor activity of pyrimidine derivative PTP.

Acknowledgements

The present study was supported by the National Nuclear R & D Program of the Ministry of Science, ICT and Future Planning, Republic of Korea (50541-2013).

Abbreviations:

PTP

N-[2-(dimethylamino)ethyl]-2,3-dimethyl-4-oxo-4H-pyrido[1,2-a]thieno[2,3-d]pyrimidine-9-carboxamide

References

1 

Vousden KH: p53: Death Star. Cell. 103:691–694. 2000. View Article : Google Scholar : PubMed/NCBI

2 

Vogelstein B, Lane D and Levine AJ: Surfing the p53 network. Nature. 408:307–310. 2000. View Article : Google Scholar : PubMed/NCBI

3 

Juven T, Barak Y, Zauberman A, George DL and Oren M: Wild type p53 can mediate sequence-specific transactivation of an internal promoter within the mdm2 gene. Oncogene. 8:3411–3416. 1993.PubMed/NCBI

4 

Barak Y, Juven T, Haffner R and Oren M: mdm2 expression is induced by wild type p53 activity. EMBO J. 12:461–468. 1993.PubMed/NCBI

5 

Miyashita T, Harigai M, Hanada M and Reed JC: Identification of a p53-dependent negative response element in the bcl-2 gene. Cancer Res. 54:3131–3135. 1994.PubMed/NCBI

6 

Banin S, Moyal L, Shieh SY, Anderson CW, Chessa L, Smorodinsky NI, Prives C, Reiss Y, Shiloh Y and Ziv Y: Enhanced phosphorylation of p53 by ATM in response to DNA damage. Science. 281:1674–1677. 1998. View Article : Google Scholar : PubMed/NCBI

7 

Tibbetts RS, Brumbaugh KM, Williams JM, Sarkaria JN, Cliby WA, Shieh SY, Taya Y, Prives C and Abraham RT: A role for ATR in the DNA damage-induced phosphorylation of p53. Genes Dev. 13:152–157. 1999. View Article : Google Scholar : PubMed/NCBI

8 

Bykov VJ, Issaeva N, Shilov A, Hultcrantz M, Pugacheva E, Chumakov P, Bergman J, Wiman KG and Selivanova G: Restoration of the tumor suppressor function to mutant p53 by a low-molecular-weight compound. Nat Med. 8:282–288. 2002. View Article : Google Scholar : PubMed/NCBI

9 

Miyachi M, Kakazu N, Yagyu S, Katsumi Y, Tsubai-Shimizu S, Kikuchi K, Tsuchiya K, Iehara T and Hosoi H: Restoration of p53 pathway by nutlin-3 induces cell cycle arrest and apoptosis in human rhabdomyosarcoma cells. Clin Cancer Res. 15:4077–4084. 2009. View Article : Google Scholar : PubMed/NCBI

10 

Dai F, Chen Y, Song Y, Huang L, Zhai D, Dong Y, Lai L, Zhang T, Li D, Pang X, Liu M and Yi Z: A natural small molecule Harmine inhibits angiogenesis and suppresses tumour growth through activation of p53 in endothelial cells. PLoS One. 7:e521622012. View Article : Google Scholar : PubMed/NCBI

11 

Zhang Q, Zeng SX, Zhang Y, Zhang Y, Ding D, Ye Q, Meroueh SO and Lu H: A small molecule Inauhzin inhibits SIRT1 activity and suppresses tumour growth through activation of p53. EMBO Mol Med. 4:298–312. 2012. View Article : Google Scholar : PubMed/NCBI

12 

Jain KS, Chitre TS, Miniyar PB, Kathiravan MK, Bendre VS, Veer VS, Shahane SR and Shishoo CJ: Biological and medicinal significance of pyrimidines. Curr Sci. 90:793–803. 2006.

13 

Zhang N, Ayral-Kaloustian S, Nguyen T, Hernandez R and Beyer C: 2-Cyanoaminopyrimidines as a class of antitumor agents that promote tubulin polymerization. Bioorg Med Chem Lett. 17:3003–3005. 2007. View Article : Google Scholar : PubMed/NCBI

14 

Cocco MT, Congiu C, Lilliu V and Onnis V: Synthesis and in vitro antitumoral activity of new hyrazinopyriminide-5-carbonitrile derivatives. Bioorg Med Chem. 14:366–372. 2006. View Article : Google Scholar : PubMed/NCBI

15 

Cocco MT, Congiu C, Lilliu V and Onnis V: Synthesis of new N-(2-(trifluoromethyl)pyridine-yl)anthranilic acid derivatives and their evaluation as anticancer agents. Bioorg Med Chem Lett. 14:5787–5791. 2004. View Article : Google Scholar : PubMed/NCBI

16 

Longley DB, Harkin DP and Johnston PG: 5-Fluorouracil: mechanisms of action and clinical stratagies. Nat Rev Cancer. 3:330–338. 2003. View Article : Google Scholar : PubMed/NCBI

17 

Lim MJ, Ahn JY, Han Y, Yu CH, Kim MH, Lee SL, Lim DS and Song JY: Acriflavine enhances radiosensitivity of colon cancer cells through endoplasmic reticulum stress-mediated apoptosis. Int J Biochem Cell Biol. 44:1214–1222. 2012. View Article : Google Scholar

18 

Harris SL and Levine AJ: The p53 pathway: positive and negative feedback loops. Oncogene. 24:2899–2908. 2005. View Article : Google Scholar : PubMed/NCBI

19 

Haupt Y, Maya R, Kazaz A and Oren M: Mdm2 promotes the rapid degradation of p53. Nature. 387:296–299. 1997. View Article : Google Scholar : PubMed/NCBI

20 

Demidenko ZN, Korotchkina LG, Gudkov AV and Blagosklonny MV: Paradoxical suppression of cellular senescence by p53. Proc Natl Acd Sci USA. 107:9660–9664. 2010. View Article : Google Scholar : PubMed/NCBI

21 

Hofseth LJ, Hussain SP and Harris CC: p53: 25 years after its discovery. Trends Pharmacol. 25:177–181. 2004.

22 

Korotchkina LG, Leontieva OV, Bukreeva EI, Demidenko ZN, Gudkov AV and Blagosklonny MV: The choice between p53-induced senescence and quiescence is determined in part by the mTOR pathway. Aging (Albany, NY). 2:344–352. 2010.PubMed/NCBI

23 

Melnikova VO, Santamaria AB, Bolshakov SV and Ananthaswamy HN: Mutant p53 is constitutively phosphorylated at Serine 15 in UV-induced mouse skin tumors: involvement of ERK1/2 MAP kinase. Oncogene. 22:5958–5966. 2003. View Article : Google Scholar : PubMed/NCBI

24 

Persons DL, Yazlovitskaya EM and Pelling JC: Effect of extra-cellular signal-regulated kinase on p53 accumulation in response to cisplatin. J Biol Chem. 275:35778–35785. 2000. View Article : Google Scholar : PubMed/NCBI

25 

She QB, Chen N and Dong Z: ERKs and p38 kinase phosphorylate p53 protein at serine 15 in response to UV radiation. J Biol Chem. 275:20444–20449. 2000. View Article : Google Scholar : PubMed/NCBI

26 

Kubbutat MH, Jones SN and Vousden KH: Regulation of p53 stability by Mdm2. Nature. 387:299–303. 1997. View Article : Google Scholar : PubMed/NCBI

27 

Maltzman W and Czyzyk L: UV irradiation stimulates levels of p53 cellular tumor antigen in nontransformed mouse cells. Mol Cell Biol. 4:1689–1694. 1984.PubMed/NCBI

28 

Ashcroft M, Taya Y and Vousden KH: Stress signals utilize multiple pathways to stabilize p53. Mol Cell Biol. 20:3224–3233. 2000. View Article : Google Scholar : PubMed/NCBI

29 

Ito A, Lai CH, Zhao X, Saito S, Hamilton MH, Appella E and Yao TP: p300/CBP-mediated p53 acetylation is commonly induced by p53-activating agents and inhibited by MDM2. EMBO J. 20:1331–1340. 2001. View Article : Google Scholar : PubMed/NCBI

30 

Kuroda T, Murayama A, Katagiri N, Ohta Y, Fujita E, Masumoto H, Ema M, Takahashi S, Kimura K and Yanagisawa J: RNA content in the nucleolus alters p53 acetylation via MYBBP1A. EMBO J. 30:1054–1066. 2011. View Article : Google Scholar : PubMed/NCBI

31 

Barneda-Zahonero B and Parra M: Histone deacetylases and cancer. Mol Oncol. 6:579–589. 2012. View Article : Google Scholar

32 

Vaziri H, Dessain SK, Eaton EN, Imai SI, Frye RA, Pandita TK, Guarente L and Weinberg RA: hSIR2SIRT1 functions as an NAD-dependent p53 deacetylation. Cell. 107:149–159. 2001. View Article : Google Scholar

Related Articles

  • Abstract
  • View
  • Download
  • Twitter
Copy and paste a formatted citation
Spandidos Publications style
Kang MA, Kim M, Kim JY, Shin Y, Song J and Jeong J: A novel pyrido-thieno-pyrimidine derivative activates p53 through induction of phosphorylation and acetylation in colorectal cancer cells. Int J Oncol 46: 342-350, 2015.
APA
Kang, M.A., Kim, M., Kim, J.Y., Shin, Y., Song, J., & Jeong, J. (2015). A novel pyrido-thieno-pyrimidine derivative activates p53 through induction of phosphorylation and acetylation in colorectal cancer cells. International Journal of Oncology, 46, 342-350. https://doi.org/10.3892/ijo.2014.2720
MLA
Kang, M. A., Kim, M., Kim, J. Y., Shin, Y., Song, J., Jeong, J."A novel pyrido-thieno-pyrimidine derivative activates p53 through induction of phosphorylation and acetylation in colorectal cancer cells". International Journal of Oncology 46.1 (2015): 342-350.
Chicago
Kang, M. A., Kim, M., Kim, J. Y., Shin, Y., Song, J., Jeong, J."A novel pyrido-thieno-pyrimidine derivative activates p53 through induction of phosphorylation and acetylation in colorectal cancer cells". International Journal of Oncology 46, no. 1 (2015): 342-350. https://doi.org/10.3892/ijo.2014.2720
Copy and paste a formatted citation
x
Spandidos Publications style
Kang MA, Kim M, Kim JY, Shin Y, Song J and Jeong J: A novel pyrido-thieno-pyrimidine derivative activates p53 through induction of phosphorylation and acetylation in colorectal cancer cells. Int J Oncol 46: 342-350, 2015.
APA
Kang, M.A., Kim, M., Kim, J.Y., Shin, Y., Song, J., & Jeong, J. (2015). A novel pyrido-thieno-pyrimidine derivative activates p53 through induction of phosphorylation and acetylation in colorectal cancer cells. International Journal of Oncology, 46, 342-350. https://doi.org/10.3892/ijo.2014.2720
MLA
Kang, M. A., Kim, M., Kim, J. Y., Shin, Y., Song, J., Jeong, J."A novel pyrido-thieno-pyrimidine derivative activates p53 through induction of phosphorylation and acetylation in colorectal cancer cells". International Journal of Oncology 46.1 (2015): 342-350.
Chicago
Kang, M. A., Kim, M., Kim, J. Y., Shin, Y., Song, J., Jeong, J."A novel pyrido-thieno-pyrimidine derivative activates p53 through induction of phosphorylation and acetylation in colorectal cancer cells". International Journal of Oncology 46, no. 1 (2015): 342-350. https://doi.org/10.3892/ijo.2014.2720
Follow us
  • Twitter
  • LinkedIn
  • Facebook
About
  • Spandidos Publications
  • Careers
  • Cookie Policy
  • Privacy Policy
How can we help?
  • Help
  • Live Chat
  • Contact
  • Email to our Support Team