Spandidos Publications Logo
  • About
    • About Spandidos
    • Aims and Scopes
    • Abstracting and Indexing
    • Editorial Policies
    • Reprints and Permissions
    • Job Opportunities
    • Terms and Conditions
    • Contact
  • Journals
    • All Journals
    • Oncology Letters
      • Oncology Letters
      • Information for Authors
      • Editorial Policies
      • Editorial Board
      • Aims and Scope
      • Abstracting and Indexing
      • Bibliographic Information
      • Archive
    • International Journal of Oncology
      • International Journal of Oncology
      • Information for Authors
      • Editorial Policies
      • Editorial Board
      • Aims and Scope
      • Abstracting and Indexing
      • Bibliographic Information
      • Archive
    • Molecular and Clinical Oncology
      • Molecular and Clinical Oncology
      • Information for Authors
      • Editorial Policies
      • Editorial Board
      • Aims and Scope
      • Abstracting and Indexing
      • Bibliographic Information
      • Archive
    • Experimental and Therapeutic Medicine
      • Experimental and Therapeutic Medicine
      • Information for Authors
      • Editorial Policies
      • Editorial Board
      • Aims and Scope
      • Abstracting and Indexing
      • Bibliographic Information
      • Archive
    • International Journal of Molecular Medicine
      • International Journal of Molecular Medicine
      • Information for Authors
      • Editorial Policies
      • Editorial Board
      • Aims and Scope
      • Abstracting and Indexing
      • Bibliographic Information
      • Archive
    • Biomedical Reports
      • Biomedical Reports
      • Information for Authors
      • Editorial Policies
      • Editorial Board
      • Aims and Scope
      • Abstracting and Indexing
      • Bibliographic Information
      • Archive
    • Oncology Reports
      • Oncology Reports
      • Information for Authors
      • Editorial Policies
      • Editorial Board
      • Aims and Scope
      • Abstracting and Indexing
      • Bibliographic Information
      • Archive
    • Molecular Medicine Reports
      • Molecular Medicine Reports
      • Information for Authors
      • Editorial Policies
      • Editorial Board
      • Aims and Scope
      • Abstracting and Indexing
      • Bibliographic Information
      • Archive
    • World Academy of Sciences Journal
      • World Academy of Sciences Journal
      • Information for Authors
      • Editorial Policies
      • Editorial Board
      • Aims and Scope
      • Abstracting and Indexing
      • Bibliographic Information
      • Archive
    • International Journal of Functional Nutrition
      • International Journal of Functional Nutrition
      • Information for Authors
      • Editorial Policies
      • Editorial Board
      • Aims and Scope
      • Abstracting and Indexing
      • Bibliographic Information
      • Archive
    • International Journal of Epigenetics
      • International Journal of Epigenetics
      • Information for Authors
      • Editorial Policies
      • Editorial Board
      • Aims and Scope
      • Abstracting and Indexing
      • Bibliographic Information
      • Archive
    • Medicine International
      • Medicine International
      • Information for Authors
      • Editorial Policies
      • Editorial Board
      • Aims and Scope
      • Abstracting and Indexing
      • Bibliographic Information
      • Archive
  • Articles
  • Information
    • Information for Authors
    • Information for Reviewers
    • Information for Librarians
    • Information for Advertisers
    • Conferences
  • Language Editing
Spandidos Publications Logo
  • About
    • About Spandidos
    • Aims and Scopes
    • Abstracting and Indexing
    • Editorial Policies
    • Reprints and Permissions
    • Job Opportunities
    • Terms and Conditions
    • Contact
  • Journals
    • All Journals
    • Biomedical Reports
      • Information for Authors
      • Editorial Policies
      • Editorial Board
      • Aims and Scope
      • Abstracting and Indexing
      • Bibliographic Information
      • Archive
    • Experimental and Therapeutic Medicine
      • Information for Authors
      • Editorial Policies
      • Editorial Board
      • Aims and Scope
      • Abstracting and Indexing
      • Bibliographic Information
      • Archive
    • International Journal of Epigenetics
      • Information for Authors
      • Editorial Policies
      • Editorial Board
      • Aims and Scope
      • Abstracting and Indexing
      • Bibliographic Information
      • Archive
    • International Journal of Functional Nutrition
      • Information for Authors
      • Editorial Policies
      • Editorial Board
      • Aims and Scope
      • Abstracting and Indexing
      • Bibliographic Information
      • Archive
    • International Journal of Molecular Medicine
      • Information for Authors
      • Editorial Policies
      • Editorial Board
      • Aims and Scope
      • Abstracting and Indexing
      • Bibliographic Information
      • Archive
    • International Journal of Oncology
      • Information for Authors
      • Editorial Policies
      • Editorial Board
      • Aims and Scope
      • Abstracting and Indexing
      • Bibliographic Information
      • Archive
    • Medicine International
      • Information for Authors
      • Editorial Policies
      • Editorial Board
      • Aims and Scope
      • Abstracting and Indexing
      • Bibliographic Information
      • Archive
    • Molecular and Clinical Oncology
      • Information for Authors
      • Editorial Policies
      • Editorial Board
      • Aims and Scope
      • Abstracting and Indexing
      • Bibliographic Information
      • Archive
    • Molecular Medicine Reports
      • Information for Authors
      • Editorial Policies
      • Editorial Board
      • Aims and Scope
      • Abstracting and Indexing
      • Bibliographic Information
      • Archive
    • Oncology Letters
      • Information for Authors
      • Editorial Policies
      • Editorial Board
      • Aims and Scope
      • Abstracting and Indexing
      • Bibliographic Information
      • Archive
    • Oncology Reports
      • Information for Authors
      • Editorial Policies
      • Editorial Board
      • Aims and Scope
      • Abstracting and Indexing
      • Bibliographic Information
      • Archive
    • World Academy of Sciences Journal
      • Information for Authors
      • Editorial Policies
      • Editorial Board
      • Aims and Scope
      • Abstracting and Indexing
      • Bibliographic Information
      • Archive
  • Articles
  • Information
    • For Authors
    • For Reviewers
    • For Librarians
    • For Advertisers
    • Conferences
  • Language Editing
Login Register Submit
  • This site uses cookies
  • You can change your cookie settings at any time by following the instructions in our Cookie Policy. To find out more, you may read our Privacy Policy.

    I agree
Search articles by DOI, keyword, author or affiliation
Search
Advanced Search
presentation
International Journal of Oncology
Join Editorial Board Propose a Special Issue
Print ISSN: 1019-6439 Online ISSN: 1791-2423
Journal Cover
March-2015 Volume 46 Issue 3

Full Size Image

Cover Legend PDF

Sign up for eToc alerts
Recommend to Library

Journals

International Journal of Molecular Medicine

International Journal of Molecular Medicine

International Journal of Molecular Medicine is an international journal devoted to molecular mechanisms of human disease.

International Journal of Oncology

International Journal of Oncology

International Journal of Oncology is an international journal devoted to oncology research and cancer treatment.

Molecular Medicine Reports

Molecular Medicine Reports

Covers molecular medicine topics such as pharmacology, pathology, genetics, neuroscience, infectious diseases, molecular cardiology, and molecular surgery.

Oncology Reports

Oncology Reports

Oncology Reports is an international journal devoted to fundamental and applied research in Oncology.

Experimental and Therapeutic Medicine

Experimental and Therapeutic Medicine

Experimental and Therapeutic Medicine is an international journal devoted to laboratory and clinical medicine.

Oncology Letters

Oncology Letters

Oncology Letters is an international journal devoted to Experimental and Clinical Oncology.

Biomedical Reports

Biomedical Reports

Explores a wide range of biological and medical fields, including pharmacology, genetics, microbiology, neuroscience, and molecular cardiology.

Molecular and Clinical Oncology

Molecular and Clinical Oncology

International journal addressing all aspects of oncology research, from tumorigenesis and oncogenes to chemotherapy and metastasis.

World Academy of Sciences Journal

World Academy of Sciences Journal

Multidisciplinary open-access journal spanning biochemistry, genetics, neuroscience, environmental health, and synthetic biology.

International Journal of Functional Nutrition

International Journal of Functional Nutrition

Open-access journal combining biochemistry, pharmacology, immunology, and genetics to advance health through functional nutrition.

International Journal of Epigenetics

International Journal of Epigenetics

Publishes open-access research on using epigenetics to advance understanding and treatment of human disease.

Medicine International

Medicine International

An International Open Access Journal Devoted to General Medicine.

Journal Cover
March-2015 Volume 46 Issue 3

Full Size Image

Cover Legend PDF

Sign up for eToc alerts
Recommend to Library

  • Article
  • Citations
    • Cite This Article
    • Download Citation
    • Create Citation Alert
    • Remove Citation Alert
    • Cited By
  • Similar Articles
    • Related Articles (in Spandidos Publications)
    • Similar Articles (Google Scholar)
    • Similar Articles (PubMed)
  • Download PDF
  • Download XML
  • View XML
Article

Luteolin acts as a radiosensitizer in non‑small cell lung cancer cells by enhancing apoptotic cell death through activation of a p38/ROS/caspase cascade

  • Authors:
    • Hyun‑Ji Cho
    • Kwang‑Chul Ahn
    • Jae Yeon Choi
    • Sang‑Gu Hwang
    • Wun‑Jae Kim
    • Hong‑Duck Um
    • Jong Kuk Park
  • View Affiliations / Copyright

    Affiliations: Department of Radiation Cancer Research, Korea Institute of Radiological and Medical Sciences, Seoul 139‑706, Republic of Korea, Department of Urology, College of Medicine, Chungbuk National University, Cheongju, Chungbuk 361‑763, Republic of Korea
  • Pages: 1149-1158
    |
    Published online on: January 9, 2015
       https://doi.org/10.3892/ijo.2015.2831
  • Expand metrics +
Metrics: Total Views: 0 (Spandidos Publications: | PMC Statistics: )
Metrics: Total PDF Downloads: 0 (Spandidos Publications: | PMC Statistics: )
Cited By (CrossRef): 0 citations Loading Articles...

This article is mentioned in:



Abstract

To improve radiation therapy, the development of effective radiosensitizer is required. Fifty percent inhibitory concentration (IC50) values of 3',4',5',7'‑tetrahydroxyflavone (luteolin) against NCI‑H460 and ‑H1299 non‑small cell lung cancer (NSCLC) cells were determined using 3‑(4,5‑dimethylthiazol‑2‑yl)‑2,5‑diphenyltetrazolium bromide (MTT) assays. Radiosensitizing activity was assessed in vitro by treating cells with luteolin prior to irradiation of γ‑ionizing radiation (IR), and performing cell count and clonogenic assays. Cell signaling pathways involved in the radiosensitizing effects of luteolin were examined using propidium iodide (PI) uptake, reactive oxygen species (ROS) detection and immunoblot assays, with or without specific chemical inhibitors. Apoptotic cell death was confirmed by PI uptake and immunoblot assays. In vivo radiosensitizing activity was tested using an NCI‑H460 cell xenograft model in nude mice. Tumor size was measured and apoptosis was determined with terminal deoxynucleotidyl transferase dUTP nick end labeling (TUNEL) assay in animals in four treatment groups: mock‑treated control, luteolin only, IR only, and luteolin plus IR. Treatment with luteolin or IR induced NSCLC cell death in vitro, but the combination of luteolin pre‑treatment and IR was more effective than either agent alone, yielding dose enhancement ratios (DERs) of 1.22 and 1.35 for NCI‑H460 and ‑H1299 cells, respectively. Combined treatment with luteolin and IR enhanced apoptotic cell death in association with downregulation of B‑cell lymphoma 2 (Bcl‑2) and activation of caspase‑3, ‑8, and ‑9; it also induced phosphorylation of p38 mitogen‑activated protein kinase (MAPK) and ROS accumulation. Inhibition of p38 MAPK decreased ROS production, and inhibition of either p38 MAPK or ROS production attenuated apoptotic cell death and activation of caspase‑8 and ‑9. In a xenograft model, tumor growth was delayed by 21.8 days in the luteolin/IR combination group compared with controls, and apoptotic cell death was increased. The enhancement factor of the luteolin and IR combination was 1.83. Collectively, these findings indicate that luteolin acts as a radiosensitizer by enhancing apoptotic cell death through activation of a p38/ROS/caspase cascade.

Introduction

Lung cancer is among the most lethal diseases worldwide. For non-small cell lung cancer (NSCLC) in particular, the 5-year survival rate is very low (1). Three main therapeutic modalities are used to treat NSCLC: surgery, radio- and chemotherapy. Both radio- and chemotherapy often evoke therapeutic resistance, which is a major obstacle encountered during the treatment of all types of cancer, including NSCLC. One approach that is being used to enhance therapeutic efficacy and improve cancer patient survival in a variety of cancer settings is combination treatment with anticancer drugs and radio-therapy. This approach is based on the premise that anticancer drugs act via a different mechanism than radiotherapy and, importantly, may enhance the sensitivity of the cancer to the effects of ionizing radiation (IR). Among existing anticancer drugs that have been used as radiotherapy-enhancing agents, or ‘radiosensitizers’, are non-steroidal anti-inflammatory drugs, 5-fluorouracil, paclitaxel (and related taxane derivatives), and gemcitabine (2–7). Although many chemo-radiotherapy trials have been conducted using well-known anticancer drugs, developing new radiosensitizers that are more effective and less toxic remains an important priority (8–10).

With the advent of molecular biology has come the identification of new molecular markers of cancer with the potential to serve as targets of therapeutic drug candidates (11). There is considerable research interest in these markers, with both academic and industry researchers seeking to develop novel, targeted drugs or therapeutic antibodies for personalized therapy. Likewise, research on radiosensitizer development has also focused on developing targeted agents (8). But the development of novel therapeutic reagents is a costly and time-consuming process; therefore, conventional agents with confirmed biological safety or that have shown anticancer effects are also receiving renewed attention (12,13).

3′,4′,5′,7′-Tetrahydroxyflavone (luteolin) is a flavonoid isolated from various plants, including edible and traditional medicinal plants. Flavonoids are secondary metabolites of plants characterized by their diphenylpropane structure (C6-C3-C6). Numerous investigations have sought to identify links between the consumption of food containing high concentrations of luteolin and beneficial effects on several chronic diseases, but have been unable to confirm a correlation. Although physiological effects of luteolin in foods have not been established, purified luteolin and several of its derivatives have been shown to exhibit various, significant biological effects, including antioxidant, anti-inflammatory, antimicrobial, and cancer chemotherapeutic/chemoprevention activity, among others (14). The anticancer effects of luteolin, in particular, have been actively investigated. These studies have reported that luteolin modulates various aspects of the cancer cell machinery, inhibiting CDK2 and causing cell cycle arrest in G0/G1, disrupting cellular homeostasis by depleting ATP and inhibiting glucose uptake, and inducing apoptosis through activation of caspases or promotion of mitochondrial dysfunction by proapoptotic B-cell lymphoma 2 (Bcl-2) proteins, among other actions. Moreover, numerous studies have shown that luteolin suppresses the growth of cancer cell lines in vitro as well as cancer xenografts in vivo (15).

In this study, we examined the anticancer effects of luteolin and determined its 50% inhibitory concentration (IC50) values against NSCLC cell lines. We also assessed the effects of combined treatment with luteolin and IR on IC50 values and demonstrated that combination treatment enhanced apoptotic cell death in vitro and in vivo through activation of a p38/ROS/caspase cascade.

Materials and methods

Cell culture and chemicals

The human NSCLC cell lines, NCI-H1299 and -H460, were purchased from American Type Culture Collection (Rockville, MD, USA). SB203580, N-acetyl-L-cysteine (NAC), 2′,7′-dichlorofluorescin diacetate (DCF-DA) and carbobenzoxy-valyl-alanyl-aspartyl-[O-methyl]-fluoromethylketone (z-VAD-fmk) were obtained from Calbiochem (La Jolla, CA, USA). Luteolin was purchased from Sigma-Aldrich (St. Louis, MO, USA).

Immunoblot analysis

NCI-H1299 and -H460 cells were seeded in 60-mm cell culture dishes and treated under various experimental conditions. Treated cells were trypsinized, washed with ice-cold phosphate-buffered saline (PBS), and collected by centrifugation. Whole-cell lysates were prepared from harvested cells by incubating cell pellets in RIPA buffer [50 mmol/l Tris pH 8.0, 150 mmol/l NaCl, 1% NP-40, 0.5% deoxycholic acid, and 0.1% sodium dodecyl sulfate (SDS)] containing a protease and phosphatase inhibitor cocktail (Sigma-Aldrich). Proteins in cell lysates were separated SDS-polyacrylamide gel electrophoresis (PAGE) on 12% gels and transferred to nitrocellulose membranes (Invitrogen Life Technologies, Carlsbad, CA, USA). Membranes were incubated with primary antibodies against caspase-3, -8 and -9, Bcl-2, phospho-p38, and p38 (Cell Signaling Technology, Inc., Beverly, MA, USA). An anti-β-actin antibody (Santa Cruz Biotechnology, Inc., Santa Cruz, CA, USA) was used as a control for equal loading. After washing with PBS/Tween-20 (PBST), membranes were incubated with the appropriate secondary antibody. Immunoreactive proteins were detected using a chemiluminescence kit (Thermo Fisher Scientific, Inc., Rockford, IL, USA). Relative band densities of target proteins, determined densitometrically and normalized to those of β-actin in each experiment, were analyzed using ImageJ software (NIH, Bethesda, MD, USA).

MTT assay and IC50 determination

NCI-H460 and -H1299 cells were seeded onto 96-well plates (4×103 cells/well) and treated with different concentrations (10, 20, 30, 40, 50 and 100 μM) of luteolin. After incubating for 72 h, 50 μl of 3-(4,5-dimethylthiazol-2-yl)-2,5-diphenyltetrazolium bromide (MTT) solution (2 mg/ml) were added to each well and the plates were incubated for additional 2 h at 37°C. Dark-blue formazan crystals generated by the activity of live cells were dissolved in 150 μl of dimethyl sulfoxide (DMSO), and the absorbance of individual wells at 545 nm was determined using a microplate reader (Original Multiskan; Thermo Fisher Scientific, Inc., Waltham, MA, USA). IC50 values were calculated from a concentration-response analysis performed using SoftMax Pro (Molecular Devices, Sunnyvale, CA, USA).

Clonogenic assay

NCI-H460 and -H1299 cells were seeded in triplicate 60-mm dishes at cell concentrations estimated to yield 20–100 colonies/dish (100, 200, 400, 600 and 1,000 cells/dish). After 24 h of incubation, NCI-H460 and -H1299 cells were pre-treated with 20 or 30 μM luteolin for 6 h and then exposed to different doses of IR (1, 3, 5, or 7 Gy) using 137Cs as a radiation source [Atomic Energy of Canada Limited (AECL), Mississauga, ON, Canada]. Cells were cultured for 10–14 days, and colonies >200 μm in diameter were counted using a colony counter (Imaging Products International, Inc., Chantilly, VA, USA). Dose enhancement ratios (DERs) were calculated as described previously (16).

Cell counting assay

Cells were seeded at a density of 1×105 cells in 60-mm dishes, and treated with luteolin (20 or 30 μM) or left untreated. After 6 h, cells were exposed to IR (2 or 3 Gy) and incubated for 72 h. Thereafter, the number of cells in each group was determined by counting under a microscope using a hemocytometer.

Propidium iodide uptake assay

Propidium iodide (PI) (Sigma-Aldrich) was used to detect apoptotic cell death. Cells were seeded at a density of 1×105 cells/well in 6-well plates and then pre-incubated with or without luteolin for 6 h. Cells were then exposed to IR (2 or 3 Gy) and incubated for 72 h. Cells were then washed twice with cold PBS and resuspended in 200 μl of 5 μg/ml PI solution. Apoptosis was detected and analyzed using a FACSort flow cytometer (Becton-Dickinson, Franklin Lakes, NJ, USA).

Xenograft size determination and TUNEL assay

A xenograft model for evaluating the in vivo effect of luteolin was created by injecting 6-week-old BALB/cAnNCrj-nu/nu strain mice (Charles River Laboratories Japan, Inc., Kanagawa, Japan) with NCI-H460 cells (1×107). Mice were divided into four groups (5 mice/group): control (mock treated), IR only, luteolin only, and luteolin and IR (combination treatment). When xenografts reached ~100–120 mm3, mice in luteolin only and combination treatment groups were subcutaneously injected with 10 mg/kg of luteolin; for IR-only and control groups, mice were injected with an equal volume of vehicle solution (DMSO). After 6 h, IR-only and combination treatment groups were irradiated with 5 Gy. This protocol was repeated three times at 5-day intervals for 35 days. Tumor dimensions (long and short axis) were detected over 35 days and tumor volumes were calculated as (short axis2 × long axis)/2. For irradiation, mice were anesthetized by intraperitoneal injection of 100 μl of Zoletil (Virbac Laboratories, Carros, France), then fixed to an acrylic plate and locally irradiated with a 60Co γ-ray source (Theratrom 780; AECL). Body parts other than tumor xenografts were protected with lead blocks. For terminal deoxynucleotidyl transferase dUTP nick end labeling (TUNEL) assays, xenografts were extracted, fixed with formaldehyde, and then embedded in a paraffin block. Sliced tissues were stained and analyzed with an ApopTag TUNEL assay kit (Merck KGaA, Darmstadt, Germany) as described by the manufacturer. Tumor growth delay values were calculated as described in Table I.

Table I

Analysis of tumor growth delay.

Table I

Analysis of tumor growth delay.

TreatmentDaysaGrowth delayb
Control7.8
Luteolin only124.2
IR only17.49.6
Luteolin + IR29.621.8
Enhancement factorc1.83

a Time required for tumors to reach a volume of 1,500 mm3.

b Additional time required for tumors to reach a volume of 1,500 mm3 compared with control.

c Calculated as (growth delay for combination - growth delay for luteolin only)/growth delay for IR only.

{ label (or @symbol) needed for fn[@id='tfn4-ijo-46-03-1149'] } Luteolin, 3′,4′,5′,7′-tetrahydroxyflavone; IR, ionizing radiation.

ROS detection assay

Reactive oxygen species (ROS) detection assays were performed as described previously (17). Cells were seeded at a density of 1×105 cells/well in 6-well plates and pre-incubated with or without luteolin for 6 h. Cells in IR-only and combination treatment groups were then exposed to 2 Gy of IR, with or without pharmacological inhibitors. After treating for 24 h, cells were trypsinized and incubated with 20 μM DCF-DA for 5 min. ROS were detected and analyzed using a FACSort flow cytometer (Becton-Dickinson).

Statistical analysis

Data were analyzed using GraphPad Prism software (GraphPad Software, Inc., La Jolla, CA, USA), and the significance of differences between experimental groups was determined using Student’s t-test. P<0.05 was considered significant; individual p-values are denoted by asterisks in figures (p<0.05, 0.01 and 0.001). The number above each point or bar in every graph indicates the mean percentage of three independent experiments, and error bars signify standard deviation (SD).

Results

Combined treatment with luteolin and IR enhances cell death

Luteolin (Fig. 1A) is considered an anticancer drug candidate. Accordingly, we determined IC50 values of luteolin against NSCLC cells using MTT assays. The IC50 values were determined to be 20.706 μM in NCI-H460 cells and 25.291 μM in NCI-H1299 cells (Fig. 1B), showing that luteolin alone is capable of killing NSCLC cells, as previously reported (18). To test the radiosensitizing effect of luteolin, we pre-treated NCI-H460 and -H1299 cells with 20 or 30 μM luteolin for 6 h, and then exposed cells to different doses of IR (1, 3, 5 or 7 Gy). Clonogenic (Fig. 2A) and cell counting (Fig. 2B) assays confirmed the radiosensitizing effect of luteolin. Clonogenic assays showed that the survival fraction in the combination treatment group decreased compared with that in the IR-only treatment group. At a survival fraction of 0.25, the DER value was calculated to be 1.22 and 1.35 for NCI-H460 and -H1299 cells, respectively (Fig. 2A). Cell counting assays also showed that the combination of luteolin (20 or 30 μM) and IR (2 or 3 Gy) enhanced cell death (Fig. 2B). Differences in the mean survival rates of NCI-H460 cells between the luteolin-only and combination treatment group (2 Gy IR) were ~36% at 20 μM luteolin and ~15% at 30 μM luteolin (Fig. 2B, upper panel), indicating that the combination of 20 μM luteolin and 2 Gy IR was most effective in these cells. For NCI-H1299 cells (Fig. 2B, lower panel), differences in the mean survival rates between the luteolin-only and combination group (3 Gy IR) were ~12% at 20 μM luteolin and ~17% at 30 μM luteolin, indicating that the combination of 30 μM luteolin and 3 Gy IR was most effective in this cell line. Collectively, these results indicate that luteolin acts as a radiosensitizer against NSCLCs and exerts a much stronger radiosensitizing effect in NCI-H460 cells.

Figure 1

3′,4′,5′,7′-Tetrahydroxyflavone (luteolin) induces non-small cell lung cancer (NSCLC) cell death. (A) Molecular structure of luteolin. (B) Determination of 50% inhibitory concentration (IC50) values for luteolin against NCI-H460 and -H1299 cells by 3-(4,5-dimethylthiazol-2-yl)-2,5-diphenyltetrazolium bromide (MTT) assay. MTT assays were performed during 72 h.

Figure 2

Combined treatment with 3′,4′,5′,7′-tetrahydroxyflavone (luteolin) and ionizing radiation (IR) enhances cell death. (A) Clonogenic assays for NCI-H460 and -H1299 cells treated with the combination of luteolin and IR. (B) Cell counting assay for NCI-H460 and -H1299 cells treated with the combination of luteolin and IR. Lu, luteolin; control, mock-treated control; Lu 20 and 30, groups treated with 20 and 30 μM luteolin only, respectively; 2 and 3 Gy, groups treated with IR only; Lu 20/30 + 2 Gy/3 Gy, combinations of 20 or 30 μM luteolin and 2 or 3 Gy of IR. *P<0.05 and ***p<0.001.

Combined treatment with luteolin and IR enhances apoptotic cell death

Next, we tested which cell death pathway mediated the radiosensitizing effect of luteolin. NCI-H460 and -H1299 cells were pre-treated with 20 or 30 μM luteolin for 6 h, and then irradiated with 2 or 3 Gy IR. After 72 h, cells were harvested and PI uptake was analyzed (Fig. 3A). In NCI-H460 cells, the combination of 20 μM luteolin and 2 Gy IR increased apoptotic cell death by ~48% compared with 2 Gy IR only and by ~23% vs. 20 μM luteolin only (Fig. 3A, left panel). In NCI-H1299 cells, the combination of 30 μM luteolin and 3 Gy IR increased apoptotic cell death by ~50% compared with 3 Gy IR only, and by ~20% vs. 30 μM luteolin only (Fig. 3A, right panel). Immunoblot analyses also showed that these combination-treatment conditions (20 μM luteolin + 2 Gy IR in NCI-H460 and 30 μM luteolin + 3 Gy IR in NCI-H1299) promoted activation of caspase-3, -8 and -9, and decreased Bcl-2 levels (Fig. 3B). Pre-treatment with z-VAD-fmk, a chemical pan-caspase inhibitor, suppressed apoptotic death of NCI-H460 cells induced by combination treatment with luteolin and IR (Fig. 3C).

Figure 3

Combined treatment with 3′,4′,5′,7′-tetrahydroxyflavone (luteolin) and ionizing radiation (IR) enhances apoptotic cell death in vitro. (A) Propidium iodide (PI) uptake assay for NCI-H460 and -H1299 cells receiving mock treatment (control) or treated with luteolin only, IR only, or a combination of luteolin and IR. Control, mock-treated control; Lu 20 and 30, groups treated with 20 and 30 μM luteolin only, respectively; 2 and 3 Gy, groups treated with IR only; Lu 20/30 + 2 Gy/3 Gy, combinations of 20 or 30 μM of luteolin and 2 or 3 Gy of IR. (B) Immunoblot detection of caspase-3, -8 and -9, and B-cell lymphoma 2 (Bcl-2). NCI-H460 cells were mock-treated (control) or were treated with 20 μM luteolin only, 2 Gy IR only, or the combination of 20 μM luteolin and 2 Gy IR. NCI-H1299 cells were mock-treated (control) or were treated with 30 μM luteolin only, 3 Gy IR only, or the combination of 30 μM luteolin and 3 Gy IR. (C) PI uptake assay for NCI-H460 cells treated with a combination of luteolin and IR with or without pre-treatment with 20 μM carbobenzoxy-valyl-alanyl-aspartyl- [O-methyl]-fluoromethylketone (z-VAD-fmk). Samples were harvested after treating for 72 h. **P<0.01 and ***p<0.001.

Phosphorylation of p38 increases ROS production and apoptotic cell death under conditions of combined treatment with luteolin and IR

We next examined modulation of apoptosis-related mitogen-activated protein kinase (MAPK) proteins in NCI-H460 cells by immunoblot analysis, and found that the combination of 20 μM luteolin and 2 Gy IR induced p38 phosphorylation (Fig. 4A). Pre-treatment with SB250358, a specific chemical inhibitor of p38, attenuated apoptotic cell death induced by combination treatment, decreasing the percentage of apoptotic cells by ~18% (Fig. 4B). Blockade of p38 also suppressed activation of caspases (Fig. 4C). Moreover, combined treatment induced ROS production, increasing ROS levels by ~55% compared with controls. Interestingly, inhibition of p38 with SB250358 also blocked ROS production (Fig. 4D). Collectively, these results suggest that p38 might be a major signaling mediator of the radiosensitizing effects of luteolin through its effects on ROS production and apoptotic cell death.

Figure 4

Apoptotic death of NCI-H460 cells induced by combined treatment with 3′,4′,5′,7′-tetrahydroxyflavone (luteolin) and ionizing radiation (IR) is mediated by p38. (A) Immunoblot detection of phosphorylated p38 mitogen-activated protein kinase (MAPK) in NCI-H460 cells receiving mock treatment (control) or treated with 20 μM luteolin only, 2 Gy IR only, or a combination of 20 μM luteolin and 2 Gy IR. Samples were harvested after 24 h. (B) Propidium iodide (PI) uptake assay to determine the role of p38 MAPK in mediating apoptosis induced by the combination of 20 μM luteolin and 2 Gy IR. Samples were pre-treated with SB205358 (SB) (10 μM) or vehicle [dimethyl sulfoxide (DMSO)] for 1 h and then treated with the combination of 20 μM luteolin and 2 Gy IR. Samples were collected after 72 h. (C) Immunoblot assay to detect caspase-8 and -9 induced by the combination of 20 μM luteolin and 2 Gy IR, with or without SB pre-treatment. Samples were pre-treated with SB (10 μM) or vehicle (DMSO) for 1 h and then treated with the combination of 20 μM luteolin and 2 Gy IR. Samples were collected after 72 h. (D) Detection of reactive oxygen species (ROS) production induced by the combination of 20 μM luteolin and 2 Gy IR, with or without SB pre-treatment (10 μM) for 1 h. Samples were harvested 72 h after treatment. *P<0.05 and ***p<0.001.

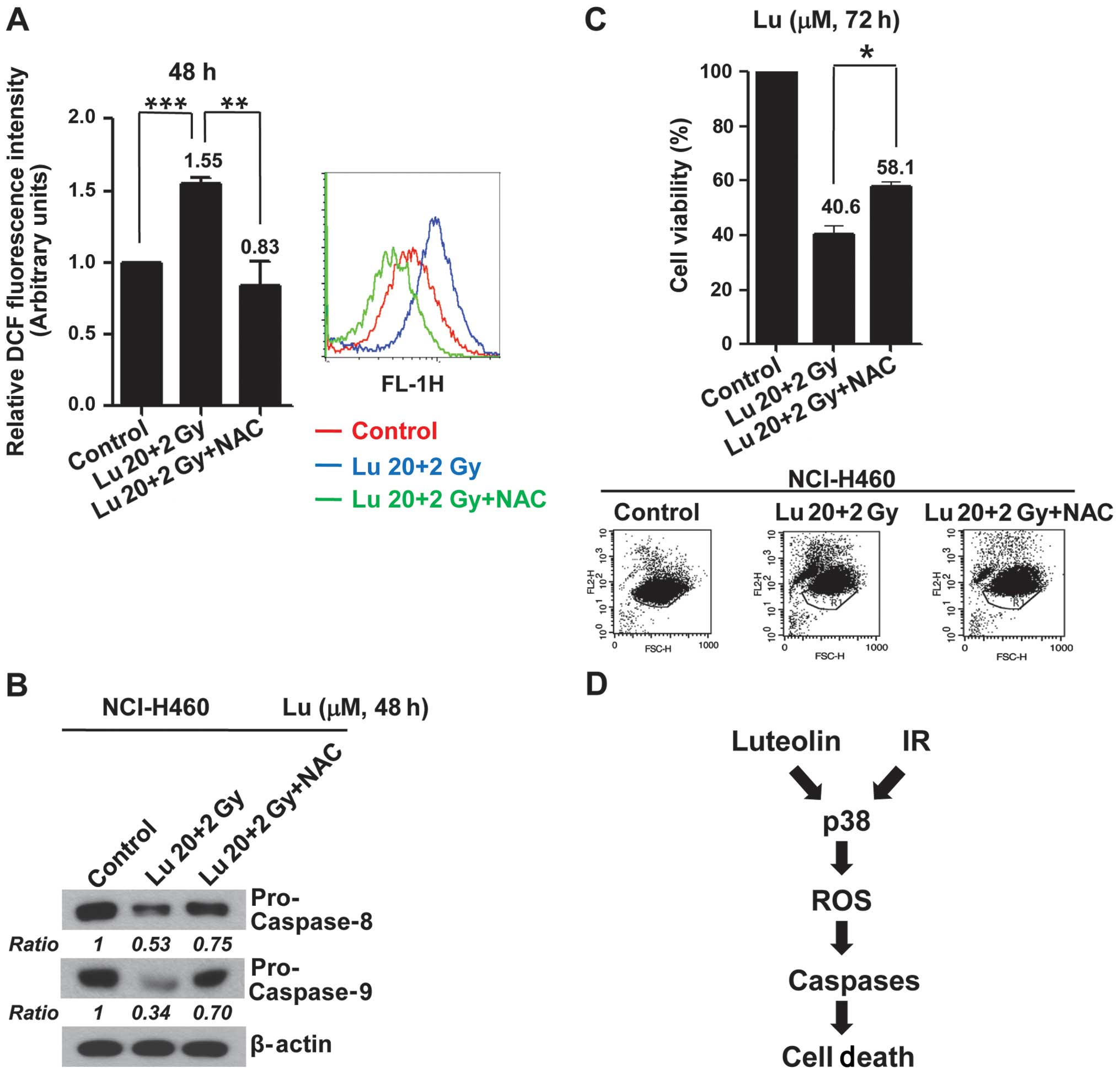
Increased ROS production induced by combined treatment with luteolin and IR mediates apoptotic cell death in vitro

To examine the functional linkage between the p38-dependent generation of ROS and apoptosis, we tested the effects of the ROS scavenger NAC on the caspase activation and apoptosis induced by combined treatment with luteolin and IR. Pre-treatment of NCI-H460 cells with NAC caused a decrease in ROS production induced by combination treatment (Fig. 5A) in association with inhibition of caspase activations (Fig. 5B) and a decrease (~17%) in apoptotic cell death (Fig. 5C). These results indicate that activation of a p38/ROS/caspase cascade might enhance apoptotic cell death and constitute a major intracellular signaling pathway for the radiosensitizing effects of luteolin (Fig. 5D).

Figure 5

p38 mitogen-activated protein kinase (MAPK)-dependent reactive oxygen species (ROS) production mediates apoptotic cell death induced by combined treatment with 3′,4′,5′,7′-tetrahydroxyflavone (luteolin) and ionizing radiation (IR). (A) Detection of ROS production induced by the combination of 20 μM luteolin and 2 Gy IR. NCI-H460 cells were pre-incubated with or without 5 mM N-acetyl-L-cysteine (NAC), and then treated with the combination of 20 μM luteolin and 2 Gy IR for 48 h. (B) Immunoblot detection of caspase-8 and -9 induced by the combination of 20 μM luteolin and 2 Gy IR, with or without pre-incubation with 5 mM NAC for 48 h. (C) Propidium iodide (PI) uptake assay to detect apoptotic cell death under conditions in which ROS production was inhibited. NCI-H460 cells were pre-incubated with or without NAC, and then treated with the combination of 20 μM luteolin and 2 Gy IR. (D) Scheme showing induction of the p38/ROS/caspase cascade by the combination of luteolin and IR. *P<0.05, **p<0.01 and ***p<0.001.

Combined treatment with luteolin and IR enhances apoptotic cell death in vivo

On the basis of the above in vitro results, we tested the radiosensitizing effects of luteolin in vivo using an NCI-H460 cell tumor xenograft model, measuring the time for tumors in each group to reach a volume of 1,500 mm3. Compared with controls, combination treatment resulted in a tumor growth delay of 21.8 days, yielding an enhancement factor of 1.83 (Fig. 6A and Table I). These results suggest that luteolin enhances radiation-induced cell death both in vitro and in vivo. Tumor tissue was excised from mice in each treatment group, as described in Materials and methods, and TUNEL assays were performed (Fig. 6B). Apoptotic cells were counted and plotted as a percentage of the total cell population. The number of apoptotic cells in the combination treatment group was ~3-fold higher than that in the IR-only group, and ~5-fold higher than that in the luteolin-only group. These results clearly suggest that the combination of luteolin and IR enhances cell death by enhancing apoptosis in vivo as well as in vitro.

Figure 6

Combined treatment with 3′,4′,5′,7′-tetrahydroxyflavone (luteolin) and ionizing radiation (IR) enhances cell death in vivo. (A) An NCI-H460 cell xenograft model in nude mice was created and mice were divided into the following four groups (n=5 mice/group): control (mock-treated), IR only (treated with 5 Gy IR only), Lu only (treated with 10 mg/kg luteolin only), and Lu + IR (treated with both 10 mg/kg luteolin and 5 Gy IR), as described in Materials and methods. (B) Analysis of xenograft tumor tissue by terminal deoxynucleotidyl transferase dUTP nick end labeling (TUNEL) assay. Left panel: quantitative results of TUNEL assays; the number above each bar denotes the mean value for TUNEL assays performed in duplicate. Right panel: tissue section images showing TUNEL-stained apoptotic cells (arrows). *P<0.05 and ***p<0.001.

Discussion

In the present study, we demonstrate that luteolin exerts radio-sensitizing effects that enhance apoptotic cell death in NSCLC cells both in vitro and in vivo, and further show that these effects are mediated by activation of a p38/ROS/caspase cascade. First, we observed that the combination of luteolin and IR enhanced death of both NCI-H460 and -H1299 cells (Fig. 1). Several previous reports have shown that both p53 and phosphatase and tensin homolog (PTEN) are major tumor suppressors that regulate drug and radiation responses (19,20). However, because the NCI-H460 cell line contains wild-type p53 and PTEN but the NCI-H1299 cell line is p53- and PTEN-null, our results indicate that enhancement of cell death by the combination of luteolin and IR is independent of intracellular p53 and PTEN status (21). Second, we found based on PI uptake that the combination of luteolin and IR enhances apoptotic cell death (Fig. 3A). Consistent with this, Bcl-2 protein levels were decreased and activation of caspase-3, -8, and -9 was increased by combination treatment (Fig. 3B). Numerous apoptosis-related proteins, including p53, Bcl-2-associated X protein (Bax), p21, Bcl-2 and caspases, are involved in the radiation-induced apoptotic death of cancer cells (22). These proteins might also be responsible for radiosensitizing effects and could be targets for the development of radio-enhancing reagents. Therefore, we could conclude that radiosensitizing effect of luteolin is dependent on apoptosis.

There are two major pathways of apoptosis: intrinsic and extrinsic (or death receptor-mediated). Activation of the intrinsic pathway is induced by external stress and is followed by changes in mitochondrial permeability transition (MPT) and activation of caspase-9. The extrinsic pathway begins with death receptor/ligand binding and proceeds through caspase-8 activation. Caspase activation is a common event in both apoptotic pathways. Caspase-8 and -9 are ‘initiator’ caspases of the extrinsic and intrinsic pathway, respectively, whereas caspase-3 is a common ‘executioner’ caspase in all apoptotic pathways. Bcl-2 inhibits apoptosis by regulating MPT and thereby blocking cytochrome c release from mitochondria. Because the combination of luteolin and IR increased activation of both the intrinsic and extrinsic apoptotic caspases and decreased Bcl-2 protein levels, we postulate that the radiosensitizer action of luteolin results from regulation of caspase activation and MPT (23). In addition to these apoptotic proteins, various intracellular proteins, including phosphatidylinositol 3-kinase, Akt, cell cycle-related molecules and elements of the DNA repair system, serve as targets of radiosensitizers. Radiosensitizing reagents that target these proteins can enhance radiation-induced cell death by perturbing various physiological phenomena-inhibiting angiogenesis, arresting or disrupting the cell cycle, inducing apoptosis, or blocking cell survival signaling pathways (24).

Experiments were performed to identify the intracellular signaling pathway involved in mediating the cell death enhancement induced by combined treatment with luteolin and IR implicated activation of a p38/ROS/caspase cascade (Figs. 4 and 5). Phosphorylation of p38 MAPK, one of three kinases that form the core of a MAPK cascade, was increased by the combination of luteolin and IR. MAP kinase kinase kinase (MAPKKK, also known as MEKK), the first of the three kinases, is located downstream of the original signaling protein, such as small GTPase, and phosphorylates the second kinase, MAP kinase kinase (MAPKK, also known as MEK or MKK) in this kinase cascade. Activated MAPKK isoforms, including MKK3, 4 and 6, then phosphorylate the last kinase of the cascade including p38. Several previous studies have shown that p38 MAPK is a stress-response molecule and involved in cell death by radiation and radiosensitizers. It has been reported that activation of c-Abl-PKCδ-Rac1-p38 MAPK signaling by IR induces conformational changes in Bak and Bax, resulting in mitochondrial activation-mediated apoptotic cell death in human NSCLC cells (25). We also previously reported that the combination of a small chemical molecule and IR enhances cancer cell death through p38-mediated Bcl-2 degradation (26). In addition, we previously showed that IR activates c-Jun N-terminal kinase (JNK), another MAPK, and that activated JNK induces ROS production by disrupting mitochondrial membrane potential (17). Here, we found that p38 MAPK activation induced ROS production, which enhanced apoptotic cell death. ROS generated by IR damages cells through oxidation of lipids, DNA, and proteins. ROS production is mediated primarily by membrane-associated enzymes, such as NADPH oxidase, or is triggered intracellularly in the mitochondria through the electron transport chain (27). It is also known that oxidative damage caused by IR-induced ROS promotes apoptosis through activation of caspases. Park et al (28) reported that the combination of phytosphingosine and IR enhanced apoptosis via ROS-induced mitochondrial relocalization of Bax and nuclear translocation of apoptosis-inducing factor (AIF). Lee et al (29) also reported that IR can act through protein kinase C-δ (PKCδ)-mediated ROS production to induce apoptosis. Therefore, the enhancement of apoptosis by the combination of luteolin and IR through activation of p38/ROS/caspases reported here is in accord with the previous reports (28,29). However, inhibition of p38/ROS/caspase did not complete abrogate the cell death induced by combined treatment with luteolin and IR. This implies that other cell death or growth-retardation mechanisms might modulate the radiosensitizing effect of luteolin, raising interesting questions for further research.

Taken together, our results suggest a novel role for luteolin as a radiosensitizer in NSCLC cells, where it acts by increasing apoptotic cell death by the activation of the p38/ROS/caspase cascade, and it is independent of the expression of p53 and PTEN. Development of an ideal radiosensitizer must consider two aspects, increased efficiency and protection of normal tissues (10). We did not determine if luteolin protected normal tissue from damage by IR, but the combination of luteolin and IR enhanced cancer cell death in vivo as well as in vitro. The radiosensitization of cells by the combination of luteolin and IR shares a common stress-response signaling pathway containing p38 MAPK and ROS (30,31). Elucidation of the exact mechanism of radiosensitization is important in order to develop new drugs that are synergistic with IR. Our findings on the radiosensitizing effects of luteolin may be useful to develop therapeutic techniques for the treatment of NSCLC patients regardless of p53 and PTEN expression status.

Acknowledgements

This study was supported by the Nuclear Research and Development Program of the National Research Foundation of Korea (NRF) (Seoul, Korea) grant funded by the Korean government (MEST) (2012M2A2A7010459) and, in part, by the Basic Science Research Program through the NRF (2008-0062611).

References

1 

Jemal A, Siegel R, Ward E, Hao Y, Xu J, Murray T and Thun MJ: Cancer Statistics, 2008. CA Cancer J Clin. 58:71–96. 2008. View Article : Google Scholar : PubMed/NCBI

2 

Kim JS, Amorino GP, Pyo H, Cao Q, Price JO and Choy H: The novel taxane analogs, BMS-184476 and BMS-188797, potentiate the effects of radiation therapy in vitro and in vivo against human lung cancer cells. Int J Radiat Oncol Biol Phys. 51:525–534. 2001. View Article : Google Scholar : PubMed/NCBI

3 

Palayoor ST, Bump EA, Calderwood SK, Bartol S and Coleman CN: Combined antitumor effect of radiation and ibuprofen in human prostate carcinoma cells. Clin Cancer Res. 4:763–771. 1998.PubMed/NCBI

4 

Dicker AP, Williams TL and Grant DS: Targeting angiogenic processes by combination rofecoxib and ionizing radiation. Am J Clin Oncol. 24:438–442. 2001. View Article : Google Scholar : PubMed/NCBI

5 

Kim KY, Seol JY, Jeon GA and Nam MJ: The combined treatment of aspirin and radiation induces apoptosis by the regulation of bcl-2 and caspase-3 in human cervical cancer cells. Cancer Lett. 189:157–166. 2003. View Article : Google Scholar

6 

Zhu AX and Willett CG: Chemotherapeutic and biologic agents as radiosensitizers in rectal cancer. Semin Radiat Oncol. 13:454–468. 2003. View Article : Google Scholar : PubMed/NCBI

7 

Jones PD, de Lorimier LP, Kitchell BE and Losonsky JM: Gemcitabine as a radiosensitizer for nonresectable feline oral squamous cell carcinoma. J Am Anim Hosp Assoc. 39:463–467. 2003. View Article : Google Scholar : PubMed/NCBI

8 

Begg AC, Stewart FA and Vens C: Strategies to improve radiotherapy with targeted drugs. Nat Rev Cancer. 11:239–253. 2011. View Article : Google Scholar : PubMed/NCBI

9 

Mitsudomi T, Suda K and Yatabe Y: Surgery for NSCLC in the era of personalized medicine. Nat Rev Clin Oncol. 10:235–244. 2013. View Article : Google Scholar : PubMed/NCBI

10 

Moding EJ, Kastan MB and Kirsch DG: Strategies for optimizing the response of cancer and normal tissues to radiation. Nat Rev Drug Discov. 12:526–542. 2013. View Article : Google Scholar : PubMed/NCBI

11 

Travis WD, Brambilla E, Noguchi M, et al: International Association for the Study of Lung Cancer/American Thoracic Society/European Respiratory Society: international multi-disciplinary classification of lung adenocarcinoma: executive summary. Proc Am Thorac Soc. 8:381–385. 2011. View Article : Google Scholar : PubMed/NCBI

12 

Swinney DC and Anthony J: How were new medicines discovered? Nat Rev Drug Discov. 10:507–519. 2011. View Article : Google Scholar : PubMed/NCBI

13 

Rask-Andersen M, Almén MS and Schiöth HB: Trends in the exploitation of novel drug targets. Nat Rev Drug Discov. 10:579–590. 2011. View Article : Google Scholar : PubMed/NCBI

14 

Seelinger G, Merfort I, Wölfle U and Schempp CM: Anti-carcinogenic effects of the flavonoid luteolin. Molecules. 13:2628–2651. 2008. View Article : Google Scholar : PubMed/NCBI

15 

Lin Y, Shi R, Wang X and Shen HM: Luteolin, a flavonoid with potential for cancer prevention and therapy. Curr Cancer Drug Targets. 8:634–646. 2008. View Article : Google Scholar : PubMed/NCBI

16 

Albert JM, Cao C, Kim KW, et al: Inhibition of poly(ADP-ribose) polymerase enhances cell death and improves tumor growth delay in irradiated lung cancer models. Clin Cancer Res. 13:3033–3042. 2007. View Article : Google Scholar : PubMed/NCBI

17 

Kim EM, Yang HS, Kang SW, Ho JN, Lee SB and Um HD: Amplification of the gamma-irradiation-induced cell death pathway by reactive oxygen species in human U937 cells. Cell Signal. 20:916–924. 2008. View Article : Google Scholar : PubMed/NCBI

18 

Leung HW, Kuo CL, Yang WH, Lin CH and Lee HZ: Antioxidant enzymes activity involvement in luteolin-induced human lung squamous carcinoma CH27 cell apoptosis. Eur J Pharmacol. 534:12–18. 2006. View Article : Google Scholar : PubMed/NCBI

19 

Rebucci M and Michiels C: Molecular aspects of cancer cell resistance to chemotherapy. Biochem Pharmacol. 85:1219–1226. 2013. View Article : Google Scholar : PubMed/NCBI

20 

Song G, Ouyang G and Bao S: The activation of Akt/PKB signaling pathway and cell survival. J Cell Mol Med. 9:59–71. 2005. View Article : Google Scholar : PubMed/NCBI

21 

Park JK, Jung HY, Park SH, Kang SY, Yi MR, Um HD and Hong SH: Combination of PTEN and gamma-ionizing radiation enhances cell death and G(2)/M arrest through regulation of AKT activity and p21 induction in non-small-cell lung cancer cells. Int J Radiat Oncol Biol Phys. 70:1552–1560. 2008. View Article : Google Scholar : PubMed/NCBI

22 

Prise KM, Schettino G, Folkard M and Held KD: New insights on cell death from radiation exposure. Lancet Oncol. 6:520–528. 2005. View Article : Google Scholar : PubMed/NCBI

23 

Elmore S: Apoptosis: a review of programmed cell death. Toxicol Pathol. 35:495–516. 2007. View Article : Google Scholar : PubMed/NCBI

24 

Katz D, Ito E and Liu FF: On the path to seeking novel radiosensitizers. Int J Radiat Oncol Biol Phys. 73:988–996. 2009. View Article : Google Scholar : PubMed/NCBI

25 

Munshi A and Ramesh R: Mitogen-activated protein kinases and their role in radiation response. Genes Cancer. 4:401–408. 2013. View Article : Google Scholar : PubMed/NCBI

26 

Park JK, Chung YM, Kim BG, Yoo YA, Yang BS, Kim JS and Yoo YD: N′-(phenyl-pyridin-2-yl-methylene)-hydrazine carbodithioic acid methyl ester enhances radiation-induced cell death by targeting Bcl-2 against human lung carcinoma cells. Mol Cancer Ther. 3:403–407. 2004.PubMed/NCBI

27 

Caputo F, Vegliante R and Ghibelli L: Redox modulation of the DNA damage response. Biochem Pharmacol. 84:1292–1306. 2012. View Article : Google Scholar : PubMed/NCBI

28 

Park MT, Kim MJ, Kang YH, et al: Phytosphingosine in combination with ionizing radiation enhances apoptotic cell death in radiation-resistant cancer cells through ROS-dependent and -independent AIF release. Blood. 105:1724–1733. 2005. View Article : Google Scholar

29 

Lee YJ, Lee DH, Cho CK, et al: HSP25 inhibits radiation-induced apoptosis through reduction of PKCdelta-mediated ROS production. Oncogene. 24:3715–3725. 2005. View Article : Google Scholar : PubMed/NCBI

30 

Wagner EF and Nebreda AR: Signal integration by JNK and p38 MAPK pathways in cancer development. Nat Rev Cancer. 9:537–549. 2009. View Article : Google Scholar : PubMed/NCBI

31 

Ju W, Wang X, Shi H, Chen W, Belinsky SA and Lin Y: A critical role of luteolin-induced reactive oxygen species in blockage of tumor necrosis factor-activated nuclear factor-kappaB pathway and sensitization of apoptosis in lung cancer cells. Mol Pharmacol. 71:1381–1388. 2007. View Article : Google Scholar : PubMed/NCBI

Related Articles

  • Abstract
  • View
  • Download
  • Twitter
Copy and paste a formatted citation
Spandidos Publications style
Cho HJ, Ahn KC, Choi JY, Hwang SG, Kim WJ, Um HD and Park JK: Luteolin acts as a radiosensitizer in non‑small cell lung cancer cells by enhancing apoptotic cell death through activation of a p38/ROS/caspase cascade. Int J Oncol 46: 1149-1158, 2015.
APA
Cho, H., Ahn, K., Choi, J.Y., Hwang, S., Kim, W., Um, H., & Park, J.K. (2015). Luteolin acts as a radiosensitizer in non‑small cell lung cancer cells by enhancing apoptotic cell death through activation of a p38/ROS/caspase cascade. International Journal of Oncology, 46, 1149-1158. https://doi.org/10.3892/ijo.2015.2831
MLA
Cho, H., Ahn, K., Choi, J. Y., Hwang, S., Kim, W., Um, H., Park, J. K."Luteolin acts as a radiosensitizer in non‑small cell lung cancer cells by enhancing apoptotic cell death through activation of a p38/ROS/caspase cascade". International Journal of Oncology 46.3 (2015): 1149-1158.
Chicago
Cho, H., Ahn, K., Choi, J. Y., Hwang, S., Kim, W., Um, H., Park, J. K."Luteolin acts as a radiosensitizer in non‑small cell lung cancer cells by enhancing apoptotic cell death through activation of a p38/ROS/caspase cascade". International Journal of Oncology 46, no. 3 (2015): 1149-1158. https://doi.org/10.3892/ijo.2015.2831
Copy and paste a formatted citation
x
Spandidos Publications style
Cho HJ, Ahn KC, Choi JY, Hwang SG, Kim WJ, Um HD and Park JK: Luteolin acts as a radiosensitizer in non‑small cell lung cancer cells by enhancing apoptotic cell death through activation of a p38/ROS/caspase cascade. Int J Oncol 46: 1149-1158, 2015.
APA
Cho, H., Ahn, K., Choi, J.Y., Hwang, S., Kim, W., Um, H., & Park, J.K. (2015). Luteolin acts as a radiosensitizer in non‑small cell lung cancer cells by enhancing apoptotic cell death through activation of a p38/ROS/caspase cascade. International Journal of Oncology, 46, 1149-1158. https://doi.org/10.3892/ijo.2015.2831
MLA
Cho, H., Ahn, K., Choi, J. Y., Hwang, S., Kim, W., Um, H., Park, J. K."Luteolin acts as a radiosensitizer in non‑small cell lung cancer cells by enhancing apoptotic cell death through activation of a p38/ROS/caspase cascade". International Journal of Oncology 46.3 (2015): 1149-1158.
Chicago
Cho, H., Ahn, K., Choi, J. Y., Hwang, S., Kim, W., Um, H., Park, J. K."Luteolin acts as a radiosensitizer in non‑small cell lung cancer cells by enhancing apoptotic cell death through activation of a p38/ROS/caspase cascade". International Journal of Oncology 46, no. 3 (2015): 1149-1158. https://doi.org/10.3892/ijo.2015.2831
Follow us
  • Twitter
  • LinkedIn
  • Facebook
About
  • Spandidos Publications
  • Careers
  • Cookie Policy
  • Privacy Policy
How can we help?
  • Help
  • Live Chat
  • Contact
  • Email to our Support Team