Spandidos Publications Logo
  • About
    • About Spandidos
    • Aims and Scopes
    • Abstracting and Indexing
    • Editorial Policies
    • Reprints and Permissions
    • Job Opportunities
    • Terms and Conditions
    • Contact
  • Journals
    • All Journals
    • Oncology Letters
      • Oncology Letters
      • Information for Authors
      • Editorial Policies
      • Editorial Board
      • Aims and Scope
      • Abstracting and Indexing
      • Bibliographic Information
      • Archive
    • International Journal of Oncology
      • International Journal of Oncology
      • Information for Authors
      • Editorial Policies
      • Editorial Board
      • Aims and Scope
      • Abstracting and Indexing
      • Bibliographic Information
      • Archive
    • Molecular and Clinical Oncology
      • Molecular and Clinical Oncology
      • Information for Authors
      • Editorial Policies
      • Editorial Board
      • Aims and Scope
      • Abstracting and Indexing
      • Bibliographic Information
      • Archive
    • Experimental and Therapeutic Medicine
      • Experimental and Therapeutic Medicine
      • Information for Authors
      • Editorial Policies
      • Editorial Board
      • Aims and Scope
      • Abstracting and Indexing
      • Bibliographic Information
      • Archive
    • International Journal of Molecular Medicine
      • International Journal of Molecular Medicine
      • Information for Authors
      • Editorial Policies
      • Editorial Board
      • Aims and Scope
      • Abstracting and Indexing
      • Bibliographic Information
      • Archive
    • Biomedical Reports
      • Biomedical Reports
      • Information for Authors
      • Editorial Policies
      • Editorial Board
      • Aims and Scope
      • Abstracting and Indexing
      • Bibliographic Information
      • Archive
    • Oncology Reports
      • Oncology Reports
      • Information for Authors
      • Editorial Policies
      • Editorial Board
      • Aims and Scope
      • Abstracting and Indexing
      • Bibliographic Information
      • Archive
    • Molecular Medicine Reports
      • Molecular Medicine Reports
      • Information for Authors
      • Editorial Policies
      • Editorial Board
      • Aims and Scope
      • Abstracting and Indexing
      • Bibliographic Information
      • Archive
    • World Academy of Sciences Journal
      • World Academy of Sciences Journal
      • Information for Authors
      • Editorial Policies
      • Editorial Board
      • Aims and Scope
      • Abstracting and Indexing
      • Bibliographic Information
      • Archive
    • International Journal of Functional Nutrition
      • International Journal of Functional Nutrition
      • Information for Authors
      • Editorial Policies
      • Editorial Board
      • Aims and Scope
      • Abstracting and Indexing
      • Bibliographic Information
      • Archive
    • International Journal of Epigenetics
      • International Journal of Epigenetics
      • Information for Authors
      • Editorial Policies
      • Editorial Board
      • Aims and Scope
      • Abstracting and Indexing
      • Bibliographic Information
      • Archive
    • Medicine International
      • Medicine International
      • Information for Authors
      • Editorial Policies
      • Editorial Board
      • Aims and Scope
      • Abstracting and Indexing
      • Bibliographic Information
      • Archive
  • Articles
  • Information
    • Information for Authors
    • Information for Reviewers
    • Information for Librarians
    • Information for Advertisers
    • Conferences
  • Language Editing
Spandidos Publications Logo
  • About
    • About Spandidos
    • Aims and Scopes
    • Abstracting and Indexing
    • Editorial Policies
    • Reprints and Permissions
    • Job Opportunities
    • Terms and Conditions
    • Contact
  • Journals
    • All Journals
    • Biomedical Reports
      • Information for Authors
      • Editorial Policies
      • Editorial Board
      • Aims and Scope
      • Abstracting and Indexing
      • Bibliographic Information
      • Archive
    • Experimental and Therapeutic Medicine
      • Information for Authors
      • Editorial Policies
      • Editorial Board
      • Aims and Scope
      • Abstracting and Indexing
      • Bibliographic Information
      • Archive
    • International Journal of Epigenetics
      • Information for Authors
      • Editorial Policies
      • Editorial Board
      • Aims and Scope
      • Abstracting and Indexing
      • Bibliographic Information
      • Archive
    • International Journal of Functional Nutrition
      • Information for Authors
      • Editorial Policies
      • Editorial Board
      • Aims and Scope
      • Abstracting and Indexing
      • Bibliographic Information
      • Archive
    • International Journal of Molecular Medicine
      • Information for Authors
      • Editorial Policies
      • Editorial Board
      • Aims and Scope
      • Abstracting and Indexing
      • Bibliographic Information
      • Archive
    • International Journal of Oncology
      • Information for Authors
      • Editorial Policies
      • Editorial Board
      • Aims and Scope
      • Abstracting and Indexing
      • Bibliographic Information
      • Archive
    • Medicine International
      • Information for Authors
      • Editorial Policies
      • Editorial Board
      • Aims and Scope
      • Abstracting and Indexing
      • Bibliographic Information
      • Archive
    • Molecular and Clinical Oncology
      • Information for Authors
      • Editorial Policies
      • Editorial Board
      • Aims and Scope
      • Abstracting and Indexing
      • Bibliographic Information
      • Archive
    • Molecular Medicine Reports
      • Information for Authors
      • Editorial Policies
      • Editorial Board
      • Aims and Scope
      • Abstracting and Indexing
      • Bibliographic Information
      • Archive
    • Oncology Letters
      • Information for Authors
      • Editorial Policies
      • Editorial Board
      • Aims and Scope
      • Abstracting and Indexing
      • Bibliographic Information
      • Archive
    • Oncology Reports
      • Information for Authors
      • Editorial Policies
      • Editorial Board
      • Aims and Scope
      • Abstracting and Indexing
      • Bibliographic Information
      • Archive
    • World Academy of Sciences Journal
      • Information for Authors
      • Editorial Policies
      • Editorial Board
      • Aims and Scope
      • Abstracting and Indexing
      • Bibliographic Information
      • Archive
  • Articles
  • Information
    • For Authors
    • For Reviewers
    • For Librarians
    • For Advertisers
    • Conferences
  • Language Editing
Login Register Submit
  • This site uses cookies
  • You can change your cookie settings at any time by following the instructions in our Cookie Policy. To find out more, you may read our Privacy Policy.

    I agree
Search articles by DOI, keyword, author or affiliation
Search
Advanced Search
presentation
International Journal of Oncology
Join Editorial Board Propose a Special Issue
Print ISSN: 1019-6439 Online ISSN: 1791-2423
Journal Cover
April-2015 Volume 46 Issue 4

Full Size Image

Cover Legend PDF

Sign up for eToc alerts
Recommend to Library

Journals

International Journal of Molecular Medicine

International Journal of Molecular Medicine

International Journal of Molecular Medicine is an international journal devoted to molecular mechanisms of human disease.

International Journal of Oncology

International Journal of Oncology

International Journal of Oncology is an international journal devoted to oncology research and cancer treatment.

Molecular Medicine Reports

Molecular Medicine Reports

Covers molecular medicine topics such as pharmacology, pathology, genetics, neuroscience, infectious diseases, molecular cardiology, and molecular surgery.

Oncology Reports

Oncology Reports

Oncology Reports is an international journal devoted to fundamental and applied research in Oncology.

Experimental and Therapeutic Medicine

Experimental and Therapeutic Medicine

Experimental and Therapeutic Medicine is an international journal devoted to laboratory and clinical medicine.

Oncology Letters

Oncology Letters

Oncology Letters is an international journal devoted to Experimental and Clinical Oncology.

Biomedical Reports

Biomedical Reports

Explores a wide range of biological and medical fields, including pharmacology, genetics, microbiology, neuroscience, and molecular cardiology.

Molecular and Clinical Oncology

Molecular and Clinical Oncology

International journal addressing all aspects of oncology research, from tumorigenesis and oncogenes to chemotherapy and metastasis.

World Academy of Sciences Journal

World Academy of Sciences Journal

Multidisciplinary open-access journal spanning biochemistry, genetics, neuroscience, environmental health, and synthetic biology.

International Journal of Functional Nutrition

International Journal of Functional Nutrition

Open-access journal combining biochemistry, pharmacology, immunology, and genetics to advance health through functional nutrition.

International Journal of Epigenetics

International Journal of Epigenetics

Publishes open-access research on using epigenetics to advance understanding and treatment of human disease.

Medicine International

Medicine International

An International Open Access Journal Devoted to General Medicine.

Journal Cover
April-2015 Volume 46 Issue 4

Full Size Image

Cover Legend PDF

Sign up for eToc alerts
Recommend to Library

  • Article
  • Citations
    • Cite This Article
    • Download Citation
    • Create Citation Alert
    • Remove Citation Alert
    • Cited By
  • Similar Articles
    • Related Articles (in Spandidos Publications)
    • Similar Articles (Google Scholar)
    • Similar Articles (PubMed)
  • Download PDF
  • Download XML
  • View XML
Article

GDC-0152 attenuates the malignant progression of osteosarcoma promoted by ANGPTL2 via PI3K/AKT but not p38MAPK signaling pathway

Retraction in: /10.3892/ijo.2025.5827
  • Authors:
    • Lin Yang
    • Taipengfei Shu
    • Yingjian Liang
    • Wenguang Gu
    • Chunlei Wang
    • Xuanhe Song
    • Changdong Fan
    • Wenbo Wang
  • View Affiliations / Copyright

    Affiliations: Department of Orthopedics, First Affiliated Hospital of Harbin Medical University, Harbin, Heilongjiang 150001, P.R. China, Department of Endocrinology, First Affiliated Hospital of Harbin Medical University, Harbin, Heilongjiang 150001, P.R. China, Key Laboratory of Hepatosplenic Surgery, Department of General Surgery, First Affiliated Hospital of Harbin Medical University, Harbin, Heilongjiang 150001, P.R. China, Department of Emergency Surgery, First Affiliated Hospital of Harbin Medical University, Harbin, Heilongjiang 150001, P.R. China
  • Pages: 1651-1658
    |
    Published online on: February 4, 2015
       https://doi.org/10.3892/ijo.2015.2872
  • Expand metrics +
Metrics: Total Views: 0 (Spandidos Publications: | PMC Statistics: )
Metrics: Total PDF Downloads: 0 (Spandidos Publications: | PMC Statistics: )
Cited By (CrossRef): 0 citations Loading Articles...

This article is mentioned in:



Abstract

Angiopoietin-like protein 2 (ANGPTL2) plays an important role in inflammatory carcinogenesis and tumor metastasis. The compound GDC-0152 is a peptidomimetic small molecule antagonist of inhibitor of apoptosis (IAP) proteins with antitumor activity. However, the interaction between ANGPTL2 and GDC-0152 has not been studied. It has been proven that ANGPTL2 promotes metastasis of osteosarcoma. Therefore, in the present study, the effect of GDC-0152 on the malignant progression of osteosarcoma promoted by ANGPTL2 was investigated. Human osteosarcoma cell line SaOS2 cells were pre-treated or non-treated with GDC-0152 and then exposed to recombinant human ANGPTL2. The viability of SaOS2 cells was determined by MTT assay, the migration of SaOS2 cells was analyzed by chamber migration assay kit, and the SaOS2 cell apoptosis was determined by fluorescence-activated cell sorting (FACS) and nuclear staining. Treatment with ANGPTL2 increased SaOS2 cell growth and migration and decreased cell apoptosis. The increased cell growth and decreased cell apoptosis were significantly attenuated in SaOS2 cells receiving GDC-0152. However, the ANGPTL2-increased SaOS2 cell migration was not inhibited by GDC-0152 treatment. Furthermore, western blot analysis showed that the activation of phosphatidyl inositol 3-kinase (PI3K) (p85), PI3K (p110), protein kinase B (Akt) (Ser473), Akt (Thr308) and p38 mitogen-activated protein kinase (p38MAPK) were upregulated by ANGPTL2. Quantitative real-time polymerase chain reaction (qTR-PCR) and gelatin zymography showed that the mRNA expression and activity of matrix metalloproteinase-9 (MMP-9) and matrix metalloproteinase-2 (MMP-2) were also increased by ANGPTL2. The upregulated activation of PI3K and Akt were significantly suppressed by the treatment of GDC-0152. In contrast, GDC-0152 did not suppress ANGPTL2-induced p38MAPK phosphorylation, MMP-9/MMP-2 mRNA expression or MMP-9/MMP-2 activity. Taken together, these data indicate that GDC-0152 attenuates the malignant progression of osteosarcoma promoted by ANGPTL2 via PI3K/AKT but not p38MAPK signaling pathway. The present study indicated a novel therapeutic strategy to inhibit tumor growth by indirectly preventing ANGPTL2 signaling.

Introduction

Angiopoietin-like protein 2 (ANGPTL2), a member of the angiopoietin-like family, is an adipose tissue-derived secretory glycoprotein (1). ANGPTL2 plays diverse important roles in metabolic syndrome (2), angiogenesis (3), inflammatory carcinogenesis and tumor metastasis (4). The ANGPTL2 function has been reported as a chronic inflammatory mediator that promotes pathological tissue remodeling in atherosclerotic disease (5,6) and cancer (7,8). ANGPTL2 can promote cancer cell growth by activating the phosphatidyl inositol 3-kinase/protein kinase B (PI3K/Akt)-dependent signaling pathway (9–11) and promote invasion and metastasis in cancer by the p38 mitogen-activated protein kinase (p38MAPK) signaling pathway (12).

The compound GDC-0152 with the molecular formula of (S)-1-[(S)-2-cyclohexyl-2-([S]-2-[methylamino]propanamido) acetyl]-N-(4-phenyl-1,2,3-thiadiazol-5-yl)pyrrolidine-2-car-boxamide, as shown in Fig. 1A, is a peptidomimetic small molecule antagonist of inhibitor of apoptosis (IAP) proteins with antitumor activity (13). GDC-0152 showed robust anti-tumor activity as a single agent in cancer (14). GDC-0152 induces NK-κB transcriptional activity leading to expression of several chemokines and cytokines, such as tumor necrosis factor α (TNF-α) and monocyte chemotactic protein-1 (MCP-1), which are the most important for single-agent tumor activity (15).

Figure 1

(A) The structure of GDC-0152 with the molecular formula of (S)-1-[(S)-2-cyclohexyl-2-([S]-2-[methylamino]propanamido)acetyl]-N-(4-phenyl-1,2,3-thiadiazol-5-yl)pyrrolidine-2-carboxamide. GDC-0152 suppresses SaOS2 cell growth promoted by ANGPTL2. SaOS2 cells were seeded in a 6-well plate at a density of 1×105 cells/well and incubated in McCoy’s 5A medium for 24 h. After 24-h incubation, the cells were pre-treated or non-treated with GDC-0152 at a concentration of 5 μM for 3 h then exposed to recombinant human ANGPTL2 protein at a concentration of 5 μg/ml, and then further incubated for another 24 h. The viability and migration of SaOS2 cells was determined by a colorimetric MTT assay and chamber migration assay, respectively. SaOS2 cells were photographed at a high-power field (magnification, ×400). (B) ANGPTL2 promoted SaOS2 cell growth significantly. (C) ANGPTL2 increased SaOS2 cell migration significantly compared with control group. Data are expressed as the mean ± standard deviation (n=3). P<0.05 was considered to indicate a significant difference (**P<0.01, ANGPTL2 treated group vs. control group).

However, the interaction between ANGPTL2 and GDC-0152 has not been studied. It has been proven that ANGPTL2 promotes metastasis of osteosarcoma (12), and GDC-0152 induces apoptosis through inhibition of PI3K/Akt signaling pathway (16), thus, we sought to determine if GDC-0152 indirectly attenuates the malignant progression of osteosarcoma promoted by ANGPTL2. In the present study, to the best of our knowledge, the hypothesis that GDC-0152 indirectly attenuates the malignant progression of osteosarcoma promoted by ANGPTL2 was tested for the first time. The results showed that ANGPTL2 promoted cell growth, invasion and metastasis of osteosarcoma. The cell growth could be attenuated by the treatment with GDC-0152, while GDC-0152 did not inhibit the invasion and metastasis induced by ANGPTL2. GDC-0152 also suppressed the activation of PI3K/Akt upregulated by ANGPTL2, but did not suppress ANGPTL2-induced p38MAPK phosphorylation, matrix metalloproteinase-9 (MMP-9)/matrix metalloproteinase-2 (MMP-2) mRNA expression or MMP-9/MMP-2 activity, suggesting that GDC-0152 attenuates the malignant progression of osteosarcoma promoted by ANGPTL2 via PI3K/AKT but not the p38MAPK signaling pathway. The present study indicated a novel therapeutic strategy to inhibit tumor growth by indirectly preventing ANGPTL2 signaling.

Materials and methods

Cell culture

The human osteosarcoma cell line, SaOS2 cell, was obtained from the RIKEN Cell Bank (Tsukuba, Japan). The present study was performed in accordance with the Experiment Guidelines of Harbin Medical University (Harbin, China) and ethical approval was obtained from the Harbin Medical University. SaOS2 cells were cultured in McCoy’s 5A medium supplemented with 10% fetal calf serum (FCS; Gibco, Grand Island, NY, USA), and were cultured in an incubator (Sanyo, Tokyo, Japan) with 5% CO2 at 37°C.

Reagents

GDC-0152 was obtained from Genentech Inc. (South San Francisco, CA, USA). SaOS2 cells were seeded and maintained in McCoy’s 5A medium containing 10% FCS for 24 h. After 24-h incubation, the cells were pre-treated or non-treated with GDC-0152 at a concentration of 5 μM for 3 h and then exposed to recombinant human ANGPTL2 protein at a concentration of 5 μg/ml, and further incubated for another 24 h. The viability, migration and apoptosis of SaOS2 cells was determined by MTT assay, chamber migration assay kit, fluorescence-activated cell sorting (FACS) and nuclear staining, respectively. The activation of PI3K (p85), PI3K (p110), Akt (Ser473), Akt (Thr308) and p38MAPK were detected by western blot analysis. The mRNA expression and activity of MMP-9 and MMP-2 were determined by quantitative real-time polymerase chain reaction (qTR-PCR) and gelatin zymography.

Recombinant human ANGPTL2

Recombinant human ANGPTL2 was prepared according to the method previously described (12). The recombinant human ANGPTL2-hexahiatidine-tagged protein was expressed in Escherichia coli Rosetta pLacl (Merck) as an inclusion body. The inclusion body was solubilized, reduced and modified by 3-trimethylammoniopropyl methanethiosulfonate bromide (TAPS-sulfonate; Wako Pure Chemicals, Osaka, Japan) according to a previously reported procedure (17) with modifications. TAPS-modified proteins were desalted on a Sephadex G-25 column (GE Healthcare, Tokyo, Japan). Desalted proteins were loaded onto a TALON column (Takara Bio, Shiga, Japan) and eluted with 0.15 M imidazole after washing the column with solubilizing buffer. The eluted sample was desalted again and apportion of the sample was diluted into refolding buffer (2 μg/ml) containing 2 mM cysteine and 0.5 mM cysteine at 4°C for 14 h. The proteins were adsorbed onto a Source 30 reverse-phase matrix (GE Healthcare) and eluted with acetonitrile containing 0.04% trifluoroacetic acid. The eluate was freeze-dried, dissolved in 0.1% acetic acid.

3-(4,5-Dimethylthiazol-2-yl)-2,5-diphenyltetrazolium bromide (MTT) assay

The viability of SaOS2 cells treated with recombinant human ANGPTL2 (5 μg/ml) in the presence or absence of GDC-0152 (5 μM) was determined by a colorimetric MTT assay according to the method previously described (18). Absorbance at 550 nm was determined by an MTP-800 microplate reader (Corona Electric Co., Tokyo, Japan). Absorbance at 690 nm was also measured to compensate for any interfering effects of cell debris and the microtiter plate. Percentage of viable cell number was calculated as optical density (OD) of treated sample/OD of untreated control × 100.

Migration assay

The migration assay was performed using a 48-well chamber migration assay kit with polycarbonate membrane (Nuclepore, Pleasanton, CA, USA) according to the method previously described (19). SaOS2 cells were pre-treated or non-treated with GDC-0152 (5 μM) for 3 h and then exposed to recombinant human ANGPTL2 protein (5 μg/ml). For preparation, the upper wells were coated with 0.01% collagen for 30 min of incubation at 37°C. Next, SaOS2 cells (5×104 cells/well) were seeded on the upper chamber of transwell in serum-free McCoy’s 5A medium with recombinant human ANGPTL2 in the presence or absence of GDC-0152. The Dulbecco’s modified Eagle’s medium (DMEM) with 10% FCS as chemotactic medium was added to the lower wells. Following incubation at 37°C for 24 h, the cells that had migrated to a lower filter surface were fixed with 4% paraformaldehyde in PBS for 10 min at room temperature and stained with crystal violet. Cell migration was defined as the number of cells that had migrated to a lower filter surface and counted under a ×100 microscope (Olympus Optical, Co., Ltd., Tokyo, Japan).

FACS analysis of cell apoptosis

SaOS2 cells were seeded in a 6-well plate at a density of 1×105 cells/well and incubated in McCoy’s 5A medium for 24 h. After 24 h, the cells were pre-treated or non-treated with GDC-0152 at a concentration of 5 μM for 3 h before the treatment with recombinant human ANGPTL2 protein at a concentration of 5 μg/ml and then further incubated for another 24 h. The SaOS2 cells were washed twice with PBS (137 mM NaCl, 2.7 mM KCl, 4.3 mM Na2HPO4, 1.4 mM KH2PO4). Staining for apoptosis was performed using an Annexin V (cell apoptosis signaling component)-Biotin Apoptosis kit as per the manufacturer’s instructions (BioVision, Mountain View, CA, USA). Stained cells were analyzed using FACSCalibur™ flow cytometry (BD Biosciences, San Jose, CA, USA) with CellQuest software. Ten thousand events were collected for each sample.

Nuclear staining with Hoechst 33342 for morphological evaluation

SaOS2 cells were plated in 6-well plates at the density of 1×105 cells/well. After 24-h incubation, the cells were pre-treated or non-treated with GDC-0152 (5 μM) for 3 h, and then treated with recombinant human ANGPTL2 protein (5 μg/ml) and further incubated for another 24 h. Then the cells were washed with PBS, fixed in 4% paraformaldehyde (Bioss, Beijing, China) for 30 min and then stained with 20 mg/ml Hoechst 33342 for 15 min at room temperature in the dark. Cells were then assessed by fluorescence microscopy for morphological changes.

Western blot analysis

Electrophoresis was performed using a vertical slab gel with 12% polyacrylamide content according to the method previously described (20). The transfer of proteins from the SDS polyacrylamide gel to a membrane was performed electrophoretically according to the method previously described (21) with certain modifications using a Semi Dry Electroblotter (Sartorius AG, Goettingen, Germany) for 90 min with an electric current of 15 V. The membrane was treated with Block Ace™ (4%) for 30 min at 22°C. The first reaction was performed using rabbit immunoglobulin (IG) G antibodies against PI3K (p85), PI3K (p110), Akt (Ser473), Akt (Thr308) and p38MAPK (Sigma, Shanghai, China) in PBS containing 0.03% Tween-20 for 1 h at 22°C. Following washing in the same buffer, the second reaction was performed using horseradish peroxidase (HRP)-conjugated anti-rabbit goat IgG (20 ng/ml) for 30 min at 22 C. Following washing, the enhanced chemiluminescence (ECL) reaction was performed on the membrane using the ECL Plus Western Blotting detectionsystem™ (GE Healthcare Life Sciences).

Quantitative real-time polymerase chain reaction (qRT-PCR)

SaOS2 cells were plated in 6-well plates at the density of 1×105 cells/well. After 24 h, the cells were pre-treated or non-treated with GDC-0152 (5 μM) for 3 h, and then exposed to recombinant human ANGPTL2 protein (5 μg/ml). After incubated for another 24 h, cells were treated with TRIzol reagent (Life Technologies, Tokyo, Japan). Total RNA was extracted from SaOS2 cells and relative mRNA was normalized to GAPDH. The following primers (Hokkaido System Science Co., Ltd, Sapporo, Japan) were used: MMP-9 forward, 5′-CTTCACTT TCCTGGGTAAG-3′ and reverse, 5′-CACTTCTTGTCGCT GTCAAA-3′; MMP-2 forward, 5′-GACATACATCTTTGCT GGAGAC-3′ and reverse, 5′-TTCAGGTAATAGGCACC CTT-3′; GAPDH forward, 5′-TGCACCACCAACTGCTT AGC-3′ and reverse, 5′-GGCATGGACTGTGG TCATGAG-3′. QPCR was performed using the ABI 7300 Fast real-time PCR system (Applied Biosystems, Foster City, CA, USA).

Gelatin zymography

SaOS2 cells were incubated in McCoy’s 5A medium for 24 h. Then the cells were pre-treated or non-treated with GDC-0152 (5 μM) for 3 h before the treatment with recombinant human ANGPTL2 protein (5 μg/ml) and further incubated for another 24 h. According to the method previously described (12), supernatants of culture medium from SaOS2 cells were subjected to electrophoresis (10% SDS-polyacrylamide gel, which was copolymerized with 0.1% gelatin as substrate). Gels were washed with 2.5% Triton X-100 to remove SDS and then incubated with developing buffer (50 mM Tris-HCl pH 7.4, 200 mM NaCl, 5 mM CaCl2, 0.02% Briji 35) overnight at 37°C. Gels were then stained with 0.5% Coomassie Brilliant Blue R-250. Band intensities were quantified with ImageJ software (National Institutes of Health Freeware). The sum of MMP-9 and MMP-2 bands was determined as activity, respectively.

Statistical analysis

Data are expressed as the mean ± standard deviation. Each experiment was repeated at least three times. The Student’s t-test was used and P<0.05 was considered to indicate a statistically significant difference.

Results

Treatment with GDC-0152 suppresses SaOS2 cell growth promoted by ANGPTL2

To investigate the effect of GDC-0152 on growth of SaOS2 cells promoted by ANGPTL2, SaOS2 cells were seeded in a 6-well plate at a density of 1×105 cells/well and incubated in McCoy’s 5A medium for 24 h. After 24-h incubation, the cells were pre-treated or non-treated with GDC-0152 at a concentration of 5 μM for 3 h then exposed to recombinant human ANGPTL2 protein at a concentration of 5 μg/ml, and then further incubated for another 24 h. The viability of SaOS2 cells was determined by a colorimetric MTT assay. ANGPTL2 promoted SaOS2 cell growth significantly (Fig. 1B; P<0.01). The ANGPTL2-promoted tumor cell growth was significantly suppressed by pre-treatment with GDC-0152 (Fig. 2A; P<0.01).

Figure 2

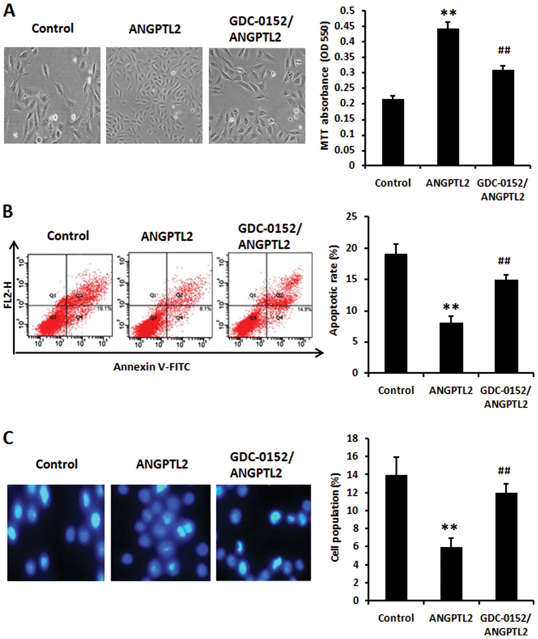
GDC-0152 attenuates the ANGPTL2-induced increase of SaOS2 cell growth and decrease of SaOS2 cell apoptosis. SaOS2 cells were pre-treated or not treated with GDC-0152 (5 μM) and then exposed to recombinant human ANGPTL2 protein (5 μg/ml). The viability and migration of SaOS2 cells was determined by a colorimetric MTT assay (A), and the SaOS2 cell apoptosis was performed using an Annexin V-Biotin Apoptosis kit (B) and nuclear staining (C). SaOS2 cells were photographed at a high-power field (magnification, ×400). ANGPTL2 increased SaOS2 cell growth and decreased SaOS2 cell apoptosis significantly. The increased SaOS2 cell growth and decreased cell apoptosis were significantly attenuated in the SaOS2 cell pre-treated with GDC-0152. Data are expressed as the mean ± standard deviation (n=3). P<0.05 was considered to indicate a significant difference (**P<0.01, ANGPTL2 treated group vs. control group; ##P<0.01, GDC-0152/ANGPTL2 treated group vs. ANGPTL2 group).

GDC-0152 attenuates the decrease of ANGPTL2-induced SaOS2 cell apoptosis

SaOS2 cells were seeded and maintained in McCoy’s 5A medium containing 10% FCS for 24 h. After 24 h, the cells were pre-treated or not treated with GDC-0152 (5 μM) and then exposed to recombinant human ANGPTL2 protein (5 μg/ml) and further incubated for another 24 h. The SaOS2 cell apoptosis was performed using an Annexin V-Biotin Apoptosis kit and nuclear staining with Hoechst 33342 by fluorescence microscopy. ANGPTL2 decreased SaOS2 cell apoptosis significantly compared with control SaOS2 cells. The ANGPTL2-induced cell apoptosis decrease was significantly attenuated in the SaOS2 cell pre-treated with GDC-0152 (Fig. 2B and C; P<0.01).

GDC-0152 does not inhibit ANGPTL2-increased SaOS2 cell migration

SaOS2 cells were seeded and maintained in McCoy’s 5A medium containing 10% FCS. The cells were pre-treated or non-treated with GDC-0152 (5 μM) 3 h before treatment with recombinant human ANGPTL2 protein (5 μg/ml) and then further incubated for another 24 h. The migration assay was performed using a chamber migration assay kit. ANGPTL2 increased SaOS2 cell migration significantly (Fig. 1C; P<0.01). Treatment with GDC-0152 did not inhibit the ANGPTL2-increased SaOS2 cell migration (Fig. 3; P>0.05).

Figure 3

GDC-0152 does not inhibit ANGPTL2-increased SaOS2 cell migration. SaOS2 cells were pre-treated or not treated with GDC-0152 (5 μM) and then exposed to recombinant human ANGPTL2 protein (5 μg/ml). The migration of SaOS2 cell was performed using a chamber migration assay kit. SaOS2 cells were photographed at a high-power field (magnification, ×400). ANGPTL2 increased SaOS2 cell migration significantly. Treatment with GDC-0152 did not inhibit the ANGPTL2-increased SaOS2 cell migration. (B) Quantification of (A). Data are expressed as the mean ± standard deviation (n=3). P<0.05 was considered to indicate a significant difference (**P<0.01, ANGPTL2 treated group vs. control group; P>0.05, GDC-0152/ANGPTL2 treated group vs. ANGPTL2 group).

GDC-0152 suppresses ANGPTL2-induced upregulated activation of PI3K and Akt in SaOS2 cells

SaOS2 cells were seeded and maintained in McCoy’s 5A medium containing 10% FCS. The cells were pre-treated or not treated with GDC-0152 (5 μM) and then exposed to recombinant human ANGPTL2 protein (5 μg/ml) for another 24 h. The activation of PI3K (p85), PI3K (p110), Akt (Ser473) and Akt (Thr308) in SaOS2 cells were measured by western bolt analysis. β-actin was used as the normalization. ANGPTL2 upregulated the activation of PI3K (p85), PI3K (p110), Akt (Ser473) and Akt (Thr308) significantly compared with control SaOS2 cells. The ANGPTL2-induced upregulated the activation of PI3K (p85), PI3K (p110), Akt (Ser473) and Akt (Thr308) were significantly suppressed in the SaOS2 cell pre-treated with GDC-0152 (Fig. 4; P<0.01).

Figure 4

GDC-0152 suppresses ANGPTL2-induced activation of PI3K and Akt in SaOS2 cells. SaOS2 cells were pre-treated or not treated with GDC-0152 (5 μM) and then exposed to recombinant human ANGPTL2 protein (5 μg/ml). The activation of PI3K (p85), PI3K (p110), Akt (Ser473) and Akt (Thr308) in SaOS2 cells were measured by western blot analysis. β-actin was used as the normalization. ANGPTL2 upregulated the activation of PI3K (p85), PI3K (p110), Akt (Ser473) and Akt (Thr308) significantly compared with control SaOS2 cells. The ANGPTL2-induced upregulation of the activation of PI3K (p85), PI3K (p110), Akt (Ser473) and Akt (Thr308) were significantly suppressed in the SaOS2 cells pre-treated with GDC-0152. (B) Quantification of (A). Data are expressed as the mean ± standard deviation (n=3). P<0.05 was considered to indicate a significant difference (**P<0.01, ANGPTL2 treated group vs. control group; ##P<0.01, GDC-0152/ANGPTL2 treated group vs. ANGPTL2 group).

GDC-0152 does not suppress ANGPTL2-induced MMP-9/MMP-2 mRNA expression or MMP-9/MMP-2 activity

SaOS2 cells were seeded and maintained in McCoy’s 5A medium containing 10% FCS. The cells were pre-treated or not treated with GDC-0152 (5 μM) 3 h before treatment with recombinant human ANGPTL2 protein (5 μg/ml) and then further incubated for another 24 h. The mRNA expression and activity of MMP-9 and MMP-2 were measured by qTR-PCR and gelatin zymography, respectively. GAPDH was used as the normalization ANGPTL2 significantly increased MMP-9/MMP-2 mRNA expression and MMP-9/MMP-2 activity in SaOS2 cells (P<0.01). The ANGPTL2-induced increases of MMP-9/MMP-2 mRNA expression and MMP-9/MMP-2 activity were not inhibited by the treatment with GDC-0152 (Fig. 5A and B; P>0.05).

Figure 5

GDC-0152 does not suppress ANGPTL2-induced p38MAPK phosphorylation, MMP-9/MMP-2 mRNA expression or MMP-9/MMP-2 activity. SaOS2 cells were pre-treated or not treated with GDC-0152 (5 μM) and then exposed to recombinant human ANGPTL2 protein (5 μg/ml). The phosphoryla-tion of p38MAPK was measured by western bolt analysis (A). The mRNA expression and activity of MMP-9 and MMP-2 were measured by qTR-PCR (B) and gelatin zymography (C), respectively. ANGPTL2 significantly increased p38MAPK phosphorylation, MMP-9/MMP-2 mRNA expression and MMP-9/MMP-2 activity in SaOS2 cells. The ANGPTL2-induced p38MAPK phosphorylation, MMP-9/MMP-2 mRNA expression and MMP-9/MMP-2 activity were not inhibited by the treatment with GDC-0152. Data are expressed as the mean ± standard deviation (n=3). P<0.05 was considered to indicate a significant difference (**P<0.01, ANGPTL2 treated group vs. control group; P>0.05, GDC-0152/ANGPTL2 treated group vs. ANGPTL2 group).

GDC-0152 does not suppress ANGPTL2-induced p38MAPK phosphorylation

SaOS2 cells were seeded and maintained in McCoy’s 5A medium containing 10% FCS. The cells were pre-treated or not treated with GDC-0152 (5 μM) for 3 h then exposed to recombinant human ANGPTL2 protein (5 μg/ml) and then further incubated for another 24 h. The activation of p38MAPK in SaOS2 cells was measured by western blot analysis, β-actin was used for normalization. ANGPTL2 upregulated p38MAPK phosphorylation in SaOS2 cells significantly (P<0.01). The ANGPTL2-induced p38MAPK phosphorylation was not inhibited by the treatment with GDC-0152 (Fig. 5C; P>0.05).

Discussion

The present study demonstrated, for the first time, to the best of our knowledge, that GDC-0152 attenuated ANGPTL2-promoted malignant progression of osteosarcoma in human osteosarcoma cell line, SaOS2 cells. ANGPTL2, a member of the angiopoietin-like family, is an adipose tissue-derived secretory glycoprotein (1). The ANGPTL2 protein is mainly expressed in adipose tissue and this expression is related with endoplasmic reticulum (ER) stress (22). ANGPTL2 plays diverse and important roles in metabolic syndrome (2), angiogenesis (3), inflammatory carcinogenesis and tumor metastasis (4). The ANGPTL2 function has been reported as a chronic inflammatory mediator that promotes pathological tissue remodeling in atherosclerotic disease (5,6) and cancer (7). Previous studies reported that ANGPTL2 expression in tumor cells is induced by hypoxia and nutrient starvation in the tumor microenvironment (8). In addition to enhancing tumor angiogenesis and lymphangiogenesis, ANGPTL2 increases tumor cell migration and promotes monocyte and macrophage infiltration in skin squamous cell carcinoma (23), colorectal cancer (4), hepatocellular carcinoma (24) and osteosarcoma (12). The present study confirmed that treatment with ANGPTL2 increased SaOS2 cell growth and migration and decreased cell apoptosis (Figs. 1 and 2).

During the process of cancer, inhibitor of apoptosis (IAP) proteins are frequently overexpressed in cancer cells, where they serve as regulators of cancer cell survival and indicators of poor prognosis (25). IAP proteins are involved in regulating apoptosis or programmed cell death and act to suppress apoptosis (26). By contrast, inhibition of IAP proteins sensitizes cancer cells to pro-apoptotic anticancer agents. Compound GDC-0152 is a peptidomimetic small molecule antagonist of IAP proteins with antitumor activity (13). GDC-0152 showed robust antitumor activity as a single agent in cancer (14). GDC-0152 induces NK-κB transcriptional activity leading to expression of several chemokines and cytokines, such as tumor necrosis factor α (TNF-α) and monocyte chemotactic protein-1 (MCP-1), which are the most important for single-agent tumor activity (15). Thus, we sought to determine if GDC-0152 attenuates the malignant progression of osteosarcoma promoted by ANGPTL2.

In the present study, we found that the increased cell growth and decreased cell apoptosis induced by ANGPTL2 were significantly attenuated in SaOS2 cells receiving GDC-0152 (Fig. 2). However, the ANGPTL2-increased SaOS2 cell migration was not inhibited by the treatment of GDC-0152 (Fig. 3). Since ANGPTL2 can promote cancer cells growth by activating PI3K/Akt-dependent signaling pathway (9–11) and promote invasion and metastasis in cancer by p38MAPK signaling pathway (12), we tried to better understand the relationship between GDC-0152 and the two signaling pathways. PI3K phosphorylates phosphatidylinositol lipids in response to various growth factors (27). PI3K/Akt pathway has crucial roles in modulating cell growth, cell cycle, cell survival and cytoskeletal rearrangement (28). Because PI3K consists of heterodimers of the p85 regulatory subunit and the p110 catalytic subunit (27), we detected the activation of PI3K (p85), PI3K (p110), Akt (Ser473) and Akt (Thr308) in SaOS2 cells. The activation of PI3K (p85), PI3K (p110), Akt (Ser473) and Akt (Thr308) were upregulated by ANGPTL2. The upregulated activation of PI3K and Akt were significantly suppressed by the treatment of GDC-01 (Fig. 4). These data contrast with the results reported previously that GDC-0152 induces apoptosis through inhibition of PI3K/Akt signaling pathway (16). On the other hand, MMP-9 and MMP-2 are key enzymes in tumor metastasis (29). To examine signaling downstream of ANGPTL2 that might mediate metastasis, we performed qTR-PCR and gelatin zymography to analyze the mRNA expression and activity of MMP-9 and MMP-2 SaOS2 cells. The results showed that mRNA expression and activity of MMP-9 and MMP-2 were significantly increased by ANGPTL2. However, the ANGPTL2-increased mRNA expression and activity of MMP-9 and MMP-2 were not decreased in GDC-0152-rep-treated SaOS2 cells (Fig. 5A and B). Because p38MAPK is the signaling pathway inducing MMP expression (12), we also investigated the p38MAPK phosphorylation. ANGPTL2 significantly increased the p38MAPK phosphorylation in SaOS2 cells. ANGPTL2-induced p38MAPK phosphorylation was not inhibited by the treatment with GDC-0152 (Fig. 5C).

According to the mechanism described in Fig. 6, ANGPTL2 promotes cancer cells growth via PI3K/Akt signaling pathway and promote invasion and metastasis in cancer by the p38MAPK signaling pathway. GDC-0152 attenuates the PI3K/Akt signaling pathway but does not inhibit p38MAPK signaling pathway. Although our data provide evidence to prove the indirect interaction between ANGPTL2 and GDC-0152, the complex process and mechanism need to be further investigated in the future. In the present study, we demonstrated that GDC-0152 attenuates the malignant progression of osteosarcoma promoted by ANGPTL2 via PI3K/AKT but not the p38MAPK signaling pathway in SaOS2 cells. Our study indicated a novel therapeutic strategy to inhibit tumor growth by indirectly preventing ANGPTL2 signaling.

Figure 6

The mechanism of the malignant progression of osteosarcoma. ANGPTL2 promotes cancer cell growth and inhibits cancer cell apoptosis via PI3K/Akt signaling pathway. On the other hand, ANGPTL2 increases MMP-9/MMP-2 activity and promotes invasion and metastasis in cancer by p38MAPK signaling pathway. GDC-0152 attenuates the PI3K/Akt signaling pathway but does not inhibit the p38MAPK signaling pathway.

References

1 

Tian Z, Miyata K, Tazume H, et al: Perivascular adipose tissue-secreted angiopoietin-like protein 2 (Angptl2) accelerates neointimal hyperplasia after endovascular injury. J Mol Cell Cardiol. 57:1–12. 2013. View Article : Google Scholar : PubMed/NCBI

2 

Tabata M, Kadomatsu T, Fukuhara S, et al: Angiopoietin-like protein 2 promotes chronic adipose tissue inflammation and obesity-related systemic insulin resistance. Cell Metab. 10:178–188. 2009. View Article : Google Scholar : PubMed/NCBI

3 

Oike Y, Yasunaga K and Suda T: Angiopoietin-related/angiopoietin-like proteins regulate angiogenesis. Int J Hematol. 80:21–28. 2004. View Article : Google Scholar : PubMed/NCBI

4 

Li Q, Gong W, Yang Z, Lu B, et al: Serum Angptl2 levels are independently associated with albuminuria in type 2 diabetes. Diabetes Res Clin Pract. 100:385–390. 2013. View Article : Google Scholar : PubMed/NCBI

5 

Kikuchi R, Tsuda H, Kozaki K, et al: Frequent inactivation of a putative tumor suppressor, angiopoietin-like protein 2, in ovarian cancer. Cancer Res. 68:5067–5075. 2008. View Article : Google Scholar : PubMed/NCBI

6 

Tazume H, Miyata K, Tian Z, et al: Macrophage-derived angiopoietin-like protein 2 accelerates development of abdominal aortic aneurysm. Arterioscler Thromb Vasc Biol. 32:1400–1409. 2012. View Article : Google Scholar : PubMed/NCBI

7 

Aoi J, Endo M, Kadomatsu T, et al: Angiopoietin-like protein 2 is an important facilitator of inflammatory carcinogenesis and metastasis. Cancer Res. 71:7502–7512. 2011. View Article : Google Scholar : PubMed/NCBI

8 

Endo M, Nakano M, Kadomatsu T, et al: Tumor cell-derived angiopoietin-like protein ANGPTL2 is a critical driver of metastasis. Cancer Res. 72:1784–1794. 2012. View Article : Google Scholar : PubMed/NCBI

9 

Zheng JY, Zou JJ, Wang WZ, et al: Tumor necrosis factor-α increases angiopoietin-like protein 2 gene expression by activating Foxo1 in 3T3-L1 adipocytes. Mol Cell Endocrinol. 339:120–129. 2011. View Article : Google Scholar : PubMed/NCBI

10 

Kitazawa M, Nagano M, Masumoto KH, Shigeyoshi Y, Natsume T and Hashimoto S: Angiopoietin-like 2, a circadian gene, improves type 2 diabetes through potentiation of insulin sensitivity in mice adipocytes. Endocrinology. 152:2558–2567. 2011. View Article : Google Scholar : PubMed/NCBI

11 

Kubota Y, Oike Y, Satoh S, et al: Cooperative interaction of Angiopoietin-like proteins 1 and 2 in zebrafish vascular development. Proc Natl Acad Sci USA. 102:13502–13507. 2005. View Article : Google Scholar : PubMed/NCBI

12 

Odagiri H, Kadomatsu T, Endo M, et al: The secreted protein ANGPTL2 promotes metastasis of osteosarcoma cells through integrin α5β1, p38 MAPK, and matrix metalloproteinases. Sci Signal. 7:ra72014. View Article : Google Scholar

13 

Erickson RI, Tarrant J, Cain G, et al: Toxicity profile of small-molecule IAP antagonist GDC-0152 is linked to TNF-α pharmacology. Toxicol Sci. 131:247–258. 2013. View Article : Google Scholar

14 

Yue Q, Mulder T, Rudewicz PJ, et al: Evaluation of metabolism and disposition of GDC-0152 in rats using 14C labeling strategy at two different positions: a novel formation of hippuric acid from 4-phenyl-5-amino-1,2,3-thiadiazole. Drug Metab Dispos. 41:508–517. 2013. View Article : Google Scholar

15 

Wong H, Budha NR, West K, et al: Dogs are more sensitive to antagonists of inhibitor of apoptosis proteins than rats and humans: a translational toxicokinetic/toxicodynamic analysis. Toxicol Sci. 130:205–213. 2012. View Article : Google Scholar : PubMed/NCBI

16 

Flygare JA, Beresini M, Budha N, et al: Discovery of a potent small-molecule antagonist of inhibitor of apoptosis (IAP) proteins and clinical candidate for the treatment of cancer (GDC-0152). J Med Chem. 55:4101–4113. 2012. View Article : Google Scholar : PubMed/NCBI

17 

Terzyan SS, Peracaula R, de Llorens R, et al: The three-dimensional structure of human RNase 4, unliganded and complexed with d(Up), reveals the basis for its uridine selectivity. J Mol Biol. 285:205–214. 1999. View Article : Google Scholar : PubMed/NCBI

18 

Xie P, Fujii I, Zhao J, Shinohara M and Matsukura M: A novel polysaccharide compound derived from algae extracts protects retinal pigment epithelial cells from high glucose-induced oxidative damage in vitro. Biol Pharm Bull. 35:1447–1453. 2012.PubMed/NCBI

19 

Falk W, Goodwin RH Jr and Leonard EJ: A 48-well micro chemotaxis assembly for rapid and accurate measurement of leukocyte migration. J Immunol Methods. 33:239–247. 1980. View Article : Google Scholar : PubMed/NCBI

20 

Laemmli UK: Cleavage of structural proteins during the assembly of the head of bacteriophage T4. Nature. 227:680–685. 1970. View Article : Google Scholar : PubMed/NCBI

21 

Kyhse-Andersen J: Electroblotting of multiple gels: a simple apparatus without buffer tank for rapid transfer of proteins from polyacrylamide to nitrocellulose. J Biochem Biophys Methods. 10:203–209. 1984. View Article : Google Scholar : PubMed/NCBI

22 

Hosogai N, Fukuhara A, Oshima K, et al: Adipose tissue hypoxia in obesity and its impact on adipocytokine dysregulation. Diabetes. 56:901–911. 2007. View Article : Google Scholar : PubMed/NCBI

23 

Aoi J, Endo M, Kadomatsu T, et al: Angiopoietin-like protein 2 accelerates carcinogenesis by activating chronic inflammation and oxidative stress. Mol Cancer Res. 12:239–249. 2014. View Article : Google Scholar

24 

Kim I, Kim HG, Kim H, et al: Hepatic expression, synthesis and secretion of a novel fibrinogen/angiopoietin-related protein that prevents endothelial-cell apoptosis. Biochem J. 3:603–610. 2000. View Article : Google Scholar

25 

Vucic D and Fairbrother WJ: The inhibitor of apoptosis proteins as therapeutic targets in cancer. Clin Cancer Res. 13:5995–6000. 2007. View Article : Google Scholar : PubMed/NCBI

26 

Varfolomeev E and Vucic D: Inhibitor of apoptosis proteins: fascinating biology leads to attractive tumor therapeutic targets. Future Oncol. 7:633–648. 2011. View Article : Google Scholar : PubMed/NCBI

27 

Cantley LC: The phosphoinositide 3-kinase pathway. Science. 296:1655–1657. 2002. View Article : Google Scholar : PubMed/NCBI

28 

Vivanco I and Sawyers CL: The phosphatidylonositol 3-kinase-AKT pathway in human cancer. Nat Rev Cancer. 2:489–501. 2002. View Article : Google Scholar : PubMed/NCBI

29 

Kessenbrock K, Plaks V and Werb Z: Matrix metalloproteinases: regulators of the tumor microenvironment. Cell. 141:52–67. 2010. View Article : Google Scholar : PubMed/NCBI

Related Articles

  • Abstract
  • View
  • Download
  • Twitter
Copy and paste a formatted citation
Spandidos Publications style
Yang L, Shu T, Liang Y, Gu W, Wang C, Song X, Fan C and Wang W: GDC-0152 attenuates the malignant progression of osteosarcoma promoted by ANGPTL2 via PI3K/AKT but not p38MAPK signaling pathway Retraction in /10.3892/ijo.2025.5827. Int J Oncol 46: 1651-1658, 2015.
APA
Yang, L., Shu, T., Liang, Y., Gu, W., Wang, C., Song, X. ... Wang, W. (2015). GDC-0152 attenuates the malignant progression of osteosarcoma promoted by ANGPTL2 via PI3K/AKT but not p38MAPK signaling pathway Retraction in /10.3892/ijo.2025.5827. International Journal of Oncology, 46, 1651-1658. https://doi.org/10.3892/ijo.2015.2872
MLA
Yang, L., Shu, T., Liang, Y., Gu, W., Wang, C., Song, X., Fan, C., Wang, W."GDC-0152 attenuates the malignant progression of osteosarcoma promoted by ANGPTL2 via PI3K/AKT but not p38MAPK signaling pathway Retraction in /10.3892/ijo.2025.5827". International Journal of Oncology 46.4 (2015): 1651-1658.
Chicago
Yang, L., Shu, T., Liang, Y., Gu, W., Wang, C., Song, X., Fan, C., Wang, W."GDC-0152 attenuates the malignant progression of osteosarcoma promoted by ANGPTL2 via PI3K/AKT but not p38MAPK signaling pathway Retraction in /10.3892/ijo.2025.5827". International Journal of Oncology 46, no. 4 (2015): 1651-1658. https://doi.org/10.3892/ijo.2015.2872
Copy and paste a formatted citation
x
Spandidos Publications style
Yang L, Shu T, Liang Y, Gu W, Wang C, Song X, Fan C and Wang W: GDC-0152 attenuates the malignant progression of osteosarcoma promoted by ANGPTL2 via PI3K/AKT but not p38MAPK signaling pathway Retraction in /10.3892/ijo.2025.5827. Int J Oncol 46: 1651-1658, 2015.
APA
Yang, L., Shu, T., Liang, Y., Gu, W., Wang, C., Song, X. ... Wang, W. (2015). GDC-0152 attenuates the malignant progression of osteosarcoma promoted by ANGPTL2 via PI3K/AKT but not p38MAPK signaling pathway Retraction in /10.3892/ijo.2025.5827. International Journal of Oncology, 46, 1651-1658. https://doi.org/10.3892/ijo.2015.2872
MLA
Yang, L., Shu, T., Liang, Y., Gu, W., Wang, C., Song, X., Fan, C., Wang, W."GDC-0152 attenuates the malignant progression of osteosarcoma promoted by ANGPTL2 via PI3K/AKT but not p38MAPK signaling pathway Retraction in /10.3892/ijo.2025.5827". International Journal of Oncology 46.4 (2015): 1651-1658.
Chicago
Yang, L., Shu, T., Liang, Y., Gu, W., Wang, C., Song, X., Fan, C., Wang, W."GDC-0152 attenuates the malignant progression of osteosarcoma promoted by ANGPTL2 via PI3K/AKT but not p38MAPK signaling pathway Retraction in /10.3892/ijo.2025.5827". International Journal of Oncology 46, no. 4 (2015): 1651-1658. https://doi.org/10.3892/ijo.2015.2872
Follow us
  • Twitter
  • LinkedIn
  • Facebook
About
  • Spandidos Publications
  • Careers
  • Cookie Policy
  • Privacy Policy
How can we help?
  • Help
  • Live Chat
  • Contact
  • Email to our Support Team