Spandidos Publications Logo
  • About
    • About Spandidos
    • Aims and Scopes
    • Abstracting and Indexing
    • Editorial Policies
    • Reprints and Permissions
    • Job Opportunities
    • Terms and Conditions
    • Contact
  • Journals
    • All Journals
    • Oncology Letters
      • Oncology Letters
      • Information for Authors
      • Editorial Policies
      • Editorial Board
      • Aims and Scope
      • Abstracting and Indexing
      • Bibliographic Information
      • Archive
    • International Journal of Oncology
      • International Journal of Oncology
      • Information for Authors
      • Editorial Policies
      • Editorial Board
      • Aims and Scope
      • Abstracting and Indexing
      • Bibliographic Information
      • Archive
    • Molecular and Clinical Oncology
      • Molecular and Clinical Oncology
      • Information for Authors
      • Editorial Policies
      • Editorial Board
      • Aims and Scope
      • Abstracting and Indexing
      • Bibliographic Information
      • Archive
    • Experimental and Therapeutic Medicine
      • Experimental and Therapeutic Medicine
      • Information for Authors
      • Editorial Policies
      • Editorial Board
      • Aims and Scope
      • Abstracting and Indexing
      • Bibliographic Information
      • Archive
    • International Journal of Molecular Medicine
      • International Journal of Molecular Medicine
      • Information for Authors
      • Editorial Policies
      • Editorial Board
      • Aims and Scope
      • Abstracting and Indexing
      • Bibliographic Information
      • Archive
    • Biomedical Reports
      • Biomedical Reports
      • Information for Authors
      • Editorial Policies
      • Editorial Board
      • Aims and Scope
      • Abstracting and Indexing
      • Bibliographic Information
      • Archive
    • Oncology Reports
      • Oncology Reports
      • Information for Authors
      • Editorial Policies
      • Editorial Board
      • Aims and Scope
      • Abstracting and Indexing
      • Bibliographic Information
      • Archive
    • Molecular Medicine Reports
      • Molecular Medicine Reports
      • Information for Authors
      • Editorial Policies
      • Editorial Board
      • Aims and Scope
      • Abstracting and Indexing
      • Bibliographic Information
      • Archive
    • World Academy of Sciences Journal
      • World Academy of Sciences Journal
      • Information for Authors
      • Editorial Policies
      • Editorial Board
      • Aims and Scope
      • Abstracting and Indexing
      • Bibliographic Information
      • Archive
    • International Journal of Functional Nutrition
      • International Journal of Functional Nutrition
      • Information for Authors
      • Editorial Policies
      • Editorial Board
      • Aims and Scope
      • Abstracting and Indexing
      • Bibliographic Information
      • Archive
    • International Journal of Epigenetics
      • International Journal of Epigenetics
      • Information for Authors
      • Editorial Policies
      • Editorial Board
      • Aims and Scope
      • Abstracting and Indexing
      • Bibliographic Information
      • Archive
    • Medicine International
      • Medicine International
      • Information for Authors
      • Editorial Policies
      • Editorial Board
      • Aims and Scope
      • Abstracting and Indexing
      • Bibliographic Information
      • Archive
  • Articles
  • Information
    • Information for Authors
    • Information for Reviewers
    • Information for Librarians
    • Information for Advertisers
    • Conferences
  • Language Editing
Spandidos Publications Logo
  • About
    • About Spandidos
    • Aims and Scopes
    • Abstracting and Indexing
    • Editorial Policies
    • Reprints and Permissions
    • Job Opportunities
    • Terms and Conditions
    • Contact
  • Journals
    • All Journals
    • Biomedical Reports
      • Information for Authors
      • Editorial Policies
      • Editorial Board
      • Aims and Scope
      • Abstracting and Indexing
      • Bibliographic Information
      • Archive
    • Experimental and Therapeutic Medicine
      • Information for Authors
      • Editorial Policies
      • Editorial Board
      • Aims and Scope
      • Abstracting and Indexing
      • Bibliographic Information
      • Archive
    • International Journal of Epigenetics
      • Information for Authors
      • Editorial Policies
      • Editorial Board
      • Aims and Scope
      • Abstracting and Indexing
      • Bibliographic Information
      • Archive
    • International Journal of Functional Nutrition
      • Information for Authors
      • Editorial Policies
      • Editorial Board
      • Aims and Scope
      • Abstracting and Indexing
      • Bibliographic Information
      • Archive
    • International Journal of Molecular Medicine
      • Information for Authors
      • Editorial Policies
      • Editorial Board
      • Aims and Scope
      • Abstracting and Indexing
      • Bibliographic Information
      • Archive
    • International Journal of Oncology
      • Information for Authors
      • Editorial Policies
      • Editorial Board
      • Aims and Scope
      • Abstracting and Indexing
      • Bibliographic Information
      • Archive
    • Medicine International
      • Information for Authors
      • Editorial Policies
      • Editorial Board
      • Aims and Scope
      • Abstracting and Indexing
      • Bibliographic Information
      • Archive
    • Molecular and Clinical Oncology
      • Information for Authors
      • Editorial Policies
      • Editorial Board
      • Aims and Scope
      • Abstracting and Indexing
      • Bibliographic Information
      • Archive
    • Molecular Medicine Reports
      • Information for Authors
      • Editorial Policies
      • Editorial Board
      • Aims and Scope
      • Abstracting and Indexing
      • Bibliographic Information
      • Archive
    • Oncology Letters
      • Information for Authors
      • Editorial Policies
      • Editorial Board
      • Aims and Scope
      • Abstracting and Indexing
      • Bibliographic Information
      • Archive
    • Oncology Reports
      • Information for Authors
      • Editorial Policies
      • Editorial Board
      • Aims and Scope
      • Abstracting and Indexing
      • Bibliographic Information
      • Archive
    • World Academy of Sciences Journal
      • Information for Authors
      • Editorial Policies
      • Editorial Board
      • Aims and Scope
      • Abstracting and Indexing
      • Bibliographic Information
      • Archive
  • Articles
  • Information
    • For Authors
    • For Reviewers
    • For Librarians
    • For Advertisers
    • Conferences
  • Language Editing
Login Register Submit
  • This site uses cookies
  • You can change your cookie settings at any time by following the instructions in our Cookie Policy. To find out more, you may read our Privacy Policy.

    I agree
Search articles by DOI, keyword, author or affiliation
Search
Advanced Search
presentation
International Journal of Oncology
Join Editorial Board Propose a Special Issue
Print ISSN: 1019-6439 Online ISSN: 1791-2423
Journal Cover
June-2016 Volume 48 Issue 6

Full Size Image

Cover Legend PDF

Sign up for eToc alerts
Recommend to Library

Journals

International Journal of Molecular Medicine

International Journal of Molecular Medicine

International Journal of Molecular Medicine is an international journal devoted to molecular mechanisms of human disease.

International Journal of Oncology

International Journal of Oncology

International Journal of Oncology is an international journal devoted to oncology research and cancer treatment.

Molecular Medicine Reports

Molecular Medicine Reports

Covers molecular medicine topics such as pharmacology, pathology, genetics, neuroscience, infectious diseases, molecular cardiology, and molecular surgery.

Oncology Reports

Oncology Reports

Oncology Reports is an international journal devoted to fundamental and applied research in Oncology.

Experimental and Therapeutic Medicine

Experimental and Therapeutic Medicine

Experimental and Therapeutic Medicine is an international journal devoted to laboratory and clinical medicine.

Oncology Letters

Oncology Letters

Oncology Letters is an international journal devoted to Experimental and Clinical Oncology.

Biomedical Reports

Biomedical Reports

Explores a wide range of biological and medical fields, including pharmacology, genetics, microbiology, neuroscience, and molecular cardiology.

Molecular and Clinical Oncology

Molecular and Clinical Oncology

International journal addressing all aspects of oncology research, from tumorigenesis and oncogenes to chemotherapy and metastasis.

World Academy of Sciences Journal

World Academy of Sciences Journal

Multidisciplinary open-access journal spanning biochemistry, genetics, neuroscience, environmental health, and synthetic biology.

International Journal of Functional Nutrition

International Journal of Functional Nutrition

Open-access journal combining biochemistry, pharmacology, immunology, and genetics to advance health through functional nutrition.

International Journal of Epigenetics

International Journal of Epigenetics

Publishes open-access research on using epigenetics to advance understanding and treatment of human disease.

Medicine International

Medicine International

An International Open Access Journal Devoted to General Medicine.

Journal Cover
June-2016 Volume 48 Issue 6

Full Size Image

Cover Legend PDF

Sign up for eToc alerts
Recommend to Library

  • Article
  • Citations
    • Cite This Article
    • Download Citation
    • Create Citation Alert
    • Remove Citation Alert
    • Cited By
  • Similar Articles
    • Related Articles (in Spandidos Publications)
    • Similar Articles (Google Scholar)
    • Similar Articles (PubMed)
  • Download PDF
  • Download XML
  • View XML
Article

Optimal sequence of antisense DNA to silence YB-1 in lung cancer by use of a novel polysaccharide drug delivery system

  • Authors:
    • Hiroto Izumi
    • Shohei Nagao
    • Shinichi Mochizuki
    • Nobuaki Fujiwara
    • Kazuo Sakurai
    • Yasuo Morimoto
  • View Affiliations / Copyright

    Affiliations: University of Occupational and Environmental Health, Yahatanishi-ku, Kitakyushu, Fukuoka 807-8555, Japan, Department of Chemistry and Biochemistry, University of Kitakyushu, Wakamatsu-ku, Kitakyushu, Fukuoka 808-0135, Japan
  • Pages: 2472-2478
    |
    Published online on: March 23, 2016
       https://doi.org/10.3892/ijo.2016.3451
  • Expand metrics +
Metrics: Total Views: 0 (Spandidos Publications: | PMC Statistics: )
Metrics: Total PDF Downloads: 0 (Spandidos Publications: | PMC Statistics: )
Cited By (CrossRef): 0 citations Loading Articles...

This article is mentioned in:



Abstract

Silencing Y-box binding protein 1 (YB-1) can be an excellent target for cancer therapy and many lung cancer cells express the polysaccharide-recognition receptor Dectin-1. We designed a Dectin-1 targeting vehicle delivering YB-1-antisense DNA. First, we selected five optimal antisense DNA sequences to silence YB-1 from among 153 candidates. We chose the sequence closest to the start codon (AS014), and attached dA40 to the 3' end; dA40 promotes complex formation with a β-(1➝3)-d-glucan called schizophyllan (SPG). The resultant complexes were applied to 12 human-oriented lung cancer cell lines, and cell viability was examined. The cell lines exhibited decreased viability and showed strong affinity to bind SPG, suggesting the AS014/SPG complex entered the cells via the Dectin-1 mediated pathway.

Introduction

Y-box binding protein 1 (YB-1) was originally found to initiate gene transcription (1). Its transcription is triggered by binding between YB-1 and inverted CCAAT box, which is normally located upstream of the TATA box in the promoter region. YB-1 has been shown to be involved not only in the transcription of various genes but also in cell viability and DNA repair (2). Furthermore, many studies demonstrate that YB-1 is overexpressed in human cancer cell lines; therefore, YB-1 may be a good target for cancer therapy (3). Shibahara et al (4) reported that most non-small lung cancers overexpress YB-1. Therefore, silencing YB-1 may also suppress the growth of non-small lung cancers.

Silencing the expression of a particular gene in cancer cells is critical in cancer therapy, especially when the gene in question is related to the growth and malignant alteration of cancer cells. Therapeutic oligonucleotides including antisense DNA and siRNA specifically silence protein expression by interacting with target mRNA; thus, they are presumably more efficient and less toxic than conventional low-molecular drugs (5,6). As the target mRNAs are located in the cytoplasm, it is essential for antisense DNA or siRNA to be transported to the cytoplasm in order to have an effect. Oligonucleotides themselves do not have the ability to be ingested by cells; furthermore, they are quite fragile in biological fluids because of enzymatic degradation and non-specific adsorption by serum proteins. Therefore, they require a drug delivery system (DDS) to protect them from such unfavorable interactions and transport them to the cytoplasm. The most commonly used synthetic DDS particles for oligonucleotide delivery are cationic lipids and polymers, which form electrostatic complexes with negatively charged oligonucleotides (7). Although some of these cationic compounds are used for cellular transfection in the laboratory, many problems must be overcome before they can be used in humans, including low uptake efficiency owing to a lack of targeting ability.

The natural polysaccharide schizophyllan (SPG) (Fig. 1) has a main chain comprising β-(1→3)-D-glucan and one β-(1→6)-D-glycosyl side chain that links to the main chain at every three glucose residues (8). We found that SPG forms a complex with single-stranded homo-polynucleotides and examined the fundamental properties of this complex (9–11). We recently started to apply this complex to therapeutic oligonucleotide delivery, including CpG DNA (12) and siRNA (13). For siRNA delivery, we demonstrated that the SPG/siRNA complex can be recognized by a polysaccharide receptor called Dectin-1 and subsequently enter the endocytic pathway (13,14). This indicates SPG-mediated siRNA delivery is one of the few known systems that possess cell-specific targeting. Heyl et al (15) demonstrated that Dectin-1 is widely expressed on human lung tissues. Therefore, there is a strong possibility that some of the lung cancers also express Dectin-1, meaning they could be treated by delivering antisense oligonucleotides (AS-ODNs) to silence YB-1.

Figure 1

Chemical structure of schizophyllan.

Materials and methods

Preparation of antisense oligonucleotide sequence for YB-1

YB-1 mRNA consisting of 1,561 bases was obtained from the NCBI database (NCBI Reference Sequence: NM_004559.3) (16). To find an effective antisense sequence, we synthesized 153 different AS-ODNs in which the length of the base was 25 and each sequence was designed to match a part of the YB-1 mRNA sequence shifted from the 5′ end 10 by 10 bases. The AS-ODNs were designated AS0019-AS153 (Fig. 2).

Figure 2

Candidates of AS-ODN sequences for YB-1 mRNA.

SPG and complexation

SPG (average molecular weight, 4.5×105) was kindly provided by Mitsui Sugar Co., Ltd. (Tokyo, Japan); this is the same SPG used in other DDS studies (13). We prepared AS-ODNs/SPG complexes from SPG and phosphorothioate AS-ODNs with the (dA)40 tail for YB-1. All phosphorothioate oligonucleotides including AS-ODNs and Alexa546-labeled dA40 nucleotide were synthesized by Gene Design Co., Ltd (Osaka, Japan) and purified by high-performance liquid chromatography. SPG was dissolved in 0.25 N NaOH (aq) for 2–5 days to dissociate the triple helix into a single chain. The SPG solution, AS-ODNs in water, and phosphate-buffered solution (330 mM NaH2PO4, pH 4.7) were mixed, then the mixture (60 μM AS-ODNs, pH 7.4) was stored overnight at 4°C.

Lung cancer cell lines

The following 12 lung cancer cell lines were used: B203L, PC9, A110L, A549, H1299, QG56, SQ1, B1203L, PC10, 904L, PC1 and A529L. Their characteristics and other information are described elsewhere (17,18). All cell lines were cultured in RPMI-1640 medium, GlutaMAX™ (Life Technologies, Tokyo, Japan) and maintained in a 5% CO2 atmosphere at 37°C.

Cell viability assessment by the water-soluble tetrazolium salt-8 (WST-8) assay

The cell viability assay has been previously described (19). Briefly, PC9 cells (1×103) was seeded into 96-well plates. After 24 h, AS-ODNs were transiently transfected into the cells with 0.4l of RNAiMax (Life Technologies) per well. Final concentration of AS-ODNs is 50 nM in 120 μl of medium. For AS-ODNs/SPG complex, they were directly added into the medium. After 96 h, the surviving cells were stained with TetraColor One (Seikagaku Corp., Tokyo, Japan) for 2–3 h at 37°C according to the manufacturer's instructions. The absorbance was then measured at 450 nm.

Uptake of FITC-labeled SPG and Alexa546-labeled dA40 nucleotide/SPG complex

Cells were seeded at 2.5×104 cells/well in 24-well plates and incubated at 37°C under 5% CO2. The cells were cultured in RPMI-1640 containing 10% FBS and 100 U/ml penicillin and 0.1 mg/ml streptomycin. After 24 h, 0.1 μM FITC-labeled SPG (FITC-SPG) (13) or 0.5 μM SPG complexed with Alexa546-labeled dA40 nucleotide (A546-dA40/SPG) was added to cells in the presence of serum. After 8 h, cells treated with FITC-SPG were washed twice with PBS and was observed with EVOS® FL imaging system (Life Technologies). For competition assay, 10 μM (20 times excess) SPG complexed with unlabeled dA40 nucleotide (dA40/SPG complex) was used to treat the cells at the same time as the administration of 0.5 μM A546-dA40/SPG. After 6 h, cells were washed twice with PBS and was observed with EVOS® FL imaging system.

Western blot analysis

PC9 cells were suspended in lysis buffer with 10 mM Tris-HCl (pH 7.9), 150 mM NaCl, 0.5% NP40, 1 mM PMSF and sonicated for 10 sec. Whole cell lysate (2.5, 5 and 10 μg) were separated on a 10% SDS-PAGE gel and transferred to a PVDF microporous membrane (Millipore, Bedford, MA, USA). The membrane was immunoblotted with anti-YB-1 antibody (20) at a 1:10,000 dilution, or with an anti-β-actin antibody (A5441; Sigma-Aldrich) at a 1:10,000 dilution, for 1 h, and then incubated with HRP-conjugated anti-rabbit IgG or anti-mouse IgG for 40 min. Detection was performed using enhanced chemiluminescence (GE Healthcare, Tokyo, Japan). Protein expression levels were quantitated using Multi Gauge version 3.0 (Fujifilm, Tokyo, Japan).

Results and Discussion

Selecting the antisense sequence

The cell viability of cancer cells treated with all AS-ODNs transfected into PC9 cells is shown in Fig. 3; this is an in vitro screen for cell viability. We used the RNAiMax reagent, a Lipofectamine transfection reagent, which is a cationic liposome formulation that forms positively charged polyion complexes with negatively charged DNA or siRNA. Such complexes allow the bound DNA or siRNA to eventually cross into the cytoplasm. As YB-1 is overexpressed in PC9 cells (4) the observed decreased cell viability is most likely due to YB-1 silencing by AS-ODNs; moreover, the differences in cell viability reflect the efficacy of individual AS-ODNs. The five most effective sequences are indicated by arrows. Four AS-ODNs-AS010, AS014, AS025, and AS030, which decreased the cell viability below one third are close to the start codon, while AS101 is not (Fig. 4).

Figure 3

Screening for the most effective antisense DNA sequence. PC9 cells were transfected with 153 kinds of AS-ODNs and cell viability was evaluated by WST-8 assay. Each oligonucleotide sequence is listed in Fig. 2: we selected five sequences indicated by the arrows. All values represent the mean of at least three independent experiments.

Figure 4

The mRNA bulge/loop structure of YB-1 generated with UNAfold, and the binding sites of the selected five AS-ODNs.

The recruitment of RNase H1 to the antisense DNA/mRNA duplex is widely believed to be the key step for protein silencing. However, there are few such sites on mRNAs, because the binding site of mRNA must be a single chain and exposed to the outside to make it easy for antisense DNA to bind the site. The bulge/loop structure of YB-1 mRNA was estimated using UNAfold (21); the result is shown in Fig. 4, and the binding sites of the four AS-ODNs are indicated by solid lines. All AS-ODNs binding sites contain loop structures. Therefore, these loops are hypothesized to be responsible for the YB-1 silencing; thus, after hybridization, the double DNA/mRNA strand is presumably recruited and cleaved by RNase H1.

The results of western blot analysis comparing the expression of five AS-ODNs silencing YB-1 are shown in Fig. 5A. Four AS-ODNs (AS10, AS14, AS25 and AS30) attenuated YB-1 expression to <50% of the control (Fig. 5B). These results confirm that the decreased cell viability is due to YB-1 silencing after transfection. Western blot analysis indicated that AS014 and AS025 reduced the YB-1 expression very efficiently. As AS014 is closest to the start codon region and exhibited considerably good efficacy in both assays, we used AS014 hereafter.

Figure 5

YB-1 protein expression was silenced in PC9 owing to antisense DNA, determined by western blot analysis. (A) PC9 cells were transfected with control oligonucleotide (Ctrl) and indicated AS-ODNs. After 72 h, whole cell lysate (10, 5 and 2.5 μg) were subjected to western blot analysis with anti-YB-1 or anti-β-actin antibody. (B) Each expression level of YB-1 was normalized to that of β-actin using signal intensity of 5 or 2.5 μg cell lysate and compared the YB-1 expression level with ctrl mock transfection. The ratio of relative YB-1 expression is shown in the bottom. Each control expression was set to 1.

Targeted delivery of AS-ODN with SPG complexation

SPG forms a stoichiometric complex with particular homo nucleotides such as poly(C) or poly(dA) via combination of hydrogen bonding and hydrophobic interactions (9–11). On the basis of our previous studies, we attached dA40 to the AS-ODN to enable complex formation with SPG and thus efficient gene silencing (13,14). When the attachment position is the 3′ end of the AS-ODNs, the phosphorothioate linkage forms more stable complexes than the phosphodiester ones (13). Therefore, we attached phosphorothioate dA40 to the 3′ end of AS014 to form a complex with SPG. The exact stoichiometric composition is (mG):(dA)=2:1, where mG is the main chain glucose (9,10). However, in practice, we normally prepare the complexes at an SPG rich composition. In the present assay, we prepared the AS014-dA40/SPG complex at (mG):(dA)=4:1. No free AS014-dA40 was observed in gel electrophoresis (Fig. 6).

Figure 6

dA40/SPG and AS014-dA40/SPG complex formations confirmed with gel electrophoresis.

We previously demonstrated that the complex is taken up by Dectin-1 expressing immunocytes. We recently cloned and purified the extracellular domain of murine Dectin-1 and performed binding affinity analysis between this protein and the SPG/DNA complex by using quartz crystal microbalance (22). Phosphorothioate dA40 markedly enhanced the Dectin-1 binding affinity compared to that with phosphodiester and also behaved differently in the Dectin-1 mutants in which the Trp221 and His223 residues in the 3′-terminal exon were replaced with alanine. There appeared to be multiple binding sites: the same site as SPG and an additional site(s) in which phosphate anion specific electrostatic interactions were mainly involved. This enhanced affinity of the phosphorothioate DNA/SPG complex is another reason prompting its use in this experiment.

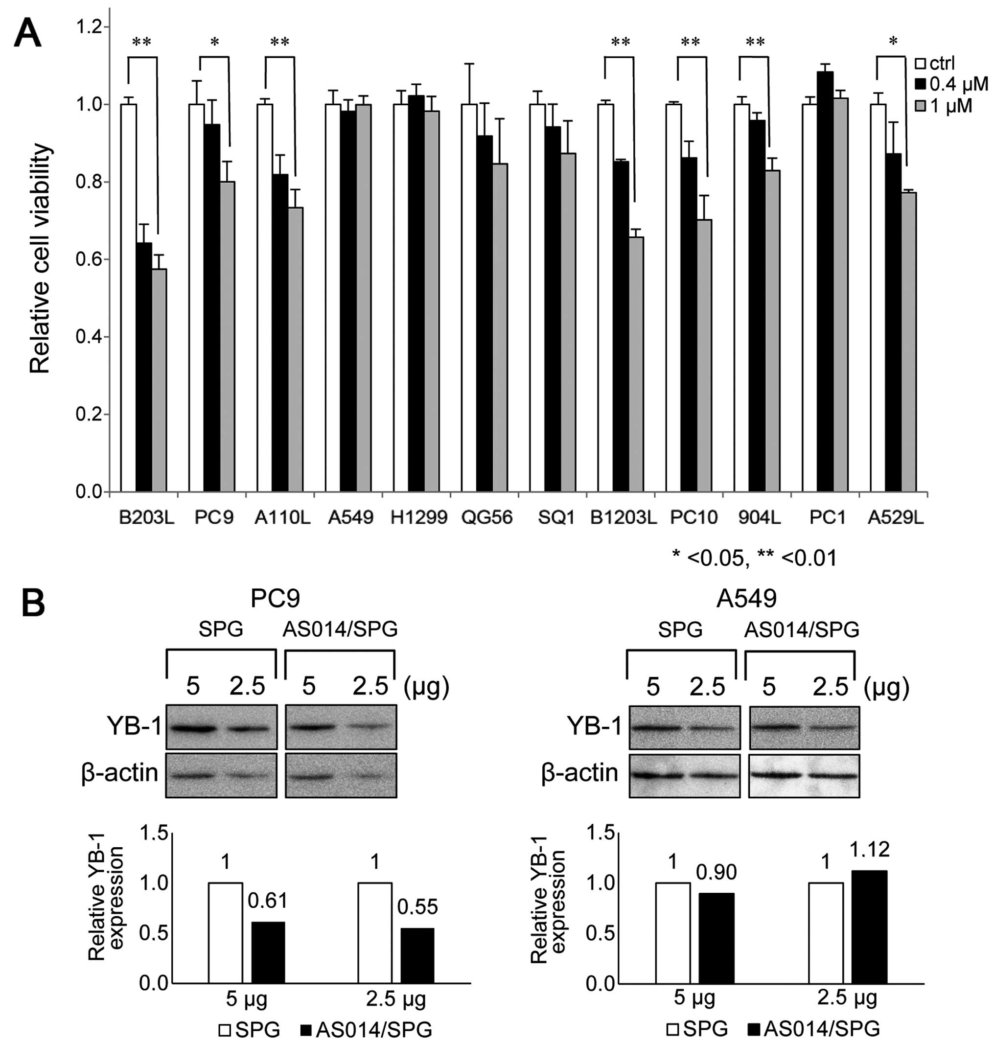
The cell viability rates of various lung cancer cells after the AS014/SPG complex was applied at 0.4 or 1.0 μM are shown in Fig. 7. There are over 200 known lung cancer cell lines, from small to non-small cell types, exceeding the number of other common epithelial cancers. Among them, we selected 12 commonly available cell lines. AS014/SPG complex application resulted in variably decreased cell viability rates. As all of these cells overexpress YB-1, (4) which was also confirmed in the present study (data not shown), the decreased cell viability is mainly attributable to the number of AS014 molecules ingested and bound to YB-1. However, it is unknown whether these cells express Dectin-1; this issue is currently being investigated. The greatest decrease in cell viability was observed in B203L, PC9, B1203L and PC10 cells (Fig. 7A). AS014/SPG complex decreased YB-1 expression ~40% in PC9 cells, but not A549 cells (Fig. 7B). This results are consistent with cell viability assessment (Fig. 7A). We selected B203L and PC9 as well as A549 and PC1 cells, which showed no decrease in cell viability, and performed fluorescent microscopy to observe FITC-labeled SPG. SPG was actively ingested by B203L and PC9 but not A549 or PC1 cells (Fig. 8A), which is concordant with their cell viability. We also found A546-dA40/SPG was ingested by PC9 cells (Fig. 8B). This ingestion was partially abolished by addition of the dA40/SPG complex (Fig. 8C). As mentioned above, the Dectin-1 expression assay for these cells is ongoing. Nevertheless, it is safe to conclude that AS014 was ingested by B203L and PC9 cells, which was facilitated by the recognition of Dectin-1 for the AS014/SPG complex. Furthermore, the results indicate AS014 silenced the YB-1 expression, resulting in decreased cell viability.

Figure 7

Cell viability of 12 lung cancer cell lines after treatment with AS014/SPG complex. (A) Each cell line was treated with indicated concentration of AS014/SPG complex and 1 μM dA40/SPG control (ctrl). After 96 h, cell viability was evaluated by WST-8 assay. All values represent the mean of at least three independent experiments. Significant differences are compared with each ctrl. (B) PC9 and A549 cells were treated with 1 μM AS014/SPG complex or dA40/SPG (SPG) and cultured for 72 h. Whole cell lysate (5 and 2.5 μg) was subjected to western blot analysis with anti-YB-1 or anti-β-actin antibody. Relative YB-1 expression is shown in the lower panels. Each expression treated with dA40/SPG was set to 1.

Figure 8

Uptake of FITC-labeled SPG and the Alexa546-labeled dA40/SPG complex. (A) B203L, PC9, A549 and PC1 cells were treated with 0.1 μM FITC-labeled SPG in the presence of serum. After 8 h, FITC signals in each cell were observed with fluorescent microscopy. Bares indicate 1,000 μm. (B) PC9 cells were treated with SPG complexed with Alexa546-labeled dA40 nucleotide (A546-dA40/SPG) in the presence of serum. After 6 h, Alexa546 signal was observed with fluorescent microscopy. BF and bar indicates bright field microscopy and 100 μm, respectively. (C) A546-dA40/SPG was added to PC9 cells with or without unlabeled dA40/SPG complex (dA40/SPG) in the presence of serum. After 6 h, Alexa546 signal was observed with fluorescent microscopy. Bar, 200 μm.

In conclusion, five optimal antisense DNA sequences for silencing YB-1 expression in lung cancers were selected from among 153 candidates. We chose the one closest to the start codon, AS014, and attached dA40 to the 3′ end to form a complex with SPG. The resultant complexes were applied to 12 human-oriented lung cancer cell lines to examine cell viability. Several cell lines exhibited markedly decreased cell viability presumably due to YB-1 silencing, which was corroborated by western blot analysis. The cells exhibited such decrease also ingested SPG, suggesting the AS014/SPG complex entered the cells via the Dectin-1 mediated pathway.

References

1 

Lasham A, Print CG, Woolley AG, Dunn SE and Braithwaite AW: YB-1: Oncoprotein, prognostic marker and therapeutic target? Biochem J. 449:11–23. 2013. View Article : Google Scholar

2 

Ohga T, Koike K, Ono M, Makino Y, Itagaki Y, Tanimoto M, Kuwano M and Kohno K: Role of the human Y box-binding protein YB-1 in cellular sensitivity to the DNA-damaging agents cisplatin, mitomycin C, and ultraviolet light. Cancer Res. 56:4224–4228. 1996.PubMed/NCBI

3 

Kuwano M, Uchiumi T, Hayakawa H, Ono M, Wada M, Izumi H and Kohno K: The basic and clinical implications of ABC transporters, Y-box-binding protein-1 (YB-1) and angiogenesis-related factors in human malignancies. Cancer Sci. 94:9–14. 2003. View Article : Google Scholar : PubMed/NCBI

4 

Shibahara K, Sugio K, Osaki T, Uchiumi T, Maehara Y, Kohno K, Yasumoto K, Sugimachi K and Kuwano M: Nuclear expression of the Y-box binding protein, YB-1, as a novel marker of disease progression in non-small cell lung cancer. Clin Cancer Res. 7:3151–3155. 2001.PubMed/NCBI

5 

Antisense Drug Technology. Principles, Strategies, and Applications. 2nd edition. Crooke ST: CRC Press; Boca Raton, FL: 2007

6 

Gene Silencing by RNA Interference: Technology and Application. 1st edition. Sohail M: CRC Press; Boca Raton, FL: 2004, View Article : Google Scholar

7 

Mintzer MA and Simanek EE: Nonviral vectors for gene delivery. Chem Rev. 109:259–302. 2009. View Article : Google Scholar

8 

Harada T, Misaki A and Saito H: Curdlan: A bacterial gelforming beta-1,3-glucan. Arch Biochem Biophys. 124:292–298. 1968. View Article : Google Scholar : PubMed/NCBI

9 

Sakurai K and Shinkai S: Molecular recognition of adenine, cytosine, and uracil in a single-stranded RNA by a natural polysaccharide: Schizophyllan. J Am Chem Soc. 122:4520–4521. 2000. View Article : Google Scholar

10 

Sakurai K, Mizu M and Shinkai S: Polysaccharide-polynucleotide complexes. 2 Complementary polynucleotide mimic behavior of the natural polysaccharide schizophyllan in the macromolecular complex with single-stranded RNA and DNA. Biomacromolecules. 2:641–650. 2001. View Article : Google Scholar : PubMed/NCBI

11 

Sanada Y, Matsuzaki T, Mochizuki S, Okobira T, Uezu K and Sakurai K: β-1,3-D-glucan schizophyllan/poly(dA) triple-helical complex in dilute solution. J Phys Chem B. 116:87–94. 2012. View Article : Google Scholar

12 

Kobiyama K, Aoshi T, Narita H, Kuroda E, Hayashi M, Tetsutani K, Koyama S, Mochizuki S, Sakurai K, Katakai Y, et al: Nonagonistic Dectin-1 ligand transforms CpG into a multitask nanoparticulate TLR9 agonist. Proc Natl Acad Sci USA. 111:3086–3091. 2014. View Article : Google Scholar : PubMed/NCBI

13 

Mochizuki S, Morishita H and Sakurai K: Macrophage specific delivery of TNF-α siRNA complexed with β-1,3-glucan inhibits LPS-induced cytokine production in a murine acute hepatitis model. Bioorg Med Chem. 21:2535–2542. 2013. View Article : Google Scholar : PubMed/NCBI

14 

Zhang Q, Ichimaru N, Higuchi S, Cai S, Hou J, Fujino M, Nonomura N, Kobayashi M, Ando H, Uno A, et al: Permanent acceptance of mouse cardiac allografts with CD40 siRNA to induce regulatory myeloid cells by use of a novel polysaccharide siRNA delivery system. Gene Ther. 22:217–226. 2015. View Article : Google Scholar : PubMed/NCBI

15 

Heyl KA, Klassert TE, Heinrich A, Müller MM, Klaile E, Dienemann H, Grünewald C, Bals R, Singer BB and Slevogt H: Dectin-1 is expressed in human lung and mediates the proin-flammatory immune response to nontypeable Haemophilus influenzae. MBio. 5:e01492–e14. 2014. View Article : Google Scholar : PubMed/NCBI

16 

Mylona E, Melissaris S, Giannopoulou I, Theohari I, Papadimitriou C, Keramopoulos A and Nakopoulou L: Y-box-binding protein 1 (YB1) in breast carcinomas: Relation to aggressive tumor phenotype and identification of patients at high risk for relapse. Eur J Surg Oncol. 40:289–296. 2014. View Article : Google Scholar

17 

Tanabe M, Izumi H, Ise T, Higuchi S, Yamori T, Yasumoto K and Kohno K: Activating transcription factor 4 increases the cisplatin resistance of human cancer cell lines. Cancer Res. 63:8592–8595. 2003.PubMed/NCBI

18 

Izumi H, Takahashi M, Uramoto H, Nakayama Y, Oyama T, Wang KY, Sasaguri Y, Nishizawa S and Kohno K: Monocarboxylate transporters 1 and 4 are involved in the invasion activity of human lung cancer cells. Cancer Sci. 102:1007–1013. 2011. View Article : Google Scholar : PubMed/NCBI

19 

Kashiwagi E, Izumi H, Yasuniwa Y, Baba R, Doi Y, Kidani A, Arao T, Nishio K, Naito S and Kohno K: Enhanced expression of nuclear factor I/B in oxaliplatin-resistant human cancer cell lines. Cancer Sci. 102:382–386. 2011. View Article : Google Scholar

20 

Takahashi M, Shimajiri S, Izumi H, Hirano G, Kashiwagi E, Yasuniwa Y, Wu Y, Han B, Akiyama M, Nishizawa S, et al: Y-box binding protein-1 is a novel molecular target for tumor vessels. Cancer Sci. 101:1367–1373. 2010. View Article : Google Scholar : PubMed/NCBI

21 

Zuker M: Mfold web server for nucleic acid folding and hybridization prediction. Nucleic Acids Res. 31:3406–3415. 2003. View Article : Google Scholar : PubMed/NCBI

22 

Mochizuki S, Morishita H, Adachi Y, Yamaguchi Y and Sakurai K: Binding assay between murine Dectin-1 and β-glucan/DNA complex with quartz-crystal microbalance. Carbohydr Res. 391:1–8. 2014. View Article : Google Scholar : PubMed/NCBI

Related Articles

  • Abstract
  • View
  • Download
  • Twitter
Copy and paste a formatted citation
Spandidos Publications style
Izumi H, Nagao S, Mochizuki S, Fujiwara N, Sakurai K and Morimoto Y: Optimal sequence of antisense DNA to silence YB-1 in lung cancer by use of a novel polysaccharide drug delivery system. Int J Oncol 48: 2472-2478, 2016.
APA
Izumi, H., Nagao, S., Mochizuki, S., Fujiwara, N., Sakurai, K., & Morimoto, Y. (2016). Optimal sequence of antisense DNA to silence YB-1 in lung cancer by use of a novel polysaccharide drug delivery system. International Journal of Oncology, 48, 2472-2478. https://doi.org/10.3892/ijo.2016.3451
MLA
Izumi, H., Nagao, S., Mochizuki, S., Fujiwara, N., Sakurai, K., Morimoto, Y."Optimal sequence of antisense DNA to silence YB-1 in lung cancer by use of a novel polysaccharide drug delivery system". International Journal of Oncology 48.6 (2016): 2472-2478.
Chicago
Izumi, H., Nagao, S., Mochizuki, S., Fujiwara, N., Sakurai, K., Morimoto, Y."Optimal sequence of antisense DNA to silence YB-1 in lung cancer by use of a novel polysaccharide drug delivery system". International Journal of Oncology 48, no. 6 (2016): 2472-2478. https://doi.org/10.3892/ijo.2016.3451
Copy and paste a formatted citation
x
Spandidos Publications style
Izumi H, Nagao S, Mochizuki S, Fujiwara N, Sakurai K and Morimoto Y: Optimal sequence of antisense DNA to silence YB-1 in lung cancer by use of a novel polysaccharide drug delivery system. Int J Oncol 48: 2472-2478, 2016.
APA
Izumi, H., Nagao, S., Mochizuki, S., Fujiwara, N., Sakurai, K., & Morimoto, Y. (2016). Optimal sequence of antisense DNA to silence YB-1 in lung cancer by use of a novel polysaccharide drug delivery system. International Journal of Oncology, 48, 2472-2478. https://doi.org/10.3892/ijo.2016.3451
MLA
Izumi, H., Nagao, S., Mochizuki, S., Fujiwara, N., Sakurai, K., Morimoto, Y."Optimal sequence of antisense DNA to silence YB-1 in lung cancer by use of a novel polysaccharide drug delivery system". International Journal of Oncology 48.6 (2016): 2472-2478.
Chicago
Izumi, H., Nagao, S., Mochizuki, S., Fujiwara, N., Sakurai, K., Morimoto, Y."Optimal sequence of antisense DNA to silence YB-1 in lung cancer by use of a novel polysaccharide drug delivery system". International Journal of Oncology 48, no. 6 (2016): 2472-2478. https://doi.org/10.3892/ijo.2016.3451
Follow us
  • Twitter
  • LinkedIn
  • Facebook
About
  • Spandidos Publications
  • Careers
  • Cookie Policy
  • Privacy Policy
How can we help?
  • Help
  • Live Chat
  • Contact
  • Email to our Support Team