Spandidos Publications Logo
  • About
    • About Spandidos
    • Aims and Scopes
    • Abstracting and Indexing
    • Editorial Policies
    • Reprints and Permissions
    • Job Opportunities
    • Terms and Conditions
    • Contact
  • Journals
    • All Journals
    • Oncology Letters
      • Oncology Letters
      • Information for Authors
      • Editorial Policies
      • Editorial Board
      • Aims and Scope
      • Abstracting and Indexing
      • Bibliographic Information
      • Archive
    • International Journal of Oncology
      • International Journal of Oncology
      • Information for Authors
      • Editorial Policies
      • Editorial Board
      • Aims and Scope
      • Abstracting and Indexing
      • Bibliographic Information
      • Archive
    • Molecular and Clinical Oncology
      • Molecular and Clinical Oncology
      • Information for Authors
      • Editorial Policies
      • Editorial Board
      • Aims and Scope
      • Abstracting and Indexing
      • Bibliographic Information
      • Archive
    • Experimental and Therapeutic Medicine
      • Experimental and Therapeutic Medicine
      • Information for Authors
      • Editorial Policies
      • Editorial Board
      • Aims and Scope
      • Abstracting and Indexing
      • Bibliographic Information
      • Archive
    • International Journal of Molecular Medicine
      • International Journal of Molecular Medicine
      • Information for Authors
      • Editorial Policies
      • Editorial Board
      • Aims and Scope
      • Abstracting and Indexing
      • Bibliographic Information
      • Archive
    • Biomedical Reports
      • Biomedical Reports
      • Information for Authors
      • Editorial Policies
      • Editorial Board
      • Aims and Scope
      • Abstracting and Indexing
      • Bibliographic Information
      • Archive
    • Oncology Reports
      • Oncology Reports
      • Information for Authors
      • Editorial Policies
      • Editorial Board
      • Aims and Scope
      • Abstracting and Indexing
      • Bibliographic Information
      • Archive
    • Molecular Medicine Reports
      • Molecular Medicine Reports
      • Information for Authors
      • Editorial Policies
      • Editorial Board
      • Aims and Scope
      • Abstracting and Indexing
      • Bibliographic Information
      • Archive
    • World Academy of Sciences Journal
      • World Academy of Sciences Journal
      • Information for Authors
      • Editorial Policies
      • Editorial Board
      • Aims and Scope
      • Abstracting and Indexing
      • Bibliographic Information
      • Archive
    • International Journal of Functional Nutrition
      • International Journal of Functional Nutrition
      • Information for Authors
      • Editorial Policies
      • Editorial Board
      • Aims and Scope
      • Abstracting and Indexing
      • Bibliographic Information
      • Archive
    • International Journal of Epigenetics
      • International Journal of Epigenetics
      • Information for Authors
      • Editorial Policies
      • Editorial Board
      • Aims and Scope
      • Abstracting and Indexing
      • Bibliographic Information
      • Archive
    • Medicine International
      • Medicine International
      • Information for Authors
      • Editorial Policies
      • Editorial Board
      • Aims and Scope
      • Abstracting and Indexing
      • Bibliographic Information
      • Archive
  • Articles
  • Information
    • Information for Authors
    • Information for Reviewers
    • Information for Librarians
    • Information for Advertisers
    • Conferences
  • Language Editing
Spandidos Publications Logo
  • About
    • About Spandidos
    • Aims and Scopes
    • Abstracting and Indexing
    • Editorial Policies
    • Reprints and Permissions
    • Job Opportunities
    • Terms and Conditions
    • Contact
  • Journals
    • All Journals
    • Biomedical Reports
      • Information for Authors
      • Editorial Policies
      • Editorial Board
      • Aims and Scope
      • Abstracting and Indexing
      • Bibliographic Information
      • Archive
    • Experimental and Therapeutic Medicine
      • Information for Authors
      • Editorial Policies
      • Editorial Board
      • Aims and Scope
      • Abstracting and Indexing
      • Bibliographic Information
      • Archive
    • International Journal of Epigenetics
      • Information for Authors
      • Editorial Policies
      • Editorial Board
      • Aims and Scope
      • Abstracting and Indexing
      • Bibliographic Information
      • Archive
    • International Journal of Functional Nutrition
      • Information for Authors
      • Editorial Policies
      • Editorial Board
      • Aims and Scope
      • Abstracting and Indexing
      • Bibliographic Information
      • Archive
    • International Journal of Molecular Medicine
      • Information for Authors
      • Editorial Policies
      • Editorial Board
      • Aims and Scope
      • Abstracting and Indexing
      • Bibliographic Information
      • Archive
    • International Journal of Oncology
      • Information for Authors
      • Editorial Policies
      • Editorial Board
      • Aims and Scope
      • Abstracting and Indexing
      • Bibliographic Information
      • Archive
    • Medicine International
      • Information for Authors
      • Editorial Policies
      • Editorial Board
      • Aims and Scope
      • Abstracting and Indexing
      • Bibliographic Information
      • Archive
    • Molecular and Clinical Oncology
      • Information for Authors
      • Editorial Policies
      • Editorial Board
      • Aims and Scope
      • Abstracting and Indexing
      • Bibliographic Information
      • Archive
    • Molecular Medicine Reports
      • Information for Authors
      • Editorial Policies
      • Editorial Board
      • Aims and Scope
      • Abstracting and Indexing
      • Bibliographic Information
      • Archive
    • Oncology Letters
      • Information for Authors
      • Editorial Policies
      • Editorial Board
      • Aims and Scope
      • Abstracting and Indexing
      • Bibliographic Information
      • Archive
    • Oncology Reports
      • Information for Authors
      • Editorial Policies
      • Editorial Board
      • Aims and Scope
      • Abstracting and Indexing
      • Bibliographic Information
      • Archive
    • World Academy of Sciences Journal
      • Information for Authors
      • Editorial Policies
      • Editorial Board
      • Aims and Scope
      • Abstracting and Indexing
      • Bibliographic Information
      • Archive
  • Articles
  • Information
    • For Authors
    • For Reviewers
    • For Librarians
    • For Advertisers
    • Conferences
  • Language Editing
Login Register Submit
  • This site uses cookies
  • You can change your cookie settings at any time by following the instructions in our Cookie Policy. To find out more, you may read our Privacy Policy.

    I agree
Search articles by DOI, keyword, author or affiliation
Search
Advanced Search
presentation
International Journal of Oncology
Join Editorial Board Propose a Special Issue
Print ISSN: 1019-6439 Online ISSN: 1791-2423
Journal Cover
July-2016 Volume 49 Issue 1

Full Size Image

Cover Legend PDF

Sign up for eToc alerts
Recommend to Library

Journals

International Journal of Molecular Medicine

International Journal of Molecular Medicine

International Journal of Molecular Medicine is an international journal devoted to molecular mechanisms of human disease.

International Journal of Oncology

International Journal of Oncology

International Journal of Oncology is an international journal devoted to oncology research and cancer treatment.

Molecular Medicine Reports

Molecular Medicine Reports

Covers molecular medicine topics such as pharmacology, pathology, genetics, neuroscience, infectious diseases, molecular cardiology, and molecular surgery.

Oncology Reports

Oncology Reports

Oncology Reports is an international journal devoted to fundamental and applied research in Oncology.

Experimental and Therapeutic Medicine

Experimental and Therapeutic Medicine

Experimental and Therapeutic Medicine is an international journal devoted to laboratory and clinical medicine.

Oncology Letters

Oncology Letters

Oncology Letters is an international journal devoted to Experimental and Clinical Oncology.

Biomedical Reports

Biomedical Reports

Explores a wide range of biological and medical fields, including pharmacology, genetics, microbiology, neuroscience, and molecular cardiology.

Molecular and Clinical Oncology

Molecular and Clinical Oncology

International journal addressing all aspects of oncology research, from tumorigenesis and oncogenes to chemotherapy and metastasis.

World Academy of Sciences Journal

World Academy of Sciences Journal

Multidisciplinary open-access journal spanning biochemistry, genetics, neuroscience, environmental health, and synthetic biology.

International Journal of Functional Nutrition

International Journal of Functional Nutrition

Open-access journal combining biochemistry, pharmacology, immunology, and genetics to advance health through functional nutrition.

International Journal of Epigenetics

International Journal of Epigenetics

Publishes open-access research on using epigenetics to advance understanding and treatment of human disease.

Medicine International

Medicine International

An International Open Access Journal Devoted to General Medicine.

Journal Cover
July-2016 Volume 49 Issue 1

Full Size Image

Cover Legend PDF

Sign up for eToc alerts
Recommend to Library

  • Article
  • Citations
    • Cite This Article
    • Download Citation
    • Create Citation Alert
    • Remove Citation Alert
    • Cited By
  • Similar Articles
    • Related Articles (in Spandidos Publications)
    • Similar Articles (Google Scholar)
    • Similar Articles (PubMed)
  • Download PDF
  • Download XML
  • View XML
Review

Oral verrucous carcinoma: From multifactorial etiology to diverse treatment regimens (Review)

  • Authors:
    • Qian Peng
    • Yuehong Wang
    • Hongzhi Quan
    • Yiping Li
    • Zhangui Tang
  • View Affiliations / Copyright

    Affiliations: Xiangya Stomatological Hospital, Central South University, Changsha, Hunan 410008, P.R. China
  • Pages: 59-73
    |
    Published online on: April 26, 2016
       https://doi.org/10.3892/ijo.2016.3501
  • Expand metrics +
Metrics: Total Views: 0 (Spandidos Publications: | PMC Statistics: )
Metrics: Total PDF Downloads: 0 (Spandidos Publications: | PMC Statistics: )
Cited By (CrossRef): 0 citations Loading Articles...

This article is mentioned in:



Abstract

Oral verrucous carcinoma (OVC) is a verrucous variant of oral squamous cell carcinoma (OSCC), which accounts for 2-12% of all oral carcinomas with a 5-year survival rate of only approximately 50%. Enormous effort has been dedicated to this cancer, and the past decades have witnessed significant advances in relevant diagnostic and therapeutic approaches. Currently, there exist three challenges from primary sub-fields of research and clinical practice of the cancer, namely multifactorial etiology, complex molecular mechanism, and deficient treatment. This study reviews the existing literature on the cancer, encompassing its etiology, clinical manifestations and pathology, molecular mechanism, diagnosis and differential diagnosis, and treatment. For improved treatment of OVC, multifactorial etiology analysis, incorporation of effective biomarkers for mechanism illustration, and integration of multidisciplinary modalities are expounded, in an attempt to resolve the challenges and to provide a useful guide for future research in the field.

1. Introduction

Head and neck malignant carcinoma is the world's fifth most common cancer with incidence exceeding half a million annually (1,2). Oral squamous cell carcinoma (OSCC) represents 95% of head and neck malignant carcinoma (3). As a low-grade and well-differentiated verrucous variant of OSCC, oral verrucous carcinoma (OVC) accounts for 2–12% of all oral carcinomas with a 5-year survival rate of only approximately 50%, and is receiving increasing attention (4).

OVC is a malignant tumor characterized by slow exophytic growth, usually presenting cauliflower-like and pebbly mamillated warty lesions (5). It shows a typical ‘pushing border’ (light and electron) microscopic feature with a local invasive pattern and rare regional and distant metastases (6). The history of OVC can be traced back to as early as 1948 when it was first described by Lauren V. Ackermann (also referred to as ‘Ackermann's tumor’ or ‘verrucous carcinoma of Ackermann’) (7). Its pathology was not studied independently until mid-1980s (8). Although ensuing research on diagnosis and treatment of OVC was largely triggered at the beginning of this century (9), the research progress is still far from satisfactory. For instance, the differentiation of OVC from OSCC is important regarding their different molecular mechanisms and prognoses. However, it is currently difficult to differentiate them by simply observing clinical and pathological features because OVC has similar biological behavior to OSCC, including tendency to local invasion, insidious lymph node metastasis and occurrence of malignant lesions (10). These similarities usually cause clinical misdiagnosis and mistreatment (11). Undoubtedly, it is critical to seek reliable molecular markers of OVC to resolve such challenges.

Over the past several decades, there have been numerous studies concerning precise diagnosis and effective treatment of OVC (12–14). The authors' research group has been investigating this type of cancer since 1992 (14). As a timely and detailed review about OVC is still lacking at present, this paper aims to deliver an overview of OVC with emphasis on recent research developments. It covers almost all subfields of OVC, including its etiology, clinical manifestations and pathology, molecular mechanism, diagnosis and differential diagnosis, and treatments, followed by a detailed discussion on main challenges confronted in the field and promising measures for resolving them. This review is expected to offer a useful guide for research development and clinical practice of OVC.

2. Etiology

OVC has complex etiology which depends on a variety of factors (15,16). There exist strong associations between OVC and alcohol consumption, smoking, areca nut chewing and oral microbiota (17–21). These factors may act individually or synergistically in oral carcinogenesis. OVC also has a relationship with undesirable prosthesis, earlier injuries and scars, and chronic inflammation. Moreover, it may occur as a result of deterioration of premalignant lesions, including oral verrucous leukoplakia, oral lichen planus, oral submucous fibrosis (OSF), odontogenic keratocyst (22).

Alcohol and smoking related carcinogens are two main well-established risk factors for oral cancers including OVC (18). Excessive alcohol consumption can increase incidence of OVC because alcohol may act as a solvent that promotes movement of carcinogens via oral cellular membranes, as the consumption has the capability to change intracellular metabolism of the epithelial cells, causing impairment of cellular function (e.g., reduced mitochondrial function and enhanced DNA alkylation) in the initial phase of oral carcinogenesis (23,24). Similar to alcohol consumption, smoking is another potential factor that may induce OVC (19). In fact, there exist over 300 carcinogens, i.e., aromatic hydrocarbon benz-pyrene and the tobacco specific nitrosamines (TSNs), in tobacco smoke or its water-soluble components that will leach into saliva. These carcinogens interfere with DNA replication by generating DNA adducts, primarily 06 methyl Guanine, damaging replicating cells of the immune response (25,26).

Areca nut extracts contain various carcinogens, such as N-nitroso amines. These carcinogens cause DNA single-strand breaks and mutations, facilitating tumor formation and growth. Furthermore, arecoline in areca nut extracts has genetic toxicity and teratogenicity on a variety of cells, playing an important role in oral carcinogenesis (20).

Oral microbiota may present a non-ignorable role in oral carcinogenesis through their impacts on local metabolism of alcohol and smoking-related carcinogens. It was found that five bacterial phyla, including Firmicutes, Proteobacteria, Bacteroidetes, Actinobacteria, and Fusobacteria, are associated with oral cancer (21). They activate alcohol and smoking related carcinogens locally. Oral bacteria can convert ethanol to acetaldehyde, an in vitro and in vivo genotoxin, exposing the oral and gastrointestinal tract directly to carcinogenic acetaldehyde after alcohol use (27). The bacteria may function in enhanced activation of carcinogenic nitrosamines from tobacco smoking because in vitro common oral microbes activate nitrosodiethylamine (NDEA, a tobacco smoke nitrosamine) to its carcinogenic (IARC, Group 2A) adduct-forming hydroxylated product (28).

Among other potential causes of OVC, of interest is the controversial and inconclusive pathogenic role of human papillomavirus (HPV) (29–31). Some researchers considered that HPV was a possible pathogeny of OVC (32–35). Noble-Topham et al reported the detection of HPV DNA in 12 (48%) of 25 OVC patients. Specifically, HPV 6b/11 DNA, HPV 16 DNA, HPV 18 DNA, and HPV 16 DNA plus HPV 18 DNA were detected in one (4%), one (4%), nine (36%), and one (4%) cases, respectively. The detection of HPV 18 DNA in 40% of OVCs reveals an association between HPV and OVC although the potential etiologic and prognostic significance of HPV in OVC deserves further exploration (34). On the contrary, other scholars argued that the role of HPV might be occasional as there was no verified correlation between OVC and HPV in their work (36–38). For instance, de Spíndula-Filho et al examined the role of HPV in cellular proliferation in OVC based on quantitative analyses of 39 OSCCs, 8 OVCs and 9 normal mucosa samples. No correlation between HPV and OVC was established in this study because all samples tested were negative for HPV (36). Evidently, there is conflicting research regarding the role of HPV. Further studies on determination of appropriate sample size and use of highly sensitive molecular biology techniques (e.g., polymerase chain reaction) are expected to produce new information in order to gain further understanding on the topic.

3. Clinical manifestations and pathology

Clinical manifestations

OVC often occurs in buccal mucosa, tongue, lip, gingiva, alveolar ridge and mouth floor (39), exhibiting a predilection for elderly males, especially those over the age of sixty (40,41). Its predominant clinical manifestations are exophytic mass and papillary appearance. Due to its slow growth which contributes to long medical history (up to several years) and to the local aggression that leads to rare regional or distant metastasis, OVC has a relatively good prognosis (42). According to clinical manifestations and prognosis, Tang et al first divided OVC into three types: exogenic type, cystoid type, and infiltrative type (14,43). The exogenic type of OVC is characterized by exophytic growth, cauliflower-like warty lesion and slow tumor growth. However, the other two types of OVC grow rapidly, forming bean dreg-like white dry keratosis, accompanying poor prognosis compared to the exogenic type of OVC.

Pathology
Pathological features in optical microscopy

OVC epithelial cells are well differentiated with weak cell atypia. In optical microscopy, the squamous epithelium of OVC shows highly proliferative, papillary appearance and excess aceratosis. The highly proliferative epithelial pegs show swelling and blunt ends in the shape of liquid droplets. All epithelial pegs are infiltrated to the connective tissue in the same depth, forming pushing borders (44). Many lymphocytes and plasma cells are also infiltrated into the connective tissue in which cancer cells may degenerate or become necrosis or be swallowed by phagocytic cells, resulting in carcinoma cell destruction. Between squamous epithelium and connective tissue, the majority of components of epithelial basement membrane (BM) of OVC remains integrated.

Pathological features in electron microscopy

The pathological features of OVC can be reflected by its stereology in the electron microscopy. The stereology of OVC observed under a transmission electron microscope usually shows thick and intact basement membrane of the cancer with obviously thicker substrate than the normal cells in local areas. With increased inflammatory cells (e.g., lymphocytes and plasma cells), the basement membrane is disrupted in some cases. The ultrastructural pathological features of the exogenic type of OVC in the electron microscopy are well differentiated epithelial cells with keratocyst, large and regular nucleus with obvious nucleolus, no pseudopodia on the membrane and no cytoplasmic vacuolation. However, for the cystoid type and infiltrative type of OVC, they have poorly-differentiated epithelial cell with obvious heteromorphism, large, irregular and lobulated nucleus, clear pseudopodia on the membrane and obvious cytoplasmic vacuolation (43).

4. Molecular mechanisms

The development of OVC is a multistep process involving the accumulation of multiple genetic alterations modulated by genetic predisposition and environmental influences such as tobacco use, alcohol consumption, microbial infections, and chronic inflammation. All of these factors can result in a wide range of genetic alterations and epigenetic modifications that can be detected in a range of molecular studies. Exploration of molecular mechanism is important for reducing the morbidity and mortality and for improving long-term survival rate of OVC. It mainly focuses on seeking definitive and effective molecular biomarkers which are widely used to identify the evolution of dysplasia lesions to cancer. Up to now, a large number of studies have been carried out to reveal the molecular mechanism of OVC from perspectives of genetics and epigenetics (45,46).

Genetics

The molecular mechanism of OVC is closely associated with its genetics. Genetic alterations are involved in polymorphism, point mutation, deletion, and other alterations. Previous investigation mainly focused on gene profiling (47,48).

As a special type of OSCC, OVC has its own specific clinical manifestations and pathological features. Further understanding of the molecular mechanisms of OVC requires gene expression differentiation between OVC and OSCC. In fact, many genes express differentially between OVC and OSCC, and some of them are closely related to cancer progression of OVC. To identify key genes that regulate and control the biological behavior of OVC, Wang et al differentiated gene expression profiles between OVC and OSCC (49). The cancer tissues and the matched normal oral mucosa tissues from 5 OVC patients and 6 OSCC patients were analyzed using the Affymetrix HG-U133 Plus 2.0. The function and biological pathways of gene were profiled with the Ingenuity Systems IPA software. It was found that 167 genes expressed differentially between OVC and OSCC. Among them, 108 genes were upregulation and 59 genes were downregulation. Compared with their matched normal mucosa tissues, 39 common genes were expressed differentially (22 upregulation, 17 downregulation) between OVC and OSCC. Some of these 39 genes were related to the networking functions including cellular movement, genetic disorder, inflammatory response and immune cell trafficking. Between OVC and OSCC, 8 of the 39 genes, namely ADAMTS12 (a disintegrin and metalloproteinase with thrombospondin motifs), COL4A1 (α1 type IV collagen), COL4A2 (α2 type IV collagen), INHBA (inhibin, βA), MMP1 (matrix metalloproteinase 1), SERPINE1 (serpin peptidase inhibitor, clade E, member 1), TGFBI (transforming growth factor, β-induced), and HLF (human lactoferrin), were expressed differentially and considered effective biomarkers in differentiating OVC and OSCC.

Epigenetics

The cellular and physiological trait variations of OVC may not involve changes in DNA sequence. Carcinogenesis is a multistep process modulated by a number of epigenetics modifications (50). Prior research devoted much effort to identification of molecular mechanism of OVC from epigenetics perspective according to number and percentages of molecules in each functional category, including tumor growth (cell cycle acceleration and proliferation), tumor suppression (antitumor defense and apoptosis), angiogenesis and tumor invasion and metastasis. The corresponding biomarkers for diagnosis of OVC are summarized in Table I.

Table I

Potential markers for OVC (in previous studies).

Table I

Potential markers for OVC (in previous studies).

ClassificationMarkerFunctionExpression in OVC compared to normal tissues (NT) or OSCCEffectsRefs.
Tumor growthCyclin B1Regulating cell cycle (G2-M phase) OSCC>OVC>NTDifferentiation of OVC from OSCC and prognosis of OVC36
Cyclin-D1Regulating cell cycle (G1-S phase) Poorly-differentiated OSCC>moderately-differentiated OSCC>OVC>well-differentiated OSCCHistological grading of OSCC and differentiation of OVC from OSCC52
PCNARegulating cell cycle (late G1-S phase)Well-differentiated OSCC>OVC>OVH>NTPrognosis of OVC53
Ki67Regulating cell cycle (G1-S-G2 phase)OSCC>OVCPrognosis of OVC within which OSCC arises54
αB-crystallinAnti-apoptosis OSCC>OVC>NTCarcinogenesis by controlling activation of caspase-355
SKp2Regulating cell cycle (G1 phase)OVC, OSCC>NTPrognosis of OVC56
Mutant p53Contributing to oncogenesis instead of suppressing tumor OSCC>OVC>NTDifferentiation of OVC from OSCC and histological grading of OSCC at invasive front regions57
p63Maintaining epithelial cell regeneration and homeostasisOSCC>OVCDiagnosis of OVC58
Tumor suppressionp16Preventing cells from going through G1-S phase, inhibiting DNA synthesis and cell proliferationOVC>OSCC; OVC>dysplastic epitheliumPathogenesis of OVC with overexpression of p16 caused by inactivation of pRb59
p21Mediating growth arrest (G1 and S phases) and inhibiting DNA synthesisOVH>OVCPathogenesis of OVC60
p27Stopping/reducing the cell division cycle (G1 phase)Dysplastic lesions>OVC>OSCCPathogenesis of OVC59
PTENRestraining cell growth in the G1 phase, apoptosis and impeding cell invasion and metastasisNT>OVC, OSCCDiagnosis of OVC61
NQO1 and SODAntioxidation, anti-aging, and detoxificationOVC>OSCCDifferentiation of OVC from OSCC62
iNOSOverproduction of iNOS suppressing tumor growth and inducing apoptosisOVH=OSF>OVC(Pre)malignant carcinogenesis and prognosis of OVC63
AngiogenesisVEGFInducing blood vessel growth and formation of vascular cavityOSCC>OVCDifferentiation of OVC from OSCC62
Tumor invasion and metastasisMMPsDegrading extracellular matrix and basement membraneAbsence of MMP-7, -9 and -12 in OVC rather than OSCCDifferentiation, diagnosis and prognosis of OVC71
MMP-2, MMP-9: high-grade OSCC>low-grade OSCC>OVC>NTDifferentiation of OVC and OSCC and histological grading of OSCC at invasive front regions57
MMP-10: OSCC>OVC>NTDifferentiation of OVC and OSCC at invasive front regions72
Basement membrane (BM) proteinsA supporting pad for epithelial cells, connecting epithelial tissues and connective tissuesLaminin: OED>OVC>OSCC; collagen IV: OVC>OED; discontinuities of laminin, collagen IV and fibronectin: OED>OVCTumor invasion indicated by BM loss. Differentiation of OVC from OSCC and OED73
MoesinCross-linkers affecting cell-cell recognition and signaling and cell movementWell-differentiated OSCC>OED>OVC> moderately-differentiated OSCC>poorly-differentiated OSCCDifferentiation of OVC from OED and OSCC74
Laminin-332 γ2A component of BM associated with cell migration and tumor invasionWell-differentiated OSCC>OVCDifferentiation of OVC from well-differentiated OSCC75
Tumor growth (cell cycle acceleration and proliferation) markers

Cell cycle refers to eukaryotic cells with continued division from the end of mitotic cycle growing to the end of next mitotic cycle. Cancer cells often have an abnormal mitotic cycle. Cell proliferation, differentiation, senescence and apoptosis are closely related to the cell cycle regulatory machinery (51). The markers associated with the dysregulation of the cell cycle machinery usually indicate cancer progression. As shown in Table I, the most intensively investigated tumor growth markers for OVC diagnosis are cyclins including cyclin-B1 (36) and cyclin-D1 (52), proliferating cell nuclear antigen (PCNA) (53), Ki67 (54), αB-crystallin (55), S-phase kinase-interacting protein 2 (SKp2) (56), mutant p53 (57) and p63 (58). Most of these markers express in a decreasing order from OSCC through OVC to normal mucosal tissue. Note that the expression levels of some tumor growth markers, (e.g., Cyclin-D1 and PCNA in Table I) remain controversial in well-differentiated OSCC and a part of OVC with strong tendency to local invasion.

Tumor suppressor markers (antitumor defense and apoptosis)

During the cell cycle, cyclins control the progression of cancer cells by activating cyclin-dependent kinase (CDK). The progression of OVC may be restrained by a series of CDK inhibitors, e.g., INK4 (Inhibitor of CDK4, including p15, p16, p18 and p19) and Kip (Kinase inhibition protein, such as p21, p27, and p57) (59,60). Other tumor suppression markers include proteins phosphatase and tensin homologue (PTEN) (61), quinone oxidoreductase 1 (NQO1), superoxide dismutase (SOD) (62), and inducible nitric oxide synthase (iNOS) (63). As presented in Table I, the majority of the markers have a declining expression order from oral premalignant lesions, such as dysplastic epithelium, OVH, OSF and oral epithelial dysplasia (OED), through OVC to OSCC. It is worth noting that the typical tumor suppressor protein, wild-type p53, is absent in Table I because its role as a marker for OVC is still unconfirmed.

Angiogenesis markers

Angiogenesis is crucial in the occurrence, development and prognosis of tumor. Angiogenesis markers may have the potential for diagnosis and prevention of carcinomas (64). The markers of angiogenesis may be used for the prognosis and treatment of OVC. As shown in Table I, the vascular endothelial growth factor (VEGF) family is thought to be one of the strongest angiogenesis simulators that induce blood vessel growth. It also induces formation of vascular cavity and increases vascular permeability. Hence, VEGF is regarded as a marker of metabolism and transformation of OVC (62).

Tumor invasion and metastasis markers

Tumor cells break through the extracellular matrix and basement membrane, which is an important step during the process of tumor invasion and metastasis (65). Many matrix metallo proteinases (MMPs) play significant roles in this process, including MMP-1, -2, -7, -9, -10, -12, -13, -14, -19, and -26 (66–68). Moreover, basement membrane, composed of laminin, collagen IV and fibronectin (69), is a continuous, insoluble but flexible structure located between the basal surface of epithelium and connective tissue. As a selective barrier for molecules, basement membrane is closely related to cell differentiation, cell migration, and tumorigenesis (70). Table I shows different expression levels of tumor invasion and metastatic potential markers (71–75) for OVC.

5. Diagnosis and differential diagnosis

Diagnosis

The diagnosis of OVC includes two aspects: clinical and pathological diagnosis. In the clinical aspect, OVC usually has a characteristic exophytic mass, cauliflower-like warty lesion and slow growth. On the pathological examination, the most important and typical pathological features of OVC are infiltration of all rete pegs to the connective tissue in the same depth which forms pushing borders. These features can be used to diagnose some OVC cases with acceptable accuracy. However, for accurate diagnosis, multiple factors except for clinical and pathological features should be considered to eliminate the influence of other lesions on discrimination, such as OSCC within hybrid VC. First, as pathological diagnosis is subjective, different explanations may occur for the same phenomenon. Second, collection of remarkable characteristic CT and MRI images of OVC may substantially improve the diagnosis. Third, reliable genes and proteins may be sought as diagnostic markers for OVC. Lastly, the medical history and clinical manifestations can serve as good references for the diagnosis.

Differential diagnosis

Although much effort has been spent on differential diagnosis of OVC, gold diagnosis standards or specific diagnostic markers are still lacking. The main reasons are as follows: First, OVC is similar to many diseases in clinical and pathological aspects. Different OVC cases may show different biological behaviors. Second, for the same OVC, it may be diagnosed differently when pathological examination is performed on different sites. Third, hybrid verrucous carcinoma, composed of OVC and differently-differentiated OSCC, may exist. This type of carcinoma has more aggressive invasion nature with incidence rate up to 20% (76). Obviously, it is crucial to make a differential diagnosis between OVC and other similar diseases for improving treatment and prognosis.

OVC and oral verrucous hyperplasia (OVH)

OVC and OVH are two distinctive oral verrucous lesions in the clinico-pathology in spite of their similar morphologies in the clinical and histopathological aspects (77,78). From the clinical aspect, both of them have a thick, extensive, white plaque, or exophytic verrucous appearance. The most common sites for the two lesions are buccal mucosa, tongue and lip. However, to differentiate them effectively, some histopathological features may be used because OVC has the explicit ‘pushing broader’ feature with destructive extrapolation edges at the junction of lower connective tissues, whereas OVH does not show invasion of the hyperplastic epithelium into the lamina propria compared with adjacent normal mucosal epithelium. Further differentiation can also be achieved with the assistance of biomarkers. For instance, CD34, α-smooth muscle actin and HuR protein have the capability to diagnose OVC and OVH (79,80).

OVC and oral squamous papilloma (OSP)

Oral squamous papilloma (OSP) shares similar morphology to OVC. OSP and OVC are often clinically present as exophytic, cauliflower and papillary forms. From the histopathological point of view, it is possible to differentiate OSP from OVC. For OVC, all rete pegs of the epithelium tend to project into the underlying connective tissue, at more or less the same level, forming ‘pushing border.’ OSP often presents as many long, thin and finger-like projections which extend above the mucosal surface. Each finger-like projection, which contains a central connective tissue, is lined by stratified squamous epithelium. The upper epithelial cells of OSP have pyknotic and crenated nuclei, which are often surrounded by edematous or optically clear zone, known as ‘koilocytic’ cell (81). The differentiation can also be achieved by using some proteins as markers. These proteins include the cytokeratins (CKs) family (e.g., CK 10, 13, 14 and 16), whose expression relates to the biological behavior of both lesions (82).

OVC and OSCC

As aforementioned, OVC has a strong tendency to local invasion whereas metastasis is rarely seen (83). OVC has some pathological similarities to OSCC, especially for well-differentiated OSCC and OVC. Aiming at assessing and validating biomarkers for better understanding of the genesis and molecular mechanisms of OVC and OSCC, Pentenero et al (84) found OVC and OSCC could be differently characterized using chromosomal instability biomarkers. The difference in aggressiveness and prognosis of OVC and OSCC was reflected by DNA index characteristics. Some tumor genes and molecular markers including Cyclin-D1, laminin-332 γ2, PCNA, moesin, MMP-2, MMP-9 can also be used for comparative evaluation of OVC and OSCC, especially for OVC and well-differentiated OSCC, guiding clinicians to make an accurate diagnosis (52,53,57,74,75).

OVC and oral hybrid verrucous carcinoma

Oral hybrid verrucous carcinoma (VC) is a neoplasm composed of OVC and differently-differentiated OSCC (85). For example, well-differentiated OSCC was identified within OVC and invaded the underlying connective tissue and bone (76). Unlike OVC, oral hybrid VC is staged and graded similar to OSCC. However, the proportion of conventional OVC component may vary and the prognosis of hybrid VC with high proportion of OVC may have better prognosis than OSCC. Due to high similarity in staging and grading, incision biopsy is extremely unreliable to diagnose and differentiate oral hybrid VC from OVC (86). For diagnosis of this hybrid tumor, it is necessary to examine an adequate biopsy sample extending to the underlying bone for examination of the periosteum and the mucosa-connective tissue interface.

6. Treatment

The general treatment principles of OVC are consistent with OSCC, but the treatment of OVC has its own characteristics. Since the first report of OVC there have been debates regarding the treatment of choice for this tumor. The treatment regimens mainly include surgery, chemotherapy, radiotherapy or combinations, cryotherapy, and shave excision. However, surgery for wide lesion area usually results in uncosmetic appearance and dysfunction. Chemotherapy or radiotherapy may have poor response and anaplastic transformation, and thus questionable effectiveness. Regarding these issues, unconventional treatment modalities have been put forward in recent years. They include photodynamic therapy and CO2 laser therapy. The details of these treatment regimens for OVC are summarized in Table II.

Table II

Treatment regimens for OVC (in previous studies).

Table II

Treatment regimens for OVC (in previous studies).

Treatment regimenNumber of patients/genderTime/ageSpecific treatment modalities and additional informationResults (recurrence rate, RR; disease-free survival, DFS; overall survival rate, OSR)Refs.
Surgery101/M: 79, F: 221990 to 2000/53.9 (average)Surgery for patients with no history of head and neck treatmentRR: 68% (first-time surgery), salvage rate for recurrent tumors: 66.7%, DFS: 77.6% (5 years)91
Surgery38/M: 36, F: 21996 to 2002/51 (median)Staging work-up and preoperative evaluation (e.g., computed tomography of head and neck area and blood chemistry) before surgeryRR: 0, OSR: 94.7% (3 years)92
Surgery40/M: 38, F: 21991 to 2002/53.8 (average)/Control rate: 94.9% (first-time surgery); OSR: 89.9% (5 years)93
Surgery86/M: 52, F: 341990 to 2012/64.1 (average)Enlarged resection of pure lesions performed in 1.0 cm to 1.5 cm outside the mass edgeRR: 3.5% (first-time surgery); 0 (second-time surgery) (5 years)94
Surgery/surgery + radiation/radiation2350 head and neck VC (1314 OVC)/M: 1410, F: 9401985 to 1996/69 (median)Early stage: surgery (85.8%); advanced stage: surgery (56.9%), surgery + radiation (16.3%), radiation (12.5%)SR: 73.7% (5 years); for localized oral cavity tumors, SR: surgery: 85.7%, surgery + radiation: 68.4% radiation: 41.8% (5 years)12
Radiotherapy53/M: 29, F: 241985 to 1987/<35 (1.9%); 36–59 (47.2%); >60 (50.9%)Radiotherapy given either as external beam radiotherapy or interstitial implantation, or as a combination of the twoRR: 30.2%; DFS: 66%, OSR: 86% (5 years); No anaplastic transformation in recurrence cases97
Radiotherapy107/M: 75, F: 321977 to 1987/50–59 (37.3%); 60–69 (27.1%)Different stage tumors receiving different dosage, fractions, time, and equipmentSR: 100% (stage I), 68% (stage I1), 35% (stage 111), 26% (stage IV) (5 years); RR: 48.6%98
High-dose- rate (HDR) brachytherapy1/M/85A dose of 48 Gy in 12 fractions three times per weekTumor disappeared without lymphadenopathy after 5 months99
Chemotherapy (methotrexate)12/M: 3, F: 91972 to 2010/79 (median)Different stage tumors receiving different dosages by using various routes (intra-arterial injection, intramuscular injection and intravenous injection)7 patients: good responses; 4 patients: partial responses; 1 patient: no response. Additional treatments needed for patients with no response after one or two cycles44
Chemotherapy (capecitabine)2/F1990/71; 2002/75Two times a day for one cycle, namely 2 weeks on and 1 week off, at a dose of 1000 mgBoth lesions achieving nearly complete resolution within 3 weeks (dramatic response); time for a durable partial response: first patient: 1 year, second patient: 6 months103
Intra-arterial chemotherapy (methotrexate)15/M/5550 mg per day for a mean period of 7.5 days, followed by 25 mg per week for 10 weeksTumor markedly regressed and finally entirely disappeared after 2.5 months, RR: 0 (43 months)104
Intra-arterial chemotherapy (methotrexate)1/M/6825 mg per day for 11 days, folinic acid given intramuscularly 6 mg every 6 h during the periodTumor disappeared after 1.5 months; an ulcer recurred after 5 years and restored by surgical intervention with a nasolabial flap105
Radiochemotherapy5/M: 2, F: 3/74 (median)Radiotherapy (median, 56 Gy) + chemotherapy (vinblastine 2 mg (day 1); methotrexate 50 mg (day 2); bleomycin 15 mg (days 2 and 3), and repetition at 2–3 week intervals)5 patients cured and 1 patient died (within a median 2.92 years)106
Surgery/surgery + radiochemotherapy15/M: 5, F: 101981 to 1997/76.9 (average)One group (A): surgery; the other group (B): surgery + radiochemotherapyDSF: A: 78%, B: 33% (5 years); A: 52%, B: 33% (10 years); anaplastic transformation occasionally occurred during treatments of OVC107
Surgery/surgery + chemotherapy, radiotherapy, or both12/M: 5, F: 71980 to 2000/67.8±3.7 (average)One group (A): surgery; the other group (B): surgery + chemotherapy, radiotherapy, or bothLocal control rate: A: 86.6%, B: 82.1%, SR: A: 91.3%, B: 92.3% (5 years)108
Cryotherapy and shave excision20 (26 lesions: 17 OVH, 9 OVC)/M: 12, F: 8/45–91Shave excision + spraying liquid nitrogen (40–50 sec)+ thawing (30–60 sec)+ repeated freeze-thaw cycle 3 timesTumors disappeared and lesions healed after 3–4 weeks; RR: 33.3% (23 month); Recurrence cases cured with the same technique112
Photodynamic therapy (PDT)1/M/56Multiple 3-min fractionated irradiations (1000 sec) with a light emitting diode red light at 635±5 nm +20% 5-aminolevulinic acid (1.5 or 2 h)Extraoral tumor disappeared after 6 cycles; intraoral tumor disappeared after 22 cycles; no recurrence within 6 months115
CO2 laser therapy1/F/76One session of CO2 laser SmartXide DEKA (Firenze-Italy) (wave length: 10.600 nm, power: 8 W, repetition rate: 80 Hz, pulse width: 1000 msec)No recurrence and metastasis within the 2-year follow-up116
CO2 laser therapy2/F2002/72; 2003/70A focused laser beam (wave length: 10.6 μm, power: 6W) + a defocused beamTumor and lesion disappeared after 11 months; no recurrence within 3 years117
Surgery

Surgery has been considered the preferred treatment for OVC (87,88). The aim of surgery is to eradicate the tumor without disabling function. For the exogenic type of OVC, surgical excision is the first-line method due to its controlled size, rare tumor recurrence, and good prognosis. However, for the hybrid type of OVC, the surgical excision should be progressive. The excision boundary needs careful estimation because the excision sizes for the hybrid type of OVC are usually much broader. Incomplete or excessive resection often accelerates tumor growth, leading to anaplastic transformation, poor function and difficult reconstruction. In this case, surgery (e.g., primary tumor resection and neck dissection) combined with radiotherapy and chemotherapy may be appropriate to minimize tumor recurrence and undesired prognosis (88–90). Table II shows the uses of surgery for OVC since mid-1980s, clearly demonstrating its effectiveness after treatment (91–94).

Radiotherapy

OVC was initially thought to be somewhat radioresistant in the oral cavity or the larynx (95). It was reported the local recurrence rate could reach as high as 57% by following radiotherapy, resulting from the high incidence rate of multiple primary tumors. The anaplastic transformation may also occur in >10% of OVC cases (96). In fact, the treatment policy mainly depends on the extension of the primary tumor and on the regional nodal involvement. The patients who undergo surgery are usually in Stage I or II, whereas radiotherapy (or combined with surgery) appears more suitable for patients in Stage III or IV, the advanced tumor stages which are not an indication for surgery (97). It was shown that the 5-year actuarial survival of patients with OVC treated by primary radiotherapy did not show any significant difference when compared to that of patients treated by surgery (98). In this regard, the role of radiation in promoting anaplastic transformation, a risk which is certainly over-emphasized, seems questionable and warrants further verification. Table II shows representative satisfactory results obtained by using radiotherapy for OVC treatment (97–99). Overall, radiotherapy was deemed less effective but an acceptable alternative treatment regimen for OVC.

Chemotherapy

Up to now, few reports have focused on the efficiency of chemotherapy schemes applied to OVC (100). Surgery and radiation are the major treatments for the exogenic type of OVC. However, for some OVC with strong tendency to local invasion, chemotherapy may be another cost-effective alternative treatment for patients, which usually improves the quality of life considerably. For instance, intra-arterial chemotherapy, featured by convenient dosing, excellent drug activity and acceptable toxicity profile, is effective in some OVC patients. Chemotherapeutic drugs have the capacity to evoke rapid and clinically significant sustained response which can be well tolerated in the patients. Moreover, the persistent and greater exposure of the tumor region to the drugs may induce rapid tumor shrinkage and achieve alleviation in a short time with reduced systemic toxicity (101,102). As shown in Table II, methotrexate and capecitabine are the desirable drugs for OVC treatments (103–105).

Radiochemotherapy

There is a controversy over the outcomes of clinical treatments by radiochemotherapy. For example, Strojan et al reported that the simultaneous intensification of chemotherapy was useful for reducing the radiotherapy dose, which is of benefit to minimization of toxic side effects induced by the treatment (106). Yoshimura et al compared different treatment approaches for 15 patients having OVC at the Shimane Medical University Hospital (107). The results showed that the disease-free survival rates of surgery alone and surgery combined with radiotherapy and chemotherapy were superior to radiotherapy, chemotherapy or their combinations. Surgery was considered the first choice of treatment for OVC, and radiotherapy combined with chemotherapy was regarded as the second most preferable treatment when the patient does not fit for surgery, refuses surgery, or has inoperable tumor. Overall, radiochemotherapy has acceptable therapeutic results (108).

Cryotherapy and shave excision

Cryotherapy is an effective and acceptable treatment method for oral precancerous and cancerous lesions including oral leukoplakia (OL), OVH, OVC and OSCC (109,110). It destroys lesional tissues mainly by disrupting cell membrane and by damaging protein, enzyme and vasculature, resulting in cells swelling, rupturing, or dehydrating. Cryotherapy is capable of reducing blood, scar and pain, and decreasing the occurrence of secondary infections (111). However, cryotherapy does not involve tissue excision and thus lacks precision. It is difficult to judge the final volume of tissue necrosis. Furthermore, OVC lesions are usually bulky and fungating. To obtain complete lesion regression, combined use of cryotherapy and shave excision is demanded (112). In practice, cryotherapy is not the predominant treatment method for OVC, but it is easy, safe, and conservative in OVC treatment.

Photodynamic therapy

Photodynamic therapy (PDT), also known as photochemotherapy (PCT), or phototherapy, was first introduced into oral cancer treatment in the mid-1980s (113). It is a minimally invasive and negligibly toxic technique that has shown great potential in recent years in the treatment of oral precancerous and cancerous lesions, oral premalignant and malignant disorders, including OL, oral erythroleukoplakia (OEL), OVH, OVC, OSCC, and bacterial and fungal infections (114). In general, PDT mediates tumor destruction by three mechanisms. Firstly, the free radicals and singlet oxygen kill tumor cells directly. Secondly, PDT can damage the tumor-associated vasculature, causing thrombus formation and subsequent tumor infarction. Thirdly, PDT-destroyed tumor tissues release tumor specific antigens that activate an immune response against the residual tumor cells. Since PDT has simple procedure with minimal pre-treatment, high efficacy, little or no scar formation, high patient compliance, low invasiveness, and slight side effects, it has played a significant role in the management of OVC (Table II) (115).

CO2 laser therapy

Since the early 1970s, carbon dioxide (CO2) laser therapy has been introduced to treat patients having oral lesions. The advantages of this treatment include short surgical time, effective wound sterilization, fast hemostasis and healing process, little pain, sealing of adjacent lymphatic vessels, reduced spread of malignant cells and anti-metastasis. These advantages have been partially confirmed by reported studies in Table II (116,117).

7. Discussion

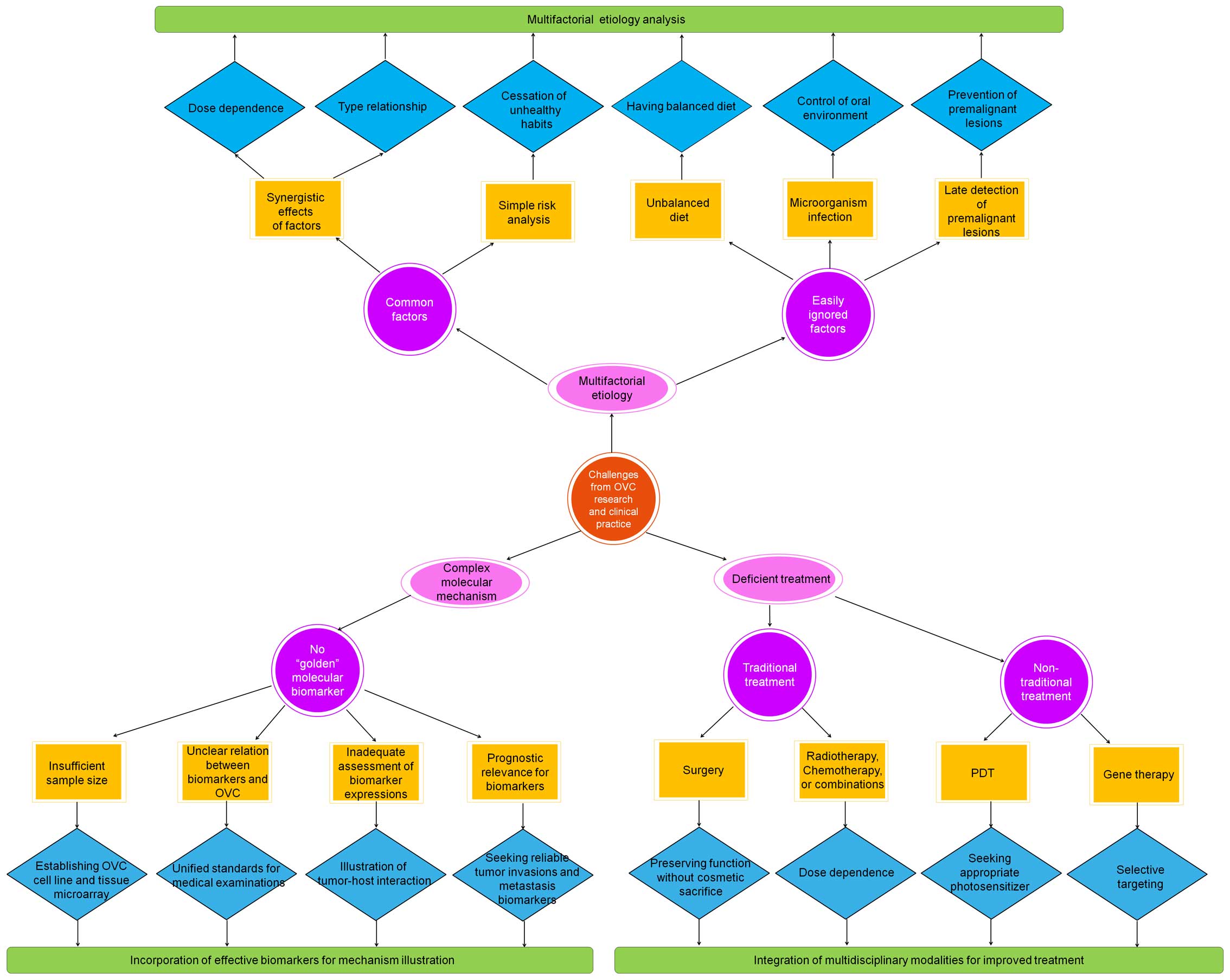
OVC has received increasing attention in the past decades, which has been demonstrated by much effort spent on its etiology, clinical manifestations, pathology, diagnosis and treatment. There were evident advancements in this field, covering from etiological analysis to effective treatment. In particular, exploration of molecular mechanism and diagnosis of OVC have been largely promoted by employing multiple biomarkers. With advancement of understanding of the mechanism and diagnosis, various treatment regimens have been developed for OVC patients. The most notable ones include surgery, radiotherapy, and chemotherapy, which have already showed desired results in many cases. Other unconventional modalities such as cryotherapy and shave excision, photodynamic therapy, laser and immune therapies further enhanced the treatment effectiveness although they were often recognized as a means of auxiliary approach. Without doubt, these progresses will warrant effective prevention and better treatment of OVC. However, it should be noted that this field is still facing three challenges from primary sub-fields of the research and clinical practice of OVC, namely multifactorial etiology, complex molecular mechanism, and deficient treatment (Fig. 1). To resolve these challenges, more effort on the multifactorial etiology analysis, incorporation of effective biomarkers for mechanism illustration, and integration of multidisciplinary modalities for improved treatment is desired.

Figure 1

Challenges and potential solutions for research and clinical practice of OVC.

Multifactorial etiology analysis

As aforementioned, the etiology of OVC is multifactorial. The most important etiological factors are excess consumption of alcohol, tobacco, and areca nut usage. However, it was difficult to explain the increasing incidence of OVC with those common risk factors alone. This is because, on the one hand, these factors often act synergistically and therefore, their dose-dependence and type relationship are hard to determine. On the other hand, there is a lack of detailed risk analysis of these habits. The cessation of these habits may prevent the development of second primary tumors that arise independently, but it is useless for multiple primary tumors that are caused by migration of already transformed clone of cells (118).

Apart from the above risk factors, other factors that predispose towards the development of OVC involve unbalanced diet, i.e., an antioxidant-deficient diet. This finding can be demonstrated by the advantages of consumption of fruit and vegetables. Another easily ignored factor in association with OVC, as discussed in the etiology section, is microorganism infection, which requires control of oral environment. Microbes have the potential of being used as a diagnostic indicator although the relationship between microflora and oral malignancy, and how microorganisms interact with the oral mucosa at a cellular level deserve further investigation. Finally, late detection of premalignant oral lesions has evolved into another important etiological factor. Successful inhibition of development of premalignant oral lesions toward OVC would considerably reduce the risk of OVC. This can be achieved by combining commercial diagnostic aids and adjunctive techniques besides conventional oral examination for screening of patients for signs of oral cancer and precancerous lesions. A large number of oral cancer screening and case-finding aids or adjuncts (e.g., toluidine blue, brush cytology, tissue reflectance and autofluorescence) have already been developed and used to assist in the screening of healthy patients for evidence of occult cancerous change or to assess the biologic potential of clinically abnormal mucosal lesions (119,120). Altogether, it is necessary to enforce multifactorial etiology analysis to reduce the morbidity and even mortality of OVC.

Incorporation of effective biomarkers for mechanism illustration

There is no doubt that the molecular mechanism of OVC remains the focus of attention. To further the understanding of the mechanism, reliable molecular markers associated with the occurrence, progression and prognosis of OVC should be sought regarding the complexity of oral carcinogenesis. For this goal, various molecular markers have been proposed for use. However, clear molecular markers as a golden diagnostic standard are still absent. This fact is attributed to several reasons. Firstly, due to insufficient sample size, some markers showed low predictive values which fail to reach significance. It is thus necessary to establish an OVC cell line and tissue microarray. Secondly, incomplete knowledge for the relation between biomarkers and OVC may cause ‘superficial’ understanding of their roles, which are often questionable (121). Taking VEGF as an example, there is no identified close correlation between its expression and microvessel density (MVD) (122). Prior work showed the oral carcinomas did not react to experimental anti-angiogenetic therapy and the mean MVD revealed no relationship with the survival rate (123). Thirdly, the assessment of role of expressions of biomarkers like proteins is inadequate. The expressions appear to be more important than the markers themselves. A good example is p53, whose molecules up- or downstream on the apoptotic pathway were found to be more important. It indicates that further exploration of the field has to consider the tumor-host interaction. Fourthly, the prognostic relevance, usually evaluated based on a long-term follow-up, has not been provided for evaluation of markers of the tumor invasion and metastasis (e.g., MMPs). Since the relevance may illustrate another area of local interaction between oral cancer and its host in utilizing proteolytic enzymes for peritumoral matrix degradation and tumor spread, it actually indicates another direction for seeking reliable biomarkers. Overall, more attention should be directed at the role of molecular markers for deep understanding of the molecular mechanism of OVC, which essentially requires good incorporation of effective biomarkers in association with histopathology, molecular profiling with well-established clinical parameters, and prognostic analysis.

Integration of multidisciplinary modalities for improved treatment

In principle, the choice of treatment for OVC depends on many factors. Current clinical applications involve use of a variety of treatment modes. The most extensively used regimens are surgery, radiotherapy, chemotherapy and radiochemotherapy, which, as discussed before, have already showed desired results. Specifically, surgery represents the first choice of treatment for OVC. It aims at preserving functions without cosmetic sacrifice and its efficacy relies on multiple factors including primary site, location, size, proximity to bone, and depth of infiltration. For example, the use of marginal mandibulectomy and mandibulotomy for tumors that approach or involve the mandible requires special attention to the mechanism of bone involvement. The success of surgery also depends on the role of the surgeon which represents an unnegligible factor throughout the life history of an OVC patient and on the techniques involved during surgery. Advanced technologies, such as rapid prototyping combined with X-ray tomography, are expected to remedy the disadvantages of surgery (124–126). For radiotherapy, chemotherapy, and radiochemotherapy, they are usually regarded as the next most preferable treatment when surgery is inappropriate. Employment of either or both of them will contribute to the increase of the overall survival of patients with OVC once dose dependencies of radiation and drugs associated with the drug delivery system are established (127).

Despite considerable advances in the above traditional modalities, the survival of patients with OVC still needs improvement. Unconventional approaches provide alternative ways for treatment of OVC. Among them, PDT is especially promising because of its better prognosis than radiotherapy and chemoradiotherapy (128). For application of PDT, an ideal photosensitizer should be administered easily and safely, targeted appropriately, illuminated and activated at clinically useful wavelengths, pain-free, and obtained easily to achieve apoptosis and tumor necrosis with vascular cessation for clinical operation. The success of PDT also requires accurate dosimetry and suitable illumination devices and sufficiently defined treatment parameters. Thus, interactions between clinical applications and technological innovations and interdisciplinary research approaches should be pursued to overcome the difficulties and challenges for PDT.

Gene therapy is another very promising method as it introduces new genetic material into targeted cells without poisoning non-targeted tissues for treatment (129). The general strategies utilized in a gene therapy approach for cancer include gene addition therapy, gene excision therapy, antisense RNA technique, immunotherapy, ‘suicide’ gene therapy. For OVC, gene therapy is currently under investigation in clinical trials (130). Although it has a rather high requirement for selective targeting of tumor cells associated with multiple etiological factors, exploitation of the principle and selective targeting of tumor cells are feasible as our understanding of the molecular mechanisms of OVC progresses. Also, regarding that OVC is an attractive tumor target due to its frequent genetic mutations and accessibility for intratumoral administration, the safety and efficacy of gene therapy for prevention and treatment of OVC can be further enhanced by phase clinical studies and trials.

Overall, as OVC is characterized by multifactorial etiology and incomplete understanding of molecular mechanism, a variety of treatment modalities exist and may complement one another well. Integration of multidisciplinary modalities, such as surgery, chemotherapy, radiotherapy and/or unconventional methods, either sequentially or concurrently is highly recommended for OVC treatment.

8. Conclusions

As a verrucous variant of OSCC, OVC has received increasing attention recently. This paper offers a systematic review on its etiology, clinical manifestations and pathology, molecular mechanism, diagnosis and differential diagnosis and treatment. It clearly shows that the enormous effort spent in the past decades has contributed to significant advancements in this field, ranging from etiological analysis to development of various regimens for treatment. Nevertheless, this field also faces three great challenges from primary sub-fields of the research and clinical practice of OVC, namely multifactorial etiology, complex molecular mechanism, and deficient treatment.

From the point of view of etiology, common risk factors alone cannot adequately account for the increasing incidence of OVC. Instead, other factors that predispose towards the development of OVC, namely unbalanced diet, microorganism infection, and late detection of premalignant oral lesions, warrant further analysis. From the perspective of the molecular mechanism of OVC, incorporation of effective biomarkers in association with histopathology and molecular profiling with well-established clinical parameters, and prognostic analysis of OVC deserves more attention for deep understanding of the mechanism. Lastly, to promote effectiveness and efficacy of OVC treatment, it is necessary to integrate multidisciplinary modalities, such as surgery, chemotherapy, radiotherapy and/or unconventional methods (e.g., PDT), either sequentially or concurrently considering their potential complements to each other. In brief, continuous effort on the multifactorial etiology analysis and molecular mechanism through pursuing effective biomarkers will offer key insights into OVC pathogenesis which leads the treatment with integration of multidisciplinary modalities.

Acknowledgements

This work was partially supported by the Natural Science Foundation of Qinghai Province of China (Grant 2013-z-908), the National Natural Science Foundation of China (Grant 81300841) and the Grant from Science and Technology Department of Hunan Province of China (Grant 2013SK5075). The authors would like to extend their sincere appreciation to Dr Shan Gao at Suzhou Ribo Life Science Co. Ltd and Dr Zhiwei Peng at School of Minerals Processing and Bioengineering, Central South University for helpful discussions.

References

1 

Jemal A, Bray F, Center MM, Ferlay J, Ward E and Forman D: Global cancer statistics. CA Cancer J Clin. 61:69–90. 2011. View Article : Google Scholar : PubMed/NCBI

2 

Fujii M: Multidisciplinary approach for the treatment of head and neck cancer. Int J Clin Oncol. 19:209–210. 2014. View Article : Google Scholar : PubMed/NCBI

3 

Rivera C and Venegas B: Histological and molecular aspects of oral squamous cell carcinoma (Review). Oncol Lett. 8:7–11. 2014.PubMed/NCBI

4 

Chaisuparat R, Limpiwatana S, Kongpanitkul S, Yodsanga S and Jham BC: The Akt/mTOR pathway is activated in verrucous carcinoma of the oral cavity. J Oral Pathol Med. Jan 17–2016.(Epub ahead of print). View Article : Google Scholar : PubMed/NCBI

5 

Kamala K, Sankethguddad S and Sujith SG: Verrucous carcinoma of oral cavity - a case report with review of literature. IJHSR. 5:330–334. 2015.

6 

Gokavarapu S, Parvataneni N, Charan CR, Puthamakula S, Kulkarni G and Reddy BS: Multi centricity of oral verrucous carcinoma: A case series of 22 cases. Indian J Otolaryngol Head Neck Surg. 67:138–142. 2015. View Article : Google Scholar : PubMed/NCBI

7 

Ackerman LV: Verrucous carcinoma of the oral cavity. Surgery. 23:670–678. 1948.PubMed/NCBI

8 

Wang Y, Wu QG and Zhen LF: Clinical pathology study of oral verrucous carcinoma. Chin J Stomatol. 20:65–68. 1985.

9 

Tang ZG, Li JY, Su T, Yao ZG, Shen ZH and Li HB: The clinic study on oral verrucous carcinoma. J Oral Maxillofac Surg. 12:87–88. 2002.

10 

Rahali L, Omor Y, Mouden K, Mahdi Y, Elkacemi H, Elmajjaoui S, Latib R, Kebdani T, Boujida MN and Benjaafar N: Oral verrucous carcinoma complicating a repetitive injury by the dental prosthesis: A case report. Pan Afr Med J. 20:2972015. View Article : Google Scholar : PubMed/NCBI

11 

Zargaran M, Eshghyar N, Baghaei F and Moghimbeigi A: Assessment of cellular proliferation in oral verrucous carcinoma and well-differentiated oral squamous cell carcinoma using Ki67: A non-reliable factor for differential diagnosis? Asian Pac J Cancer Prev. 13:5811–5815. 2012. View Article : Google Scholar

12 

Koch BB, Trask DK, Hoffman HT, Karnell LH, Robinson RA, Zhen W and Menck HR; Commission on Cancer, American College of Surgeons; American Cancer Society. National survey of head and neck verrucous carcinoma: Patterns of presentation, care, and outcome. Cancer. 92:110–120. 2001. View Article : Google Scholar : PubMed/NCBI

13 

Vallonthaiel AG, Singh MK, Dinda AK, Kakkar A, Thakar A and Das SN: Expression of cell cycle associated proteins p53, pRb, p16, p27 and correlation with survival: A comparative study on squamous cell carcinoma and verrucous carcinoma. Appl Immunohistochem Mol Morphol. 24:193–200. 2016. View Article : Google Scholar

14 

Tang Z, Xie X, Li J, Liu X, Yao Z and Zhao S: A clinic study on oral verrucous carcinoma phenotypes. Chin J Dent Res. 8:57–61. 2005.

15 

Pravda C, Srinivasan H, Koteeswaran D and Manohar LA: Verrucous carcinoma in association with oral submucous fibrosis. Indian J Dent Res. 22:6152011. View Article : Google Scholar : PubMed/NCBI

16 

Joshi P, Dutta S, Chaturvedi P and Nair S: Head and neck cancers in developing countries. Rambam Maimonides Med J. 5:e00092014. View Article : Google Scholar : PubMed/NCBI

17 

Agnihotri A and Agnihotri D: Verrucous carcinoma: A study of 10 cases. Indian J Oral Sci. 3:79–83. 2012. View Article : Google Scholar

18 

Schutze M, Boeing H, Pischon T, Rehm J, Kehoe T, Gmel G, Olsen A, Tjønneland AM, Dahm CC, Overvad K, et al: Alcohol attributable burden of incidence of cancer in eight European countries based on results from prospective cohort study. BMJ. 342:d15842011. View Article : Google Scholar : PubMed/NCBI

19 

Johnson N: Tobacco use and oral cancer: A global perspective. J Dent Educ. 65:328–339. 2001.PubMed/NCBI

20 

Zhang X and Reichart PA: A review of betel quid chewing, oral cancer and precancer in Mainland China. Oral Oncol. 43:424–430. 2007. View Article : Google Scholar : PubMed/NCBI

21 

Ahn J, Chen CY and Hayes RB: Oral microbiome and oral and gastrointestinal cancer risk. Cancer Causes Control. 23:399–404. 2012. View Article : Google Scholar : PubMed/NCBI

22 

Gupta S, Kumar K, Raviprakash SM and Arunkumar KV: Ackerman's tumor of the oral cavity: A study of four cases with its conglomerate appearance. J Dent Specialities. 3:92–95. 2015.

23 

La Vecchia C, Tavani A, Franceschi S, Levi F, Corrao G and Negri E: Epidemiology and prevention of oral cancer. Oral Oncol. 33:302–312. 1997. View Article : Google Scholar

24 

Andrade JO, Santos CA and Oliveira MC: Associated factors with oral cancer: A study of case control in a population of the Brazil's Northeast. Rev Bras Epidemiol. 18:894–905. 2015.(In Portuguese). View Article : Google Scholar

25 

Aslesh OP, Paul S, Paul L and Javasree AK: High prevalence of tobacco use and associated oral mucosal lesion among interstate male migrant workers in urban Kerala, India. Iran J Cancer Prev. 8:e38762015. View Article : Google Scholar

26 

Al-Jaber A, Al-Nasser L and El-Metwally A: Epidemiology of oral cancer in Arab countries. Saudi Med J. 37:249–255. 2016. View Article : Google Scholar : PubMed/NCBI

27 

Langevin F, Crossan GP, Rosado IV, Arends MJ and Patel KJ: Fancd2 counteracts the toxic effects of naturally produced aldehydes in mice. Nature. 475:53–58. 2011. View Article : Google Scholar : PubMed/NCBI

28 

Verna L, Whysner J and Williams GM: N-nitrosodiethylamine mechanistic data and risk assessment: Bioactivation, DNA-adduct formation, mutagenicity, and tumor initiation. Pharmacol Ther. 71:57–81. 1996. View Article : Google Scholar : PubMed/NCBI

29 

Lee SY, Cho NH, Choi EC, Baek SJ, Kim WS, Shin DH and Kim SH: Relevance of human papilloma virus (HPV) infection to carcinogenesis of oral tongue cancer. Int J Oral Maxillofac Surg. 39:678–683. 2010. View Article : Google Scholar : PubMed/NCBI

30 

Campisi G and Giovannelli L: Controversies surrounding human papilloma virus infection, head & neck vs oral cancer, implications for prophylaxis and treatment. Head Neck Oncol. 1:82009. View Article : Google Scholar :

31 

Herrero R, Castellsagué X, Pawlita M, Lissowska J, Kee F, Balaram P, Rajkumar T, Sridhar H, Rose B, Pintos J, et al; IARC Multicenter Oral Cancer Study Group. Human papillomavirus and oral cancer: The International Agency for Research on Cancer multicenter study. J Natl Cancer Inst. 95:1772–1783. 2003. View Article : Google Scholar : PubMed/NCBI

32 

Samman M and Sethi N: Oral verrucous pre-malignant lesions and HPV. Clin Otolaryngol. 40:292–293. 2015. View Article : Google Scholar : PubMed/NCBI

33 

del Pino M, Bleeker MC, Quint WG, Snijders PJ, Meijer CJ and Steenbergen RD: Comprehensive analysis of human papillomavirus prevalence and the potential role of low-risk types in verrucous carcinoma. Mod Pathol. 25:1354–1363. 2012. View Article : Google Scholar : PubMed/NCBI

34 

Noble-Topham SE, Fliss DM, Hartwick RW, McLachlin CM, Freeman JL, Noyek AM and Andrulis IL: Detection and typing of human papillomavirus in verrucous carcinoma of the oral cavity using the polymerase chain reaction. Arch Otolaryngol Head Neck Surg. 119:1299–1304. 1993. View Article : Google Scholar : PubMed/NCBI

35 

Fujita S, Senba M, Kumatori A, Hayashi T, Ikeda T and Toriyama K: Human papillomavirus infection in oral verrucous carcinoma: Genotyping analysis and inverse correlation with p53 expression. Pathobiology. 75:257–264. 2008. View Article : Google Scholar : PubMed/NCBI

36 

de Spíndula-Filho JV, da Cruz AD, Oton-Leite AF, Batista AC, Leles CR, de Cássia Gonçalves Alencar R, Saddi VA and Mendonça EF: Oral squamous cell carcinoma versus oral verrucous carcinoma: An approach to cellular proliferation and negative relation to human papillomavirus (HPV). Tumour Biol. 32:409–416. 2011. View Article : Google Scholar

37 

Patel KR, Chernock RD, Zhang TR, Wang X, El-Mofty SK and Lewis JS Jr: Verrucous carcinomas of the head and neck, including those with associated squamous cell carcinoma, lack transcriptionally active high-risk human papillomavirus. Hum Pathol. 44:2385–2392. 2013. View Article : Google Scholar : PubMed/NCBI

38 

Samman M, Wood H, Conway C, Berri S, Pentenero M, Gandolfo S, Cassenti A, Cassoni P, Al Ajlan A, Barrett AW, et al: Next-generation sequencing analysis for detecting human papillomavirus in oral verrucous carcinoma. Oral Surg Oral Med Oral Pathol Oral Radiol. 118:117–125.e1. 2014. View Article : Google Scholar : PubMed/NCBI

39 

Waskowska J, Koszowski R, Raczkowska-Siostrzonek A and Stemplewska K: Verrucous carcinoma of the tongue-a rare case study. Cent Eur J Med. 7:145–148. 2012.

40 

Rodrigues J, Vaz OP, Salelkar RS, Ramani A, Falari S and Veeresh HM: A rare case of verrucous carcinoma on the dorsum of the tongue. Int J Adv Case Rep. 2:530–531. 2015.

41 

Garcia NG, Oliveira DT, Hanemann JA and Pereira AA: Oral verrucous carcinoma mimicking a chronic candidiasis: A case report. Case Rep Oncol Med. 2012:1902722012.PubMed/NCBI

42 

Alkan A, Bulut E, Gunhan O and Ozden B: Oral verrucous carcinoma: A study of 12 cases. Eur J Dent. 4:202–207. 2010.PubMed/NCBI

43 

Liu O, Zhang H, Wang Y, Quan H, Zhang J, Zhou J, Zuo J, Tang J, Fang X, Wang W, et al: Stereology study of oral verrucous carcinoma. J BUON. 17:343–349. 2012.PubMed/NCBI

44 

Karagozoglu KH, Buter J, Leemans CR, Rietveld DH, van den Vijfeijken S and van der Waal I: Subset of patients with verrucous carcinoma of the oral cavity benefit from treatment with methotrexate. Br J Oral Maxillofac Surg. 50:513–518. 2012. View Article : Google Scholar

45 

Terada T: Multiple verrucous carcinomas of the oral cavity. J Maxillofac Oral Surg. 14(Suppl 1): 393–396. 2015. View Article : Google Scholar : PubMed/NCBI

46 

Angadi VC and Angadi PV: GLUT-1 immunoexpression in oral epithelial dysplasia, oral squamous cell carcinoma, and verrucous carcinoma. J Oral Sci. 57:115–122. 2015. View Article : Google Scholar : PubMed/NCBI

47 

Mallick S, Breta M, Gupta SD, Dinda AK, Mohanty BK and Singh MK: Angiogenesis, proliferative activity and DNA ploidy in oral verrucous carcinoma: A comparative study including verrucous hyperplasia and squamous cell carcinoma. Pathol Oncol Res. 21:1249–1257. 2015. View Article : Google Scholar : PubMed/NCBI

48 

Samman M, Wood HM, Conway C, Stead L, Daly C, Chalkley R, Berri S, Senguven B, Ross L, Egan P, et al: A novel genomic signature reclassifies an oral cancer subtype. Int J Cancer. 137:2364–2373. 2015. View Article : Google Scholar : PubMed/NCBI

49 

Wang YH, Tian X, Liu OS, Fang XD, Quan HZ, Xie S, Gao S and Tang ZG: Gene profiling analysis for patients with oral verrucous carcinoma and oral squamous cell carcinoma. Int J Clin Exp Med. 7:1845–1852. 2014.PubMed/NCBI

50 

Burgio E and Migliore L: Towards a systemic paradigm in carcinogenesis: Linking epigenetics and genetics. Mol Biol Rep. 42:777–790. 2015. View Article : Google Scholar

51 

Patil GB, Hallikeri KS, Balappanavar AY, Hongal SG, Sanjaya PR and Sagari SG: Cyclin B1 overexpression in conventional oral squamous cell carcinoma and verrucous carcinoma- A correlation with clinicopathological features. Med Oral Patol Oral Cir Bucal. 18:e585–e590. 2013. View Article : Google Scholar : PubMed/NCBI

52 

Angadi PV and Krishnapillai R: Cyclin D1 expression in oral squamous cell carcinoma and verrucous carcinoma: Correlation with histological differentiation. Oral Surg Oral Med Oral Pathol Oral Radiol Endod. 103:e30–e35. 2007. View Article : Google Scholar : PubMed/NCBI

53 

Sakurai K, Urade M, Takahashi Y, Kishimoto H, Noguchi K, Yasoshima H and Kubota A: Increased expression of c-erbB-3 protein and proliferating cell nuclear antigen during development of verrucous carcinoma of the oral mucosa. Cancer. 89:2597–2605. 2000. View Article : Google Scholar

54 

Terada T: Squamous cell carcinoma arising within verrucous carcinoma of the oral cavity: A case report. Int J Clin Exp Pathol. 5:363–366. 2012.PubMed/NCBI

55 

Quan H, Tang Z, Zhao L, Wang Y, Liu O, Yao Z and Zuo J: Expression of αB-crystallin and its potential anti-apoptotic role in oral verrucous carcinoma. Oncol Lett. 3:330–334. 2012.PubMed/NCBI

56 

Wang RQ and Tang ZG: Expression of Skp2 and p27 in oral verrucous carcinoma. J Oral Sci Res. 30:230–234. 2014.

57 

Mohtasham N, Babakoohi S, Shiva A, Shadman A, Kamyab-Hesari K, Shakeri MT and Sharifi-Sistani N: Immunhistochemical study of p53, Ki-67, MMP-2 and MMP-9 expression at invasive front of squamous cell and verrucous carcinoma in oral cavity. Pathol Res Pract. 209:110–114. 2013. View Article : Google Scholar : PubMed/NCBI

58 

Odar K, Kocjan BJ, Hošnjak L, Gale N, Poljak M and Zidar N: Verrucous carcinoma of the head and neck - not a human papillomavirus-related tumour? J Cell Mol Med. 18:635–645. 2014. View Article : Google Scholar

59 

Saito T, Nakajima T and Mogi K: Immunohistochemical analysis of cell cycle-associated proteins p16, pRb, p53, p27 and Ki-67 in oral cancer and precancer with special reference to verrucous carcinomas. J Oral Pathol Med. 28:226–232. 1999. View Article : Google Scholar : PubMed/NCBI

60 

Lin HP, Wang YP and Chiang CP: Expression of p53, MDM2, p21, heat shock protein 70, and HPV 16/18 E6 proteins in oral verrucous carcinoma and oral verrucous hyperplasia. Head Neck. 33:334–340. 2011.

61 

Odar K, Boštjančič E, Gale N, Glavač D and Zidar N: Differential expression of microRNAs miR-21, miR-31, miR-203, miR-125a-5p and miR-125b and proteins PTEN and p63 in verrucous carcinoma of the head and neck. Histopathology. 61:257–265. 2012. View Article : Google Scholar : PubMed/NCBI

62 

Ray JG, Mukherjee S, Pattanayak Mohanty S and Chaudhuri K: Oral verrucous carcinoma - a misnomer? Immunohistochemistry based comparative study of two cases. BMJ Case Rep. 2011.bcr11201034792011.

63 

Chen YK, Hsuen SS and Lin LM: Increased expression of inducible nitric oxide synthase for human oral submucous fibrosis, verrucous hyperplasia, and verrucous carcinoma. Int J Oral Maxillofac Surg. 31:419–422. 2002. View Article : Google Scholar : PubMed/NCBI

64 

Chawla H, Urs AB and Augustine J: Association of macrophages with angiogenesis in oral epithelial dysplasia, oral verrucous carcinoma, and oral squamous cell carcinoma: An immunohistochemical study. Appl Immunohistochem Mol Morphol. Dec 9–2015.(Epub ahead of print). View Article : Google Scholar

65 

Al-Azri AR, Gibson RJ, Bowen JM, Stringer AM, Keefe DM and Logan RM: Involvement of matrix metalloproteinases (MMP-3 and MMP-9) in the pathogenesis of irinotecan-induced oral mucositis. J Oral Pathol Med. 44:459–467. 2015. View Article : Google Scholar

66 

Kerkelä E, Ala-aho R, Klemi P, Grénman S, Shapiro SD, Kähäri VM and Saarialho-Kere U: Metalloelastase (MMP-12) expression by tumour cells in squamous cell carcinoma of the vulva correlates with invasiveness, while that by macrophages predicts better outcome. J Pathol. 198:258–269. 2002. View Article : Google Scholar : PubMed/NCBI

67 

Ala-aho R, Grénman R, Seth P and Kähäri VM: Adenoviral delivery of p53 gene suppresses expression of collagenase-3 (MMP-13) in squamous carcinoma cells. Oncogene. 21:1187–1195. 2002. View Article : Google Scholar : PubMed/NCBI

68 

Lawal AO, Adisa AO, Kolude B and Adeyemi BF: Immunohistochemical expression of MMP-2 and MMP-8 in oral squamous cell carcinoma. J Clin Exp Dent. 7:e203–e207. 2015. View Article : Google Scholar : PubMed/NCBI

69 

Kierszenbaum AL and Tres L: Histology and Cell Biology, an Introduction to Pathology. 3rd edition. Elsevier; Philadelphia, PA: 2012

70 

van der Zee JA, van Eijck CHJ, Hop WCJ, Biermann K, Dicheva BM, Seynhaeve ALB, Koning GA, Eggermont AM and Ten Hagen TL: Tumour basement membrane laminin expression predicts outcome following curative resection of pancreatic head cancer. Br J Cancer. 107:1153–1158. 2012. View Article : Google Scholar : PubMed/NCBI

71 

Impola U, Uitto VJ, Hietanen J, Hakkinen L, Zhang L, Larjava H, Isaka K and Saarialho-Kere U: Differential expression of matrilysin-1 (MMP-7), 92 kD gelatinase (MMP-9), and metallo-elastase (MMP-12) in oral verrucous and squamous cell cancer. J Pathol. 202:14–22. 2004. View Article : Google Scholar

72 

Kadeh H, Saravani S, Heydari F, Keikha M and Rigi V: Expression of matrix metalloproteinase-10 at invasive front of squamous cell carcinoma and verrucous carcinoma in the oral cavity. Asian Pac J Cancer Prev. 16:6609–6613. 2015. View Article : Google Scholar : PubMed/NCBI

73 

Arduino PG, Carrozzo M, Pagano M, Broccoletti R, Scully C and Gandolfo S: Immunohistochemical expression of basement membrane proteins of verrucous carcinoma of the oral mucosa. Clin Oral Investig. 14:297–302. 2010. View Article : Google Scholar

74 

Kobayashi H, Sagara J, Masumoto J, Kurita H, Kurashina K and Taniguchi S: Shifts in cellular localization of moesin in normal oral epithelium, oral epithelial dysplasia, verrucous carcinoma and oral squamous cell carcinoma. J Oral Pathol Med. 32:344–349. 2003. View Article : Google Scholar : PubMed/NCBI

75 

Zargaran M, Eshghyar N, Vaziri PB and Mortazavi H: Immunohistochemical evaluation of type IV collagen and laminin-332 γ2 chain expression in well-differentiated oral squamous cell carcinoma and oral verrucous carcinoma: A new recommended cut-off. J Oral Pathol Med. 40:167–173. 2011. View Article : Google Scholar

76 

Kolokythas A, Rogers TM and Miloro M: Hybrid verrucous squamous carcinoma of the oral cavity: Treatment considerations based on a critical review of the literature. J Oral Maxillofac Surg. 68:2320–2324. 2010. View Article : Google Scholar : PubMed/NCBI

77 

Ho PS, Chen PL, Warnakulasuriya S, Shieh TY, Chen YK and Huang IY: Malignant transformation of oral potentially malignant disorders in males: A retrospective cohort study. BMC Cancer. 9:260–267. 2009. View Article : Google Scholar : PubMed/NCBI

78 

Hsue SS, Wang WC, Chen CH, Lin CC, Chen YK and Lin LM: Malignant transformation in 1458 patients with potentially malignant oral mucosal disorders: A follow-up study based in a Taiwanese hospital. J Oral Pathol Med. 36:25–29. 2007. View Article : Google Scholar

79 

Paral KM, Taxy JB and Lingen MW: CD34 and α smooth muscle actin distinguish verrucous hyperplasia from verrucous carcinoma. Oral Surg Oral Med Oral Pathol Oral Radiol. 117:477–482. 2014. View Article : Google Scholar : PubMed/NCBI

80 

Habiba U, Kitamura T, Yanagawa-Matsuda A, Hida K, Higashino F, Ohiro Y, Totsuka Y and Shindoh M: Cytoplasmic expression of HuR may be a valuable diagnostic tool for determining the potential for malignant transformation of oral verrucous borderline lesions. Oncol Rep. 31:1547–1554. 2014.PubMed/NCBI

81 

Alan H, Agacayak S, Kavak G and Ozcan A: Verrucous carcinoma and squamous cell papilloma of the oral cavity: Report of two cases and review of literature. Eur J Dent. 9:453–456. 2015. View Article : Google Scholar : PubMed/NCBI

82 

Oliveira MC, Silveira EJ, Godoy GP, Amorim RF, Costa AL and Queiroz LM: Immunohistochemical evaluation of intermediate filament proteins in squamous papilloma and oral verrucous carcinoma. Oral Dis. 11:288–292. 2005. View Article : Google Scholar : PubMed/NCBI

83 

Klieb HBE and Raphael SJ: Comparative study of the expression of p53, Ki67, E-cadherin and MMP-1 in verrucous hyperplasia and verrucous carcinoma of the oral cavity. Head Neck Pathol. 1:118–122. 2007. View Article : Google Scholar : PubMed/NCBI

84 

Pentenero M, Donadini A, Di Nallo E, Maffei M, Marino R, Familiari U, Broccoletti R, Castagnola P, Gandolfo S and Giaretti W: Distinctive chromosomal instability patterns in oral verrucous and squamous cell carcinomas detected by high-resolution DNA flow cytometry. Cancer. 117:5052–5057. 2011. View Article : Google Scholar : PubMed/NCBI

85 

Gokavarapu S, Rao SLM, Tantravahi US, Gundimeda SD, Rao TS and Murthy S: Oral hybrid verrucous carcinoma: A clinical study. Indian J Surg Oncol. 5:257–262. 2014. View Article : Google Scholar

86 

Gokavarapu S, Chandrasekhara Rao LM, Patnaik SC, Parvataneni N, Raju KV, Chander R and Kumar KA: Reliability of incision biopsy for diagnosis of oral verrucous carcinoma: A multivariate clinicopathological study. J Maxillofac Oral Surg. 14:599–604. 2015. View Article : Google Scholar : PubMed/NCBI

87 

Verma DK, Bansal S, Gupta D and Bansal A: Neck dissection in verrucous carcinoma: A surgical dilemma. IJSS Case Rep Rev. 1:42–45. 2015.

88 

Sadasivan A, Thankappan K, Rajapurkar M, Shetty S, Sreehari S and Iyer S: Verrucous lesions of the oral cavity treated with surgery: Analysis of clinico-pathologic features and outcome. Contemp Clin Dent. 3:60–63. 2012. View Article : Google Scholar : PubMed/NCBI

89 

Sciubba JJ and Helman JI: Current management strategies for verrucous hyperkeratosis and verrucous carcinoma. Oral Maxillofac Surg Clin North Am. 25:77–82. 2013. View Article : Google Scholar : PubMed/NCBI

90 

Candau-Alvarez A, Dean-Ferrer A, Alamillos-Granados FJ, Heredero-Jung S, García-García B, Ruiz-Masera JJ, Arévalo-Arévalo R, Zafra-Camacho F and Valenzuela-Salas B: Verrucous carcinoma of the oral mucosa: An epidemiological and follow-up study of patients treated with surgery in 5 last years. Med Oral Patol Oral Cir Bucal. 19:e506–e511. 2014. View Article : Google Scholar : PubMed/NCBI

91 

Walvekar RR, Chaukar DA, Deshpande MS, Pai PS, Chaturvedi P, Kakade A, Kane SV and D'Cruz AK: Verrucous carcinoma of the oral cavity: A clinical and pathological study of 101 cases. Oral Oncol. 45:47–51. 2009. View Article : Google Scholar

92 

Kang CJ, Chang JTC, Chen TM, Chen IH and Liao CT: Surgical treatment of oral verrucous carcinoma. Chang Gung Med J. 26:807–812. 2003.

93 

Huang TT, Hsu LP, Hsu YH and Chen PR: Surgical outcome in patients with oral verrucous carcinoma: Long-term follow-up in an endemic betel quid chewing area. ORL J Otorhinolaryngol Relat Spec. 71:323–328. 2009. View Article : Google Scholar : PubMed/NCBI

94 

Wang Z, Li DX, Liu MD, Zhong M and Sun CF: Eighty-six cases of oral verrucous carcinomaclinical and pathological analysis. Chin J Pract Stomatol. 7:367–369. 2014.

95 

Proffitt SD, Spooner TR and Kosek JC: Origin of undifferentiated neoplasm from verrucous epidermal carcinoma of oral cavity following irradiation. Cancer. 26:389–393. 1970. View Article : Google Scholar : PubMed/NCBI

96 

Ferlito A, Rinaldo A and Mannarà GM: Is primary radiotherapy an appropriate option for the treatment of verrucous carcinoma of the head and neck? J Laryngol Otol. 112:132–139. 1998. View Article : Google Scholar : PubMed/NCBI

97 

Vidyasagar MS, Fernandes DJ, Kasturi DP, Akhileshwaran R, Rao K, Rao S, Rao RV and Solomon JG: Radiotherapy and verrucous carcinoma of the oral cavity. A study of 107 cases Acta Oncol. 31:43–47. 1992. View Article : Google Scholar

98 

Jyothirmayi R, Sankaranarayanan R, Varghese C, Jacob R and Nair MK: Radiotherapy in the treatment of verrucous carcinoma of the oral cavity. Oral Oncol. 33:124–128. 1997. View Article : Google Scholar : PubMed/NCBI

99 

van Gestel KM, Buurman DJ, Pijls R, Kessler PA, van den Ende PL, Hoffmann AL and Troost EG: Locally advanced verrucous carcinoma of the oral cavity: Treatment using customized mold HDR brachytherapy instead of hemi-maxillectomy. Strahlenther Onkol. 189:894–898. 2013. View Article : Google Scholar : PubMed/NCBI

100 

Tanaka J, Yoshida K, Takahashi M and Suzuki M: A case of verrucous carcinoma of the tongue, effectively treated with preoperative chemotherapy (UFT, CDDP, PEP) and irradiation. Gan To Kagaku Ryoho. 19:525–527. 1992.(In Japanese). PubMed/NCBI

101 

Galmarini FC, Galmarini CM, Sarchi MI, Abulafia J and Galmarini D: Heterogeneous distribution of tumor blood supply affects the response to chemotherapy in patients with head and neck cancer. Microcirculation. 7:405–410. 2000. View Article : Google Scholar

102 

World Health Organization. WHO Handbook for reporting results of cancer treatment. World Health Organization; Geneva: 1979

103 

Salesiotis A, Soong R, Diasio RB, Frost A and Cullen KJ: Capecitabine induces rapid, sustained response in two patients with extensive oral verrucous carcinoma. Clin Cancer Res. 9:580–585. 2003.PubMed/NCBI

104 

Wu CF, Chen CM, Shen YS, Huang IY, Chen CH, Chen CY, Shieh TY and Sheen MC: Effective eradication of oral verrucous carcinoma with continuous intraarterial infusion chemotherapy. Head Neck. 30:611–617. 2008. View Article : Google Scholar

105 

Sheen MC, Sheu HM, Lai FJ, Lin SD, Wu CF, Wang YW and Lan CC: A huge verrucous carcinoma of the lower lip treated with intra-arterial infusion of methotrexate. Br J Dermatol. 151:727–729. 2004. View Article : Google Scholar : PubMed/NCBI

106 

Strojan P, Soba E, Budihna M and Auersperg M: Radio-chemotherapy with Vinblastine, Methotrexate, and Bleomycin in the treatment of verrucous carcinoma of the head and neck. J Surg Oncol. 92:278–283. 2005. View Article : Google Scholar : PubMed/NCBI

107 

Yoshimura Y, Mishima K, Obara S, Nariai Y, Yoshimura H and Mikami T: Treatment modalities for oral verrucous carcinomas and their outcomes: Contribution of radiotherapy and chemotherapy. Int J Clin Oncol. 6:192–200. 2001. View Article : Google Scholar : PubMed/NCBI

108 

Ogawa A, Fukuta Y, Nakajima T, Kanno SM, Obara A, Nakamura K, Mizuki H, Takeda Y and Satoh M: Treatment results of oral verrucous carcinoma and its biological behavior. Oral Oncol. 40:793–797. 2004. View Article : Google Scholar : PubMed/NCBI

109 

Kawczyk-Krupka A, Waśkowska J, Raczkowska-Siostrzonek A, Kościarz-Grzesiok A, Kwiatek S, Straszak D, Latos W, Koszowski R and Sieroń A: Comparison of cryotherapy and photodynamic therapy in treatment of oral leukoplakia. Photodiagn Photodyn Ther. 9:148–155. 2012. View Article : Google Scholar

110 

Yu CH, Lin HP, Cheng SJ, Sun A and Chen HM: Cryotherapy for oral precancers and cancers. J Formos Med Assoc. 113:272–277. 2014. View Article : Google Scholar : PubMed/NCBI

111 

Lin HP, Chen HM, Cheng SJ, Yu CH and Chiang CP: Cryogun cryotherapy for oral leukoplakia. Head Neck. 34:1306–1311. 2012. View Article : Google Scholar

112 

Yeh CJ: Treatment of verrucous hyperplasia and verrucous carcinoma by shave excision and simple cryosurgery. Int J Oral Maxillofac Surg. 32:280–283. 2003. View Article : Google Scholar : PubMed/NCBI

113 

Kennedy JC, Pottier RH and Pross DC: Photodynamic therapy with endogenous protoporphyrin IX: Basic principles and present clinical experience. J Photochem Photobiol B. 6:143–148. 1990. View Article : Google Scholar : PubMed/NCBI

114 

Lin HP, Chen HM, Yu CH, Yang H, Wang YP and Chiang CP: Topical photodynamic therapy is very effective for oral verrucous hyperplasia and oral erythroleukoplakia. J Oral Pathol Med. 39:624–630. 2010. View Article : Google Scholar : PubMed/NCBI

115 

Chen HM, Chen CT, Yang H, Lee MI, Kuo MYP, Kuo YS, Wang YP, Tsai T and Chiang CP: Successful treatment of an extensive verrucous carcinoma with topical 5-aminolevulinic acid-mediated photodynamic therapy. J Oral Pathol Med. 34:253–256. 2005. View Article : Google Scholar : PubMed/NCBI

116 

Galimberti D, Galimberti G, Pontón Montaño A, Jácome LR and Galimberti R: Oral verrucous carcinoma treated with carbon dioxide laser. J Eur Acad Dermatol Venereol. 24:976–977. 2010. View Article : Google Scholar

117 

Azevedo LH, Galletta VC, de Paula Eduardo C, de Sousa SO and Migliari DA: Treatment of oral verrucous carcinoma with carbon dioxide laser. J Oral Maxillofac Surg. 65:2361–2366. 2007. View Article : Google Scholar : PubMed/NCBI

118 

van Houten VM, Leemans CR, Kummer JA, Dijkstra J, Kuik DJ, van den Brekel MW, Snow GB and Brakenhoff RH: Molecular diagnosis of surgical margins and local recurrence in head and neck cancer patients: A prospective study. Clin Cancer Res. 10:3614–3620. 2004. View Article : Google Scholar : PubMed/NCBI

119 

Patton LL, Epstein JB and Kerr AR: Adjunctive techniques for oral cancer examination and lesion diagnosis: A systematic review of the literature. J Am Dent Assoc. 139:896–905. 2008. View Article : Google Scholar : PubMed/NCBI

120 

Lingen MW, Kalmar JR, Karrison T and Speight PM: Critical evaluation of diagnostic aids for the detection of oral cancer. Oral Oncol. 44:10–22. 2008. View Article : Google Scholar :

121 

Carlile J, Harada K, Baillie R, Macluskey M, Chisholm DM, Ogden GR, Schor SL and Schor AM: Vascular endothelial growth factor (VEGF) expression in oral tissues: Possible relevance to angiogenesis, tumour progression and field cancerisation. J Oral Pathol Med. 30:449–457. 2001. View Article : Google Scholar : PubMed/NCBI

122 

Tae K, El-Naggar AK, Yoo E, Feng L, Lee JJ, Hong WK, Hittelman WN and Shin DM: Expression of vascular endothelial growth factor and microvessel density in head and neck tumorigenesis. Clin Cancer Res. 6:2821–2828. 2000.PubMed/NCBI

123 

Gleich LL, Zimmerman N, Wang YO and Gluckman JL: Angiogenic inhibition for the treatment of head and neck cancer. Anticancer Res. 18:2607–2609. 1998.PubMed/NCBI

124 

Peng Q, Tang Z, Liu O and Peng Z: Rapid prototyping-assisted maxillofacial reconstruction. Ann Med. 47:186–208. 2015. View Article : Google Scholar : PubMed/NCBI

125 

Saunders RE and Derby B: Inkjet printing biomaterials for tissue engineering: Bioprinting. Int Mater Rev. 59:430–448. 2014. View Article : Google Scholar

126 

Maire E and Withers PJ: Quantitative X-ray tomography. Int Mater Rev. 59:1–43. 2014. View Article : Google Scholar

127 

Germershaus O, Lühmann T, Rybak J-C, Ritzer J and Meinel L: Application of natural and semi-synthetic polymers for the delivery of sensitive drugs. Int Mater Rev. 60:101–131. 2015. View Article : Google Scholar

128 

Konopka K and Goslinski T: Photodynamic therapy in dentistry. J Dent Res. 86:694–707. 2007. View Article : Google Scholar : PubMed/NCBI

129 

Xi S and Grandis JR: Gene therapy for the treatment of oral squamous cell carcinoma. J Dent Res. 82:11–16. 2003. View Article : Google Scholar : PubMed/NCBI

130 

Rao RS, Patil S, Ghosh S and Kumari K: Current aspects and future strategies in oral cancer research: A review. J Med Radiol Pathol Surg. 1:8–13. 2015.

Related Articles

  • Abstract
  • View
  • Download
  • Twitter
Copy and paste a formatted citation
Spandidos Publications style
Peng Q, Wang Y, Quan H, Li Y and Tang Z: Oral verrucous carcinoma: From multifactorial etiology to diverse treatment regimens (Review). Int J Oncol 49: 59-73, 2016.
APA
Peng, Q., Wang, Y., Quan, H., Li, Y., & Tang, Z. (2016). Oral verrucous carcinoma: From multifactorial etiology to diverse treatment regimens (Review). International Journal of Oncology, 49, 59-73. https://doi.org/10.3892/ijo.2016.3501
MLA
Peng, Q., Wang, Y., Quan, H., Li, Y., Tang, Z."Oral verrucous carcinoma: From multifactorial etiology to diverse treatment regimens (Review)". International Journal of Oncology 49.1 (2016): 59-73.
Chicago
Peng, Q., Wang, Y., Quan, H., Li, Y., Tang, Z."Oral verrucous carcinoma: From multifactorial etiology to diverse treatment regimens (Review)". International Journal of Oncology 49, no. 1 (2016): 59-73. https://doi.org/10.3892/ijo.2016.3501
Copy and paste a formatted citation
x
Spandidos Publications style
Peng Q, Wang Y, Quan H, Li Y and Tang Z: Oral verrucous carcinoma: From multifactorial etiology to diverse treatment regimens (Review). Int J Oncol 49: 59-73, 2016.
APA
Peng, Q., Wang, Y., Quan, H., Li, Y., & Tang, Z. (2016). Oral verrucous carcinoma: From multifactorial etiology to diverse treatment regimens (Review). International Journal of Oncology, 49, 59-73. https://doi.org/10.3892/ijo.2016.3501
MLA
Peng, Q., Wang, Y., Quan, H., Li, Y., Tang, Z."Oral verrucous carcinoma: From multifactorial etiology to diverse treatment regimens (Review)". International Journal of Oncology 49.1 (2016): 59-73.
Chicago
Peng, Q., Wang, Y., Quan, H., Li, Y., Tang, Z."Oral verrucous carcinoma: From multifactorial etiology to diverse treatment regimens (Review)". International Journal of Oncology 49, no. 1 (2016): 59-73. https://doi.org/10.3892/ijo.2016.3501
Follow us
  • Twitter
  • LinkedIn
  • Facebook
About
  • Spandidos Publications
  • Careers
  • Cookie Policy
  • Privacy Policy
How can we help?
  • Help
  • Live Chat
  • Contact
  • Email to our Support Team