Spandidos Publications Logo
  • About
    • About Spandidos
    • Aims and Scopes
    • Abstracting and Indexing
    • Editorial Policies
    • Reprints and Permissions
    • Job Opportunities
    • Terms and Conditions
    • Contact
  • Journals
    • All Journals
    • Oncology Letters
      • Oncology Letters
      • Information for Authors
      • Editorial Policies
      • Editorial Board
      • Aims and Scope
      • Abstracting and Indexing
      • Bibliographic Information
      • Archive
    • International Journal of Oncology
      • International Journal of Oncology
      • Information for Authors
      • Editorial Policies
      • Editorial Board
      • Aims and Scope
      • Abstracting and Indexing
      • Bibliographic Information
      • Archive
    • Molecular and Clinical Oncology
      • Molecular and Clinical Oncology
      • Information for Authors
      • Editorial Policies
      • Editorial Board
      • Aims and Scope
      • Abstracting and Indexing
      • Bibliographic Information
      • Archive
    • Experimental and Therapeutic Medicine
      • Experimental and Therapeutic Medicine
      • Information for Authors
      • Editorial Policies
      • Editorial Board
      • Aims and Scope
      • Abstracting and Indexing
      • Bibliographic Information
      • Archive
    • International Journal of Molecular Medicine
      • International Journal of Molecular Medicine
      • Information for Authors
      • Editorial Policies
      • Editorial Board
      • Aims and Scope
      • Abstracting and Indexing
      • Bibliographic Information
      • Archive
    • Biomedical Reports
      • Biomedical Reports
      • Information for Authors
      • Editorial Policies
      • Editorial Board
      • Aims and Scope
      • Abstracting and Indexing
      • Bibliographic Information
      • Archive
    • Oncology Reports
      • Oncology Reports
      • Information for Authors
      • Editorial Policies
      • Editorial Board
      • Aims and Scope
      • Abstracting and Indexing
      • Bibliographic Information
      • Archive
    • Molecular Medicine Reports
      • Molecular Medicine Reports
      • Information for Authors
      • Editorial Policies
      • Editorial Board
      • Aims and Scope
      • Abstracting and Indexing
      • Bibliographic Information
      • Archive
    • World Academy of Sciences Journal
      • World Academy of Sciences Journal
      • Information for Authors
      • Editorial Policies
      • Editorial Board
      • Aims and Scope
      • Abstracting and Indexing
      • Bibliographic Information
      • Archive
    • International Journal of Functional Nutrition
      • International Journal of Functional Nutrition
      • Information for Authors
      • Editorial Policies
      • Editorial Board
      • Aims and Scope
      • Abstracting and Indexing
      • Bibliographic Information
      • Archive
    • International Journal of Epigenetics
      • International Journal of Epigenetics
      • Information for Authors
      • Editorial Policies
      • Editorial Board
      • Aims and Scope
      • Abstracting and Indexing
      • Bibliographic Information
      • Archive
    • Medicine International
      • Medicine International
      • Information for Authors
      • Editorial Policies
      • Editorial Board
      • Aims and Scope
      • Abstracting and Indexing
      • Bibliographic Information
      • Archive
  • Articles
  • Information
    • Information for Authors
    • Information for Reviewers
    • Information for Librarians
    • Information for Advertisers
    • Conferences
  • Language Editing
Spandidos Publications Logo
  • About
    • About Spandidos
    • Aims and Scopes
    • Abstracting and Indexing
    • Editorial Policies
    • Reprints and Permissions
    • Job Opportunities
    • Terms and Conditions
    • Contact
  • Journals
    • All Journals
    • Biomedical Reports
      • Information for Authors
      • Editorial Policies
      • Editorial Board
      • Aims and Scope
      • Abstracting and Indexing
      • Bibliographic Information
      • Archive
    • Experimental and Therapeutic Medicine
      • Information for Authors
      • Editorial Policies
      • Editorial Board
      • Aims and Scope
      • Abstracting and Indexing
      • Bibliographic Information
      • Archive
    • International Journal of Epigenetics
      • Information for Authors
      • Editorial Policies
      • Editorial Board
      • Aims and Scope
      • Abstracting and Indexing
      • Bibliographic Information
      • Archive
    • International Journal of Functional Nutrition
      • Information for Authors
      • Editorial Policies
      • Editorial Board
      • Aims and Scope
      • Abstracting and Indexing
      • Bibliographic Information
      • Archive
    • International Journal of Molecular Medicine
      • Information for Authors
      • Editorial Policies
      • Editorial Board
      • Aims and Scope
      • Abstracting and Indexing
      • Bibliographic Information
      • Archive
    • International Journal of Oncology
      • Information for Authors
      • Editorial Policies
      • Editorial Board
      • Aims and Scope
      • Abstracting and Indexing
      • Bibliographic Information
      • Archive
    • Medicine International
      • Information for Authors
      • Editorial Policies
      • Editorial Board
      • Aims and Scope
      • Abstracting and Indexing
      • Bibliographic Information
      • Archive
    • Molecular and Clinical Oncology
      • Information for Authors
      • Editorial Policies
      • Editorial Board
      • Aims and Scope
      • Abstracting and Indexing
      • Bibliographic Information
      • Archive
    • Molecular Medicine Reports
      • Information for Authors
      • Editorial Policies
      • Editorial Board
      • Aims and Scope
      • Abstracting and Indexing
      • Bibliographic Information
      • Archive
    • Oncology Letters
      • Information for Authors
      • Editorial Policies
      • Editorial Board
      • Aims and Scope
      • Abstracting and Indexing
      • Bibliographic Information
      • Archive
    • Oncology Reports
      • Information for Authors
      • Editorial Policies
      • Editorial Board
      • Aims and Scope
      • Abstracting and Indexing
      • Bibliographic Information
      • Archive
    • World Academy of Sciences Journal
      • Information for Authors
      • Editorial Policies
      • Editorial Board
      • Aims and Scope
      • Abstracting and Indexing
      • Bibliographic Information
      • Archive
  • Articles
  • Information
    • For Authors
    • For Reviewers
    • For Librarians
    • For Advertisers
    • Conferences
  • Language Editing
Login Register Submit
  • This site uses cookies
  • You can change your cookie settings at any time by following the instructions in our Cookie Policy. To find out more, you may read our Privacy Policy.

    I agree
Search articles by DOI, keyword, author or affiliation
Search
Advanced Search
presentation
International Journal of Oncology
Join Editorial Board Propose a Special Issue
Print ISSN: 1019-6439 Online ISSN: 1791-2423
Journal Cover
July-2016 Volume 49 Issue 1

Full Size Image

Cover Legend PDF

Sign up for eToc alerts
Recommend to Library

Journals

International Journal of Molecular Medicine

International Journal of Molecular Medicine

International Journal of Molecular Medicine is an international journal devoted to molecular mechanisms of human disease.

International Journal of Oncology

International Journal of Oncology

International Journal of Oncology is an international journal devoted to oncology research and cancer treatment.

Molecular Medicine Reports

Molecular Medicine Reports

Covers molecular medicine topics such as pharmacology, pathology, genetics, neuroscience, infectious diseases, molecular cardiology, and molecular surgery.

Oncology Reports

Oncology Reports

Oncology Reports is an international journal devoted to fundamental and applied research in Oncology.

Experimental and Therapeutic Medicine

Experimental and Therapeutic Medicine

Experimental and Therapeutic Medicine is an international journal devoted to laboratory and clinical medicine.

Oncology Letters

Oncology Letters

Oncology Letters is an international journal devoted to Experimental and Clinical Oncology.

Biomedical Reports

Biomedical Reports

Explores a wide range of biological and medical fields, including pharmacology, genetics, microbiology, neuroscience, and molecular cardiology.

Molecular and Clinical Oncology

Molecular and Clinical Oncology

International journal addressing all aspects of oncology research, from tumorigenesis and oncogenes to chemotherapy and metastasis.

World Academy of Sciences Journal

World Academy of Sciences Journal

Multidisciplinary open-access journal spanning biochemistry, genetics, neuroscience, environmental health, and synthetic biology.

International Journal of Functional Nutrition

International Journal of Functional Nutrition

Open-access journal combining biochemistry, pharmacology, immunology, and genetics to advance health through functional nutrition.

International Journal of Epigenetics

International Journal of Epigenetics

Publishes open-access research on using epigenetics to advance understanding and treatment of human disease.

Medicine International

Medicine International

An International Open Access Journal Devoted to General Medicine.

Journal Cover
July-2016 Volume 49 Issue 1

Full Size Image

Cover Legend PDF

Sign up for eToc alerts
Recommend to Library

  • Article
  • Citations
    • Cite This Article
    • Download Citation
    • Create Citation Alert
    • Remove Citation Alert
    • Cited By
  • Similar Articles
    • Related Articles (in Spandidos Publications)
    • Similar Articles (Google Scholar)
    • Similar Articles (PubMed)
  • Download PDF
  • Download XML
  • View XML
Article

Overexpression of heme oxygenase-1 induced by constitutively activated NF-κB as a potential therapeutic target for activated B-cell-like diffuse large B-cell lymphoma

  • Authors:
    • Jun Huang
    • Pengxiang Guo
    • Dan Ma
    • Xiaojing Lin
    • Qin Fang
    • Jishi Wang
  • View Affiliations / Copyright

    Affiliations: Guizhou Medical University, Guiyang 550004, P.R. China, People's Hospital of Guizhou Province, Guiyang 550004, P.R. China, Department of Pharmacy, The Affiliated Baiyun Hospital of Guizhou Medical University, Guiyang 550004, P.R. China
  • Pages: 253-264
    |
    Published online on: May 17, 2016
       https://doi.org/10.3892/ijo.2016.3529
  • Expand metrics +
Metrics: Total Views: 0 (Spandidos Publications: | PMC Statistics: )
Metrics: Total PDF Downloads: 0 (Spandidos Publications: | PMC Statistics: )
Cited By (CrossRef): 0 citations Loading Articles...

This article is mentioned in:



Abstract

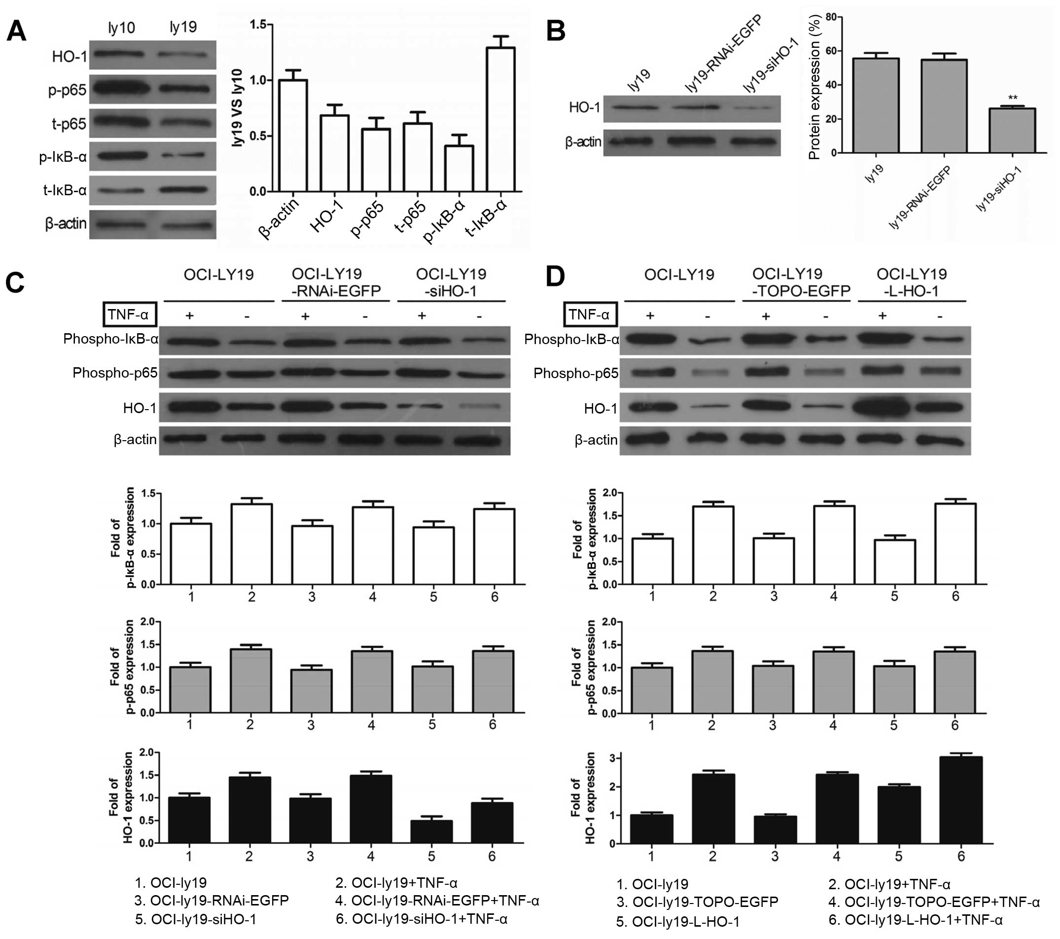
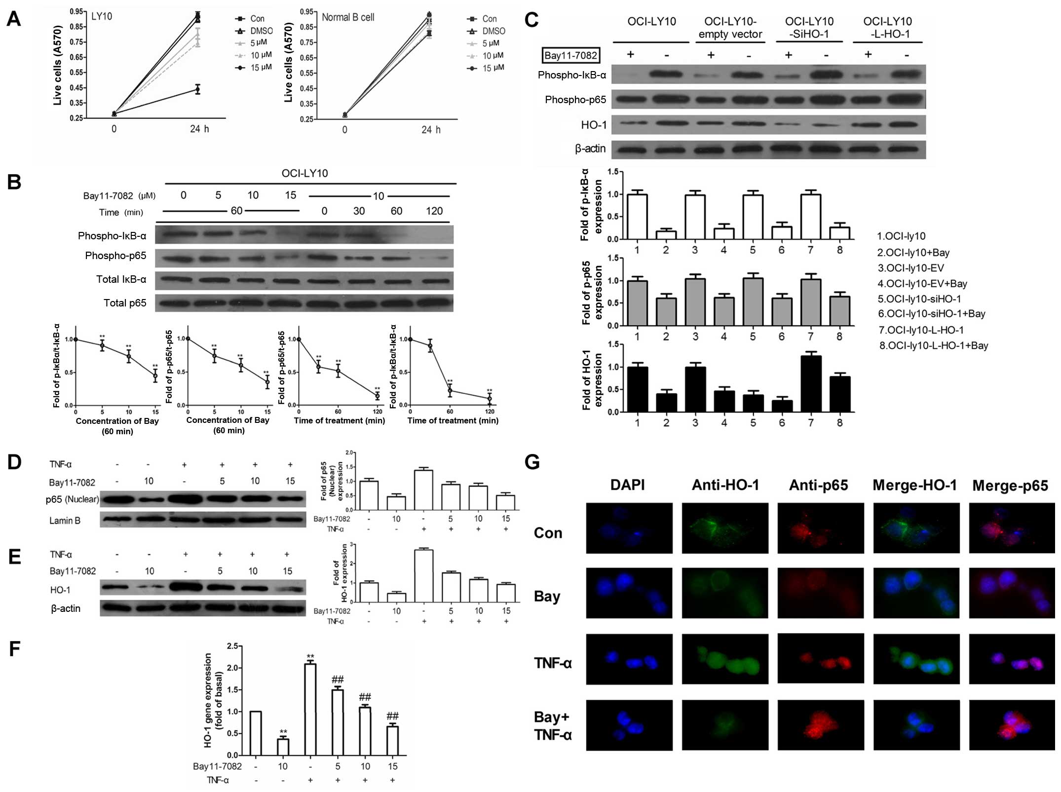
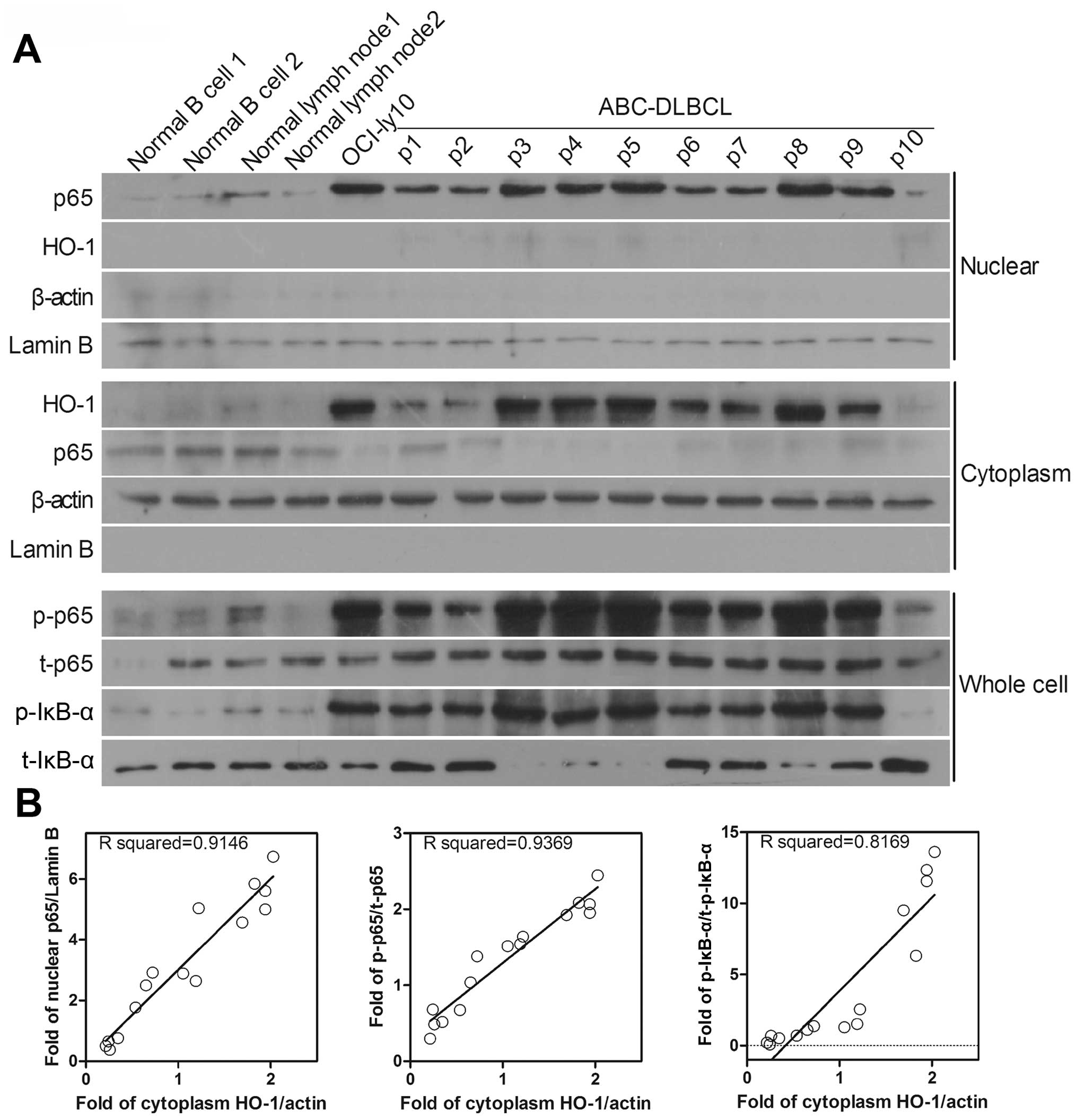
There is an urgent requirement for a new therapeutic target for activated B-cell-like lymphoma (ABC-DLBCL), which is known to have dismal outcome and constitutive activation of NF-κB. Heme oxygenase-1 (HO-1) can inhibit apoptosis and promote proliferation in many cancers. To our knowledge, no studies have been performed on the correlation between HO-1 and DLBCL. In this study, immunohistochemical analysis of 31 tumor tissues from DLBCL patients [20 of ABC subtype and 11 of germinal center B-cell-like (GCB) subtype] and 11 normal lymph nodes revealed that HO-1 overexpression was characteristic of ABC-DLBCL. In addition, HO-1 mRNA expression levels were consistent with the immunohistochemistry results. High levels of HO-1 expression were significantly correlated with the involvement of more than 1 extranodal site (p=0.025), with a high positivity rate of Ki-67 (p<0.01). Similar to its anti-apoptotic role in other malignancies, HO-1 upregulation suppressed apoptosis of the ABC-DLBCL cell line OCI-ly10, whereas its downregulation sensitized the tumor cells to chemotherapeutic drugs. Further study demonstrated that the HO-1 overexpression was mediated by constitutively activated NF-κB which together played an anti-apoptotic role in ABC-DLBCL. Combination of the NF-κB inhibitor Bay11‑7082 and the lentivirus vector Lenti-siHO-1 significantly decreased HO-1 protein expression and increased apoptosis in OCI-ly10 cells. However, in GCB-DLBCL cells with low levels of NF-κB expression, the TNF-α-mediated activation of NF-κB leading to HO-1 upregulation rescued the cells from apoptosis caused by HO-1 silencing. These results indicated that HO-1 can be a potential target for the treatment of ABC-DLBCL.
View Figures

Figure 1

Figure 2

Figure 3

Figure 4

Figure 5

View References

1 

World Health Organization. Classification of Tumors of Haematopoietic and Lymphoid Tissues. IARC Press; Lyon: 2008

2 

Nogai H, Dörken B and Lenz G: Pathogenesis of non-Hodgkin's lymphoma. J Clin Oncol. 29:1803–1811. 2011. View Article : Google Scholar : PubMed/NCBI

3 

Alizadeh AA, Eisen MB, Davis RE, Ma C, Lossos IS, Rosenwald A, Boldrick JC, Sabet H, Tran T, Yu X, et al: Distinct types of diffuse large B-cell lymphoma identified by gene expression profiling. Nature. 403:503–511. 2000. View Article : Google Scholar : PubMed/NCBI

4 

Lenz G, Wright G, Dave SS, Xiao W, Powell J, Zhao H, Xu W, Tan B, Goldschmidt N, Iqbal J, et al; Lymphoma/Leukemia Molecular Profiling Project. Stromal gene signatures in large-B-cell lymphomas. N Engl J Med. 359:2313–2323. 2008. View Article : Google Scholar : PubMed/NCBI

5 

Jozkowicz A, Was H and Dulak J: Heme oxygenase-1 in tumors: Is it a false friend? Antioxid Redox Signal. 9:2099–2117. 2007. View Article : Google Scholar : PubMed/NCBI

6 

Foresti R, Clark JE, Green CJ and Motterlini R: Thiol compounds interact with nitric oxide in regulating heme oxygenase-1 induction in endothelial cells. Involvement of superoxide and peroxynitrite anions. J Biol Chem. 272:18411–18417. 1997. View Article : Google Scholar : PubMed/NCBI

7 

Stuhlmeier KM: Activation and regulation of Hsp32 and Hsp70. Eur J Biochem. 267:1161–1167. 2000. View Article : Google Scholar : PubMed/NCBI

8 

Terry CM, Clikeman JA, Hoidal JR and Callahan KS: Effect of tumor necrosis factor-alpha and interleukin-1 alpha on heme oxygenase-1 expression in human endothelial cells. Am J Physiol. 274:H883–H891. 1998.PubMed/NCBI

9 

Miyazaki T, Kirino Y, Takeno M, Samukawa S, Hama M, Tanaka M, Yamaji S, Ueda A, Tomita N, Fujita H, et al: Expression of heme oxygenase-1 in human leukemic cells and its regulation by transcriptional repressor Bach1. Cancer Sci. 101:1409–1416. 2010. View Article : Google Scholar : PubMed/NCBI

10 

Furfaro AL, Piras S, Passalacqua M, Domenicotti C, Parodi A, Fenoglio D, Pronzato MA, Marinari UM, Moretta L, Traverso N, et al: HO-1 up-regulation: A key point in high-risk neuroblastoma resistance to bortezomib. Biochim Biophys Acta. 1842:613–622. 2014. View Article : Google Scholar : PubMed/NCBI

11 

Lee SE, Yang H, Jeong SI, Jin YH, Park CS and Park YS: Induction of heme oxygenase-1 inhibits cell death in crotonaldehyde-stimulated HepG2 cells via the PKC-δ-p38-Nrf2 pathway. PLoS One. 7:e416762012. View Article : Google Scholar

12 

Zhang L, Liu YL, Chen GX, Cui B, Wang JS, Shi YL, Li LP and Guo XB: Heme oxygenase-1 promotes Caco-2 cell proliferation and migration by targeting CTNND1. Chin Med J (Engl). 126:3057–3063. 2013.

13 

Kongpetch S, Kukongviriyapan V, Prawan A, Senggunprai L, Kukongviriyapan U and Buranrat B: Crucial role of heme oxygenase-1 on the sensitivity of cholangiocarcinoma cells to chemotherapeutic agents. PLoS One. 7:e349942012. View Article : Google Scholar : PubMed/NCBI

14 

Mayerhofer M, Gleixner KV, Mayerhofer J, Hoermann G, Jaeger E, Aichberger KJ, Ott RG, Greish K, Nakamura H, Derdak S, et al: Targeting of heat shock protein 32 (Hsp32)/heme oxygenase-1 (HO-1) in leukemic cells in chronic myeloid leukemia: A novel approach to overcome resistance against imatinib. Blood. 111:2200–2210. 2008. View Article : Google Scholar

15 

Ma D, Fang Q, Wang P, Gao R, Sun J, Li Y, Hu XY and Wang JS: Downregulation of HO-1 promoted apoptosis induced by decitabine via increasing p15INK4B promoter demethylation in myelodysplastic syndrome. Gene Ther. 22:287–296. 2015. View Article : Google Scholar : PubMed/NCBI

16 

Wei S, Wang Y, Chai Q, Fang Q, Zhang Y and Wang J: Potential crosstalk of Ca2+-ROS-dependent mechanism involved in apoptosis of Kasumi-1 cells mediated by heme oxygenase-1 small interfering RNA. Int J Oncol. 45:2373–2384. 2014.PubMed/NCBI

17 

Ma D, Fang Q, Wang P, Gao R, Wu W, Lu T, Cao L, Hu X and Wang J: Induction of heme oxygenase-1 by Na+-H+ exchanger 1 protein plays a crucial role in imatinib-resistant chronic myeloid leukemia cells. J Biol Chem. 290:12558–12571. 2015. View Article : Google Scholar : PubMed/NCBI

18 

Wang P, Ma D, Wang J, Fang Q, Gao R, Wu W, Lu T and Cao L: Silencing HO-1 sensitizes SKM-1 cells to apoptosis induced by low concentration 5-azacytidine through enhancing p16 demethylation. Int J Oncol. 46:1317–1327. 2015.PubMed/NCBI

19 

Lin X, Fang Q, Chen S, Zhe N, Chai Q, Yu M, Zhang Y, Wang Z and Wang J: Heme oxygenase-1 suppresses the apoptosis of acute myeloid leukemia cells via the JNK/c-JUN signaling pathway. Leuk Res. 39:544–552. 2015. View Article : Google Scholar : PubMed/NCBI

20 

Davis RE, Brown KD, Siebenlist U and Staudt LM: Constitutive nuclear factor kappaB activity is required for survival of activated B cell-like diffuse large B cell lymphoma cells. J Exp Med. 194:1861–1874. 2001. View Article : Google Scholar : PubMed/NCBI

21 

Compagno M, Lim WK, Grunn A, Nandula SV, Brahmachary M, Shen Q, Bertoni F, Ponzoni M, Scandurra M, Califano A, et al: Mutations of multiple genes cause deregulation of NF-kappaB in diffuse large B-cell lymphoma. Nature. 459:717–721. 2009. View Article : Google Scholar : PubMed/NCBI

22 

Davis RE, Ngo VN, Lenz G, Tolar P, Young RM, Romesser PB, Kohlhammer H, Lamy L, Zhao H, Yang Y, et al: Chronic active B-cell-receptor signalling in diffuse large B-cell lymphoma. Nature. 463:88–92. 2010. View Article : Google Scholar : PubMed/NCBI

23 

Lenz G and Staudt LM: Aggressive lymphomas. N Engl J Med. 362:1417–1429. 2010. View Article : Google Scholar : PubMed/NCBI

24 

Ngo VN, Davis RE, Lamy L, Yu X, Zhao H, Lenz G, Lam LT, Dave S, Yang L, Powell J, et al: A loss-of-function RNA interference screen for molecular targets in cancer. Nature. 441:106–110. 2006. View Article : Google Scholar : PubMed/NCBI

25 

Lam LT, Davis RE, Pierce J, Hepperle M, Xu Y, Hottelet M, Nong Y, Wen D, Adams J, Dang L, et al: Small molecule inhibitors of IkappaB kinase are selectively toxic for subgroups of diffuse large B-cell lymphoma defined by gene expression profiling. Clin Cancer Res. 11:28–40. 2005.PubMed/NCBI

26 

Lavrovsky Y, Schwartzman ML, Levere RD, Kappas A and Abraham NG: Identification of binding sites for transcription factors NF-kappa B and AP-2 in the promoter region of the human heme oxygenase 1 gene. Proc Natl Acad Sci USA. 91:5987–5991. 1994. View Article : Google Scholar : PubMed/NCBI

27 

Kurata S, Matsumoto M, Tsuji Y and Nakajima H: Lipopolysaccharide activates transcription of the heme oxygenase gene in mouse M1 cells through oxidative activation of nuclear factor kappa B. Eur J Biochem. 239:566–571. 1996. View Article : Google Scholar : PubMed/NCBI

28 

Lin CC, Chiang LL, Lin CH, Shih CH, Liao YT, Hsu MJ and Chen BC: Transforming growth factor-beta1 stimulates heme oxygenase-1 expression via the PI3K/Akt and NF-kappaB pathways in human lung epithelial cells. Eur J Pharmacol. 560:101–109. 2007. View Article : Google Scholar : PubMed/NCBI

29 

Li Q, Guo Y, Ou Q, Cui C, Wu WJ, Tan W, Zhu X, Lanceta LB, Sanganalmath SK, Dawn B, et al: Gene transfer of inducible nitric oxide synthase affords cardioprotection by upregulating heme oxygenase-1 via a nuclear factor-{kappa}B-dependent pathway. Circulation. 120:1222–1230. 2009. View Article : Google Scholar : PubMed/NCBI

30 

Rushworth SA, Zaitseva L, Murray MY, Shah NM, Bowles KM and MacEwan DJ: The high Nrf2 expression in human acute myeloid leukemia is driven by NF-κB and underlies its chemoresistance. Blood. 120:5188–5198. 2012. View Article : Google Scholar : PubMed/NCBI

31 

Ogborne RM, Rushworth SA and O'Connell MA: Alpha-lipoic acid-induced heme oxygenase-1 expression is mediated by nuclear factor erythroid 2-related factor 2 and p38 mitogen-activated protein kinase in human monocytic cells. Arterioscler Thromb Vasc Biol. 25:2100–2105. 2005. View Article : Google Scholar : PubMed/NCBI

32 

Rushworth SA, Chen XL, Mackman N, Ogborne RM and O'Connell MA: Lipopolysaccharide-induced heme oxygenase-1 expression in human monocytic cells is mediated via Nrf2 and protein kinase C. J Immunol. 175:4408–4415. 2005. View Article : Google Scholar : PubMed/NCBI

33 

Ai ZL, Zhu CH, Min M, Wang J, Lan CH, Fan LL, Sun WJ and Chen DF: The role of hepatic liver X receptor α- and sterol regulatory element binding protein-1c-mediated lipid disorder in the pathogenesis of non-alcoholic steatohepatitis in rats. J Int Med Res. 39:1219–1229. 2011. View Article : Google Scholar

34 

Scott DW, Wright GW, Williams PM, Lih CJ, Walsh W, Jaffe ES, Rosenwald A, Campo E, Chan WC, Connors JM, et al: Determining cell-of-origin subtypes of diffuse large B-cell lymphoma using gene expression in formalin-fixed paraffin-embedded tissue. Blood. 123:1214–1217. 2014. View Article : Google Scholar : PubMed/NCBI

35 

Gandini NA, Fermento ME, Salomón DG, Blasco J, Patel V, Gutkind JS, Molinolo AA, Facchinetti MM and Curino AC: Nuclear localization of heme oxygenase-1 is associated with tumor progression of head and neck squamous cell carcinomas. Exp Mol Pathol. 93:237–245. 2012. View Article : Google Scholar : PubMed/NCBI

36 

Miyata Y, Kanda S, Mitsunari K, Asai A and Sakai H: Heme oxygenase-1 expression is associated with tumor aggressiveness and outcomes in patients with bladder cancer: A correlation with smoking intensity. Transl Res. 164:468–476. 2014. View Article : Google Scholar : PubMed/NCBI

37 

Gerdes J, Schwab U, Lemke H and Stein H: Production of a mouse monoclonal antibody reactive with a human nuclear antigen associated with cell proliferation. Int J Cancer. 31:13–20. 1983. View Article : Google Scholar : PubMed/NCBI

38 

Szczuraszek K, Mazur G, Jeleń M, Dziegiel P, Surowiak P and Zabel M: Prognostic significance of Ki-67 antigen expression in non-Hodgkin's lymphomas. Anticancer Res. 28A:1113–1118. 2008.

39 

Miller TP, Grogan TM, Dahlberg S, Spier CM, Braziel RM, Banks PM, Foucar K, Kjeldsberg CR, Levy N, Nathwani BN, et al: Prognostic significance of the Ki-67-associated proliferative antigen in aggressive non-Hodgkin's lymphomas: A prospective Southwest Oncology Group trial. Blood. 83:1460–1466. 1994.PubMed/NCBI

40 

Katzenberger T, Petzoldt C, Höller S, Mäder U, Kalla J, Adam P, Ott MM, Müller-Hermelink HK, Rosenwald A and Ott G: The Ki67 proliferation index is a quantitative indicator of clinical risk in mantle cell lymphoma. Blood. 107:34072006. View Article : Google Scholar : PubMed/NCBI

Related Articles

  • Abstract
  • View
  • Download
  • Twitter
Copy and paste a formatted citation
Spandidos Publications style
Huang J, Guo P, Ma D, Lin X, Fang Q and Wang J: Overexpression of heme oxygenase-1 induced by constitutively activated NF-κB as a potential therapeutic target for activated B-cell-like diffuse large B-cell lymphoma. Int J Oncol 49: 253-264, 2016.
APA
Huang, J., Guo, P., Ma, D., Lin, X., Fang, Q., & Wang, J. (2016). Overexpression of heme oxygenase-1 induced by constitutively activated NF-κB as a potential therapeutic target for activated B-cell-like diffuse large B-cell lymphoma. International Journal of Oncology, 49, 253-264. https://doi.org/10.3892/ijo.2016.3529
MLA
Huang, J., Guo, P., Ma, D., Lin, X., Fang, Q., Wang, J."Overexpression of heme oxygenase-1 induced by constitutively activated NF-κB as a potential therapeutic target for activated B-cell-like diffuse large B-cell lymphoma". International Journal of Oncology 49.1 (2016): 253-264.
Chicago
Huang, J., Guo, P., Ma, D., Lin, X., Fang, Q., Wang, J."Overexpression of heme oxygenase-1 induced by constitutively activated NF-κB as a potential therapeutic target for activated B-cell-like diffuse large B-cell lymphoma". International Journal of Oncology 49, no. 1 (2016): 253-264. https://doi.org/10.3892/ijo.2016.3529
Copy and paste a formatted citation
x
Spandidos Publications style
Huang J, Guo P, Ma D, Lin X, Fang Q and Wang J: Overexpression of heme oxygenase-1 induced by constitutively activated NF-κB as a potential therapeutic target for activated B-cell-like diffuse large B-cell lymphoma. Int J Oncol 49: 253-264, 2016.
APA
Huang, J., Guo, P., Ma, D., Lin, X., Fang, Q., & Wang, J. (2016). Overexpression of heme oxygenase-1 induced by constitutively activated NF-κB as a potential therapeutic target for activated B-cell-like diffuse large B-cell lymphoma. International Journal of Oncology, 49, 253-264. https://doi.org/10.3892/ijo.2016.3529
MLA
Huang, J., Guo, P., Ma, D., Lin, X., Fang, Q., Wang, J."Overexpression of heme oxygenase-1 induced by constitutively activated NF-κB as a potential therapeutic target for activated B-cell-like diffuse large B-cell lymphoma". International Journal of Oncology 49.1 (2016): 253-264.
Chicago
Huang, J., Guo, P., Ma, D., Lin, X., Fang, Q., Wang, J."Overexpression of heme oxygenase-1 induced by constitutively activated NF-κB as a potential therapeutic target for activated B-cell-like diffuse large B-cell lymphoma". International Journal of Oncology 49, no. 1 (2016): 253-264. https://doi.org/10.3892/ijo.2016.3529
Follow us
  • Twitter
  • LinkedIn
  • Facebook
About
  • Spandidos Publications
  • Careers
  • Cookie Policy
  • Privacy Policy
How can we help?
  • Help
  • Live Chat
  • Contact
  • Email to our Support Team