Spandidos Publications Logo
  • About
    • About Spandidos
    • Aims and Scopes
    • Abstracting and Indexing
    • Editorial Policies
    • Reprints and Permissions
    • Job Opportunities
    • Terms and Conditions
    • Contact
  • Journals
    • All Journals
    • Oncology Letters
      • Oncology Letters
      • Information for Authors
      • Editorial Policies
      • Editorial Board
      • Aims and Scope
      • Abstracting and Indexing
      • Bibliographic Information
      • Archive
    • International Journal of Oncology
      • International Journal of Oncology
      • Information for Authors
      • Editorial Policies
      • Editorial Board
      • Aims and Scope
      • Abstracting and Indexing
      • Bibliographic Information
      • Archive
    • Molecular and Clinical Oncology
      • Molecular and Clinical Oncology
      • Information for Authors
      • Editorial Policies
      • Editorial Board
      • Aims and Scope
      • Abstracting and Indexing
      • Bibliographic Information
      • Archive
    • Experimental and Therapeutic Medicine
      • Experimental and Therapeutic Medicine
      • Information for Authors
      • Editorial Policies
      • Editorial Board
      • Aims and Scope
      • Abstracting and Indexing
      • Bibliographic Information
      • Archive
    • International Journal of Molecular Medicine
      • International Journal of Molecular Medicine
      • Information for Authors
      • Editorial Policies
      • Editorial Board
      • Aims and Scope
      • Abstracting and Indexing
      • Bibliographic Information
      • Archive
    • Biomedical Reports
      • Biomedical Reports
      • Information for Authors
      • Editorial Policies
      • Editorial Board
      • Aims and Scope
      • Abstracting and Indexing
      • Bibliographic Information
      • Archive
    • Oncology Reports
      • Oncology Reports
      • Information for Authors
      • Editorial Policies
      • Editorial Board
      • Aims and Scope
      • Abstracting and Indexing
      • Bibliographic Information
      • Archive
    • Molecular Medicine Reports
      • Molecular Medicine Reports
      • Information for Authors
      • Editorial Policies
      • Editorial Board
      • Aims and Scope
      • Abstracting and Indexing
      • Bibliographic Information
      • Archive
    • World Academy of Sciences Journal
      • World Academy of Sciences Journal
      • Information for Authors
      • Editorial Policies
      • Editorial Board
      • Aims and Scope
      • Abstracting and Indexing
      • Bibliographic Information
      • Archive
    • International Journal of Functional Nutrition
      • International Journal of Functional Nutrition
      • Information for Authors
      • Editorial Policies
      • Editorial Board
      • Aims and Scope
      • Abstracting and Indexing
      • Bibliographic Information
      • Archive
    • International Journal of Epigenetics
      • International Journal of Epigenetics
      • Information for Authors
      • Editorial Policies
      • Editorial Board
      • Aims and Scope
      • Abstracting and Indexing
      • Bibliographic Information
      • Archive
    • Medicine International
      • Medicine International
      • Information for Authors
      • Editorial Policies
      • Editorial Board
      • Aims and Scope
      • Abstracting and Indexing
      • Bibliographic Information
      • Archive
  • Articles
  • Information
    • Information for Authors
    • Information for Reviewers
    • Information for Librarians
    • Information for Advertisers
    • Conferences
  • Language Editing
Spandidos Publications Logo
  • About
    • About Spandidos
    • Aims and Scopes
    • Abstracting and Indexing
    • Editorial Policies
    • Reprints and Permissions
    • Job Opportunities
    • Terms and Conditions
    • Contact
  • Journals
    • All Journals
    • Biomedical Reports
      • Information for Authors
      • Editorial Policies
      • Editorial Board
      • Aims and Scope
      • Abstracting and Indexing
      • Bibliographic Information
      • Archive
    • Experimental and Therapeutic Medicine
      • Information for Authors
      • Editorial Policies
      • Editorial Board
      • Aims and Scope
      • Abstracting and Indexing
      • Bibliographic Information
      • Archive
    • International Journal of Epigenetics
      • Information for Authors
      • Editorial Policies
      • Editorial Board
      • Aims and Scope
      • Abstracting and Indexing
      • Bibliographic Information
      • Archive
    • International Journal of Functional Nutrition
      • Information for Authors
      • Editorial Policies
      • Editorial Board
      • Aims and Scope
      • Abstracting and Indexing
      • Bibliographic Information
      • Archive
    • International Journal of Molecular Medicine
      • Information for Authors
      • Editorial Policies
      • Editorial Board
      • Aims and Scope
      • Abstracting and Indexing
      • Bibliographic Information
      • Archive
    • International Journal of Oncology
      • Information for Authors
      • Editorial Policies
      • Editorial Board
      • Aims and Scope
      • Abstracting and Indexing
      • Bibliographic Information
      • Archive
    • Medicine International
      • Information for Authors
      • Editorial Policies
      • Editorial Board
      • Aims and Scope
      • Abstracting and Indexing
      • Bibliographic Information
      • Archive
    • Molecular and Clinical Oncology
      • Information for Authors
      • Editorial Policies
      • Editorial Board
      • Aims and Scope
      • Abstracting and Indexing
      • Bibliographic Information
      • Archive
    • Molecular Medicine Reports
      • Information for Authors
      • Editorial Policies
      • Editorial Board
      • Aims and Scope
      • Abstracting and Indexing
      • Bibliographic Information
      • Archive
    • Oncology Letters
      • Information for Authors
      • Editorial Policies
      • Editorial Board
      • Aims and Scope
      • Abstracting and Indexing
      • Bibliographic Information
      • Archive
    • Oncology Reports
      • Information for Authors
      • Editorial Policies
      • Editorial Board
      • Aims and Scope
      • Abstracting and Indexing
      • Bibliographic Information
      • Archive
    • World Academy of Sciences Journal
      • Information for Authors
      • Editorial Policies
      • Editorial Board
      • Aims and Scope
      • Abstracting and Indexing
      • Bibliographic Information
      • Archive
  • Articles
  • Information
    • For Authors
    • For Reviewers
    • For Librarians
    • For Advertisers
    • Conferences
  • Language Editing
Login Register Submit
  • This site uses cookies
  • You can change your cookie settings at any time by following the instructions in our Cookie Policy. To find out more, you may read our Privacy Policy.

    I agree
Search articles by DOI, keyword, author or affiliation
Search
Advanced Search
presentation
International Journal of Oncology
Join Editorial Board Propose a Special Issue
Print ISSN: 1019-6439 Online ISSN: 1791-2423
Journal Cover
May-2017 Volume 50 Issue 5

Full Size Image

Cover Legend PDF

Sign up for eToc alerts
Recommend to Library

Journals

International Journal of Molecular Medicine

International Journal of Molecular Medicine

International Journal of Molecular Medicine is an international journal devoted to molecular mechanisms of human disease.

International Journal of Oncology

International Journal of Oncology

International Journal of Oncology is an international journal devoted to oncology research and cancer treatment.

Molecular Medicine Reports

Molecular Medicine Reports

Covers molecular medicine topics such as pharmacology, pathology, genetics, neuroscience, infectious diseases, molecular cardiology, and molecular surgery.

Oncology Reports

Oncology Reports

Oncology Reports is an international journal devoted to fundamental and applied research in Oncology.

Experimental and Therapeutic Medicine

Experimental and Therapeutic Medicine

Experimental and Therapeutic Medicine is an international journal devoted to laboratory and clinical medicine.

Oncology Letters

Oncology Letters

Oncology Letters is an international journal devoted to Experimental and Clinical Oncology.

Biomedical Reports

Biomedical Reports

Explores a wide range of biological and medical fields, including pharmacology, genetics, microbiology, neuroscience, and molecular cardiology.

Molecular and Clinical Oncology

Molecular and Clinical Oncology

International journal addressing all aspects of oncology research, from tumorigenesis and oncogenes to chemotherapy and metastasis.

World Academy of Sciences Journal

World Academy of Sciences Journal

Multidisciplinary open-access journal spanning biochemistry, genetics, neuroscience, environmental health, and synthetic biology.

International Journal of Functional Nutrition

International Journal of Functional Nutrition

Open-access journal combining biochemistry, pharmacology, immunology, and genetics to advance health through functional nutrition.

International Journal of Epigenetics

International Journal of Epigenetics

Publishes open-access research on using epigenetics to advance understanding and treatment of human disease.

Medicine International

Medicine International

An International Open Access Journal Devoted to General Medicine.

Journal Cover
May-2017 Volume 50 Issue 5

Full Size Image

Cover Legend PDF

Sign up for eToc alerts
Recommend to Library

  • Article
  • Citations
    • Cite This Article
    • Download Citation
    • Create Citation Alert
    • Remove Citation Alert
    • Cited By
  • Similar Articles
    • Related Articles (in Spandidos Publications)
    • Similar Articles (Google Scholar)
    • Similar Articles (PubMed)
  • Download PDF
  • Download XML
  • View XML
Article

Hydroxychloroquine sensitizes chronic myeloid leukemia cells to Vγ9Vδ2 T cell-mediated lysis independent of autophagy

  • Authors:
    • Biqing Han
    • Yanmin Zhao
    • Yu Lin
    • Shan Fu
    • Limengmeng Wang
    • Mingming Zhang
    • Ruxiu Tie
    • Binsheng Wang
    • Yi Luo
    • Lizhen Liu
    • Jian Yu
    • He Huang
  • View Affiliations / Copyright

    Affiliations: Bone Marrow Transplantation Center, The First Affiliated Hospital, Zhejiang University, School of Medicine, Hangzhou, Zhejiang 310003, P.R. China
  • Pages: 1810-1820
    |
    Published online on: March 24, 2017
       https://doi.org/10.3892/ijo.2017.3934
  • Expand metrics +
Metrics: Total Views: 0 (Spandidos Publications: | PMC Statistics: )
Metrics: Total PDF Downloads: 0 (Spandidos Publications: | PMC Statistics: )
Cited By (CrossRef): 0 citations Loading Articles...

This article is mentioned in:



Abstract

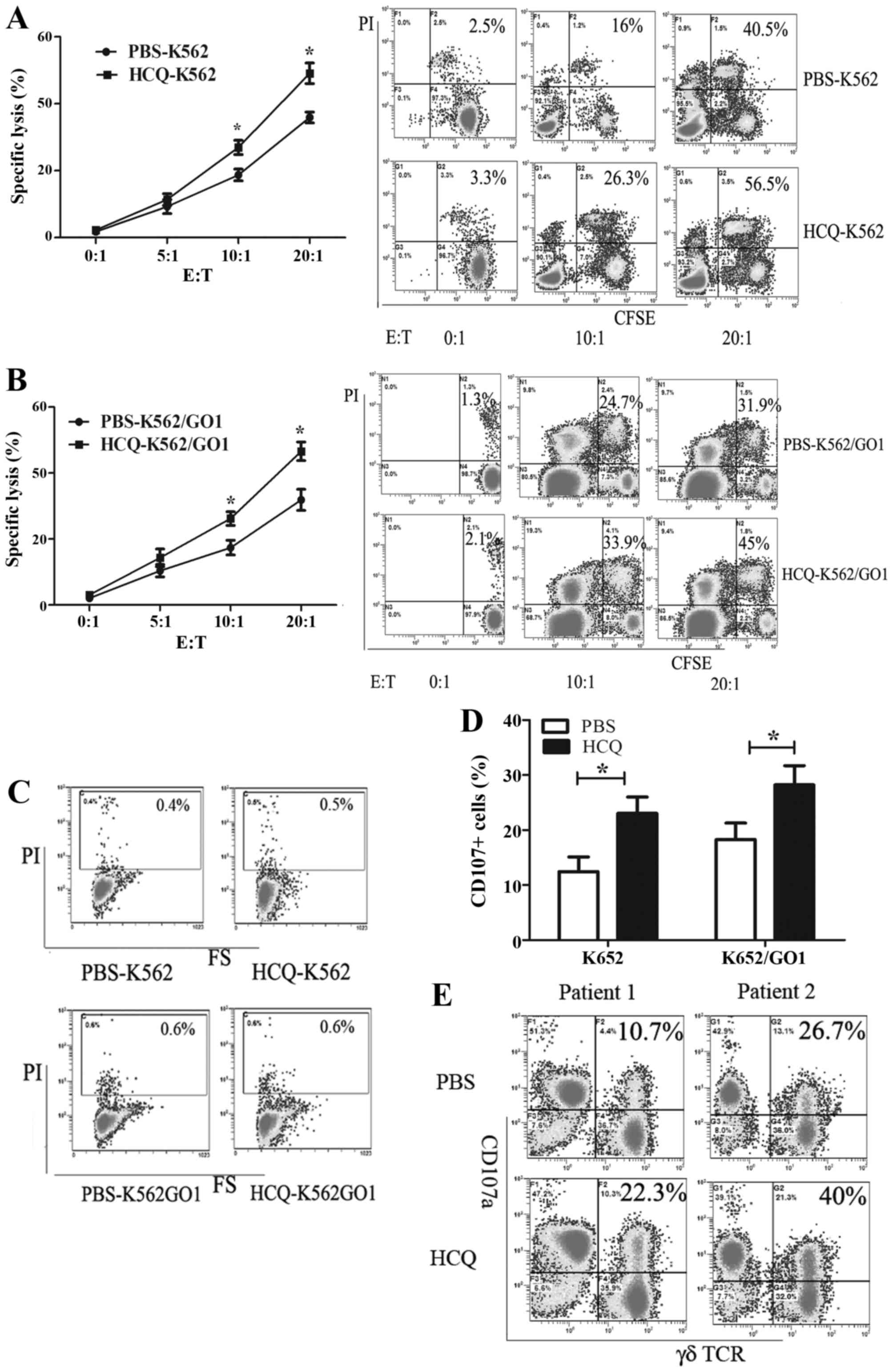
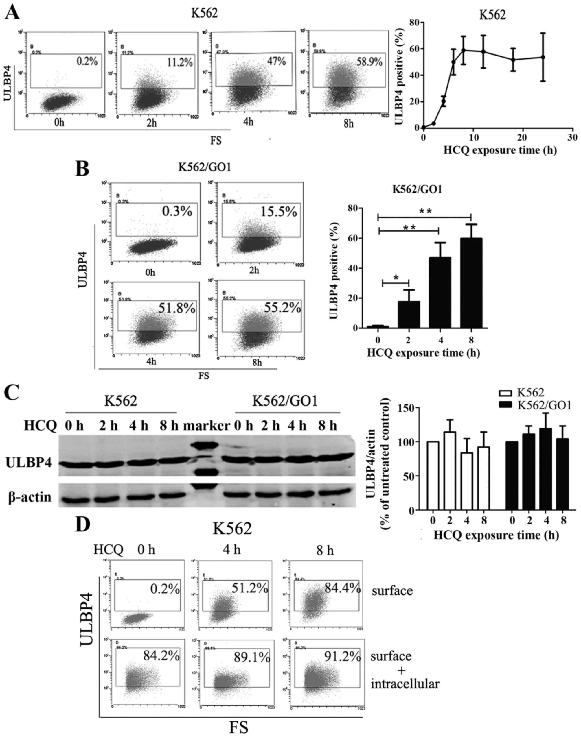
Hydroxychloroquine (HCQ) is the only autophagy inhibitor in clinical use and it has shown great potential in treating chronic myeloid leukemia (CML). By inhibiting autophagy, HCQ enhances the anti-CML efficiency of chemotherapy. In the present study, we demonstrated that HCQ sensitized CML cells to Vγ9Vδ2 T cell-mediated lysis. HCQ inhibited autophagy in CML cells, but the sensitizing effects of HCQ were autophagy-independent. Since the sensitization was not mimicked by ATG7 knockdown and even occurred in the absence of ATG7. We revealed that in a time-dependent manner HCQ induced the expression of NKG2D ligand ULBP4 on the surface of CML cells. This marks the leukemia cell for recognition by Vγ9Vδ2 T cells. Blocking the interaction of NKG2D with its ligands deleted the sensitizing effects of HCQ. In addition, we showed that HCQ did not affect the synthesis or degradation of ULBP4, but induced the translocation of ULBP4 from the cytoplasm to the cell membrane. Our results uncovered a previously unknown mechanism for HCQ in CML treatment that underlines the ability of HCQ to modulate the immune visibility of CML cells, and pave the way to the development of new combination treatments with HCQ and Vγ9Vδ2 T cells.
View Figures

Figure 1

Figure 2

Figure 3

Figure 4

Figure 5

View References

1 

Daley GQ, Van Etten RA and Baltimore D: Induction of chronic myelogenous leukemia in mice by the P210bcr/abl gene of the Philadelphia chromosome. Science. 247:824–830. 1990. View Article : Google Scholar : PubMed/NCBI

2 

Helgason GV, Karvela M and Holyoake TL: Kill one bird with two stones: Potential efficacy of BCR-ABL and autophagy inhibition in CML. Blood. 118:2035–2043. 2011. View Article : Google Scholar : PubMed/NCBI

3 

Branford S, Rudzki Z, Walsh S, Parkinson I, Grigg A, Szer J, Taylor K, Herrmann R, Seymour JF, Arthur C, et al: Detection of BCR-ABL mutations in patients with CML treated with imatinib is virtually always accompanied by clinical resistance, and mutations in the ATP phosphate-binding loop (P-loop) are associated with a poor prognosis. Blood. 102:276–283. 2003. View Article : Google Scholar : PubMed/NCBI

4 

Sawyers CL, Hochhaus A, Feldman E, Goldman JM, Miller CB, Ottmann OG, Schiffer CA, Talpaz M, Guilhot F, Deininger MW, et al: Imatinib induces hematologic and cytogenetic responses in patients with chronic myelogenous leukemia in myeloid blast crisis: Results of a phase II study. Blood. 99:3530–3539. 2002. View Article : Google Scholar : PubMed/NCBI

5 

Zeng X, Zhao H, Li Y, Fan J, Sun Y, Wang S, Wang Z, Song P and Ju D: Targeting Hedgehog signaling pathway and autophagy overcomes drug resistance of BCR-ABL-positive chronic myeloid leukemia. Autophagy. 11:355–372. 2015. View Article : Google Scholar : PubMed/NCBI

6 

Carew JS, Nawrocki ST, Kahue CN, Zhang H, Yang C, Chung L, Houghton JA, Huang P, Giles FJ and Cleveland JL: Targeting autophagy augments the anticancer activity of the histone deacetylase inhibitor SAHA to overcome Bcr-Abl-mediated drug resistance. Blood. 110:313–322. 2007. View Article : Google Scholar : PubMed/NCBI

7 

Tong Y, Liu YY, You LS and Qian WB: Perifosine induces protective autophagy and upregulation of ATG5 in human chronic myelogenous leukemia cells in vitro. Acta Pharmacol Sin. 33:542–550. 2012. View Article : Google Scholar : PubMed/NCBI

8 

Song P, Ye L, Fan J, Li Y, Zeng X, Wang Z, Wang S, Zhang G, Yang P, Cao Z, et al: Asparaginase induces apoptosis and cytoprotective autophagy in chronic myeloid leukemia cells. Oncotarget. 6:3861–3873. 2015. View Article : Google Scholar : PubMed/NCBI

9 

Jiang S, Fan J, Wang Q, Ju D, Feng M, Li J, Guan ZB, An D, Wang X and Ye L: Diosgenin induces ROS-dependent autophagy and cytotoxicity via mTOR signaling pathway in chronic myeloid leukemia cells. Phytomedicine. 23:243–252. 2016. View Article : Google Scholar : PubMed/NCBI

10 

Chen JJ, Long ZJ, Xu DF, Xiao RZ, Liu LL, Xu ZF, Qiu SX, Lin DJ and Liu Q: Inhibition of autophagy augments the anticancer activity of α-mangostin in chronic myeloid leukemia cells. Leuk Lymphoma. 55:628–638. 2014. View Article : Google Scholar

11 

Kamitsuji Y, Kuroda J, Kimura S, Toyokuni S, Watanabe K, Ashihara E, Tanaka H, Yui Y, Watanabe M, Matsubara H, et al: The Bcr-Abl kinase inhibitor INNO-406 induces autophagy and different modes of cell death execution in Bcr-Abl-positive leukemias. Cell Death Differ. 15:1712–1722. 2008. View Article : Google Scholar : PubMed/NCBI

12 

Yogalingam G and Pendergast AM: Abl kinases regulate autophagy by promoting the trafficking and function of lysosomal components. J Biol Chem. 283:35941–35953. 2008. View Article : Google Scholar : PubMed/NCBI

13 

Calabretta B and Salomoni P: Inhibition of autophagy: A new strategy to enhance sensitivity of chronic myeloid leukemia stem cells to tyrosine kinase inhibitors. Leuk Lymphoma. 52(Suppl 1): 54–59. 2011. View Article : Google Scholar : PubMed/NCBI

14 

Bellodi C, Lidonnici MR, Hamilton A, Helgason GV, Soliera AR, Ronchetti M, Galavotti S, Young KW, Selmi T, Yacobi R, et al: Targeting autophagy potentiates tyrosine kinase inhibitor-induced cell death in Philadelphia chromosome-positive cells, including primary CML stem cells. J Clin Invest. 119:1109–1123. 2009. View Article : Google Scholar : PubMed/NCBI

15 

Townsend KN, Hughson LR, Schlie K, Poon VI, Westerback A and Lum JJ: Autophagy inhibition in cancer therapy: Metabolic considerations for antitumor immunity. Immunol Rev. 249:176–194. 2012. View Article : Google Scholar : PubMed/NCBI

16 

Liang X, De Vera ME, Buchser WJ, Romo de Vivar Chavez A, Loughran P, Beer Stolz D, Basse P, Wang T, Van Houten B, Zeh HJ III, et al: Inhibiting systemic autophagy during interleukin 2 immunotherapy promotes long-term tumor regression. Cancer Res. 72:2791–2801. 2012. View Article : Google Scholar : PubMed/NCBI

17 

Zhu S, Cao L, Yu Y, Yang L, Yang M, Liu K, Huang J, Kang R, Livesey KM and Tang D: Inhibiting autophagy potentiates the anticancer activity of IFN1α/IFNα in chronic myeloid leukemia cells. Autophagy. 9:317–327. 2013. View Article : Google Scholar :

18 

Baginska J, Viry E, Berchem G, Poli A, Noman MZ, van Moer K, Medves S, Zimmer J, Oudin A, Niclou SP, et al: Granzyme B degradation by autophagy decreases tumor cell susceptibility to natural killer-mediated lysis under hypoxia. Proc Natl Acad Sci USA. 110:17450–17455. 2013. View Article : Google Scholar : PubMed/NCBI

19 

Noman MZ, Janji B, Kaminska B, Van Moer K, Pierson S, Przanowski P, Buart S, Berchem G, Romero P, Mami-Chouaib F, et al: Blocking hypoxia-induced autophagy in tumors restores cytotoxic T-cell activity and promotes regression. Cancer Res. 71:5976–5986. 2011. View Article : Google Scholar : PubMed/NCBI

20 

Bonneville M, O'Brien RL and Born WK: Gammadelta T cell effector functions: A blend of innate programming and acquired plasticity. Nat Rev Immunol. 10:467–478. 2010. View Article : Google Scholar : PubMed/NCBI

21 

Gertner-Dardenne J, Castellano R, Mamessier E, Garbit S, Kochbati E, Etienne A, Charbonnier A, Collette Y, Vey N and Olive D: Human Vγ9Vδ2 T cells specifically recognize and kill acute myeloid leukemic blasts. J Immunol. 188:4701–4708. 2012. View Article : Google Scholar : PubMed/NCBI

22 

Meeh PF, King M, O'Brien RL, Muga S, Buckhalts P, Neuberg R and Lamb LS Jr: Characterization of the gammadelta T cell response to acute leukemia. Cancer Immunol Immunother. 55:1072–1080. 2006. View Article : Google Scholar

23 

Siegers GM, Felizardo TC, Mathieson AM, Kosaka Y, Wang XH, Medin JA and Keating A: Anti-leukemia activity of in vitro-expanded human gamma delta T cells in a xenogeneic Ph leukemia model. PLoS One. 6:e167002011. View Article : Google Scholar

24 

D'Asaro M, La Mendola C, Di Liberto D, Orlando V, Todaro M, Spina M, Guggino G, Meraviglia S, Caccamo N, Messina A, et al: Vγ9Vδ2 T lymphocytes efficiently recognize and kill zoledronate-sensitized, imatinib-sensitive, and imatinib-resistant chronic myelogenous leukemia cells. J Immunol. 184:3260–3268. 2010. View Article : Google Scholar : PubMed/NCBI

25 

Wu KN, Wang YJ, He Y, Hu YX, Fu HR, Sheng LX, Wang BS, Fu S and Huang H: Dasatinib promotes the potential of proliferation and antitumor responses of human γδT cells in a long-term induction ex vivo environment. Leukemia. 28:206–210. 2014. View Article : Google Scholar

26 

Mishima Y, Terui Y, Mishima Y, Taniyama A, Kuniyoshi R, Takizawa T, Kimura S, Ozawa K and Hatake K: Autophagy and autophagic cell death are next targets for elimination of the resistance to tyrosine kinase inhibitors. Cancer Sci. 99:2200–2208. 2008. View Article : Google Scholar : PubMed/NCBI

27 

Maes H, Kuchnio A, Peric A, Moens S, Nys K, De Bock K, Quaegebeur A, Schoors S, Georgiadou M, Wouters J, et al: Tumor vessel normalization by chloroquine independent of autophagy. Cancer Cell. 26:190–206. 2014. View Article : Google Scholar : PubMed/NCBI

28 

Maycotte P, Aryal S, Cummings CT, Thorburn J, Morgan MJ and Thorburn A: Chloroquine sensitizes breast cancer cells to chemotherapy independent of autophagy. Autophagy. 8:200–212. 2012. View Article : Google Scholar : PubMed/NCBI

29 

Chalupny NJ, Sutherland CL, Lawrence WA, Rein-Weston A and Cosman D: ULBP4 is a novel ligand for human NKG2D. Biochem Biophys Res Commun. 305:129–135. 2003. View Article : Google Scholar : PubMed/NCBI

30 

Bacon L, Eagle RA, Meyer M, Easom N, Young NT and Trowsdale J: Two human ULBP/RAET1 molecules with transmembrane regions are ligands for NKG2D. J Immunol. 173:1078–1084. 2004. View Article : Google Scholar : PubMed/NCBI

31 

Qi J, Peng H, Gu ZL, Liang ZQ and Yang CZ: Establishment of an imatinib resistant cell line K562/G01 and its characterization. Zhonghua Xue Ye Xue Za Zhi. 25:337–341. 2004.In Chinese. PubMed/NCBI

32 

Godoy-Ramirez K, Mäkitalo B, Thorstensson R, Sandström E, Biberfeld G and Gaines H: A novel assay for assessment of HIV-specific cytotoxicity by multiparameter flow cytometry. Cytometry A. 68:71–80. 2005. View Article : Google Scholar : PubMed/NCBI

33 

Gertner J, Wiedemann A, Poupot M and Fournié JJ: Human gammadelta T lymphocytes strip and kill tumor cells simultaneously. Immunol Lett. 110:42–53. 2007. View Article : Google Scholar : PubMed/NCBI

34 

Klionsky DJ, Abdalla FC, Abeliovich H, Abraham RT, Acevedo-Arozena A, Adeli K, Agholme L, Agnello M, Agostinis P, Aguirre-Ghiso JA, et al: Guidelines for the use and interpretation of assays for monitoring autophagy. Autophagy. 8:445–544. 2012. View Article : Google Scholar : PubMed/NCBI

35 

Mizushima N, Yoshimori T and Levine B: Methods in mammalian autophagy research. Cell. 140:313–326. 2010. View Article : Google Scholar : PubMed/NCBI

36 

Klionsky DJ1, Baehrecke EH, Brumell JH, Chu CT, Codogno P, Cuervo AM, Debnath J, Deretic V, Elazar Z, Eskelinen EL, et al: Comprehensive glossary of autophagy-related molecules and processes (2nd edition). Autophagy. 7:1273–1294. 2011. View Article : Google Scholar : PubMed/NCBI

37 

Rincon-Orozco B, Kunzmann V, Wrobel P, Kabelitz D, Steinle A and Herrmann T: Activation of Vγ9Vδ2T cells by NKG2D. J Immunol. 175:2144–2151. 2005. View Article : Google Scholar : PubMed/NCBI

38 

Vantourout P and Hayday A: Six-of-the-best: Unique contributions of γδT cells to immunology. Nat Rev Immunol. 13:88–100. 2013. View Article : Google Scholar : PubMed/NCBI

39 

Kong Y, Cao W, Xi X, Ma C, Cui L and He W: The NKG2D ligand ULBP4 binds to TCRgamma9/δ2 and induces cytotoxicity to tumor cells through both TCRgammadelta and NKG2D. Blood. 114:310–317. 2009. View Article : Google Scholar : PubMed/NCBI

40 

Solomon VR and Lee H: Chloroquine and its analogs: A new promise of an old drug for effective and safe cancer therapies. Eur J Pharmacol. 625:220–233. 2009. View Article : Google Scholar : PubMed/NCBI

41 

Lesiak A, Narbutt J, Sysa-Jedrzejowska A, Lukamowicz J, McCauliffe DP and Wózniacka A: Effect of chloroquine phosphate treatment on serum MMP-9 and TIMP-1 levels in patients with systemic lupus erythematosus. Lupus. 19:683–688. 2010. View Article : Google Scholar : PubMed/NCBI

42 

Savarino A, Di Trani L, Donatelli I, Cauda R and Cassone A: New insights into the antiviral effects of chloroquine. Lancet Infect Dis. 6:67–69. 2006. View Article : Google Scholar : PubMed/NCBI

43 

Akalay I, Janji B, Hasmim M, Noman MZ, André F, De Cremoux P, Bertheau P, Badoual C, Vielh P, Larsen AK, et al: Epithelial-to-mesenchymal transition and autophagy induction in breast carcinoma promote escape from T-cell-mediated lysis. Cancer Res. 73:2418–2427. 2013. View Article : Google Scholar : PubMed/NCBI

44 

Messai Y, Noman MZ, Janji B, Hasmim M, Escudier B and Chouaib S: The autophagy sensor ITPR1 protects renal carcinoma cells from NK-mediated killing. Autophagy. Feb 25–2015.Epub ahead of print. Update please. View Article : Google Scholar : PubMed/NCBI

45 

Sheng Z, Ma L, Sun JE, Zhu LJ and Green MR: BCR-ABL suppresses autophagy through ATF5-mediated regulation of mTOR transcription. Blood. 118:2840–2848. 2011. View Article : Google Scholar : PubMed/NCBI

46 

Calabretta B and Salomoni P: Suppression of autophagy by BCR/ABL. Front Biosci (Schol Ed). 4:453–460. 2012. View Article : Google Scholar

47 

Altman BJ, Jacobs SR, Mason EF, Michalek RD, MacIntyre AN, Coloff JL, Ilkayeva O, Jia W, He YW and Rathmell JC: Autophagy is essential to suppress cell stress and to allow BCR-Abl-mediated leukemogenesis. Oncogene. 30:1855–1867. 2011. View Article : Google Scholar :

48 

Bauer S, Groh V, Wu J, Steinle A, Phillips JH, Lanier LL and Spies T: Activation of NK cells and T cells by NKG2D, a receptor for stress-inducible MICA. Science. 285:727–729. 1999. View Article : Google Scholar : PubMed/NCBI

49 

Raulet DH and Guerra N: Oncogenic stress sensed by the immune system: Role of natural killer cell receptors. Nat Rev Immunol. 9:568–580. 2009. View Article : Google Scholar : PubMed/NCBI

50 

Wrobel P, Shojaei H, Schittek B, Gieseler F, Wollenberg B, Kalthoff H, Kabelitz D and Wesch D: Lysis of a broad range of epithelial tumour cells by human γδ T cells: Involvement of NKG2D ligands and T-cell receptor-versus NKG2D-dependent recognition. Scand J Immunol. 66:320–328. 2007. View Article : Google Scholar : PubMed/NCBI

51 

Gomes AQ, Correia DV and Silva-Santos B: Non-classical major histocompatibility complex proteins as determinants of tumour immunosurveillance. EMBO Rep. 8:1024–1030. 2007. View Article : Google Scholar : PubMed/NCBI

52 

Das H, Groh V, Kuijl C, Sugita M, Morita CT, Spies T and Bukowski JF: MICA engagement by human Vgamma2Vdelta2 T cells enhances their antigen-dependent effector function. Immunity. 15:83–93. 2001. View Article : Google Scholar : PubMed/NCBI

53 

Fuertes MB, Girart MV, Molinero LL, Domaica CI, Rossi LE, Barrio MM, Mordoh J, Rabinovich GA and Zwirner NW: Intracellular retention of the NKG2D ligand MHC class I chain-related gene A in human melanomas confers immune privilege and prevents NK cell-mediated cytotoxicity. J Immunol. 180:4606–4614. 2008. View Article : Google Scholar : PubMed/NCBI

54 

Nice TJ, Deng W, Coscoy L and Raulet DH: Stress-regulated targeting of the NKG2D ligand Mult1 by a membrane-associated RING-CH family E3 ligase. J Immunol. 185:5369–5376. 2010. View Article : Google Scholar : PubMed/NCBI

55 

Welte SA, Sinzger C, Lutz SZ, Singh-Jasuja H, Sampaio KL, Eknigk U, Rammensee HG and Steinle A: Selective intracellular retention of virally induced NKG2D ligands by the human cytomegalovirus UL16 glycoprotein. Eur J Immunol. 33:194–203. 2003. View Article : Google Scholar : PubMed/NCBI

56 

Raulet DH, Gasser S, Gowen BG, Deng W and Jung H: Regulation of ligands for the NKG2D activating receptor. Annu Rev Immunol. 31:413–441. 2013. View Article : Google Scholar : PubMed/NCBI

57 

Andresen L, Skovbakke SL, Persson G, Hagemann-Jensen M, Hansen KA, Jensen H and Skov S: 2-deoxy D-glucose prevents cell surface expression of NKG2D ligands through inhibition of N-linked glycosylation. J Immunol. 188:1847–1855. 2012. View Article : Google Scholar : PubMed/NCBI

58 

Mellergaard M, Skovbakke SL, Schneider CL, Lauridsen F, Andresen L, Jensen H and Skov S: N-glycosylation of aspara-gine 8 regulates surface expression of major histocompatibility complex class I chain-related protein A (MICA) alleles dependent on threonine 24. J Biol Chem. 289:20078–20091. 2014. View Article : Google Scholar : PubMed/NCBI

59 

Agüera-González S, Boutet P, Reyburn HT and Valés-Gómez M: Brief residence at the plasma membrane of the MHC class I-related chain B is due to clathrin-mediated cholesterol-dependent endocytosis and shedding. J Immunol. 182:4800–4808. 2009. View Article : Google Scholar : PubMed/NCBI

60 

Uhlenbrock F, Hagemann-Jensen M, Kehlet S, Andresen L, Pastorekova S and Skov S: The NKG2D ligand ULBP2 is specifi-cally regulated through an invariant chain-dependent endosomal pathway. J Immunol. 193:1654–1665. 2014. View Article : Google Scholar : PubMed/NCBI

Related Articles

  • Abstract
  • View
  • Download
  • Twitter
Copy and paste a formatted citation
Spandidos Publications style
Han B, Zhao Y, Lin Y, Fu S, Wang L, Zhang M, Tie R, Wang B, Luo Y, Liu L, Liu L, et al: Hydroxychloroquine sensitizes chronic myeloid leukemia cells to Vγ9Vδ2 T cell-mediated lysis independent of autophagy. Int J Oncol 50: 1810-1820, 2017.
APA
Han, B., Zhao, Y., Lin, Y., Fu, S., Wang, L., Zhang, M. ... Huang, H. (2017). Hydroxychloroquine sensitizes chronic myeloid leukemia cells to Vγ9Vδ2 T cell-mediated lysis independent of autophagy. International Journal of Oncology, 50, 1810-1820. https://doi.org/10.3892/ijo.2017.3934
MLA
Han, B., Zhao, Y., Lin, Y., Fu, S., Wang, L., Zhang, M., Tie, R., Wang, B., Luo, Y., Liu, L., Yu, J., Huang, H."Hydroxychloroquine sensitizes chronic myeloid leukemia cells to Vγ9Vδ2 T cell-mediated lysis independent of autophagy". International Journal of Oncology 50.5 (2017): 1810-1820.
Chicago
Han, B., Zhao, Y., Lin, Y., Fu, S., Wang, L., Zhang, M., Tie, R., Wang, B., Luo, Y., Liu, L., Yu, J., Huang, H."Hydroxychloroquine sensitizes chronic myeloid leukemia cells to Vγ9Vδ2 T cell-mediated lysis independent of autophagy". International Journal of Oncology 50, no. 5 (2017): 1810-1820. https://doi.org/10.3892/ijo.2017.3934
Copy and paste a formatted citation
x
Spandidos Publications style
Han B, Zhao Y, Lin Y, Fu S, Wang L, Zhang M, Tie R, Wang B, Luo Y, Liu L, Liu L, et al: Hydroxychloroquine sensitizes chronic myeloid leukemia cells to Vγ9Vδ2 T cell-mediated lysis independent of autophagy. Int J Oncol 50: 1810-1820, 2017.
APA
Han, B., Zhao, Y., Lin, Y., Fu, S., Wang, L., Zhang, M. ... Huang, H. (2017). Hydroxychloroquine sensitizes chronic myeloid leukemia cells to Vγ9Vδ2 T cell-mediated lysis independent of autophagy. International Journal of Oncology, 50, 1810-1820. https://doi.org/10.3892/ijo.2017.3934
MLA
Han, B., Zhao, Y., Lin, Y., Fu, S., Wang, L., Zhang, M., Tie, R., Wang, B., Luo, Y., Liu, L., Yu, J., Huang, H."Hydroxychloroquine sensitizes chronic myeloid leukemia cells to Vγ9Vδ2 T cell-mediated lysis independent of autophagy". International Journal of Oncology 50.5 (2017): 1810-1820.
Chicago
Han, B., Zhao, Y., Lin, Y., Fu, S., Wang, L., Zhang, M., Tie, R., Wang, B., Luo, Y., Liu, L., Yu, J., Huang, H."Hydroxychloroquine sensitizes chronic myeloid leukemia cells to Vγ9Vδ2 T cell-mediated lysis independent of autophagy". International Journal of Oncology 50, no. 5 (2017): 1810-1820. https://doi.org/10.3892/ijo.2017.3934
Follow us
  • Twitter
  • LinkedIn
  • Facebook
About
  • Spandidos Publications
  • Careers
  • Cookie Policy
  • Privacy Policy
How can we help?
  • Help
  • Live Chat
  • Contact
  • Email to our Support Team