Spandidos Publications Logo
  • About
    • About Spandidos
    • Aims and Scopes
    • Abstracting and Indexing
    • Editorial Policies
    • Reprints and Permissions
    • Job Opportunities
    • Terms and Conditions
    • Contact
  • Journals
    • All Journals
    • Oncology Letters
      • Oncology Letters
      • Information for Authors
      • Editorial Policies
      • Editorial Board
      • Aims and Scope
      • Abstracting and Indexing
      • Bibliographic Information
      • Archive
    • International Journal of Oncology
      • International Journal of Oncology
      • Information for Authors
      • Editorial Policies
      • Editorial Board
      • Aims and Scope
      • Abstracting and Indexing
      • Bibliographic Information
      • Archive
    • Molecular and Clinical Oncology
      • Molecular and Clinical Oncology
      • Information for Authors
      • Editorial Policies
      • Editorial Board
      • Aims and Scope
      • Abstracting and Indexing
      • Bibliographic Information
      • Archive
    • Experimental and Therapeutic Medicine
      • Experimental and Therapeutic Medicine
      • Information for Authors
      • Editorial Policies
      • Editorial Board
      • Aims and Scope
      • Abstracting and Indexing
      • Bibliographic Information
      • Archive
    • International Journal of Molecular Medicine
      • International Journal of Molecular Medicine
      • Information for Authors
      • Editorial Policies
      • Editorial Board
      • Aims and Scope
      • Abstracting and Indexing
      • Bibliographic Information
      • Archive
    • Biomedical Reports
      • Biomedical Reports
      • Information for Authors
      • Editorial Policies
      • Editorial Board
      • Aims and Scope
      • Abstracting and Indexing
      • Bibliographic Information
      • Archive
    • Oncology Reports
      • Oncology Reports
      • Information for Authors
      • Editorial Policies
      • Editorial Board
      • Aims and Scope
      • Abstracting and Indexing
      • Bibliographic Information
      • Archive
    • Molecular Medicine Reports
      • Molecular Medicine Reports
      • Information for Authors
      • Editorial Policies
      • Editorial Board
      • Aims and Scope
      • Abstracting and Indexing
      • Bibliographic Information
      • Archive
    • World Academy of Sciences Journal
      • World Academy of Sciences Journal
      • Information for Authors
      • Editorial Policies
      • Editorial Board
      • Aims and Scope
      • Abstracting and Indexing
      • Bibliographic Information
      • Archive
    • International Journal of Functional Nutrition
      • International Journal of Functional Nutrition
      • Information for Authors
      • Editorial Policies
      • Editorial Board
      • Aims and Scope
      • Abstracting and Indexing
      • Bibliographic Information
      • Archive
    • International Journal of Epigenetics
      • International Journal of Epigenetics
      • Information for Authors
      • Editorial Policies
      • Editorial Board
      • Aims and Scope
      • Abstracting and Indexing
      • Bibliographic Information
      • Archive
    • Medicine International
      • Medicine International
      • Information for Authors
      • Editorial Policies
      • Editorial Board
      • Aims and Scope
      • Abstracting and Indexing
      • Bibliographic Information
      • Archive
  • Articles
  • Information
    • Information for Authors
    • Information for Reviewers
    • Information for Librarians
    • Information for Advertisers
    • Conferences
  • Language Editing
Spandidos Publications Logo
  • About
    • About Spandidos
    • Aims and Scopes
    • Abstracting and Indexing
    • Editorial Policies
    • Reprints and Permissions
    • Job Opportunities
    • Terms and Conditions
    • Contact
  • Journals
    • All Journals
    • Biomedical Reports
      • Information for Authors
      • Editorial Policies
      • Editorial Board
      • Aims and Scope
      • Abstracting and Indexing
      • Bibliographic Information
      • Archive
    • Experimental and Therapeutic Medicine
      • Information for Authors
      • Editorial Policies
      • Editorial Board
      • Aims and Scope
      • Abstracting and Indexing
      • Bibliographic Information
      • Archive
    • International Journal of Epigenetics
      • Information for Authors
      • Editorial Policies
      • Editorial Board
      • Aims and Scope
      • Abstracting and Indexing
      • Bibliographic Information
      • Archive
    • International Journal of Functional Nutrition
      • Information for Authors
      • Editorial Policies
      • Editorial Board
      • Aims and Scope
      • Abstracting and Indexing
      • Bibliographic Information
      • Archive
    • International Journal of Molecular Medicine
      • Information for Authors
      • Editorial Policies
      • Editorial Board
      • Aims and Scope
      • Abstracting and Indexing
      • Bibliographic Information
      • Archive
    • International Journal of Oncology
      • Information for Authors
      • Editorial Policies
      • Editorial Board
      • Aims and Scope
      • Abstracting and Indexing
      • Bibliographic Information
      • Archive
    • Medicine International
      • Information for Authors
      • Editorial Policies
      • Editorial Board
      • Aims and Scope
      • Abstracting and Indexing
      • Bibliographic Information
      • Archive
    • Molecular and Clinical Oncology
      • Information for Authors
      • Editorial Policies
      • Editorial Board
      • Aims and Scope
      • Abstracting and Indexing
      • Bibliographic Information
      • Archive
    • Molecular Medicine Reports
      • Information for Authors
      • Editorial Policies
      • Editorial Board
      • Aims and Scope
      • Abstracting and Indexing
      • Bibliographic Information
      • Archive
    • Oncology Letters
      • Information for Authors
      • Editorial Policies
      • Editorial Board
      • Aims and Scope
      • Abstracting and Indexing
      • Bibliographic Information
      • Archive
    • Oncology Reports
      • Information for Authors
      • Editorial Policies
      • Editorial Board
      • Aims and Scope
      • Abstracting and Indexing
      • Bibliographic Information
      • Archive
    • World Academy of Sciences Journal
      • Information for Authors
      • Editorial Policies
      • Editorial Board
      • Aims and Scope
      • Abstracting and Indexing
      • Bibliographic Information
      • Archive
  • Articles
  • Information
    • For Authors
    • For Reviewers
    • For Librarians
    • For Advertisers
    • Conferences
  • Language Editing
Login Register Submit
  • This site uses cookies
  • You can change your cookie settings at any time by following the instructions in our Cookie Policy. To find out more, you may read our Privacy Policy.

    I agree
Search articles by DOI, keyword, author or affiliation
Search
Advanced Search
presentation
International Journal of Oncology
Join Editorial Board Propose a Special Issue
Print ISSN: 1019-6439 Online ISSN: 1791-2423
Journal Cover
May-2017 Volume 50 Issue 5

Full Size Image

Cover Legend PDF

Sign up for eToc alerts
Recommend to Library

Journals

International Journal of Molecular Medicine

International Journal of Molecular Medicine

International Journal of Molecular Medicine is an international journal devoted to molecular mechanisms of human disease.

International Journal of Oncology

International Journal of Oncology

International Journal of Oncology is an international journal devoted to oncology research and cancer treatment.

Molecular Medicine Reports

Molecular Medicine Reports

Covers molecular medicine topics such as pharmacology, pathology, genetics, neuroscience, infectious diseases, molecular cardiology, and molecular surgery.

Oncology Reports

Oncology Reports

Oncology Reports is an international journal devoted to fundamental and applied research in Oncology.

Experimental and Therapeutic Medicine

Experimental and Therapeutic Medicine

Experimental and Therapeutic Medicine is an international journal devoted to laboratory and clinical medicine.

Oncology Letters

Oncology Letters

Oncology Letters is an international journal devoted to Experimental and Clinical Oncology.

Biomedical Reports

Biomedical Reports

Explores a wide range of biological and medical fields, including pharmacology, genetics, microbiology, neuroscience, and molecular cardiology.

Molecular and Clinical Oncology

Molecular and Clinical Oncology

International journal addressing all aspects of oncology research, from tumorigenesis and oncogenes to chemotherapy and metastasis.

World Academy of Sciences Journal

World Academy of Sciences Journal

Multidisciplinary open-access journal spanning biochemistry, genetics, neuroscience, environmental health, and synthetic biology.

International Journal of Functional Nutrition

International Journal of Functional Nutrition

Open-access journal combining biochemistry, pharmacology, immunology, and genetics to advance health through functional nutrition.

International Journal of Epigenetics

International Journal of Epigenetics

Publishes open-access research on using epigenetics to advance understanding and treatment of human disease.

Medicine International

Medicine International

An International Open Access Journal Devoted to General Medicine.

Journal Cover
May-2017 Volume 50 Issue 5

Full Size Image

Cover Legend PDF

Sign up for eToc alerts
Recommend to Library

  • Article
  • Citations
    • Cite This Article
    • Download Citation
    • Create Citation Alert
    • Remove Citation Alert
    • Cited By
  • Similar Articles
    • Related Articles (in Spandidos Publications)
    • Similar Articles (Google Scholar)
    • Similar Articles (PubMed)
  • Download PDF
  • Download XML
  • View XML
Article

H19 promotes the migration and invasion of colon cancer by sponging miR-138 to upregulate the expression of HMGA1

Retraction in: /10.3892/ijo.2021.5206
  • Authors:
    • Qingqiang Yang
    • Xin Wang
    • Chunyan Tang
    • Xuan Chen
    • Jianjun He
  • View Affiliations / Copyright

    Affiliations: Department of General Surgery, The Affiliated Hospital, Southwest Medical University, Luzhou, Sichuan 646000, P.R. China, Department of Nursing, Southwest Medical University, Luzhou, Sichuan 646000, P.R. China
  • Pages: 1801-1809
    |
    Published online on: March 29, 2017
       https://doi.org/10.3892/ijo.2017.3941
  • Expand metrics +
Metrics: Total Views: 0 (Spandidos Publications: | PMC Statistics: )
Metrics: Total PDF Downloads: 0 (Spandidos Publications: | PMC Statistics: )
Cited By (CrossRef): 0 citations Loading Articles...

This article is mentioned in:



Abstract

Colon cancer is the most common digestive system malignancy, along with high mortality rate, familial transmissibility and hepatic metastasis. Our study investigated the role of long non-coding RNA H19 in colon cancer. We found that H19 was overexpressed in colon cancer tissues and cell lines, the interference of H19 by short hairpin RNA (shRNA) effectively decreased the migration and invasion of colon cancer cells (HT-29 and RKO). Besides, miR-138 was predicted a target of H19, and low expression of miR-138 was found in colon cancer tissues and cells. The silence of H19 strongly increased the expression of miR-138. The decreased level of miR-138 was elevated adding miR-138 mimic in RKO cells transfected with lncRNA-H19. Similarly, the upregulated level of miR-138 was downregulated adding miR-138 inhibitor in RKO cells transfected with H19 shRNA. The luciferase reporter confirmed the targeting reaction between H19 and miR-138. Moreover, the high-mobility group A (HMGA1) protein was predicted as a target of miR-138. HMGA1 was suppressed by H19 shRNA and could be up­regulated by miR-138 inhibitor. The migration and invasion ability of colon cancer was restrained by H19 shRNA and promoted by miR-138 inhibitor. Finally, the in vivo experiment revealed that H19 shRNA strongly reduced the tumor growth and tumor volume. H19 shRNA also inhibited metastasis via suppressing hepatic metastases and the expression of metastasis-related proteins. Taken together, our research indicated an H19-miR138-HMGA1 pathway in regulating the migration and invasion of colon cancer, providing new insight for treatment of colon cancer.

Introduction

Colon cancer (colorectal cancer) (CRC), is the most common malignancy of gastrointestinal system with the third highest incidence of cancer worldwide (1). Colon cancer results in almost one million new cases and a half million deaths each year (2,3). Based on previous studies, 45% of patients with CRC are accompanied by a family history of CRC (4,5). Combined with clinical cases, CRC is considered as highly aggressive and primarily complicated with hepatic metastasis (6,7). Previous studies indicated that cyclin-dependent kinase 8 (CDK-8) promoted colon cancer hepatic metastasis by regulating the Wnt/β-catenin signal pathway (8). Others suggested that phosphorylated transcription factor E47 could also promote metastasis of colon cancer (9). Although considerable efforts to clarify the mechanisms of CRC migration and invasion have been done in the past years, it is still far from complete understood. Hence, a better understanding of the mechanisms involved in the pathogenesis of CRC is required.

In recent decades, accumulated studies have indicated that many long non-coding RNAs (lncRNA: >200 nucleotides in length) participate in cancer cell development and metastasis (10). H19 RNA has been increasingly perceived as an important oncofetal gene. H19 is a lncRNA located at chromosomal 11p15.5, the mainly effect of which is enhancing the invasive and migratory potential of cancer cells in vivo by upregulating target genes (11–13). The clinical results showed that H19 acted as promoter and was overexpressed in many malignancies including CRC (14,15), breast cancer (16), hepatocellular carcinoma (17) and bladder cancer (18). Moreover, evidence suggested that H19 acted as a precursor in regulating microRNAs (miRNAs) in both humans and mice (19,20). Thus, the exploration of the relationship between H19 and miRNAs is needed for the treatment of colon cancer.

miRNAs has been reported to play crucial roles in regulating different cellular processes such as proliferation, differentiation and apoptosis by targeting important gene expression (21). An increasing number of miRNAs have been functionally characterized as oncogenes or tumor suppressor genes in various cancer types (22,23), among which miR-138 is one of the most relevant genes in cancer. miR-138 was proved to be a novel regulator in inhibiting cell invasion and increasing sensitivity to chemotherapy in cancer cells (23,24). However, few studies have mentioned the role of miRNA-138 in colon cancer.

The high-mobility group A (HMGA) protein is made up of two subtypes: HMGA1 and HMGA2. The two proteins are encoded by two different genes but with similar function (25). HMGA1 is crucial in several biological processes such as transcription, differentiation and neoplastic transformation (26). Studies reported that HMGA1 promoted tumor progression in breast cancer as a regulator (27). HMGA1 was also identified to drive tumor progression in colon cancer (28). The expression of HMGA1 protein was upregulated in several neoplasias, such as colon cancer (25) and breast cancer (29), indicating the contributing role of HMGA1 in tumorigenesis.

In this study, we explored the mechanism of H19 in the metastasis of colon cancer. High expression of H19 was detected in CRC tissues and cell lines. H19 shRNA suppressed the migration and invasion of CRC in vitro and in vivo and may affect miR-138 to upregulate the expression of HMGA1. The H19-miR-138-HMGA1 pathway in CRC may serve as a part of a new cancer therapy.

Materials and methods

Samples collection

Fifty pairs of human colon cancer and adjacent normal tissues were obtained from patients who underwent surgical resection in the Affiliated Hospital of Southwest Medical University. The tissues were preserved in liquid nitrogen and stored at −80°C until use. The study was performed in accordance with the Helsinki Declaration and was approved by the Human Ethics Committee/Institutional Review Board of Southwest Medical University Center.

Cell lines

The human colonic epithelial cells CCD-18Co, HIEC, Int-407 and the colon carcinoma cell line SW480, HT-29, colon26, HCT-8, and RKO were purchased from American Type Culture Collection (Manassas, VA, USA). All the cell lines were maintained routinely in RPMI-1640 media (Gibco, cat#: 11875-093) supplemented with 10% fetal bovine serum (Life Technologies, Inc., Grand Island, NY, USA) and grown at 37°C in a 5% CO2 atmosphere.

Quantitative real-time polymerase chain reaction (qRT-PCR)

Total RNA from tumor tissues and cell lines were extracted using the TRIzol reagent (Invitrogen, Carlsbad, CA, USA) according to the manufacturer's instructions. Total RNA was eluted with RNase-free water and stored at −80°C. qRT-PCR was performed by using SYBR-green PCR Master Mix in a Fast Real-time PCR 7500 System (Applied Biosystems). The RT-PCR primers for H19 and miR-138 were purchased from GeneCopoeia (San Diego, CA, USA). The specific primers were as follows: H19 (forward: 5′-ATCGGTGCCTCAGCG TTCGG-3′; reverse: 5′-CTGTCCTCGCCGTCACACCG-3′); miR-138 (forward: 5′-CCCAGGGTCTGGTGCGGAGA-3′; reverse: 5′-CAGGGGCTGAGCGGTGAGGG-3′). GAPDH and U6 snRNA were used as the internal control of the mRNA or miRNA, respectively. Fold change of H19 or miR-138 was calculated by the 2−ΔΔCt method.

Western blot analysis

Cell samples were lysed in lysis buffer (Beyotime, Inc., Nanjin, China). The samples mixed with loading buffer were incubated in boiling water for 10 min. Protein (20–30 µg) was separated through SDS-PAGE and then transferred onto Polyvinylidene Fluoride (PVDF) membranes (Millipore, Billerica, MA, USA). The membranes were blocked in PBS with 0.1% Tween-20 containing 5% non-fat milk for 2 h at room temperature, and then were incubated with the primary antibodies and the corresponding HRP-conjugated secondary antibodies. Membranes were extensively washed. Proteins were detected using a ChemiDoc XRS imaging system and Quantity One analysis software (Bio-Rad, San Francisco, CA, USA). U6 and GAPDH (Abcam) were used as endogenous references.

Cell transfection

Mimics/inhibitors specific for miR-138 and short hairpin RNA (shRNA)/scramble fragments targeting H19 were designed and purchased from Invitrogen. HT-29 and RKO cells were seeded in 24-well plates at 1×105 cells per well. Mimics/inhibitors or shRNA/scramble fragments was transfected into HT-29 and RKO cells with Lipofectamine 3000 (Invitrogen) following the manufacturer's instructions for 24 h, respectively. After transfection, the cells were allowed to recover by incubating for 4 h at 37°C. The experiment was replicated thrice for data calculations.

Luciferase activity assay

A luciferase reporter vector (pGL4.74) was used for the luciferase constructs. The Luc-H19-WT and Luc-H19-MUT were constructed as previously reported (19). RKO cells were seeded onto 6-well culture plates in DMEM medium containing 10% fetal bovine serum and incubated overnight. Cells were co-transfected with 100 ng of vectors containing firefly luciferase with 50 ng of H19-WT or H19-MUT, respectively. Then cells were treated with or without miR-138 mimic for 24 h. Luciferase activity assays were detected by a Dual-Luciferase reporter system according to the manufacturer (Promega, E2920).

Wound-healing assay

Wound-healing assay was performed to evaluate the migration rate of HT-29/RKO cells transfected with H19-shRNA/H19 scramble/miR-138 inhibitor. To accomplish this, 1.5×106 cells/well were seeded in 6-well plates and cultured overnight until the cells reached 90% confluence. A straight scratch was created by a sterile pipette tip. The destroyed cells were rinsed off gently with PBS 3 times and cultured in medium for another 24 h. Cell migration was observed and imaged at 0 h and 24 h with a digital camera (Leica DFC300FX).

Transwell invasion assays

The two Transwell invasion chambers with Matrigel (1 mg/ml) (Becton-Dickinson, Franklin Lakes, NJ, USA) were used in invasion assays of HT-29 or RKO cells in vitro. First, 200 µl serum-free medium containing 1×105 cells/well was added into the upper chamber, and the lower chamber contained 0.6 ml medium containing 20% FBS. After incubation at 37°C for 24 h, non-invading cells on the upper membranes were removed with a cotton swab. The migrated or invaded cells were fixed in 95% ethanol, stained with hematoxylin. The cell numbers were counted by ImageJ software and photographed under an inverted microscope on 10 random fields in each well. Each experiment was independently repeated in triplicate.

Colon cancer xenografts

Specific pathogen-free (SPF) athymic nude mice (male, six to eight weeks of age) were housed and manipulated according to the protocols approved by the Experimental Animal Center of the Southwest Medical University. For research on tumorigenicity of H19 in vivo, RKO cells were transfected with H19 shRNA or H19 scramble, respectively. Each mouse was subcutaneously inoculated with either 1×107 RKO-H19 shRNA cells or RKO-H19 scramble cells (fluorescent-labeled) in 50% Matrigel (BD Biosciences). After the development of a palpable tumor, the tumor volume was monitored every 5 days and assessed by measuring the 2 perpendicular dimensions using a caliper and the formula (a × b2)/2, where a is the larger and b is the smaller dimension of the tumor. At 25 days after inoculation, the mice were sacrificed and tumor weights were assessed. Tumors from each mouse were randomly selected for immunohistochemical (IHC) analysis. All the animal experiments were performed according to relevant national and international guidelines and were approved by the Animal Experimental Ethics Committee.

Ex vivo fluorescence imaging of the liver

Fluorescence in livers from colon cancer xenograft mice was observed using the Xenogen IVIS spectrum imager (Caliper Life Sciences, Hopkinton, MA, USA). The total signal intensity was quantified by drawing the region of interest (ROI) using the matching analysis software package supplied by the manufacturer.

Immunohistochemistry

Tumor tissues were fixed in formalin, and then were embedded with paraffin for IHC analysis. Briefly, 5-µm paraffin sections were deparaffinized in xylene and rehydrated in a 100, 95, 75% ethanol gradually. In order to quench the activity of endogenous peroxidase, the tissue sections were incubated in 30% H2O2 for 30 min. After antigen retrieval in heated 10 mM citrate buffer for 10 min, the tissue sections were immunostained with mouse anti-human MMP-2 and VEGF primary antibody overnight at 4°C. Corresponding mouse horseradish peroxidase (HRP)-conjugated secondary antibody was added for 1 h at room temperature. In the end, images were viewed under a light microscope.

Statistical analysis

The results are presented as the mean ± standard error of the mean of 3 replicates. Differences between means were analyzed using Student's t-test. The difference was considered statistically significant at P<0.05.

Results

LncRNA H19 is highly expressed in colorectal cancer (CRC) tissues and cell lines

To determine whether H19 was involved in the development of CRC, the expression of H19 in colorectal cancer tissues and cell lines was detected through qPCR. As shown in Fig. 1A, H19 RNA expression level was significantly increased (mean: 3-fold) in CRC tissue compared with the normal tissue (P<0.001). In addition, the level of H19 RNA in a panel of human colon cancer cell lines and normal human colonic epithelial cells lines was measured by qRT-PCR. By comparison with normal cell lines (CCD-18Co), the expression of H19 was largely increased (range from 5- to 25-fold) in colon carcinoma cell lines (SW480/HT-29/Colon26/HCT-8/LS174T/RKO) (Fig. 1B). These results suggested that H19 was highly expressed in CRC.

Figure 1

LncRNA H19 is overexpressed in colon cancer tissue and cell lines. (A) Relative expression of H19 in CRC samples and in adjacent histologically normal tissues was detected by qPCR (***P<0.001 vs. normal tissues). (B) The expression of H19 in colon carcinoma cell lines (SW480, HT-29, colon26, HCT-8 and RKO) and normal human colonic epithelial cells lines (CCD-18Co, HIEC and Int-407) was detected through qRT-PCR (*P<0.05, **P<0.01, ***P<0.001 vs. CCD-18Co). The bars show means ± SD of three independent experiments.

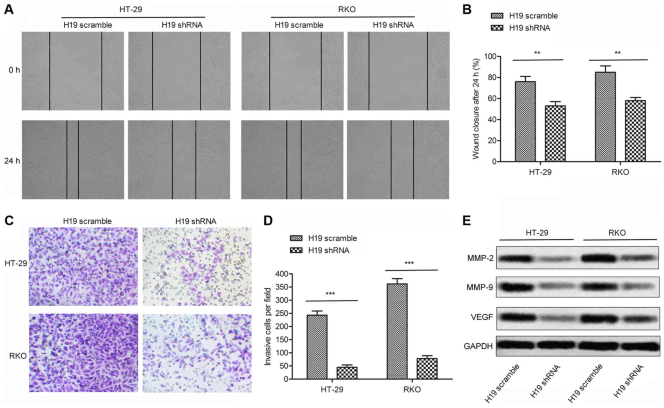
H19 promotes the migration and invasion of colon cancer

To elucidate the role of H19 in regulating the migration and invasion in CRC cells, we transfected H19-shRNA or H19 scramble in HT-29 and RKO cells, respectively. The wound-healing assay revealed that the closing rate of scratch wounds was significantly decreased in H19 shRNA group compared with the H19 scramble group (P<0.01, Fig. 2A and B). Similar conclusions were drawn from the transwell invasion assay. The statistical results showed that the number of invasive cells in H19 shRNA group was decreased remarkably compared with H19 scramble group (P<0.001, Fig. 2C and D). Moreover, the expression of cell migration markers MMP-2/MMP-9/VEGF was largely suppressed in shRNA treated cells (Fig. 2E). Based on these results, we concluded that H19 shRNA may inhibit the migration and invasion of colon cancer.

Figure 2

Oncofetal H19 RNA promotes the migration and invasion of colon cancer. HT-29 and RKO cells were transfected with H19 scramble or H19 shRNA, respectively. (A) The migration rate of HT-29 and RKO cells observed through wound-healing assays. (B) Histogram represents the statistical analysis of wound-healing assays (**P<0.01). (C) Transwell invasion assays were conducted to observe the invasive cells in HT-29 and RKO cells. (D) Histogram represents the statistical analysis of wound-healing assay (***P<0.001). (E) Expression of MMP-2, MMP-9 and VEGF in HT-29 and RKO cells were detected through western blotting. GAPDH was used as a endogenous reference. The bars show means ± SD of three independent experiments.

miR-138 is a target of H19

miR-138 is found highly expressed in various cancers, but few studies have clarified the mechanisms in colon cancer. We established that three complementary sites of miR-138 exist in H19 RNA through bioinformatics analysis (Fig. 3A). The significantly decreased expression of miRNA-138 was measured in tumor tissues and cell lines (SW480/HT-29/Colon26/HCT-8/LS174T/RKO) compared with normal tissues and normal colonic epithelial cell lines (CCD-18Co) (P<0.01, Fig. 3B; P<0.001, Fig. 3C). The result was confirmed by western blot analysis in the above tissues and cell lines (Fig. 3D and E). These results revealed that miRNA-138 was overexpressed in colon cancer tissues and cell lines. Then, the targeting relationship between H19 and miR-138 was investigated. Expression of miR-138 was strongly increased in cells transfected with H19 shRNA compared with H19-scramble treated cells (P<0.01, P<0.001, Fig. 3F and G). The decreased level of miR-138 was elevated adding miR-138 mimic in RKO cells transfected with lncRNA-H19. Similarly, the upregulated level of miR-138 was downregulated adding miR-138 inhibitor in RKO cells transfected with H19 shRNA (P<0.01, P<0.001, Fig. 3H and I). Luciferase activity assay was carried out to further verify the targeting relationship. Luciferase reporter assays showed that relative luciferase activity in H19 wild-type, miR-138 mimic recombinant vector was significantly decreased compared with control groups (P<0.001, Fig. 3J). Similar results were shown more intuitively through the negative correlation between relative expression of H19 and miR-138 obtained from 50 samples (Fig. 3K). All the results above illustrated the fact that miR-138 was a target of H19.

Figure 3

miR-138 is targeted by H19. (A) Target sequences of miR-138 in H19 mRNA were analysed through bioinformatics. (B) Relative expression of miR-138 in tumor tissues and normal tissues was detected through qPCR (**P<0.01). (C) Relative expression of miR-138 in CRC cell lines (SW480, HT-29, colon26, HCT-8 and RKO) and normal colorectal epithelial cell lines (CCD-18Co, HIEC, Int-407) was measured by qRT-PCR (***P<0.001 vs. CCD-18Co). (D) Expression of miR-138 in tumor tissues and normal tissues was detected by western blotting. (E) Expression of miR-138 in CRC cell lines and normal colorectal epithelial cell lines was detected by western blotting. U6 was used as endogenous references. (F) Relative expression of miR-138 in HT-29 and RKO cells transfected with H19 shRNA or H19 scramble was detected by qRT-PCR (**P<0.01, ***P<0.001). (G) Expression of miRNA-138 in HT-29 and RKO cells transfected with H19 shRNA or H19 scramble was detected by western blotting. U6 was used as an endogenous reference. (H) The expression level of miR-138 was measured by qRT-PCR in RKO cells transfected with lncRNA-H19 or the control and in combination with miR-138 mock or mimics (**P<0.01, ***P<0.001). (I) The expression level of miR-138 was measured by qRT-PCR in RKO cells transfected with H19-shRNA or the control and in combination with miR-138 mock or mimics (***P<0.001). (J) The luciferase reporter assay was used to detect the luciferase activity in RKO cells co-transfected with lncRNA-H19 (Wt or Mut) and miR-138 mimics or mock (***P<0.001). (K) The correlation between miRNA-138 and H19 in 50 CRC samples from Affiliated Hospital of Southwest Medical University.

HMGA1 expression is upregulated by H19, and downregulated by miR-138

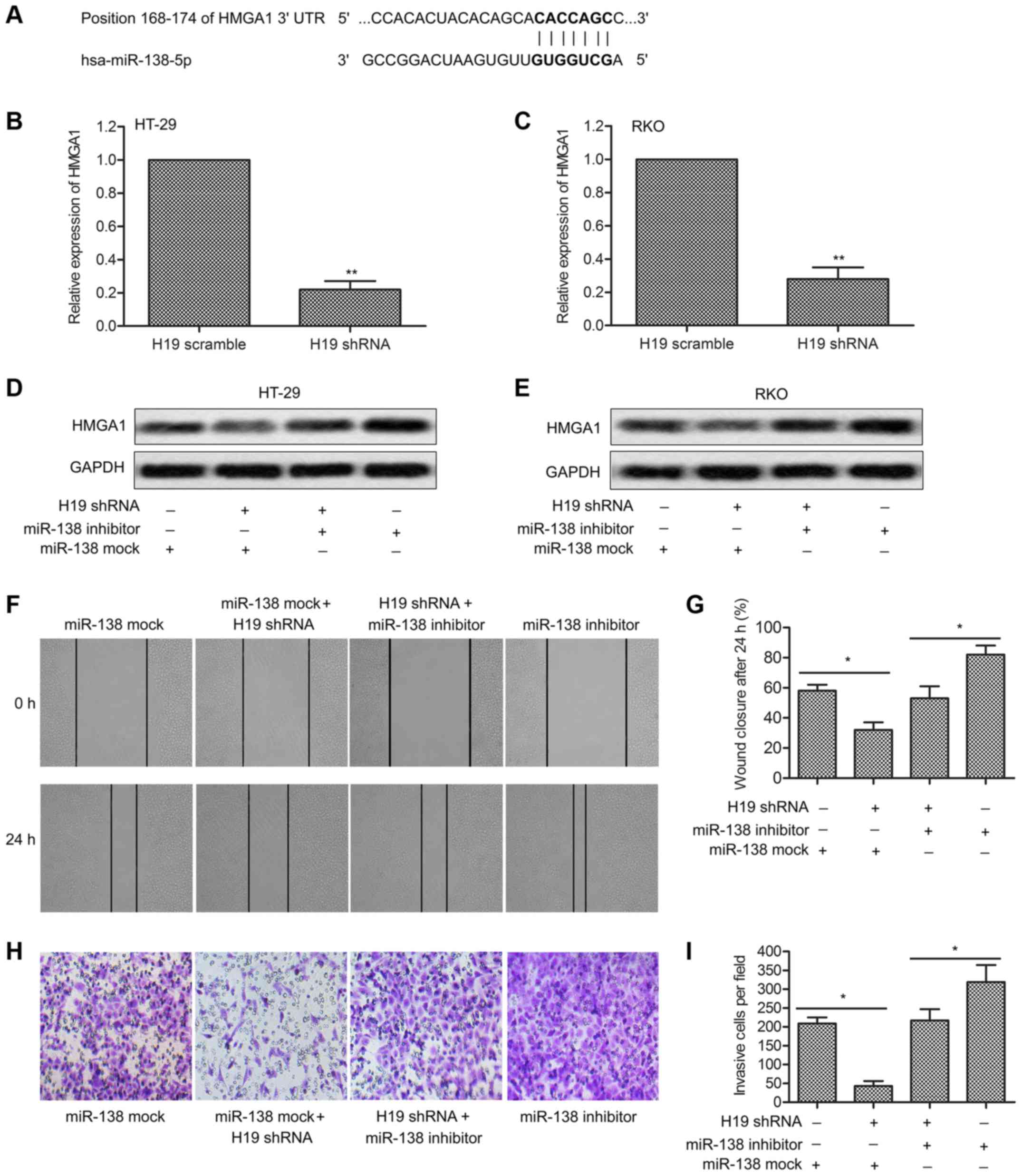
The role of HMGA1 has been studied in many types of cancer, and it was considered as a biomarker for cell metastasis. However, little is known about the related regulation mechanism. In our study, the target sequences of miR-138 in the 3′UTR region of HMGA1 were revealed through bioinformatics analysis (Fig. 4A). Relative expression of HMGA1 in HT-29 and RKO cells was found significantly downregulated by H19 shRNA through qRT-PCR analysis (P<0.01, Fig. 4B and C). The regulatory relationship was further identified through western blotting. HMGA1 expression was upregulated by miR-138 inhibitor but was suppressed by H19 shRNA (Fig. 4D and E). Compared with the control group, a decreased cell migration rate and reduced invasive cell number were detected in RKO cells treated with H19 shRNA. Similar influence was detected adding H19 shRNA in RKO cells transfected with miR-138 inhibitor (Fig. 4F and H). Histogram is represented explaining statistical analysis (P<0.05, Fig. 4G and I). The results above indicated that HMGA1 expression could be upregulated by H19 and could be suppressed by miR-138.

Figure 4

HMGA1 expression is upregulated by H19. (A) Predicted binding of miR-138 with the 3′UTR region of HMGA1 mRNA. (B and C) Relative expression of HMGA1 in HT-29 and RKO cells was detected by qRT-PCR (**P<0.01 vs. H19 scramble). In the following experiments, HT-29 or RKO cells were treated with miR-138 inhibitor or miR-138 mimic followed by transfection with H19 shRNA or not. (D) HMGA1 expression level in HT-29 was detected by western blotting. (E) HMGA1 expression level in RKO cells was detected by western blotting. GAPDH was used as an endogenous reference. (F) The rate of migration in RKO cells was measured by wound-healing assay. (G) Histogram represents the statistical analysis of wound-healing assay (*P<0.05). (H) Invasive cells are shown through Transwell invasion assay. (I) Histogram represents the statistical analysis of Transwell invasion assay (*P<0.05). Data are expressed as mean ± SD (n=3).

H19 enhances tumor growth and metastasis in vivo

To investigate the effects of H19 on CRC cell migration and invasion in vivo, RKO-H19 shRNA and RKO-H19 scramble recombinant cell lines were established. Xenograft mouse model was created by subcutaneous injection of recombinant cell lines to SPF nude mice. Average tumor volume was obviously smaller in the RKO-H19 shRNA group than in the RKO-H19 scramble group (Fig. 5A and B). Expression level of miR-138 was increased accompanied by the decrease of HMGA1 in RKO-H19 shRNA cells (Fig. 5C and D). Furthermore, fluorescent labeled recombinant RKO cells were found metastasizing to liver. Fluorescence signal intensity of liver in H19 shRNA group was significantly weaker than in control group (P<0.001, Fig. 5E and F). The expression level of migration marker proteins MMP-2 and VEGF was also decreased in RKO-H19 shRNA group compared with the control group through IHC analysis (Fig. 5G). Combined with the result of upper experiments, H19 enhanced tumor growth and metastasis in vivo. Finally, the schematic model showing LncR-H19 regulated HMGA1 expression by sponging miR-138 in colon cancer was established to illustrate our conclusions more intuitively.

Figure 5

H19 enhances tumor growth and metastasis in vivo. RKO-H19 shRNA cells and RKO-H19 scramble cells were injected into BALB/c nude mice. (A) Representative tumors from two groups are shown (n=5). (B) Tumor growth trend in RKO-H19 shRNA mice and RKO-H19 scramble mice is shown. (C and D) Proteins in representative tumors from two groups were extracted. Expression of miRNA-138 and HMGA1 in vivo was assessed through western blotting. U6 and GAPDH were used as internal standards. (E) Livers in the two groups were removed and then fluorescence intensity in livers was observed using the Xenogen IVIS spectrum imager. (F) The signal intensity in the two groups was quantified using the matching analysis software package supplied by the manufacturer (***P<0.001 vs. H19 scramble). (G) Production of migration markers MMP-2/VEGF in formalin-fixed, paraffin-embedded tumors from RKO-H19 shRNA and RKO-H19 scramble mice was detected through IHC analysis. Schematic model of LncR-H19 regulated HMGA1 expression by sponging miR-138 in colon cancer. Overexpressed H19 upregulated the production of HMGA1 via suppressing miR-138 level in cancerous tissues (H). The H19-miR-138-HMGA1 pathway regulated cell invasion and migration in vitro and promoted tumorigenesis and hepatic metastases in vivo (I).

Discussion

Colon cancer is a highly metastatic, genetic cancer, ranking the third most common malignancy in the world. The high mortality largely attributed to metastasis, and the most common occurrence is hepatic metastasis (30). Thus, it is urgent to reveal the metastatic mechanisms in colon cancer. Accumulated studies reported some crucial factors that participated in cancer cell development and metastasis, such as long noncoding RNA H19 (H19) and HMGA1. However, there is still a paucity of particular research related to the potential regulation mechanisms. In this study, we presented a new perspective that H19 participated in the regulation of CRC invasion and migration through the H19-miRNA138-HMGA1 pathway.

H19 was found overexpressed in many cancers (16,31) and it can perform their functions by serving as precursors and/or as spongers for its target genes directly or through specific H19 interaction proteins (12,19,32). For example, overexpressed H19 could increase human colorectal cancer growth and soft agar colony formation by targeting miR-675 (20). Upregulation of H19 promoted epithelial-mesenchymal transition in gallbladder carcinoma (28). Moreover, increased level of H19 promoted invasion, angiogenesis and stemness of glioblastoma cells (33). The studies above proved that overexpressed H19 in cancers was closely connected with cancer pathogenesis. In our studies, we found that there was also a significant increase of H19 expression in CRC samples compared with adjacent histologically normal tissues, and similar results were also observed in the corresponding cell lines. These results suggest that the increase of H19 expression is related to colon cancer.

Previous studies have identified that H19 acted as an essential role in tumor metastasis, and the expression level of H19 positively correlated with cell migration capacity. Evidence pointed out that H19 expression was tightly correlated with metastatic potential in breast cancer (30). In addition, new research indicated that H19 promoted bladder cancer metastasis by associating with zeste homolog 2 (EZH2) and inhibiting the expression of E-cadherin (34). Other research suggested that H19 contributes to proliferation and migration of bladder cancer cells (33). In our study, the role of H19 in promoting the migration and invasion of colon cancer was checked through wound-healing assays and Transwell invasion assays. The results showed that the migration and invasion abilities of colon cells (HT-29/RKO) were largely suppressed by H19 shRNA. The expression of cell migration-related proteins MMP-2/MMP-9/VEGF was obviously inhibited by H19 shRNA. Results above identified that H19 promotes migration and invasion of colon cancer in vitro.

Evidence indicated the importance of miRNA-138 in limiting tumor metastasis. Previous studies proved that miR-138 restrained migration and invasion of renal cell carcinoma by regulating vimentin (23). Other research showed that miR-138 inhibited the proliferation of lung cancer cells by targeting 3-phosphoinositide-dependent protein kinase-1 (24). In our study, prediction by bioinformatics analysis, found three target sequences of miR-138 in H19 mRNA. Expression of miR-138 was found decreased in CRC samples and colon cancer cell lines compared with normal tissues and cell lines. Noteworthy, miR-138 level was upregulated by H19 shRNA in HT-29 and RKO cells. To further verify the targeting reaction between H19 and miR-138, the luciferase reporter vectors of lncRNA-19 WT and lncRNA-19 MUT were constructed. Luciferase activity assay showed that overexpression of miR-138 significantly restrained the intensity of fluorescence signal. The results above indicate that miR-138 is a direct target of H19.

HMGA1 was identified playing a critical role in promoting the proliferation and motility of cells (29,35) and it was over expressed in colon cancer (25) and prostate cancer (27). Previous studies have reported that HMGA1 expression regulated by miR-296 affected growth and invasion of prostate cancer (27). High level of HMGA1 has been reported to enhance the migration and invasion ability of colon cancer (25). In our study, the targeting relationship between miR-138 and HMGA1 was predicted by bioinformatics analysis. We identified that expression of HMGA1 could be suppressed by H19 shRNA and could be increased by miR-138 inhibitor. Wound-healing assay and Transwell invasion assay proved that the H19 shRNA/miR-138 mimic strongly inhibited migration and invasion capacity of colon cancer. These results indicate that H19 increases the expression of HMGA1 to promote the migration and invasion of colon cancer by targeting miR-138.

The promoting role of H19 in colon cancer migration and invasion in vitro has been identified, thus we further explored the effect of H19 in vivo. In previous studies, H19 has been reported to promote liver metastases in patients with early stage colorectal cancer (36). In another study, combination of H19 and eIF4A3 (an RNA-binding protein) promoted tumor growth in colorectal cancer (37). Similarly, our research confirmed that H19 shRNA largely suppressed colon cancer growth and liver metastases. The expression of migration marker proteins MMP-2 and VEGF were both reduced by H19 shRNA. Moreover, H19 shRNA also enhanced the expression of miR-138 and restrained HMGA1 level in vivo. These results indicated that H19 could promote colon cancer growth and liver metastases in vivo.

In conclusion, our investigation found that H19 was overexpressed in colon tissues and cell lines and at the same time H19 promoted the migration and invasion of colon cancer in vitro. High level of H19 inhibited the expression of miR-138 but improved HMGA1 production. Further research revealed that H19 upregulated the expression of HMGA1 to promote the migration and invasion of colon cancer by targeting miR-138. Moreover, H19 shRNA was identified to suppress colon cancer growth and liver metastases in vivo. Our study is the first to establish the possible link between miR-138 and colon cancer metastasis. The H19-miR-138-HMGA1 pathway will provide a new perspective for treatment of colon cancer.

Abbreviations:

CRC

colorectal cancer

lncRNA

long non-coding RNA

miR

microRNA

HMGA1

high-mobility group A1

shRNA

short hairpin RNA

Acknowledgments

This work was funded by the Key Project of Natural Science Research of Sichuan Provincial Department of Education (15ZA0166).

References

1 

Li K, Guo Q, Yang J, Chen H, Hu K, Zhao J, Zheng S, Pang X, Zhou S, Dang Y, et al: FOXD3 is a tumor suppressor of colon cancer by inhibiting EGFR-Ras-Raf-MEK-ERK signal pathway. Oncotarget. 8:5048–5056. 2017.

2 

Parkin DM, Bray F, Ferlay J and Pisani P: Global cancer statistics, 2002. CA Cancer J Clin. 55:74–108. 2005. View Article : Google Scholar : PubMed/NCBI

3 

Siegel RL, Miller KD and Jemal A: Cancer statistics, 2016. CA Cancer J Clin. 66:7–30. 2016. View Article : Google Scholar : PubMed/NCBI

4 

Brosens LA, Offerhaus GJ and Giardiello FM: Hereditary colorectal cancer: Genetics and screening. Surg Clin North Am. 95:1067–1080. 2015. View Article : Google Scholar : PubMed/NCBI

5 

Hahn MM, de Voer RM, Hoogerbrugge N, Ligtenberg MJ, Kuiper RP and van Kessel AG: The genetic heterogeneity of colorectal cancer predisposition - guidelines for gene discovery. Cell Oncol (Dordr). 39:491–510. 2016. View Article : Google Scholar

6 

Ruers T and Bleichrodt RP: Treatment of liver metastases, an update on the possibilities and results. Eur J Cancer. 38:1023–1033. 2002. View Article : Google Scholar : PubMed/NCBI

7 

Borner MM: Neoadjuvant chemotherapy for unresectable liver metastases of colorectal cancer - too good to be true? Ann Oncol. 10:623–626. 1999. View Article : Google Scholar : PubMed/NCBI

8 

Cai WS, Shen F, Feng Z, Chen JW, Liu QC, Li EM, Xu B and Cao J: Downregulation of CDK-8 inhibits colon cancer hepatic metastasis by regulating Wnt/β-catenin pathway. Biomed Pharmacother. 74:153–157. 2015. View Article : Google Scholar : PubMed/NCBI

9 

Liao T, Qu N, Shi RL, Guo K, Ma B, Cao YM, Xiang J, Lu ZW, Zhu YX, Li DS and Ji QH: BRAF-activated lncRNA functions as a tumor suppressor in papillary thyroid cancer. Oncotarget. 8:238–247. 2017.

10 

Iyer MK, Niknafs YS, Malik R, Singhal U, Sahu A, Hosono Y, Barrette TR, Prensner JR, Evans JR, Zhao S, et al: The landscape of long noncoding RNAs in the human transcriptome. Nat Genet. 47:199–208. 2015. View Article : Google Scholar : PubMed/NCBI

11 

Ayesh S, Matouk I, Schneider T, Ohana P, Laster M, Al-Sharef W, De-Groot N and Hochberg A: Possible physiological role of H19 RNA. Mol Carcinog. 35:63–74. 2002. View Article : Google Scholar : PubMed/NCBI

12 

Matouk IJ, DeGroot N, Mezan S, Ayesh S, Abu-lail R, Hochberg A and Galun E: The H19 non-coding RNA is essential for human tumor growth. PLoS One. 2:e8452007. View Article : Google Scholar : PubMed/NCBI

13 

Li H, Yu B, Li J, Su L, Yan M, Zhu Z and Liu B: Overexpression of lncRNA H19 enhances carcinogenesis and metastasis of gastric cancer. Oncotarget. 5:2318–2329. 2014. View Article : Google Scholar : PubMed/NCBI

14 

Hibi K, Nakamura H, Hirai A, Fujikake Y, Kasai Y, Akiyama S, Ito K and Takagi H: Loss of H19 imprinting in esophageal cancer. Cancer Res. 56:480–482. 1996.PubMed/NCBI

15 

Cui H, Onyango P, Brandenburg S, Wu Y, Hsieh CL and Feinberg AP: Loss of imprinting in colorectal cancer linked to hypomethylation of H19 and IGF2. Cancer Res. 62:6442–6446. 2002.PubMed/NCBI

16 

Lottin S, Adriaenssens E, Dupressoir T, Berteaux N, Montpellier C, Coll J, Dugimont T and Curgy JJ: Overexpression of an ectopic H19 gene enhances the tumorigenic properties of breast cancer cells. Carcinogenesis. 23:1885–1895. 2002. View Article : Google Scholar : PubMed/NCBI

17 

Ariel I, Miao HQ, Ji XR, Schneider T, Roll D, de Groot N, Hochberg A and Ayesh S: Imprinted H19 oncofetal RNA is a candidate tumour marker for hepatocellular carcinoma. Mol Pathol. 51:21–25. 1998. View Article : Google Scholar : PubMed/NCBI

18 

Byun HM, Wong HL, Birnstein EA, Wolff EM, Liang G and Yang AS: Examination of IGF2 and H19 loss of imprinting in bladder cancer. Cancer Res. 67:10753–10758. 2007. View Article : Google Scholar : PubMed/NCBI

19 

Cai X and Cullen BR: The imprinted H19 noncoding RNA is a primary microRNA precursor. RNA. 13:313–316. 2007. View Article : Google Scholar : PubMed/NCBI

20 

Tsang WP, Ng EK, Ng SS, Jin H, Yu J, Sung JJ and Kwok TT: Oncofetal H19-derived miR-675 regulates tumor suppressor RB in human colorectal cancer. Carcinogenesis. 31:350–358. 2010. View Article : Google Scholar

21 

Liu M, Wang D and Li N: MicroRNA-20b downregulates HIF-1α and inhibits the proliferation and invasion of osteosarcoma cells. Oncol Res. 23:257–266. 2016. View Article : Google Scholar

22 

Robertson NM and Yigit MV: The role of microRNA in resistance to breast cancer therapy. Wiley Interdiscip Rev RNA. 5:823–833. 2014. View Article : Google Scholar : PubMed/NCBI

23 

Yamasaki T, Seki N, Yamada Y, Yoshino H, Hidaka H, Chiyomaru T, Nohata N, Kinoshita T, Nakagawa M and Enokida H: Tumor suppressive microRNA-138 contributes to cell migration and invasion through its targeting of vimentin in renal cell carcinoma. Int J Oncol. 41:805–817. 2012.PubMed/NCBI

24 

Ye XW, Yu H, Jin YK, Jing XT, Xu M, Wan ZF and Zhang XY: miR-138 inhibits proliferation by targeting 3-phosphoinositide-dependent protein kinase-1 in non-small cell lung cancer cells. Clin Respir J. 9:27–33. 2015. View Article : Google Scholar

25 

Chiappetta G, Manfioletti G, Pentimalli F, Abe N, Di Bonito M, Vento MT, Giuliano A, Fedele M, Viglietto G, Santoro M, et al: High mobility group HMGI(Y) protein expression in human colorectal hyperplastic and neoplastic diseases. Int J Cancer. 91:147–151. 2001. View Article : Google Scholar : PubMed/NCBI

26 

Reeves R and Nissen MS: The A.T-DNA-binding domain of mammalian high mobility group I chromosomal proteins. A novel peptide motif for recognizing DNA structure. J Biol Chem. 265:8573–8582. 1990.PubMed/NCBI

27 

Shah SN, Cope L, Poh W, Belton A, Roy S, Talbot CC Jr, Sukumar S, Huso DL and Resar LM: HMGA1: A master regulator of tumor progression in triple-negative breast cancer cells. PLoS One. 8:e634192013. View Article : Google Scholar : PubMed/NCBI

28 

Belton A, Gabrovsky A, Bae YK, Reeves R, Iacobuzio-Donahue C, Huso DL and Resar LM: HMGA1 induces intestinal polyposis in transgenic mice and drives tumor progression and stem cell properties in colon cancer cells. PLoS One. 7:e300342012. View Article : Google Scholar : PubMed/NCBI

29 

Chiappetta G, Botti G, Monaco M, Pasquinelli R, Pentimalli F, Di Bonito M, D'Aiuto G, Fedele M, Iuliano R, Palmieri EA, et al: HMGA1 protein overexpression in human breast carcinomas: correlation with ErbB2 expression. Clin Cancer Res. 10:7637–7644. 2004. View Article : Google Scholar : PubMed/NCBI

30 

Matouk IJ, Raveh E, Abu-lail R, Mezan S, Gilon M, Gershtain E, Birman T, Gallula J, Schneider T, Barkali M, et al: Oncofetal H19 RNA promotes tumor metastasis. Biochim Biophys Acta. 1843:1414–1426. 2014. View Article : Google Scholar : PubMed/NCBI

31 

Lustig-Yariv O, Schulze E, Komitowski D, Erdmann V, Schneider T, de Groot N and Hochberg A: The expression of the imprinted genes H19 and IGF-2 in choriocarcinoma cell lines. Is H19 a tumor suppressor gene? Oncogene. 15:169–177. 1997. View Article : Google Scholar : PubMed/NCBI

32 

Tsang WP and Kwok TT: Riboregulator H19 induction of MDR1-associated drug resistance in human hepatocellular carcinoma cells. Oncogene. 26:4877–4881. 2007. View Article : Google Scholar : PubMed/NCBI

33 

Li S, Yu Z, Chen SS, Li F, Lei CY, Chen XX, Bao JM, Luo Y, Lin GZ, Pang SY, et al: The YAP1 oncogene contributes to bladder cancer cell proliferation and migration by regulating the H19 long noncoding RNA. Urol Oncol. 33:427.e1–427.e10. 2015. View Article : Google Scholar

34 

Han D, Gao X, Wang M, Qiao Y, Xu Y, Yang J, Dong N, He J, Sun Q, Lv G, et al: Long noncoding RNA H19 indicates a poor prognosis of colorectal cancer and promotes tumor growth by recruiting and binding to eIF4A3. Oncotarget. 7:22159–22173. 2016.PubMed/NCBI

35 

Dhar A, Hu J, Reeves R, Resar LM and Colburn NH: Dominant-negative c-Jun (TAM67) target genes: HMGA1 is required for tumor promoter-induced transformation. Oncogene. 23:4466–4476. 2004. View Article : Google Scholar : PubMed/NCBI

36 

Kong H, Wu Y, Zhu M, Zhai C, Qian J, Gao X, Wang S, Hou Y, Lu S and Zhu H: Long non-coding RNAs: Novel prognostic biomarkers for liver metastases in patients with early stage colorectal cancer. Oncotarget. 7:50428–50436. 2016.PubMed/NCBI

37 

Wei JJ, Wu X, Peng Y, Shi G, Basturk O, Yang X, Daniels G, Osman I, Ouyang J, Hernando E, et al: Regulation of HMGA1 expression by microRNA-296 affects prostate cancer growth and invasion. Clin Cancer Res. 17:1297–1305. 2011. View Article : Google Scholar :

Related Articles

  • Abstract
  • View
  • Download
  • Twitter
Copy and paste a formatted citation
Spandidos Publications style
Yang Q, Wang X, Tang C, Chen X and He J: H19 promotes the migration and invasion of colon cancer by sponging miR-138 to upregulate the expression of HMGA1 Retraction in /10.3892/ijo.2021.5206. Int J Oncol 50: 1801-1809, 2017.
APA
Yang, Q., Wang, X., Tang, C., Chen, X., & He, J. (2017). H19 promotes the migration and invasion of colon cancer by sponging miR-138 to upregulate the expression of HMGA1 Retraction in /10.3892/ijo.2021.5206. International Journal of Oncology, 50, 1801-1809. https://doi.org/10.3892/ijo.2017.3941
MLA
Yang, Q., Wang, X., Tang, C., Chen, X., He, J."H19 promotes the migration and invasion of colon cancer by sponging miR-138 to upregulate the expression of HMGA1 Retraction in /10.3892/ijo.2021.5206". International Journal of Oncology 50.5 (2017): 1801-1809.
Chicago
Yang, Q., Wang, X., Tang, C., Chen, X., He, J."H19 promotes the migration and invasion of colon cancer by sponging miR-138 to upregulate the expression of HMGA1 Retraction in /10.3892/ijo.2021.5206". International Journal of Oncology 50, no. 5 (2017): 1801-1809. https://doi.org/10.3892/ijo.2017.3941
Copy and paste a formatted citation
x
Spandidos Publications style
Yang Q, Wang X, Tang C, Chen X and He J: H19 promotes the migration and invasion of colon cancer by sponging miR-138 to upregulate the expression of HMGA1 Retraction in /10.3892/ijo.2021.5206. Int J Oncol 50: 1801-1809, 2017.
APA
Yang, Q., Wang, X., Tang, C., Chen, X., & He, J. (2017). H19 promotes the migration and invasion of colon cancer by sponging miR-138 to upregulate the expression of HMGA1 Retraction in /10.3892/ijo.2021.5206. International Journal of Oncology, 50, 1801-1809. https://doi.org/10.3892/ijo.2017.3941
MLA
Yang, Q., Wang, X., Tang, C., Chen, X., He, J."H19 promotes the migration and invasion of colon cancer by sponging miR-138 to upregulate the expression of HMGA1 Retraction in /10.3892/ijo.2021.5206". International Journal of Oncology 50.5 (2017): 1801-1809.
Chicago
Yang, Q., Wang, X., Tang, C., Chen, X., He, J."H19 promotes the migration and invasion of colon cancer by sponging miR-138 to upregulate the expression of HMGA1 Retraction in /10.3892/ijo.2021.5206". International Journal of Oncology 50, no. 5 (2017): 1801-1809. https://doi.org/10.3892/ijo.2017.3941
Follow us
  • Twitter
  • LinkedIn
  • Facebook
About
  • Spandidos Publications
  • Careers
  • Cookie Policy
  • Privacy Policy
How can we help?
  • Help
  • Live Chat
  • Contact
  • Email to our Support Team