Spandidos Publications Logo
  • About
    • About Spandidos
    • Aims and Scopes
    • Abstracting and Indexing
    • Editorial Policies
    • Reprints and Permissions
    • Job Opportunities
    • Terms and Conditions
    • Contact
  • Journals
    • All Journals
    • Oncology Letters
      • Oncology Letters
      • Information for Authors
      • Editorial Policies
      • Editorial Board
      • Aims and Scope
      • Abstracting and Indexing
      • Bibliographic Information
      • Archive
    • International Journal of Oncology
      • International Journal of Oncology
      • Information for Authors
      • Editorial Policies
      • Editorial Board
      • Aims and Scope
      • Abstracting and Indexing
      • Bibliographic Information
      • Archive
    • Molecular and Clinical Oncology
      • Molecular and Clinical Oncology
      • Information for Authors
      • Editorial Policies
      • Editorial Board
      • Aims and Scope
      • Abstracting and Indexing
      • Bibliographic Information
      • Archive
    • Experimental and Therapeutic Medicine
      • Experimental and Therapeutic Medicine
      • Information for Authors
      • Editorial Policies
      • Editorial Board
      • Aims and Scope
      • Abstracting and Indexing
      • Bibliographic Information
      • Archive
    • International Journal of Molecular Medicine
      • International Journal of Molecular Medicine
      • Information for Authors
      • Editorial Policies
      • Editorial Board
      • Aims and Scope
      • Abstracting and Indexing
      • Bibliographic Information
      • Archive
    • Biomedical Reports
      • Biomedical Reports
      • Information for Authors
      • Editorial Policies
      • Editorial Board
      • Aims and Scope
      • Abstracting and Indexing
      • Bibliographic Information
      • Archive
    • Oncology Reports
      • Oncology Reports
      • Information for Authors
      • Editorial Policies
      • Editorial Board
      • Aims and Scope
      • Abstracting and Indexing
      • Bibliographic Information
      • Archive
    • Molecular Medicine Reports
      • Molecular Medicine Reports
      • Information for Authors
      • Editorial Policies
      • Editorial Board
      • Aims and Scope
      • Abstracting and Indexing
      • Bibliographic Information
      • Archive
    • World Academy of Sciences Journal
      • World Academy of Sciences Journal
      • Information for Authors
      • Editorial Policies
      • Editorial Board
      • Aims and Scope
      • Abstracting and Indexing
      • Bibliographic Information
      • Archive
    • International Journal of Functional Nutrition
      • International Journal of Functional Nutrition
      • Information for Authors
      • Editorial Policies
      • Editorial Board
      • Aims and Scope
      • Abstracting and Indexing
      • Bibliographic Information
      • Archive
    • International Journal of Epigenetics
      • International Journal of Epigenetics
      • Information for Authors
      • Editorial Policies
      • Editorial Board
      • Aims and Scope
      • Abstracting and Indexing
      • Bibliographic Information
      • Archive
    • Medicine International
      • Medicine International
      • Information for Authors
      • Editorial Policies
      • Editorial Board
      • Aims and Scope
      • Abstracting and Indexing
      • Bibliographic Information
      • Archive
  • Articles
  • Information
    • Information for Authors
    • Information for Reviewers
    • Information for Librarians
    • Information for Advertisers
    • Conferences
  • Language Editing
Spandidos Publications Logo
  • About
    • About Spandidos
    • Aims and Scopes
    • Abstracting and Indexing
    • Editorial Policies
    • Reprints and Permissions
    • Job Opportunities
    • Terms and Conditions
    • Contact
  • Journals
    • All Journals
    • Biomedical Reports
      • Information for Authors
      • Editorial Policies
      • Editorial Board
      • Aims and Scope
      • Abstracting and Indexing
      • Bibliographic Information
      • Archive
    • Experimental and Therapeutic Medicine
      • Information for Authors
      • Editorial Policies
      • Editorial Board
      • Aims and Scope
      • Abstracting and Indexing
      • Bibliographic Information
      • Archive
    • International Journal of Epigenetics
      • Information for Authors
      • Editorial Policies
      • Editorial Board
      • Aims and Scope
      • Abstracting and Indexing
      • Bibliographic Information
      • Archive
    • International Journal of Functional Nutrition
      • Information for Authors
      • Editorial Policies
      • Editorial Board
      • Aims and Scope
      • Abstracting and Indexing
      • Bibliographic Information
      • Archive
    • International Journal of Molecular Medicine
      • Information for Authors
      • Editorial Policies
      • Editorial Board
      • Aims and Scope
      • Abstracting and Indexing
      • Bibliographic Information
      • Archive
    • International Journal of Oncology
      • Information for Authors
      • Editorial Policies
      • Editorial Board
      • Aims and Scope
      • Abstracting and Indexing
      • Bibliographic Information
      • Archive
    • Medicine International
      • Information for Authors
      • Editorial Policies
      • Editorial Board
      • Aims and Scope
      • Abstracting and Indexing
      • Bibliographic Information
      • Archive
    • Molecular and Clinical Oncology
      • Information for Authors
      • Editorial Policies
      • Editorial Board
      • Aims and Scope
      • Abstracting and Indexing
      • Bibliographic Information
      • Archive
    • Molecular Medicine Reports
      • Information for Authors
      • Editorial Policies
      • Editorial Board
      • Aims and Scope
      • Abstracting and Indexing
      • Bibliographic Information
      • Archive
    • Oncology Letters
      • Information for Authors
      • Editorial Policies
      • Editorial Board
      • Aims and Scope
      • Abstracting and Indexing
      • Bibliographic Information
      • Archive
    • Oncology Reports
      • Information for Authors
      • Editorial Policies
      • Editorial Board
      • Aims and Scope
      • Abstracting and Indexing
      • Bibliographic Information
      • Archive
    • World Academy of Sciences Journal
      • Information for Authors
      • Editorial Policies
      • Editorial Board
      • Aims and Scope
      • Abstracting and Indexing
      • Bibliographic Information
      • Archive
  • Articles
  • Information
    • For Authors
    • For Reviewers
    • For Librarians
    • For Advertisers
    • Conferences
  • Language Editing
Login Register Submit
  • This site uses cookies
  • You can change your cookie settings at any time by following the instructions in our Cookie Policy. To find out more, you may read our Privacy Policy.

    I agree
Search articles by DOI, keyword, author or affiliation
Search
Advanced Search
presentation
International Journal of Oncology
Join Editorial Board Propose a Special Issue
Print ISSN: 1019-6439 Online ISSN: 1791-2423
Journal Cover
January-2018 Volume 52 Issue 1

Full Size Image

Cover Legend PDF

Sign up for eToc alerts
Recommend to Library

Journals

International Journal of Molecular Medicine

International Journal of Molecular Medicine

International Journal of Molecular Medicine is an international journal devoted to molecular mechanisms of human disease.

International Journal of Oncology

International Journal of Oncology

International Journal of Oncology is an international journal devoted to oncology research and cancer treatment.

Molecular Medicine Reports

Molecular Medicine Reports

Covers molecular medicine topics such as pharmacology, pathology, genetics, neuroscience, infectious diseases, molecular cardiology, and molecular surgery.

Oncology Reports

Oncology Reports

Oncology Reports is an international journal devoted to fundamental and applied research in Oncology.

Experimental and Therapeutic Medicine

Experimental and Therapeutic Medicine

Experimental and Therapeutic Medicine is an international journal devoted to laboratory and clinical medicine.

Oncology Letters

Oncology Letters

Oncology Letters is an international journal devoted to Experimental and Clinical Oncology.

Biomedical Reports

Biomedical Reports

Explores a wide range of biological and medical fields, including pharmacology, genetics, microbiology, neuroscience, and molecular cardiology.

Molecular and Clinical Oncology

Molecular and Clinical Oncology

International journal addressing all aspects of oncology research, from tumorigenesis and oncogenes to chemotherapy and metastasis.

World Academy of Sciences Journal

World Academy of Sciences Journal

Multidisciplinary open-access journal spanning biochemistry, genetics, neuroscience, environmental health, and synthetic biology.

International Journal of Functional Nutrition

International Journal of Functional Nutrition

Open-access journal combining biochemistry, pharmacology, immunology, and genetics to advance health through functional nutrition.

International Journal of Epigenetics

International Journal of Epigenetics

Publishes open-access research on using epigenetics to advance understanding and treatment of human disease.

Medicine International

Medicine International

An International Open Access Journal Devoted to General Medicine.

Journal Cover
January-2018 Volume 52 Issue 1

Full Size Image

Cover Legend PDF

Sign up for eToc alerts
Recommend to Library

  • Article
  • Citations
    • Cite This Article
    • Download Citation
    • Create Citation Alert
    • Remove Citation Alert
    • Cited By
  • Similar Articles
    • Related Articles (in Spandidos Publications)
    • Similar Articles (Google Scholar)
    • Similar Articles (PubMed)
  • Download PDF
  • Download XML
  • View XML
Article

IDH1 mutation diminishes aggressive phenotype in glioma stem cells

  • Authors:
    • Qi Yao
    • Gang Cai
    • Qi Yu
    • Jianhong Shen
    • Zhikai Gu
    • Jian Chen
    • Wei Shi
    • Jinlong Shi
  • View Affiliations / Copyright

    Affiliations: Department of Neurosurgery, The Affiliated Hospital of Nantong University, Nantong, Jiangsu 226001, P.R. China, Department of Neurosurgery, The First People's Hospital of Nantong, Nantong, Jiangsu 226001, P.R. China
  • Pages: 270-278
    |
    Published online on: November 3, 2017
       https://doi.org/10.3892/ijo.2017.4186
  • Expand metrics +
Metrics: Total Views: 0 (Spandidos Publications: | PMC Statistics: )
Metrics: Total PDF Downloads: 0 (Spandidos Publications: | PMC Statistics: )
Cited By (CrossRef): 0 citations Loading Articles...

This article is mentioned in:



Abstract

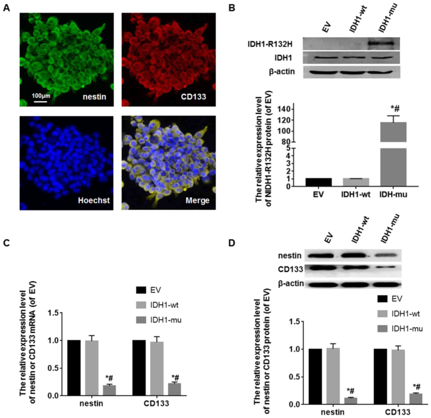
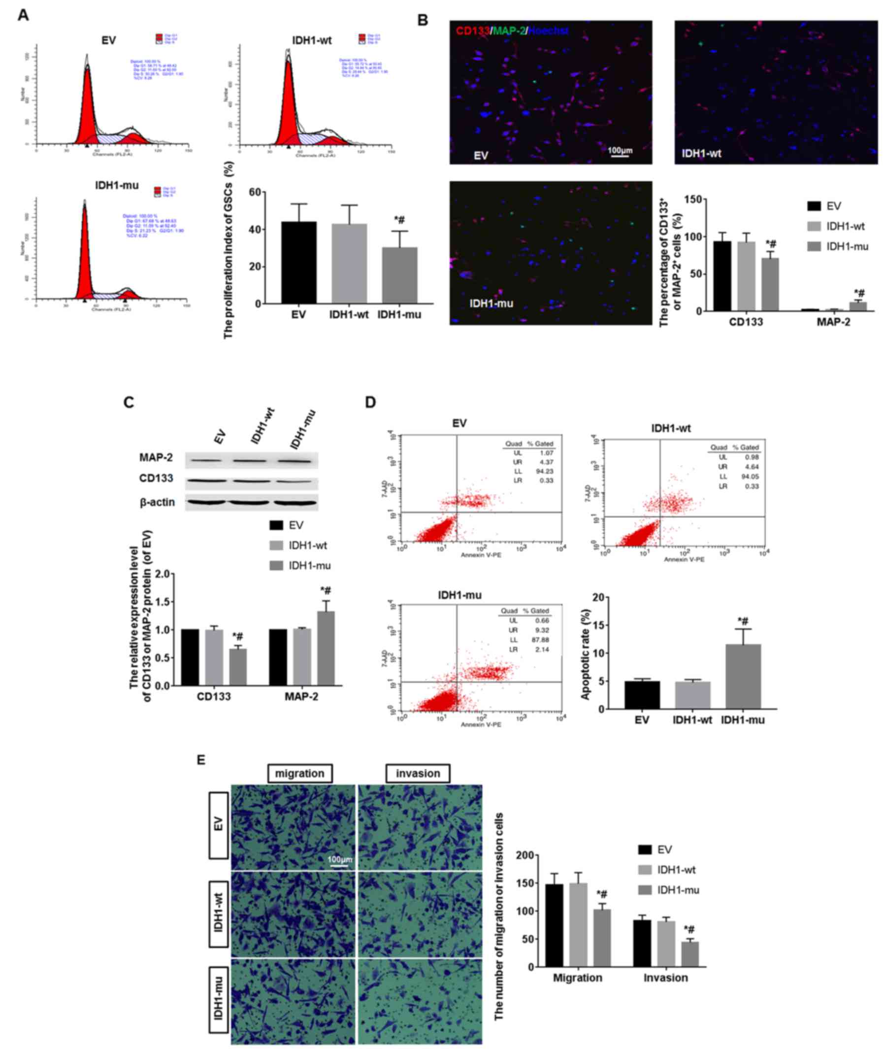
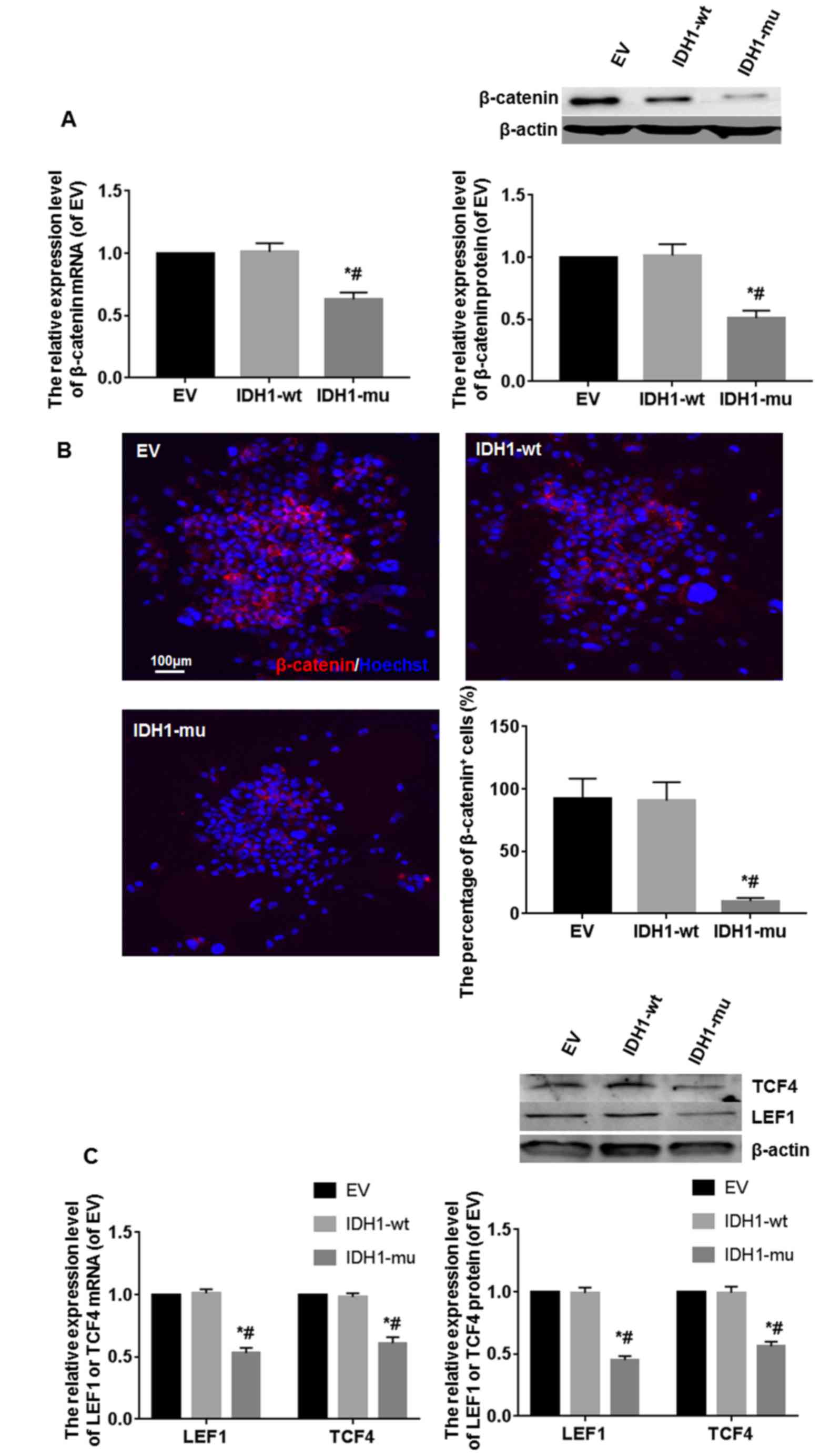
The R132H mutation in isocitrate dehydrogenase 1 (IDH1-R132H) is associated with better prognosis in glioma patients. Glioma stem cells (GSCs) in glioma are believed to be responsible for glioma growth and maintenance. However, the relation between the R132H mutation and GSCs is not fully understood. In the present study, GSC markers were detected in patients with IDH1-R132H or wild-type IDH1 (IDH1-wt) by tissue microarray immunohistochemistry (TMA-IHC). The relationship between the expression patterns of GSC markers and the clinicopathological characteristics in glioma were analyzed. To confirm this mutation's role in GSCs, the IDH1-R132H in GSCs isolated from glioblastoma patients with IDH1 mutations was overexpressed by using lentiviral constructs in vitro, and then the proliferation, differentiation, apoptosis, migration and invasion of the transfected GSCs were explored. At the molecular level, we detected Wnt/β-catenin signaling expression to verify its role in regulating the cellular properties of GSCs. The results showed that the positive rate of GSCs in patients with IDH1-R132H was significantly less than that in patients with IDH1-wt. The positive rate of GSCs was correlated with IDH1 mutation, TNM stage and poor overall survive. After transfection in vitro, IDH1-R132H overexpression led to reduced GSCs proliferation, migration and invasion, inducing apoptosis and improving GSC differentiation, accompanied by a significant reduction in activity of β-catenin. Several mediators, effectors and targets of the Wnt/β-catenin signaling were downregulated. The data demonstrate that IDH1 mutation reduces the malignant progression of glioma by causing a less aggressive phenotype of GSCs which are involved in the Wnt/β‑catenin signaling.
View Figures

Figure 1

Figure 2

Figure 3

Figure 4

View References

1 

Furnari FB, Fenton T, Bachoo RM, Mukasa A, Stommel JM, Stegh A, Hahn WC, Ligon KL, Louis DN, Brennan C, et al: Malignant astrocytic glioma: Genetics, biology, and paths to treatment. Genes Dev. 21:2683–2710. 2007. View Article : Google Scholar : PubMed/NCBI

2 

Gladson CL, Prayson RA and Liu WM: The pathobiology of glioma tumors. Annu Rev Pathol. 5:33–50. 2010. View Article : Google Scholar :

3 

Stupp R, Mason WP, van den Bent MJ, Weller M, Fisher B, Taphoorn MJ, Belanger K, Brandes AA, Marosi C, Bogdahn U, et al European Organisation for Research and Treatment of Cancer Brain Tumor and Radiotherapy Groups; National Cancer Institute of Canada Clinical Trials Group: Radiotherapy plus concomitant and adjuvant temozolomide for glioblastoma. N Engl J Med. 352:987–996. 2005. View Article : Google Scholar : PubMed/NCBI

4 

Auffinger B, Tobias AL, Han Y, Lee G, Guo D, Dey M, Lesniak MS and Ahmed AU: Conversion of differentiated cancer cells into cancer stem-like cells in a glioblastoma model after primary chemotherapy. Cell Death Differ. 21:1119–1131. 2014. View Article : Google Scholar : PubMed/NCBI

5 

Wen PY and Kesari S: Malignant gliomas in adults. N Engl J Med. 359:492–507. 2008. View Article : Google Scholar : PubMed/NCBI

6 

Hemmati HD, Nakano I, Lazareff JA, Masterman-Smith M, Geschwind DH, Bronner-Fraser M and Kornblum HI: Cancerous stem cells can arise from pediatric brain tumors. Proc Natl Acad Sci USA. 100:15178–15183. 2003. View Article : Google Scholar : PubMed/NCBI

7 

Beier D, Hau P, Proescholdt M, Lohmeier A, Wischhusen J, Oefner PJ, Aigner L, Brawanski A, Bogdahn U and Beier CP: CD133+ and CD133− glioblastoma-derived cancer stem cells show differential growth characteristics and molecular profiles. Cancer Res. 67:4010–4015. 2007. View Article : Google Scholar : PubMed/NCBI

8 

Bao S, Wu Q, McLendon RE, Hao Y, Shi Q, Hjelmeland AB, Dewhirst MW, Bigner DD and Rich JN: Glioma stem cells promote radioresistance by preferential activation of the DNA damage response. Nature. 444:756–760. 2006. View Article : Google Scholar : PubMed/NCBI

9 

Dean M, Fojo T and Bates S: Tumour stem cells and drug resistance. Nat Rev Cancer. 5:275–284. 2005. View Article : Google Scholar : PubMed/NCBI

10 

Bao S, Wu Q, Sathornsumetee S, Hao Y, Li Z, Hjelmeland AB, Shi Q, McLendon RE, Bigner DD and Rich JN: Stem cell-like glioma cells promote tumor angiogenesis through vascular endothelial growth factor. Cancer Res. 66:7843–7848. 2006. View Article : Google Scholar : PubMed/NCBI

11 

Dey M, Ulasov IV, Tyler MA, Sonabend AM and Lesniak MS: Cancer stem cells: The final frontier for glioma virotherapy. Stem Cell Rev. 7:119–129. 2011. View Article : Google Scholar :

12 

Uno M, Oba-Shinjo SM, Silva R, Miura F, Clara CA, Almeida JR, Malheiros SM, Bianco AM, Brandt R, Ribas GC, et al: IDH1 mutations in a Brazilian series of glioblastoma. Clinics (Sao Paulo). 66:163–165. 2011. View Article : Google Scholar

13 

Yan H, Parsons DW, Jin G, McLendon R, Rasheed BA, Yuan W, Kos I, Batinic-Haberle I, Jones S, Riggins GJ, et al: IDH1 and IDH2 mutations in gliomas. N Engl J Med. 360:765–773. 2009. View Article : Google Scholar : PubMed/NCBI

14 

Yan W, Zhang W, You G, Bao Z, Wang Y, Liu Y, Kang C, You Y, Wang L and Jiang T: Correlation of IDH1 mutation with clinico-pathologic factors and prognosis in primary glioblastoma: A report of 118 patients from China. PLoS One. 7:e303392012. View Article : Google Scholar

15 

Parsons DW, Jones S, Zhang X, Lin JC, Leary RJ, Angenendt P, Mankoo P, Carter H, Siu IM, Gallia GL, et al: An integrated genomic analysis of human glioblastoma multiforme. Science. 321:1807–1812. 2008. View Article : Google Scholar : PubMed/NCBI

16 

Sonoda Y, Kumabe T, Nakamura T, Saito R, Kanamori M, Yamashita Y, Suzuki H and Tominaga T: Analysis of IDH1 and IDH2 mutations in Japanese glioma patients. Cancer Sci. 100:1996–1998. 2009. View Article : Google Scholar : PubMed/NCBI

17 

Dang L, White DW, Gross S, Bennett BD, Bittinger MA, Driggers EM, Fantin VR, Jang HG, Jin S, Keenan MC, et al: Cancer-associated IDH1 mutations produce 2-hydroxyglutarate. Nature. 462:739–744. 2009. View Article : Google Scholar : PubMed/NCBI

18 

Xu W, Yang H, Liu Y, Yang Y, Wang P, Kim SH, Ito S, Yang C, Wang P, Xiao MT, et al: Oncometabolite 2-hydroxyglutarate is a competitive inhibitor of α-ketoglutarate-dependent dioxygenases. Cancer Cell. 19:17–30. 2011. View Article : Google Scholar : PubMed/NCBI

19 

Chitneni SK: IDH1 Mutations in Glioma: Considerations for radiotracer development. SM Radiol J. 2:10092016.PubMed/NCBI

20 

Cui D, Ren J, Shi J, Feng L, Wang K, Zeng T, Jin Y and Gao L: R132H mutation in IDH1 gene reduces proliferation, cell survival and invasion of human glioma by downregulating Wnt/β-catenin signaling. Int J Biochem Cell Biol. 73:72–81. 2016. View Article : Google Scholar : PubMed/NCBI

21 

Reya T and Clevers H: Wnt signalling in stem cells and cancer. Nature. 434:843–850. 2005. View Article : Google Scholar : PubMed/NCBI

22 

Park JI, Venteicher AS, Hong JY, Choi J, Jun S, Shkreli M, Chang W, Meng Z, Cheung P, Ji H, et al: Telomerase modulates Wnt signalling by association with target gene chromatin. Nature. 460:66–72. 2009. View Article : Google Scholar : PubMed/NCBI

23 

He H, Niu CS and Li MW: Correlation between glioblastoma stem-like cells and tumor vascularization. Oncol Rep. 27:45–50. 2012.

24 

Li Q, Qiao G, Ma J and Li Y: Downregulation of VEGF expression attenuates malignant biological behavior of C6 glioma stem cells. Int J Oncol. 44:1581–1588. 2014. View Article : Google Scholar : PubMed/NCBI

25 

Gurung PM, Veerakumarasivam A, Williamson M, Counsell N, Douglas J, Tan WS, Feber A, Crabb SJ, Short SC, Freeman A, et al: Loss of expression of the tumour suppressor gene AIMP3 predicts survival following radiotherapy in muscle-invasive bladder cancer. Int J Cancer. 136:709–720. 2015.

26 

Dirks PB: Brain tumor stem cells: Bringing order to the chaos of brain cancer. J Clin Oncol. 26:2916–2924. 2008. View Article : Google Scholar : PubMed/NCBI

27 

Torres S, Lorente M, Rodríguez-Fornés F, Hernández-Tiedra S, Salazar M, García-Taboada E, Barcia J, Guzmán M and Velasco G: A combined preclinical therapy of cannabinoids and temozolomide against glioma. Mol Cancer Ther. 10:90–103. 2011. View Article : Google Scholar : PubMed/NCBI

28 

Cheema TA, Kanai R, Kim GW, Wakimoto H, Passer B, Rabkin SD and Martuza RL: Enhanced antitumor efficacy of low-dose Etoposide with oncolytic herpes simplex virus in human glioblastoma stem cell xenografts. Clin Cancer Res. 17:7383–7393. 2011. View Article : Google Scholar : PubMed/NCBI

29 

Costello JF, Berger MS, Huang HS and Cavenee WK: Silencing of p16/CDKN2 expression in human gliomas by methylation and chromatin condensation. Cancer Res. 56:2405–2410. 1996.PubMed/NCBI

30 

Nobusawa S, Watanabe T, Kleihues P and Ohgaki H: IDH1 mutations as molecular signature and predictive factor of secondary glioblastomas. Clin Cancer Res. 15:6002–6007. 2009. View Article : Google Scholar : PubMed/NCBI

31 

Xie F, Tang JJ, Wang X, Liu YH and Mao Q: Correlation between IDH1 mutation and prognosis in supratentorial high-grade astrocytomas. Sichuan Da Xue Xue Bao Yi Xue Ban. 44:184–187. 1922013.In Chinese.

32 

Singh SK, Clarke ID, Terasaki M, Bonn VE, Hawkins C, Squire J and Dirks PB: Identification of a cancer stem cell in human brain tumors. Cancer Res. 63:5821–5828. 2003.PubMed/NCBI

33 

Singh SK, Hawkins C, Clarke ID, Squire JA, Bayani J, Hide T, Henkelman RM, Cusimano MD and Dirks PB: Identification of human brain tumour initiating cells. Nature. 432:396–401. 2004. View Article : Google Scholar : PubMed/NCBI

34 

Shen G, Shen F, Shi Z, Liu W, Hu W, Zheng X, Wen L and Yang X: Identification of cancer stem-like cells in the C6 glioma cell line and the limitation of current identification methods. In Vitro Cell Dev Biol Anim. 44:280–289. 2008. View Article : Google Scholar : PubMed/NCBI

35 

Zhou XD, Wang XY, Qu FJ, Zhong YH, Lu XD, Zhao P, Wang DH, Huang QB, Zhang L and Li XG: Detection of cancer stem cells from the C6 glioma cell line. J Int Med Res. 37:503–510. 2009. View Article : Google Scholar : PubMed/NCBI

Related Articles

  • Abstract
  • View
  • Download
  • Twitter
Copy and paste a formatted citation
Spandidos Publications style
Yao Q, Cai G, Yu Q, Shen J, Gu Z, Chen J, Shi W and Shi J: IDH1 mutation diminishes aggressive phenotype in glioma stem cells. Int J Oncol 52: 270-278, 2018.
APA
Yao, Q., Cai, G., Yu, Q., Shen, J., Gu, Z., Chen, J. ... Shi, J. (2018). IDH1 mutation diminishes aggressive phenotype in glioma stem cells. International Journal of Oncology, 52, 270-278. https://doi.org/10.3892/ijo.2017.4186
MLA
Yao, Q., Cai, G., Yu, Q., Shen, J., Gu, Z., Chen, J., Shi, W., Shi, J."IDH1 mutation diminishes aggressive phenotype in glioma stem cells". International Journal of Oncology 52.1 (2018): 270-278.
Chicago
Yao, Q., Cai, G., Yu, Q., Shen, J., Gu, Z., Chen, J., Shi, W., Shi, J."IDH1 mutation diminishes aggressive phenotype in glioma stem cells". International Journal of Oncology 52, no. 1 (2018): 270-278. https://doi.org/10.3892/ijo.2017.4186
Copy and paste a formatted citation
x
Spandidos Publications style
Yao Q, Cai G, Yu Q, Shen J, Gu Z, Chen J, Shi W and Shi J: IDH1 mutation diminishes aggressive phenotype in glioma stem cells. Int J Oncol 52: 270-278, 2018.
APA
Yao, Q., Cai, G., Yu, Q., Shen, J., Gu, Z., Chen, J. ... Shi, J. (2018). IDH1 mutation diminishes aggressive phenotype in glioma stem cells. International Journal of Oncology, 52, 270-278. https://doi.org/10.3892/ijo.2017.4186
MLA
Yao, Q., Cai, G., Yu, Q., Shen, J., Gu, Z., Chen, J., Shi, W., Shi, J."IDH1 mutation diminishes aggressive phenotype in glioma stem cells". International Journal of Oncology 52.1 (2018): 270-278.
Chicago
Yao, Q., Cai, G., Yu, Q., Shen, J., Gu, Z., Chen, J., Shi, W., Shi, J."IDH1 mutation diminishes aggressive phenotype in glioma stem cells". International Journal of Oncology 52, no. 1 (2018): 270-278. https://doi.org/10.3892/ijo.2017.4186
Follow us
  • Twitter
  • LinkedIn
  • Facebook
About
  • Spandidos Publications
  • Careers
  • Cookie Policy
  • Privacy Policy
How can we help?
  • Help
  • Live Chat
  • Contact
  • Email to our Support Team