Spandidos Publications Logo
  • About
    • About Spandidos
    • Aims and Scopes
    • Abstracting and Indexing
    • Editorial Policies
    • Reprints and Permissions
    • Job Opportunities
    • Terms and Conditions
    • Contact
  • Journals
    • All Journals
    • Oncology Letters
      • Oncology Letters
      • Information for Authors
      • Editorial Policies
      • Editorial Board
      • Aims and Scope
      • Abstracting and Indexing
      • Bibliographic Information
      • Archive
    • International Journal of Oncology
      • International Journal of Oncology
      • Information for Authors
      • Editorial Policies
      • Editorial Board
      • Aims and Scope
      • Abstracting and Indexing
      • Bibliographic Information
      • Archive
    • Molecular and Clinical Oncology
      • Molecular and Clinical Oncology
      • Information for Authors
      • Editorial Policies
      • Editorial Board
      • Aims and Scope
      • Abstracting and Indexing
      • Bibliographic Information
      • Archive
    • Experimental and Therapeutic Medicine
      • Experimental and Therapeutic Medicine
      • Information for Authors
      • Editorial Policies
      • Editorial Board
      • Aims and Scope
      • Abstracting and Indexing
      • Bibliographic Information
      • Archive
    • International Journal of Molecular Medicine
      • International Journal of Molecular Medicine
      • Information for Authors
      • Editorial Policies
      • Editorial Board
      • Aims and Scope
      • Abstracting and Indexing
      • Bibliographic Information
      • Archive
    • Biomedical Reports
      • Biomedical Reports
      • Information for Authors
      • Editorial Policies
      • Editorial Board
      • Aims and Scope
      • Abstracting and Indexing
      • Bibliographic Information
      • Archive
    • Oncology Reports
      • Oncology Reports
      • Information for Authors
      • Editorial Policies
      • Editorial Board
      • Aims and Scope
      • Abstracting and Indexing
      • Bibliographic Information
      • Archive
    • Molecular Medicine Reports
      • Molecular Medicine Reports
      • Information for Authors
      • Editorial Policies
      • Editorial Board
      • Aims and Scope
      • Abstracting and Indexing
      • Bibliographic Information
      • Archive
    • World Academy of Sciences Journal
      • World Academy of Sciences Journal
      • Information for Authors
      • Editorial Policies
      • Editorial Board
      • Aims and Scope
      • Abstracting and Indexing
      • Bibliographic Information
      • Archive
    • International Journal of Functional Nutrition
      • International Journal of Functional Nutrition
      • Information for Authors
      • Editorial Policies
      • Editorial Board
      • Aims and Scope
      • Abstracting and Indexing
      • Bibliographic Information
      • Archive
    • International Journal of Epigenetics
      • International Journal of Epigenetics
      • Information for Authors
      • Editorial Policies
      • Editorial Board
      • Aims and Scope
      • Abstracting and Indexing
      • Bibliographic Information
      • Archive
    • Medicine International
      • Medicine International
      • Information for Authors
      • Editorial Policies
      • Editorial Board
      • Aims and Scope
      • Abstracting and Indexing
      • Bibliographic Information
      • Archive
  • Articles
  • Information
    • Information for Authors
    • Information for Reviewers
    • Information for Librarians
    • Information for Advertisers
    • Conferences
  • Language Editing
Spandidos Publications Logo
  • About
    • About Spandidos
    • Aims and Scopes
    • Abstracting and Indexing
    • Editorial Policies
    • Reprints and Permissions
    • Job Opportunities
    • Terms and Conditions
    • Contact
  • Journals
    • All Journals
    • Biomedical Reports
      • Information for Authors
      • Editorial Policies
      • Editorial Board
      • Aims and Scope
      • Abstracting and Indexing
      • Bibliographic Information
      • Archive
    • Experimental and Therapeutic Medicine
      • Information for Authors
      • Editorial Policies
      • Editorial Board
      • Aims and Scope
      • Abstracting and Indexing
      • Bibliographic Information
      • Archive
    • International Journal of Epigenetics
      • Information for Authors
      • Editorial Policies
      • Editorial Board
      • Aims and Scope
      • Abstracting and Indexing
      • Bibliographic Information
      • Archive
    • International Journal of Functional Nutrition
      • Information for Authors
      • Editorial Policies
      • Editorial Board
      • Aims and Scope
      • Abstracting and Indexing
      • Bibliographic Information
      • Archive
    • International Journal of Molecular Medicine
      • Information for Authors
      • Editorial Policies
      • Editorial Board
      • Aims and Scope
      • Abstracting and Indexing
      • Bibliographic Information
      • Archive
    • International Journal of Oncology
      • Information for Authors
      • Editorial Policies
      • Editorial Board
      • Aims and Scope
      • Abstracting and Indexing
      • Bibliographic Information
      • Archive
    • Medicine International
      • Information for Authors
      • Editorial Policies
      • Editorial Board
      • Aims and Scope
      • Abstracting and Indexing
      • Bibliographic Information
      • Archive
    • Molecular and Clinical Oncology
      • Information for Authors
      • Editorial Policies
      • Editorial Board
      • Aims and Scope
      • Abstracting and Indexing
      • Bibliographic Information
      • Archive
    • Molecular Medicine Reports
      • Information for Authors
      • Editorial Policies
      • Editorial Board
      • Aims and Scope
      • Abstracting and Indexing
      • Bibliographic Information
      • Archive
    • Oncology Letters
      • Information for Authors
      • Editorial Policies
      • Editorial Board
      • Aims and Scope
      • Abstracting and Indexing
      • Bibliographic Information
      • Archive
    • Oncology Reports
      • Information for Authors
      • Editorial Policies
      • Editorial Board
      • Aims and Scope
      • Abstracting and Indexing
      • Bibliographic Information
      • Archive
    • World Academy of Sciences Journal
      • Information for Authors
      • Editorial Policies
      • Editorial Board
      • Aims and Scope
      • Abstracting and Indexing
      • Bibliographic Information
      • Archive
  • Articles
  • Information
    • For Authors
    • For Reviewers
    • For Librarians
    • For Advertisers
    • Conferences
  • Language Editing
Login Register Submit
  • This site uses cookies
  • You can change your cookie settings at any time by following the instructions in our Cookie Policy. To find out more, you may read our Privacy Policy.

    I agree
Search articles by DOI, keyword, author or affiliation
Search
Advanced Search
presentation
International Journal of Oncology
Join Editorial Board Propose a Special Issue
Print ISSN: 1019-6439 Online ISSN: 1791-2423
Journal Cover
July-2018 Volume 53 Issue 1

Full Size Image

Cover Legend PDF

Sign up for eToc alerts
Recommend to Library

Journals

International Journal of Molecular Medicine

International Journal of Molecular Medicine

International Journal of Molecular Medicine is an international journal devoted to molecular mechanisms of human disease.

International Journal of Oncology

International Journal of Oncology

International Journal of Oncology is an international journal devoted to oncology research and cancer treatment.

Molecular Medicine Reports

Molecular Medicine Reports

Covers molecular medicine topics such as pharmacology, pathology, genetics, neuroscience, infectious diseases, molecular cardiology, and molecular surgery.

Oncology Reports

Oncology Reports

Oncology Reports is an international journal devoted to fundamental and applied research in Oncology.

Experimental and Therapeutic Medicine

Experimental and Therapeutic Medicine

Experimental and Therapeutic Medicine is an international journal devoted to laboratory and clinical medicine.

Oncology Letters

Oncology Letters

Oncology Letters is an international journal devoted to Experimental and Clinical Oncology.

Biomedical Reports

Biomedical Reports

Explores a wide range of biological and medical fields, including pharmacology, genetics, microbiology, neuroscience, and molecular cardiology.

Molecular and Clinical Oncology

Molecular and Clinical Oncology

International journal addressing all aspects of oncology research, from tumorigenesis and oncogenes to chemotherapy and metastasis.

World Academy of Sciences Journal

World Academy of Sciences Journal

Multidisciplinary open-access journal spanning biochemistry, genetics, neuroscience, environmental health, and synthetic biology.

International Journal of Functional Nutrition

International Journal of Functional Nutrition

Open-access journal combining biochemistry, pharmacology, immunology, and genetics to advance health through functional nutrition.

International Journal of Epigenetics

International Journal of Epigenetics

Publishes open-access research on using epigenetics to advance understanding and treatment of human disease.

Medicine International

Medicine International

An International Open Access Journal Devoted to General Medicine.

Journal Cover
July-2018 Volume 53 Issue 1

Full Size Image

Cover Legend PDF

Sign up for eToc alerts
Recommend to Library

  • Article
  • Citations
    • Cite This Article
    • Download Citation
    • Create Citation Alert
    • Remove Citation Alert
    • Cited By
  • Similar Articles
    • Related Articles (in Spandidos Publications)
    • Similar Articles (Google Scholar)
    • Similar Articles (PubMed)
  • Download PDF
  • Download XML
  • View XML
Article

NRP1 knockdown promotes the migration and invasion of human neuroblastoma-derived SK‑N‑AS cells via the activation of β1 integrin expression

  • Authors:
    • Yoshiaki Ishizuka
    • Tsugumichi Koshinaga
    • Takayuki Hirano
    • Eri Nagasaki‑Maeoka
    • Yosuke Watanabe
    • Reina Hoshi
    • Shinsuke Yoshizawa
    • Kiminobu Sugito
    • Hiroyuki Kawashima
    • Shota Uekusa
    • Noboru Fukuda
    • Masayoshi Soma
    • Kyoko Fujiwara
  • View Affiliations / Copyright

    Affiliations: Department of Pediatric Surgery, Nihon University School of Medicine, Tokyo 173-8610, Japan, Division of Nephrology, Hypertension and Endocrinology, Department of Medicine, Nihon University School of Medicine, Tokyo 173-8610, Japan, Division of General Medicine, Department of Medicine, Nihon University School of Medicine, Tokyo 173-8610, Japan
  • Pages: 159-166
    |
    Published online on: May 7, 2018
       https://doi.org/10.3892/ijo.2018.4397
  • Expand metrics +
Metrics: Total Views: 0 (Spandidos Publications: | PMC Statistics: )
Metrics: Total PDF Downloads: 0 (Spandidos Publications: | PMC Statistics: )
Cited By (CrossRef): 0 citations Loading Articles...

This article is mentioned in:


Abstract

Neuropilin 1 (NRP1) is a transmembrane glycoprotein, which regulates many aspects of cellular function by functioning as co-receptor of various ligands. Recent studies have suggested that NRP1 promotes tumorigenesis, not only by activating the growth of tumor vessels, but also by activating the growth or migration of tumor cells themselves. The present study was performed to elucidate the roles of NRP1 in the development and/or progression of neuroblastoma (NB). In contrast to previous observations in various types of cancer, the analysis of public datasets indicated that lower levels of NRP1 expression were significantly associated with a shorter survival period of patients with NB. Consistent with this finding, wound-healing assay and Matrigel invasion assay revealed that NB cells in which NRP1 was knocked down exhibited increased migratory and invasive abilities. Further analyses indicated that β1 integrin expression was markedly increased in NB cells in which NRP1 was knocked down, and NB cells in which β1 integrin was knocked down exhibited decreased migratory and invasive abilities. The results presented herein indicate that NRP1 exerts tumor suppressive effects in NB, at least in part by regulating the expression of β1 integrin.

Introduction

Neuroblastoma (NB) arising from neural crest cells within the sympathetic nervous system is the most common extracranial solid malignant tumor in childhood (1). This tumor generally occurs in young children, with a median age of 17 months at diagnosis, and it accounts for 15% of all pediatric oncological deaths (1,2). NB exhibits marked heterogeneity as regards biological characteristics and clinical features. For example, NBs occurring in patients younger than 12 months of age usually regress or mature into a benign ganglioneuroma spontaneously, while the majority of cases are associated with an aggressive phenotype and a poor prognosis when they occur in patients at 18 months or older. Although marked improvements have been made for patients with lower-grade NBs, the 5-year survival rate of patients with high-risk NB remains <40% (1).

A number of genetic aberrations in NBs, such as aneuploidy, the amplification of oncogenes or allelic loss and mutations, have been reported to be associated with clinical outcome (3). Among these, the amplification of the proto-oncogene MYCN is one of the few predictive markers of a poor prognosis (4). NBs with MYCN amplification exhibit an aggressive phenotype and resistance to chemotherapy, and patients with NB harboring the amplification are classified as a high-risk group. In addition to the MYCN aberration, the gain of chromosome 17q (5) and the deletion of chromosome 1p or 11q (6) have also been shown to be associated with a poor prognosis of patients with NB. Gain-of-function mutations in the anaplastic lymphoma kinase (ALK) gene have been observed in most cases of familial NB and in some sporadic NB cases (7). Nevertheless, the above-mentioned genomic abnormalities are lacking in a significant number of malignant NBs.

Neuropilin 1 (NRP1) is a transmembrane glycoprotein known to function as a co-receptor for many types of ligand, including semaphorin 3A and 4A (SEMA3A, SEMA4A) (3,8) and vascular endothelial growth factor (VEGF) (9). As NRP1 has the ability to modulate the activity of a number of extracellular ligands, it is involved in a wide range of physiological and pathological processes.

Numerous studies have demonstrated that NRP1 is frequently overexpressed in a variety of tumors, such as leukemia (10), gastric cancer (11), hepatocellular carcinoma (12) and osteosar-coma (13). In addition, an elevated NRP1 expression is generally associated with a poor prognosis in many types of tumor (12–15). For example, a high NRP1 expression level has been reported to be associated with an advanced stage and lymph node invasion in pancreatic cancer (14).

The ability of NRP1 to enhance VEGF receptor 2 activity in response to VEGF-A suggests that one of the most important roles of NRP1 in tumor development is its role in angiogenesis (16). NRP1 has been found to be expressed in blood vessels in >98% of carcinomas derived from the breast, colon and lung (17). Based on these observations, NRP1 has been identified as a potential target for anti-angiogenic therapies. In addition to tumor vessels, NRP1 is known to be expressed in a variety of cancer tissues (17), and recent studies have indicated that NRP1 regulates tumor cell functions in an angiogenesis-independent manner. A previous study using an esophageal cancer cell line indicated that NRP1 activates cell proliferation by inducing p65 transcription via CREB activation (15). It has also been reported that the knockdown of NRP1 in gastric cancer cells results in cell cycle arrest caused by p27 upregulation, and in a reduced cell migratory ability via the inhibition of focal adhesion kinase phosphorylation (11).

However, the role of NRP1 in NB has not yet been elucidated. Although it has been reported that NRP1 is expressed at higher levels in NB tissues compared to normal adrenal tissues, it has also been reported that the expression levels of NRP1 are higher in early-stage than in late-stage NB (18). Consistent with this observation, in this study, the investigation of public datasets of global gene expression analysis obtained from the R2 platform (http://r2.amc.nl), indicated that a higher level of NRP1 expression was closely associated with a longer survival period of patients with NB (Fig. 1). These results suggest that NRP1 may function to suppress the malignant progression of NB.

Figure 1

Elevated expression level of neuropilin 1 (NRP1) is associated with a favorable prognosis in patients with neuroblastoma. Kaplan-Meier survival analyses were performed based on 3 independent public microarray datasets: (A) GSE16476, (B) GSE45547, and (C) GSE49710.

In the present study, we performed a functional analysis of NRP1 to determine its role in the development and/or progression of NB, and to elucidate the molecular mechanisms underlying its functions.

Materials and methods

Cell lines and culture conditions

The following human NB-derived cell lines were used in this study: The SK-N-SH (HTB-11), SK-N-AS (CRL-2137) and SH-SY5Y (CRL-2266) cells were obtained from the American Type Culture Collection (ATCC, Manassas, VA, USA), NB69 cells (RCB0480) were from Riken Cell Bank (Ibaraki, Japan) and Kelly cells (EC92110411-F0) were from DS Pharma Biomedical (Osaka, Japan). The Kelly and NB69 cells were cultured in RPMI-1640 medium (Nacalai Tesque, Kyoto, Japan) supplemented with heat-inactivated fetal bovine serum (FBS; Nichirei Bioscience, Tokyo, Japan) at a final concentration of 10% (Kelly) or 15% (NB69). The SK-N-SH and SH-SY5Y cells were cultured in MEM supplemented with 10% FBS, 0.1 mM non-essential amino acids (Thermo Fisher Scientific, Waltham, MA, USA) and 5 mM sodium pyruvate (Thermo Fisher Scientific). The SK-N-AS cells were cultured in DMEM (Nacalai Tesque) supplemented with 10% FBS. All the media contained 100 IU/ml of penicillin (Life Technologies, Carlsbad, CA, USA) and 100 µl/ml of streptomycin (Life Technologies). The cells were maintained at 37°C in a CO2 incubator with a controlled humidified atmosphere composed of 95% air and 5% CO2.

Analysis of cell viability

The SK-N-AS cells were seeded in 96-well plates at a density of 1×104 cells per well, and immediately transfected with control siRNA, NRP1 siRNA, or with β1 integrin siRNA (Thermo Fisher Scientific) using Lipofectamine 3000 (Thermo Fisher Scientific) according to the manufacturer's instructions. The target sequence of the NRP1 siRNA was 5′-AGCAAAAGAAGGTTT-3′ and that of the β1 integrin siRNA was 5′-CCGTAGCAAAGGAACAGCA-3′. As a control siRNA, Silencer Select Negative Control #1, whose target sequence information is not available, was used. Cell viability was measured by WST8 assay using Cell Count Reagent CF (Nacalai Tesque) immediately after the cells were attached to the plate bottom, or at 24, 48 and 72 h following transfection.

Matrigel invasion assay

The SK-N-AS cells were seeded in dishes 6 cm in diameter at a density of 5×105 cells per dish, and immediately transfected with control siRNA, NRP1 siRNA, or β1 integrin siRNA, as described above. At 24 h after seeding, the cells were removed from the plate using trypsin, and seeded into cell culture inserts (Falcon, Durham, NC, USA) coated with human fibronectin (Sigma-Aldrich, St. Louis, MO, USA) at a density of 7.5×104 cells/300 µl, and the inserts were placed in 24-well plates for cell culture inserts (Falcon) filled with 700 µl of medium/well. After 48 h, the non-invading cells on the upper surface of the membrane were removed, and the invading cells were fixed with methanol and stained with Giemsa (Muto Pure Medicals, Tokyo, Japan) for 1 min at room temperature, followed by washing with PBS. The number of invading cells in 5 microscopic fields was counted for each membrane under a light microscope at ×200 magnification. All of the analyses were performed in triplicate.

Wound-healing cell migration assay

The SK-N-AS cells were seeded in 24-well plates at a density of 2×105 cells per well, and immediately transfected with control siRNA, NRP1 siRNA, or β1 integrin siRNA, as described above. At 48 h following transfection, cell layers were wounded using a Cell Scratcher Scratch stick (AGC Techno Glass, Shizuoka, Japan) and the medium was replaced with fresh medium. After 48 h, the cells were photographed by phase-contrast microscope Leica DM IL (Leica, Wetzlar, Germany), and the widths of the wounded areas were measured at 3 places in each sample. All of the analyses were performed in triplicate.

Reverse transcription-quantitative PCR (RT-qPCR)

Total RNA was extracted from the cells using RNeasy mini kits (Qiagen, Valencia, CA, USA) according to the manufacturer's instructions. For cDNA synthesis, 500 ng of total RNA was reverse transcribed using an iScript cDNA synthesis system (Bio-Rad Laboratories, Hercules, CA, USA). qPCR was performed using a SYBR Premix Ex Taq™ system according to the manufacturer's recommendations (Takara, Shiga, Japan). A mixture of cDNA derived from total RNA of SK-N-AS cells was used as a reference. Subsequently, a dilution series of the cDNA mixture was prepared and used in qPCR as the templates to obtain a standard curve for each gene, and then the expression levels of each genes were estimated by extrapolation from a standard curves. Three independent measurements were taken. The primer sets used for qPCR-based amplification were as follows: NRP1 sense, 5′-ATGCGAATGGCTGATTCAGG-3′ and antisense, 5′-TCCATCGAAGACTTCCACGTAG-3′; β1 integrin sense, 5′-CATCCCTGAAAGTCCCAAGTG-3′ and antisense, 5′-TACCAACACGCCCTTCATTG-3′; and GAPDH sense, 5′-TCACCAGGGCTGCTTTTAAC-3′ and antisense, 5′-TGACGGTGCCATGGAATTTG-3′. The housekeeping gene GAPDH was used as an internal reference. All of the PCR reactions were carried out with an initial denaturation for 2 min at 94°C followed by 40 cycles of 94°C for 5 sec and 60°C for 30 sec using Thermal Cycler Dice TP800 (Takara).

Immunoblotting

The cells were lysed in RIPA buffer containing protease inhibitor cocktail (Nacalai Tesque) and phosphatase inhibitor cocktail (Nacalai Tesque). Following the sonication of the lysates, protein concentration was measured using Bio-Rad DC kits (Bio-Rad Laboratories). Cell lysates (20 µg of protein) were separated by 4–12% SDS-polyacrylamide gel electrophoresis (SDS-PAGE) and then electroblotted onto Immobilon-P membranes (Millipore, Billerica, MA, USA) by the wet transfer method. The membranes were then blocked with Blocking-one (Nacalai Tesque) overnight at 4°C, and incubated with rabbit monoclonal antibodies (Cell Signaling Technology, Beverly, MA, USA) to NRP1 (D62C6; 3725P), vimentin (D21H3; 5741P), N-cadherin (D4R1H; 13116P), E-cadherin (24E10; 3195P), matrix metalloproteinase (MMP)2 (D8N9Y; 13132S), MMP9 (D603H; 13667S), β1 integrin (D2E5; 9699S), focal adhesion kinase (FAK) (D2R2E; 13009S), FAK phosphorylated at Y397 (D20B1; 8556S), PI3K (p85) (19H8; 4257P), or with rabbit polyclonal antibody to phosphorylated PI3K (p85; 4228P) (all from Cell Signaling Technology), or with rabbit polyclonal antibody to GAPDH (ab9485, Abcam, Cambridge, UK) at 4°C. All the antibodies were diluted 500-fold for the reaction. After 24 h of incubation, the membranes were washed with Tris-buffered saline containing 0.1% Tween-20 (TBS-T), followed by incubation with 2,000-fold diluted horseradish peroxidase-conjugated secondary antibody for rabbit IgG (NA934-1ML, GE Healthcare Life Sciences, Buckinghamshire, UK), for 1 h at room temperature. The membranes were then washed extensively with TBS-T, and treated with Chemi-Lumi-One Super (Nacalai Tesque) to visualize immunoreactive signals using LAS4000 (Fujifilm, Tokyo, Japan).

Analysis of the amount of filamentous actin (F-actin) and globular actin (G-actin)

The SK-N-AS cells were seeded in dishes 10 cm in diameter at a density of 1×106 cells per dish, and immediately transfected with control siRNA or with NRP1 siRNA, as described above. At 48 h after seeding, cell lysates were collected by using the G-actin/F-actin In Vivo Assay kit (Cytoskeleton, Denver, CO, USA), and G-actin and F-actin were separated by using an ultracentrifuge according to the manufacturer's instructions. In brief, cell lysates in lysis and F-actin stabilization buffer were centrifuged at 100,000 × g, 37°C for 1 h, and precipitated F-actin was dissolved in F-actin depolymerizaion buffer. As a positive control, phalloidin, which can drive actin polymerization, was added to the cell lysate. The amount of G-actin and F-actin was analyzed by immunoblotting.

Statistical analysis

Statistical analyses were performed using the Student's t-test. Data are presented as the means ± SD from at least 3 independent experiments. In all analyses, a value of P<0.05 was considered to indicate a statistically significant difference. To generate survival curves for the overall survival of patients with NB, 3 independent microarray datasets, GSE16476, GSE45547 and GSE49710, were obtained from the R2 platform (http://r2.amc.nl). Using this platform, survival curves were calculated according to the Kaplan-Meier method, and analyzed by the log-rank test followed by adjustment with Bonferroni's test.

Results

A lower NRP1 expression level is closely associated with the poor prognosis of patients with NB

To examine the clinical significance of NRP1 in the development and/or progression of NB, Kaplan-Meier survival analysis was performed utilizing public microarray datasets. As shown in Fig. 1, a lower NRP1 expression level was significantly associated with a shorter survival period of patients with NB. The results were confirmed in all 3 independent datasets, suggesting that NRP1 may have a suppressive effect on the malignant progression of NB.

The siRNA-mediated knockdown of NRP1 enhances the invasive and migratory ability of NB cells

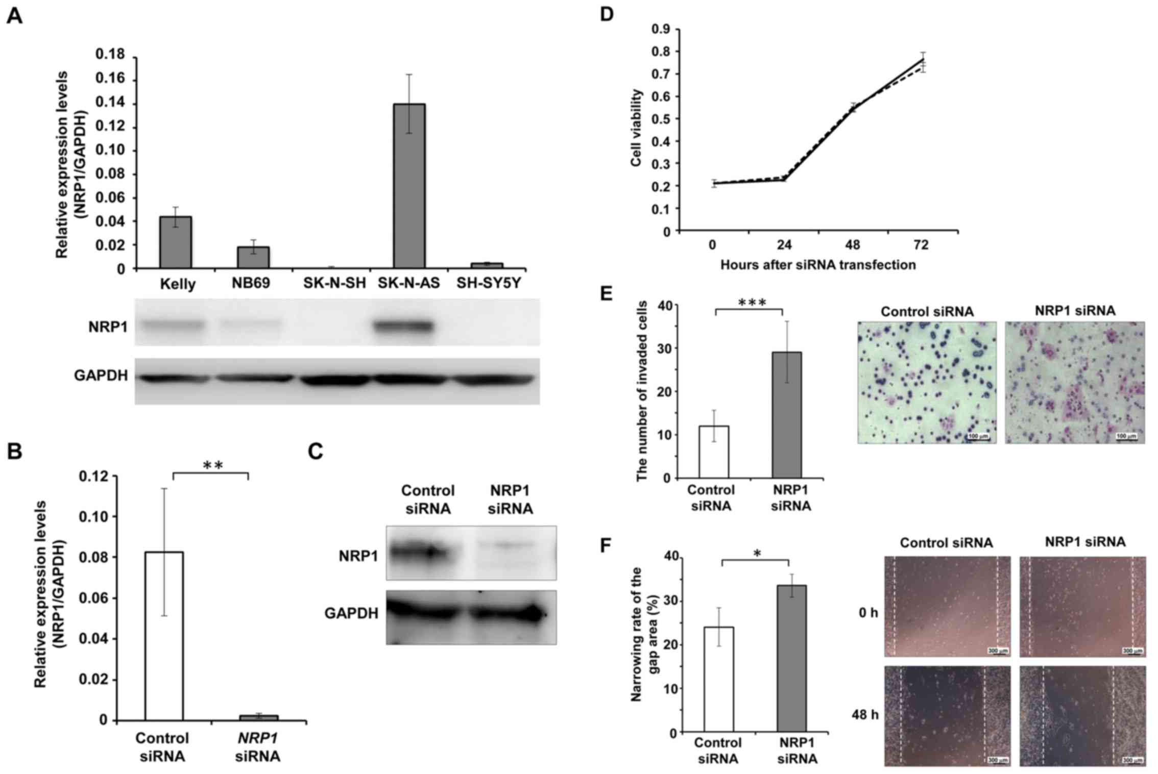
To clarify its function in NB cells, the expression levels of NRP1 in NB-derived cell lines were analyzed. Among the 5 cell lines examined, the SK-N-AS cells exhibited he highest expression of NRP1 at both the mRNA and protein level (Fig. 2A). Thus, we then performed the siRNA-mediated knockdown of NRP1 in the SK-N-AS cells (Fig. 2B and C), and observed no significant differences in cell viability between the cells in which NRP1 was knocked down and the control cells at 24, 48 and 72 h following transfection (Fig. 2D).

Figure 2

Knockdown of neuropilin 1 (NRP1) enhances the invasive and migratory ability of the SK-N-AS cells. (A) NRP1 mRNA and protein expression levels in neuroblastoma (NB) cell lines. (B and C) SK-N-AS cells were transfected with NRP1 siRNA or with control siRNA. At 48 h after transfection, total RNA and cell lysates were prepared and analyzed by (B) RT-qPCR and (C) immunoblotting. **P<0.01. (D) Cell viability was measured by WST8 assay at the indicated time-points following transfection with NRP1 siRNA (solid line) or control siRNA (dashed line). (E) Matrigel invasion assay. SK-N-AS cells transfected siRNA were seeded on invasion chambers coated with fibronectin. After 48 h, the invading cells were fixed and stained, and the number of stained cells was counted as described in the Materials and methods. The means ± SD from experiments performed in triplicate are presented. ***P<0.001. Representative images of the membranes with invading cells are shown. (F) Wound-healing assay. At 48 h after transfection with siRNA, the cell layer was scratched, and the medium was replaced with the fresh medium. The wound closure ratio was calculated by the formula: (width at 0 h - width at 48 h)/width at 0 h. The means ± SD from experiments performed in triplicate are presented. *P<0.05. Representative images of the wounded area are shown.

Matrigel invasion assay was also performed to evaluate the effects of NRP1 depletion on cell invasive ability. The invasive ability of the cells in which NRP1 was knocked down was significantly higher than that of the control cells. At 24 h after cell seeding in the invasion chamber, the cells in which NRP1 was knocked down exhibited significantly greater numbers of invading cells compared to the controls (Fig. 2E).

Wound-healing assay was performed to evaluate the effects of NRP1 knockdown on cell migratory ability. At 48 h after scratching the cell layer, the wound closure ratio of the cells in which NRP1 was knocked down was significantly greater than that in the control cells (Fig. 2F).

Expression of β1 integrin is upregulated in cells in which NRP1 is knocked down

To elucidate the mechanisms underlying the regulation of cell invasion and migration by NRP1, we examine the expression levels of molecules that can affect the invasive capacity and motility of the cells. First, we analyzed the proteins involved in epithelial-mesenchymal transition (EMT), which is a significant process for cancer cells to gain migratory and invasive abilities. However, the expression levels of EMT-related proteins, such as vimentin, N-cadherin and E-cadherin, were not altered by NRP1 knockdown (Fig. 3A). We then analyzed the expression levels of MMPs, which are required for cells to digest extracellular matrix proteins. Again, no clear differences were observed in the amounts of MMP2 or MMP9 between the cells in which NRP1 was knocked down and the control cells (Fig. 3A). In contrast, β1 integrin was strongly induced in NRP1 knockdown cells compared to control cells (Fig. 3A). To determine whether β1 integrin expression is regulated by NRP1 at the transcriptional level, the mRNA expression level of β1 integrin was measured by RT-qPCR. As shown in Fig. 3B, the mRNA expression level of β1 integrin was significantly higher in the cells in which NRP1 was knocked down than in the control cells.

Figure 3

Knockdown of neuropilin 1 (NRP1) upregulates the expression level of β1 integrin and activates its downstream signals. SK-N-AS cells were transfected with NRP1 siRNA or with control siRNA. At 48 h following transfection, cell lysates and total RNA were prepared and analyzed by (A) immunoblotting or (B) RT-qPCR. The means ± SD from experiments performed in triplicate are presented. **P<0.01.

We also found that the levels of downstream molecules of β1 integrin, such as FAK and PI3K, were increased and these molecules were activated in the cells in which NRP1 was knocked down (Fig. 3A). The analysis of the amounts of F-actin and G-actin demonstrated that the cells in which NRP1 was knocked down exhibited a markedly reduced F-actin formation compared to the control cells (Fig. 4). These results indicated that the induction of β1 integrin mediated by NRP1 knockdown resulted in the alteration of actin fiber organization via the activation of its downstream signal.

Figure 4

Cells in which neuropilin 1 (NRP1) is knocked down exhibit reduced amounts of F-actin. The SK-N-AS cells were transfected with NRP1 siRNA or with control siRNA. At 48 h after transfection, cell lysates were prepared and analyzed by immunoblotting to detect F-actin and G-actin. As a positive control, extracts of the cells treated with phalloidin, which drives acin polymerization, were also analyzed (lower panel). F indicates F-actin, and G is for G-actin.

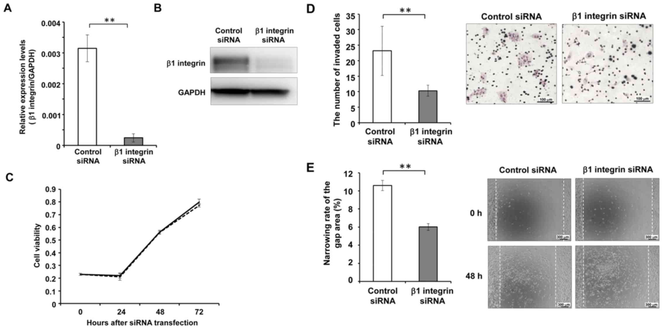
The siRNA-mediated knockdown of β1 integrin suppresses the invasive and migratory abilities of NB cells

To confirm that the integrin signal mediates the effects of NRP1 knockdown, we examined the phenotype of SK-N-AS cells after the silencing of β1 integrin (Fig. 5A and B). No obvious differences were observed in cell viability between the cells in which β1 integrin was knocked down and the control cells at any time-point after siRNA transfection (Fig. 5C). On the other hand, the cells in which β1 integrin was knocked down exhibited a significantly decreased invasive ability compared to the control cells 24 h after cell seeding in the invasion chamber (Fig. 5D). The cell migratory ability was also shown to be suppressed in the cells in which β1 integrin was knocked down. The wound closure ratio of the cells in which β1 integrin was knocked down was significantly lower than that of the control cells at 48 h after wounding the cell layer (Fig. 5E).

Figure 5

Knockdown of β1 integrin suppresses the invasive and migratory ability of SK-N-AS cells. (A and B) SK-N-AS cells were transfected with β1 integrin siRNA or with control siRNA. At 48 h after transfection, total RNA and cell lysates were prepared and analyzed by (A) RT-qPCR and (B) immunoblotting. **P<0.01. (C) Cell viability was measured by WST8 assay at the indicated time-points following transfection with β1 integrin siRNA (dashed line) or control siRNA (solid line). (D) Matrigel invasion assay. SK-N-AS cells transfected with siRNA were seeded on invasion chambers coated with fibronectin. After 48 h, the invading cells were fixed and stained, and then the number of stained cells was counted as described in the Materials and methods. The means ± SD from experiments performed in triplicate are presented. **P<0.01. Representative images of the membranes with invading cells are shown. (E) Wound-healing assay. At 48 h after transfection with siRNA, the cell layer was scratched, and the medium was replaced with the fresh medium. The wound closure ratio was calculated by the formula: (width at 0 h - width at 24 h)/width at 0 h. The means ± SD from experiments performed in triplicate are presented. **P<0.01. Representative images of the wounded area are shown.

Discussion

In the present study, we analyzed public datasets and demonstrated that a decreased expression of NRP1 was associated with the shorter survival length of NB. The NB cells in which NRP1 was knocked down exhibited markedly enhanced invasive and migratory abilities, suggesting that NRP1 may have a tumor suppressive function in NB.

Neuropilin, consisting of NRP1 and its homolog NRP2, is a transmembrane protein that functions as a co-receptor for several ligands, such as VEGF, semaphorin and transforming growth factor (TGF)-β1, and enhances their signals (19). Under physiological conditions, NRPs are known to play significant roles in angiogenesis, the development of the nervous system and immunity. Almost all previous reports on malignancies have demonstrated that NRP1 is highly expressed in cancer tissues compared to normal tissues, and/or patients with a higher expression of NRP1 in cancer tissues exhibit a shorter survival period than those with lower NRP1 expression levels (10–15). As many of the ligands for NRPs are relevant to angiogenesis, the acceleration of tumor vessel formation is one of the most likely mechanisms for the tumor-promoting effect of NRPs (16). Indeed, it has been reported that the co-expression of NRP1 and VEGF2 in endothelial cells and melanoma cells promotes vascular formation (20). In addition, NRPs are known to affect tumor cells directly, activating cell growth and migration (6,15). In breast cancer, NRP1 plays a key role in mammosphere formation, which is one of the typical features of breast cancer stem cells, via activating the NF-κB signal (21). The ability of NRPs to bind to TGF-β1 and its receptors suggests that NRPs can promote tumor metastasis (22). Based on these observations, NRPs have been proposed to be candidate therapeutic target for malignancies.

The findings of the present study indicate that NRP1 has a tumor suppressive function in NB, which contradicts the findings of previous reports on NRP1 in other types of cancer. Among the molecules relevant to cell invasion and/or motility, we found that β1 integrin was significantly upregulated following NRP1 knockdown. The integrins are a family of transmembrane receptors through which cells adhere to the extracellular matrix, regulating cell proliferation and migration. The integrin signal has been known to induce the autophosphorylation of FAK followed via the activation of downstream signals, such as PI3K and F-actin formation (23,24). On the other hand, it has been reported that reactive oxygen species produced upon integrin receptor activation oxidize actin and this modification results in disassembly of the actin-myosin complex (25). It has been also shown that the oxidation of actin causes the prevention of actin polymerization (26). These cytoskeleton dynamics induced by integrin signal is necessary for cell ability of migration and invasion. Our results indicated that FAK and PI3K were upregulated and activated in NRP1-depleted cells (Fig. 3A). In addition, NRP1-depleted cells demonstrated an obviously reduced amount of F-actin compared to control cells (Fig. 4). These observations suggested that the decreased expression of NRP1 resulted in an enhanced cell invasion and motility via the induction of β1 integrin expression. The observation that β1 integrin silencing suppressed cell invasion and migration supports this suggestion.

It is worth noting that β1 integrin expression was upregulated at the transcriptional level following the knockdown of NRP1. Although several studies have demonstrated that the activity of integrins can be regulated by semaphorins via its receptors, including NRPs and plexins (27–29), there are few reports available regarding the regulation of integrin expression by semaphorins/NRPs. In a previous study using a breast cancer cell line, cells treated with SEMA3A exhibited an increased expression of α2 and β1 integrin at the transcriptional level (30). As NRP1 should be activated by SEMA3A, this report was in contrast with the findings of the present study. It has been reported that the expression of β1 integrin is regulated by the homeobox family gene, HOXD1, in endothelial cells (31), hypoxia-inducible factor in fibroblasts (32), or fork head box M1 in breast cancer cells (33). A detailed analysis indicated that the β1 integrin promoter contains binding sites for these transcription factors (31–33). To elucidate the mechanisms through which NRPs regulate the expression of integrins, we are currently planning a study to evaluate whether there is a crosstalk between NRP signals and the above transcription factors.

Intriguingly, the present findings suggested that therapeutics to inhibit the function of NRP1 can promote the malignant alteration of NB, even though NRP1 is assumed to be a promising therapeutic target for many other tumors. The reason why NRP1 exerts tumor suppressive effects against NB cells in contrast to the findings in other types of cancers remains unclear. NRP1 and its ligand, SEMA3A, are involved in axonal guidance during nervous system development (27,34,35). As NB is derived from neural crest progenitor cells in the sympathetic nervous system and differentiated NB cells exhibit a neuron-like morphology with elongated dendrites, we speculated that the knockdown of NRP1 may inhibit the neuron-like phenotype of NB cells and result in undifferentiated, malignant properties. Further analyses are warranted to evaluate this possibility.

In conclusion, the present study indicated that a decreased NRP1 expression level was associated with a poor prognosis of patients with NB, and that the silencing of NRP1 results in the promotion of the migratory and invasive activities of NB-derived SK-N-AS cells, along with the upregulated expression of β1 integrin. These results indicate that NRP1 exerts its tumor suppressive effects by reducing β1 integrin expression in NB.

Acknowledgments

The authors would like to thank Ms. A. Oguni for her excellent technical assistance and Ms. K. Tagata and Ms. E. Fukushima for her secretarial assistance.

Funding

The present study was supported in part by JSPS KAKENHI (grant no. 17K17006 to RH), and by the MEXT-Supported Program for the Strategic Research Foundation at Private Universities (2011–2015) to NF, MS, TK and KF.

Availability of data and materials

All data generated or analyzed during this study are included in this published article.

Authors' contributions

YI, KS and KF planned the experiments. YI and KF performed the experiments. YI, TK and KF interpret experimental data. SY designed and tested the primers for real-time PCR. TH, ENM, YW, RH, HK and SU have maintained the NB cells and confirm the identity of these cells. YW, NF and MS performed statistical analysis of the data. KF and YI wrote the paper. All authors have read and approved the final manuscript.

Ethics approval and consent to participate

Not applicable.

Consent for publication

Not applicable.

Competing interests

The authors declare that they have no competing interests.

References

1 

Maris JM, Hogarty MD, Bagatell R and Cohn SL: Neuroblastoma. Lancet. 369:2106–2120. 2007. View Article : Google Scholar : PubMed/NCBI

2 

Turner JH and Reh DD: Incidence and survival in patients with sinonasal cancer: A historical analysis of population-based data. Head Neck. 34:877–885. 2012. View Article : Google Scholar

3 

Brodeur GM: Neuroblastoma: Biological insights into a clinical enigma. Nat Rev Cancer. 3:203–216. 2003. View Article : Google Scholar : PubMed/NCBI

4 

Schwab M, Alitalo K, Klempnauer KH, Varmus HE, Bishop JM, Gilbert F, Brodeur G, Goldstein M and Trent J: Amplified DNA with limited homology to myc cellular oncogene is shared by human neuroblastoma cell lines and a neuroblastoma tumour. Nature. 305:245–248. 1983. View Article : Google Scholar : PubMed/NCBI

5 

Caron H: Allelic loss of chromosome 1 and additional chromosome 17 material are both unfavourable prognostic markers in neuroblastoma. Med Pediatr Oncol. 24:215–221. 1995. View Article : Google Scholar : PubMed/NCBI

6 

Attiyeh EF, London WB, Mosse YP, Wang Q, Winter C, Khazi D, McGrady PW, Seeger RC, Look AT, Shimada H, et al: Chromosome 1p and 11q deletions and outcome in neuroblastoma. N Engl J Med. 353:2243–2253. 2005. View Article : Google Scholar : PubMed/NCBI

7 

Carpenter EL and Mosse YP: Targeting ALK in neuroblastoma - preclinical and clinical advancements. Nat Rev Clin Oncol. 9:391–399. 2012. View Article : Google Scholar : PubMed/NCBI

8 

Oberthuer A, Hero B, Berthold F, Juraeva D, Faldum A, Kahlert Y, Asgharzadeh S, Seeger R, Scaruffi P, Tonini GP, et al: Prognostic impact of gene expression-based classification for neuroblastoma. J Clin Oncol. 28:3506–3515. 2010. View Article : Google Scholar : PubMed/NCBI

9 

Baker DL, Schmidt ML, Cohn SL, Maris JM, London WB, Buxton A, Stram D, Castleberry RP, Shimada H, Sandler A, et al: Outcome after reduced chemotherapy for intermediate-risk neuroblastoma. N Engl J Med. 363:1313–1323. 2010. View Article : Google Scholar : PubMed/NCBI

10 

Younan S, Elhoseiny S, Hammam A, Gawdat R, El-Wakil M and Fawzy M: Role of neuropilin-1 and its expression in Egyptian acute myeloid and acute lymphoid leukemia patients. Leuk Res. 36:169–173. 2012. View Article : Google Scholar

11 

Li L, Jiang X, Zhang Q, Dong X, Gao Y, He Y, Qiao H, Xie F, Xie X and Sun X: Neuropilin-1 is associated with clinicopathology of gastric cancer and contributes to cell proliferation and migration as multifunctional co-receptors. J Exp Clin Cancer Res. 35:162016. View Article : Google Scholar : PubMed/NCBI

12 

Zhang Y, Liu P, Jiang Y, Dou X, Yan J, Ma C, Fan Q, Wang W, Su F, Tang H, et al: High expression of neuropilin-1 associates with unfavorable clinicopathological features in hepatocellular carcinoma. Pathol Oncol Res. 22:367–375. 2016. View Article : Google Scholar

13 

Zhu H, Cai H, Tang M and Tang J: Neuropilin-1 is overexpressed in osteosarcoma and contributes to tumor progression and poor prognosis. Clin Transl Oncol. 16:732–738. 2014. View Article : Google Scholar

14 

Ben Q, Zheng J, Fei J, An W, Li P, Li Z and Yuan Y: High neuropilin 1 expression was associated with angiogenesis and poor overall survival in resected pancreatic ductal adenocarcinoma. Pancreas. 43:744–749. 2014. View Article : Google Scholar : PubMed/NCBI

15 

Shi F, Shang L, Yang LY, Jiang YY, Wang XM, Hao JJ, Zhang Y, Huang DK, Cai Y, Xu X, et al: Neuropilin-1 contributes to esophageal squamous cancer progression via promoting P65-dependent cell proliferation. Oncogene. 37:935–943. 2018. View Article : Google Scholar

16 

Fuh G, Garcia KC and de Vos AM: The interaction of neuropilin-1 with vascular endothelial growth factor and its receptor flt-1. J Biol Chem. 275:26690–26695. 2000.PubMed/NCBI

17 

Jubb AM, Strickland LA, Liu SD, Mak J, Schmidt M and Koeppen H: Neuropilin-1 expression in cancer and development. J Pathol. 226:50–60. 2012. View Article : Google Scholar

18 

Fakhari M, Pullirsch D, Abraham D, Paya K, Hofbauer R, Holzfeind P, Hofmann M and Aharinejad S: Selective upregulation of vascular endothelial growth factor receptors neuropilin-1 and -2 in human neuroblastoma. Cancer. 94:258–263. 2002. View Article : Google Scholar : PubMed/NCBI

19 

Prud'homme GJ and Glinka Y: Neuropilins are multifunctional coreceptors involved in tumor initiation, growth, metastasis and immunity. Oncotarget. 3:921–939. 2012. View Article : Google Scholar : PubMed/NCBI

20 

Ruffini F, D'Atri S and Lacal PM: Neuropilin-1 expression promotes invasiveness of melanoma cells through vascular endothelial growth factor receptor-2-dependent and -independent mechanisms. Int J Oncol. 43:297–306. 2013. View Article : Google Scholar : PubMed/NCBI

21 

Glinka Y, Mohammed N, Subramaniam V, Jothy S and Prud'homme GJ: Neuropilin-1 is expressed by breast cancer stem-like cells and is linked to NF-κB activation and tumor sphere formation. Biochem Biophys Res Commun. 425:775–780. 2012. View Article : Google Scholar : PubMed/NCBI

22 

Glinka Y, Stoilova S, Mohammed N and Prud'homme GJ: Neuropilin-1 exerts co-receptor function for TGF-beta-1 on the membrane of cancer cells and enhances responses to both latent and active TGF-beta. Carcinogenesis. 32:613–621. 2011. View Article : Google Scholar

23 

Chen HC and Guan JL: Association of focal adhesion kinase with its potential substrate phosphatidylinositol 3-kinase. Proc Natl Acad Sci USA. 91:10148–10152. 1994. View Article : Google Scholar : PubMed/NCBI

24 

Westhoff MA, Serrels B, Fincham VJ, Frame MC and Carragher NO: SRC-mediated phosphorylation of focal adhesion kinase couples actin and adhesion dynamics to survival signaling. Mol Cell Biol. 24:8113–8133. 2004. View Article : Google Scholar : PubMed/NCBI

25 

Fiaschi T, Cozzi G, Raugei G, Formigli L, Ramponi G and Chiarugi P: Redox regulation of beta-actin during integrin-mediated cell adhesion. J Biol Chem. 281:22983–22991. 2006. View Article : Google Scholar : PubMed/NCBI

26 

Lassing I, Schmitzberger F, Bjornstedt M, Holmgren A, Nordlund P, Schutt CE and Lindberg U: Molecular and structural basis for redox regulation of beta-actin. J Mol Biol. 370:331–348. 2007. View Article : Google Scholar : PubMed/NCBI

27 

Neufeld G and Kessler O: The semaphorins: Versatile regulators of tumour progression and tumour angiogenesis. Nat Rev Cancer. 8:632–645. 2008. View Article : Google Scholar : PubMed/NCBI

28 

Serini G, Valdembri D, Zanivan S, Morterra G, Burkhardt C, Caccavari F, Zammataro L, Primo L, Tamagnone L, Logan M, et al: Class 3 semaphorins control vascular morphogenesis by inhibiting integrin function. Nature. 424:391–397. 2003. View Article : Google Scholar : PubMed/NCBI

29 

Herman JG and Meadows GG: Increased class 3 semaphorin expression modulates the invasive and adhesive properties of prostate cancer cells. Int J Oncol. 30:1231–1238. 2007.PubMed/NCBI

30 

Pan H, Wanami LS, Dissanayake TR and Bachelder RE: Autocrine semaphorin3A stimulates alpha2 beta1 integrin expression/function in breast tumor cells. Breast Cancer Res Treat. 118:197–205. 2009. View Article : Google Scholar

31 

Park H, Choi HJ, Kim J, Kim M, Rho SS, Hwang D, Kim YM and Kwon YG: Homeobox D1 regulates angiogenic functions of endothelial cells via integrin β1 expression. Biochem Biophys Res Commun. 408:186–192. 2011. View Article : Google Scholar : PubMed/NCBI

32 

Keely S, Glover LE, MacManus CF, Campbell EL, Scully MM, Furuta GT and Colgan SP: Selective induction of integrin beta1 by hypoxia-inducible factor: Implications for wound healing. FASEB J. 23:1338–1346. 2009. View Article : Google Scholar :

33 

Hamurcu Z, Kahraman N, Ashour A and Ozpolat B: FOXM1 transcriptionally regulates expression of integrin β1 in triple-negative breast cancer. Breast Cancer Res Treat. 163:485–493. 2017. View Article : Google Scholar : PubMed/NCBI

34 

Kolodkin AL, Levengood DV, Rowe EG, Tai YT, Giger RJ and Ginty DD: Neuropilin is a semaphorin III receptor. Cell. 90:753–762. 1997. View Article : Google Scholar : PubMed/NCBI

35 

He Z and Tessier-Lavigne M: Neuropilin is a receptor for the axonal chemorepellent Semaphorin III. Cell. 90:739–751. 1997. View Article : Google Scholar : PubMed/NCBI

Related Articles

  • Abstract
  • View
  • Download
  • Twitter
Copy and paste a formatted citation
Spandidos Publications style
Ishizuka Y, Koshinaga T, Hirano T, Nagasaki‑Maeoka E, Watanabe Y, Hoshi R, Yoshizawa S, Sugito K, Kawashima H, Uekusa S, Uekusa S, et al: NRP1 knockdown promotes the migration and invasion of human neuroblastoma-derived SK‑N‑AS cells via the activation of β1 integrin expression. Int J Oncol 53: 159-166, 2018.
APA
Ishizuka, Y., Koshinaga, T., Hirano, T., Nagasaki‑Maeoka, E., Watanabe, Y., Hoshi, R. ... Fujiwara, K. (2018). NRP1 knockdown promotes the migration and invasion of human neuroblastoma-derived SK‑N‑AS cells via the activation of β1 integrin expression. International Journal of Oncology, 53, 159-166. https://doi.org/10.3892/ijo.2018.4397
MLA
Ishizuka, Y., Koshinaga, T., Hirano, T., Nagasaki‑Maeoka, E., Watanabe, Y., Hoshi, R., Yoshizawa, S., Sugito, K., Kawashima, H., Uekusa, S., Fukuda, N., Soma, M., Fujiwara, K."NRP1 knockdown promotes the migration and invasion of human neuroblastoma-derived SK‑N‑AS cells via the activation of β1 integrin expression". International Journal of Oncology 53.1 (2018): 159-166.
Chicago
Ishizuka, Y., Koshinaga, T., Hirano, T., Nagasaki‑Maeoka, E., Watanabe, Y., Hoshi, R., Yoshizawa, S., Sugito, K., Kawashima, H., Uekusa, S., Fukuda, N., Soma, M., Fujiwara, K."NRP1 knockdown promotes the migration and invasion of human neuroblastoma-derived SK‑N‑AS cells via the activation of β1 integrin expression". International Journal of Oncology 53, no. 1 (2018): 159-166. https://doi.org/10.3892/ijo.2018.4397
Copy and paste a formatted citation
x
Spandidos Publications style
Ishizuka Y, Koshinaga T, Hirano T, Nagasaki‑Maeoka E, Watanabe Y, Hoshi R, Yoshizawa S, Sugito K, Kawashima H, Uekusa S, Uekusa S, et al: NRP1 knockdown promotes the migration and invasion of human neuroblastoma-derived SK‑N‑AS cells via the activation of β1 integrin expression. Int J Oncol 53: 159-166, 2018.
APA
Ishizuka, Y., Koshinaga, T., Hirano, T., Nagasaki‑Maeoka, E., Watanabe, Y., Hoshi, R. ... Fujiwara, K. (2018). NRP1 knockdown promotes the migration and invasion of human neuroblastoma-derived SK‑N‑AS cells via the activation of β1 integrin expression. International Journal of Oncology, 53, 159-166. https://doi.org/10.3892/ijo.2018.4397
MLA
Ishizuka, Y., Koshinaga, T., Hirano, T., Nagasaki‑Maeoka, E., Watanabe, Y., Hoshi, R., Yoshizawa, S., Sugito, K., Kawashima, H., Uekusa, S., Fukuda, N., Soma, M., Fujiwara, K."NRP1 knockdown promotes the migration and invasion of human neuroblastoma-derived SK‑N‑AS cells via the activation of β1 integrin expression". International Journal of Oncology 53.1 (2018): 159-166.
Chicago
Ishizuka, Y., Koshinaga, T., Hirano, T., Nagasaki‑Maeoka, E., Watanabe, Y., Hoshi, R., Yoshizawa, S., Sugito, K., Kawashima, H., Uekusa, S., Fukuda, N., Soma, M., Fujiwara, K."NRP1 knockdown promotes the migration and invasion of human neuroblastoma-derived SK‑N‑AS cells via the activation of β1 integrin expression". International Journal of Oncology 53, no. 1 (2018): 159-166. https://doi.org/10.3892/ijo.2018.4397
Follow us
  • Twitter
  • LinkedIn
  • Facebook
About
  • Spandidos Publications
  • Careers
  • Cookie Policy
  • Privacy Policy
How can we help?
  • Help
  • Live Chat
  • Contact
  • Email to our Support Team