Spandidos Publications Logo
  • About
    • About Spandidos
    • Aims and Scopes
    • Abstracting and Indexing
    • Editorial Policies
    • Reprints and Permissions
    • Job Opportunities
    • Terms and Conditions
    • Contact
  • Journals
    • All Journals
    • Oncology Letters
      • Oncology Letters
      • Information for Authors
      • Editorial Policies
      • Editorial Board
      • Aims and Scope
      • Abstracting and Indexing
      • Bibliographic Information
      • Archive
    • International Journal of Oncology
      • International Journal of Oncology
      • Information for Authors
      • Editorial Policies
      • Editorial Board
      • Aims and Scope
      • Abstracting and Indexing
      • Bibliographic Information
      • Archive
    • Molecular and Clinical Oncology
      • Molecular and Clinical Oncology
      • Information for Authors
      • Editorial Policies
      • Editorial Board
      • Aims and Scope
      • Abstracting and Indexing
      • Bibliographic Information
      • Archive
    • Experimental and Therapeutic Medicine
      • Experimental and Therapeutic Medicine
      • Information for Authors
      • Editorial Policies
      • Editorial Board
      • Aims and Scope
      • Abstracting and Indexing
      • Bibliographic Information
      • Archive
    • International Journal of Molecular Medicine
      • International Journal of Molecular Medicine
      • Information for Authors
      • Editorial Policies
      • Editorial Board
      • Aims and Scope
      • Abstracting and Indexing
      • Bibliographic Information
      • Archive
    • Biomedical Reports
      • Biomedical Reports
      • Information for Authors
      • Editorial Policies
      • Editorial Board
      • Aims and Scope
      • Abstracting and Indexing
      • Bibliographic Information
      • Archive
    • Oncology Reports
      • Oncology Reports
      • Information for Authors
      • Editorial Policies
      • Editorial Board
      • Aims and Scope
      • Abstracting and Indexing
      • Bibliographic Information
      • Archive
    • Molecular Medicine Reports
      • Molecular Medicine Reports
      • Information for Authors
      • Editorial Policies
      • Editorial Board
      • Aims and Scope
      • Abstracting and Indexing
      • Bibliographic Information
      • Archive
    • World Academy of Sciences Journal
      • World Academy of Sciences Journal
      • Information for Authors
      • Editorial Policies
      • Editorial Board
      • Aims and Scope
      • Abstracting and Indexing
      • Bibliographic Information
      • Archive
    • International Journal of Functional Nutrition
      • International Journal of Functional Nutrition
      • Information for Authors
      • Editorial Policies
      • Editorial Board
      • Aims and Scope
      • Abstracting and Indexing
      • Bibliographic Information
      • Archive
    • International Journal of Epigenetics
      • International Journal of Epigenetics
      • Information for Authors
      • Editorial Policies
      • Editorial Board
      • Aims and Scope
      • Abstracting and Indexing
      • Bibliographic Information
      • Archive
    • Medicine International
      • Medicine International
      • Information for Authors
      • Editorial Policies
      • Editorial Board
      • Aims and Scope
      • Abstracting and Indexing
      • Bibliographic Information
      • Archive
  • Articles
  • Information
    • Information for Authors
    • Information for Reviewers
    • Information for Librarians
    • Information for Advertisers
    • Conferences
  • Language Editing
Spandidos Publications Logo
  • About
    • About Spandidos
    • Aims and Scopes
    • Abstracting and Indexing
    • Editorial Policies
    • Reprints and Permissions
    • Job Opportunities
    • Terms and Conditions
    • Contact
  • Journals
    • All Journals
    • Biomedical Reports
      • Information for Authors
      • Editorial Policies
      • Editorial Board
      • Aims and Scope
      • Abstracting and Indexing
      • Bibliographic Information
      • Archive
    • Experimental and Therapeutic Medicine
      • Information for Authors
      • Editorial Policies
      • Editorial Board
      • Aims and Scope
      • Abstracting and Indexing
      • Bibliographic Information
      • Archive
    • International Journal of Epigenetics
      • Information for Authors
      • Editorial Policies
      • Editorial Board
      • Aims and Scope
      • Abstracting and Indexing
      • Bibliographic Information
      • Archive
    • International Journal of Functional Nutrition
      • Information for Authors
      • Editorial Policies
      • Editorial Board
      • Aims and Scope
      • Abstracting and Indexing
      • Bibliographic Information
      • Archive
    • International Journal of Molecular Medicine
      • Information for Authors
      • Editorial Policies
      • Editorial Board
      • Aims and Scope
      • Abstracting and Indexing
      • Bibliographic Information
      • Archive
    • International Journal of Oncology
      • Information for Authors
      • Editorial Policies
      • Editorial Board
      • Aims and Scope
      • Abstracting and Indexing
      • Bibliographic Information
      • Archive
    • Medicine International
      • Information for Authors
      • Editorial Policies
      • Editorial Board
      • Aims and Scope
      • Abstracting and Indexing
      • Bibliographic Information
      • Archive
    • Molecular and Clinical Oncology
      • Information for Authors
      • Editorial Policies
      • Editorial Board
      • Aims and Scope
      • Abstracting and Indexing
      • Bibliographic Information
      • Archive
    • Molecular Medicine Reports
      • Information for Authors
      • Editorial Policies
      • Editorial Board
      • Aims and Scope
      • Abstracting and Indexing
      • Bibliographic Information
      • Archive
    • Oncology Letters
      • Information for Authors
      • Editorial Policies
      • Editorial Board
      • Aims and Scope
      • Abstracting and Indexing
      • Bibliographic Information
      • Archive
    • Oncology Reports
      • Information for Authors
      • Editorial Policies
      • Editorial Board
      • Aims and Scope
      • Abstracting and Indexing
      • Bibliographic Information
      • Archive
    • World Academy of Sciences Journal
      • Information for Authors
      • Editorial Policies
      • Editorial Board
      • Aims and Scope
      • Abstracting and Indexing
      • Bibliographic Information
      • Archive
  • Articles
  • Information
    • For Authors
    • For Reviewers
    • For Librarians
    • For Advertisers
    • Conferences
  • Language Editing
Login Register Submit
  • This site uses cookies
  • You can change your cookie settings at any time by following the instructions in our Cookie Policy. To find out more, you may read our Privacy Policy.

    I agree
Search articles by DOI, keyword, author or affiliation
Search
Advanced Search
presentation
International Journal of Oncology
Join Editorial Board Propose a Special Issue
Print ISSN: 1019-6439 Online ISSN: 1791-2423
Journal Cover
August-2018 Volume 53 Issue 2

Full Size Image

Cover Legend PDF

Sign up for eToc alerts
Recommend to Library

Journals

International Journal of Molecular Medicine

International Journal of Molecular Medicine

International Journal of Molecular Medicine is an international journal devoted to molecular mechanisms of human disease.

International Journal of Oncology

International Journal of Oncology

International Journal of Oncology is an international journal devoted to oncology research and cancer treatment.

Molecular Medicine Reports

Molecular Medicine Reports

Covers molecular medicine topics such as pharmacology, pathology, genetics, neuroscience, infectious diseases, molecular cardiology, and molecular surgery.

Oncology Reports

Oncology Reports

Oncology Reports is an international journal devoted to fundamental and applied research in Oncology.

Experimental and Therapeutic Medicine

Experimental and Therapeutic Medicine

Experimental and Therapeutic Medicine is an international journal devoted to laboratory and clinical medicine.

Oncology Letters

Oncology Letters

Oncology Letters is an international journal devoted to Experimental and Clinical Oncology.

Biomedical Reports

Biomedical Reports

Explores a wide range of biological and medical fields, including pharmacology, genetics, microbiology, neuroscience, and molecular cardiology.

Molecular and Clinical Oncology

Molecular and Clinical Oncology

International journal addressing all aspects of oncology research, from tumorigenesis and oncogenes to chemotherapy and metastasis.

World Academy of Sciences Journal

World Academy of Sciences Journal

Multidisciplinary open-access journal spanning biochemistry, genetics, neuroscience, environmental health, and synthetic biology.

International Journal of Functional Nutrition

International Journal of Functional Nutrition

Open-access journal combining biochemistry, pharmacology, immunology, and genetics to advance health through functional nutrition.

International Journal of Epigenetics

International Journal of Epigenetics

Publishes open-access research on using epigenetics to advance understanding and treatment of human disease.

Medicine International

Medicine International

An International Open Access Journal Devoted to General Medicine.

Journal Cover
August-2018 Volume 53 Issue 2

Full Size Image

Cover Legend PDF

Sign up for eToc alerts
Recommend to Library

  • Article
  • Citations
    • Cite This Article
    • Download Citation
    • Create Citation Alert
    • Remove Citation Alert
    • Cited By
  • Similar Articles
    • Related Articles (in Spandidos Publications)
    • Similar Articles (Google Scholar)
    • Similar Articles (PubMed)
  • Download PDF
  • Download XML
  • View XML
Article Open Access

Exosome-mediated transfer of lncRNA RP11‑838N2.4 promotes erlotinib resistance in non-small cell lung cancer

Retraction in: /10.3892/ijo.2022.5458
  • Authors:
    • Wei Zhang
    • Xinrui Cai
    • Jie Yu
    • Xuxiang Lu
    • Qiuhai Qian
    • Weibin Qian
  • View Affiliations / Copyright

    Affiliations: Department of Lung Disease, Affiliated Hospital of Shandong University of Traditional Chinese Medicine, Jinan, Shandong 250011, P.R. China, Department of Traditional Chinese Medicine, Shandong Academy of Occupational Health and Occupational Medicine, Shandong Academy of Medical Sciences, Jinan, Shandong 250062, P.R. China, Department of Chinese Internal Medicine, Shandong University of Traditional Chinese Medicine, Jinan, Shandong 250355, P.R. China, Department of Endocrinology, Affiliated Hospital of Shandong University of Traditional Chinese Medicine, Jinan, Shandong 250011, P.R. China
    Copyright: © Zhang et al. This is an open access article distributed under the terms of Creative Commons Attribution License.
  • Pages: 527-538
    |
    Published online on: May 17, 2018
       https://doi.org/10.3892/ijo.2018.4412
  • Expand metrics +
Metrics: Total Views: 0 (Spandidos Publications: | PMC Statistics: )
Metrics: Total PDF Downloads: 0 (Spandidos Publications: | PMC Statistics: )
Cited By (CrossRef): 0 citations Loading Articles...

This article is mentioned in:



Abstract

Currently, resistance to tyrosine kinase inhibitors, such as erlotinib, has become a major obstacle for improving the clinical outcome of patients with metastatic and advanced‑stage non-small cell lung cancer (NSCLC). While cell behavior can be modulated by long non-coding RNAs (lncRNAs), the roles of lncRNAs within extracellular vesicles (exosomes) are largely unknown. To this end, in this study, the involvement and regulatory functions of potential lncRNAs wrapped by exosomes during the development of chemoresistance in human NSCLC were investigated. Erlotinib-resistant cell lines were established by grafting HCC827 and HCC4006 cells into mice and which were treated with erlotinib. After one treatment course, xenografted NSCLC cells were isolated and transplanted into nude mice again followed by erlotinib treatment. This process was repeated until 4th generation xenografts were isolated and confirmed to be erlotinib-resistant NSCLC cells. lncRNA microarray assays followed by RT‑qPCR were then performed which identified that lncRNA RP11‑838N2.4 was upregulated in erlotinib-resistant cells when compared to normal NSCLC cells. Furthermore, bioinformatics analysis and chromatin immunoprecipitation revealed that forkhead box protein O1 (FOXO1) could bind to the promoter region of lncRNA RP11‑838N2.4, resulting in its silencing through the recruitment of histone deacetylase. Functional experiments demonstrated that the knockdown of lncRNA RP11‑838N2.4 potently promoted erlotinib-induced cytotoxicity. Furthermore, extracellular lncRNA RP11‑838N2.4 could be incorporated into exosomes and transmitted to sensitive cells, thus disseminating erlotinib resistance. Treatment-sensitive cells with exosomes containing lncRNA RP11‑838N2.4 induced erlotinib resistance, while the knockdown of lncRNA RP11‑838N2.4 abrogated this effect. In addition, the serum expression levels of exosomal lncRNA RP11‑838N2.4 were upregulated in patients exhibiting resistance to erlotinib treatment. On the whole, exosomal lncRNA RP11‑838N2.4 may serve as a therapeutic target for patients with NSCLC.

Introduction

Lung cancer is one of the most malignant cancer types worldwide (1), with a low 5-year survival rate of 16.6% (2). Non-small cell lung cancer (NSCLC) is the predominant form of lung cancer and accounts for the majority of cancer-related mortality worldwide (3). Conventional therapeutic strategies of chemotherapy following surgery exert limited effects for patients with advanced NSCLC (4). A better understanding of the molecular mechanisms underlying NSCLC resistance and the development of personalized therapeutic strategies is urgently required in order to improve the prognosis of patients with NSCLC.

Recently, an improved understanding of NSCLC pathogenesis has led to the development of multiple kinase inhibitors, such as erlotinib, one of the known tyrosine kinase inhibitors (TKIs). The targeting the ATP binding site of the intracellular domain of epidermal growth factor receptor (EGFR) by erlotinib has revolutionized the treatment of NSCLC (5). Patients with NSCLC whose tumors harbor sensitizing and driving mutations in EGFR, can benefit from erlotinib treatments. Moreover, there are also 3–15% of patients with NSCLC with wild-type EGFR which respond to erlotinib with a disease control rate (DCR) of 40–60% (6,7). Although erlotinib has been shown to improve the prognosis of patients with NSCLC in large randomized phase III studies, the majority of these patients have erlotinib-refractory disease, and thus acquire chemoresistance and suffer from cancer progression within 6–15 months of therapy (8). Therefore, there is an urgent need to elucidate the mechanisms of erlotinib resistance and to discover reliable biological targets that play important role in erlotinib resistance.

With the advanced development of whole genome and transcriptome sequencing technologies and the ENCODE project (9), it is widely accepted that the majority of genomic DNA is represented in processed transcripts lacking protein coding ability (10). Long non-coding RNAs (lncRNAs) are a group of non-coding RNAs (ncRNAs) containing >200 nucleotides, which have recently been found to play important regulatory role in various diseases (11). In recent years, emerging evidence indicates that they play important roles in regulating cellular and biological functions, for example, by controlling gene expression at the post-transcriptional level via sponging microRNAs (miRNAs or miRs) (12) and modulating transcriptional gene activation or silencing via epigenetic regulation (13). However, lncRNA RP11-838N2.4 (ENST00000581442), which is located on chromosome 18: 3466247-3478925, has been rarely reported.

Recently, increasing evidence suggests that cells may also communicate via other mechanisms in addition to these known methods, including the exchange of cellular fragments, membranes or specialized organelles, such as microvesicles, which until recently were regarded as cellular debris (14). Exosomes, which are membrane-derived vesicles that originate from endosomal multivesicular bodies, have a size range of 20–150 nm when released into the interstitial fluid. These vesicles contain protein, lipids, coding or ncRNAs derived from their donor cell cytoplasm (15) and can be taken up by other cells. Recently, some studies have suggested that exosomes from stromal cells can potentially affect the therapeutic response though the transfer of proteins and lncRNAs (16). However, whether exosomes derived from resistant cancer cells can confer drug resistance to sensitive cells still needs to be elucidated.

In this study, we investigated the contributions of exosome-transmitted lncRNA to erlotinib resistance and explored the therapeutic implications for patients with NSCLC. Our results identified the involvement of lncRNA RP11-838N2.4 in the modulation of chemotherapeutic responses by tumor cell extracellular exosome. These results suggest that exosomal lncRNA RP11-838N2.4 may be a novel target for the treatment of NSCLC.

Materials and methods

Clinical samples

In total, 78 serum samples were collected from patients with NSCLC [male/female ratio, 53/25; range of age, 41–70 (median age, 56)] who received erlotinib treatment at the Affiliated Hospital of Shandong University of Traditional Chinese Medicine (Jinan, China) between January, 2011 and June, 2014. In brief, 5 ml of venous blood from each participant was collected via venous puncture prior to the commencement of chemotherapy. Serum was segregated via a centrifugation at 1,600 × g for 10 min at room temperature within 2 h after collection, followed by a second centrifugation at 12,000 × g for 10 min at 4°C to remove the residual cellular debris. Each serum supernatant was transferred into RNase-free tubes and stored at −80°C until use. The patients were divided into the responding (CR + PR, 43 patients) and non-responding (SD + PD, 35 patients) groups according to the Response Evaluation Criteria In Solid Tumors (RECIST) (version 1.1) (17). Written informed consent was obtained from each participant prior to blood collection. The study protocol was approved by the Clinical Research Ethics Committee of the Affiliated Hospital of Shandong University of Traditional Chinese Medicine.

Stability testing of exosomal lncRNAs in serum was performed by exposing the serum to different conditions, including incubation at room temperature for 0, 3, 6, 12 and 24 h, RNase A digestion and low (pH 1.0) or high (pH 13.0) pH solution for 3 h at room temperature followed by RT-qPCR determination of RP11-838N2.4 expression.

Cells and cell culture

The human NSCLC cell lines, HCC827 and HCC4006, which harbor EGFR-activating mutations (18,19), were purchased from the Chinese Academy of Sciences (Shanghai, China). Both cell lines were cultured in RPMI-1640 medium (BioWhittaker; Lonza, Walkersville, MD, USA) supplemented with 10 mM HEPES, 1 mM L-glutamine, 100 U/ml penicillin/streptomycin (BioWittaker; Lonza) and heat-inactivated 10% fetal bovine serum (FBS; Gibco/Invitrogen Inc., Carlsbad, CA, USA) at 37°C in a humidified incubator with 5% CO2.

Reagents and treatments

Trichostatin A (TsA), RNase A and Triton X-100 were purchased from Qiagen (Waltham, MA, USA). The cells were treated with TsA for 24 h at the concentration of 2.5 nM followed by the detection of RP11-838N2.4. Rnase A were used at a working concentration of 20 µg/ml for 1 h followed by the determination of changes in the expression of lncRNA RP11-838N2.4. Triton X-100 was used at a volume ratio of 0.1% for 20 min to test the existence of vesicles.

Establishment of NSCLC erlotinib-resistant cell lines

The HCC827 and HCC4006 cells were used for the construction of erlotinib-resistant cells. Erlotinib (s1023) was purchased from Selleckchem (Houston, TX, USA). A total of 32 male BALB/C nude mice (6 weeks of age with a median weight of 17.8 g) were purchased from the Shanghai SIPPR-BK Laboratory Animal Co. Ltd. (Shanghai, China) and maintained in microisolator cages. Briefly, 32 mice were used for 4 passages of cell injection, and 8 mice were used for each passage of cells. For each passage, 4 mice were used for the construction of erlotinib-resistant HCC827 cells (HCC827/R), including 2 mice treated free of erlotinib (control) and 2 mice treated with erlotinib; the other 4 mice were used for the construction of erlotinib-resistant HCC4006 cells (HCC4006/R), including 2 mice treated free of erlotinib (control) and 2 mice treated with erlotinib. The mice were housed in a facility under controlled pathogen-free conditions at a temperature of 28°C, 50% humidity and were fed ad libitum with sterile chow food and water. All surgeries were performed under sodium pentobarbital anesthesia via intraperitoneal injection (75 mg/kg) and all efforts were made to minimize suffering. The research protocol was approved by the Shandong University of Traditional Chinese Medicine Committee on Ethics regarding the Care and Use of Laboratory Animals. Xenograft tumor volumes were evaluated by caliper measurements of two perpendicular diameters and calculated using the following formula: Volume = a x b2/2 ('a' represents length and 'b' represents width). In order to obtain erlotinib-resistant NSCLC cells, 5×106 HCC827 or HCC4006 cells were injected subcutaneously into the flanks of nude mice. When the volume of the xenografts reached 200 mm3, the mice were orally treated with erlotinib (40 mg/kg/day) following a standard schedule of 4 weeks on and 2 weeks off treatment. After one treatment course, the xenografted NSCLC cells were isolated and transplanted into nude mice again followed by erlotinib treatment. NSCLC cells from the 4th generation xenografts were isolated and confirmed to be erlotinib-resistant NSCLC cells. The volume of the 4th generation xenografts following erlotinib treatment was ~150 mm3 and ~500 mm3 for the control treatment. The established erlotinib-resistant cells were named HCC827/R and HCC4006/R respectively, while the original HCC827 and HCC4006 cells were parental cells.

Exosome isolation, labeling and RNA extraction

Exosomes were extracted from the NSCLC cell culture medium or serum samples using the ExoQuick precipitation kit (SBI; System Biosciences, Mountain View, CA, USA) according to the manufacturer's instructions. Briefly, the culture medium or serum was thawed on ice and centrifuged at 3,000 × g for 15 min to remove cells and cell debris. Subsequently, 250 µl of the supernatant was mixed with 63 µl of the ExoQuick precipitation kit and incubated at 4°C for 30 min following a brief up- and -down mix, followed by centrifugation at 1,500 × g for 30 min. The supernatant was then removed by careful aspiration, followed by another 5 min of centrifugation at 1,500 × g to remove the residual liquid. The exosome-containing pellet was subsequently re-suspended in 250 µl phosphate-buffered saline (PBS). The final pellets, containing exosomes, were collected for RNA isolation. Size distribution of exosomes was analyzed by Zetasizer (Malvern Panalytical Ltd., Malvern, UK). Purified exosomes were labeled with PKH26 Red Fluorescent Cell Linker kit for General Cell Membrane Labeling (Sigma-Aldrich, St. Louis, MO, USA) as per the manufacturer's instructions.

The extraction of RNA from the exosomes was performed using the commercial miRNeasy Serum/Plasma kit (Qiagen), and RNA extraction from the cell fraction was performed using TRIzol reagent (Invitrogen) according to the manufacturer's instructions. All RNA elution steps were carried out at 12,000 × g for 15 sec, and the RNA was finally eluted in 15 µl RNase-free ultra-pure water.

Transmission electron microscopy (TEM)

The exosome pellets were re-suspended in 50 µl PBS and a drop of the suspension was placed on a sheet of parafilm. A carbon-coated copper grid was floated on the drop for 5 min at room temperature. The grid was then removed and excess liquid was drained by touching the grid edge against a piece of clean filter paper. The grid was then placed onto a drop of 2% phosphotungstic acid with pH 7.0 for ~5 sec, and the excess liquid was drained off. The grid was allowed to dry for several minutes and then examined using a JEM-1200 EX microscope (Jeol, Akishima, Japan) at 80 kilo electron volts.

Reverse transcription-quantitative polymerase chain reaction (RT-qPCR)

Total RNA was isolated from the serum samples or cell lines using TRIzol reagent (Invitrogen). The RNA was then reverse transcribed into cDNA using the SuperScript III® (Invitrogen) and then amplified by RT-qPCR based on the TaqMan method on a Bio-Rad CFX96 Sequence Detection system (Bio-Rad, Berkeley, CA, USA) (20). The thermocy-cling condition was 95°C for 10 min, followed by 40 cycles of 95°C for 15 sec and 60°C for 1 min. The gene expression levels were normalized to GAPDH expression. The RT-qPCR results were analyzed and expressed as ΔΔCq (21). All the primer sequences were synthesized by RiboBio (Guangzhou, China) and their sequences are listed in Table I.

Table I

The sequences of the primers used in RT-qPCR and the siRNA sequences.

Table I

The sequences of the primers used in RT-qPCR and the siRNA sequences.

RT-qPCR primer namePrimer sequence (5′-3′)
RP11-838N2.4 (Forward) GTTTCCTGGAAGGGCATTTT
RP11-838N2.4 (Reverse) TCCAGCTTCTCCTTTTGCA
FOXO1 (Forward) GTGAAAACTGCGGGGAAAA
FOXO1 (Reverse) CCCCTGGACATCAGCACA
GAPDH (Forward) GCACCGTCAAGGCTGAGAAC
GAPDH (Reverse) ATGGTGGTGAAGACGCCAGT

siRNA namesiRNA sequence (5′-3′)

RP11-838N2.4 sense GCAAAUGAAAGCUACCAAU
RP11-838N2.4 antisense AUUGGUAGCUUUCAUUUGC
ENST00000424980 sense GCACAAUAUCUUUGAACUA
ENST00000424980 antisense UAGUUCAAAGAUAUUGUGC
ENST00000430635 sense CUAGAAUCCUAAAGGCAAA
ENST00000430635 antisense UUUGCCUUUAGGAUUCUAG
ENST00000412816 sense GCTGCTTTCTCGCTTGCT
ENST00000412816 antisense CCAGGGTCCTTGGTCTCA
ENST00000548172 sense CCCATGTCGAGCAGGAAG
ENST00000548172 antisense TGGTGGTTTAGCCAAAGAAT
ENST00000413504 sense GCTGCCTTCCTTTACCTTC
ENST00000413504 antisense GCATGGGAGACAGAGTTCTT
NC sense UUCUCCGAACGUGUCACGUTT
NC antisense ACGUGACACGUUCGGAGAATT
RNA oligoribonucleotides and cell transfection

Small interfering RNA against lncRNAs and negative control siRNA were synthesized by GenePharma (Shanghai, China). Constitutive active FOXO1-A3 reagent was purchased from Invitrogen. The NSCLC cells were plated at 5×104 cells/well in 24-well plates ~24 h prior to transfection. After the cells reached 30–50% confluence, transfection was carried out using Lipofectamine 3000 (Invitrogen) following the manufacturer's instructions. Transfection efficiency was evaluated in each experiment by RT-qPCR 24 h later to ensure that the cells were actually transfected. Functional experiments were then performed after sufficient transfection for 48 h. The siRNA sequences are presented in Table I.

Microarray analysis

RNA expression profiling was performed using the Agilent human lncRNA microarray V.2.0 platform (GPL18109; Agilent Technologies, Santa Clara, CA, USA). Quantile normalization and subsequent data processing were performed using Agilent Gene Spring Software 11.5. Heatmaps representing differentially regulated genes were generated using Cluster software (version 3.0) (22). The microarray analysis was performed by Beijing Genomics Institute/HuaDa-Shenzhen (Shenzhen, China).

Bioinformatics analysis

The online database of transcription factor binding profiles JASPAR (http://jaspar.genereg.net/) was used for prediction of potential transcription factor binding to the promoter region of RP11-838N2.4.

Cell viability assay

Alterations in cell viability following transfection or erlotinib treatment was assayed using the CCK8 kit (Dojindo, Rockville, MD, USA). In brief, the NSCLC cell lines were seeded into a 96-well plate in triplicate and then treated with si-RP11-838N2.4 or si-NC for different periods of time. The cell cultures were then treated with CCK8 reagent and further cultured for 2 h. The optical density at 450 nm was measured using a spectrophotometer (Thermo Electron Corp., Beverly, MA, USA). The percentage of the control samples of each cell line was calculated thereafter.

Fluorescence in situ hybridization analysis (FISH)

Nuclear and cytosolic fraction separation was performed using a PARIS kit (Life Technologies/Thermo Fisher Scientific, Waltham, MA, USA), and RNA FISH probes were designed and synthesized by RiboBio (Guangzhou, China) according to the manufacturer's instructions. Briefly, the cells were fixed in 4% formaldehyde for 15 min and then washed with PBS. The fixed cells were treated with pepsin and dehydrated through ethanol. The air-dried cells were incubated further with 40 nM of the FISH probe in hybridization buffer. Following hybridization, the slide was washed, dehydrated and mounted with Prolong Gold Antifade Reagent with DAPI for detection. The slides were visualized for immunofluorescence with an Olympus fluorescence microscope (IX73; Olympus Corp., Tokyo, Japan).

Chromatin immunoprecipitation (ChIP)

ChIP was performed using the EZ ChIPTM Chromatin Immunoprecipitation kit (Millipore, Burlington, MA, USA) according to the manufacturer's instructions. Briefly, cross-linked chromatin was sonicated into 200–1,000 bp fragments. The chromatin was immunoprecipitated using anti-FOXO1 antibodies (#2880, 1:1,000; Cell Signaling Technology, Beverly, MA, USA). RT-qPCR was conducted to detect the relative enrichment according to the method described above.

Western blot analysis

Cell lysates were prepared with RIPA buffer containing protease inhibitors (Sigma, St. Louis, MO, USA). Protein concentrations were measured with the BCA Protein Assay kit according to the manufacturer's instructions (Beyotime Institute of Biotechnology, Shanghai, China). Equal amounts of protein (25 µg) were separated by 10% sodium dodecyl sulfate-polyacrylamide gel electrophoresis and transferred onto polyvinylidene fluoride membranes (Millipore, Billerica, MA, USA). The membranes were then blocked with 5% (5 g/100 ml) non-fat dry milk in Tris-buffered saline plus Tween (TBS-T) buffer for 2 h at room temperature. The membranes were incubated overnight at 4°C with a 1:1,000 solution of antibodies: Anti-FOXO1 (#2880, 1:1,000, Cell Signaling Technology), anti-cleaved PARP (#5625, 1:1,000, Cell Signaling Technology), anti-cleaved caspase3 (#9664, 1:1,000, Cell Signaling Technology), anti-CD9 (#13403, 1:1,000, Cell Signaling Technology) and anti-β-actin (#4970, 1:1,000, Cell Signaling Technology). The horseradish peroxidase-conjugated (HRP) anti-rabbit antibody (#7074, 1:5,000, Cell Signaling Technology) was used as secondary antibody for immunostaining for 1 h at room temperature.

Statistical analysis

The Mann-Whitney U test, or Kruskal-Wallis test (post hoc Mann-Whitney U test with Bonferroni's correction) was used for evaluating the differences among clinical cohort groups or cell groups. Receiver operating characteristic (ROC) curves and the area under the curve (AUC) were established to discriminate patients with NSCLC responding to treatment from those not responding using MedCalc (MedCalc Software bvba, Ostend, Belgium). Count dates were described as frequency and examined using Fisher's exact test. All statistical analyses were performed with SPSS software (version 17.0, SPSS Incorporation, Chicago, IL, USA). The package plots and function heatmap in R software were used for mapping. Error bars in figures represent the means ± standard deviation (SD). The results were considered statistically significant at P<0.05.

Results

lncRNA RP11-838N2.4 is upregulated in erlotinib-resistant NSCLC cells

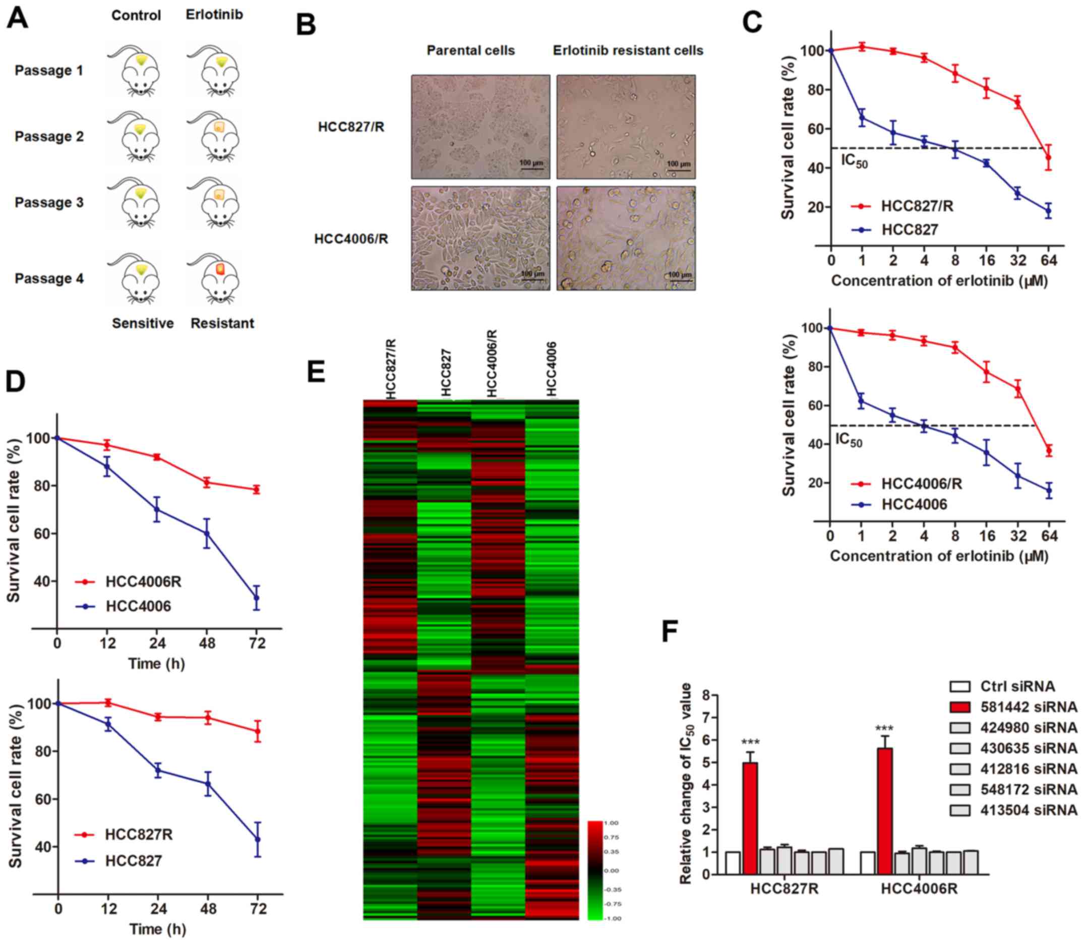
To identify the potential lncRNAs that regulate erlotinib resistance in NSCLC, we established erlotinib-resistant cell lines. HCC827 and HCC4006 cells are known to be sensitive to erlotinib treatment, as they harbor EGFR activating mutations in the tyrosine kinase domain, precisely in exon 19. To obtain erlotinib-resistant cells, we grafted HCC827 and HCC4006 cells into nude mice and performed cycles of erlotinib treatment along with serial passaging in vivo (Fig. 1A). NSCLC xenografts from the 4th passage exhibited a poor response to erlotinib treatment. Resistant NSCLC cells were isolated from these xenografts and termed HCC827/R and HCC4006/R cells, respectively. As shown in Fig. 1B, both erlotinib-resistant cells exhibited specific morphological changes, including loss of cell polarity causing a spindle-cell morphology, increased intercellular separation signifying the loss of intercellular adhesion and the increased formation of pseudopodia. Compared with the parental cells, these established resistant cells were less responsive to erlotinib treatment, as evidenced by increased IC50 values and an enhanced cell viability (Fig. 1C and D).

Figure 1

Identification of the upregulation of lncRNA RP11-838N2.4. Schematic presentation of the establishment of erlotinib-resistant cell lines. The yellow-marked images in mice of passage 1 or the control group illustrate the parental NSCLC cells which are sensitive to erlotinib, and the red-marked images illustrate the cells that are becoming resistant following continuous treatment with erlotinib at advanced passages. (B) The erlotinib-resistant cell lines, HCC827/R and HCC4006/R, exhibited specific morphological changes. (C) The IC50 value of erlotinib was detected for both sensitive and resistant cells by cell viability assay. (D) The cell viability of both erlotinib-resistant and sensitive cells was also detected. (E) lncRNA microarray data of erlotinib-resistant and parental cells are presented in a heatmap. (F) Determination of IC50 values of erlotinib for both erlotinib-resistant cell lines cells following transfection with various siRNAs. ***P<0.001 compared to Ctrl siRNA.

By using the parental and erlotinib-resistant cell lines, we performed an lncRNA microarray assay to identify the dysregulated lncRNAs between them. The heatmap created revealed significant differentially expressed lncRNAs between the NSCLC parental and resistant cell lines (Fig. 1E), which were then subjected to validation by RT-qPCR using sensitive and resistant NSCLC cells. From the 6 upregulated lncRNAs validated in the first round of experiments (Table II), we validated that the interference of lncRNA RP11-838N2.4 (ENST00000581442) reversed erlotinib resistance in erlotinib-resistant cells, while the other 5 lncRNAs exerted minimal effects (Fig. 1F). Therefore, we focused on the functional role of lncRP11-838N2.4 in this study.

Table II

Fold change of deregulated lncRNAs between erlotinib-resistant cells and parental cells.

Table II

Fold change of deregulated lncRNAs between erlotinib-resistant cells and parental cells.

lncRNAAverage fold change in HCC827R/HCC827 cellsAverage fold change in HCC4006R/HCC4006 cells
ENST000005814426.081.69
ENST000004249805.883.02
ENST000004306354.763.35
ENST000004128162.583.05
ENST000005481723.592.39
ENST000004135043.772.43
lncRP11-838N2.4 is regulated by FOXO1 in erlotinib-resistant cells

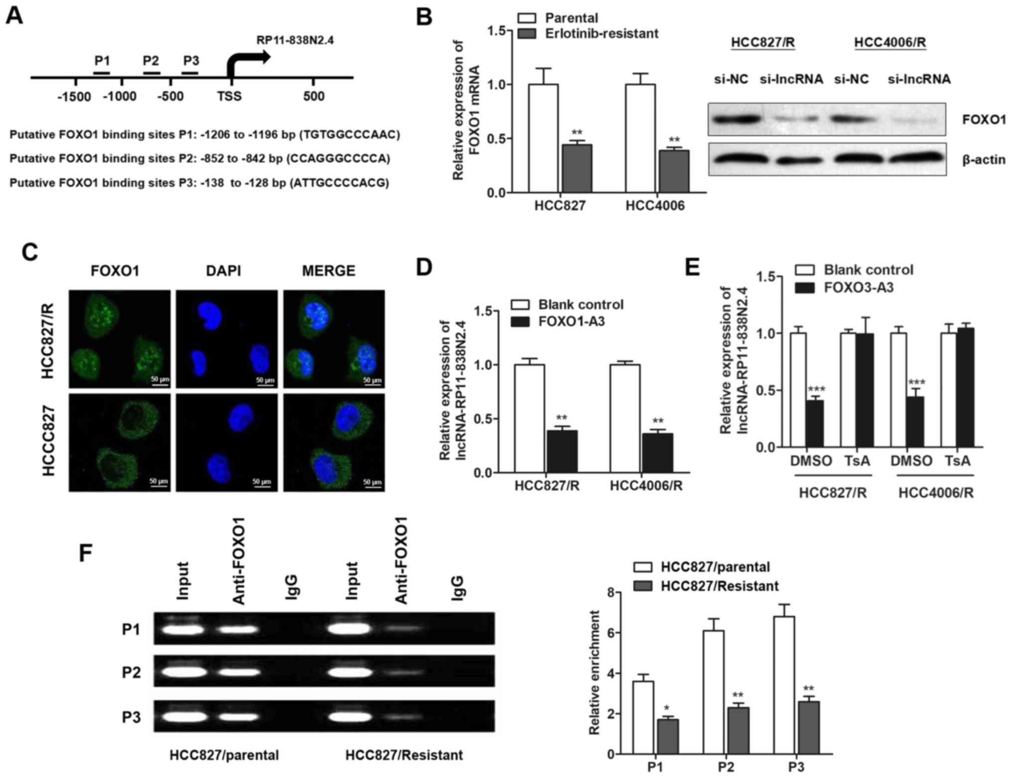
Increasing evidence has revealed that several key transcription factors contribute to lncRNA dysregulation in the human cancer cells (23,24). We then sought to determine whether the dysregulation of lncRNA RP11-838N2.4 in erlotinib-resistant cells is due to the activation or silencing of upstream factors. Three DNA binding elements at the promoter region of lncRNA RP11-838N2.4 were predicted for FOXO1 by JASPAR (Fig. 2A). RT-qPCR and western blot analysis revealed that FOXO1 expression was downregulated in erlotinib-resistant cells when compared with the parental cells at both the transcript and protein levels (Fig. 2B). Consistently, immunofluorescence assay revealed that FOXO1 was less enriched in the nucleus of HCC827 erlotinib-resistant NSCLC cells in contrast to the parental cells (Fig. 2C). Moreover, constitutively active FOXO1-A3 markedly inhibited the lncRNA RP11-838N2.4 expression levels in both erlotinib-resistant cells (Fig. 2D). Previously, FOXO1 has been reported to act as a transcription inhibitor by recruiting histone deacetylase (25). Thus, we then investigated whether FOXO1 functions in a similar manner. As expected, treatment with TsA, a well-known histone deacetylase inhibitor, abrogated the effects of FOXO1 (Fig. 2E). We also performed ChIP assay to further verify the enrichment of FOXO1 at the promoter region of lncRNA RP11-838N24. As expected, FOXO1 was enriched and the enrichment was significantly depressed in the HCC827/R cells (Fig. 2F). Taken together, these results identified that lncRNA RP11-838N2.4 was inactivated by FOXO1 in erlotinib-resistant cell lines.

Figure 2

lncRNA RP11-838N2.4 is negatively regulated by FOXO1. (A) FOXO1 binding site prediction in the lncRNA RP11-838N2.4 promoter region using JASPAR. (B) FOXO1 mRNA and protein levels were detected by RT-qPCR and western blot analysis, respectively, in erlotinib-resistant and parental cell lines. **P<0.01 compared to parental cells. (C) FISH assay revealed a lower enriched level of FOXO1 gene in the nucleus of HCC827/R cells. (D) lncRNA RP11-838N2.4 was detected by RT-qPCR in cells treated with active FOXO1-A3 or the blank controls for 48 h. **P<0.01 compared to blank control. (E) RT-qPCR analysis of lncRP11-838N2.4 in erlotinib-resistant cells after co-treatment of FOXO1-A3 and TsA (100 nM), or FOXO1-A3 and DMSO (control for FOXO1-A3) for 48 h. ***P<0.001 compared to blank control. (F) ChIP assay was performed to detect the relative enrichment of FOXO1 on the promoter region of lncRNA RP11-838N2.4 in both the HCC827 parental and resistant cells. *P<0.05, **P<0.01 compared to parental cells.

lncRNA RP11-838N2.4 is required for the erlotinib resistance of NSCLC cells

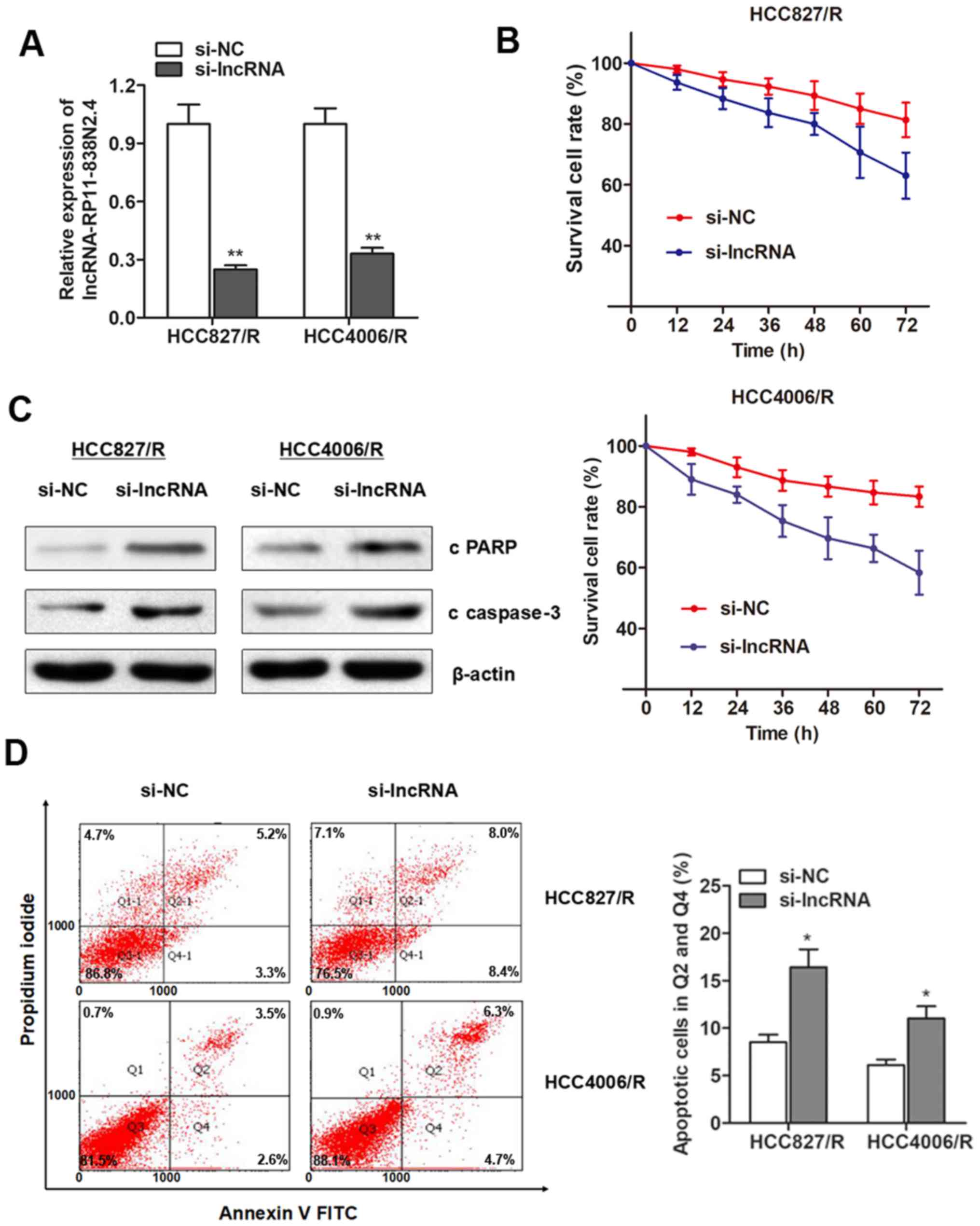
To investigate whether lncRP11-838N2.4 is essential for the erlotinib resistance of NSCLC cells, we performed loss-of-function assay. siRNAs against lncRNA cRP11-838N2.4 was synthesized and incorporated into erlotinib-resistant cells. As shown in Fig. 3A, lncRNA RP11-838N2.4 was markedly silenced in both cell lines. Compared with the response of the control group, the silencing of lncRNA RP11-838N2.4 promoted cellular cytotoxicity induced by erlotinib treatment (Fig. 3B). Moreover, the knockdown of lncRNA RP11-838N2.4 induced an increase in the protein expression levels of cleaved PARP (c PARP) and cleaved caspase3 (c caspase-3) following treatment with erlotinib (Fig. 3C). In addition, flow cytometry indicated that lncRNA RP11-838N2.4 silencing significantly promoted the proportion of apoptotic cells following treatment with erlotinib in the two resistant cell lines (Fig. 3D). Collectively, these results suggest that lncRNA RP11-838N2.4 is essential for the development of erlotinib resistance.

Figure 3

lncRNA RP11-838N2.4 is essential for the erlotinib resistance of NSCLC cells. RT-qPCR validation of the silencing effect of lncRNA RP11-838N2.4 following transfection with specific interference silencing RNAs. **P<0.01 compared to si-NC. (B) lncRNA RP11-838N2.4 knockdown promoted apoptosis induced by erlotinib treatment in both erlotinib-resistant cell lines. (C) Western blot analysis was used to evaluate the effects of lncRNA RP11-838N2.4 knockdown on cleaved PARP and caspase-3. (D) Flow cytometry assay for cell apoptosis induced by the knockdown of lncRNA RP11-838N2.4. *P<0.05 compared to si-NC.

Extracellular lncRNA RP11-838N2.4 is transferred through incorporation into exosomes

Exosomes can be actively secreted from a variety of cell types, and lncRNAs contained in exosomes can be secreted into the culture medium (26). In order to investigate whether lncRNA RP11-838N2.4 is secreted through packaging into exosomes, we detected changes in the expression level of lncRNA RP11-838N2.4 following treatment with RNase A. As shown in Fig. 4A, the expression level of lncRNA RP11-838N2.4 in the culture medium was minimally influenced upon RNase treatment; however it was significantly decreased following treatment with RNase and Triton X-100 simultaneously, suggesting that this lncRNA was protected by the membrane instead of being directly secreted. To validate these results, we purified and extracted exosomes from the culture medium. The representative micrograph obtained by TEM revealed vesicles with a round or oval membrane, and a diameter of 20–200 nm by TEM (Fig. 4B). Exosomes with a size ranging from 30–150 nm in diameter accounted for 75%, with the median value was 57.89 nm (Fig. 4C). Western blot analysis further confirmed their identity by enriched exosome proteins, such as CD63 and CD9 (Fig. 4D). Subsequently, we determined whether lncRNA RP11-838N2.4 was incorporated into exosomes. Exosomes were isolated from the culture medium with the ExoQuick purification kit followed by RT-qPCR. As expected, lncRNA RP11-838N2.4 was detectable, and its expression level was significantly higher in the culture medium collected from erlotinib-resistant cells than in the culture medium from the parental cells (Fig. 4E). These findings strongly indicated that extracellular lncRNA RP11-838N2.4 was released by packaging into exosomes.

Figure 4

Extracellular lncRNA RP11-838N2.4 was packaged into exosomes in NSCLC cells. RT-qPCR was performed to detect the expression level of lncRNA RP11-838N2.4 following treatment with 1 µg/ml RNase alone or in combination with 0.1% Triton X-100 for 30 min. *P<0.05, **P<0.01 compared to control group. (B) TEM scanning showed the exosomes images released by the HCC827/R and HCC4006/R cells. (C) Size distribution of exosomes was analyzed by Zetasizer. (D) Exosomal protein markers (CD63 and CD9) detection by western blot analysis from purified exosomes (Exo) and exosome-depleted supernatant (Exo-D). (E) RT-qPCR assay for the expression level of exosomal lncRNA RP11-838N2.4 in both erlotinib-sensitive cell lines. ***P<0.001 compared to parental cells.

Exosome-mediated transfer of lncRNA RP11-838N2.4 induces erlotinib resistance

To identify whether lncRP11-838N2.4 regulates erlotinib resistance through the delivery of exosomes, we proved that lncRNA RP11-838N2.4 contained in exosomes can be taken up by recipient cells using two approaches. Firstly, we examined whether the secreted exosomes could be taken up by recipient cells by labeling isolated exosomes with PKH26 dye from HCC827/R cells. The labeled exosomes were then added and incubated with the HCC827 and HCC4006 parental cells. As shown in Fig. 5A, the majority of the recipient cells exhibited a red signal under a confocal microscope. Secondly, we examined whether these exosomes could deliver lncRNA RP11-838N2.4 to recipient cells similar to the intercellular transfer of other ncRNAs as previously reported (27). RT-qPCR revealed an increased expression of lncRNA RP11-838N2.4 in both recipient cells incubated with exosomes from the HCC827/R cells (Fig. 5B). Thus, we verified that lncRNA RP11-838N2.4 contained in exosomes could be taken by recipient cells.

Figure 5

Exosome-mediated transfer of lncRNA RP11-838N2.4 induces erlotinib resistance. (A) Intercellular trafficking of exosomes among different cell lines by isolated exosomes labeled with PKH26 dye. (B) RT-qPCR assay for the detection of exosomal lncRNA RP11-838N2.4 in cells treated with extracted exosomes or the blank control for 48 h. *P<0.05 compared to blank control group. (C) CCK-8 assay used for the detection of cell viability in the two cell lines following treatment with extracted exosomes or the blank control for 48 h. (D) Knockdown of lncRNA RP11-838N2.4 abrogated the effects induced by exosome treatment as evidenced by CCK-8 assay.

Subsequently, we determined whether the HCC827 and HCC4006 cells with elevated exosomal lncRNA RP11-838N2.4 expression levels exhibit an increased resistance to erlotinib treatment compared with the control cells. As expected, both recipient cell lines exhibited decreased cell death compared with the control cells when treated with erlotinib (Fig. 5C). However, the knockdown of lncRNA RP11-838N2.4 in the parental cells abrogated this effect (Fig. 5D), indicating that the increased erlotinib-resistant potency was induced by treatment with exosomal lncRNA RP11-838N2.4.

Serum exosomal lncRNA RP11-838N2.4 level is upregulated in erlotinib-resistant patients

We attempted to determine the expression level of exosomal lncRNA RP11-838N2.4 in 78 serum samples from patients with advanced NSCLC receiving erlotinib treatment. Patients were divided into the responding (CR + PR, 43 patients) and non-responding (SD + PD, 35 patients) groups according to the Response Evaluation Criteria In Solid Tumors (RECIST) (version 1.1) (17). We found that the serum exosomal lncRNA RP11-838N2.4 level was significantly higher in patients who did not respond to treatment than in those who responded to erlotinib (Fig. 6A). Since a better stability was a critical prerequisite for tumor markers, we then examined the stability of lncRNA RP11-838N2.4 in serum exosomes by exposing exosomes to different conditions, including incubation at room temperature for 0, 3, 6, 12 and 24 h, RNase A digestion, and low (pH 1.0) or high (pH 13.0) pH solution for 3 h at room temperature. Our results revealed that the exosomal lncRNA RP11-838N2.4 expression level was not significantly affected by any of the experimental conditions (Fig. 6B–D), indicating that exosomal lncRNAs were stable in serum exosomes. We then investigated the diagnostic potential of lncRNA RP11-838N2.4 by performing ROC analysis. As shown in Fig. 6E, the AUC, diagnostic sensitivity and specificity reached 0.754, 74.5 and 67.3% with the established cut-offs (0.09), respectively. Under this stratification criteria (0.09), patients were divided into the low and a high lncRNA RP11-838N2.4 expression groups, and the proportion of patients not responding to chemotherapy was significantly higher in the high exosomal lncRNA RP11-838N2.4 expression group than in the low expression group (Fig. 6F). Taken together, serum exosomal lncRNA RP11-838N2.4 was also dysregulated in patients with NSCLC in addition to the in vitro observations. However, further investigations of clinical value are warranted.

Figure 6

Serum exosomal lncRNA RP11-838N2.4 is associated with erlotinib resistance in patients with non-small cell lung cancer (NSCLC). (A) RT-qPCR analysis of lncRNA RP11-838N2.4 in patients responding or not responding to erlotinib treatment. (B-D) The exosomal lncRNA RP11-838N2.4 expression level was not significantly influenced by (B) the exposure time, (C) RNase A digestion or (D) pH values. (E) Receiver operating characteristic (ROC) curve analysis of the diagnostic value of exosomal lncRNA RP11-838N2.4 in patients with NSCLC receiving erlotinib treatment. Arrow indicates the position of cut-off value (0.09). (F) RT-qPCR revealed that the proportion of patients that exhibited resistance to erlotinib therapy was significantly higher in the high lncRNA RP11-838N2.4 expression groups than in the low expression group.

Discussion

Extensive efforts in the past have contributed to the understanding of both the molecular and cellular mechanisms of chemoresistance, one of the major causes for the failure of treatment of advanced cancer types. However, little progress has been made ever since (28). In this study, we established erlotinib-resistant cell lines, and further investigated the functional association between erlotinib resistance and specific lncRNAs. Our data revealed that lncRNA RP11-838N2.4 was inactivated by FOXO1, and was upregulated in erlotinib-resistant cells. More importantly, we revealed that extracellular lncRNA RP11-838N2.4 was transferred through incorporation into exosomes, and exosomal lncRNA RP11-838N2.4 incubation promoted the erlotinib resistance of parental cells. Clinically, the serum exosomal lncRNA RP11-838N2.4 level was associated with erlotinib response in patients with NSCLC.

EGFR is critical in proliferation and survival pathways, and activating mutations are often observed in NSCLC (29). EGFR mutations occur more frequently in Asian patients compared with Caucasian patients (30,31). Erlotinib, the second EGFR TKI evaluated in NSCLC, was approved by the FDA in November, 2004 based on the results of the BR.21 trial conducted by the National Cancer Institute of Canada Clinical Trials Group. Erlotinib has exhibited efficacy as a second-/third-line treatment for advanced NSCLC, and superior first-line efficacy versus chemotherapy in EGFR mutation-positive disease (32–34). However, acquired resistance, defined as progression after initial benefits are observed, to targeted therapies inevitably occurs (35). Therefore, breakthroughs are required in the understanding and treatment of acquired erlotinib resistance in NSCLC, particularly for patients with EGFR mutant and ALK rearrangement-positive sites. In this study, we established two erlotinib-resistant NSCLC cell lines, which exhibited specific morphological changes, including the loss of cell polarity, increased intercellular separation, and increased formation of pseudopodia. These changes strongly indicate that chemoresistant cells undergo an epithelial-mesenchymal transition (EMT) process. Previous studies have also demonstrated that cancer cells with aquired chronic chemoresistance undergo EMT in various cancer types (36–38). Thus, the role of lncRNA RP11-838N2.4 in erlotinib-induced EMT warrants further investigation in our subsequent studies.

Exosomes are nano-sized vesicles released upon the fusion of multivesicular bodies with plasma membranes in a variety of mammalian cells (39). In fact, exosomes exist extensively in body fluids, such as blood, urine, ascites and amnionic fluid. Exosomes consist of lipid bilayer membranes and numerous molecular constituents of their original cells, including proteins and nucleic acids (40). They have been described as a means of communication between tumor cells and other cell types, through the transfer of constituents, such as lncRNAs (41). lncRNAs have gained marked attention in recent years due to their aberrant expression in a wide range of cancers and their multiple roles in cancer progression, invasion and resistance. lncRNAs can act as activators or inhibitors to participate in a variety of biological processes via interacting with DNAs, mRNAs, miRNAs or proteins (42). lncRNAs can be protected by exosomes from degradation in the circulation and can be useful for monitoring cancer at the early stage (43,44). Therefore, in this study, we performed microarray analysis to identify the potential dysregulated lncRNAs in erlotinib-resistant cells in contrast to the parental NSCLC cell lines. By using two-step approaches, we finally identified lncRNA RP11-838N2.4 as a potential lncRNA participating in erlotinib resistance. Moreover, our integrated research also revealed that this lncRNA can be packaged into exosomes when released into the extracellular culture medium. A previous study by Liu et al demonstrated that lncRNA RP11-838N2.4 enhanced the cytotoxic effects of temozolomide and reversed temozolomide resistance in glioma cells (45). This suggests that lncRNA RP11-838N2.4 may be an active regulator during the formation of chemoresistance, which is consistent with our conclusion. Other 5 potential preliminary identified lncRNAs, which have not been previously reported, were excluded as they exhibited minimal effects on erlotinib resistance.

We also verified whether lncRNA RP11-838N2.4 was incorporated into exosomes, and whether these exosomes containing lncRNA RP11-838N2.4 could mediate erlotinib resistance. Its expression in the culture medium was minimally influenced by the treatment with RNase alone, but was markedly suppressed following treatment with RNase and Triton X-100 simultaneously, suggesting that this lncRNA was contained in vesicles, such as exosomes. Moreover, cDNA detection with RT-qPCR from the extracted exosomes in the culture medium revealed that the epxression lncRNA RP11-838N2.4 was detectable and markedly increased in the culture medium of erlotinib-resistant cells. Treatment of the parental cells with exosomes containing lncRNA RP11-838N2.4 induced an enhanced erlotinib resistance. To conclude, lncRNA RP11-838N2.4 participated in the development of resistance to erlotinib through exosome-mediated transfer. Moreover, we should state that the two NSCLC cell lines, HCC827 and HCC4006, were inconsistent used for some experimental validation, which is a limitation of our work.

Based on the functional observations, we then determined the exosomal lncRNA RP11-838N2.4 level in clinical serum samples. Several attempts have been made to use lncRNAs in serum or plasma as useful predictors in NSCLC (46,47). Nevertheless, these potential tumor biomarkers are often found in relatively low abundance and are impeded by the complexity of bodily fluids. The release of exosomes into the extracellular space affords an opportunity to examine exosomes in body fluids, such as blood and urine. Most importantly, exosomes contain nucleic acids and proteins, reflecting the characteristics of cancer cells, which provides us with the development of highly sensitive diagnostic strategies in a non-invasive manner (48). Emerging evidence has uncovered the unique properties of exosomes, including their ability to embed specific lncRNAs, their stability and easy detection in the circulatory system (49,50). As expected, our data clearly indicated that the exosomal lncRNA RP11-838N2.4 level was upregulated in erlotinib-resistant patients, and was associated with erlotinib response.

In conclusion, the findings of this study suggested that the exosome-mediated transfer of lncRNA RP11-838N2.4 induced erlotinib resistance in NSCLC cells. Therefore, lncRNA RP11-838N2.4 can act as a potential therapeutic target which may be used to overcome erlotinib resistance, thus enhancing the clinical benefits of erlotinib therapy in patients with NSCLC.

Acknowledgments

Not applicable.

Funding

This study was supported by the National Natural Science Foundation of China (grant nos. 81704071, 81273704 and 81273702), the Taishan Scholar Program of Shandong Province in China of Pulmonary disease of traditional Chinese Medicine (grant no. ts201712096), the Natural Science Foundation of Shandong Province (grant nos. ZR2017BH027, ZR2016HB19 and ZR2012HM093), the Innovation Project of Shandong Academy of Medical Sciences, the Project of Scientific and Technological Development Program of Shandong Province (grant no. 2010GSF10242), the Project of Scientific and Technological Development Program of Traditional Chinese Medicine of Shandong Province (2017-180, 2011-038, 2009Z004-1, 2007-037 and 2003-43) and the Technology Program of Shandong Academy of Medical Sciences (grant no. 2015-31).

Availability of data and materials

The analyzed data sets generated during the study are available from the corresponding author on reasonable request.

Authors' contributions

WZ, XC, and JY collected clinical samples and performed the in vitro and in vivo assays; WZ and XC created a draft of the manuscript; XL and QQ analyzed and interpreted the data and performed statistical analysis; WZ and WQ conceived and designed the study. All authors have read and approved the final manuscript.

Ethics approval and consent to participate

For the use of patient samples, the study protocol was approved by the Clinical Research Ethics Committee of the Affiliated Hospital of Shandong University of Traditional Chinese Medicine. Written informed consent was obtained from each participant prior to tissue collection. For the use of animals, the research protocol was approved by the Shandong University of Traditional Chinese Medicine Committee on Ethics regarding the Care and Use of Laboratory Animals.

Consent for publication

Not applicable.

Competing interests

The authors declare that they have no competing interests.

References

1 

Torre LA, Bray F, Siegel RL, Ferlay J, Lortet-Tieulent J and Jemal A: Global cancer statistics, 2012. CA Cancer J Clin. 65:87–108. 2015. View Article : Google Scholar

2 

Ettinger DS, Akerley W, Bepler G, Blum MG, Chang A, Cheney RT, Chirieac LR, D'Amico TA, Demmy TL, Ganti AK, et al: NCCN Non-Small Cell Lung Cancer Panel Members: Non-small cell lung cancer. J Natl Compr Canc Netw. 8:740–801. 2010. View Article : Google Scholar

3 

Pastorino U: Lung cancer screening. Br J Cancer. 102:1681–1686. 2010. View Article : Google Scholar

4 

Gettinger S and Lynch T: A decade of advances in treatment for advanced non-small cell lung cancer. Clin Chest Med. 32:839–851. 2011. View Article : Google Scholar

5 

Ciardiello F and Tortora G: EGFR antagonists in cancer treatment. N Engl J Med. 358:1160–1174. 2008. View Article : Google Scholar

6 

Zhu CQ, da Cunha Santos G, Ding K, Sakurada A, Cutz JC, Liu N, Zhang T, Marrano P, Whitehead M, Squire JA, et al: National Cancer Institute of Canada Clinical Trials Group Study BR.21: Role of KRAS and EGFR as biomarkers of response to erlotinib in National Cancer Institute of Canada Clinical Trials Group Study BR.21. J Clin Oncol. 26:4268–4275. 2008. View Article : Google Scholar

7 

Horiike A, Yamamoto N, Tanaka H, Yanagitani N, Kudo K, Ohyanagi F, Ono A, Naito T, Murakami H, Horai T, et al: Phase II study of erlotinib for acquired resistance to gefitinib in patients with advanced non-small cell lung cancer. Anticancer Res. 34:1975–1981. 2014.

8 

Lee JY, Sun JM, Lim SH, Kim HS, Yoo KH, Jung KS, Song HN, Ku BM, Koh J, Bae YH, et al: A phase Ib/II study of afatinib in combination with nimotuzumab in non-small cell lung cancer patients with acquired resistance to gefitinib or erlotinib. Clin Cancer Res. 22:2139–2145. 2016. View Article : Google Scholar

9 

ENCODE Project Consortium: An integrated encyclopedia of DNA elements in the human genome. Nature. 489:57–74. 2012. View Article : Google Scholar

10 

Zhuo W, Zhang L, Zhu Y, Xie Q, Zhu B and Chen Z: Valproic acid, an inhibitor of class I histone deacetylases, reverses acquired Erlotinib-resistance of lung adenocarcinoma cells: A Connectivity Mapping analysis and an experimental study. Am J Cancer Res. 5:2202–2211. 2015.

11 

Zhang S, Qin C, Cao G, Xin W, Feng C and Zhang W: Systematic analysis of long noncoding RNAs in the senescence-accelerated mouse prone 8 brain using RNA sequencing. Mol Ther Nucleic Acids. 5:e3432016. View Article : Google Scholar

12 

Djebali S, Davis CA, Merkel A, Dobin A, Lassmann T, Mortazavi A, Tanzer A, Lagarde J, Lin W, Schlesinger F, et al: Landscape of transcription in human cells. Nature. 489:101–108. 2012. View Article : Google Scholar

13 

Li P, Zhang X, Wang H, Wang L, Liu T, Du L, Yang Y and Wang C: MALAT1 is associated with poor response to oxaliplatin-based chemotherapy in colorectal cancer patients and promotes chemo-resistance through EZH2. Mol Cancer Ther. 16:739–751. 2017. View Article : Google Scholar

14 

Lee TH, D'Asti E, Magnus N, Al-Nedawi K, Meehan B and Rak J: Microvesicles as mediators of intercellular communication in cancer - the emerging science of cellular 'debris'. Semin Immunopathol. 33:455–467. 2011. View Article : Google Scholar

15 

Théry C, Ostrowski M and Segura E: Membrane vesicles as conveyors of immune responses. Nat Rev Immunol. 9:581–593. 2009. View Article : Google Scholar

16 

Santos JC, Ribeiro ML, Sarian LO, Ortega MM and Derchain SF: Exosomes-mediate microRNAs transfer in breast cancer chemo-resistance regulation. Am J Cancer Res. 6:2129–2139. 2016.

17 

Eisenhauer EA, Therasse P, Bogaerts J, Schwartz LH, Sargent D, Ford R, Dancey J, Arbuck S, Gwyther S, Mooney M, et al: New response evaluation criteria in solid tumours: revised RECIST guideline (version 1.1). Eur J Cancer. 45:228–247. 2009. View Article : Google Scholar

18 

Fustaino V, Presutti D, Colombo T, Cardinali B, Papoff G, Brandi R, Bertolazzi P, Felici G and Ruberti G: Characterization of epithelial-mesenchymal transition intermediate/hybrid phenotypes associated to resistance to EGFR inhibitors in non-small cell lung cancer cell lines. Oncotarget. 8:103340–103363. 2017. View Article : Google Scholar

19 

Presutti D, Santini S, Cardinali B, Papoff G, Lalli C, Samperna S, Fustaino V, Giannini G and Ruberti G: MET gene amplification and MET receptor activation are not sufficient to predict efficacy of combined MET and EGFR inhibitors in EGFR TKI-resistant NSCLC cells. PLoS One. 10:e01433332015. View Article : Google Scholar

20 

Xu SY, Huang X and Cheong KL: Recent advances in marine algae polysaccharides: Isolation, structure, and activities. Mar Drugs. 15:152017. View Article : Google Scholar

21 

Livak KJ and Schmittgen TD: Analysis of relative gene expression data using real-time quantitative PCR and the 2(-Delta Delta C(T)) Method. Methods. 25:402–408. 2001. View Article : Google Scholar

22 

de Hoon MJ, Imoto S, Nolan J and Miyano S: Open source clustering software. Bioinformatics. 20:1453–1454. 2004. View Article : Google Scholar

23 

Xu TP, Liu XX, Xia R, Yin L, Kong R, Chen WM, Huang MD and Shu YQ: SP1-induced upregulation of the long noncoding RNA TINCR regulates cell proliferation and apoptosis by affecting KLF2 mRNA stability in gastric cancer. Oncogene. 34:5648–5661. 2015. View Article : Google Scholar

24 

Hirata H, Hinoda Y, Shahryari V, Deng G, Nakajima K, Tabatabai ZL, Ishii N and Dahiya R: Long noncoding RNA MALAT1 promotes aggressive renal cell carcinoma through Ezh2 and interacts with miR-205. Cancer Res. 75:1322–1331. 2015. View Article : Google Scholar

25 

Schmidt M, Fernandez de Mattos S, van der Horst A, Klompmaker R, Kops GJ, Lam EW, Burgering BM and Medema RH: Cell cycle inhibition by FoxO forkhead transcription factors involves downregulation of cyclin D. Mol Cell Biol. 22:7842–7852. 2002. View Article : Google Scholar

26 

Pefanis E, Wang J, Rothschild G, Lim J, Kazadi D, Sun J, Federation A, Chao J, Elliott O, Liu ZP, et al: RNA exosome-regulated long non-coding RNA transcription controls super-enhancer activity. Cell. 161:774–789. 2015. View Article : Google Scholar

27 

Kogure T, Lin WL, Yan IK, Braconi C and Patel T: Intercellular nanovesicle-mediated microRNA transfer: A mechanism of environmental modulation of hepatocellular cancer cell growth. Hepatology. 54:1237–1248. 2011. View Article : Google Scholar

28 

Wang Z, Wang N, Li W, Liu P, Chen Q, Situ H, Zhong S, Guo L, Lin Y, Shen J, et al: Caveolin-1 mediates chemoresistance in breast cancer stem cells via β-catenin/ABCG2 signaling pathway. Carcinogenesis. 35:2346–2356. 2014. View Article : Google Scholar

29 

Ripamonti F, Albano L, Rossini A, Borrelli S, Fabris S, Mantovani R, Neri A, Balsari A, Magnifico A and Tagliabue E: EGFR through STAT3 modulates ΔN63α expression to sustain tumor-initiating cell proliferation in squamous cell carcinomas. J Cell Physiol. 228:871–878. 2013. View Article : Google Scholar

30 

Rosell R, Moran T, Queralt C, Porta R, Cardenal F, Camps C, Majem M, Lopez-Vivanco G, Isla D, Provencio M, et al: Spanish Lung Cancer Group: Screening for epidermal growth factor receptor mutations in lung cancer. N Engl J Med. 361:958–967. 2009. View Article : Google Scholar

31 

Shigematsu H, Lin L, Takahashi T, Nomura M, Suzuki M, Wistuba II, Fong KM, Lee H, Toyooka S, Shimizu N, et al: Clinical and biological features associated with epidermal growth factor receptor gene mutations in lung cancers. J Natl Cancer Inst. 97:339–346. 2005. View Article : Google Scholar

32 

Shepherd FA, Rodrigues Pereira J, Ciuleanu T, Tan EH, Hirsh V, Thongprasert S, Campos D, Maoleekoonpiroj S, Smylie M, Martins R, et al National Cancer Institute of Canada Clinical Trials Group: Erlotinib in previously treated non-small-cell lung cancer. N Engl J Med. 353:123–132. 2005. View Article : Google Scholar

33 

Costa C, Molina MA, Drozdowskyj A, Giménez-Capitán A, Bertran-Alamillo J, Karachaliou N, Gervais R, Massuti B, Wei J, Moran T, et al: The impact of EGFR T790M mutations and BIM mRNA expression on outcome in patients with EGFR-mutant NSCLC treated with erlotinib or chemotherapy in the randomized phase III EURTAC trial. Clin Cancer Res. 20:2001–2010. 2014. View Article : Google Scholar

34 

Zhou C, Wu YL, Chen G, Feng J, Liu XQ, Wang C, Zhang S, Wang J, Zhou S, Ren S, et al: Erlotinib versus chemotherapy as first-line treatment for patients with advanced EGFR mutation-positive non-small-cell lung cancer (OPTIMAL, CTONG-0802): A multicentre, open-label, randomised, phase 3 study. Lancet Oncol. 12:735–742. 2011. View Article : Google Scholar

35 

Mani SA, Guo W, Liao MJ, Eaton EN, Ayyanan A, Zhou AY, Brooks M, Reinhard F, Zhang CC, Shipitsin M, et al: The epithelial-mesenchymal transition generates cells with properties of stem cells. Cell. 133:704–715. 2008. View Article : Google Scholar

36 

Yang AD, Fan F, Camp ER, van Buren G, Liu W, Somcio R, Gray MJ, Cheng H, Hoff PM and Ellis LM: Chronic oxaliplatin resistance induces epithelial-to-mesenchymal transition in colorectal cancer cell lines. Clin Cancer Res. 12:4147–4153. 2006. View Article : Google Scholar

37 

Li P, Zhang X, Wang L, Du L, Yang Y, Liu T, Li C and Wang C: lncRNA HOTAIR contributes to 5FU resistance through suppressing miR-218 and activating NF-κB/TS signaling in colorectal cancer. Mol Ther Nucleic Acids. 8:356–369. 2017. View Article : Google Scholar

38 

Wu W, Wang Q, Yin F, Yang Z, Zhang W, Gabra H and Li L: Identification of proteomic and metabolic signatures associated with chemoresistance of human epithelial ovarian cancer. Int J Oncol. 49:1651–1665. 2016. View Article : Google Scholar

39 

Denzer K, Kleijmeer MJ, Heijnen HF, Stoorvogel W and Geuze HJ: Exosome: From internal vesicle of the multivesicular body to intercellular signaling device. J Cell Sci. 113:3365–3374. 2000.

40 

van den Boorn JG, Dassler J, Coch C, Schlee M and Hartmann G: Exosomes as nucleic acid nanocarriers. Adv Drug Deliv Rev. 65:331–335. 2013. View Article : Google Scholar

41 

Kucharzewska P and Belting M: Emerging roles of extracellular vesicles in the adaptive response of tumour cells to microenvironmental stress. J Extracell Vesicles. 2:22013. View Article : Google Scholar

42 

Mercer TR and Mattick JS: Structure and function of long noncoding RNAs in epigenetic regulation. Nat Struct Mol Biol. 20:300–307. 2013. View Article : Google Scholar

43 

Yang H, Fu H, Xu W and Zhang X: Exosomal non-coding RNAs: A promising cancer biomarker. Clin Chem Lab Med. 54:1871–1879. 2016. View Article : Google Scholar

44 

Li Q, Shao Y, Zhang X, Zheng T, Miao M, Qin L, Wang B, Ye G, Xiao B and Guo J: Plasma long noncoding RNA protected by exosomes as a potential stable biomarker for gastric cancer. Tumour Biol. 36:2007–2012. 2015. View Article : Google Scholar

45 

Liu Y, Xu N, Liu B, Huang Y, Zeng H, Yang Z, He Z and Guo H: Long noncoding RNA RP11-838N2.4 enhances the cytotoxic effects of temozolomide by inhibiting the functions of miR-10a in glioblastoma cell lines. Oncotarget. 7:43835–43851. 2016.

46 

Tan Q, Yu Y, Li N, Jing W, Zhou H, Qiu S, Liang C, Yu M and Tu J: Identification of long non-coding RNA 00312 and 00673 in human NSCLC tissues. Mol Med Rep. 16:4721–4729. 2017. View Article : Google Scholar

47 

Tan Q, Zuo J, Qiu S, Yu Y, Zhou H, Li N, Wang H, Liang C, Yu M and Tu J: Identification of circulating long non-coding RNA GAS5 as a potential biomarker for non-small cell lung cancer diagnosisnon-small cell lung cancer, long non-coding RNA, plasma, GAS5, biomarker. Int J Oncol. 50:1729–1738. 2017. View Article : Google Scholar

48 

Kim KM, Abdelmohsen K, Mustapic M, Kapogiannis D and Gorospe M: RNA in extracellular vesicles. Wiley Interdiscip Rev RNA. 8:82017. View Article : Google Scholar

49 

Boukouris S and Mathivanan S: Exosomes in bodily fluids are a highly stable resource of disease biomarkers. Proteomics Clin Appl. 9:358–367. 2015. View Article : Google Scholar

50 

Keller S, Ridinger J, Rupp AK, Janssen JW and Altevogt P: Body fluid derived exosomes as a novel template for clinical diagnostics. J Transl Med. 9:862011. View Article : Google Scholar

Related Articles

  • Abstract
  • View
  • Download
  • Twitter
Copy and paste a formatted citation
Spandidos Publications style
Zhang W, Cai X, Yu J, Lu X, Qian Q and Qian W: Exosome-mediated transfer of lncRNA RP11‑838N2.4 promotes erlotinib resistance in non-small cell lung cancer Retraction in /10.3892/ijo.2022.5458. Int J Oncol 53: 527-538, 2018.
APA
Zhang, W., Cai, X., Yu, J., Lu, X., Qian, Q., & Qian, W. (2018). Exosome-mediated transfer of lncRNA RP11‑838N2.4 promotes erlotinib resistance in non-small cell lung cancer Retraction in /10.3892/ijo.2022.5458. International Journal of Oncology, 53, 527-538. https://doi.org/10.3892/ijo.2018.4412
MLA
Zhang, W., Cai, X., Yu, J., Lu, X., Qian, Q., Qian, W."Exosome-mediated transfer of lncRNA RP11‑838N2.4 promotes erlotinib resistance in non-small cell lung cancer Retraction in /10.3892/ijo.2022.5458". International Journal of Oncology 53.2 (2018): 527-538.
Chicago
Zhang, W., Cai, X., Yu, J., Lu, X., Qian, Q., Qian, W."Exosome-mediated transfer of lncRNA RP11‑838N2.4 promotes erlotinib resistance in non-small cell lung cancer Retraction in /10.3892/ijo.2022.5458". International Journal of Oncology 53, no. 2 (2018): 527-538. https://doi.org/10.3892/ijo.2018.4412
Copy and paste a formatted citation
x
Spandidos Publications style
Zhang W, Cai X, Yu J, Lu X, Qian Q and Qian W: Exosome-mediated transfer of lncRNA RP11‑838N2.4 promotes erlotinib resistance in non-small cell lung cancer Retraction in /10.3892/ijo.2022.5458. Int J Oncol 53: 527-538, 2018.
APA
Zhang, W., Cai, X., Yu, J., Lu, X., Qian, Q., & Qian, W. (2018). Exosome-mediated transfer of lncRNA RP11‑838N2.4 promotes erlotinib resistance in non-small cell lung cancer Retraction in /10.3892/ijo.2022.5458. International Journal of Oncology, 53, 527-538. https://doi.org/10.3892/ijo.2018.4412
MLA
Zhang, W., Cai, X., Yu, J., Lu, X., Qian, Q., Qian, W."Exosome-mediated transfer of lncRNA RP11‑838N2.4 promotes erlotinib resistance in non-small cell lung cancer Retraction in /10.3892/ijo.2022.5458". International Journal of Oncology 53.2 (2018): 527-538.
Chicago
Zhang, W., Cai, X., Yu, J., Lu, X., Qian, Q., Qian, W."Exosome-mediated transfer of lncRNA RP11‑838N2.4 promotes erlotinib resistance in non-small cell lung cancer Retraction in /10.3892/ijo.2022.5458". International Journal of Oncology 53, no. 2 (2018): 527-538. https://doi.org/10.3892/ijo.2018.4412
Follow us
  • Twitter
  • LinkedIn
  • Facebook
About
  • Spandidos Publications
  • Careers
  • Cookie Policy
  • Privacy Policy
How can we help?
  • Help
  • Live Chat
  • Contact
  • Email to our Support Team