Spandidos Publications Logo
  • About
    • About Spandidos
    • Aims and Scopes
    • Abstracting and Indexing
    • Editorial Policies
    • Reprints and Permissions
    • Job Opportunities
    • Terms and Conditions
    • Contact
  • Journals
    • All Journals
    • Oncology Letters
      • Oncology Letters
      • Information for Authors
      • Editorial Policies
      • Editorial Board
      • Aims and Scope
      • Abstracting and Indexing
      • Bibliographic Information
      • Archive
    • International Journal of Oncology
      • International Journal of Oncology
      • Information for Authors
      • Editorial Policies
      • Editorial Board
      • Aims and Scope
      • Abstracting and Indexing
      • Bibliographic Information
      • Archive
    • Molecular and Clinical Oncology
      • Molecular and Clinical Oncology
      • Information for Authors
      • Editorial Policies
      • Editorial Board
      • Aims and Scope
      • Abstracting and Indexing
      • Bibliographic Information
      • Archive
    • Experimental and Therapeutic Medicine
      • Experimental and Therapeutic Medicine
      • Information for Authors
      • Editorial Policies
      • Editorial Board
      • Aims and Scope
      • Abstracting and Indexing
      • Bibliographic Information
      • Archive
    • International Journal of Molecular Medicine
      • International Journal of Molecular Medicine
      • Information for Authors
      • Editorial Policies
      • Editorial Board
      • Aims and Scope
      • Abstracting and Indexing
      • Bibliographic Information
      • Archive
    • Biomedical Reports
      • Biomedical Reports
      • Information for Authors
      • Editorial Policies
      • Editorial Board
      • Aims and Scope
      • Abstracting and Indexing
      • Bibliographic Information
      • Archive
    • Oncology Reports
      • Oncology Reports
      • Information for Authors
      • Editorial Policies
      • Editorial Board
      • Aims and Scope
      • Abstracting and Indexing
      • Bibliographic Information
      • Archive
    • Molecular Medicine Reports
      • Molecular Medicine Reports
      • Information for Authors
      • Editorial Policies
      • Editorial Board
      • Aims and Scope
      • Abstracting and Indexing
      • Bibliographic Information
      • Archive
    • World Academy of Sciences Journal
      • World Academy of Sciences Journal
      • Information for Authors
      • Editorial Policies
      • Editorial Board
      • Aims and Scope
      • Abstracting and Indexing
      • Bibliographic Information
      • Archive
    • International Journal of Functional Nutrition
      • International Journal of Functional Nutrition
      • Information for Authors
      • Editorial Policies
      • Editorial Board
      • Aims and Scope
      • Abstracting and Indexing
      • Bibliographic Information
      • Archive
    • International Journal of Epigenetics
      • International Journal of Epigenetics
      • Information for Authors
      • Editorial Policies
      • Editorial Board
      • Aims and Scope
      • Abstracting and Indexing
      • Bibliographic Information
      • Archive
    • Medicine International
      • Medicine International
      • Information for Authors
      • Editorial Policies
      • Editorial Board
      • Aims and Scope
      • Abstracting and Indexing
      • Bibliographic Information
      • Archive
  • Articles
  • Information
    • Information for Authors
    • Information for Reviewers
    • Information for Librarians
    • Information for Advertisers
    • Conferences
  • Language Editing
Spandidos Publications Logo
  • About
    • About Spandidos
    • Aims and Scopes
    • Abstracting and Indexing
    • Editorial Policies
    • Reprints and Permissions
    • Job Opportunities
    • Terms and Conditions
    • Contact
  • Journals
    • All Journals
    • Biomedical Reports
      • Information for Authors
      • Editorial Policies
      • Editorial Board
      • Aims and Scope
      • Abstracting and Indexing
      • Bibliographic Information
      • Archive
    • Experimental and Therapeutic Medicine
      • Information for Authors
      • Editorial Policies
      • Editorial Board
      • Aims and Scope
      • Abstracting and Indexing
      • Bibliographic Information
      • Archive
    • International Journal of Epigenetics
      • Information for Authors
      • Editorial Policies
      • Editorial Board
      • Aims and Scope
      • Abstracting and Indexing
      • Bibliographic Information
      • Archive
    • International Journal of Functional Nutrition
      • Information for Authors
      • Editorial Policies
      • Editorial Board
      • Aims and Scope
      • Abstracting and Indexing
      • Bibliographic Information
      • Archive
    • International Journal of Molecular Medicine
      • Information for Authors
      • Editorial Policies
      • Editorial Board
      • Aims and Scope
      • Abstracting and Indexing
      • Bibliographic Information
      • Archive
    • International Journal of Oncology
      • Information for Authors
      • Editorial Policies
      • Editorial Board
      • Aims and Scope
      • Abstracting and Indexing
      • Bibliographic Information
      • Archive
    • Medicine International
      • Information for Authors
      • Editorial Policies
      • Editorial Board
      • Aims and Scope
      • Abstracting and Indexing
      • Bibliographic Information
      • Archive
    • Molecular and Clinical Oncology
      • Information for Authors
      • Editorial Policies
      • Editorial Board
      • Aims and Scope
      • Abstracting and Indexing
      • Bibliographic Information
      • Archive
    • Molecular Medicine Reports
      • Information for Authors
      • Editorial Policies
      • Editorial Board
      • Aims and Scope
      • Abstracting and Indexing
      • Bibliographic Information
      • Archive
    • Oncology Letters
      • Information for Authors
      • Editorial Policies
      • Editorial Board
      • Aims and Scope
      • Abstracting and Indexing
      • Bibliographic Information
      • Archive
    • Oncology Reports
      • Information for Authors
      • Editorial Policies
      • Editorial Board
      • Aims and Scope
      • Abstracting and Indexing
      • Bibliographic Information
      • Archive
    • World Academy of Sciences Journal
      • Information for Authors
      • Editorial Policies
      • Editorial Board
      • Aims and Scope
      • Abstracting and Indexing
      • Bibliographic Information
      • Archive
  • Articles
  • Information
    • For Authors
    • For Reviewers
    • For Librarians
    • For Advertisers
    • Conferences
  • Language Editing
Login Register Submit
  • This site uses cookies
  • You can change your cookie settings at any time by following the instructions in our Cookie Policy. To find out more, you may read our Privacy Policy.

    I agree
Search articles by DOI, keyword, author or affiliation
Search
Advanced Search
presentation
International Journal of Oncology
Join Editorial Board Propose a Special Issue
Print ISSN: 1019-6439 Online ISSN: 1791-2423
Journal Cover
September-2018 Volume 53 Issue 3

Full Size Image

Cover Legend PDF

Sign up for eToc alerts
Recommend to Library

Journals

International Journal of Molecular Medicine

International Journal of Molecular Medicine

International Journal of Molecular Medicine is an international journal devoted to molecular mechanisms of human disease.

International Journal of Oncology

International Journal of Oncology

International Journal of Oncology is an international journal devoted to oncology research and cancer treatment.

Molecular Medicine Reports

Molecular Medicine Reports

Covers molecular medicine topics such as pharmacology, pathology, genetics, neuroscience, infectious diseases, molecular cardiology, and molecular surgery.

Oncology Reports

Oncology Reports

Oncology Reports is an international journal devoted to fundamental and applied research in Oncology.

Experimental and Therapeutic Medicine

Experimental and Therapeutic Medicine

Experimental and Therapeutic Medicine is an international journal devoted to laboratory and clinical medicine.

Oncology Letters

Oncology Letters

Oncology Letters is an international journal devoted to Experimental and Clinical Oncology.

Biomedical Reports

Biomedical Reports

Explores a wide range of biological and medical fields, including pharmacology, genetics, microbiology, neuroscience, and molecular cardiology.

Molecular and Clinical Oncology

Molecular and Clinical Oncology

International journal addressing all aspects of oncology research, from tumorigenesis and oncogenes to chemotherapy and metastasis.

World Academy of Sciences Journal

World Academy of Sciences Journal

Multidisciplinary open-access journal spanning biochemistry, genetics, neuroscience, environmental health, and synthetic biology.

International Journal of Functional Nutrition

International Journal of Functional Nutrition

Open-access journal combining biochemistry, pharmacology, immunology, and genetics to advance health through functional nutrition.

International Journal of Epigenetics

International Journal of Epigenetics

Publishes open-access research on using epigenetics to advance understanding and treatment of human disease.

Medicine International

Medicine International

An International Open Access Journal Devoted to General Medicine.

Journal Cover
September-2018 Volume 53 Issue 3

Full Size Image

Cover Legend PDF

Sign up for eToc alerts
Recommend to Library

  • Article
  • Citations
    • Cite This Article
    • Download Citation
    • Create Citation Alert
    • Remove Citation Alert
    • Cited By
  • Similar Articles
    • Related Articles (in Spandidos Publications)
    • Similar Articles (Google Scholar)
    • Similar Articles (PubMed)
  • Download PDF
  • Download XML
  • View XML
Article Open Access

Exosome-mediated transfer of lncRNA‑SNHG14 promotes trastuzumab chemoresistance in breast cancer

Retraction in: /10.3892/ijo.2022.5382
  • Authors:
    • Huaying Dong
    • Wei Wang
    • Ru Chen
    • Yu Zhang
    • Kejian Zou
    • Mulin Ye
    • Xionghui He
    • Fan Zhang
    • Jing Han
  • View Affiliations / Copyright

    Affiliations: Department of General Surgery, Hainan General Hospital, Haikou, Hainan 570311, P.R. China
    Copyright: © Dong et al. This is an open access article distributed under the terms of Creative Commons Attribution License.
  • Pages: 1013-1026
    |
    Published online on: July 3, 2018
       https://doi.org/10.3892/ijo.2018.4467
  • Expand metrics +
Metrics: Total Views: 0 (Spandidos Publications: | PMC Statistics: )
Metrics: Total PDF Downloads: 0 (Spandidos Publications: | PMC Statistics: )
Cited By (CrossRef): 0 citations Loading Articles...

This article is mentioned in:



Abstract

Currently, resistance to trastuzumab, a human epidermal growth factor receptor 2 (HER2) inhibitor, has become an important obstacle to improving the clinical outcome of patients with advanced HER2+ breast cancer. While cell behavior may be modulated by long non‑coding RNAs (lncRNAs), the contributions of lncRNAs within extracellular vesicles (exosomes) are largely unknown. To this end, the involvement and regulatory functions of potential lncRNAs contained within exosomes during the formation of chemoresistance in human breast cancer were investigated. Trastuzumab-resistant cell lines were established by continuously grafting HER2+ SKBR-3 and BT474 cells into trastuzumab-containing culture medium. An lncRNA microarray assay followed by reverse transcription‑quantitative polymerase chain reaction analysis identified that lncRNA-small nucleolar RNA host gene 14 (SNHG14) was upregulated in trastuzumab-resistant cells when compared with parental breast cancer cells. Functional experimentation demonstrated that knockdown of lncRNA‑SNHG14 potently promoted trastuzumab-induced cytotoxicity. Furthermore, extracellular lncRNA‑SNHG14 was able to be incorporated into exosomes and transmitted to sensitive cells, thus disseminating trastuzumab resistance. Treatment of sensitive cells with exosomes highly expressing lncRNA‑SNHG14 induced trastuzumab resistance, while knockdown of lncRNA‑SNHG14 abrogated this effect. The Signal Transduction Reporter Array indicated that lncRNA‑SNHG14 may promote the effect of trastuzumab by targeting the apoptosis regulator Bcl‑2 (Bcl‑2)/apoptosis regulator BAX (Bax) signaling pathway. Furthermore, the expression level of serum exosomal lncRNA‑SNHG14 was upregulated in patients who exhibited resistance to trastuzumab, compared with patients exhibiting a response. Therefore, lncRNA‑SNHG14 may be a promising therapeutic target for patients with HER2+ breast cancer.

Introduction

Breast cancer has become a leading cause of cancer-associated mortality in the world, and the most common cancer among women (1). The majority of these mortalities are caused by distant metastasis and resistance to the currently available therapeutics (2). An estimated 15-20% of patients with breast cancer exhibit overexpression of human epidermal growth factor receptor 2 (HER2), leading to a poorer prognosis and survival (3,4). At present, therapy with anti-HER2 mono-antibodies, including trastuzumab, is applied to treat patients with HER2-positive breast cancer (5,6). Trastuzumab is designed to target HER2 and silence its function, and is primarily used for early stage or metastatic gastric and breast cancer with positive HER2 mutations. Trastuzumab may be effective for initial treatment, although resistance increases substantially following a period of exposure. In addition, there is a clear need for useful therapeutic biomarkers that may be used for predicting chemoresponses to treatment with trastuzumab (7). Therefore, there is an urgent necessity to reveal the mechanism of trastuzumab resistance and identify useful molecular markers and therapeutic targets for patients with breast cancer.

With the advanced development of whole genome and transcriptome sequencing technologies and the ENCODE project (8), researchers have drawn the conclusion that the majority of genomic DNA is represented in processed transcripts that may not be translated into functional proteins, namely non-coding RNAs (ncRNAs) (9). Long ncRNAs (lncRNAs) are an important group of ncRNAs that contain >200 nucleotides (10). During recent years, numerous reports have demonstrated that lncRNAs may serve as critical biological regulators in the functions of cellular and molecular signaling pathways; for example, they may exert their important functional roles at the post-transcriptional level by sponging microRNAs (11), and mediate transcriptional regulation via chromatin modification (12,13).

Exosomes have attracted considerable attention in the field of biomarker discovery. The release of exosomes into the extracellular space affords an opportunity to exchange cellular contents, membranes, proteins and gene fragments (14). Exosomes are membrane-derived vesicles and have a size range of 20-200 nm when released into bodily fluids, including blood, urine and malignant ascites. These vesicles contain DNA, protein fragments, and coding or ncRNAs secreted by their parental cell cytoplasm, and may be absorbed into recipient cells (15). A recent study indicated that the exosomes from chemosensitive/resistant cells were able to markedly influence the chemoresponse of recipient cells through the transfer of specific genes, including lncRNAs (16). However, this conclusion requires further validation. Most importantly, exosomes contain genes and proteins, reflecting the features of cancer cells, which may facilitate the development of highly sensitive diagnostic strategies for monitoring the therapeutic response conditions of cancer in a rapid and non-invasive manner (17).

The present study determined the roles of exosome-transmitted lncRNAs on trastuzumab resistance, and further investigated the therapeutic options for patients with trastuzumab-resistant breast cancer. The present verified the involvement of the lncRNA-small nucleolar RNA host gene 14 (SNHG14) in the mediation of trastuzumab responses via tumor cell extracellular exosomes. The results indicated that exosomal SNHG14 may be a novel biomarker for breast cancer treatment and monitoring.

Materials and methods

Clinical samples

In total, 72 serum samples were collected from patients with advanced ER2+ breast cancer [male/female ratio, 0/72; age range, 35-68 years (median age, 55 years)] who received treatment with trastuzumab at Hainan General Hospital (Haikou, China) between January 2013 and June 2017. Samples of 5 ml venous blood from each participant were collected by venipuncture prior to starting chemotherapy. Serum was segregated via centrifugation at 1,600 x g for 10 min at room temperature within 2 h following collection, followed by a second centrifugation at 12,000 x g for 10 min at 4°C to remove the residual cells debris. Each serum supernatant was transferred into RNase-free tubes and stored at −80°C until use. Tumor response was confirmed through computed tomography and evaluated according to the Response Evaluation Criteria In Solid Tumors (RECIST; version 1.1) (18) as complete response (CR), partial response (PR), stable disease (SD) and progressive disease (PD). All the patients were pathologically confirmed and the clinical tissue samples were collected prior to the commencement of chemotherapy at Hainan General Hospital. Patients with other types of cancer, breast benign disease and autoimmune diseases were excluded. Written informed consent was obtained from each participant prior to blood collection. The study protocol was approved by the Clinical Research Ethics Committee of Hainan General Hospital.

Cell culture

The human breast cancer cell lines SKBR-3 and BT474, which harbor HER2 activating mutations, were purchased from the Chinese Type Culture Collection, Chinese Academy of Sciences (Shanghai, China). The two cell lines were cultured in RPMI-1640 medium (BioWhittaker; Lonza Group, Ltd., Basel, Switzerland) supplemented with 10 mM HEPES, 1 mM L-glutamine, 100 U/ml penicillin/streptomycin (BioWhittaker; Lonza Group, Ltd.) and heat-inactivated 10% fetal bovine serum (FBS; Gibco; Thermo Fisher Scientific, Inc., Waltham, MA, USA), at 37°C in a humidified incubator with 5% CO2. Trastuzumab (Herceptin) was obtained from Roche Diagnostics (Basel, Switzerland) and dissolved in sterile water. Trastuzumab-resistant SKBR-3/Tr and BT474/Tr cells were obtained via continuous culture with 5 mg/ml trastuzumab for 6 months, as previously reported (19,20), and were cultured in RPMI-1640 medium with 250 μg/ml trastuzumab.

Cell invasion assay

Cell invasion ability was tested using a Matrigel Transwell assay. A total of 100 μl Matrigel (BD Biosciences, Franklin Lakes, NJ, USA) was first added onto the bottom of the Transwell chamber (24-well insert; 8-mm pore size; Corning Incorporated, Corning, NY, USA), and 1×105 breast cancer cells in reduced serum medium (5% serum; Opti-MEM; Gibco, Thermo Fisher Scientific, Inc.) were placed on the coated membrane in the chamber. Cells that migrated through the permeable membrane were fixed in methanol for 20 min at room temperature, stained with crystal violet for 5 min at room temperature, and counted under a microscope at ×20 magnification (DMI4000B; Leica Microsystems GmbH, Wetzlar, Germany) in random fields in each well.

Exosome isolation and labelling

Exosomes were extracted from breast cancer cell culture medium or serum samples using an ExoQuick precipitation kit (System Biosciences, LLC, Palo Alto, CA, USA), according to the manufacturer's protocol. The culture medium or serum was thawed on ice and centrifuged at 3,000 x g for 15 min (4°C) to remove cells and cell debris. Subsequently, 250 μl supernatant was mixed with 63 μl ExoQuick precipitation kit and incubated at 4°C for 30 min following a brief up-and-down mix, followed by centrifugation at 1,500 × g for 30 min (4°C). The supernatant was removed via careful aspiration, followed by a further 5 min of centrifugation at 1,500 × g (4°C) to remove the residual liquid. The exosome-containing pellet was subsequently resuspended in 250 μl PBS. The final pellets, containing exosomes, were collected for characterization and RNA isolation. Purified exosomes were labeled with PKH26 Red Fluorescent Cell Linker kit for General Cell Membrane Labeling (Sigma-Aldrich; Merck KGaA, Darmstadt, Germany), according to the manufacturer's protocol.

RNA extraction

Extraction of RNA from exosomes was performed using the commercial miRNeasy Serum/Plasma kit (Qiagen, Inc., Valencia, CA, USA), and RNA extraction from the cell fraction was performed using TRIzol (Invitrogen; Thermo Fisher Scientific, Inc.), according to the manufacturer's protocol. All RNA elution steps were performed at 12,000 × g for 15 sec (4°C), and the RNA was finally eluted in 15 μl RNase-free ultra-pure water.

Transmission electron microscopy

The exosome pellets were resuspended in 50 μl PBS and a drop of the suspension was placed on a sheet of Parafilm. A carbon-coated copper grid was floated on the drop for 5 min at room temperature. The grid was removed, and the excess liquid was drained by touching the grid edge against a piece of clean filter paper. The grid was subsequently placed onto a drop of 2% phosphotungstic acid at pH 7.0 for ~5 sec, and the excess liquid was drained off. The grid was allowed to dry for 5 min and examined using a JEM-1200 EX microscope (JEOL, Ltd., Tokyo, Japan) with a voltage of 80 keV and a resolution of 0.2 nm.

Nanoparticle tracking analysis (NTA)

A total of ~0.3 ml supernatant was loaded into the sample chamber of an LM10 Nanosight unit (Nanosight, Ltd., Salisbury, UK) and three videos of either 30 or 60 sec were recorded of each sample. Data analysis was performed using NTA 2.1 software (Nanosight, Ltd.). In NTA, the paths of unlabeled particles (i.e. microvesicles) acting as point scatterers, undergoing Brownian motion in a 0.25 ml chamber through which a 635-nm laser beam is passed, is determined from a video recording, with the mean squared displacement determined for each possible particle. The diffusion coefficient and sphere-equivalent hydrodynamic radius are subsequently determined using the Stokes-Einstein equation, and results are displayed as a particle size distribution (21).

Reverse transcription-quantitative polymerase chain reaction (RT-qPCR)

RNA was reverse transcribed using SuperScript III® (Invitrogen; Thermo Fisher Scientific, Inc.) and amplified by RT-qPCR based on the TaqMan method using a TaqMan Human RNA Assay kit (Applied Biosystems; Thermo Fisher Scientific, Inc.) on a Bio-Rad CFX96 Sequence Detection System (Bio-Rad Laboratories, Inc., Hercules, CA, USA). The gene expression levels were normalized to GAPDH expression (22). RT-qPCR results were analyzed and expressed relative to quantification cycle values (23), and subsequently converted to fold changes. All the primers were synthesized by Guangzhou RiboBio Co., Ltd. (Guangzhou, China), and their sequences were as follows: lncRNA-SNHG14 forward, 5′-GGGTGTTTACGTAGACCAGAACC-3′ and reverse, 5′-CTTCCAAAAGCCTTCTGCCTTAG-3′; and GAPDH forward, 5′-GAAGGTGAAGGTCGGAGTC-3′ and reverse, 5′-GAAGATGGTGATGGGATTTC-3′. The thermocycling conditions were 95°C for 10 min, followed by 40 cycles of 95°C for 15 sec and 60°C for 1 min.

RNA oligoribonucleotides and cell transfection

The small interfering (si)RNA against lncRNA-SNHG14 was synthesized by Shanghai GenePharma Co., Ltd. (Shanghai, China). The apoptosis regulator Bcl-2 (Bcl-2) inhibitor venetoclax was purchased from Roche Diagnostics. Cells were plated at 5×104 cells/well in 24-well plates ~24 h prior to transfection or treatment. When the cells had reached 30-50% confluence, the cells were treated with venetoclax at 0.5 μM. Transfection was performed using Lipofectamine® 3000 (Invitrogen; Thermo Fisher Scientific), following the manufacturer's protocol. Transfection efficiency was evaluated in every experiment by RT-qPCR 24 h subsequently to ensure that the cells were successfully transfected. Functional experiments were performed 48 h post-transfection. The final concentration of the RNA oligoribonucleotides was 100 nM. The sequences of the siRNAs were as follows (5′→3′): si-SNHG14 #1 sense, GCAAAUGAAAGCUACCAAU and antisense, AUUGGUAGCU UUCAUUUGC; si-SNHG14 #2 sense, GCACAAUAUCUUUGAACUA and antisense, UAGUUCAAAGAUAUUGUGC; and si-SNHG14 #3 sense, CUAGAAUCCUAAAGGCAAA and antisense, UUUGCCUUUAGGAUUCUAG. The si-Negative Control_05815 (cat. no. siN05815122147) was obtained from Guangzhou RiboBio Co., Ltd.

Expression profile analysis of lncRNAs

RNA expression profiling was performed using an Agilent human lncRNA microarray V.2.0 platform (GPL18109; Agilent Technologies, Inc., Santa Clara, CA, USA). Quantile normalization and subsequent data processing were performed using Agilent Gene Spring Software 11.5 (Agilent Technologies, Inc.). Heat maps representing differentially regulated genes were generated using Cluster 3.0 software (developed by Professor Michiel de Hoon, Center for Computational Biology and Bioinformatics, Columbia University, New York, NY, USA). Following the establishment of a cDNA library by extracting the total RNA from exosomes, hybridization and washing the samples, four breast cancer cell types were analyzed. Exogenous RNAs developed by External RNA Controls Consortium (24) were used as controls. The exosomal lncRNA microarray process was performed by KangChen BioTech Co., Ltd. (Shanghai, China).

Fluorescence in situ hybridization analysis (FISH)

Nuclear and cytosolic fraction separation was performed using a PARIS kit (Life Technologies; Thermo Fisher Scientific, Inc.), and RNA FISH probes were designed and synthesized by Guangzhou RiboBio Co., Ltd., according to the manufacturer's protocol. Cells were fixed in 4% formaldehyde for 15 min at room temperature and subsequently washed with PBS. The fixed cells were treated with pepsin and dehydrated in ethanol. The air-dried cells were incubated further with 40 nM FISH probe in hybridization buffer. Following hybridization, the slide was washed, dehydrated and mounted with Prolong Gold Antifade Reagent with DAPI (Life Technologies; Thermo Fisher Scientific, Inc.) for detection. The slides were visualized for immunofluorescence with a ×40 fluorescence microscope (DMI4000B; Leica Microsystems GmbH).

Terminal deoxynucleotidyl-transferase-mediated dUTP nick end labelling (TUNEL) assay

TUNEL staining was performed to evaluate cellular apoptosis. Cells were treated with extracted exosomes or combined with 0.5 μM venetoclax for 24 h and fixed using 4% formaldehyde at room temperature for 15 min. Cells were fixed and stained with a TUNEL kit, according to the manufacturer's protocol (Vazyme, Piscataway, NJ, USA; TUNEL Bright-Red Apoptosis Detection kit; cat. no. A113). TUNEL-positive cells were counted under a ×20 fluorescence microscopy (DMI4000B; Leica Microsystems GmbH).

Signal transduction reporter array

Cignal Finder Transduction Reporter Array (Qiagen, Inc.) was used to simultaneously investigate alterations in the activities of 50 canonical signaling pathways in response to treatment with exosomal lncRNA-SNHG14. Cells were treated with SNHG14-overexpressing exosomes for 24 h and were subsequently transfected with a mixture of a transcription factor-responsive firefly luciferase reporter and a constitutively expressing Renilla construct using Attractene Transfection Reagent (Qiagen, Inc.). A total of 24 h subsequently, the relative activity of each pathway was determined by firefly luciferase/Renilla and normalized to untreated controls. Experiments were performed in triplicate.

Western blotting

Cell lysates were prepared with radioimmunoprecipitation assay buffer containing protease inhibitors (Sigma-Aldrich; Merck KGaA). Protein concentrations were measured using a Bicinchoninic Acid Protein Assay kit, according to the manufacturer's protocol (Beyotime Institute of Biotechnology, Haimen, China). Equal amounts of protein (25 μg) were separated by 10% SDS-PAGE and transferred onto polyvinylidene fluoride membranes (EMD Millipore, Billerica, MA, USA). The membrane was blocked with 5% (5 g/100 ml) non-fat dry milk in TBS with Tween (TBS-T) for 2 h at room temperature. The membranes were incubated overnight at 4°C with a 1:1,000 solution of primary rabbit antibodies: Anti-E-cadherin (Abcam, Cambridge, UK; cat. no. ab15148), anti-β-catenin (Abcam; cat. no. ab16051), anti-vimentin (Abcam; cat. no. ab92547), anti-cluster of differentiation (CD)63 (Abcam; cat. no. ab134045), anti-CD81 (Abcam; cat. no. ab109201), anti-cleaved poly(ADP-ribose) polymerase (PARP; cat. no. 5625; Cell Signaling Technology, Inc., Danvers, MA, USA), anti-cleaved caspase-3 (cat. no. 9664; Cell Signaling Technology, Inc.), anti-apoptosis regulator Bcl-2 (Bcl-2; cat. no. 4223, Cell Signaling Technology, Inc.), anti-apoptosis regulator BAX (Bax; cat. no. 5023; Cell Signaling Technology, Inc.), and anti-β-actin (Abcam; cat. no. ab8227). The horseradish peroxidase-conjugated anti-rabbit antibody (cat. no. 7074; 1:5,000; Cell Signaling Technology, Inc.) was used as secondary antibody for immunostaining for 1 h at room temperature. Densitometry was performed using ImageJ version 1.51r (25).

Statistical analysis

The Kolmogorov-Smirnov test was used to determine the normality of the distribution of the data in each group. Count data are described as a frequency and were examined using Fisher's exact test. The Mann-Whitney U test or Kruskal-Wallis test (post hoc Mann-Whitney U test with Bonferroni's correction) was used for evaluating the differences among clinical cohort groups or cell groups. Receiver operating characteristic (ROC) curves and the area under the curve (AUC) were established to discriminate between patients with breast cancer responding to trastuzumab and those not responding by using MedCalc version 11.4.2.0 software (MedCalc Software bvba, Ostend, Belgium). All statistical analyses were performed with SPSS 17.0 software (SPSS Inc., Chicago, IL, USA). Data are presented as the median ± inter-quartile range. P<0.05 was considered to indicate a statistically significant difference.

Results

Characterization of trastuzumab-resistant breast cancer cell lines

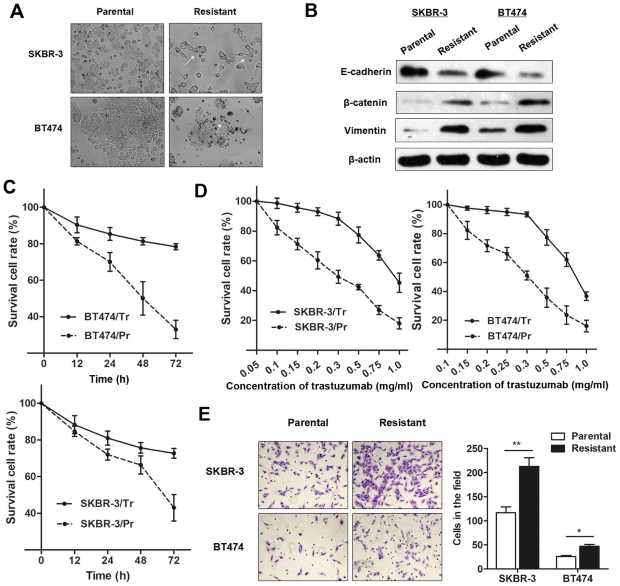
To investigate the underlying regulatory mechanism of trastuzumab resistance, two trastuzumab-resistant sublines derived from the HER2+ parental cell lines SKBR-3 (SKBR-3/Pr) and BT474 (BT474/Pr) were established (SKBR-3/Tr and BT474/Tr, respectively), as described above. As presented in Fig. 1A, the trastuzumab-resistant cells exhibited specific morphological alterations consistent with EMT, including the loss of cell polarity causing a spindle-cell morphology, increased intercellular separation signifying the loss of intercellular adhesion, and increased formation of pseudopodia. Western blot analysis demonstrated an increase in EMT-relevant protein expression in trastuzumab-resistant cells compared with parental cells (Fig. 1B). Furthermore, SKBR-3/Tr and BT474/Tr cells exhibited elevated cell viability, in contrast to the parental cells, when incubated with culture medium containing 0.25 mg/ml trastuzumab for 48 h (Fig. 1C). However, the concentration-effect curve indicated that the half-maximal inhibitory concentration (IC50) of trastuzumab (48 h) for SKBR-3/Tr cells was 0.83 mg/ml, while the IC50 of trastuzumab in SKBR-3/Pr was 0.29 mg/ml, meaning that the SKBR-3/Tr had 2.86 times the trastuzumab resistance of SKBR-3 parental cells. Similarly, the BT474/Tr cell line had 3.29 times the trastuzumab resistance of BT474 parental cells (IC50 values were 0.79 and 0.24 mg/ml, respectively; Fig. 1D). More importantly, a significantly increased number of chemoresistant cells were observed to migrate through the collagen membrane compared with parental cells (Fig. 1E), indicating an increased cell migratory ability.

Figure 1

Establishment and characterization of trastuzumab-resistant cells. (A) Trastuzumab-resistant cell lines, SKBR-3/Tr and BT474/Tr, presented with specific morphological alterations compared with parental cells (×20 magnification). The arrows indicate the specific alterations, including loss of cell polarity, and increased intercellular separation and formation of pseudopodia. (B) Western blot analysis of epithelial-mesenchymal transition-associated protein expression in trastuzumab-resistant cells compared with parental cells. (C) The cell viability of trastuzumab-resistant and -sensitive cells was detected during treatment with trastuzumab. (D) The half-maximal inhibitory concentration value of trastuzumab was detected for sensitive and resistant cells by cell viability assay. (E) Cell invasion ability was detected by Matrigel Transwell assay for trastuzumab-resistant and -sensitive cells (×20 magnification). *P<0.05; **P<0.01.

Characterization of exosomes secreted from trastuzumab-resistant and -sensitive cells

Exosomes may be actively secreted from a variety of cell types, including cancer cells. To determine whether exosomes may be secreted from breast cancer cells, and whether the secreted exosomes are able to regulate trastuzumab resistance, SKBR-3/Tr and SKBR-3/Pr parental cells were incubated in exosome-free medium containing exosome-free FBS. As presented in Fig. 2A, transmission electron microscopy revealed similar morphological characteristics between the SKBR-3/Tr and SKBR-3/Pr exosomes, with a homogeneous structure. In addition, their size was within the characteristic diameter range of 40-120 nm, with a median diameter of ~100 nm. NTA of the isolated exosomes revealed that the SKBR-3/Tr cells released 2.73 times more exosomes compared with SKBR-3/Pr cells (Fig. 2B). The presence of exosome protein markers, including CD63 and CD81, was further confirmed by western blot analysis. The results demonstrated specific bands in isolated exosomal fraction, and not in the whole cell lysate (Fig. 2C). Further characterization of the exosomes by flow cytometry for these exosomal markers did not reveal any significant differences between the SKBR-3/Tr and SKBR-3/Pr cell-derived exosomes (Fig. 2D), though increased expression of CD9 was noted in SKBR-3/Tr cells, in contrast to SKBR-3/Pr cells, without statistical significance. Taken together, the present data confirmed the release of exosomes from SKBR-3/Tr and SKBR-3/Pr cells, and no protein markers were identified to differentiate between the two sublines.

Figure 2

Characterization of exosomes released from trastuzumab-resistant and -sensitive SKBR-3 cells. (A) Transmission electron microscopy images of the exosomes released by SKBR-3/Pr and SKBR-3/Tr cells. (B) Nanoparticle tracking analysis on an LM10 Nanosight unit demonstrating a mean size of 100 nm for SKBR-3/Tr and 120 nm for SKBR-3/Pr exosomes. The size distribution and relative concentration were calculated using the Nano-sight software. (C) Exosomal protein marker (CD63 and CD81) detection by western blotting from purified exosomes and cell extracts. (D) Flow cytometric analysis of the MFI for a panel of exosomal markers: CD9, CD63, CD81 and Alix. Data are presented as the median ± interquartile range of triplicate experiments. MFI, mean fluorescence intensity; CD, cluster of differentiation; Alix, programmed cell death 6-interacting protein.

Microarray profiling for exosomal lncRNAs associated with trastuzumab resistance

Having verified the release of exosomes from trastuzumab-resistant cells, the present study sought to define the specific exosomal lncRNA(s) that may regulate trastuzumab resistance. The trastuzumab resistance-associated exosomal lncRNAs released in the conditioned media in these two chemoresistant cell lines, the and coupled parental cell lines, were characterized by microarray analysis. A total of 126 exosomal lncRNAs were identified to be dysregulated (>2-fold) in resistant cell lines compared with the respective parental cells (Fig. 3A). Among those, exosomal lncRNA-SNHG14 was markedly and most highly expressed in SKBR-3/Tr and BT474/Tr cells, while its expression was significantly lower in SKBR-3/Pr and BT474/Pr cells, suggesting that SNHG14 may be essential for the formation of trastuzumab resistance. An RT-qPCR experiment was subsequently performed to validate the upregulation of lncRNA-SNHG14. As presented in Fig. 3B, markedly elevated expression of exosomal SNHG14 was verified in the two trastuzumab-resistant cell lines compared with the respective parental cells. The top five exosomal lncRNAs whose expression was higher in the two trastuzumab-resistant cell lines compared with the parental cells are listed in Tables I and II. In addition, the present study also detected the intracellular (total) expression of lncRNA-SNHG14 in the two cell lines, and a similar expression pattern was observed in the intracellular fraction (Fig. 3C). Since lncRNA-SNHG14 was dysregulated at the intracellular and extracellular (exosome) level in trastuzumab-resistant cells compared with parental cells, lncRNA-SNHG14 was the focus of the following experiments.

Figure 3

Exosomal lncRNA-SNHG14 is upregulated in trastuzumab-resistant breast cancer cells. (A) The heat map presents the significantly increased and decreased exosomal lncRNAs in SKBR-3/Tr and BT474/Tr cells when compared with their respective parental cells, as analyzed by Agilent human lncRNA microarray. (B) Extracellular (exosomal) lncRNA-SNHG14 was detected in the respective cells by RT-qPCR. (C) Intracellular (total) lncRNA-SNHG14 was detected in the respective cells by RT-qPCR. *P<0.05; **P<0.01. lncRNA, long non-coding RNA; SNGH14, small nucleolar RNA host gene 14; RT-qPCR, reverse transcription-quantitative polymerase chain reaction.

Table I

Top 5 exosomal lncRNAs in SKBR-3/Tr cells compared with SKBR-3/Pr cells.

Table I

Top 5 exosomal lncRNAs in SKBR-3/Tr cells compared with SKBR-3/Pr cells.

Sampleno.lncRNAFold-changeStandard deviationLocation
1CECR711.361.0822q11.1
2SNHG1410.182.3415q11.2
3ANKRD18DP8.340.753q29
4LOC1005073516.163.2917q25.3
5LOC7287434.941.237q36.1

[i] lncRNA, long non-coding RNA; Tr, trastuzumab-resistant; Pr, parental; CECR7, cat eye syndrome chromosome region, candidate 7; SNHG14, small nucleolar RNA host gene 14; ankyrin repeat domain 18D, pseudogene.

Table II

Top 5 exosomal lncRNAs in BT474/Tr cells as compared to BT474/Pr cells.

Table II

Top 5 exosomal lncRNAs in BT474/Tr cells as compared to BT474/Pr cells.

Sample no.lncRNAFold-changeStandard deviationLocation
1SNHG1413.651.8515q11.2
2KIRREL3-AS39.371.2311q24.2
3LOC1005073517.410.9617q25.3
4LINC000875.811.17Xq26.3
5LOC2856274.490.865q33.3

[i] lncRNA, long non-coding RNA; Tr, trastuzumab-resistant; Pr, parental; SNHG14, small nucleolar RNA host gene 14; KIRREL3-AS3, KIRREL3 antisense RNA 3; LINC00087; small integral membrane protein 10 like 2B.

Exosomal lncRNA-SNHG14 is required for trastuzumab resistance in breast cancer cells

With the verification of the aberrant expression of exosomal lncRNA-SNHG14 in chemoresistant cell lines, the present study sought to determine whether lncRNA-SNHG14 is essential for trastuzumab resistance. A total of three siRNAs against lncRNA-SNHG14 were generated, and it was observed that lncRNA-SNHG14 expression was primarily decreased in exosomes derived from SKBR-3/Tr and BT474/Tr cells incubated with si-SNHG14 #1 (Fig. 4A), which was used for the following experiments. Compared with the response of the control group, silencing lncRNA-SNHG14 resensitized breast cancer cells to treatment with trastuzumab (Fig. 4B). Furthermore, increased cleavage of PARP and caspase-3 was observed in SNHG14-knockdown resistant breast cancer cells following treatment with trastuzumab (Fig. 4C). Consistently, flow cytometry demonstrated that trastuzumab exposure resulted in an increased proportion of apoptotic cells among SNHG14-knockdown cells (Fig. 4D), indicating that SNHG14 promotes trastuzumab resistance by suppressing cellular apoptosis. In addition, knockdown of SNHG14 partially abrogated the obtained invasive ability of the two cell lines (Fig. 4E). Collectively, the results of the present study demonstrated that lncRNA-SNHG14 may be essential for trastuzumab resistance in breast cancer.

Figure 4

Knockdown of long non-coding RNA-SNHG14 in exosomes partially reverses trastuzumab resistance. (A) The silencing efficacy was evaluated via transfection of three siRNAs targeting SNHG14. (B) Knockdown of exosomal SNHG14 increased the proportion of cell death induced by treatment with trastuzumab in the two trastuzumab-resistant cell lines. (C) Western blotting was used to evaluate the effect of SNHG14-knockdown on c-PARP and caspase-3. (D) Flow cytometry assay of cellular apoptosis caused by knockdown of SNHG14. (E) si-SNHG14 #1 abrogated the improved invasive ability due to trastuzumab in the two cell lines (×20 magnification). *P<0.05; **P<0.01; ***P<0.001 vs. respective si-NC group. si, small interfering; SNGH14, small nucleolar RNA host gene 14, c, cleaved; NC, negative control; PARP, poly(ADP-ribose) polymerase.

Exosome-mediated transfer of lncRNA-SNHG14 may result in trastuzumab chemoresistance

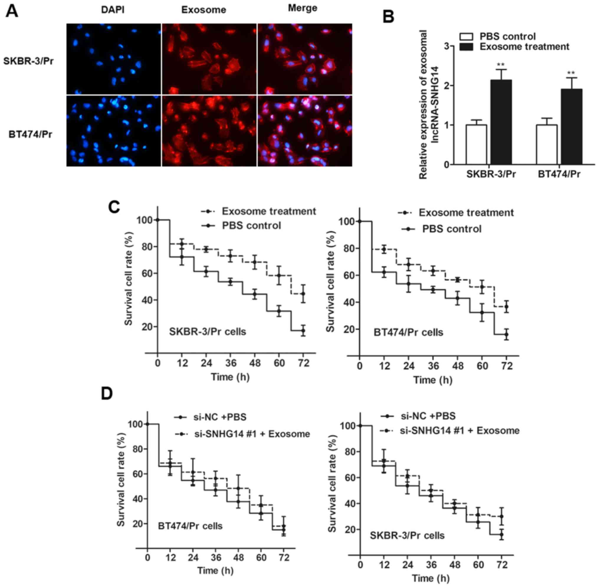
To examine whether lncRNA-SNHG14 regulates trastuzumab resistance through the delivery of exosomes, it was demonstrated the SNHG14-containing exosomes may be taken up by recipient cells via a two-pronged approach. Firstly, the present study examined whether secreted exosomes may be taken up by recipient cells by labeling isolated exosomes with PKH26 dye from SKBR-3/Tr cells. The labeled exosomes were subsequently added and incubated with SKBR-3/Pr and BT474/Pr cells. As presented in Fig. 5A, the majority of the recipient cells exhibited a red signal under the confocal microscope. Secondly, the present study examined whether these exosomes were able to deliver lncRNA-SNHG14 to recipient cells, similar to the intercellular transfer of other non-coding RNAs, as previously reported (26,27). As expected, RT-qPCR analysis demonstrated an increase in lncRNA-SNHG14 in the two recipient cell lines incubated with exosomes from SKBR-3/Tr cells (Fig. 5B). Thus, it was verified that lncRNA-SNHG14-containing exosomes may be taken up by recipient cells.

Figure 5

Exosome-mediated transfer of SNHG14 induces trastuzumab resistance. (A) Intercellular trafficking of exosomes among the different cell lines, as analyzed via isolated exosomes labeled with PKH26 dye. Images are presented at ×40 magnification. (B) Reverse transcription-quantitative polymerase chain reaction assay for the detection of exosomal SNHG14 in cells treated with extracted exosome, or the PBS control, for 48 h. (C) The Cell Counting Kit-8 assay was used for the detection of cell viability in the two cell lines following treatment with extracted exosomes or PBS control for 48 h. (D) Cell viability exhibited little difference when recipient cells were transfected with si-SNHG14 #1 prior to exosomal treatment. **P<0.01 vs. respective PBS control. si, small interfering; SNGH14, small nucleolar RNA host gene 14; lncRNA, long non-coding RNA; NC, negative control.

Subsequently, the present study sought to determine whether SKBR-3/Pr and BT474/Pr cells with an elevated exosomal SNHG14 level displayed increased resistance to trastuzumab compared with the response of control cells. As expected, the two recipient cell lines exhibited increased cell viability following treatment with exosomes compared with control cells (Fig. 5C). However, cell viability exhibited little difference when recipient cells were transfected with si-SNHG14 #1 prior to exosomal treatment (Fig. 5D), suggesting that it was the exosomal SNHG14 that induced trastuzumab resistance.

Exosomal lncRNA-SNHG14 promotes trastuzumab resistance by activating Bcl-2/apoptosis regulator BAX (Bax) signaling

To determine how exosomal lncRNA-SNHG14 contributes to trastuzumab resistance, a Signal Transduction Reporter Array was used to simultaneously investigate the activity alterations of 50 canonical signaling pathways in SKBR-3/Pr upon treatment with exosomes derived from SKBR-3/Tr cells. Notably, Bcl-2/Bax signaling was identified to be one of the most significantly activated pathways following treatment with exosomes containing lncRNA-SNHG14 (Fig. 6A), suggesting that exosomal lncRNA-SNHG14 may promote trastuzumab resistance by regulating Bcl-2/Bax pathway-mediated cellular apoptosis. Western blotting demonstrated that exosomal treatment promoted Bcl-2 expression and inhibited Bax expression in SKBR-3/Pr; however, transfection with si-SNHG14 #1 prior to exosomal treatment markedly reversed the effect of exosomal treatment, indicating that this apoptosis-inhibiting effect was induced by exosomal SNHG14 (Fig. 6B). Furthermore, TUNEL assay showed that exosome treatment inhibited cell apoptosis levels, but this effect was abrogated by subsequent treatment of Bcl-2 inhibitor venetoclax (Fig. 6C). Therefore, exosomal lncRNA-SNHG14 may induce trastuzumab resistance through inhibiting apoptotic proteins and cell apoptosis via Bcl-2/Bax pathway, however, this needs a further investigation to reveal specific regulating mode.

Figure 6

Exosomal long non-coding RNA-SNHG14 promotes trastuzumab resistance by activating Bcl-2/Bax signaling. (A) The histogram illustrates the fold changes in the activities of different signaling pathways, as indicated by reporter activity. (B) Western blotting illustrated that knockdown of SNHG14 prior to exosomal treatment markedly reversed the effect of exosomal treatment on the Bcl-2/Bax pathway. (C) The TUNEL assay demonstrated that exosomal treatment inhibited cellular apoptosis levels, although this effect was abrogated following treatment with the Bcl-2 inhibitor venetoclax (images are presented at ×20 magnification). Bcl-2, apoptosis regulator Bcl-2; Bax, apoptosis regulator BAX; TUNEL, terminal deoxynucleotidyl-transferase-mediated dUTP nick end labelling; si, small interfering; SNGH14, small nucleolar RNA host gene 14.

Serum exosomal SNHG14 levels are upregulated in trastuzumab-resistant patients

To determine the serum exosomal lncRNA-SNHG14 expression, exosomes were obtained from 72 serum samples from patients with advanced HER2+ breast cancer who received single-agent treatment with trastuzumab. Patients were divided into responding (CR + PR; 38 patients) and non-responding (SD + PD; 34 patients) groups, according to RECIST (version 1.1) (18). It was observed that the serum exosomal SNHG14 expression level was increased in patients who did not respond to treatment with trastuzumab compared with those who experienced a response to trastuzumab (Fig. 7A). In addition, total SNHG14 was also upregulated in serum samples from non-responding patients when compared with responding patients (Fig. 7B), further confirming the upregulation of exosomal SNHG14. To further examine the potential of circulating exosomal lncRNAs as predictors for breast cancer, the present study evaluated the association between exosomal SNHG14 levels and clinical characteristics. As presented in Table III, increased expression of exosomal SNHG14 was markedly associated with distant metastasis, lymph node metastasis and cardiac toxicity (P<0.01 for all). In addition, the ROC curve was used to evaluate the diagnostic value of exosomal lncRNA-SNHG14 in the serum. The ROC analysis demonstrated an AUC of 0.774, with a diagnostic sensitivity and specificity reaching 80.0% and 72.5% (95% confidence interval, 0.670-0.857) with the established cut-offs (3.09), respectively (Fig. 7C). Under this stratification criteria (3.09), the proportion of patients not responding to chemotherapy was significantly increased in the high exosomal SNHG14-expressing group compared with the low group (Fig. 7D). These results indicated that exosomal lncRNA-SNHG14 in serum may serve as a potential diagnostic biomarker for breast cancer.

Figure 7

Serum exosomal SNHG14 levels are upregulated in trastuzumab-resistant patients. (A and B) Reverse transcription-quantitative polymerase chain reaction analysis of serum exosomal lncRNA-SNHG14 (A) and serum total lncRNA-SNHG14 (B) in patients responding or not responding to treatment with trastuzumab. (C) Receiver operating characteristic curve (ROC) analysis of the diagnostic value of exosomal SNHG14 in breast cancer patients receiving treatment with trastuzumab. (D) The proportion of patients that exhibited resistance to trastuzumab therapy was significantly increased in the high exosomal SNHG14-expressing group compared with the low expression group. SNGH14, small nucleolar RNA host gene 14; lncRNA, long non-coding RNA; AUC, area under the curve.

Table III

Clinical characteristics of 72 human epidermal growth factor receptor-positive patients and the expression of serum exosomal SNHG14.

Table III

Clinical characteristics of 72 human epidermal growth factor receptor-positive patients and the expression of serum exosomal SNHG14.

FactorsNo. of casesSerum exosomal lncRNA SNHG14 (2−∆∆Cq; median ± interquartile range)P-value
Age, years0.887
 <50434.32 (1.24–7.55)
 ≥50294.57 (1.45–7.50)
Tumor size0.026
 <6 cm313.75 (1.24–6.66)
 ≥6 cm414.64 (1.66–8.17)
Weight loss0.154
 <3 kg423.98 (2.07–6.66)
 ≥3 kg304.15 (1.69–8.65)
Histological grade0.037
 Well differentiated163.77 (2.12–6.36)
 Moderately differentiated384.06 (2.07–7.45)
 Poorly differentiated184.37 (2.78–8.65)
Lymph node metastasis0.002
 No163.36 (0.29–7.38)
 Yes564.37 (2.07–8.65)
Distant metastasis0.000
 No403.77 (1.55–7.46)
 Yes324.88 (1.69–8.65)
Cardiac toxicity0.006
 Yes254.82 (1.08–7.94)
 No473.95 (1.37–6.78)

[i] lncRNA, long non-coding RNA; SNHG14, small nucleolar RNAhost gene 14.

In conclusion, lncRNA-SNHG14 promotes trastuzumab resistance by targeting Bcl-2/Bax signaling, inducing the suppression of apoptotic proteins expression and inhibition of cell apoptosis. Moreover, lncRNA-SNHG14 can be packaged into exosomes and secreted from trastuzumab-resistant breast cancer cells, transferring resistance to recipient-sensitive cells (Fig. 8).

Figure 8

Schematic diagram of exosomal lncRNA-SNHG14 in breast cancer trastuzumab resistance. In trastuzumab-resistant breast cancer cells, lncRNA-SNHG14 promotes trastuzumab resistance by targeting Bcl-2/Bax signaling, inducing the suppression of apoptotic proteins expression and inhibition of cell apoptosis. Moreover, lncRNA-SNHG14 can be packaged into exosomes and secreted from trastuzumab-resistant breast cancer cells, transferring resistance to recipient-sensitive cells. SNGH14, small nucleolar RNA host gene 14; lncRNA, long non-coding RNA; Bcl-2, apoptosis regulator Bcl-2; Bax, apoptosis regulator BAX; HER-2, human epidermal growth factor receptor 2; Casp 3, caspase-3; c-PARP, cleaved poly(ADP-ribose) polymerase.

Discussion

Extensive efforts in the past have contributed to the understanding of molecular and cellular mechanisms of action of chemoresistance, one of the principal causes of the failure of treatment for advanced cancer types. However, little progress has been made in recent years (28). Thus, novel molecular signatures appear to hold promise for tumor characterization and may be used as potential prognostic markers and treatment targets. To identify potential molecular therapeutic markers for treatment with trastuzumab, trastuzumab-resistant cell lines were established, and the functional association between trastuzumab resistance and specific exosomal lncRNAs was further investigated. The present data demonstrated that exosomal lncRNA-SNHG14 was upregulated in trastuzumab-resistant cells. Treatment with exosomes extracted from trastuzumab-resistant cells promoted trastuzumab resistance in parental cells.

It is known that patients with breast cancer who overexpress HER2 are associated with a poor prognosis (29). HER2-targeted therapy for patients with HER2-positive breast cancer has markedly improved survival rates and reduced mortality in recent years (30). HER2 gene amplification was first associated with worse clinical outcomes in the late 1980s by Pegram et al (31); it was advised that HER2 overexpression may be an effective biomarker for early diagnostic monitoring and clinical prognosis. Additional studies in the USA further revealed that residents in Asian-Pacific regions had high occurrence rates of diagnosis with HER2-positive status, with a poorer prognosis in comparison with other regions (32-34). Trastuzumab has proven efficacy as first-line treatment of advanced HER2+ breast cancer. However, the initial benefit does not last long prior to the occurrence of conversion, resulting in acquired resistance (35). Therefore, breakthroughs are required in the search for effective therapeutic targets to overcome acquired trastuzumab resistance, particularly for patients with HER2+ sites.

Exosomes are nano-sized vesicles secreted upon the fusion of vesicular-like entities with plasma membranes in a large number of cell types (36). Emerging evidence has revealed the unique properties of exosomes, including their ability to embed specific microRNAs, circular RNAs or lncRNAs, their stability and easy detection in the circulatory system (37). Exosomes have been identified to be a means of information exchange between different types of cells, through the transfer of constituents, including lncRNAs (38), which are known to function as important activators or inhibitors to regulate gene expression, and to be involved in a variety of biological processes (39).

In recent years, it has been accepted that lncRNAs may be protected by exosomes from degradation in the circulation and may be useful for monitoring cancer in the early stages (40,41). Therefore, microarray analysis was performed to identify the dysregulated exosomal lncRNAs in trastuzumab-resistant cells compared with parental cells. By using a two-steps approach, exosomal lncRNA-SNHG14 was identified to have potential involvement in trastuzumab resistance. lncRNA-SNHG14, alternatively termed UBE3A-ATS, is located on chromosome 15q11.2. SNHG14 may overlap with the entire UBE3A gene and promoter, thus inhibiting the expression of UBE3A and causing neurogenetic disorders, including Angelman syndrome (42). In cancer research, Liu et al (43) reported that lncRNA-SNHG14 may act as a competing endogenous RNA to promote the migration and invasion of clear cell renal cell carcinoma by regulating neural Wiskott-Aldrich syndrome protein. For the other seven preliminarily identified lncRNAs, their roles are largely unknown in cancer progression. In one case, Zhang et al (44) demonstrated that cat eye syndrome chromosome region, candidate 7 was significantly associated with overall survival in hepatocellular carcinoma; another study reported by Yue et al (45) suggested that LOC285627 was highly expressed in ankylosing spondylitis and Vogt-Koyanagi-Harada disease.

To determine whether the ectopic expression of exosomal lncRNA-SNHG14 mediates trastuzumab resistance, gain and loss-function experiments were performed in the present study. As expected, it was observed that knockdown of lncRNA-SNHG14 in trastuzumab-resistant cells promoted cellular apoptosis, while treatment with exosomes extracted from the culture medium of resistant cells markedly reduced trastuzumab-induced cell death. Furthermore, it was demonstrated that exosomal lncRNA-SNHG14 induced trastuzumab resistance by targeting the Bcl-2/Bax apoptosis signaling pathway. These results suggested that exosomal lncRNA-SNHG14 may promote trastuzumab resistance in breast cancer cells primarily by regulating apoptosis-associated proteins. Based on the functional observations, the exosomal SNHG14 level in clinical serum samples was subsequently determined. A number of attempts have been made to use lncRNAs in serum or plasma as useful predictors in breast cancer (46,47). However, these potential tumor biomarkers are frequently in relatively low abundance and degradation occurs easily. lncRNAs are enriched and more stable in the circulatory exosome system and are protected from RNase degradation. The identification of exosomal lncRNAs in bodily fluids suggested their predictive application in clinical diagnosis or prognosis for different types of cancer (48). Emerging evidence has uncovered the unique properties of exosomes, including their ability to embed specific lncRNAs, their stability and their easy detection in the circulatory system (49,50). As expected, the present data clearly demonstrated that the exosomal lncRNA-SNHG14 level was upregulated in trastuzumab-resistant patients, and was associated with the trastuzumab response. Notably, exosomal SNHG14 was correlated with cardiac toxicity. Cardiac toxicity is an important side effect of treatment with trastuzumab; the upregulation of SNHG14 in patients with resistance to trastuzumab accompanied by cardiac toxicity suggested that SNHG14 may be involved in trastuzumab resistance and cardiac toxicity, and furthermore, that cardiac toxicity may contribute to trastuzumab resistance. However, this requires further investigation.

There are a number of limitations to the present study. First, the functional roles of the seven preliminarily identified lncRNAs by microarray screening were not deeply investigated. In the future, the present study may be extended to identify their functions during cancer progression and chemo-resistance. Second, a deeper understanding of the regulatory roles of exosomal SNHG14 in Bcl-2/Bax pathway and trastuzumab resistance is required. Trastuzumab resistance has been widely studied and various pathways have been indicated to be involved (51); however, whether these pathways are associated with each other and co-regulated remains unknown. Third, a trastuzumab-resistant xenograft model in nude mice was not produced to validate the data obtained from the in vitro studies. This is in development at present and the present results may be tested in a trastuzumab-resistant model in the future, increasing the validity of these data.

In conclusion, the present findings suggested that the exosome-mediated transfer of lncRNA-SNHG14 induces trastuzumab resistance in breast cancer cells, and exosomal lncRNA-SNHG14 in human serum may be considered to be a potential diagnostic biomarker for breast cancer, enhancing the clinical benefits of trastuzumab therapy.

Acknowledgments

Not applicable.

References

1 

Torre LA, Bray F, Siegel RL, Ferlay J, Lortet-Tieulent J and Jemal A: Global cancer statistics, 2012. CA Cancer J Clin. 65:87–108. 2015. View Article : Google Scholar : PubMed/NCBI

2 

Gonzalez-Angulo AM, Morales-Vasquez F and Hortobagyi GN: Overview of resistance to systemic therapy in patients with breast cancer. Adv Exp Med Biol. 608:1–22. 2007. View Article : Google Scholar : PubMed/NCBI

3 

Vu T and Claret FX: Trastuzumab: Updated mechanisms of action and resistance in breast cancer. Front Oncol. 2:622012. View Article : Google Scholar : PubMed/NCBI

4 

Robidoux A, Tang G, Rastogi P, Geyer CE Jr, Azar CA, Atkins JN, Fehrenbacher L, Bear HD, Baez-Diaz L, Sarwar S, et al: Lapatinib as a component of neoadjuvant therapy for HER2-positive operable breast cancer (NSABP protocol B-41): An open-label, randomised phase 3 trial. Lancet Oncol. 14:1183–1192. 2013. View Article : Google Scholar : PubMed/NCBI

5 

Narayan M, Wilken JA, Harris LN, Baron AT, Kimbler KD and Maihle NJ: Trastuzumab-induced HER reprogramming in 'resistant' breast carcinoma cells. Cancer Res. 69:2191–2194. 2009. View Article : Google Scholar : PubMed/NCBI

6 

Wolff AC, Hammond ME, Schwartz JN, Hagerty KL, Allred DC, Cote RJ, Dowsett M, Fitzgibbons PL, Hanna WM, Langer A, et al American Society of Clinical Oncology/College of American Pathologists: American Society of Clinical Oncology/College of American Pathologists guideline recommendations for human epidermal growth factor receptor 2 testing in breast cancer. Arch Pathol Lab Med. 131:18–43. 2007.PubMed/NCBI

7 

Donepudi MS, Kondapalli K, Amos SJ and Venkanteshan P: Breast cancer statistics and markers. J Cancer Res Ther. 10:506–511. 2014.PubMed/NCBI

8 

ENCODE Project Consortium: An integrated encyclopedia of DNA elements in the human genome. Nature. 489:57–74. 2012. View Article : Google Scholar : PubMed/NCBI

9 

Djebali S, Davis CA, Merkel A, Dobin A, Lassmann T, Mortazavi A, Tanzer A, Lagarde J, Lin W, Schlesinger F, et al: Landscape of transcription in human cells. Nature. 489:101–108. 2012. View Article : Google Scholar : PubMed/NCBI

10 

Zhang S, Qin C, Cao G, Xin W, Feng C and Zhang W: Systematic analysis of long non-coding RNAs in the senescence-accelerated mouse prone 8 brain using RNA sequencing. Mol Ther Nucleic Acids. 5:e3432016. View Article : Google Scholar

11 

Brockdorff N: Non-coding RNA and Polycomb recruitment. RNA. 19:429–442. 2013. View Article : Google Scholar : PubMed/NCBI

12 

Li P, Zhang X, Wang H, Wang L, Liu T, Du L, Yang Y and Wang C: MALAT1 is associated with poor response to oxaliplatin-based chemotherapy in colorectal cancer patients and promotes chemo-resistance through EZH2. Mol Cancer Ther. 16:739–751. 2017. View Article : Google Scholar : PubMed/NCBI

13 

Wang X, Arai S, Song X, Reichart D, Du K, Pascual G, Tempst P, Rosenfeld MG, Glass CK and Kurokawa R: Induced ncRNAs allosterically modify RNA-binding proteins in cis to inhibit transcription. Nature. 454:126–130. 2008. View Article : Google Scholar : PubMed/NCBI

14 

Lee TH, D'Asti E, Magnus N, Al-Nedawi K, Meehan B and Rak J: Microvesicles as mediators of intercellular communication in cancer - the emerging science of cellular 'debris'. Semin Immunopathol. 33:455–467. 2011. View Article : Google Scholar : PubMed/NCBI

15 

Théry C, Ostrowski M and Segura E: Membrane vesicles as conveyors of immune responses. Nat Rev Immunol. 9:581–593. 2009. View Article : Google Scholar : PubMed/NCBI

16 

Pefanis E, Wang J, Rothschild G, Lim J, Kazadi D, Sun J, Federation A, Chao J, Elliott O, Liu ZP, et al: RNA exosome-regulated long non-coding RNA transcription controls super-enhancer activity. Cell. 161:774–789. 2015. View Article : Google Scholar : PubMed/NCBI

17 

Kourembanas S: Exosomes: Vehicles of intercellular signaling, biomarkers, and vectors of cell therapy. Annu Rev Physiol. 77:13–27. 2015. View Article : Google Scholar

18 

Eisenhauer EA, Therasse P, Bogaerts J, Schwartz LH, Sargent D, Ford R, Dancey J, Arbuck S, Gwyther S, Mooney M, et al: New response evaluation criteria in solid tumours: revised RECIST guideline (version 1.1). Eur J Cancer. 45:228–247. 2009. View Article : Google Scholar

19 

Polyak K and Weinberg RA: Transitions between epithelial and mesenchymal states: Acquisition of malignant and stem cell traits. Nat Rev Cancer. 9:265–273. 2009. View Article : Google Scholar : PubMed/NCBI

20 

Shi SJ, Wang LJ, Yu B, Li YH, Jin Y and Bai XZ: LncRNA-ATB promotes trastuzumab resistance and invasion-metastasis cascade in breast cancer. Oncotarget. 6:11652–11663. 2015. View Article : Google Scholar : PubMed/NCBI

21 

Soo CY, Song Y, Zheng Y, Campbell EC, Riches AC, Gunn-Moore F and Powis SJ: Nanoparticle tracking analysis monitors microvesicle and exosome secretion from immune cells. Immunology. 136:192–197. 2012. View Article : Google Scholar : PubMed/NCBI

22 

Xu SY, Huang X and Cheong KL: Recent advances in marine algae polysaccharides: Isolation, structure, and activities. Mar Drugs. 15:152017. View Article : Google Scholar

23 

Livak KJ and Schmittgen TD: Analysis of relative gene expression data using real-time quantitative PCR and the 2(-Delta Delta C(T)) Method. Methods. 25:402–408. 2001. View Article : Google Scholar

24 

Baker SC, Bauer SR, Beyer RP, Brenton JD, Bromley B, Burrill J, Causton H, Conley MP, Elespuru R, Fero M, et al: The External RNA Controls Consortium: A progress report. Nat Methods. 2:731–734. 2005. View Article : Google Scholar : PubMed/NCBI

25 

Schindelin J, Rueden CT, Hiner MC and Eliceiri KW: The ImageJ ecosystem: An open platform for biomedical image analysis. Mol Reprod Dev. 82:518–529. 2015. View Article : Google Scholar : PubMed/NCBI

26 

Kogure T, Lin WL, Yan IK, Braconi C and Patel T: Intercellular nanovesicle-mediated microRNA transfer: A mechanism of environmental modulation of hepatocellular cancer cell growth. Hepatology. 54:1237–1248. 2011. View Article : Google Scholar : PubMed/NCBI

27 

Xin H, Li Y, Buller B, Katakowski M, Zhang Y, Wang X, Shang X, Zhang ZG and Chopp M: Exosome-mediated transfer of miR-133b from multipotent mesenchymal stromal cells to neural cells contributes to neurite outgrowth. Stem Cells. 30:1556–1564. 2012. View Article : Google Scholar : PubMed/NCBI

28 

Wang Z, Wang N, Li W, Liu P, Chen Q, Situ H, Zhong S, Guo L, Lin Y, Shen J, et al: Caveolin-1 mediates chemoresistance in breast cancer stem cells via β-catenin/ABCG2 signaling pathway. Carcinogenesis. 35:2346–2356. 2014. View Article : Google Scholar : PubMed/NCBI

29 

Yu D and Hung MC: Overexpression of ErbB2 in cancer and ErbB2-targeting strategies. Oncogene. 19:6115–6121. 2000. View Article : Google Scholar

30 

Berry DA, Cronin KA, Plevritis SK, Fryback DG, Clarke L, Zelen M, Mandelblatt JS, Yakovlev AY, Habbema JD and Feuer EJ; Cancer Intervention and Surveillance Modeling Network (CISNET) Collaborators: Effect of screening and adjuvant therapy on mortality from breast cancer. N Engl J Med. 353:1784–1792. 2005. View Article : Google Scholar : PubMed/NCBI

31 

Pegram MD, Finn RS, Arzoo K, Beryt M, Pietras RJ and Slamon DJ: The effect of HER-2/neu overexpression on chemotherapeutic drug sensitivity in human breast and ovarian cancer cells. Oncogene. 15:537–547. 1997. View Article : Google Scholar : PubMed/NCBI

32 

Parise C and Caggiano V: Disparities in the risk of the ER/PR/HER2 breast cancer subtypes among Asian Americans in California. Cancer Epidemiol. 38:556–562. 2014. View Article : Google Scholar : PubMed/NCBI

33 

Telli ML, Chang ET, Kurian AW, Keegan TH, McClure LA, Lichtensztajn D, Ford JM and Gomez SL: Asian ethnicity and breast cancer subtypes: A study from the California Cancer Registry. Breast Cancer Res Treat. 127:471–478. 2011. View Article : Google Scholar

34 

Kurian AW, Fish K, Shema SJ and Clarke CA: Lifetime risks of specific breast cancer subtypes among women in four racial/ethnic groups. Breast Cancer Res. 12:R992010. View Article : Google Scholar : PubMed/NCBI

35 

Mani SA, Guo W, Liao MJ, Eaton EN, Ayyanan A, Zhou AY, Brooks M, Reinhard F, Zhang CC, Shipitsin M, et al: The epithelial-mesenchymal transition generates cells with properties of stem cells. Cell. 133:704–715. 2008. View Article : Google Scholar : PubMed/NCBI

36 

Denzer K, Kleijmeer MJ, Heijnen HF, Stoorvogel W and Geuze HJ: Exosome: From internal vesicle of the multivesicular body to intercellular signaling device. J Cell Sci. 113:3365–3374. 2000.PubMed/NCBI

37 

van den Boorn JG, Dassler J, Coch C, Schlee M and Hartmann G: Exosomes as nucleic acid nanocarriers. Adv Drug Deliv Rev. 65:331–335. 2013. View Article : Google Scholar

38 

Kucharzewska P and Belting M: Emerging roles of extracellular vesicles in the adaptive response of tumour cells to microenvironmental stress. J Extracell Vesicles. 2:22013. View Article : Google Scholar

39 

Mercer TR and Mattick JS: Structure and function of long non-coding RNAs in epigenetic regulation. Nat Struct Mol Biol. 20:300–307. 2013. View Article : Google Scholar : PubMed/NCBI

40 

Yang H, Fu H, Xu W and Zhang X: Exosomal non-coding RNAs: A promising cancer biomarker. Clin Chem Lab Med. 54:1871–1879. 2016. View Article : Google Scholar : PubMed/NCBI

41 

Li Q, Shao Y, Zhang X, Zheng T, Miao M, Qin L, Wang B, Ye G, Xiao B and Guo J: Plasma long non-coding RNA protected by exosomes as a potential stable biomarker for gastric cancer. Tumour Biol. 36:2007–2012. 2015. View Article : Google Scholar

42 

Sadikovic B, Fernandes P, Zhang VW, Ward PA, Miloslavskaya I, Rhead W, Rosenbaum R, Gin R, Roa B and Fang P: Mutation Update for UBE3A variants in Angelman syndrome. Hum Mutat. 35:1407–1417. 2014. View Article : Google Scholar : PubMed/NCBI

43 

Liu G, Ye Z, Zhao X and Ji Z: SP1-induced up-regulation of lncRNA SNHG14 as a ceRNA promotes migration and invasion of clear cell renal cell carcinoma by regulating N-WASP. Am J Cancer Res. 7:2515–2525. 2017.

44 

Zhang J, Fan D, Jian Z, Chen GG and Lai PB: Cancer specific long non-coding RNAs show differential expression patterns and competing endogenous RNA potential in hepatocellular carcinoma. PLoS One. 10:e01410422015. View Article : Google Scholar

45 

Yue Y, Zhang J, Yang L, Liu S, Qi J, Cao Q, Zhou C, Wang Y, Kijlstra A, Yang P, et al: Association of long non-coding RNAs polymorphisms with ankylosing spondylitis, Vogt-Koyanagi-Harada disease, and Behcet's disease. Invest Ophthalmol Vis Sci. 59:1158–1166. 2018. View Article : Google Scholar : PubMed/NCBI

46 

Tan Q, Yu Y, Li N, Jing W, Zhou H, Qiu S, Liang C, Yu M and Tu J: Identification of long non-coding RNA 00312 and 00673 in human NSCLC tissues. Mol Med Rep. 16:4721–4729. 2017. View Article : Google Scholar : PubMed/NCBI

47 

Tan Q, Zuo J, Qiu S, Yu Y, Zhou H, Li N, Wang H, Liang C, Yu M and Tu J: Identification of circulating long non-coding RNA GAS5 as a potential biomarker for non-small cell lung cancer diagnosisnon-small cell lung cancer, long non-coding RNA, plasma, GAS5, biomarker. Int J Oncol. 50:1729–1738. 2017. View Article : Google Scholar : PubMed/NCBI

48 

Kim KM, Abdelmohsen K, Mustapic M, Kapogiannis D and Gorospe M: RNA in extracellular vesicles. Wiley Interdiscip Rev RNA. 8:82017. View Article : Google Scholar

49 

Boukouris S and Mathivanan S: Exosomes in bodily fluids are a highly stable resource of disease biomarkers. Proteomics Clin Appl. 9:358–367. 2015. View Article : Google Scholar : PubMed/NCBI

50 

Keller S, Ridinger J, Rupp AK, Janssen JW and Altevogt P: Body fluid derived exosomes as a novel template for clinical diagnostics. J Transl Med. 9:862011. View Article : Google Scholar : PubMed/NCBI

51 

Barok M, Joensuu H and Isola J: Trastuzumab emtansine: Mechanisms of action and drug resistance. Breast Cancer Res. 16:2092014. View Article : Google Scholar : PubMed/NCBI

Related Articles

  • Abstract
  • View
  • Download
  • Twitter
Copy and paste a formatted citation
Spandidos Publications style
Dong H, Wang W, Chen R, Zhang Y, Zou K, Ye M, He X, Zhang F and Han J: Exosome-mediated transfer of lncRNA‑SNHG14 promotes trastuzumab chemoresistance in breast cancer Retraction in /10.3892/ijo.2022.5382. Int J Oncol 53: 1013-1026, 2018.
APA
Dong, H., Wang, W., Chen, R., Zhang, Y., Zou, K., Ye, M. ... Han, J. (2018). Exosome-mediated transfer of lncRNA‑SNHG14 promotes trastuzumab chemoresistance in breast cancer Retraction in /10.3892/ijo.2022.5382. International Journal of Oncology, 53, 1013-1026. https://doi.org/10.3892/ijo.2018.4467
MLA
Dong, H., Wang, W., Chen, R., Zhang, Y., Zou, K., Ye, M., He, X., Zhang, F., Han, J."Exosome-mediated transfer of lncRNA‑SNHG14 promotes trastuzumab chemoresistance in breast cancer Retraction in /10.3892/ijo.2022.5382". International Journal of Oncology 53.3 (2018): 1013-1026.
Chicago
Dong, H., Wang, W., Chen, R., Zhang, Y., Zou, K., Ye, M., He, X., Zhang, F., Han, J."Exosome-mediated transfer of lncRNA‑SNHG14 promotes trastuzumab chemoresistance in breast cancer Retraction in /10.3892/ijo.2022.5382". International Journal of Oncology 53, no. 3 (2018): 1013-1026. https://doi.org/10.3892/ijo.2018.4467
Copy and paste a formatted citation
x
Spandidos Publications style
Dong H, Wang W, Chen R, Zhang Y, Zou K, Ye M, He X, Zhang F and Han J: Exosome-mediated transfer of lncRNA‑SNHG14 promotes trastuzumab chemoresistance in breast cancer Retraction in /10.3892/ijo.2022.5382. Int J Oncol 53: 1013-1026, 2018.
APA
Dong, H., Wang, W., Chen, R., Zhang, Y., Zou, K., Ye, M. ... Han, J. (2018). Exosome-mediated transfer of lncRNA‑SNHG14 promotes trastuzumab chemoresistance in breast cancer Retraction in /10.3892/ijo.2022.5382. International Journal of Oncology, 53, 1013-1026. https://doi.org/10.3892/ijo.2018.4467
MLA
Dong, H., Wang, W., Chen, R., Zhang, Y., Zou, K., Ye, M., He, X., Zhang, F., Han, J."Exosome-mediated transfer of lncRNA‑SNHG14 promotes trastuzumab chemoresistance in breast cancer Retraction in /10.3892/ijo.2022.5382". International Journal of Oncology 53.3 (2018): 1013-1026.
Chicago
Dong, H., Wang, W., Chen, R., Zhang, Y., Zou, K., Ye, M., He, X., Zhang, F., Han, J."Exosome-mediated transfer of lncRNA‑SNHG14 promotes trastuzumab chemoresistance in breast cancer Retraction in /10.3892/ijo.2022.5382". International Journal of Oncology 53, no. 3 (2018): 1013-1026. https://doi.org/10.3892/ijo.2018.4467
Follow us
  • Twitter
  • LinkedIn
  • Facebook
About
  • Spandidos Publications
  • Careers
  • Cookie Policy
  • Privacy Policy
How can we help?
  • Help
  • Live Chat
  • Contact
  • Email to our Support Team