Spandidos Publications Logo
  • About
    • About Spandidos
    • Aims and Scopes
    • Abstracting and Indexing
    • Editorial Policies
    • Reprints and Permissions
    • Job Opportunities
    • Terms and Conditions
    • Contact
  • Journals
    • All Journals
    • Oncology Letters
      • Oncology Letters
      • Information for Authors
      • Editorial Policies
      • Editorial Board
      • Aims and Scope
      • Abstracting and Indexing
      • Bibliographic Information
      • Archive
    • International Journal of Oncology
      • International Journal of Oncology
      • Information for Authors
      • Editorial Policies
      • Editorial Board
      • Aims and Scope
      • Abstracting and Indexing
      • Bibliographic Information
      • Archive
    • Molecular and Clinical Oncology
      • Molecular and Clinical Oncology
      • Information for Authors
      • Editorial Policies
      • Editorial Board
      • Aims and Scope
      • Abstracting and Indexing
      • Bibliographic Information
      • Archive
    • Experimental and Therapeutic Medicine
      • Experimental and Therapeutic Medicine
      • Information for Authors
      • Editorial Policies
      • Editorial Board
      • Aims and Scope
      • Abstracting and Indexing
      • Bibliographic Information
      • Archive
    • International Journal of Molecular Medicine
      • International Journal of Molecular Medicine
      • Information for Authors
      • Editorial Policies
      • Editorial Board
      • Aims and Scope
      • Abstracting and Indexing
      • Bibliographic Information
      • Archive
    • Biomedical Reports
      • Biomedical Reports
      • Information for Authors
      • Editorial Policies
      • Editorial Board
      • Aims and Scope
      • Abstracting and Indexing
      • Bibliographic Information
      • Archive
    • Oncology Reports
      • Oncology Reports
      • Information for Authors
      • Editorial Policies
      • Editorial Board
      • Aims and Scope
      • Abstracting and Indexing
      • Bibliographic Information
      • Archive
    • Molecular Medicine Reports
      • Molecular Medicine Reports
      • Information for Authors
      • Editorial Policies
      • Editorial Board
      • Aims and Scope
      • Abstracting and Indexing
      • Bibliographic Information
      • Archive
    • World Academy of Sciences Journal
      • World Academy of Sciences Journal
      • Information for Authors
      • Editorial Policies
      • Editorial Board
      • Aims and Scope
      • Abstracting and Indexing
      • Bibliographic Information
      • Archive
    • International Journal of Functional Nutrition
      • International Journal of Functional Nutrition
      • Information for Authors
      • Editorial Policies
      • Editorial Board
      • Aims and Scope
      • Abstracting and Indexing
      • Bibliographic Information
      • Archive
    • International Journal of Epigenetics
      • International Journal of Epigenetics
      • Information for Authors
      • Editorial Policies
      • Editorial Board
      • Aims and Scope
      • Abstracting and Indexing
      • Bibliographic Information
      • Archive
    • Medicine International
      • Medicine International
      • Information for Authors
      • Editorial Policies
      • Editorial Board
      • Aims and Scope
      • Abstracting and Indexing
      • Bibliographic Information
      • Archive
  • Articles
  • Information
    • Information for Authors
    • Information for Reviewers
    • Information for Librarians
    • Information for Advertisers
    • Conferences
  • Language Editing
Spandidos Publications Logo
  • About
    • About Spandidos
    • Aims and Scopes
    • Abstracting and Indexing
    • Editorial Policies
    • Reprints and Permissions
    • Job Opportunities
    • Terms and Conditions
    • Contact
  • Journals
    • All Journals
    • Biomedical Reports
      • Information for Authors
      • Editorial Policies
      • Editorial Board
      • Aims and Scope
      • Abstracting and Indexing
      • Bibliographic Information
      • Archive
    • Experimental and Therapeutic Medicine
      • Information for Authors
      • Editorial Policies
      • Editorial Board
      • Aims and Scope
      • Abstracting and Indexing
      • Bibliographic Information
      • Archive
    • International Journal of Epigenetics
      • Information for Authors
      • Editorial Policies
      • Editorial Board
      • Aims and Scope
      • Abstracting and Indexing
      • Bibliographic Information
      • Archive
    • International Journal of Functional Nutrition
      • Information for Authors
      • Editorial Policies
      • Editorial Board
      • Aims and Scope
      • Abstracting and Indexing
      • Bibliographic Information
      • Archive
    • International Journal of Molecular Medicine
      • Information for Authors
      • Editorial Policies
      • Editorial Board
      • Aims and Scope
      • Abstracting and Indexing
      • Bibliographic Information
      • Archive
    • International Journal of Oncology
      • Information for Authors
      • Editorial Policies
      • Editorial Board
      • Aims and Scope
      • Abstracting and Indexing
      • Bibliographic Information
      • Archive
    • Medicine International
      • Information for Authors
      • Editorial Policies
      • Editorial Board
      • Aims and Scope
      • Abstracting and Indexing
      • Bibliographic Information
      • Archive
    • Molecular and Clinical Oncology
      • Information for Authors
      • Editorial Policies
      • Editorial Board
      • Aims and Scope
      • Abstracting and Indexing
      • Bibliographic Information
      • Archive
    • Molecular Medicine Reports
      • Information for Authors
      • Editorial Policies
      • Editorial Board
      • Aims and Scope
      • Abstracting and Indexing
      • Bibliographic Information
      • Archive
    • Oncology Letters
      • Information for Authors
      • Editorial Policies
      • Editorial Board
      • Aims and Scope
      • Abstracting and Indexing
      • Bibliographic Information
      • Archive
    • Oncology Reports
      • Information for Authors
      • Editorial Policies
      • Editorial Board
      • Aims and Scope
      • Abstracting and Indexing
      • Bibliographic Information
      • Archive
    • World Academy of Sciences Journal
      • Information for Authors
      • Editorial Policies
      • Editorial Board
      • Aims and Scope
      • Abstracting and Indexing
      • Bibliographic Information
      • Archive
  • Articles
  • Information
    • For Authors
    • For Reviewers
    • For Librarians
    • For Advertisers
    • Conferences
  • Language Editing
Login Register Submit
  • This site uses cookies
  • You can change your cookie settings at any time by following the instructions in our Cookie Policy. To find out more, you may read our Privacy Policy.

    I agree
Search articles by DOI, keyword, author or affiliation
Search
Advanced Search
presentation
International Journal of Oncology
Join Editorial Board Propose a Special Issue
Print ISSN: 1019-6439 Online ISSN: 1791-2423
Journal Cover
June-2019 Volume 54 Issue 6

Full Size Image

Cover Legend PDF

Sign up for eToc alerts
Recommend to Library

Journals

International Journal of Molecular Medicine

International Journal of Molecular Medicine

International Journal of Molecular Medicine is an international journal devoted to molecular mechanisms of human disease.

International Journal of Oncology

International Journal of Oncology

International Journal of Oncology is an international journal devoted to oncology research and cancer treatment.

Molecular Medicine Reports

Molecular Medicine Reports

Covers molecular medicine topics such as pharmacology, pathology, genetics, neuroscience, infectious diseases, molecular cardiology, and molecular surgery.

Oncology Reports

Oncology Reports

Oncology Reports is an international journal devoted to fundamental and applied research in Oncology.

Experimental and Therapeutic Medicine

Experimental and Therapeutic Medicine

Experimental and Therapeutic Medicine is an international journal devoted to laboratory and clinical medicine.

Oncology Letters

Oncology Letters

Oncology Letters is an international journal devoted to Experimental and Clinical Oncology.

Biomedical Reports

Biomedical Reports

Explores a wide range of biological and medical fields, including pharmacology, genetics, microbiology, neuroscience, and molecular cardiology.

Molecular and Clinical Oncology

Molecular and Clinical Oncology

International journal addressing all aspects of oncology research, from tumorigenesis and oncogenes to chemotherapy and metastasis.

World Academy of Sciences Journal

World Academy of Sciences Journal

Multidisciplinary open-access journal spanning biochemistry, genetics, neuroscience, environmental health, and synthetic biology.

International Journal of Functional Nutrition

International Journal of Functional Nutrition

Open-access journal combining biochemistry, pharmacology, immunology, and genetics to advance health through functional nutrition.

International Journal of Epigenetics

International Journal of Epigenetics

Publishes open-access research on using epigenetics to advance understanding and treatment of human disease.

Medicine International

Medicine International

An International Open Access Journal Devoted to General Medicine.

Journal Cover
June-2019 Volume 54 Issue 6

Full Size Image

Cover Legend PDF

Sign up for eToc alerts
Recommend to Library

  • Article
  • Citations
    • Cite This Article
    • Download Citation
    • Create Citation Alert
    • Remove Citation Alert
    • Cited By
  • Similar Articles
    • Related Articles (in Spandidos Publications)
    • Similar Articles (Google Scholar)
    • Similar Articles (PubMed)
  • Download PDF
  • Download XML
  • View XML
Article

TGF-β1 protects colon tumor cells from apoptosis through XAF1 suppression

  • Authors:
    • Jung Rock Moon
    • Shin Ju Oh
    • Chang Kyun Lee
    • Sung Gil Chi
    • Hyo Jong Kim
  • View Affiliations / Copyright

    Affiliations: Department of Internal Medicine, Division of Gastroenterology, Kyung Hee University School of Medicine, Seoul 02447, Republic of Korea, Department of Life Sciences, Korea University, Seoul 02841, Republic of Korea
  • Pages: 2117-2126
    |
    Published online on: April 9, 2019
       https://doi.org/10.3892/ijo.2019.4776
  • Expand metrics +
Metrics: Total Views: 0 (Spandidos Publications: | PMC Statistics: )
Metrics: Total PDF Downloads: 0 (Spandidos Publications: | PMC Statistics: )
Cited By (CrossRef): 0 citations Loading Articles...

This article is mentioned in:



Abstract

Transforming growth factor-β1 (TGF-β1) is a multifunctional cytokine that functions as a growth suppressor in normal epithelial cells and early stage tumors, but acts as a tumor promoter during malignant progression. However, the molecular basis underlying the conversion of TGF‑β1 function remains largely undefined. X‑linked inhibitor of apoptosis‑associated factor 1 (XAF1) is a pro‑apoptotic tumor suppressor that frequently displays epigenetic inactivation in various types of human malignancies, including colorectal cancer. The present study explored whether the anti‑apoptotic effect of TGF‑β1 is linked to its regulatory effect on XAF1 induction in human colon cancer cells under stressful conditions. The results revealed that TGF‑β1 treatment protected tumor cells from various apoptotic stresses, including 5‑fluorouracil, etoposide and γ‑irradiation. XAF1 expression was activated at the transcriptional level by these apoptotic stresses and TGF‑β1 blocked the stress‑mediated activation of the XAF1 promoter. The study also demonstrated that mitogen‑activated protein kinase kinase inhibition or extracellular signal‑activated kinase (Erk)1/2 depletion induced XAF1 induction, while the activation of K‑Ras (G12C) led to its reduction. In addition, TGF‑β1 blocked the stress‑mediated XAF1 promoter activation and induction of apoptosis. This effect was abrogated if Erk1/2 was depleted, indicating that TGF‑β1 represses XAF1 transcription through Erk activation, thereby protecting tumor cells from apoptotic stresses. These findings point to a novel molecular mechanism underlying the tumor‑promoting function of TGF‑β1, which may be utilized in the development of a novel therapeutic strategy for the treatment of colorectal cancer.

Introduction

The initiation and progression of colorectal cancer are associated with a loss of cellular response to the growth inhibition exerted by tumor suppressor proteins, including transforming growth factor (TGF)-β1. The TGF-β1 family of growth factors serve fundamental roles in cell regulation, including cell growth, differentiation, apoptosis and migration (1-3). TGF-β1 members transduce signals from the plasma membrane to the nucleus through type I and type II receptors (TβR-I and TβR-II) and the Smad family of proteins (4). The heterodimerization of TβR-II and TβR-I provokes the phosphorylation of Smad2 and Smad3, and activated Smad2/3 subsequently combines with Smad4 and migrates to the nucleus to regulate transcription (5). In addition, TGF-β1 also signals through a number of non-canonical pathways, including the PI3K/AKT/m-TOR, RhoA, Ras, p38 mitogen-activated protein kinase (MAPK), PP2A/p70s6K and c-Jun N-terminal kinase (JNK) pathways (6).

TGF-β1 inhibits cell proliferation and promotes apoptosis and differentiation in colon epithelial cells (5,7). In a high percentage of colorectal tumors, the growth-inhibiting role of TGF-β1 is disrupted by mutations in its receptors and downstream effectors (3,8,9). However, TGF-β1 levels are elevated in the plasma of patients with cancers, including colorectal cancer (10,11). TGF-β1 is overexpressed by malignant tumor cells, and it increases the tumorigenicity of several types of tumor cells, indicating the oncogenic switching of TGF-β1 function during malignant tumor progression (12). TGF-β1 thus has biphasic functions in tumorigenesis, with a growth inhibitory effect in the early stages and exacerbation of the malignant properties of tumors in later stages (13,14). It has been shown that TGF-β1 contributes to malignant progression via activation of the extracellular signal-activated kinase (Erk) signaling pathway. Crosstalk between TGF-β1 signaling and the Erk, JNK and MAPK pathways is important in the specificity of various tumor-promoting effects of TGF-β1, including immune inhibition, the stimulation of angiogenesis and improved cell mobility (15). Additionally, TGF-β1 has anti-apoptotic functions and increases cell survival (16,17). However, the signaling pathways underlying the TGF-β1-mediated inhibition of apoptosis remain poorly characterized.

Apoptotic cell death serves an important role in the elimination of defective or potentially dangerous cells, and inhibits malignant transformation (18). Impairment of apoptosis disrupts the process of physiological cell death, leading to tumor initiation, progression and metastasis, by allowing the continued growth of potentially dangerous cells and the accumulation of gene mutations. Resistance to anticancer therapies is also caused by defects in apoptotic mechanisms (19). Apoptotic processes are controlled by several pro- and anti-apoptotic families of genes (20,21). The human inhibitor of apoptosis (IAP) family of proteins, including c-IAP1, c-IAP2 and X-linked inhibitor of apoptosis protein (XIAP), inhibits specific members of the caspase family (22,23). The caspase-inhibitory effects of IAPs are antagonized by apoptosis-promoting proteins. Two mitochondrial proteins, Smac/DIABLO and HtrA2, promote caspase activation by antagonizing the caspase-inhibitory activity of XIAP (24,25). XIAP-associated factor 1 (XAF1) was first isolated based on its ability to bind to and antagonize XIAP. XAF1 consists of eight exons and is located on chromosome 17p13.2, a region just telomeric to the p53 gene (26). XAF1 increases the apoptotic response of tumor cells to chemotherapeutic agents, such as etoposide and 5-fluorouracil (5-FU) (26). XAF1 mRNA is expressed in all normal adult tissues, but is absent or present at very low levels in various cancer cell lines, including colorectal tumor cells (27). Some regulatory factors of XAF1 expression have previously been revealed, but the underlying signaling pathways are not well understood (28,29).

In the present study, whether the anti-apoptotic function of TGF-β1 is associated with XAF1 expression was investigated. The specific aim of the study was to determine whether TGF-β1 evokes anti-apoptotic effects in human colon cancer cells via the regulation of XAF1, and to elucidate the underlying mechanism.

Materials and methods

Human cancer cell lines and reagents

Human colorectal cancer cell lines Colo205, RKO and HT29 were purchased from the American Type Culture Collection (Rockville, MD, USA) and Caco2 cells were obtained from Korea Cell Line Bank (Seoul, Korea). The cells were maintained in RPMI-1640 supplemented with 10% fetal bovine serum (Gibco; Thermo Fisher Scientific, Inc., Waltham, MA, USA) at 37°C in a humidified atmosphere with 5% CO2. RKO sub-lines with short hairpin (sh) RNA-mediated knockdown of XAF1 were established by transfection with a shXAF1 construct (Santa Cruz Biotechnology, Inc., Dallas, TX, USA) and Zeocin selection. The shRNA plasmid for XAF1 was constructed by Genolution Pharmaceuticals, Inc. (Seoul, Korea). The mitogen-activated protein kinase kinase (MEK) inhibitor U0126 was purchased from New England Biolabs, Inc. (Ipswich, MA, USA). Porcine TGF-β1 (1010-B1001) and anti-TGF-β1 neutralizing antibodies (nAb; MAB240-100) were obtained from R&D Systems, Inc. (Minneapolis, MN, USA).

Drug treatment

To evoke apoptotic stress, cells were exposed to 5-FU (20 µM), etoposide (50 µM), H2O2 (50 µM), γ-IR (6 Gy) or hypoxic conditions (1% O2). γ-irradiation and hypoxic stress assays were carried out using an irradiator (IBL-437-C; Syncor Intl. Corp., Sylmar, CA, USA) and hypoxic chamber (2000 Hypoxia Workstation; Ruskinn Technology Ltd., Leeds, UK), respectively. After 24 or 48 h exposure, the cells were harvested for further molecular analysis. TGF-β1 (2 ng/ml) was added to the cells 2 h prior to drug exposure, and TGF-β1 nAb (2 ng/ml) was added 2 h before TGF-β1 treatment.

Semi-quantitative reverse transcription-polymerase chain reaction (RT-PCR)

Total cellular RNA was extracted from cells by a single-step method (30). One microgram total cellular RNA was converted to complementary DNA (cDNA) by RT using random hexamer primers and M-MLV reverse transcriptase (Invitrogen; Thermo Fisher Scientific, Inc.). PCR was initially performed over a range of cycles (24-40 cycles), and 2 µl 1:4 diluted cDNA (12.5 ng/50 µl PCR) subjected to 30-36 cycles was observed to be within the logarithmic phase of amplification with primers used for XAF1 (sense, 5′-CAGAAGTCCTCGCTGGAGTTTC-3′ and antisense, 5′-TGAAATTCTTTCCCCTTTCC-3′), PAI-1 (sense, 5′-CTGCCTAGTCCTGGGCCTGGCC-3′ and antisense, 5′-ATGAGCTCCTTGTACAGATGCC-3′) and the endogenous expression standard gene glyceraldehyde-3-phosphate dehydrogenase (GAPDH) (sense, 5′-CATGTGGGCCATGAGGTCCAC CAC-3′ and antisense, 5′-AACCATGAGAAGTATGACAAC AGC-3′). PCR conditions comprised 32-38 cycles at 95°C for 1 min, 58-62°C for 0.5 min, and 72°C for 1 min in 1.5 mM MgCl2-containing reaction buffer (PCR buffer; Takara Bio, Inc., Shiga, Japan). A total of 10-15 µl PCR product was resolved by 2% agarose gel electrophoresis. Quantitation was achieved by densitometric scanning of the ethidium bromide-stained gels. Integration and analysis were performed using Quantity One software (version 4.6.9; Bio-Rad Laboratories, Inc., Hercules, CA, USA). RT-PCR was repeated at least three times for each specimen and the mean value was determined.

Immunoblot (IB) assay

Cells were lysed with buffer containing 20 mM Tris (pH 7.4), 150 mM NaCl, 1% NP-40, 0.5% sodium deoxycholate, 0.1% sodium dodecyl sulfate (SDS), 50 mM NaF, 2 mM sodium pyrophosphate, 1 mM sodium orthovanadate, protease inhibitor cocktail and 1 mM phenylmethylsulfonyl fluoride. The cell lysate was clarified by centrifugation (20,000 × g, 30 min) and the protein concentration was determined using a BCA Protein Assay kit (Pierce; Thermo Fisher Scientific, Inc.). Total proteins (20-40 µg) were supplemented with Laemmli buffer and loaded onto a 10% SDS-polyacrylamide gel for electrophoresis. The proteins were transferred to the nitrocellulose blotting membrane (10600001; GE Healthcare Life Sciences, Little Chalfont, UK). The membranes were incubated with specific antibodies for 12-18 h at 4°C. Antibodies specific for XAF1 (1:1,000; sc-19194) and PAI-1 (1:2,500; sc-5297) were obtained from Santa Cruz Biotechnology, Inc. and antibodies specific for cleaved poly (ADP-ribose) polymerase (1:2,000; CST no. 9541), cleaved caspase-3 (1:2,000; CST no. 9661S) and Erk (1:2,500; CST no. 910) were purchased from Cell Signaling Technology (Danvers, MA, USA). Antibody for the loading control β-tubulin (1:10,000; T0198) was obtained from Sigma-Aldrich; Merck KGaA (Darmstadt, Germany). Antibody binding was detected by enhanced chemiluminescence using 1 h incubation at 24°C with a secondary antibody conjugated to horseradish peroxidase (1:5,000; PI-1000/2000; Vector Laboratories, Inc., Burlingame, CA, USA).

Expression plasmids, small interfering RNA (siRNA) and transfection

Expression vector for green fluorescent protein (GFP)-tagged Ras was constructed using pEGFP-N3 vector (Clontech, Mannheim, Germany) and the Expand™ High Fidelity PCR System (Roche Molecular Diagnostics, Pleasanton, CA, USA). Approximately 3.3×105 cells were plated per 60-mm plate in medium containing 10% FBS. When 50-60% confluence was reached, the transfection of constructs was performed using Lipofectamine 2000 (Invitrogen; Thermo Fisher Scientific, Inc.) or Turbofect™ in vitro Transfection Reagent (Pierce; Thermo Fisher Scientific, Inc.) according to the manufacturer’s protocol. Each transfection experiment was carried out in triplicate. The transfection efficiency was monitored by fluorescence microscopy for GFP detection. The siRNA duplexes against XAF1 (5′-AUGUUGUCCAGACUCAGAG-3′), Erk1 (5′-CCC UGGAAGCCAUGAGAGAUGUCUA-3′), Erk2 (5′-CACCAU UCAAGUUCGACAU-3′) and plasminogen activator inhibitor-1 (PAI-1; 5′-AAGCACAACUCCCUUAAGGUC-3′), and control siRNA duplexes used as a negative control were synthesized by Dharmacon (D-001210-0X; Lafayette, CO, USA) or Bioneer, Inc. (SN-1001-CFG; Daejeon, Korea). The transfection of siRNAs was performed using the Neon™ Transfection System (Invitrogen; Thermo Fisher Scientific, Inc.). Transfected cells were stabilized in serum-supplemented media for 24 h before further experiments.

Reporter constructs and luciferase assay

The XAF1 promoter region (nucleotides -221/+1) was cloned into the pGL3-basic vector (Promega Corporation, Madison, WI, USA). RKO cells were cotransfected with 0.5 µg XAF1 promoter-containing luciferase plasmid (Pro221-Luc) and 0.5 µg pPGL3-basic plasmid DNA using Lipofectamine 2000 (Invitrogen; Thermo Fisher Scientific, Inc.). The culture medium was changed following 18 h of transfection, and the cells were maintained for another 48 h prior to lysis with 200 µl lysis buffer (E3971; Promega Corporation). Following the normalization of each extract for protein content, luciferase activity was measured using the Luciferase Assay System (Promega Corporation).

Apoptosis assay using flow cytometry

A total of 5×104 cells were seeded and transfected with expression vector or siRNA. For the sub-G1 fraction analysis, cells were fixed with 70% ethanol and resuspended in 1 ml phosphate-buffered saline containing 100 mg/ml RNase and 50 mg/ml propidium iodide. (P4170; Sigma-Aldrich; Merck KGaA). The assay was performed using a FACSCalibur flow cytometer (BDBiosciences, San Jose, CA, USA) and the sub-G1 fraction was analyzed using MultiCycle software (version 3.21; Phoenix Flow Systems, San Diego, CA, USA).

Statistical analysis

Flow cytometry was performed in triplicate and data are expressed as mean ± standard deviation. Statistical analysis was performed using Student’s t-test when comparing two groups or analysis of variance with the Bonferroni correction as a post hoc test when making multiple comparisons. Statistical analyses were carried out using GraphPad Prism 6.0 software (GraphPad Software, Inc., La Jolla, CA, USA). P≤0.05 was considered to indicate a statistically significant difference.

Results

TGF-β1 protects colorectal tumor cells from stress-induced apoptosis

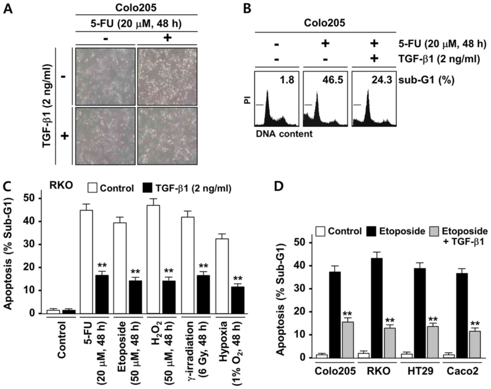
TGF-β1 is known to promote colonic tumorigenesis partially through its protective role against apoptotic stresses. To investigate whether the anti-apoptotic function of TGF-β1 is associated with its regulation of XAF1 expression, an initial examination of the effect of TGF-β1 on the apoptosis induced by the chemotherapeutic drug 5-FU was conducted using the Colo205 cell line, which is known to have no genetic alterations of TGF-β receptors (30,31). The Colo205 cells exhibited a sensitive cytotoxic response to 5-FU (20 µM, 48 h), but this response was markedly attenuated when cells were co-treated with TGF-β1 (Fig. 1A). A flow cytometric analysis of the apoptotic sub-G1 fraction also indicated that TGF-β1 exerts a strong inhibitory effect on 5-FU-induced apoptosis (Fig. 1B). To further evaluate the cytoprotective role of TGF-β1 against various types of apoptotic stress, RKO cells, which are widely used for the study of stress-induced cell death, were utilized. RKO cells are known to express low level of TGF-β receptor II due to a premature termination mutation in one allele of the gene but have a functional TGF-β1/Smad signaling pathway (9,31,32). As shown in Fig. 1C, TGF-β1 treatment significantly attenuated the apoptotic response of RKO cells to genotoxic (5-FU, etoposide and γ-irradiation), oxidative (H2O2) and hypoxic (1% O2) stresses. To further evaluate these findings, the inhibitory effects of TGF-β1 on etoposide-induced apoptosis in Colo205, RKO and two other cancer cell lines (HT29 and Caco2) that have no alterations of TGF-β receptors were compared (30,31). In all the cell lines tested, TGF-β1 evoked a significant inhibitory effect on etoposide-induced apoptosis (Fig. 1D). These results indicate that TGF-β1 evokes a strong cytoprotective effect on human colon cancer cells under various apoptotic stress conditions.

Figure 1

TGF-β1 attenuates stress-induced apoptosis. (A) Microscopy showing the protective effect of TGF-β1 on 5-FU-induced cell death. Colo205 cells were treated with TGF-β1 (2 ng/ml) 2 h prior to 5-FU exposure (20 µM, 48 h). Original magnification, ×100. (B) TGF-β1 inhibits 5-FU-induced apoptosis in Colo205 cells. Flow cytometric analysis was performed to measure the apoptotic sub-G1 fraction. (C) TGF-β1 inhibits apoptosis triggered by various stresses. RKO cells were exposed to various stresses as indicated. Data represent the means ± SD of triplicate assays. **P<0.01 vs. control (Student’s t-test). (D) TGF-β1 inhibits etoposide-induced apoptosis in four human colon cancer cell lines. Cells were incubated with etoposide (50 µM, 48 h) in the absence or presence of TGF-β1 (2 ng/ml). Data represent means ± SD of triplicate assays. **P<0.01 vs. Etoposide group (analysis of variance with Bonferroni post hoc test). TGF-β1, transforming growth factor-β1; 5-FU, 5-fluorouracil; SD, standard deviation.

TGF-β1 suppresses XAF1 mRNA expression

Next, the effect of TGF-β1 on XAF1 expression was investigated. Semi-quantitative RT-PCR analysis demonstrated that TGF-β1 treatment resulted in a strong reduction of XAF1 mRNA levels in all four cell lines that were tested (Fig. 2A). An IB assay revealed that the TGF-β1-induced downregulation of XAF1 mRNA expression was reflected in a clear reduction in the levels of its protein product in these cells. Furthermore, the TGF-β1-induced inhibition of XAF1 mRNA expression appeared to be concentration-dependent (Fig. 2B). In this assay, the activation of PAI-1, a transcription target of TGF-β1, as utilized as an indicator of the functionality of TGF-β1 signaling. Quantitative analysis of the RT-PCR products revealed that 4 ng/ml TGF-β1 significantly repressed ~75% of XAF1 mRNA expression in Colo205 cells (Fig. 2C). The inhibitory effect of TGF-β1 on XAF1 mRNA expression was abrogated when the cells were pretreated with TGF-β1 nAb (Fig. 2D). Next, whether TGF-β1 produced by the tumor cells exerted an inhibitory effect on XAF1 expression was examined. Notably, the basal expression level of XAF1 mRNA was elevated in all four cancer cell lines exposed to TGF-β1 nAb, supporting the hypothesis that tumor cell-produced TGF-β1 acts as a negative regulator of XAF1 expression (Fig. 2E). Together, these results indicate that XAF1 expression is repressed at the mRNA level by TGF-β1 in human colon cancer cells.

Figure 2

TGF-β1 downregulates XAF1 mRNA expression. (A) Semi-quantitative RT-PCR and IB assay results showing that TGF-β1 inhibits XAF1 expression. Cells were treated with TGF-β1 (2 ng/ml) for 24 h. (B) RT-PCR and IB results showing that XAF1 is downregulated by TGF-β1. (C) XAF1 mRNA levels were determined by the densitometric scanning analysis of the band intensities of RT-PCR products on agarose gel. Data represent means ± SD of triplicate assays. *P<0.05, **P<0.01 vs. the 0 ng/ml TGF-β1 group (analysis of variance with Bonferroni post hoc test). (D) Abrogation of the inhibitory effect of TGF-β1 on XAF1 expression by TGF-β1 nAb. TGF-β1 nAb (2 ng/ml) was added 2 h prior to TGF-β1 treatment (2 ng/ml, 24 h). (E) Effect of TGF-β1 nAb on XAF1 mRNA expression in human colon cancer cells. Cells were treated with TGF-β1 nAb (2 ng/ml) for 24 h. TGF-β1, transforming growth factor-β1; XAF1, X-linked inhibitor of apoptosis protein-associated factor 1; RT-PCR, reverse transcription-quantitative polymerase chain reaction; IB, immunoblot; nAb, neutralizing antibody; PAI-1, plasminogen activator inhibitor-1; SD, standard deviation.

TGF-β1 represses basal and stress-induced XAF1 gene transcription levels

To elucidate the inhibitory effect of TGF-β1 on the pro-apoptotic function of XAF1, the role of XAF1 in stress-induced apoptosis was evaluated using the siRNA-mediated knockdown of XAF1 expression (Fig. 3A). RT-PCR analysis revealed that XAF1 mRNA expression was strongly activated in Colo205 cells exposed to 5-FU, and IB assays of cleaved PARP and caspase-3 indicated that 5-FU-induced apoptosis was attenuated by the siRNA-mediated blockade of XAF1 induction, and the attenuation appeared to be XAF1 concentration-dependent (Fig. 3B). Likewise, the etoposide-induced apoptosis of RKO cells was markedly suppressed by siXAF1 transfection in an apparently concentration-associated manner (Fig. 3C). These results indicate that XAF1 induction serves a key role in the apoptotic response of colon cancer cells to genotoxic chemotherapeutic drugs. The regulation of chemotherapeutic drug-mediated XAF1 induction by TGF-β1 was then evaluated. As shown in Fig. 3D, TGF-β1 exerted a strong inhibitory effect on the induction of XAF1 mRNA by 5-FU, etoposide and Adriamycin. To further elucidate the mechanistic basis for the TGF-β1-induced suppression of XAF1 mRNA expression, a promoter luciferase assay was performed using the XAF1-Pro221-Luc reporter, which includes the proximal region of the XAF1 promoter (nucleotides −221/+1 relative to ATG; Fig. 3E). The reporter was activated by 5-FU and this responsiveness was substantially attenuated by TGF-β1 in a dose-dependent manner, indicating that the TGF-β1-mediated inhibition of XAF1 expression occurs through transcriptional repression of the gene (Fig. 3F).

Figure 3

TGF-β1 blocks the stress-mediated activation of XAF1 gene transcription. (A) XAF1 mRNA-depleting effect of siXAF1 duplexes. Colo205 and RKO cells were transfected with increasing concentrations of siXAF1 as indicated. Following 24 h transfection, XAF1 mRNA levels were determined by semi-quantitative RT-PCR assay. (B) Effect of XAF1 knockdown on 5-FU-induced apoptosis. Colo205 cells were transfected with siXAF1 as indicated. Following 24 h transfection, the cells were exposed to 5-FU (20 µM) for 24 h. (C) Flow cytometric analysis of the sub-G1 fraction showing the effect of XAF1 knockdown on etoposide-induced apoptosis. RKO cells transfected with siXAF1 were exposed to etoposide (50 µM) for 48 h. (D) Semi-quantitative RT-PCR assay showing the inhibitory effect of TGF-β1 on therapeutic drug-induced XAF1 mRNA expression. (E) Construction of the XAF1 reporter for luciferase assay. (F) Attenuation of the Pro221-Luc responsiveness to 5-FU by TGF-β1. RKO cells were treated with 5-FU (20 µM) for 12 h in the absence or presence of TGF-β1 (2 ng/ml). Data represent means ± SD of triplicate assays. *P<0.05, **P<0.01 vs. the 0 ng/ml TGF-β1 + 5-FU group (analysis of variance with the Bonferroni post hoc test). TGF-β1, transforming growth factor-β1; XAF1, X-linked inhibitor of apoptosis protein-associated factor 1; siXAF1, XAF1 small interfering RNA; siControl, control small interfering RNA; RT-PCR, reverse transcription-quantitative polymerase chain reaction; IB, immunoblot; 5-FU, 5-fluorouracil; C. PARP, cleaved poly (ADP-ribose) polymerase; C. Casp-3, cleaved caspase-3; SD, standard deviation.

TGF-β1 protects tumor cells from drug-induced apoptosis via XAF1 repression

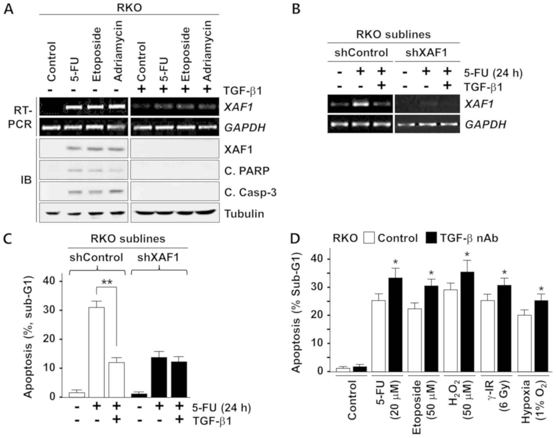
Next, whether the anti-apoptotic effect of TGF-β1 is linked to its ability to repress XAF1 was assessed. Western blot analysis revealed that the cleavage of PARP and caspase-3 triggered by the apoptosis-inducing chemotherapeutic drugs 5-FU, etoposide and Adriamycin was strongly suppressed by pretreatment with TGF-β1, and this effect was accompanied by the inhibition of XAF1 induction (Fig. 4A). A crucial link between the anti-apoptotic function of TGF-β1 and its XAF1 repressive activity was further characterized using a stable XAF1 knockdown sub-line of RKO cells constructed using a shRNA-mediated knockdown system (Fig. 4B). Compared with the shControl sub-line, the shXAF1 sub-line displayed a markedly attenuated apoptotic response to 5-FU (Fig. 4C). The anti-apoptotic effect of TGF-β1 was negligible in shXAF1 cells, further suggesting that the TGF-β1-induced inhibition of stress-induced apoptosis is highly dependent on its XAF1-repressing activity. Additionally, based on the results indicating that tumor cell-produced TGF-β1 is a negative regulator of XAF1 basal expression, whether tumor cell sensitivity to apoptotic stresses is increased by the blockade of TGF-β1 production by tumor cells was tested. As shown in Fig. 4D, RKO cells pretreated with TGF-β nAb displayed an increased apoptotic response to various apoptotic stresses compared with untreated control cells. Together these results indicate that TGF-β1 protects colon cancer cells by blocking XAF1 induction under various apoptotic stress conditions.

Figure 4

TGF-β1 suppresses stress-induced apoptosis by blocking XAF1 induction. (A) Effect of TGF-β1 on chemotherapeutic drug-induced XAF1 and apoptosis. RKO cells were treated with 5-FU (20 µM), etoposide (50 µM) or Adriamycin (30 µM) for 24 h. TGF-β1 (2 ng/ml) was added to the cells 2 h prior to drug treatment. (B) Effect of TGF-β1 on 5-FU-mediated XAF1 mRNA induction. RKO subline cells (shControl and shXAF1) were treated with 5-FU (20 µM) and/or TGF-β1 (2 ng/ml) for 24 h and XAF1 mRNA levels were determined by semi-quantitative RT-PCR assay. (C) The inhibitory effect of TGF-β on apoptosis is XAF1-dependent. shControl and shXAF1 RKO subline cells were treated with 5-FU (20 µM) and/or TGF-β1 (2 ng/ml). Apoptosis induction was measured by flow cytometric analysis of the sub-G1 fraction. Data represent means ± SD of triplicate assays. **P<0.01 (analysis of variance with the Bonferroni post hoc test). (D) Effect of TGF-β nAb pretreatment on stress-induced apoptosis. RKO cells were exposed to various stresses for 24 h in the absence or presence of TGF-β nAb (2 ng/ml). Apoptosis induction was measured by flow cytometric analysis of the sub-G1 fraction. Data represent means ± SD of triplicate assays. *P<0.05 vs. control (Student’s t-test). TGF-β1, transforming growth factor-β1; XAF1, X-linked inhibitor of apoptosis protein-associated factor 1; 5-FU, 5-fluorouracil; shXAF1, XAF1 short hairpin RNA; shControl, control short hairpin RNA; RT-PCR, reverse transcription-quantitative polymerase chain reaction; IB, immunoblot; C. PARP, cleaved poly (ADP-ribose) polymerase; C. Casp-3, cleaved caspase-3; SD, standard deviation.

XAF1 expression is suppressed by Ras-Erk activation

Activation of the Ras-Erk signaling pathway is common in colorectal tumorigenesis and serves a key role in the proliferation, survival and malignant progression of tumor cells. Studies have shown that TGF-β1 activates Ras-Erk signaling to promote tumor progression (15,33). These findings suggest that the Ras-Erk signaling pathway is involved in the TGF-β1-mediated repression of XAF1. Notably, in the present study it was observed that the expression level of XAF1 mRNA increased substantially following treatment with U0126, an inhibitor of MEK, which is upstream of Erk (Fig. 5A). Consistent with this result, XAF1 was upregulated by the siRNA-mediated knockdown of Erk1/2 expression (Fig. 5B). Furthermore, XAF1 levels were markedly decreased by the ectopic expression of the activated form of K-Ras (Ras/G12C; Fig. 5C). Together, these results indicate that XAF1 expression is suppressed at the transcription level by activation of the Ras-Erk signaling pathway.

Figure 5

XAF1 expression is suppressed by the activation of Ras-Erk signaling. (A) Effect of U0126 treatment on XAF1 expression in RKO cells. (B) Effect of Erk1/2 depletion on XAF1 expression. RKO cells were transfected with siControl or siErk1/2 (20 pM) and the cells were harvested at 48 h after transfection. (C) Effect of activated Ras transfection and Erk depletion on XAF1 expression. Colo205 cells were transfected with either activated Ras (GFP-Ras/G12C) or siErk1/2 (20 pM) and its effect on XAF1 expression was examined at 48 h after transfection. Apoptosis induction was measured by flow cytometry analysis of the sub-G1 fraction. XAF1, X-linked inhibitor of apoptosis protein-associated factor 1; Erk, extracellular signal-activated kinase; P-Erk, phosphorylated Erk; siErk, Erk small interfering RNA; siControl, control small interfering RNA; GFP-Ras/G12C, green fluorescent protein (GFP)-tagged activated Ras; RT-PCR, reverse transcription-quantitative polymerase chain reaction; IB, immunoblot.

TGF-β1 suppresses XAF1 expression by the activation of Ras-Erk signaling

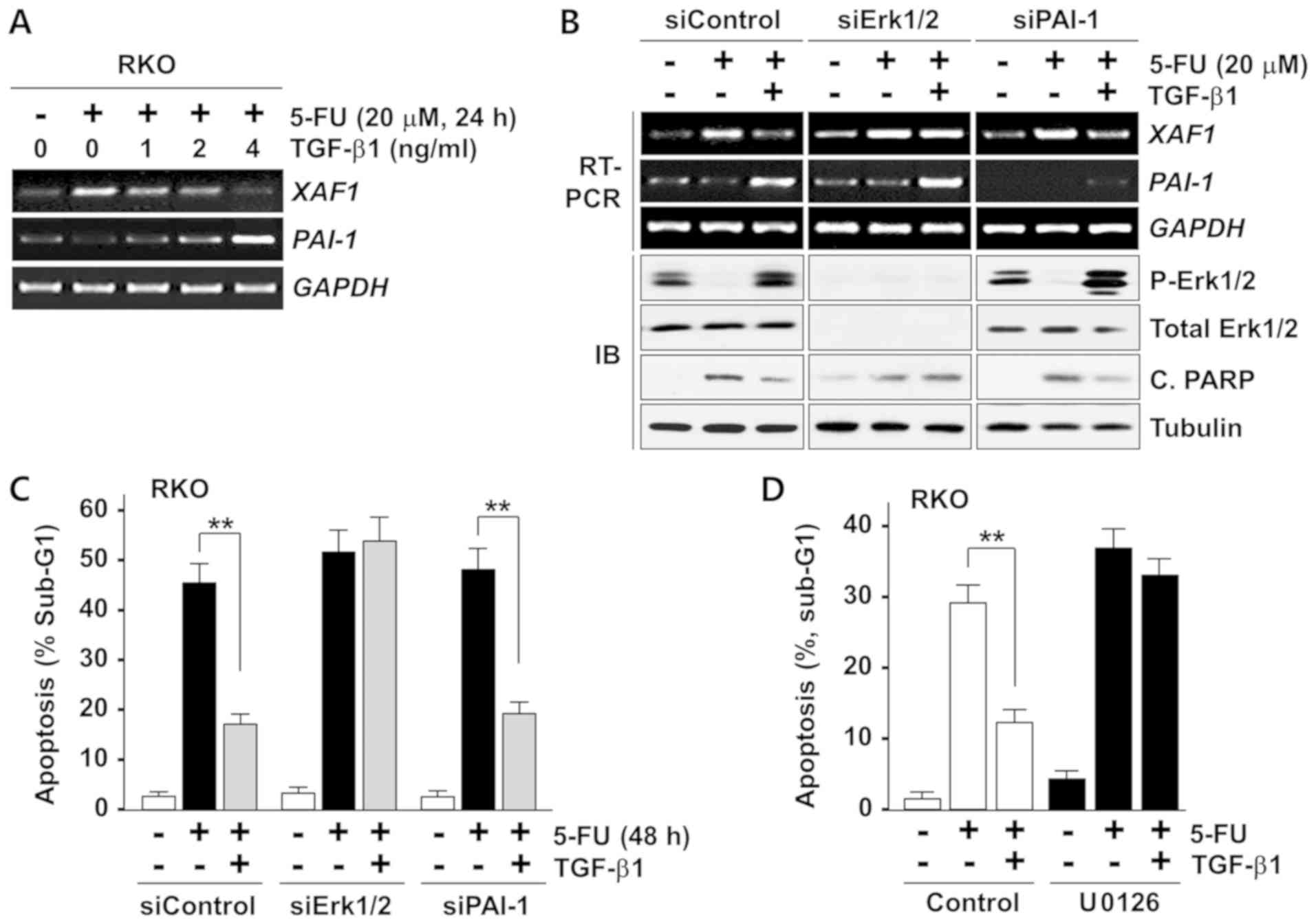
On the basis of the findings that XAF1 mRNA expression is repressed by Ras-Erk signaling and that TGF-β1 activates the Ras-Erk pathway, the role of Ras-Erk signaling in the TGF-β1-induced repression of XAF1 by TGF-β1 was examined. The induction of XAF1 mRNA expression by 5-FU was strongly inhibited by TGF-β1, and the effect appear to be dependent on TGF-β1 concentration (Fig. 6A). Intriguingly, the inhibitory effect of TGF-β1 on 5-FU-mediated induction and apoptosis was markedly attenuated when Erk1/2 expression was depleted by siErk1/2 transfection (Fig. 6B and C). Consistently, the inhibitory effect of TGF-β1 on 5-FU-induced apoptosis was greatly abrogated by pretreatment with U0126 (Fig. 6D). This observation suggests TGF-β1 represses XAF1 mRNA expression via the Ras-Erk signaling pathway. However, the depletion of PAI-1, which has been reported to exert apoptosis-modulating activity (34,35), did not affect the TGF-β1-mediated inhibition of apoptosis and XAF1 expression. Collectively, these results demonstrate that TGF-β1 protects colorectal tumor cells from various apoptotic stresses by blocking XAF1 mRNA induction via activation of the Ras-Erk signaling pathway (Fig. 7).

Figure 6

TGF-β1 represses XAF1 expression in a Ras-Erk signaling-dependent manner. (A) Semi-quantitative RT-PCR analysis showing a dose-dependent inhibitory effect of TGF-β1 on 5-FU-mediated XAF1 mRNA induction in RKO cells. TGF-β1 was added to the cells 2 h prior to 5-FU treatment. (B) Failure of TGF-β1 to inhibit 5-FU-mediated induction of XAF1 and apoptosis in Erk1/2-depleted cells. RKO cells were transfected with siRNAs (20 pM) as indicated. The transfected cells were treated with 5-FU (24 h). TGF-β1 (2 ng/ml) was added to the cells 2 h prior to 5-FU treatment. PAI-1 depletion was included for comparison. (C) Flow cytometric analysis of the sub-G1 fraction showing TGF-β1 inhibition of apoptosis in an Erk-dependent manner. RKO cells transfected with siRNAs (20 pM) were incubated with TGF-β1 (2 ng/ml) 2 h prior to 5-FU (20 µM) treatment. Data represent means ± SD of triplicate assays. **P<0.01 (analysis of variance with the Bonferroni post hoc test). (D) Effect of U0126 treatment on the TGF-β1-induced inhibition of 5-FU-induced apoptosis. RKO cells were treated with 5-FU (20 µM) for 24 h. U0126 (20 µM) and TGF-β1 (2 ng/ml) were added to the cells 2 h prior to 5-FU treatment. Data represent means ± SD of triplicate assays. **P<0.01 (analysis of variance with the Bonferroni post hoc test). TGF-β1, transforming growth factor-β1; XAF1, X-linked inhibitor of apoptosis protein-associated factor 1; Erk, extracellular signal-activated kinase; P-Erk, phosphorylated Erk; RT-PCR, reverse transcription-quantitative polymerase chain reaction; IB, immunoblot; 5-FU, 5-fluorouracil; PAI-1, plasminogen activator inhibitor-1; siErk, Erk small interfering RNA; siPAI-1, PAI-1 small interfering RNA; siControl, control small interfering RNA; C. PARP, cleaved poly (ADP-ribose) polymerase; SD, standard deviation.

Figure 7

Schematic representation of the molecular basis for the protective effects of TGF-β1 against apoptotic stresses in colon tumor cells. TGF-β1 blocks stress-mediated transcriptional induction of XAF1 through activation of the Ras-Erk pathway. TGF-β1, transforming growth factor-β1; XAF1, X-linked inhibitor of apoptosis protein-associated factor 1; Erk, extracellular signal-activated kinase.

Discussion

XAF1 was originally described as an antagonist of XIAP-mediated anti-caspase activity (26,36). XAF1 enhances the apoptotic sensitivity of tumor cells to various genotoxic stresses, including γ-irradiation, 5-FU, etoposide and H2O2, as well as non-genotoxic stresses, including tumor necrosis factor-α and starvation (29). XAF1 is downregulated in various human cancers, including colorectal cancer, by promoter hypermethylation and a reduction in XAF1 expression is correlated with advanced stage and high tumor grade (28,29). The low-level transcription of XAF1 confers a survival advantage to tumor cells by desensitizing the apoptotic response to various stress conditions (29). However, the signaling pathways and transcription factors involved in the regulation of XAF1 gene expression remain largely undefined. The present research team reported that XAF1 is activated at the transcription level by various apoptotic stresses, including chemotherapeutic drugs such as 5-FU, etoposide and cisplatin, and that p53 and interferon-regulatory factor-1 serve key roles in activating the XAF1 promoter in response to these stresses (37,38). One of these studies also demonstrated that numerous tumor-promoting growth factors negatively regulate XAF1 mRNA expression (38). Therefore, the present study aimed to determine whether XAF1 expression is influenced by TGF-β1. TGF-β1 is a multifunctional cytokine that controls various aspects of cellular functions including cell proliferation, differentiation and death (3,39). TGF-β1 contributes to the malignant progression of human colorectal tumors via inhibitory effects on stress-induced tumor cell death (16,17). However, the downstream mechanisms underlying the TGF-β1-mediated protection of tumor cells from apoptotic stresses remain unclear.

Based on expression analyses using four human colon cancer cell lines, the present study aimed to determine whether TGF-β1 regulates XAF1 expression to evoke its anti-apoptotic effect. The results indicated that TGF-β1 repressed basal and stress-mediated XAF1 gene transcription levels, and these effects were tightly associated with its tumor cell-protective role under various apoptotic conditions. Previous studies have provided evidence that TGF-β1 activates Ras-Erk signaling to promote the malignant transformation of colorectal epithelial cells in part by attenuating the induction of apoptosis (40). Specifically, the activity and crosstalk between TGF-β1 and Ras-Erk signaling pathways are associated with the acquisition of invasion and metastatic potential by epithelial tumor cells (2).

Notably, a previous study demonstrated that XAF1 mediates apoptosis through Erk in colon cancer (41). In the present study, it was identified that activation of the Ras-Erk pathway is crucial for the TGF-β1-mediated repression of XAF1 expression. In a promoter luciferase assay, TGF-β1 abrogated the stress-mediated activation of the XAF1 promoter via the Ras-Erk pathway. This was further supported by the finding that siRNA-mediated Erk1/2 depletion or treatment with the MEK inhibitor U0126 eradicated the inhibitory effect of TGF-β1 on XAF1 mRNA expression. Together, these results strongly suggest that TGF-β1 blocks XAF1 induction through the activation of Ras-Erk signaling to protect human colorectal cancer cells from a variety of apoptotic stresses. Previous literature has reported that TGF-β1 is overexpressed in colorectal cancer and that high serum or plasma levels of TGF-β1 in cancer patients are associated with a poor prognosis (10,42). Indeed, cancer recurrence following treatment has been shown to be increased in individuals with high TGF-β1 expression (43). TGF-β1 has also been demonstrated to induce a variety of pro-metastatic activities that range from the induction of the epithelial-to-mesenchymal transition to the expression of genes that allow metastatic colonization (44-46). In the current study, a novel function of tumor-produced TGF-β1 was identified, namely its ability to increase the resistance of cancer cells to chemotherapeutic drug-induced apoptosis by blocking XAF1 induction. This finding also implicates XAF1 in the development of drug resistance and disease progression. It is thus conceivable that the restoration of XAF1 expression through the blockade of Ras-Erk signaling could be a useful therapeutic strategy to improve the efficiency of chemotherapeutic treatment and prevent the progression of colorectal cancer.

In conclusion, the present study demonstrated that TGF-β1 repressed XAF1 mRNA induction in human colon cancer cells under various stressful conditions and increased the resistance of tumor cells to therapeutic drug-induced apoptosis. The TGF-β1-mediated suppression of XAF1 mRNA induction occurs through the activation of Ras-Erk signaling. Restoration of XAF1 function by blocking TGF-β1 or Ras-Erk signaling may increase tumor cell sensitivity to apoptotic stimuli and may therefore be an effective strategy for the treatment of drug-resistant colorectal tumors.

Funding

This study was supported by the Basic Science Research Program through the National Research Foundation of Korea (NRF) funded by the Ministry of Science and ICT (grant no. NRF-2017R1A5A2014768).

Availability of data and materials

The datasets used and/or analyzed during the current study are available from the corresponding author on reasonable request.

Authors’ contributions

JRM analyzed and interpreted the data, and prepared the first manuscript and revised it. HJK and SGC participated in the conception and design of the study. SGC performed experiments and statistical analysis. SJO and CKL reviewed the results and participated in the discussion of the data. All authors have read and approved the final manuscript.

Ethics approval and consent to participate

Not applicable.

Patient consent for publication

Not applicable.

Competing interests

The authors declare that they have no competing interests.

Acknowledgments

Not applicable.

References

1 

Eastham JA, Truong LD, Rogers E, Kattan M, Flanders KC, Scardino PT and Thompson TC: Transforming growth factor-beta 1: Comparative immunohistochemical localization in human primary and metastatic prostate cancer. Lab Invest. 73:628–635. 1995.PubMed/NCBI

2 

Park BJ, Park JI, Byun DS, Park JH and Chi SG: Mitogenic conversion of transforming growth factor-beta1 effect by oncogenic Ha-Ras-induced activation of the mitogen-activated protein kinase signaling pathway in human prostate cancer. Cancer Res. 60:3031–3038. 2000.PubMed/NCBI

3 

Massagué J, Cheifetz S, Boyd FT and Andres JL: TGF-beta receptors and TGF-beta binding proteoglycans: Recent progress in identifying their functional properties. Ann NY Acad Sci. 593(1 Transforming): 59–72. 1990. View Article : Google Scholar : PubMed/NCBI

4 

Heldin CH, Miyazono K and ten Dijke P: TGF-beta signalling from cell membrane to nucleus through SMAD proteins. Nature. 390:465–471. 1997. View Article : Google Scholar : PubMed/NCBI

5 

Massagué J, Seoane J and Wotton D: Smad transcription factors. Genes Dev. 19:2783–2810. 2005. View Article : Google Scholar : PubMed/NCBI

6 

Mu Y, Gudey SK and Landström M: Non-Smad signaling pathways. Cell Tissue Res. 347:11–20. 2012. View Article : Google Scholar

7 

Shi Y and Massagué J: Mechanisms of TGF-beta signaling from cell membrane to the nucleus. Cell. 113:685–700. 2003. View Article : Google Scholar : PubMed/NCBI

8 

Massagué J: A very private TGF-beta receptor embrace. Mol Cell. 29:149–150. 2008. View Article : Google Scholar : PubMed/NCBI

9 

Markowitz S, Wang J, Myeroff L, Parsons R, Sun L, Lutterbaugh J, Fan RS, Zborowska E, Kinzler KW, Vogelstein B, et al: Inactivation of the type II TGF-beta receptor in colon cancer cells with microsatellite instability. Science. 268:1336–1338. 1995. View Article : Google Scholar : PubMed/NCBI

10 

Tsushima H, Kawata S, Tamura S, Ito N, Shirai Y, Kiso S, Imai Y, Shimomukai H, Nomura Y, Matsuda Y, et al: High levels of transforming growth factor beta 1 in patients with colorectal cancer: Association with disease progression. Gastroenterology. 110:375–382. 1996. View Article : Google Scholar : PubMed/NCBI

11 

Friedman E, Gold LI, Klimstra D, Zeng ZS, Winawer S and Cohen A: High levels of transforming growth factor beta 1 correlate with disease progression in human colon cancer. Cancer Epidemiol Biomarkers Prev. 4:549–554. 1995.PubMed/NCBI

12 

Park JI, Lee MG, Cho K, Park BJ, Chae KS, Byun DS, Ryu BK, Park YK and Chi SG: Transforming growth factor-beta1 activates interleukin-6 expression in prostate cancer cells through the synergistic collaboration of the Smad2, p38-NF-kappaB, JNK, and Ras signaling pathways. Oncogene. 22:4314–4332. 2003. View Article : Google Scholar : PubMed/NCBI

13 

Principe DR, Doll JA, Bauer J, Jung B, Munshi HG, Bartholin L, Pasche B, Lee C and Grippo PJ: TGF-β: Duality of function between tumor prevention and carcinogenesis. J Natl Cancer Inst. 106:djt3692014. View Article : Google Scholar

14 

Yan Z, Winawer S and Friedman E: Two different signal transduction pathways can be activated by transforming growth factor beta 1 in epithelial cells. J Biol Chem. 269:13231–13237. 1994.PubMed/NCBI

15 

Javelaud D and Mauviel A: Crosstalk mechanisms between the mitogen-activated protein kinase pathways and Smad signaling downstream of TGF-beta: Implications for carcinogenesis. Oncogene. 24:5742–5750. 2005. View Article : Google Scholar : PubMed/NCBI

16 

Chin BY, Petrache I, Choi AM and Choi ME: Transforming growth factor beta1 rescues serum deprivation-induced apoptosis via the mitogen-activated protein kinase (MAPK) pathway in macrophages. J Biol Chem. 274:11362–11368. 1999. View Article : Google Scholar : PubMed/NCBI

17 

Huang Y, Hutter D, Liu Y, Wang X, Sheikh MS, Chan AM and Holbrook NJ: Transforming growth factor-beta 1 suppresses serum deprivation-induced death of A549 cells through differential effects on c-Jun and JNK activities. J Biol Chem. 275:18234–18242. 2000. View Article : Google Scholar : PubMed/NCBI

18 

Thompson CB: Apoptosis in the pathogenesis and treatment of disease. Science. 267:1456–1462. 1995. View Article : Google Scholar : PubMed/NCBI

19 

Haq R and Zanke B: Inhibition of apoptotic signaling pathways in cancer cells as a mechanism of chemotherapy resistance. Cancer Metastasis Rev. 17:233–239. 1998. View Article : Google Scholar : PubMed/NCBI

20 

Reed JC: Dysregulation of apoptosis in cancer. J Clin Oncol. 17:2941–2953. 1999. View Article : Google Scholar : PubMed/NCBI

21 

Kaufmann SH and Vaux DL: Alterations in the apoptotic machinery and their potential role in anticancer drug resistance. Oncogene. 22:7414–7430. 2003. View Article : Google Scholar : PubMed/NCBI

22 

Fraser M, Leung BM, Yan X, Dan HC, Cheng JQ and Tsang BK: p53 is a determinant of X-linked inhibitor of apoptosis protein/Akt-mediated chemoresistance in human ovarian cancer cells. Cancer Res. 63:7081–7088. 2003.PubMed/NCBI

23 

Salvesen GS and Duckett CS: IAP proteins: Blocking the road to death’s door. Nat Rev Mol Cell Biol. 3:401–410. 2002. View Article : Google Scholar : PubMed/NCBI

24 

Du C, Fang M, Li Y, Li L and Wang X: Smac, a mitochondrial protein that promotes cytochrome c-dependent caspase activation by eliminating IAP inhibition. Cell. 102:33–42. 2000. View Article : Google Scholar : PubMed/NCBI

25 

Suzuki Y, Imai Y, Nakayama H, Takahashi K, Takio K and Takahashi R: A serine protease, HtrA2, is released from the mitochondria and interacts with XIAP, inducing cell death. Mol Cell. 8:613–621. 2001. View Article : Google Scholar : PubMed/NCBI

26 

Liston P, Fong WG, Kelly NL, Toji S, Miyazaki T, Conte D, Tamai K, Craig CG, McBurney MW and Korneluk RG: Identification of XAF1 as an antagonist of XIAP anti-Caspase activity. Nat Cell Biol. 3:128–133. 2001. View Article : Google Scholar : PubMed/NCBI

27 

Ma TL, Ni PH, Zhong J, Tan JH, Qiao MM and Jiang SH: Low expression of XIAP-associated factor 1 in human colorectal cancers. Chin J Dig Dis. 6:10–14. 2005. View Article : Google Scholar : PubMed/NCBI

28 

Lee MG, Huh JS, Chung SK, Lee JH, Byun DS, Ryu BK, Kang MJ, Chae KS, Lee SJ, Lee CH, et al: Promoter CpG hyper-methylation and downregulation of XAF1 expression in human urogenital malignancies: Implication for attenuated p53 response to apoptotic stresses. Oncogene. 25:5807–5822. 2006. View Article : Google Scholar : PubMed/NCBI

29 

Chung SK, Lee MG, Ryu BK, Lee JH, Han J, Byun DS, Chae KS, Lee KY, Jang JY, Kim HJ, et al: Frequent alteration of XAF1 in human colorectal cancers: Implication for tumor cell resistance to apoptotic stresses. Gastroenterology. 132:2459–2477. 2007. View Article : Google Scholar : PubMed/NCBI

30 

Chomczynski P and Sacchi N: Single-step method of RNA isolation by acid guanidinium thiocyanate-phenol-chloroform extraction. Anal Biochem. 162:156–159. 1987. View Article : Google Scholar : PubMed/NCBI

31 

Ilyas M, Efstathiou JA, Straub J, Kim HC and Bodmer WF: Transforming growth factor beta stimulation of colorectal cancer cell lines: Type II receptor bypass and changes in adhesion molecule expression. Proc Natl Acad Sci USA. 96:3087–3091. 1999. View Article : Google Scholar : PubMed/NCBI

32 

Wang X, Liu C, Wang J, Fan Y, Wang Z and Wang Y: Oxymatrine inhibits the migration of human colorectal carcinoma RKO cells via inhibition of PAI-1 and the TGF-β1/Smad signaling pathway. Oncol Rep. 37:747–753. 2017. View Article : Google Scholar

33 

Janda E, Lehmann K, Killisch I, Jechlinger M, Herzig M, Downward J, Beug H and Grünert S: Ras and TGFβ cooperatively regulate epithelial cell plasticity and metastasis: Dissection of Ras signaling pathways. J Cell Biol. 156:299–313. 2002. View Article : Google Scholar : PubMed/NCBI

34 

Higgins SP, Samarakoon R, Higgins CE, Freytag J, Wilkins-Port CE and Higgins PJ: TGF-β1-induced expression of the anti-apoptotic PAI-1 protein requires EGFR signaling. Cell Commun Insights. 2:1–11. 2009. View Article : Google Scholar

35 

Chen SC, Henry DO, Reczek PR and Wong MK: Plasminogen activator inhibitor-1 inhibits prostate tumor growth through endothelial apoptosis. Mol Cancer Ther. 7:1227–1236. 2008. View Article : Google Scholar : PubMed/NCBI

36 

Byun DS, Cho K, Ryu BK, Lee MG, Kang MJ, Kim HR and Chi SG: Hypermethylation of XIAP-associated factor 1, a putative tumor suppressor gene from the 17p13.2 locus, in human gastric adenocarcinomas. Cancer Res. 63:7068–7075. 2003.PubMed/NCBI

37 

Lee MG, Han J, Jeong SI, Her NG, Lee JH, Ha TK, Kang MJ, Ryu BK and Chi SG: XAF1 directs apoptotic switch of p53 signaling through activation of HIPK2 and ZNF313. Proc Natl Acad Sci USA. 111:15532–15537. 2014. View Article : Google Scholar : PubMed/NCBI

38 

Jeong SI, Kim JW, Ko KP, Ryu BK, Lee MG, Kim HJ and Chi SG: XAF1 forms a positive feedback loop with IRF-1 to drive apoptotic stress response and suppress tumorigenesis. Cell Death Dis. 9:8062018. View Article : Google Scholar : PubMed/NCBI

39 

Massagué J: How cells read TGF-beta signals. Nat Rev Mol Cell Biol. 1:169–178. 2000. View Article : Google Scholar

40 

McCubrey JA, Steelman LS, Chappell WH, Abrams SL, Wong EW, Chang F, Lehmann B, Terrian DM, Milella M, Tafuri A, et al: Roles of the Raf/MEK/ERK pathway in cell growth, malignant transformation and drug resistance. Biochim Biophys Acta. 1773:1263–1284. 2007. View Article : Google Scholar

41 

Yu LF, Wang J, Zou B, Lin MC, Wu YL, Xia HH, Sun YW, Gu Q, He H, Lam SK, et al: XAF1 mediates apoptosis through an extracellular signal-regulated kinase pathway in colon cancer. Cancer. 109:1996–2003. 2007. View Article : Google Scholar : PubMed/NCBI

42 

Levy L and Hill CS: Alterations in components of the TGF-beta superfamily signaling pathways in human cancer. Cytokine Growth Factor Rev. 17:41–58. 2006. View Article : Google Scholar

43 

Calon A, Espinet E, Palomo-Ponce S, Tauriello DV, Iglesias M, Céspedes MV, Sevillano M, Nadal C, Jung P, Zhang XH, et al: Dependency of colorectal cancer on a TGF-β-driven program in stromal cells for metastasis initiation. Cancer Cell. 22:571–584. 2012. View Article : Google Scholar : PubMed/NCBI

44 

Massagué J: TGFbeta in cancer. Cell. 134:215–230. 2008. View Article : Google Scholar : PubMed/NCBI

45 

Jung B, Staudacher JJ and Beauchamp D: Transforming growth factor β superfamily signaling in development of colorectal cancer. Gastroenterology. 152:36–52. 2017. View Article : Google Scholar

46 

Mao L, Li Y, Zhao J, Li Q, Yang B, Wang Y, Zhu Z, Sun H and Zhai Z: Transforming growth factor-β1 contributes to oxaliplatin resistance in colorectal cancer via epithelial to mesenchymal transition. Oncol Lett. 14:647–654. 2017. View Article : Google Scholar : PubMed/NCBI

Related Articles

  • Abstract
  • View
  • Download
  • Twitter
Copy and paste a formatted citation
Spandidos Publications style
Moon J, Oh S, Lee C, Chi S and Kim H: TGF-β1 protects colon tumor cells from apoptosis through XAF1 suppression. Int J Oncol 54: 2117-2126, 2019.
APA
Moon, J., Oh, S., Lee, C., Chi, S., & Kim, H. (2019). TGF-β1 protects colon tumor cells from apoptosis through XAF1 suppression. International Journal of Oncology, 54, 2117-2126. https://doi.org/10.3892/ijo.2019.4776
MLA
Moon, J., Oh, S., Lee, C., Chi, S., Kim, H."TGF-β1 protects colon tumor cells from apoptosis through XAF1 suppression". International Journal of Oncology 54.6 (2019): 2117-2126.
Chicago
Moon, J., Oh, S., Lee, C., Chi, S., Kim, H."TGF-β1 protects colon tumor cells from apoptosis through XAF1 suppression". International Journal of Oncology 54, no. 6 (2019): 2117-2126. https://doi.org/10.3892/ijo.2019.4776
Copy and paste a formatted citation
x
Spandidos Publications style
Moon J, Oh S, Lee C, Chi S and Kim H: TGF-β1 protects colon tumor cells from apoptosis through XAF1 suppression. Int J Oncol 54: 2117-2126, 2019.
APA
Moon, J., Oh, S., Lee, C., Chi, S., & Kim, H. (2019). TGF-β1 protects colon tumor cells from apoptosis through XAF1 suppression. International Journal of Oncology, 54, 2117-2126. https://doi.org/10.3892/ijo.2019.4776
MLA
Moon, J., Oh, S., Lee, C., Chi, S., Kim, H."TGF-β1 protects colon tumor cells from apoptosis through XAF1 suppression". International Journal of Oncology 54.6 (2019): 2117-2126.
Chicago
Moon, J., Oh, S., Lee, C., Chi, S., Kim, H."TGF-β1 protects colon tumor cells from apoptosis through XAF1 suppression". International Journal of Oncology 54, no. 6 (2019): 2117-2126. https://doi.org/10.3892/ijo.2019.4776
Follow us
  • Twitter
  • LinkedIn
  • Facebook
About
  • Spandidos Publications
  • Careers
  • Cookie Policy
  • Privacy Policy
How can we help?
  • Help
  • Live Chat
  • Contact
  • Email to our Support Team