Spandidos Publications Logo
  • About
    • About Spandidos
    • Aims and Scopes
    • Abstracting and Indexing
    • Editorial Policies
    • Reprints and Permissions
    • Job Opportunities
    • Terms and Conditions
    • Contact
  • Journals
    • All Journals
    • Oncology Letters
      • Oncology Letters
      • Information for Authors
      • Editorial Policies
      • Editorial Board
      • Aims and Scope
      • Abstracting and Indexing
      • Bibliographic Information
      • Archive
    • International Journal of Oncology
      • International Journal of Oncology
      • Information for Authors
      • Editorial Policies
      • Editorial Board
      • Aims and Scope
      • Abstracting and Indexing
      • Bibliographic Information
      • Archive
    • Molecular and Clinical Oncology
      • Molecular and Clinical Oncology
      • Information for Authors
      • Editorial Policies
      • Editorial Board
      • Aims and Scope
      • Abstracting and Indexing
      • Bibliographic Information
      • Archive
    • Experimental and Therapeutic Medicine
      • Experimental and Therapeutic Medicine
      • Information for Authors
      • Editorial Policies
      • Editorial Board
      • Aims and Scope
      • Abstracting and Indexing
      • Bibliographic Information
      • Archive
    • International Journal of Molecular Medicine
      • International Journal of Molecular Medicine
      • Information for Authors
      • Editorial Policies
      • Editorial Board
      • Aims and Scope
      • Abstracting and Indexing
      • Bibliographic Information
      • Archive
    • Biomedical Reports
      • Biomedical Reports
      • Information for Authors
      • Editorial Policies
      • Editorial Board
      • Aims and Scope
      • Abstracting and Indexing
      • Bibliographic Information
      • Archive
    • Oncology Reports
      • Oncology Reports
      • Information for Authors
      • Editorial Policies
      • Editorial Board
      • Aims and Scope
      • Abstracting and Indexing
      • Bibliographic Information
      • Archive
    • Molecular Medicine Reports
      • Molecular Medicine Reports
      • Information for Authors
      • Editorial Policies
      • Editorial Board
      • Aims and Scope
      • Abstracting and Indexing
      • Bibliographic Information
      • Archive
    • World Academy of Sciences Journal
      • World Academy of Sciences Journal
      • Information for Authors
      • Editorial Policies
      • Editorial Board
      • Aims and Scope
      • Abstracting and Indexing
      • Bibliographic Information
      • Archive
    • International Journal of Functional Nutrition
      • International Journal of Functional Nutrition
      • Information for Authors
      • Editorial Policies
      • Editorial Board
      • Aims and Scope
      • Abstracting and Indexing
      • Bibliographic Information
      • Archive
    • International Journal of Epigenetics
      • International Journal of Epigenetics
      • Information for Authors
      • Editorial Policies
      • Editorial Board
      • Aims and Scope
      • Abstracting and Indexing
      • Bibliographic Information
      • Archive
    • Medicine International
      • Medicine International
      • Information for Authors
      • Editorial Policies
      • Editorial Board
      • Aims and Scope
      • Abstracting and Indexing
      • Bibliographic Information
      • Archive
  • Articles
  • Information
    • Information for Authors
    • Information for Reviewers
    • Information for Librarians
    • Information for Advertisers
    • Conferences
  • Language Editing
Spandidos Publications Logo
  • About
    • About Spandidos
    • Aims and Scopes
    • Abstracting and Indexing
    • Editorial Policies
    • Reprints and Permissions
    • Job Opportunities
    • Terms and Conditions
    • Contact
  • Journals
    • All Journals
    • Biomedical Reports
      • Information for Authors
      • Editorial Policies
      • Editorial Board
      • Aims and Scope
      • Abstracting and Indexing
      • Bibliographic Information
      • Archive
    • Experimental and Therapeutic Medicine
      • Information for Authors
      • Editorial Policies
      • Editorial Board
      • Aims and Scope
      • Abstracting and Indexing
      • Bibliographic Information
      • Archive
    • International Journal of Epigenetics
      • Information for Authors
      • Editorial Policies
      • Editorial Board
      • Aims and Scope
      • Abstracting and Indexing
      • Bibliographic Information
      • Archive
    • International Journal of Functional Nutrition
      • Information for Authors
      • Editorial Policies
      • Editorial Board
      • Aims and Scope
      • Abstracting and Indexing
      • Bibliographic Information
      • Archive
    • International Journal of Molecular Medicine
      • Information for Authors
      • Editorial Policies
      • Editorial Board
      • Aims and Scope
      • Abstracting and Indexing
      • Bibliographic Information
      • Archive
    • International Journal of Oncology
      • Information for Authors
      • Editorial Policies
      • Editorial Board
      • Aims and Scope
      • Abstracting and Indexing
      • Bibliographic Information
      • Archive
    • Medicine International
      • Information for Authors
      • Editorial Policies
      • Editorial Board
      • Aims and Scope
      • Abstracting and Indexing
      • Bibliographic Information
      • Archive
    • Molecular and Clinical Oncology
      • Information for Authors
      • Editorial Policies
      • Editorial Board
      • Aims and Scope
      • Abstracting and Indexing
      • Bibliographic Information
      • Archive
    • Molecular Medicine Reports
      • Information for Authors
      • Editorial Policies
      • Editorial Board
      • Aims and Scope
      • Abstracting and Indexing
      • Bibliographic Information
      • Archive
    • Oncology Letters
      • Information for Authors
      • Editorial Policies
      • Editorial Board
      • Aims and Scope
      • Abstracting and Indexing
      • Bibliographic Information
      • Archive
    • Oncology Reports
      • Information for Authors
      • Editorial Policies
      • Editorial Board
      • Aims and Scope
      • Abstracting and Indexing
      • Bibliographic Information
      • Archive
    • World Academy of Sciences Journal
      • Information for Authors
      • Editorial Policies
      • Editorial Board
      • Aims and Scope
      • Abstracting and Indexing
      • Bibliographic Information
      • Archive
  • Articles
  • Information
    • For Authors
    • For Reviewers
    • For Librarians
    • For Advertisers
    • Conferences
  • Language Editing
Login Register Submit
  • This site uses cookies
  • You can change your cookie settings at any time by following the instructions in our Cookie Policy. To find out more, you may read our Privacy Policy.

    I agree
Search articles by DOI, keyword, author or affiliation
Search
Advanced Search
presentation
International Journal of Oncology
Join Editorial Board Propose a Special Issue
Print ISSN: 1019-6439 Online ISSN: 1791-2423
Journal Cover
July-2019 Volume 55 Issue 1

Full Size Image

Cover Legend PDF

Sign up for eToc alerts
Recommend to Library

Journals

International Journal of Molecular Medicine

International Journal of Molecular Medicine

International Journal of Molecular Medicine is an international journal devoted to molecular mechanisms of human disease.

International Journal of Oncology

International Journal of Oncology

International Journal of Oncology is an international journal devoted to oncology research and cancer treatment.

Molecular Medicine Reports

Molecular Medicine Reports

Covers molecular medicine topics such as pharmacology, pathology, genetics, neuroscience, infectious diseases, molecular cardiology, and molecular surgery.

Oncology Reports

Oncology Reports

Oncology Reports is an international journal devoted to fundamental and applied research in Oncology.

Experimental and Therapeutic Medicine

Experimental and Therapeutic Medicine

Experimental and Therapeutic Medicine is an international journal devoted to laboratory and clinical medicine.

Oncology Letters

Oncology Letters

Oncology Letters is an international journal devoted to Experimental and Clinical Oncology.

Biomedical Reports

Biomedical Reports

Explores a wide range of biological and medical fields, including pharmacology, genetics, microbiology, neuroscience, and molecular cardiology.

Molecular and Clinical Oncology

Molecular and Clinical Oncology

International journal addressing all aspects of oncology research, from tumorigenesis and oncogenes to chemotherapy and metastasis.

World Academy of Sciences Journal

World Academy of Sciences Journal

Multidisciplinary open-access journal spanning biochemistry, genetics, neuroscience, environmental health, and synthetic biology.

International Journal of Functional Nutrition

International Journal of Functional Nutrition

Open-access journal combining biochemistry, pharmacology, immunology, and genetics to advance health through functional nutrition.

International Journal of Epigenetics

International Journal of Epigenetics

Publishes open-access research on using epigenetics to advance understanding and treatment of human disease.

Medicine International

Medicine International

An International Open Access Journal Devoted to General Medicine.

Journal Cover
July-2019 Volume 55 Issue 1

Full Size Image

Cover Legend PDF

Sign up for eToc alerts
Recommend to Library

  • Article
  • Citations
    • Cite This Article
    • Download Citation
    • Create Citation Alert
    • Remove Citation Alert
    • Cited By
  • Similar Articles
    • Related Articles (in Spandidos Publications)
    • Similar Articles (Google Scholar)
    • Similar Articles (PubMed)
  • Download PDF
  • Download XML
  • View XML

  • Supplementary Files
    • Supplementary_Data.pdf
Article

Suppression of EGFR/STAT3 activity by lupeol contributes to the induction of the apoptosis of human non‑small cell lung cancer cells

  • Authors:
    • Tae‑Rin Min
    • Hyun‑Ji Park
    • Ki‑Tae Ha
    • Gyoo‑Yong Chi
    • Yung‑Hyun Choi
    • Shin‑Hyung Park
  • View Affiliations / Copyright

    Affiliations: Department of Pathology, College of Korean Medicine, Dong‑Eui University, Busan 47227, Republic of Korea, Department of Korean Medical Science, School of Korean Medicine and Healthy Aging Korean Medicine Research Center, Busan National University, Yangsan, Gyeongsangnam‑do 50612, Republic of Korea, Department of Biochemistry, College of Korean Medicine, Dong‑Eui University, Busan 47227, Republic of Korea
  • Pages: 320-330
    |
    Published online on: May 7, 2019
       https://doi.org/10.3892/ijo.2019.4799
  • Expand metrics +
Metrics: Total Views: 0 (Spandidos Publications: | PMC Statistics: )
Metrics: Total PDF Downloads: 0 (Spandidos Publications: | PMC Statistics: )
Cited By (CrossRef): 0 citations Loading Articles...

This article is mentioned in:



Abstract

The aim of this study was to investigate the underlying mechanisms responsible for the anticancer effects of lupeol on human non‑small cell lung cancer (NSCLC). MTT assay and Trypan blue exclusion assay were used to evaluate the cell viability. DAPI staining and flow cytometric analysis were used to detect apoptosis. Molecular docking and western blot analysis were performed to determine the target of lupeol. We found that lupeol suppressed the proliferation and colony formation of NSCLC cells in a dose‑dependent manner. In addition, lupeol increased chromatin condensation, poly(ADP‑ribose) polymerase (PARP) cleavage, sub‑G1 cell populations, and the proportion of Annexin V‑positive cells, indicating that lupeol triggered the apoptosis of NSCLC cells. Notably, lupeol inhibited the phosphorylation of epithelial growth factor receptor (EGFR). A docking experiment revealed that lupeol directly bound to the tyrosine kinase domain of EGFR. We observed that the signal transducer and activator of transcription 3 (STAT3), a downstream molecule of EGFR, was also dephosphorylated by lupeol. Lupeol suppressed the nuclear translocation and transcriptional activity of STAT3 and downregulated the expression of STAT3 target genes. The constitutive activation of STAT3 by STAT3 Y705D overexpression suppressed lupeol‑induced apoptosis, demonstrating that the inhibition of STAT3 activity contributed to the induction of apoptosis. The anticancer effects of lupeol were consistently observed in EGFR tyrosine kinase inhibitor (TKI)‑resistant H1975 cells (EGFR L858R/T790M). Taken together, the findings of this study suggest that lupeol may be used, not only for EGFR TKI‑naïve NSCLC, but also for advanced NSCLC with acquired resistance to EGFR TKIs.

Introduction

Lung cancer exhibits the highest mortality rate among all types of cancer worldwide. Even though chemotherapy is one of the standard therapies for lung cancer, <20% of patients treated with chemotherapy live >5 years (1). This dismal number indicates that advances in lung cancer treatment remain inadequate compared to other types of cancer. The poor prognosis of patients with lung cancer is mainly derived from the low response rate and resistance to current chemotherapeutics (2). As non-small cell lung cancer (NSCLC) is the most common type of lung cancer (3), the development of more effective and advanced therapeutic strategies for the treatment of NSCLC is fundamental in order to improve the poor prognosis of patients with lung cancer.

Epidermal growth factor receptor (EGFR) is a transmembrane receptor tyrosine kinase protein which belongs to the ErbB family. Upon the binding of a ligand, such as epidermal growth factor (EGF), the intracellular domain of EGFR is phosphorylated and activates downstream signal transduction pathways, including RAS/RAF/MEK/mitogen-activated protein kinase (MAPK), phosphoinositide 3-kinase (PI3K)/Akt, and signal transducer and activator of transcription (STAT) signaling pathways. These signal transductions finally result in cell proliferation and in the inhibition of apoptosis (4). The overexpression of EGFR has been implicated in the pathogenesis of NSCLC (5,6). Studies have reported that EGFR overexpression in NSCLC is associated with a reduced overall survival, chemoresistance and frequent lymph node metastasis (7-11). In addition, a quarter of NSCLCs cases possess activating mutations in the tyrosine kinase domain of EGFR (12). These mutations sensitize NSCLCs to EGFR receptor tyrosine kinase inhibitors (TKIs), such as gefitinib and erlotinib (13-15). However, patients ultimately develop acquired resistance against these drugs. The most common mechanism of resistance is a secondary T790M mutation in EGFR exon 20 (16,17). Thus, the identification of novel drugs to effectively suppress the activity of EGFR, not only in naïve NSCLCs, but also in EGFR TKI-resistant NSCLCs is imperative.

STAT3 is a transcription factor recognized as a key oncogenic factor driving tumor development and progression. STAT3 is activated by phosphorylation at tyrosine 705 or serine 727 via interleukin (IL)-6 receptor (IL-6R), growth factor receptors, and non-receptor tyrosine kinase, such as Src (18). The activation of STAT3 mediates a variety of cellular functions, including cell proliferation, differentiation, angiogenesis, metastasis, and drug resistance (19). Studies have reported that STAT3 was activated in NSCLC and a high phosphorylation level of STAT3 was a strong predictor of poor prognosis in NSCLC (19-21). Specifically, STAT3 signaling has been related to the development of resistance to EGFR TKIs (22-27). Therefore, aberrant STAT3 phosphorylation appears to be a potential therapeutic target for NSCLC.

Lupeol (chemical structure shown in Fig. 1A) is a dietary triterpenoid present in various types of fruits, vegetables and medicinal plants. Lupeol has been reported to exhibit strong antioxidant, anti-inflammatory, anti-microbial, anti-arthritic, anti-diabetic and anti-malarial activities (28). Moreover, lupeol has been shown to exert anticancer effects in various cancer cells. The suppression of tumorigenesis, the induction of apoptosis, cell cycle regulation, chemosensitization and the enhancement of the cytotoxic function of natural killer cells have been reported as the mechanisms of the anticancer effects of lupeol (7,29-37). Notably, lupeol has been shown to suppress EGFR activity in oral squamous cell carcinoma and gallbladder carcinoma (36,37). It has also been shown to inhibit the STAT3 signaling cascade in hepatocellular carcinoma cells (7). In NSCLC, lupeol has been reported to downregulate COX2 and mTOR/PI3K/AKT pathways to induce apoptosis (33,34). However, the regulatory effects of lupeol on the EGFR/STAT3 signaling pathway in human NSCLC cells have not yet been elucidated, at least to the best of our knowledge. Thus, in the current study, we investigated the mechanisms responsible for the anticancer activity of lupeol in human NSCLC cells, focusing on the regulation of EGFR/STAT3 activity. We also aimed to verify whether lupeol exerts anticancer effects on NSCLC cells that are resistant to EGFR TKIs.

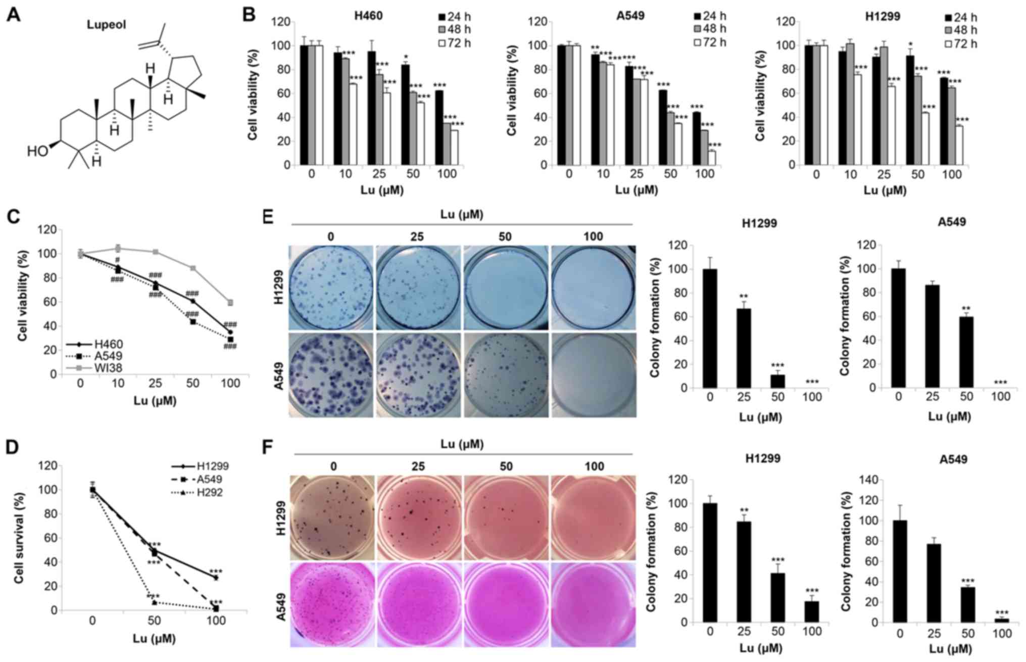
Figure 1

Effects of lupeol on the viability and colony formation of human NSCLC cells. (A) The structure of lupeol. (B) Various human NSCLC cell lines were treated with the indicated concentrations of lupeol for different incubation times. Cell viability was evaluated by MTT assay. (C) NSCLC cells and WI38 human lung fibroblasts were treated with lupeol for 48 h. The cell viability was measured by the MTT assay. (D) NSCLC cells were treated with lupeol for 72 h. Viable cells were counted by trypan blue exclusion assay. (E and F) Effects of lupeol on (E) anchorage-dependent and (F) anchorage-independent colony formation are shown. H1299 and A549 human NSCLC cells were seeded as a single-cell suspension in (E) 12-well plates or (F) in soft agar. Cells were grown for 2 weeks in medium containing lupeol. The colonies were visualized by a digital camera. The representative results of 3 independent experiments are shown (left panels). The number of colonies were counted using ImageJ software and normalized to untreated control cells (right panels). The data are expressed as the means ± SD of 3 independent experiments. *P<0.05, **P<0.01 and ***P<0.001 vs. untreated controls; #P<0.05 and ###P<0.001 vs. WI38 cells treated with the indicated concentrations of lupeol. NSCLC, non-small cell lung cancer; Lu, lupeol.

Materials and methods

Cell lines and cell culture

The H1299, A549, H460, H292 human NSCLC cell lines and WI38 human lung fibroblast were purchased from the American Type Culture Collection (ATCC). The H1975 human NSCLC cell line was kindly supplied by professor Ho-Young Lee (College of Pharmacy, Seoul National University). The cells were grown in RPMI-1640 (WelGENE) supplemented with 10% fetal bovine serum (FBS, WelGENE) and 1% antibiotics (WelGENE) at 37°C in a humidified incubator under 5% CO2.

Reagents and antibodies

Lupeol was purchased from ChemFaces and was dissolved in dimethyl sulfoxide (DMSO; Sigma-Aldrich). Trypan blue was purchased from WelGENE, and MTT [3-(4,5-dimethylthiazol-2-yl)-2,5-diphenyltetrazolium bromide] from Duchefa. Hematoxylin, propidium iodide (PI), paraformaldehyde and 4,6-diamidino-2-phenylindole (DAPI) were obtained from Sigma-Aldrich. Primary antibodies against phospho-EGFR (Y1068, #2234S), EGFR (#4267S), phospho-STAT3 (Y705, #9145S), STAT3 (#9139S), phospho -A KT (S473, # 4 0 6 0S), phospho -E R K (T202/Y204, #9106S), cleaved caspase-3 (#9661S) and cleaved poly(ADP-ribose) polymerase (PARP, #5625S) were purchased from Cell Signaling Technology. The other primary antibodies including AKT (#sc-5298), ERK (#sc-514302), β-actin (#sc-47778), α-tubulin (#sc-5286), Lamin B (#sc-374015), survivin (#sc-17779) and cyclin D1 (#sc-450) were obtained from Santa Cruz Biotechnology. Goat anti-mouse secondary antibody was purchased from Bethyl Laboratories and goat anti-rabbit secondary antibody was purchased from Enzo Life Sciences.

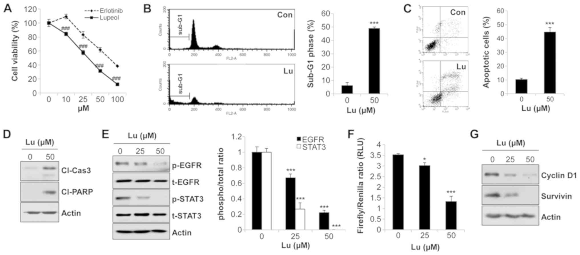
Cell viability assay

For the MTT assay, 3×103 cells were seeded onto 96-well plates and treated with lupeol (10-100 µM) for various time periods (24-72 h) or treated with erlotinib (LC Labs; 10-100 µM) for 72 h. MTT solution was added to the media at a concentration of 0.4 mg/ml followed by incubation for 4 h at 37°C. The media were then aspirated and 100 µl of DMSO were added to each well to dissolve the formazan. The absorbance values at 540 nm were measured using a microplate reader (SpectraMax M3; Molecular Devices). For the trypan blue exclusion assay, 2×104 cells were seeded in 12-well plates and treated with lupeol at 50 or 100 µM for 72 h. The cells were then collected and stained with 0.4% trypan blue solution at a final concentration of 0.1%. The number of viable cells was evaluated by counting the unstained cells using a hemocytometer under a microscope (Leica).

Anchorage-dependent and -independent colony formation assay

For the anchorage-dependent 2D colony formation assay, 3×102 cells were seeded in 12-well plates and treated with lupeol for 2 weeks. The medium was changed every 3 days. The colonies were fixed with 100% methanol for 5 min and stained with hematoxylin for 30 min at room temperature. Images of the stained colonies were acquired using a digital camera (Canon) and the number of colonies was counted using ImageJ software. For the anchorage-independent colony formation assay (soft agar assay), 4% SeaPlaque agarose (Lonza) dissolved in PBS was melted and mixed with warm media to yield 1% bottom agar. Bottom agar (1 ml) was then added to 24-well plates and allowed to solidify at room temperature. The cells (1×103) were suspended in 0.5 ml of top agar (0.4%) and plated onto the bottom agar. The plate was kept at room temperature until the top agar solidified. The cells were then treated with lupeol at 25, 50 and 100 µM for 2 weeks and the medium was changed every 3 days. The colonies were stained with MTT solution (final concentration, 0.5 mg/ml) for 2 h at 37°C. Images of the stained colonies were acquired using a digital camera (Canon) and the number of colonies was counted using ImageJ software.

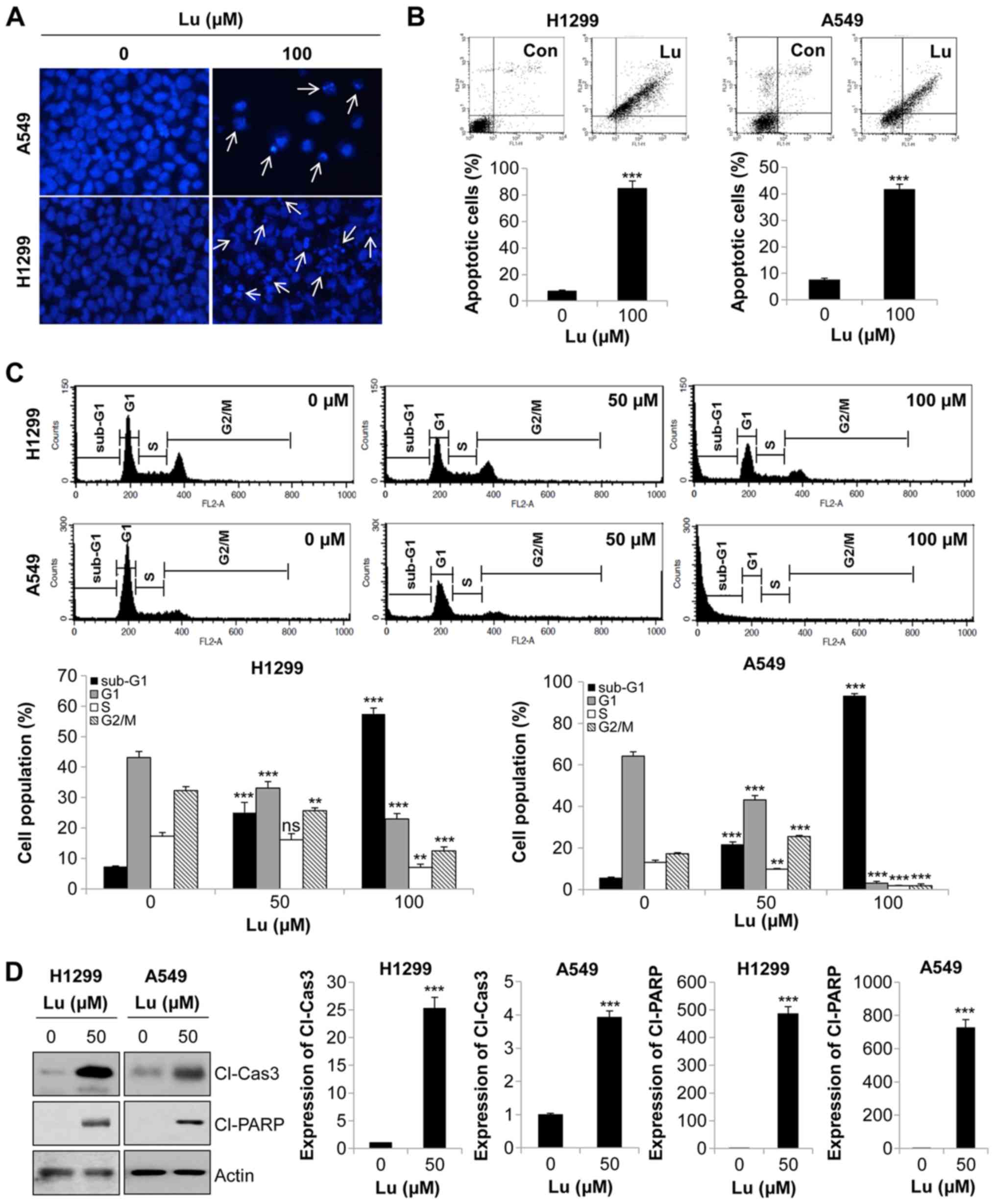
DAPI staining

The cells (1×105) were seeded in 6-well plates and treated with lupeol at 100 µM for 72 h. The cells were then harvested, fixed with 3.7% paraformaldehyde, and attached to slide glasses using a cytospin (Shandon). After staining with DAPI solution (2.5 µg/ml) for 20 min at room temperature in the dark, the attached cells were washed with PBS and distilled water and mounted with aqueous mounting medium (Crystal Mount). The morphology of the nuclei was observed under a fluorescence microscope (Carl Zeiss) at ×200 magnification.

Flow cytometric analysis

The cells (1×105) were seeded in 6-well plates and treated with lupeol at 50 or 100 µM for 72 h. For cell cycle analysis, the cells were collected, washed with cold PBS, and fixed with cold 80% ethanol for 1 h at 4°C. Subsequently, the cells were stained with 50 µg/ml of PI in the presence of 30 µg/ml DNase-free RNase A (Sigma-Aldrich) for 30 min at room temperature. The stained cell pellet was then resuspended in 500 µl of PBS. The relative DNA content in each phase of the cell cycle was determined using a flow cytometer (FACSCalibeur, BD Biosciences) and CellQuest Pro software (version 5.1). For the Annexin V-PI double staining assay, the cells were harvested and double-stained with annexin V-FITC and PI using the Annexin V-FITC Apoptosis Detection kit I (BD Biosciences; PharMingen) according to the manufacturer's instructions. Annexin V-positive cells were determined using a flow cytometer and CellQuest software.

STAT3-luciferase reporter gene assay

The cells (3×104) were seeded in 24-well plates and co-transfected with 100 ng of p-STAT3-TA-luc (Clontech) and 5 ng of pRL-TK using Lipofectamine 2000 according to the manufacturer's instructions (Invitrogen; Thermo Fisher Scientific). At 24 h post-transfection, the cells were treated with lupeol for an additional 24 to 48 h. The cells were then lysed and the STAT3 reporter gene activity was measured with the Dual-Luciferase Reporter Assay System (Promega) as described in the manufacturer's protocol.

EGFR stimulation by EGF treatment

The cells (5×105) were seeded in 6-well plates and treated with lupeol at 50 or 100 µM for 24 h. EGF (Lifeline Cell Technology) was then added at 20 ng/ml to the culture media 1 h prior o harvesting to activate EGFR.

Nuclear/cytosol extraction

To extract cytosolic fractions, 1×107 cells were lysed with buffer A [10 mM HEPES (pH 7.9), 1.5 mM MgCl2, 10 mM KCl, 0.5 mM DTT, 1 mM EDTA, 0.5% NP-40, protease inhibitor cocktail (Thermo Fisher Scientific), and phosphatase inhibitors (1 mM Na3VO4 and 100 mM NaF)] for 20 min on ice. The supernatant containing cytosolic proteins was collected by centrifugation (900 × g, 10 min, 4°C) and cleared again by high-speed centrifugation (16,000 × g, 10 min, 4°C). To extract the nuclear fraction, the pellet was washed with buffer A for three times and lysed with buffer C [20 mM HEPES (pH 7.9), 1.5 mM MgCl2, 420 mM NaCl, 0.2 mM EDTA, 0.5 mM DTT, 25% glycerol, protease inhibitor cocktail (Thermo Fisher Scientific), and phosphatase inhibitors (1 mM Na3VO4 and 100 mM NaF)] for 1 h on ice with vigorous vortexing for 15 sec every 10 min. The supernatant containing nuclear proteins was obtained by centrifugation (16,000 × g, 10 min, 4°C). To detect any cross-contamination between the nuclear and cytosolic fractions, Lamin B (1:1,000 dilution) and α-tubulin (1:1,000 dilution) were used as markers for the nuclear and cytosolic fractions, respectively.

Constitutive activation of STAT3

The cells (5×105) were seeded in a 6-well plate and transfected with 1 µg of pExpress1-stat3Y705D for the constitutive activation of STAT3, or with 1 µg of pExpress-1 as a control, using Lipofectamine 2000. pExpress-1 and pExpress1-stat3Y705D were kindly provided by Professor Ho-Young Lee (Seoul National University). At 48 h post-transfection, the cells were trypsinized and seeded again in 6-well plates. The cells were treated with lupeol at 50 µM for a further 72 h, and subsequently examined by western blot analysis.

RT-PCR and semi-quantitative PCR

Total RNA was extracted using TRIzol reagent (Invitrogen; Thermo Fisher Scientific) according to the manufacturer's instructions. First-strand cDNA was synthesized with the PrimeScript RT reagent kit (Takara) using 1 µg of total RNA as described in the manufacturer's protocol. The primer sequences used are as follows: Survivin forward, 5′-TCA AGG ACC ACC GCA TCT CTA-3′ and reverse, 5′-TGA AGC AGA AGA AAC ACT GGG-3′; cyclin D1 forward, 5′-CCT GTC CTA CTA CCG CCT CA-3′ and reverse, 5′-TCC TCC TCT TCC TCC TCC TC-3′; and actin forward, 5′-ACT ACC TCA TGA AGA TC-3′ and reverse, 5′-GAT CCA CAT CTG CTG GAA-3′. cDNA was amplified using a SimpliAmp Thermal Cycler (Applied Biosystems). Cycle numbers corresponding to the exponential phase of the reaction were determined to be 28 cycles at an annealing temperature of 55°C for survivin and cyclin D1 and 20 cycles at an annealing temperature of 55°C for actin. The PCR products were resolved on a 1.5% agarose gel (Lonza), stained with nucleic acid gel staining solution (RBC), and visualized by the Gel Imaging System (Daihan Scientific).

Western blot analysis

The cells were lysed with cold radioimmunoprecipitation assay (RIPA) buffer (Thermo Fisher Scientific) supplemented with a protease inhibitor cocktail (Thermo Fisher Scientific) and phosphatase inhibitors (1 mM Na3VO4 and 100 mM NaF) and incubated for 1 h on ice. The supernatants were collected by centrifugation at 16,000 × g at 4°C for 30 min. Protein concentrations were determined using a bicinoconinic acid (BCA) protein assay kit (Pierce Biotechnology) according to the manufacturer's instructions. The same amounts (20 µg) of protein were resolved by sodium dodecyl sulfate (SDS)-polyacrylamide gels (8-12%) and transferred onto a polyvinyl difluoride (PVDF) membrane. The membrane was then blocked with 3% bovine serum albumin (BSA, GenDEPOT) in TBST [Tris-buffered saline (TBS) containing 0.1% Tween-20] for 1 h at room temperature and incubated overnight with primary antibodies (1:500 dilution for p-STAT3 antibody and p-EGFR antibody; 1:1,000 dilution for the other antibodies) at 4°C. Following several washes with TBST for 1 h, the membrane was incubated with secondary antibody solution (1:10,000 dilution in blocking solution) for 1 h at room temperature. Protein expression was detected by SuperSignal West Pico Chemiluminescent Substrate (Thermo Fisher Scientific) according to the manufacturer's instructions. The densitometric analysis of the western blots was performed using ImageJ software (ImageJ 1.38; National Institutes of Health).

Molecular docking

The SwissDock web server (http://www.swissdock.ch) was used for molecular docking and prediction of the lowest free binding energy (38). The protein databank code (PDB) code for EGFR (1M17) was obtained from the Protein Data Bank (39). UCSF Chimera 1.13 software was used to explore the predicted binding modes. Among the clusters, the conformation with the lowest binding free energy was selected.

Statistical analyses

Each result is expressed as the mean ± SD of data obtained from triplicate experiments. Statistical analyses were performed by Student's t-test or one-way ANOVA followed by a Tukey's post hoc test to determine the significant differences between groups. Differences with values of P<0.05 were considered statistically significant. Statistical analysis was performed using GraphPad Prism 5 software (GraphPad Prism Software Inc.).

Results

Lupeol inhibits the growth and colony formation of human NSCLC cells

To examine the effects of lupeol on the growth of human NSCLC cell lines, the H1299, A549 and H460 cells were treated with various concentrations of lupeol for different periods of time. The results from MTT assay revealed that lupeol markedly reduced cell viability in a concentration- and time-dependent manner (Fig. 1B). We set 100 µg/ml as the maximum concentration of lupeol and 72 h as the optimal incubation time for further experiments. In order to examine the effects of lupeol on the viability of normal cells, we performed an MTT assay using the WI38 human lung fibroblasts. As shown in Fig. 1C, the viability of the WI38 fibroblasts was higher than that of the NSCLC cells, including the H460 and A549 cells, following 48 h of treatment with lupeol, indicating that lupeol exhibited a higher sensitivity to cancer cells than normal cells (Fig. 1C). To confirm the growth inhibitory effects of lupeol on NSCLC cells, trypan blue exclusion assays were performed on the H1299, A549 and H292 cells. The results revealed that the number of surviving cells was reduced by lupeol in a dose-dependent manner (Fig. 1D). These results clearly demonstrated that lupeol inhibited the growth of human NSCLC cells.

Subsequently, we examined the effects of lupeol on colony formation, a critical step in tumorigenesis, in human NSCLC cells. The results from the 2D colony formation assay indicated that lupeol significantly reduced the number of colonies in a dose-dependent manner in H1299 and A549 cells (Fig. 1E). To mimic the 3D tumorigenesis environment, a soft agar assay was further conducted. As shown in Fig. 1F, lupeol induced a dose-dependent decrease in colony formation in these cell lines (Fig. 1F). These results collectively indicated that lupeol suppressed anchorage-dependent and -independent colony formation in human NSCLC cells.

Lupeol induces the apoptosis of human NSCLC cells

To gain insight into the mechanisms underlying the anti-proliferative effects of lupeol on NSCLC cells, we performed DAPI staining. The NSCLC cells treated with lupeol exhibited highly condensed and fragmented nuclei, indicative of apoptotic cells (Fig. 2A). To confirm this result, we monitored apoptosis by flow cytometry. The results of Annexin V-PI double staining assay revealed that 72 h of treatment with lupeol markedly enhanced the Annexin V-positive cell population, an apoptotic portion, in NSCLC cells (Fig. 2B). Similar results were obtained by cell cycle analysis. The proportion of sub-G1 phase cells, i.e., apoptotic cells, was gradually increased in a dose-dependent manner (Fig. 2C). Likewise, the expression levels of cleaved PARP and cleaved caspase-3, apoptosis marker proteins, were upregulated by lupeol treatment (Fig. 2D). Taken together, these results demonstrated that lupeol triggered the apoptosis if human NSCLC cells.

Figure 2

Induction of the apoptosis of human NSCLC cells by lupeol. H1299 and A549 cells were treated with lupeol for 72 h. (A) Nuclei were stained with DAPI solution. Stained nuclei were observed under a fluorescence microscope (×200 magnification). White arrows indicate the apoptotic cells. Representative fields of 3 independent experiments are shown. (B) The cells were double-stained with Annexin V-FITC and PI and analyzed using a flow cytometer. Annexin V-positive cells were identified as apoptotic cells. (C) The cells were stained with PI solution. The cell populations in sub-G1, G1, S, and G2/M phases were evaluated using a flow cytometer. The representative flow cytometry plots were shown. (D) The expression levels of cleaved PARP and cleaved caspase-3 were evaluated by western blot analysis. Actin was used as a loading control. The relative expression of cleaved caspase-3 and cleaved PARP was analyzed with ImageJ software using actin for normalization. The data are expressed as the means ± SD of 3 independent experiments. ns, not significant; **P<0.01 and ***P<0.001 vs. untreated controls. NSCLC, non-small cell lung cancer; Lu, lupeol; Cl-Cas3, cleaved caspase-3; Cl-PARP, cleaved PARP.

Lupeol inhibits EGFR activation by direct binding to the EGFR TK domain in human NSCLC cells

As one of the pivotal oncogenic signaling pathways involved in NSCLC is EGFR, we then examined the effects of lupeol on the activity of EGFR. Western blot analysis indicated that the phosphorylation of EGFR was decreased by lupeol in a dose-dependent manner, while levels of the corresponding total proteins remained unaltered (Fig. 3A and B). To determine the mechanisms through which lupeol suppressed EGFR phosphorylation, we performed a molecular docking analysis using the SwissDock webservice (38). The crystal structure for the TK domain of EGFR [PDB ID: 1M17] was used for the analysis and erlotinib, a known EGFR TKI, was used as a control (40,41). Five clusters with a total of 48 binding modes between lupeol and EGFR were generated and the binding ∆G (−7.37 to −5.87 kcal/mol) was calculated. Among the clusters, the conformation with the lowest binding ∆G was selected. The 3D binding mode viewed by UCSF Chimera software clearly revealed that lupeol bound to the hinge region of the TK domain (Fig. 3C) with full fitness energy below 2,145 kcal/mol, which was comparable to that of erlotinib (Table I). These results indicate that lupeol blocked EGFR activity by directly binding to the EGFR TK domain and competing with adenosine trisphosphate (ATP).

Figure 3

Effects of lupeol on EGFR activity in human NSCLC cells. (A and B) H1299 and A549 cells were treated with lupeol for 72 h. (A) The expression levelss of p-EGFR and t-EGFR were evaluated by western blot analysis. Actin was used as a loading control. (B) The ratio of p-EGFR/t-EGFR was analyzed with ImageJ software using actin for normalization. The data are expressed as the means ± SD of 3 independent experiments. **P<0.01 and ***P<0.001 vs. untreated controls. (C) The interactions between EGFR and lupeol (left panel) or EGFR and erlotinib (right panel) were evaluated by molecular docking analysis using SwissDock. NSCLC, non-small cell lung cancer; EGFR, epidermal growth factor receptor; Lu, lupeol.

Table I

Docking of lupeol or erlotinib to the TK domain of EGFR (PDB ID: 1M17).

Table I

Docking of lupeol or erlotinib to the TK domain of EGFR (PDB ID: 1M17).

CompoundBinding siteFull fitness (kcal/mol)Estimated ∆G (kcal/mol)
ErlotinibHinge region of TK domain−2,200.16−7.94
LupeolHinge region of TK domain−2,145.44−7.37
Inhibition of STAT3 activity by lupeol induces the apoptosis of human NSCLC cells

We further examined the effects of lupeol on the activity of downstream molecules of EGFR. As shown in Fig. S1, the phosphorylation levels of ERK and AKT were not decreased by lupeol treatment (Fig. S1). On the contrary, lupeol markedly suppressed the phosphorylation of STAT3 in NSCLC cells (Fig. 4A and B). To verify whether this event was dependent on EGFR regulation, we used EGF as a stimulator of EGFR. The phosphorylation of EGFR and STAT3 was enhanced by EGF treatment. However, the addition of lupeol reversed the EGF-mediated phosphorylation of EGFR and STAT3 (Fig. 4C). The same expression pattern of p-EGFR and p-STAT3 clearly indicated that lupeol suppressed STAT3 activity via EGFR regulation. In addition, the expression of p-STAT3 in the nuclear extracts was significantly decreased by lupeol in the H1299 cells, demonstrating that lupeol inhibited the nuclear translocation of p-STAT3 (Fig. 4D). The results from the dual luciferase reporter assay also revealed that the STAT3 reporter gene activity was reduced in a dose-dependent manner in the H1299 cells (Fig. 4E). Consistently, the mRNA and protein levels of STAT3 target genes, including survivin, an apoptosis-inhibitory protein, and cyclin D1, a protein involved in cell cycle progression, were decreased by lupeol in the H1299 cells (Fig. 4F). Taken together, these results indicated that lupeol blocked the transcriptional activity of STAT3 in human NSCLC cells.

Figure 4

Suppression of the transcriptional activity of STAT3 by lupeol induces the apoptosis of human NSCLC cells. (A) H1299 and (B) A549 cells were treated with lupeol for 24 h. The expression levels of p-STAT3 and t-STAT3 were detected by western blot analysis (left panels). The ratio of p-STAT3/t-STAT3 was calculated using ImageJ software (right panels). (C) A549 cells were treated with lupeol for 24 h, and EGF (20 ng/ml) was then added to the culture media 1 h before harvesting to activate EGFR. The expression levels of the indicated proteins were evaluated by western blot analysis (left panel). The ratio of phosphorylated protein/total protein was analyzed with ImageJ software using actin for normalization (right panel). (D) H1299 cells were treated with lupeol for 24 h. The nuclear translocation of p-STAT3 was examined by the nuclear/cytosol fractionation assay. Lamin B and α-tubulin were used as markers of nuclear and cytosolic fractions, respectively. (E) H1299 cells were transfected with a STAT3-responsive Firefly luciferase construct (p-STAT3-TA-luc) and a Renilla luciferase construct (pRL-TK). At 24 h post-transfection, the cells were treated with lupeol for an additional 24 h. The transcriptional activity of STAT3 was measured by the Dual-Luciferase Reporter Assay System. (F) H1299 cells were treated with lupeol for 72 h. mRNA levels (left panel) and protein levels (right panel) of the STAT3 target genes were evaluated by RT-PCR (and semi-quantitative PCR) and western blot analysis, respectively. Actin was used as an internal control. (G) H1299 cells were transfected with control vector or STAT3 phospho-mimetic mutant (Y705D). At 48 h post-transfection, the cells were treated with the indicated concentrations of lupeol for an additional 72 h. The expressions of p-STAT3, cleaved PARP and cleaved caspase-3 were detected by western blot analysis. Actin was used as an internal control. The data are expressed as the means ± SD of 3 independent experiments. *P<0.05 and ***P<0.001 vs. untreated controls; ###P<0.001 vs. EGF-treated cells. NSCLC, non-small cell lung cancer; EGFR, epidermal growth factor receptor; Con, control vector; Lu, lupeol; RLU, relative luciferase unit; Cl-Cas3, cleaved caspase-3; Cl-PARP, cleaved PARP.

We then examined whether the suppression of STAT3 activity by lupeol was sufficient to trigger the apoptosis of NSCLC cells. As shown in Fig. 4G, the H1299 cells transfected with pExpress1-stat3Y705D exhibited a significantly upregulated p-STAT3 expression compared with that in cells transfected with the control vector. In addition, transfection with STAT3 Y705D downregulated the expression levels of cleaved PARP and cleaved caspase-3 which had been increased by lupeol (Fig. 4G). Thus, these data suggested that the inhibition of STAT3 activity by lupeol contributed to the induction of the apoptosis of NSCLC cells.

Lupeol exerts anticancer effects on EGFR TKI-resistant NSCLC cells

To examine whether lupeol exhibits anticancer activities in an EGFR TKI-resistant H1975 cell line with L858R/T790M double mutations, we first evaluated the effects of lupeol on the growth of H1975 cells. The results from MTT assay revealed that the viability of the erlotinib-resistant H1975 cells was markedly reduced by lupeol (Fig. 5A). Lupeol also increased the percentage of sub-G1 phase cells and Annexin V-positive cells (Fig. 5B and C) and upregulated the expression levels of cleaved PARP and cleaved caspase-3 in H1975 cells (Fig. 5D). These results suggested that lupeol suppressed the growth of H1975 cells by triggering apoptosis. We then verified whether these events were derived from the inhibition of the EGFR/STAT3 signaling pathway. Lupeol downregulated the expression levels of p-EGFR and p-STAT3 in a dose-dependent manner, while the corresponding total proteins remained unaltered in the H1975 cells (Fig. 5E). To measure the transcriptional activity of STAT3 following treatment with lupeol, the H1975 cells were transfected with a STAT3-responsive reporter vector and subsequently treated with lupeol for 48 h. As shown in Fig. 5F, the STAT3 reporter gene activity was reduced in a dose-dependent manner (Fig. 5F). Consistently, the protein expression levels of STAT3 target genes, including cyclin D1 and survivin, were decreased by lupeol in the H1975 cells (Fig. 5G). Collectively, these results clearly demonstrated that lupeol exerted anticancer effects on EGFR TKI-resistant H1975 cells, as well as on EGFR wild-type NSCLC cells, through the suppression of EGFR/STAT3 activation (Fig. 6).

Figure 5

Anticancer effects of lupeol in erlotinib-resistant H1975 cells. (A) H1975 cells (EGFR L858R/T790M) were treated with lupeol or erlotinib for 72 h. Cell viability was examined by MTT assay. (B-D) H1975 cells were treated with lupeol (50 µM) for 72 h. (B) The cells were stained with PI solution. Sub-G1 phase cells were evaluated by cell cycle analysis using flow cytometry. The representative flow cytometry plots were shown. (C) The cells were double-stained with annexin V-FITC and PI and analyzed using a flow cytometer. Annexin V-positive cells were identified as apoptotic cells. (D) The expression levels of cleaved PARP and cleaved caspase-3 were evaluated by Western blot analysis. (E) H1975 cells were treated with lupeol for 24 h. The expression levels of the indicated proteins in the cell lysates were assessed by western blot analysis (left panel). The ratios of p-EGFR/t-EGFR and p-STAT3/t-STAT3 were analyzed with ImageJ software using actin for normalization (right panel). (F) H1975 cells were transfected with a STAT3-responsive Firefly luciferase construct and a Renilla luciferase construct. At 24 h post-transfection, the cells were treated with lupeol for an additional 48 h. The transcriptional activity of STAT3 was measured by the Dual-Luciferase Reporter Assay System. (G) H1975 cells were treated with lupeol for 72 h. The expressions of STAT3 target genes were evaluated by western blot analysis. Actin was used as a loading control. The data are expressed as the means ± SD of 3 independent experiments. ###P<0.001 vs. cells treated with erlotinib at indicated concentrations; *P<0.05 and ***P<0.001 vs. untreated controls. NSCLC, non-small cell lung cancer; Con, control; Lu, lupeol; RLU, relative luciferase unit; Cl-Cas3, cleaved caspase-3; Cl-PARP, cleaved PARP.

Figure 6

A schematic model of the molecular mechanism of lupeol-induced apoptosis in NSCLC cells. Lupeol exhibits anticancer activities, not only in EGFR wild-type NSCLC cells but also in erlotinib-resistant H1975 cells by the suppression of EGFR/STAT3 activity. NSCLC, non-small cell lung cancer; EGFR, epidermal growth factor receptor.

Discussion

The present study explored the potential anticancer effects of lupeol on NSCLC cells, focusing specifically on the regulation of the EGFR//STAT3 signaling pathway. Our results demonstrated that lupeol triggered the apoptosis of and inhibited the activity of EGFR and STAT3 in NSCLC cells, regardless of their EGFR mutation status. The novelty of this study is as follows: First, to the best of our knowledge, this is the first study to demonstrate a contribution of the EGFR/STAT3 axis to the lupeol-induced apoptosis of NSCLC cells. Although previous studies have reported that lupeol suppresses EGFR activity in several cancer cells, they usually identified AKT as a downstream target of EGFR (36,37). In our case, the phosphorylation levels of AKT, as well as the MAPK proteins, the main signaling mediators activated by EGFR, were even slightly increased by lupeol treatment (Fig. S1). Instead, lupeol markedly suppressed the phosphorylation, nuclear translocation, and transcriptional activity of STAT3, suggesting that lupeol evoked anticancer effects in NSCLC cells by deactivation of the EGFR/STAT3 signaling pathway. Second, we reported the putative direct interaction between lupeol and EGFR. The docking analysis implemented by SwissDock revealed that lupeol effectively bound to the TK domain of EGFR with a low binding energy. Finally, we demonstrated that erlotinib-resistant H1975 cells were highly sensitive to lupeol. Lupeol consistently suppressed the activity of EGFR and STAT3 in H1975 cells. Given that the T790M mutation in EGFR accounts for approximately half of the acquired resistance to EGFR TKIs and lowers the response rate and overall survival of NSCLC patients (16,17), our results suggest that lupeol may be a putative therapeutic option not only for EGFR TKI-naïve NSCLC patients, but also for advanced NSCLC with acquired resistance to EGFR TKIs.

Notably, STAT3 signaling has been implicated in primary and acquired resistance to EGFR TKIs. Various cell lines and ex vivo-based resistant models and patient-derived tumor tissue analyses have demonstrated that STAT3 activity may protect NSCLC cancer cells from EGFR TKI (22-27). These studies have suggested that STAT3 may be a desirable molecular target for enhancing sensitivity to EGFR TKIs. Our data also demonstrated that lupeol exerted potent anticancer effects in erlotinib-resistant H1975 cells via the suppression of STAT3 activation. The sole study that reported the inhibitory effects of lupeol on STAT3 activity was published by Siveen et al (7). They revealed that lupeol blocked the phosphorylation of STAT3 by enhancing the expression of tyrosine phosphatase SHP-2. In our case, lupeol did not affect the expression of SHP-2 and treatment with pervanadate, a phosphatase inhibitor, did not abrogate lupeol-induced apoptosis in NSCLC cells (data not shown). Instead, our results clearly demonstrated that STAT3 activation was dependent on the activity of EGFR.

Despite the novelty of this study, further molecular evidence should be provided to demonstrate the direct binding between lupeol and EGFR. We also cannot exclude the possibility that other upstream molecules of STAT3, such as IL6R and Src, are regulated by lupeol. In addition, if lupeol does modulate various upstream targets of STAT3, it would be of interest to examine the effects of lupeol on the crosstalk between these targets to strengthen its anticancer activity.

In conclusion, in this study, we propose a novel molecular mechanism of lupeol which involves the induction of the apoptosis of NSCLC cells. Our results revealed that lupeol can directly bind to the TK domain of EGFR with a quite low binding energy comparable to erlotinib, leading to the suppression of EGFR/STAT3 activity. Lupeol exerted anticancer effects, not only in EGFR wild-type NSCLC cells, but also on H1975 cells with a secondary T790M mutation. These results collectively suggest that lupeol may be an alternative therapeutic option for patients with advanced NSCLC with acquired EGFR-TKI resistance, as well as for patients with EGFR TKI-naïve NSCLC. Further preclinical and clinical studies are required to evaluate the anticancer activity of lupeol.

Supplementary Materials

Funding

This study was supported by grants from the National Research Foundation of Korea (NRF), Republic of Korea (No. NRF-2016R1C1B2015076).

Availability of data and materials

All data generated or analyzed during this study are included in this published article. The datasets used and/or analyzed during the current study are available from the corresponding author on reasonable request.

Authors' contributions

SHP conceived and designed the study. TRM and HJP performed the majority of the in vitro experiments. SHP, KTH, GYC and YHC analyzed the data and coordinated the project. SHP, GYC and YHC wrote and reviewed the manuscript. All authors have read and approved the final manuscript.

Ethics approval and consent to participate

Not applicable.

Patient consent for publication

Not applicable.

Competing interests

The authors declare that they have no competing interests.

Acknowledgments

Not applicable.

References

1 

Keith RL and Miller YE: Lung cancer chemoprevention: Current status and future prospects. Nat Rev Clin Oncol. 10:334–343. 2013. View Article : Google Scholar : PubMed/NCBI

2 

Blackhall FH, Shepherd FA and Albain KS: Improving survival and reducing toxicity with chemotherapy in advanced non-small cell lung cancer: A realistic goal? Treat Respir Med. 4:71–84. 2005. View Article : Google Scholar

3 

Travis WD, Travis LB and Devesa SS: Lung cancer. Cancer. 75(Suppl): 191–202. 1995. View Article : Google Scholar : PubMed/NCBI

4 

Mosesson Y and Yarden Y: Oncogenic growth factor receptors: Implications for signal transduction therapy. Semin Cancer Biol. 14:262–270. 2004. View Article : Google Scholar : PubMed/NCBI

5 

Ohsaki Y, Tanno S, Fujita Y, Toyoshima E, Fujiuchi S, Nishigaki Y, Ishida S, Nagase A, Miyokawa N, Hirata S, et al: Epidermal growth factor receptor expression correlates with poor prognosis in non-small cell lung cancer patients with p53 overexpression. Oncol Rep. 7:603–607. 2000.PubMed/NCBI

6 

Inamura K, Ninomiya H, Ishikawa Y and Matsubara O: Is the epidermal growth factor receptor status in lung cancers reflected in clinicopathologic features? Arch Pathol Lab Med. 134:66–72. 2010.PubMed/NCBI

7 

Siveen KS, Nguyen AH, Lee JH, Li F, Singh SS, Kumar AP, Low G, Jha S, Tergaonkar V, Ahn KS, et al: Negative regulation of signal transducer and activator of transcription-3 signalling cascade by lupeol inhibits growth and induces apoptosis in hepatocellular carcinoma cells. Br J Cancer. 111:1327–1337. 2014. View Article : Google Scholar : PubMed/NCBI

8 

Scagliotti GV, Selvaggi G, Novello S and Hirsch FR: The biology of epidermal growth factor receptor in lung cancer. Clin Cancer Res. 10:S4227–S4232. 2004. View Article : Google Scholar

9 

Veale D, Kerr N, Gibson GJ, Kelly PJ, Harris AL and Br J: The relationship of quantitative epidermal growth factor receptor expression in non-small cell lung cancer to long term survival. Br J Cancer. 68:162–165. 1993. View Article : Google Scholar : PubMed/NCBI

10 

Fontanini G, De Laurentiis M, Vignati S, Chinè S, Lucchi M, Silvestri V, Mussi A, De Placido S, Tortora G, Bianco AR, et al: Evaluation of epidermal growth factor-related growth factors and receptors and of neoangiogenesis in completely resected stage I-IIIA non-small-cell lung cancer: Amphiregulin and microvessel count are independent prognostic indicators of survival. Clin Cancer Res. 4:241–249. 1998.PubMed/NCBI

11 

Ogawa J, Iwazaki M, Inoue H, Koide S and Shohtsu A: Immunohistochemical study of glutathione-related enzymes and proliferative antigens in lung cancer. Relation to cisplatin sensitivity. Cancer. 71:2204–2209. 1993. View Article : Google Scholar : PubMed/NCBI

12 

Shigematsu H and Gazdar AF: Somatic mutations of epidermal growth factor receptor signaling pathway in lung cancers. Int J Cancer. 118:257–262. 2006. View Article : Google Scholar

13 

Lynch TJ, Bell DW, Sordella R, Gurubhagavatula S, Okimoto RA, Brannigan BW, Harris PL, Haserlat SM, Supko JG, Haluska FG, et al: Activating mutations in the epidermal growth factor receptor underlying responsiveness of non-small-cell lung cancer to gefitinib. N Engl J Med. 350:2129–2139. 2004. View Article : Google Scholar : PubMed/NCBI

14 

Paez JG, Jänne PA, Lee JC, Tracy S, Greulich H, Gabriel S, Herman P, Kaye FJ, Lindeman N, Boggon TJ, et al: EGFR mutations in lung cancer: Correlation with clinical response to gefitinib therapy. Science. 304:1497–1500. 2004. View Article : Google Scholar : PubMed/NCBI

15 

Pao W, Miller V, Zakowski M, Doherty J, Politi K, Sarkaria I, Singh B, Heelan R, Rusch V, Fulton L, et al: EGF receptor gene mutations are common in lung cancers from 'never smokers' and are associated with sensitivity of tumors to gefitinib and erlotinib. Proc Natl Acad Sci USA. 101:13306–13311. 2004. View Article : Google Scholar

16 

Kobayashi S, Boggon TJ, Dayaram T, Jänne PA, Kocher O, Meyerson M, Johnson BE, Eck MJ, Tenen DG and Halmos B: EGFR mutation and resistance of non-small-cell lung cancer to gefitinib. N Engl J Med. 352:786–792. 2005. View Article : Google Scholar : PubMed/NCBI

17 

Pao W, Miller VA, Politi KA, Riely GJ, Somwar R, Zakowski MF, Kris MG and Varmus H: Acquired resistance of lung adenocarcinomas to gefitinib or erlotinib is associated with a second mutation in the EGFR kinase domain. PLoS Med. 2:e732005. View Article : Google Scholar : PubMed/NCBI

18 

Johnston PA and Grandis JR: STAT3 signaling: Anticancer strategies and challenges. Mol Interv. 11:18–26. 2011. View Article : Google Scholar : PubMed/NCBI

19 

Harada D, Takigawa N and Kiura K: The role of STAT3 in non-small cell lung cancer. Cancers (Basel). 6:708–722. 2014. View Article : Google Scholar

20 

Jiang R, Jin Z, Liu Z, Sun L, Wang L and Li K: Correlation of activated STAT3 expression with clinicopathologic features in lung adenocarcinoma and squamous cell carcinoma. Mol Diagn Ther. 15:347–352. 2011. View Article : Google Scholar

21 

Xu YH and Lu S: A meta-analysis of STAT3 and phospho-STAT3 expression and survival of patients with non-small-cell lung cancer. Eur J Surg Oncol. 40:311–317. 2014. View Article : Google Scholar

22 

Gao SP, Chang Q, Mao N, Daly LA, Vogel R, Chan T, Liu SH, Bournazou E, Schori E, Zhang H, et al: JAK2 inhibition sensitizes resistant EGFR-mutant lung adenocarcinoma to tyrosine kinase inhibitors. Sci Signal. 9:ra332016. View Article : Google Scholar : PubMed/NCBI

23 

Yao Z, Fenoglio S, Gao DC, Camiolo M, Stiles B, Lindsted T, Schlederer M, Johns C, Altorki N, Mittal V, et al: TGF-beta IL-6 axis mediates selective and adaptive mechanisms of resistance to molecular targeted therapy in lung cancer. Proc Natl Acad Sci USA. 107:15535–15540. 2010. View Article : Google Scholar : PubMed/NCBI

24 

Li R, Hu Z, Sun SY, Chen ZG, Owonikoko TK, Sica GL, Ramalingam SS, Curran WJ, Khuri FR and Deng X: Niclosamide overcomes acquired resistance to erlotinib through suppression of STAT3 in non-small cell lung cancer. Mol Cancer Ther. 12:2200–2212. 2013. View Article : Google Scholar : PubMed/NCBI

25 

Jung MJ, Rho JK, Kim YM, Jung JE, Jin YB, Ko YG, Lee JS, Lee SJ, Lee JC and Park MJ: Upregulation of CXCR4 is functionally crucial for maintenance of stemness in drug-resistant non-small cell lung cancer cells. Oncogene. 32:209–221. 2013. View Article : Google Scholar

26 

Fan W, Tang Z, Yin L, Morrison B, Hafez-Khayyata S, Fu P, Huang H, Bagai R, Jiang S, Kresak A, et al: MET-independent lung cancer cells evading EGFR kinase inhibitors are therapeutically susceptible to BH3 mimetic agents. Cancer Res. 71:4494–4505. 2011. View Article : Google Scholar : PubMed/NCBI

27 

Zulkifli AA, Tan FH, Putoczki TL, Stylli SS and Luwor RB: STAT3 signaling mediates tumour resistance to EGFR targeted therapeutics. Mol Cell Endocrinol. 451:15–23. 2017. View Article : Google Scholar : PubMed/NCBI

28 

Siddique HR and Saleem M: Beneficial health effects of lupeol triterpene: A review of preclinical studies. Life Sci. 88:285–293. 2011. View Article : Google Scholar

29 

Wu XT, Liu JQ, Lu XT, Chen FX, Zhou ZH, Wang T, Zhu SP and Fei SJ: The enhanced effect of lupeol on the destruction of gastric cancer cells by NK cells. Int Immunopharmacol. 16:332–340. 2013. View Article : Google Scholar : PubMed/NCBI

30 

Liu Y, Bi T, Dai W, Wang G, Qian L, Shen G and Gao Q: Lupeol enhances inhibitory effect of 5-fluorouracil on human gastric carcinoma cells. Naunyn Schmiedebergs Arch Pharmacol. 389:477–484. 2016. View Article : Google Scholar : PubMed/NCBI

31 

Tarapore RS, Siddiqui IA, Adhami VM, Spiegelman VS and Mukhtar H: The dietary terpene lupeol targets colorectal cancer cells with constitutively active Wnt/β-catenin signaling. Mol Nutr Food Res. 57:1950–1958. 2013. View Article : Google Scholar : PubMed/NCBI

32 

Pitchai D, Roy A and Ignatius C: In vitro evaluation of anticancer potentials of lupeol isolated from Elephantopus scaber L. on MCF-7 cell line. J Adv Pharm Technol Res. 5:179–184. 2014. View Article : Google Scholar : PubMed/NCBI

33 

Sankaranarayanan S, Bama P, Sathyabama S and Bhuvaneswari N: Anticancer compound isolated from the leaves of Tridax procumbens against human lung cancer cell A-549. Asian J Pharm Clin Res. 6:91–96. 2013.

34 

He W, Li X and Xia S: Lupeol triterpene exhibits potent antitumor effects in A427 human lung carcinoma cells via mitochondrial mediated apoptosis, ROS generation, loss of mitochondrial membrane potential and downregulation of m-TOR/PI3Ksol;AKT signalling pathway. J BUON. 23:635–640. 2018.PubMed/NCBI

35 

Lee TK, Castilho A, Cheung VC, Tang KH, Ma S and Ng IO: Lupeol targets liver tumor-initiating cells through phosphatase and tensin homolog modulation. Hepatology. 53:160–170. 2011. View Article : Google Scholar

36 

Liu Y, Bi T, Shen G, Li Z, Wu G, Wang Z, Qian L and Gao Q: Lupeol induces apoptosis and inhibits invasion in gallbladder carcinoma GBC-SD cells by suppression of EGFR/MMP-9 signaling pathway. Cytotechnology. 68:123–133. 2016. View Article : Google Scholar :

37 

Rauth S, Ray S, Bhattacharyya S, Mehrotra DG, Alam N, Mondal G, Nath P, Roy A, Biswas J and Murmu N: Lupeol evokes anticancer effects in oral squamous cell carcinoma by inhibiting oncogenic EGFR pathway. Mol Cell Biochem. 417:97–110. 2016. View Article : Google Scholar : PubMed/NCBI

38 

Grosdidier A, Zoete V and Michielin O: SwissDock, a protein-small molecule docking web service based on EADock DSS. Nucleic Acids Res. 39(Suppl): W270–7. 2011. View Article : Google Scholar : PubMed/NCBI

39 

Berman HM, Westbrook J, Feng Z, Gilliland G, Bhat TN, Weissig H, Shindyalov IN and Bourne PE: The protein data bank. Nucleic Acids Res. 28:235–242. 2000. View Article : Google Scholar

40 

Choowongkomon K, Sawatdichaikul O, Songtawee N and Limtrakul J: Receptor-based virtual screening of EGFR kinase inhibitors from the NCI diversity database. Molecules. 15:4041–4054. 2010. View Article : Google Scholar : PubMed/NCBI

41 

Stamos J, Sliwkowski MX and Eigenbrot C: Structure of the epidermal growth factor receptor kinase domain alone and in complex with a 4-anilinoquinazoline inhibitor. J Biol Chem. 277:46265–46272. 2002. View Article : Google Scholar : PubMed/NCBI

Related Articles

  • Abstract
  • View
  • Download
  • Twitter
Copy and paste a formatted citation
Spandidos Publications style
Min TR, Park HJ, Ha KT, Chi GY, Choi YH and Park SH: Suppression of EGFR/STAT3 activity by lupeol contributes to the induction of the apoptosis of human non‑small cell lung cancer cells. Int J Oncol 55: 320-330, 2019.
APA
Min, T., Park, H., Ha, K., Chi, G., Choi, Y., & Park, S. (2019). Suppression of EGFR/STAT3 activity by lupeol contributes to the induction of the apoptosis of human non‑small cell lung cancer cells. International Journal of Oncology, 55, 320-330. https://doi.org/10.3892/ijo.2019.4799
MLA
Min, T., Park, H., Ha, K., Chi, G., Choi, Y., Park, S."Suppression of EGFR/STAT3 activity by lupeol contributes to the induction of the apoptosis of human non‑small cell lung cancer cells". International Journal of Oncology 55.1 (2019): 320-330.
Chicago
Min, T., Park, H., Ha, K., Chi, G., Choi, Y., Park, S."Suppression of EGFR/STAT3 activity by lupeol contributes to the induction of the apoptosis of human non‑small cell lung cancer cells". International Journal of Oncology 55, no. 1 (2019): 320-330. https://doi.org/10.3892/ijo.2019.4799
Copy and paste a formatted citation
x
Spandidos Publications style
Min TR, Park HJ, Ha KT, Chi GY, Choi YH and Park SH: Suppression of EGFR/STAT3 activity by lupeol contributes to the induction of the apoptosis of human non‑small cell lung cancer cells. Int J Oncol 55: 320-330, 2019.
APA
Min, T., Park, H., Ha, K., Chi, G., Choi, Y., & Park, S. (2019). Suppression of EGFR/STAT3 activity by lupeol contributes to the induction of the apoptosis of human non‑small cell lung cancer cells. International Journal of Oncology, 55, 320-330. https://doi.org/10.3892/ijo.2019.4799
MLA
Min, T., Park, H., Ha, K., Chi, G., Choi, Y., Park, S."Suppression of EGFR/STAT3 activity by lupeol contributes to the induction of the apoptosis of human non‑small cell lung cancer cells". International Journal of Oncology 55.1 (2019): 320-330.
Chicago
Min, T., Park, H., Ha, K., Chi, G., Choi, Y., Park, S."Suppression of EGFR/STAT3 activity by lupeol contributes to the induction of the apoptosis of human non‑small cell lung cancer cells". International Journal of Oncology 55, no. 1 (2019): 320-330. https://doi.org/10.3892/ijo.2019.4799
Follow us
  • Twitter
  • LinkedIn
  • Facebook
About
  • Spandidos Publications
  • Careers
  • Cookie Policy
  • Privacy Policy
How can we help?
  • Help
  • Live Chat
  • Contact
  • Email to our Support Team