Spandidos Publications Logo
  • About
    • About Spandidos
    • Aims and Scopes
    • Abstracting and Indexing
    • Editorial Policies
    • Reprints and Permissions
    • Job Opportunities
    • Terms and Conditions
    • Contact
  • Journals
    • All Journals
    • Oncology Letters
      • Oncology Letters
      • Information for Authors
      • Editorial Policies
      • Editorial Board
      • Aims and Scope
      • Abstracting and Indexing
      • Bibliographic Information
      • Archive
    • International Journal of Oncology
      • International Journal of Oncology
      • Information for Authors
      • Editorial Policies
      • Editorial Board
      • Aims and Scope
      • Abstracting and Indexing
      • Bibliographic Information
      • Archive
    • Molecular and Clinical Oncology
      • Molecular and Clinical Oncology
      • Information for Authors
      • Editorial Policies
      • Editorial Board
      • Aims and Scope
      • Abstracting and Indexing
      • Bibliographic Information
      • Archive
    • Experimental and Therapeutic Medicine
      • Experimental and Therapeutic Medicine
      • Information for Authors
      • Editorial Policies
      • Editorial Board
      • Aims and Scope
      • Abstracting and Indexing
      • Bibliographic Information
      • Archive
    • International Journal of Molecular Medicine
      • International Journal of Molecular Medicine
      • Information for Authors
      • Editorial Policies
      • Editorial Board
      • Aims and Scope
      • Abstracting and Indexing
      • Bibliographic Information
      • Archive
    • Biomedical Reports
      • Biomedical Reports
      • Information for Authors
      • Editorial Policies
      • Editorial Board
      • Aims and Scope
      • Abstracting and Indexing
      • Bibliographic Information
      • Archive
    • Oncology Reports
      • Oncology Reports
      • Information for Authors
      • Editorial Policies
      • Editorial Board
      • Aims and Scope
      • Abstracting and Indexing
      • Bibliographic Information
      • Archive
    • Molecular Medicine Reports
      • Molecular Medicine Reports
      • Information for Authors
      • Editorial Policies
      • Editorial Board
      • Aims and Scope
      • Abstracting and Indexing
      • Bibliographic Information
      • Archive
    • World Academy of Sciences Journal
      • World Academy of Sciences Journal
      • Information for Authors
      • Editorial Policies
      • Editorial Board
      • Aims and Scope
      • Abstracting and Indexing
      • Bibliographic Information
      • Archive
    • International Journal of Functional Nutrition
      • International Journal of Functional Nutrition
      • Information for Authors
      • Editorial Policies
      • Editorial Board
      • Aims and Scope
      • Abstracting and Indexing
      • Bibliographic Information
      • Archive
    • International Journal of Epigenetics
      • International Journal of Epigenetics
      • Information for Authors
      • Editorial Policies
      • Editorial Board
      • Aims and Scope
      • Abstracting and Indexing
      • Bibliographic Information
      • Archive
    • Medicine International
      • Medicine International
      • Information for Authors
      • Editorial Policies
      • Editorial Board
      • Aims and Scope
      • Abstracting and Indexing
      • Bibliographic Information
      • Archive
  • Articles
  • Information
    • Information for Authors
    • Information for Reviewers
    • Information for Librarians
    • Information for Advertisers
    • Conferences
  • Language Editing
Spandidos Publications Logo
  • About
    • About Spandidos
    • Aims and Scopes
    • Abstracting and Indexing
    • Editorial Policies
    • Reprints and Permissions
    • Job Opportunities
    • Terms and Conditions
    • Contact
  • Journals
    • All Journals
    • Biomedical Reports
      • Information for Authors
      • Editorial Policies
      • Editorial Board
      • Aims and Scope
      • Abstracting and Indexing
      • Bibliographic Information
      • Archive
    • Experimental and Therapeutic Medicine
      • Information for Authors
      • Editorial Policies
      • Editorial Board
      • Aims and Scope
      • Abstracting and Indexing
      • Bibliographic Information
      • Archive
    • International Journal of Epigenetics
      • Information for Authors
      • Editorial Policies
      • Editorial Board
      • Aims and Scope
      • Abstracting and Indexing
      • Bibliographic Information
      • Archive
    • International Journal of Functional Nutrition
      • Information for Authors
      • Editorial Policies
      • Editorial Board
      • Aims and Scope
      • Abstracting and Indexing
      • Bibliographic Information
      • Archive
    • International Journal of Molecular Medicine
      • Information for Authors
      • Editorial Policies
      • Editorial Board
      • Aims and Scope
      • Abstracting and Indexing
      • Bibliographic Information
      • Archive
    • International Journal of Oncology
      • Information for Authors
      • Editorial Policies
      • Editorial Board
      • Aims and Scope
      • Abstracting and Indexing
      • Bibliographic Information
      • Archive
    • Medicine International
      • Information for Authors
      • Editorial Policies
      • Editorial Board
      • Aims and Scope
      • Abstracting and Indexing
      • Bibliographic Information
      • Archive
    • Molecular and Clinical Oncology
      • Information for Authors
      • Editorial Policies
      • Editorial Board
      • Aims and Scope
      • Abstracting and Indexing
      • Bibliographic Information
      • Archive
    • Molecular Medicine Reports
      • Information for Authors
      • Editorial Policies
      • Editorial Board
      • Aims and Scope
      • Abstracting and Indexing
      • Bibliographic Information
      • Archive
    • Oncology Letters
      • Information for Authors
      • Editorial Policies
      • Editorial Board
      • Aims and Scope
      • Abstracting and Indexing
      • Bibliographic Information
      • Archive
    • Oncology Reports
      • Information for Authors
      • Editorial Policies
      • Editorial Board
      • Aims and Scope
      • Abstracting and Indexing
      • Bibliographic Information
      • Archive
    • World Academy of Sciences Journal
      • Information for Authors
      • Editorial Policies
      • Editorial Board
      • Aims and Scope
      • Abstracting and Indexing
      • Bibliographic Information
      • Archive
  • Articles
  • Information
    • For Authors
    • For Reviewers
    • For Librarians
    • For Advertisers
    • Conferences
  • Language Editing
Login Register Submit
  • This site uses cookies
  • You can change your cookie settings at any time by following the instructions in our Cookie Policy. To find out more, you may read our Privacy Policy.

    I agree
Search articles by DOI, keyword, author or affiliation
Search
Advanced Search
presentation
International Journal of Oncology
Join Editorial Board Propose a Special Issue
Print ISSN: 1019-6439 Online ISSN: 1791-2423
Journal Cover
January-2020 Volume 56 Issue 1

Full Size Image

Cover Legend PDF

Sign up for eToc alerts
Recommend to Library

Journals

International Journal of Molecular Medicine

International Journal of Molecular Medicine

International Journal of Molecular Medicine is an international journal devoted to molecular mechanisms of human disease.

International Journal of Oncology

International Journal of Oncology

International Journal of Oncology is an international journal devoted to oncology research and cancer treatment.

Molecular Medicine Reports

Molecular Medicine Reports

Covers molecular medicine topics such as pharmacology, pathology, genetics, neuroscience, infectious diseases, molecular cardiology, and molecular surgery.

Oncology Reports

Oncology Reports

Oncology Reports is an international journal devoted to fundamental and applied research in Oncology.

Experimental and Therapeutic Medicine

Experimental and Therapeutic Medicine

Experimental and Therapeutic Medicine is an international journal devoted to laboratory and clinical medicine.

Oncology Letters

Oncology Letters

Oncology Letters is an international journal devoted to Experimental and Clinical Oncology.

Biomedical Reports

Biomedical Reports

Explores a wide range of biological and medical fields, including pharmacology, genetics, microbiology, neuroscience, and molecular cardiology.

Molecular and Clinical Oncology

Molecular and Clinical Oncology

International journal addressing all aspects of oncology research, from tumorigenesis and oncogenes to chemotherapy and metastasis.

World Academy of Sciences Journal

World Academy of Sciences Journal

Multidisciplinary open-access journal spanning biochemistry, genetics, neuroscience, environmental health, and synthetic biology.

International Journal of Functional Nutrition

International Journal of Functional Nutrition

Open-access journal combining biochemistry, pharmacology, immunology, and genetics to advance health through functional nutrition.

International Journal of Epigenetics

International Journal of Epigenetics

Publishes open-access research on using epigenetics to advance understanding and treatment of human disease.

Medicine International

Medicine International

An International Open Access Journal Devoted to General Medicine.

Journal Cover
January-2020 Volume 56 Issue 1

Full Size Image

Cover Legend PDF

Sign up for eToc alerts
Recommend to Library

  • Article
  • Citations
    • Cite This Article
    • Download Citation
    • Create Citation Alert
    • Remove Citation Alert
    • Cited By
  • Similar Articles
    • Related Articles (in Spandidos Publications)
    • Similar Articles (Google Scholar)
    • Similar Articles (PubMed)
  • Download PDF
  • Download XML
  • View XML
Article

Baicalein inhibits the growth of oral squamous cell carcinoma cells by downregulating the expression of transcription factor Sp1

  • Authors:
    • Zilong Gao
    • Yaqian Zhang
    • Heng Zhou
    • Juan Lv
  • View Affiliations / Copyright

    Affiliations: Dongfeng Stomatological Hospital, Hubei University of Medicine, Shiyan, Hubei 442000, P.R. China, Department of Pathogen Biology, College of Basic Medical Sciences, Wuhan, Hubei 430060, P.R. China, Department of Pathology, Renmin Hospital, Wuhan University, Wuhan, Hubei 430060, P.R. China
  • Pages: 273-282
    |
    Published online on: November 18, 2019
       https://doi.org/10.3892/ijo.2019.4894
  • Expand metrics +
Metrics: Total Views: 0 (Spandidos Publications: | PMC Statistics: )
Metrics: Total PDF Downloads: 0 (Spandidos Publications: | PMC Statistics: )
Cited By (CrossRef): 0 citations Loading Articles...

This article is mentioned in:



Abstract

Oral squamous cell carcinoma (OSCC), the most common malignancy of the oral cavity, accounts for >90% of all diagnosed oral cancer cases. Baicalein, a naturally derived compound, has been shown to alter p65 and the nuclear factor (NF)‑κB pathway, thus exerting cytotoxic effects on various tumor cell types. However, the mechanism of action of baicalein in OSCC has not been fully elucidated. In the present study, the proliferation of OSCC cells treated with baicalein was examined using a CCK‑8 assay. The effects of baicalein on the cell cycle and apoptosis of OSCC cells were determined by flow cytometric analyses. The expression of specificity protein 1 (Sp1), p65 and p50 at the mRNA and protein levels was determined by reverse transcription‑quantitative PCR and western blot analysis, respectively. The results of the present study demonstrated that baicalein suppresses the proliferation of OSCC cell lines in vivo and in vitro. Baicalein also induced apoptosis of OSCC cells and arrested the cell cycle at the G0/G1 phase. Baicalein inhibited the expression of Sp1, p65 and p50 by downregulating the relative mRNA levels. Baicalein reduced the activity of NF‑κB in OSCC cells. Knockdown of Sp1 also resulted in reduced expression of p65 and p50. In addition, Sp1 silencing enhanced the effects of baicalein. In conclusion, the present study demonstrated that baicalein suppresses the growth of OSCC cells through an Sp1/NF‑κB‑dependent mechanism.

Introduction

There were an estimated ~34,000 new cases of oral cancer and 7,000 oral cancer-related deaths in the United States in 2018 (1). Oral squamous cell carcinoma (OSCC), the most common malignancy of the oral cavity, accounts for >90% of all diag-nosed oral cancers (2). Although the 5-year survival rate of OSCC has increased from 56 to 62% due to improvements in treatment, including surgery, radiation and chemotherapy (3), the development of new therapeutic strategies is important.

Baicalein, a bioactive flavonoid present in the dry root of Scutellariae Radix (Huang Qin), has been reported to have effects on various malignancies, including lung, breast, hepatocellular, pancreatic and gastric cancer (4-8). In addition, baicalein induces various biological molecular activities by blocking tumor-associated signaling pathways (9). For example, baicalein suppresses the expression of superoxide dismutase and hypoxia-inducible factor-1α, and inhibits lung carcinoma cell proliferation and metastasis (10). Baicalein was previously found to induce apoptosis of pancreatic cancer cells via a myeloid cell leukemia 1-dependent pathway (11). Baicalein also induces apoptosis and autophagy of breast cancer cells by suppressing the phosphatidylinositol 3 kinase/protein kinase B pathway in vivo and in vitro (12). Importantly, baicalein does not appear to cause mutagenesis in normal cells, which is the major side effect of conventional anticancer drugs (13,14). Previous studies have revealed that baicalein is an effective molecular anticarcinogenic agent against oral cancer (15,16), and that it induces autophagy of oral cancer cells by promoting reactive oxygen species-dependent signaling pathways and arresting the proliferation of oral cancer cells in the G0/G1 phase by enhancing the degradation of cyclin D1 and activating aryl hydrocarbon receptor to decrease retinoblastoma (Rb) phosphorylation (15,16).

Specificity protein 1 (Sp1) is a zinc finger-type transcription factor with a guanine-cytosine-rich binding sequence in the gene promoter (17). Sp1 is involved in multiple aspects of tumor cell behavior, including growth, survival, angiogenesis and apoptosis (18-20). Sp1 expression and activation are considered to be associated with human cancer development and progression (21). Lines of evidence have indicated that targeting Sp1 and its downstream target proteins may be a potential treatment strategy for oral cancer (22). Our previous study suggested that baicalein inhibits the expression of Sp1 and the downstream protein Epstein-Barr virus nuclear antigen 1 (EBNA1) and induces apoptosis of nasopharyngeal carcinoma (NPC) (23).

The present study examined the effects of baicalein on the proliferation, apoptosis and cell cycle progression of OSCC cells and xenograft tumors in vivo, and investigated the underlying mechanism.

Materials and methods

Cell lines and reagents

SCC25, CAL27 and HSC3 cells were kindly provided by Professor Bin Shi (University of Wuhan, China). All cell lines were cultured in RPMI-1640 media (HyClone; GE Healthcare Life Sciences) supplemented with 10% FBS (Gibco; Thermo Fisher Scientific, Inc.) at 37°C and humidified atmosphere of 5% CO2. Baicalein (Sigma-Aldrich; Merck KGaA) was dissolved in DMSO at 100 mM as a stock solution, and diluted to a working concentration (1 mM) with PBS prior to use. For the in vivo xenograft studies, baicalein was dissolved in a solution containing 80% PBS and 20% DMSO.

Plasmid

For the construction of the Sp1 expression plasmid, the full-length cDNA was amplified and inserted into the EcoRI/XhoI sites of the pcDNA3.1 vector (Invitrogen; Thermo Fisher Scientific, Inc.). The primers for Sp1 were as follows: Forward, 5'-CCA AAA TGC GAT CGC ATG AGC GAC CAA GAT CAC-3' and reverse, 5'-GAA TCA AGT TTA AAC TCA GAA GCC ATT GCC ACT-3'. The NF-κB activity plasmid was a gift from Professor H. Shu (University of Wuhan). The PRL-TK plasmid was a gift from Professor D. Guo.

Cell viability assay

SCC25, CAL27 and HSC3 cells (1x104 cells/well) were seeded in 96-well plates and treated with DMSO control (0.01%) or increasing concentrations of baicalein (30, 60 and 120 µM) at 37°C. After incubation for 24, 48 and 72 h, the cells were treated with 10 µl Cell Counting Kit-8 reagent (Dojindo Molecular Technologies, Inc.) and the plates were incubated at 37°C for 1 h in the dark. The optical density was measured at an absorbance of 450 nm using an ELx800 microimmunoanalyser (BioTek Instruments, Inc.).

Cell cycle analysis

SCC25, CAL27 and HSC3 cells were seeded in 6-well plates and treated with DMSO (0.01%) or baicalein (60 µM) at 37°C for 24 h. The process was performed as described previously (24). Briefly, cells were digested and washed twice with cold PBS solution, and then resuspended in cold 75% ethanol. After fixation at -20°C for 24 h, cells were collected and resuspended in 0.5 ml cold PBS. Cells were mixed with reagent A [Multisciences (Lianke) Biotech Co., Ltd.] and incubated at 4°C for 30 min in the dark. Cell cycle analysis was performed using a Beckman Coulter system (EPICS Altra II; Beckman Coulter, Inc.).

Cell apoptosis analysis

Apoptosis of OSCC cells was detected using the Annexin V-FITC/propidium iodide (PI) apoptosis detection kit [Multisciences (Lianke) Biotech Co., Ltd.], as instructed by the manufacturer. Briefly, following treatment with baicalein (15, 30 and 60 µM) at 37°C for 24 h, cells were digested. After three washes with PBS, 2x105 cells were resuspended in 500 µl 1X binding buffer, followed by addition of 5 µl Annexin V-FITC and 10 µl PI, and incubated for 30 min at 20-28°C in the dark. Cell apoptosis was immediately analyzed using a Beckman Coulter system (EPICS Altra II; Beckman Coulter, Inc.).

Western blot analysis

At 4 h post-transfection, SCC25, CAL27 and HSC3 cells were washed with PBS and treated with DMSO (0.01%) or baicalein (30 or 60 µM). After 48 h of incubation, cells were harvested and dissolved in RIPA lysis buffer (Beyotime Institute of Biotechnology) with 0.5% cocktail protease inhibitor (Roche Diagnostics). Following incubation on ice for 10 min, cell lysates were collected and sonicated for 20 sec. Protein concentration was determined using a BCA assay (BioRad Laboratories, Inc.). Quantified proteins were mixed with 5X loading buffer [250 nM Tris-Hcl (pH 6.8), 0.5% bromophenol blue, 50% glycerol, 10% SDS and 5% β-mercaptoethanol] and boiled for 5 min. The lysates were separated by SDS-PAGE on 10% gels, then subjected to immunoblot analyses. The primary antibodies used were as follows: GAPDH (cat. no. 10494-1-AP; 1:5,000; ProteinTech Group, Inc.); cleaved caspase-3 (cat. no. 9664; 1:1,000; Cell Signaling Technology, Inc.); caspase-9 polyclonal antibody (cat. no. A2636; 1:1,000; ABclonal Biotech Co., Ltd.); cleaved poly(ADP-ribose) polymerase (PARP-1; cat. no. sc-56196; 1:500; Santa Cruz Biotechnology, Inc.); Sp1 (cat. no. 9389; 1:1,000; Cell Signaling Technology, Inc.); p65 (cat. no. ab16502; 1:1,500; Abcam); p-p65 (cat. no. ab86299; 1:1,000; Abcam); and p50 (cat. no. 3035; 1:1,000; Cell Signaling Technology, Inc.). Western blot gray values were determined by ImageJ software (National Institutes of Health).

Reverse transcription-quantitative

PCR (RT-qPCR). SCC25, CAL27 and HSC3 cells (1x105) were placed in 24-well plates. After attaching to the wells, the cells were washed with PBS and treated with DMSO (0.01%) or baicalein (30 or 60 µM). After incubation at 37°C for 24 h, total RNA was extracted by using TRIzol reagent (Thermo Fisher Scientific, Inc.) according to the manufacturer's instructions. Subsequently, cDNA was synthesized from total RNAs (1 µg) using an RT kit (Takara Bio, Inc.) according to the manufacturer's instructions. The mRNA expression levels of Sp1, p65 and p50 were quantified using the CFX96 Real-Time PCR Detection System with an SYBR Premix Ex Taq kit (Takara Bio, Inc.). The primers were as follows: p65, forward 5'-CGG GAT GGC TTC TAT GAG G-3' and reverse 5'-CTC CAG GTC CCG CTT CTT-3'; p50, forward 5'-ACC CTG ACC TTG CCT ATT TG-3' and reverse 5'-AGC TCT TTT TCC CGA TCT CC-3'; Sp1, forward 5'-ATG GGG GCA ATG GTA ATG GTG G-3' and reverse 5'-TCA GAA CTT GCT GGT TCT GTA AG-3'; GAPDH, forward 5'-GGT GGC TTC TGA CTT CAA CA-3' and reverse 5'-GTT GCT GTA GCC AAA TTC GTT GT-3'. The mRNA levels were normalized to GAPDH as the reference gene.

Cell transfection

A specific short hairpin RNA (shRNA) targeting Sp1 (5'-GCA TAT TTG CCA CAT CCA AGG-3', Sp1-Homo-1828; GenePharma, Co., Ltd.) or a non-specific control (NC; 5'-TTC TCC GAA CGT GTC ACG T-3'; Shanghai GenePharma Co., Ltd.) were transfected to cells using X-treme GENE HP DNA Transfection Reagent (Roche Diagnostics; 40 pmol for each shRNA) according to the manufacturer's instructions. PcDNA3.1-Sp1 or pcDNA3.1 (vehicle control) was transfected to cells using X-treme GENE HP DNA Transfection Reagent. At 4 h post-transfection, cells (SCC25) were washed with PBS and treated with DMSO (0.01%) or baicalein (60 µM). After 48 h, the cells were harvested for western blot analysis. For RT-qPCR, total RNA was collected after 12 or 24 h of incubation. For the dual luciferase reporter assay, cells were harvested after 24 or 48 h of incubation.

Dual luciferase reporter assay

Cells (1x105) were placed in 24-well plates and incubated at 37°C overnight prior to transfection. Plasmids were co-transfected into the cells for 24 h. After treatment with baicalein or control for 24 h, cells were collected and analyzed using the Dual Luciferase Reporter Assay system (Promega Corporation) as previously described (25).

Animal studies

The Medical Ethics Committee of Wuhan University approved the animal experimental protocols in the present study (G201725). A total of 10 BALB/c nude mice were obtained from the Animal Biosafety Level-III Laboratory of Wuhan University and housed in a specific pathogen-free environment. SCC25 cells (5x106/100 µl) were subcutaneously injected into the flanks of the mice when they were 6-7 weeks old. When the tumors became macroscopically visible (~7 days), the mice were randomly divided into two groups (n=5/group). The control group mice were injected with PBS (0.01% DMSO) and baicalein group mice were injected with baicalein (30 mg/kg, three times a week). The mice were sacrificed after 21 days of treatment. The mouse weight and tumor size were measured. Tumor volume was calculated as 0.5 x length x width2. Tissue samples were fixed in 10% neutral buffered formalin, embedded in paraffin and cut into 3-µm sections).

Immunohistochemical analysis

Immunohistochemistry was performed using antibodies against Sp1 (cat. no. 9389; 1:1,000; Cell Signaling Technology, Inc.), p65 (cat. no. ab16502; 1:1,500; Abcam) and cleaved caspase-3 (cat. no. 9664; 1:1,000; Cell Signaling Technology, Inc.) according to the manufacturer's instructions. The process was performed as described previously (24). Briefly, after deparaffinization, the tissue sections were boiled in citric acid (pH 6.0) for 20 min and immersed in 3% H2O2 for 10 min to quench the endogenous peroxidase activity. After blocking in goat serum for 1 h at 20-28°C, the tissue sections were incubated with primary antibodies overnight at 4°C. After washing, the tissue sections were incubated with secondary antibody (MaxVision™ Kits; MaxVision Biosciences, Inc.) conjugated to horseradish peroxidase. Subsequently, the tissue sections were incubated with diaminobenzidine for 1 min and lightly counterstained with hematoxylin.

Statistical analysis

Data are presented as the mean ± standard deviation of three independent experiments. For the comparison of two groups, Student's t-test was selected. For the comparison of multiple groups, one-way ANOVA followed by the Newman-Keuls post hoc test was carried out. All statistical data were analyzed by using GraphPad Prism for Windows, version 5.0 (GraphPad Software, Inc.). P<0.05 was considered to indicate a statistically significant difference.

Results

Baicalein effectively suppresses the proliferation of OSCC cells

To determine whether baicalein decreases the viability of OSCC cells, SCC25, CAL27 and HSC3 cells were treated with varying doses of baicalein and for different durations. The chemical structure of baicalein (5,6,7-trihydroxyflavone) is shown in Fig. 1A. Baicalein significantly (P<0.05) reduced the viability of SCC25, CAL27 and HSC3 cells compared with cells treated with DMSO control (Fig. 1B-D). These results suggest that baicalein effectively inhibits the proliferation of different OSCC cell lines.

Figure 1

Baicalein inhibits the proliferation of oral squamous cell carcinoma cells. (A) Chemical structure of baicalein (5,6,7-trihydroxyflavone). (B) SCC25, (C) CAL27 and (D) HSC3 cells were treated with 0.01% DMSO or a series of increasing baicalein concentrations (30, 60 and 120 µM) for 24, 48 and 72 h, and the cell viability was detected using a CCK-8 assay. All the experiments were repeated three times. The values shown are the mean ± standard deviation of 3 independent experiments carried out in triplicate. One-way ANOVA was used to compare the experimental and control groups. *P<0.05, **P<0.01 and***P<0.001.

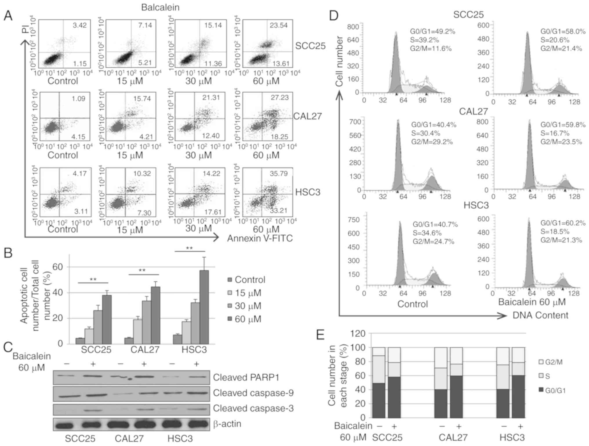
Baicalein induces apoptosis in OSCC cells

To examine the apoptotic effect exerted by baicalein on OSCC cells, SCC25, CAL27 and HSC3 cells were treated with increasing doses of baicalein for 24 h. As shown in Fig. 2A and B, baicalein significantly induced apoptosis of SCC25, CAL27 and HSC3 cells. To further assess stimulation of the apoptotic pathway, expression of several apoptosis-associated proteins was detected by western blot analysis. Baicalein increased the protein levels of cleaved caspase-9, cleaved caspase-3 and cleaved PARP-1 in SCC25, CAL27 and HSC3 cells (Fig. 2C), suggesting that baicalein induces OSCC cell apoptosis via the mitochondrial apoptotic pathway.

Figure 2

Baicalein arrests the cell cycle and induces apoptosis of oral squamous cell carcinoma cells. (A) SCC25, CAL27 and HSC3 cells were treated with 0.01% DMSO or baicalein (15, 30 and 60 µM) for 24 h. Apoptosis analysis was performed by flow cytometry. (B) Apoptotic cell distribution quantification. (C) Expression of apoptosis-related proteins was determined by western blotting. (D) SCC25, CAL27 and HSC3 cells were treated with 0.01% DMSO or baicalein (60 µM) for 24 h. Cell cycle analysis was performed by flow cytometry. (E) Cell cycle distribution was quantified. All the experiments were repeated three times. The values shown are the mean ± standard deviation of 3 independent experiments carried out in triplicate. One-way ANOVA was used to compare experimental and control groups. *P<0.05, **P<0.01 and ***P<0.001.

Baicalein arrests the cell cycle in the G0/G1 phase

To determine whether baicalein affects the cell cycle, SCC25, CAL27 and HSC3 cells were treated with vehicle control (0.01% DMSO) or baicalein (60 µM) for 24 h. The distribution of cells in different cell cycle phases was analyzed by flow cytometry. As shown in Fig. 2D and E, baicalein treatment induced cell cycle arrest in the G0/G1 phase. The fraction of SCC25, CAL27 and HSC3 cells in the G0/G1 phase was increased by 18.8, 29.4 and 19.5%, respectively, when treated with baicalein (60 µM). These results demonstrated that baicalein reduces the proliferation of OSCC cells by causing G0/G1 cell cycle arrest.

Baicalein decreases the expression of Sp1, p65 and p50

To determine whether baicalein alters the expression of Sp1 in OSCC cells, three different OSCC cell lines (SCC25, CAL27 and HSC3) were treated with DMSO control or baicalein. As shown in Fig. 3A–C, baicalein significantly (P<0.05) decreased Sp1 expression in SCC25, CAL27 and HSC3 cells. Sp1 has been previously demonstrated to be a transcription factor that regulates the expression of p65 and p50 (26). Therefore, the expression of p65 and p50 was measured, and the levels of p65, p-p65 and p50 were found to be decreased following treatment with baicalein (Fig. 3A-C).

Figure 3

Baicalein inhibits the expression of Sp1, p65 and p50 in oral squamous cell carcinoma cell lines. (A) SCC25, (B) CAL27 and (C) HSC3 cells were treated with 0.01% DMSO or baicalein (30 and 60 µM) for 48 h. The expression of Sp1, p65, p-p65 and p50 was measured by immunoblot analysis as indicated. SCC25, CAL27 and HSC3 cells were treated with 0.01% DMSO or baicalein (30 and 60 µM) for 24 h. The mRNA levels of (D) Sp1, (E) p65 and (F) p50 were examined by reverse transcription-quantitative PCR analysis. All the experiments were repeated three times. The values shown are the mean ± standard deviation of 3 independent experiments carried out in triplicate. One-way ANOVA was used to compare experimental and control groups. *P<0.05, **P<0.01 and ***P<0.001. Sp1, specificity protein 1.

The observed decrease in protein expression may be due to reduced mRNA levels; therefore, the effects of baicalein on Sp1 were also analyzed at the transcriptional level. SCC25, CAL27 and HSC3 were treated with DMSO control or baicalein, and total RNA was collected and subjected to RT-qPCR analysis. The mRNA expression of Sp1 in SCC25, CAL27 and HSC3 cells was found to be decreased by 75.7, 87.0 and 78.8%, respectively, compared with controls at 48 h (Fig. 3D). Additionally, the mRNA levels of p65 and p50 were analyzed. As shown in Fig. 3E and F, the mRNA levels of p65 and p50 were significantly decreased following treatment with baicalein. These results suggest that baicalein decreases the expression of Sp1, p65 and p50 in OSCC cell lines by reducing the mRNA expression.

Baicalein decreases NF-κB activity in OSCC cells

The reduced expression of p65 and p50 may lead to suppression of the NF-κB pathway. To confirm this hypothesis, SCC25, CAL27 and HSC3 cells were treated with DMSO control or baicalein, and the activity of NF-κB was determined using a Dual Luciferase Reporter Assay system. As shown in Fig. 4A-C, the activity of the NF-κB pathway was downregulated to 15.3% (SCC25), 8.6% (CAL27) and 12.0% (HSC3) following treatment with baicalein (60 µM) for 24 h. These results suggest that baicalein markedly inhibits the activation of NF-κB signaling in OSCC cells.

Figure 4

Baicalein inhibits the activity of the nuclear factor (NF)-κB pathway. (A) SCC25, (B) CAL27 and (C) HSC3 cells were treated with 0.01% DMSO or baicalein (30 and 60 µM) for 12 or 48 h. The activity of NF-κB was determined using the Dual Luciferase Reporter Assay system. All the experiments were repeated three times. The values shown are the mean ± standard deviation of 3 independent experiments carried out in triplicate. One-way ANOVA was used to compare experimental and control groups. *P<0.05, **P<0.01 and ***P<0.001.

Reduced expression of Sp1 decreases the expression of p65 and p50

To determine whether the decrease in p65 and p50 expression was associated with the expression of Sp1 in OSCC cells, SCC25 and CAL27 cells were transfected with a specific shRNA targeting Sp1. Total proteins were harvested and subjected to western blot analysis. As shown in Fig. 5A and B, silencing of Sp1 significantly reduced the expression of p65 and p50. Additionally, the mRNA levels of p65 were decreased to 44.3 and 29.3% following silencing of Sp1 in SCC25 and CAL27 cells, respectively (Fig. 5C). The mRNA levels of p50 in SCC25 and CAL27 cells with silenced Sp1 expression were decreased to 40.3 and 25.0%, respectively (Fig. 5D). These results indicate that downregulated expression of Sp1 reduces the expression of p65 and p50 in OSCC cells.

Figure 5

Inhibition of Sp1 reduces the activity of nuclear factor (NF)-κB and the viability of oral squamous cell carcinoma cells. SCC25 and CAL27 cells were transfected with short hairpin RNA-Sp1 for 48 h. (A and B) Total proteins were harvested and subjected to western blot analysis. The mRNA levels of (C) p65 and (D) p50 were determined by reverse transcription-quantitative PCR. (E) The activity of NF-κB was determined using the Dual Luciferase Reporter Assay system. (F) Cell viability was detected using a CCK-8 assay. Student's t-test was used to compare the experimental and control groups. *P<0.05, **P<0.01 and ***P<0.001. Sp1, specificity protein 1.

Downregulated expression of Sp1 inhibits NF-κB activity and the viability of OSCC cells

To determine the effect of Sp1 silencing on NF-κB activity and cell viability, SCC25 and CAL27 cells were transfected with Sp1-specific shRNA. The activity of NF-κB was determined using the Dual Luciferase Reporter Assay system. As shown in Fig. 5E, the activity of the NF-κB pathway was reduced to 35 and 39.3% by Sp1-shRNA in SCC25 and CAL27 cells, respectively. The viability of SCC25 and CAL27 cells was decreased to 63.7 and 44.7%, respectively, by specific Sp1-shRNA (Fig. 5F). These results indicate that silencing of Sp1 expression inhibits NF-κB activity and reduces the viability of OSCC cells.

shRNA-Sp1 enhances the effect of baicalein

To determine whether the effects of baicalein on NF-κB activity and cell viability are dependent on Sp1, SCC25 cells were transfected with shRNA-Sp1 or homo-NC, and treated with baicalein or DMSO control. As shown in Fig. 6A, combination with shRNA-Sp1 significantly enhanced the baicalein-induced suppression of Sp1, p65 and p50 expression. In addition, knockdown of Sp1 significantly contributed to the inhibitory effects of baicalein on NF-κB activity (Fig. 6B) and cell viability (Fig. 6C).

Figure 6

Baicalein inhibits nuclear factor (NF)-κB activity and viability in oral squamous cell carcinoma cells through an Sp1-dependent pathway. SCC25 cells were transfected with short hairpin RNA-Sp1 for 4 h, and treated with baicalein (60 µM) for 48 h. (A) The expression of Sp1, p65 and p50 was detected by western blotting after 48 h of treatment. (B) The activity of NF-κB was determined using a Dual Luciferase Reporter Assay system at 12 or 24 h. (C) Cell viability was detected using a CCK-8 assay. SCC25 cells were transfected with pcDNA3.1-Sp1 for 4 h and treated with baicalein (60 µM). (D) The expression of Sp1, p65 and p50 was detected by western blotting after 48 h of treatment. (E) The activity of NF-κB was determined by the Dual Luciferase Reporter Assay system at 12 or 24 h. (F) Cell viability was detected after 24 or 48 h of treatment using the CCK-8 assay. All the experiments were repeated three times. The values shown are the mean ± standard deviation of 3 independent experiments carried out in triplicate. One-way ANOVA and Newman-Keuls post hoc test were used to compare experimental and control groups. *P<0.05, **P<0.01 and ***P<0.001. Sp1, specificity protein 1.

Exogenous Sp1 attenuates the effects of baicalein

To determine whether the effects of baicalein on cell viability are primarily caused by the reduced expression of Sp1, SCC25 cells were transiently transfected with pcDNA3.1-Sp1 or vehicle control (pcDNA3.1). The cells were subsequently treated with DMSO or baicalein. As shown in Fig. 6D, pcDNA3.1-Sp1 significantly increased the expression of Sp1, p65 and p50. Compared with Sp1 overexpression alone, combined treatment with baicalein and pcDNA3.1-Sp1 transfection decreased the expression of Sp1, p65 and p50. As shown in Fig. 6E, the NF-κB activity was enhanced by 273.3 and 503.1% following transfection with pcDNA3.1-Sp1 for 12 and 24 h, respectively. Overexpression of Sp1 attenuated the effects of baicalein on NF-κB activity. In addition, Sp1 overexpression increased the viability of SCC25 cells and attenuated the inhibitory effect of baicalein on cell viability (Fig. 6F). These results suggest that baicalein reduces SCC25 cell viability and NF-κB activity, which is mediated by the Sp1 pathway.

In vivo effects of baicalein on BALB/c mice inoculated with SCC25 cells

To determine the effects of baicalein on OSCC in vivo, SCC25 cells were used to establish subcutaneous xenograft tumors in immune-deficient BALB/c nude mice. The mice were administered baicalein or DMSO at 7 days after tumor cell inoculation. After treatment with baicalein or DMSO for 21 days, the mice were sacrificed and their tumors were measured. The weight of the mice was also evaluated. As shown in Fig. 7A, tumor volumes were decreased by treatment with baicalein. Additionally, there was no significant difference in the weight of the mice between the two groups (Fig. 7B). Representative images of the tumors are shown in Fig. 7C. To further elucidate the mechanism underlying the effects of baicalein on tumor growth, the expression and distribution of p65, Sp1 and cleaved caspase-3 were determined by immunohistochemical examination of the tumor tissues. As shown in Fig. 7D, the expression p65 and Sp1 was stronger in the sections from the control group compared with the baicalein-treated group. Conversely, cleaved caspase-3 expression was weaker in the control group compared with that in the baicalein-treated group. These results suggest that baicalein reduces the growth of SCC25 OSCC cell xenografts in vivo.

Figure 7

Baicalein inhibits the proliferation of OSCC cell-induced tumors in vivo. BALB/c nude mice with SCC25 cell-induced tumors were treated with DMSO (0.01%) or 30 mg/kg/day baicalein (n=5 per group) for 21 days. (A) Tumor volumes and (B) mouse weights were evaluated. (C) Representative photos of the dissected tumors after the mice were sacrificed. (D) The expression of p65, Sp1 and cleaved caspase-3 in tumor tissues was assessed by immunohis-tochemical analysis. Student's t-test was used to compare the experimental and control groups. *P<0.05, **P<0.01 and ***P<0.001. OSCC, oral squamous cell carcinoma; Sp1, specificity protein 1.

Discussion

Accumulating evidence suggests that targeting Sp1 may be a novel therapeutic strategy for cancer treatment, as Sp1 is involved in tumor development, growth and metastasis (27,28). Sp1 is overexpressed in a number of human cancer cells, including oral cancer cells (29), which suggests that Sp1 may be associated with cancer cell growth. Our previous study revealed that baicalein inhibits cancer development and expression of EBNA1 in Epstein-Barr virus-positive NPC cells via an Sp1-dependent mechanism (23); thus, it would be of interest to investigate the effects of baicalein in EBV-negative epithelial cancer cells. In the present study, baicalein, a traditional extract used in herbal medicine, effectively suppressed the proliferation of OSCC cell lines. Baicalein induced apoptosis of OSCC cells and arrested the cell cycle in the G0/G1 phase. Baicalein significantly decreased the protein and mRNA expression of Sp1, p65 and p50. Additionally, baicalein reduced NF-κB activity in OSCC cells. Furthermore, knockdown of Sp1 reduced the expression of p65 and p50, and Sp1 silencing enhanced the effects of baicalein. By contrast, overexpression of Sp1 attenuated the inhibitory effects of baicalein on NF-κB activity and cell viability. Furthermore, baicalein reduced the growth of SCC25-induced tumor xenografts in vivo.

Baicalein has been attracting increasing attention due to its cytotoxic effects on cancer cells at a low dose (30-33). Our previous study indicated that a low-toxicity dose of baicalein exerted a strong antitumor effect on NPC cells in vivo and in vitro (23). In this context, the effect of baicalein on OSCC were investigated. Baicalein has been reported to induce apoptosis via both the intrinsic and extrinsic apoptotic pathways in cancer cells. For example, baicalein treatment induces caspase-3 and caspase-9 activation, decreases the expression of Bcl-2 and increases the level of Bax and p53 via the ERK/p38 MAPK pathway in breast cancer (34). In addition to its pro-apoptosis effects, baicalein also regulates the cell cycle. In lung cancer cells, baicalein arrests the cell cycle in the S phase by downregulating the expression of cyclin A (35); however, baicalein induces G0/G1 phase arrest in other cancer types, such as prostate cancer, hepatocellular carcinoma and lung squamous cell carcinoma. Baicalein upregulates the expression of Rb, p53, p21(Cip1) and p27(Kip1), and decreases the expression of cyclin D1, cyclin E, p-Rb and CDK4, which results in an increased percentage of hepatocellular carcinoma cells in the G0/G1 phase (36,37). Baicalein is also reported to reduce the growth of tumor cell-induced xenografts in animal studies, including breast, colon and pancreatic cancer xenografts (12,38,39). In the present study, baicalein induced G0/G1 phase cell cycle arrest, induced apoptosis, and inhibited the growth of OSCC cells in vitro and in vivo.

Shin et al (29) reported that Sp1 is overexpressed in OSCC tissues compared with normal oral mucosal tissues, suggesting that Sp1 may be a valuable molecular target for the treatment of oral cancer (29). Several targeted drugs have exhibited strong cytotoxic effects against OSCC cells, including mithramycin A, an Sp1-specific inhibitor (22,29,40). Our previous study revealed that baicalein reduces the expression of Sp1 in NPC cells (23); thus, it was hypothesized that baicalein may also decrease the expression of Sp1 in OSCC cells. As expected, the expression of Sp1 was reduced by baicalein treatment. Sp1 has been reported to be crucial for the transcription of the NF-κB subunits, p50 and p65, and involved in regulating the activity of the NF-κB pathway. Silencing of Sp1 was shown to reduce the expression of p50 and p65, resulting in reduced activity of the NF-κB pathway in OSCC cells. Knockdown of Sp1 was also found to be associated with reduced cell colony formation, consistently with our current findings (41). In addition, the expression of p65 and p50 in OSCC cells was decreased by baicalein treatment in the present study. Of note, decreased Sp1 expression was reduced at the mRNA level, which suggested that baicalein targets another protein in order to reduce Sp1 expression.

NF-κB is a transcription factor that targets anti-apoptotic genes and can promote tumor development, cell survival and malignant progression in a variety of cancer types, including OSCC (42). Matrix metalloprotease-9, which is synergistically upregulated by pro-inflammatory cytokines and growth factors in an NF-κB-dependent manner, has been reported to be associated with nodal metastasis and reduced survival in oral cancer (43). Chemokine receptor 7, which is associated with metastasis, is also upregulated by NF-κB activation (44). Thus, it may be inferred that the NF-κB pathway is a target for chemoprevention. The results of the present study suggested that Sp1 regulates the activity of NF-κB and the viability of OSCC cells, and attenuates the inhibitory effects induced by baicalein, which indicates that the mechanism of action of baicalein is Sp1/NF-κB-dependent. Of note, a number of studies have reported that baicalein inhibits the activity of NF-κB by reducing the expression of p65, with affects in various diseases and disease models, including cervical cancer, tubular-interstitial nephritis, hepatocellular carcinoma, vascular endothelial injury and Parkinson's disease (45-49). The findings of the present study demonstrated that baicalein decreases the expression of p65 and inhibits the activity of NF-κB via an Sp1-dependent mechanism.

In conclusion, the present study uncovered a novel mechanism to explain how baicalein decreases the viability and the activity of NF-κB in OSCC cells in vivo and in vitro. Knockdown of Sp1 decreased the expression of p65 and p50 in OSCC cells at the mRNA level, which resulted in reduced cell viability and reduced activity of NF-κB. Baicalein also induced cell apoptosis and arrested the cell cycle in the G0/G1 phase. Notably, baicalein reduced the growth of OSCC cells by blocking an Sp1/NF-κB-dependent pathway.

Acknowledgments

The authors would like to thank Professor Bin Shi (University of Wuhan, China), Professor H. Shu (University of Wuhan, China) and Professor D. Guo (University of Wuhan, China) for supplying the cell lines and plasmids.

Funding

The present study was supported by the Nature Science Foundation for Young Scholars (grant no. 43150086), without commercial or not-for-profit sectors.

Availability of data and materials

The datasets used and/or analyzed during the present study are available from the corresponding author on reasonable request.

Authors' contributions

HZ designed the study; ZG performed the experiments; YZ and JL contributed new reagents/analytic tools; ZG analyzed the data; HZ and JL wrote the manuscript. All authors have read and approved the final version of the manuscript for publication.

Ethics approval and consent to participate

All animal experiments were approved by the ABSL-3 animal laboratory at Wuhan University.

Patient consent for publication

Not applicable.

Competing interests

The authors declare that they have no competing interests.

References

1 

Siegel RL, Miller KD and Jemal A: Cancer statistics, 2018. CA Cancer J Clin. 68:7–30. 2018. View Article : Google Scholar : PubMed/NCBI

2 

Sinevici N and O'Sullivan J: Oral cancer: Deregulated molecular events and their use as biomarkers. Oral Oncol. 61:12–18. 2016. View Article : Google Scholar : PubMed/NCBI

3 

Braakhuis BJ, Leemans CR and Visser O: Incidence and survival trends of head and neck squamous cell carcinoma in the Netherlands between 1989-2011. Oral Oncol. 50:670–675. 2014. View Article : Google Scholar : PubMed/NCBI

4 

Choi EO, Park C, Hwang HJ, Hong SH, Kim GY, Cho EJ, Kim WJ and Choi YH: Baicalein induces apoptosis via ROS-dependent activation of caspases in human bladder cancer 5637 cells. Int J Oncol. 49:1009–1018. 2016. View Article : Google Scholar : PubMed/NCBI

5 

Du G, Han G, Zhang S, Lin H, Wu X, Wang M, Ji L, Lu L, Yu L and Liang W: Baicalin suppresses lung carcinoma and lung metastasis by SOD mimic and HIF-1alpha inhibition. Eur J Pharmacol. 630:121–130. 2010. View Article : Google Scholar

6 

Chen M, Lai L, Li X, Zhang X, He X, Liu W, Li R, Ke X, Fu C, Huang Z and Duan C: Baicalein attenuates neurological deficits and preserves blood-brain barrier integrity in a rat model of intracerebral hemorrhage. Neurochem Res. 41:3095–3102. 2016. View Article : Google Scholar : PubMed/NCBI

7 

Chao JI, Su WC and Liu HF: Baicalein induces cancer cell death and proliferation retardation by the inhibition of CDC2 kinase and survivin associated with opposite role of p38 mitogen-activated protein kinase and AKT. Mol Cancer Ther. 6:3039–3048. 2007. View Article : Google Scholar : PubMed/NCBI

8 

Wang L, Ling Y, Chen Y, Li CL, Feng F, You QD, Lu N and Guo QL: Flavonoid baicalein suppresses adhesion, migration and invasion of MDA-MB-231 human breast cancer cells. Cancer Lett. 297:42–48. 2010. View Article : Google Scholar : PubMed/NCBI

9 

Bie B, Sun J, Guo Y, Li J, Jiang W, Yang J, Huang C and Li Z: Baicalein: A review of its anti-cancer effects and mechanisms in Hepatocellular Carcinoma. Biomed Pharmacother. 93:1285–1291. 2017. View Article : Google Scholar : PubMed/NCBI

10 

Su G, Chen H and Sun X: Baicalein suppresses non small cell lung cancer cell proliferation, invasion and Notch signaling pathway. Cancer Biomark. 22:13–18. 2018. View Article : Google Scholar : PubMed/NCBI

11 

Takahashi H, Chen MC, Pham H, Angst E, King JC, Park J, Brovman EY, Ishiguro H, Harris DM, Reber HA, et al: Baicalein, a component of Scutellaria baicalensis, induces apoptosis by Mcl-1 down-regulation in human pancreatic cancer cells. Biochim Biophys Acta. 1813:1465–1474. 2011. View Article : Google Scholar : PubMed/NCBI

12 

Yan W, Ma X, Zhao X and Zhang S: Baicalein induces apoptosis and autophagy of breast cancer cells via inhibiting PI3K/AKT pathway in vivo and vitro. Drug Des Devel Ther. 12:3961–3972. 2018. View Article : Google Scholar : PubMed/NCBI

13 

Chiu YW, Lin TH, Huang WS, Teng CY, Liou YS, Kuo WH, Lin WL, Huang HI, Tung JN, Huang CY, et al: Baicalein inhibits the migration and invasive properties of human hepatoma cells. Toxicol Appl Pharmacol. 255:316–326. 2011. View Article : Google Scholar : PubMed/NCBI

14 

Mu J, Liu T, Jiang L, Wu X, Cao Y, Li M, Dong Q, Liu Y and Xu H: The traditional chinese medicine baicalein potently inhibits gastric cancer cells. J Cancer. 7:453–461. 2016. View Article : Google Scholar : PubMed/NCBI

15 

Li B, Lu M, Jiang XX, Pan MX, Mao JW and Chen M: Inhibiting reactive oxygen species-dependent autophagy enhanced baicalein-induced apoptosis in oral squamous cell carcinoma. J Nat Med. 71:433–441. 2017. View Article : Google Scholar : PubMed/NCBI

16 

Cheng YH, Li LA, Lin P, Cheng LC, Hung CH, Chang NW and Lin C: Baicalein induces G1 arrest in oral cancer cells by enhancing the degradation of cyclin D1 and activating AhR to decrease Rb phosphorylation. Toxicol Appl Pharmacol. 263:360–367. 2012. View Article : Google Scholar : PubMed/NCBI

17 

Suske G, Bruford E and Philipsen S: Mammalian SP/KLF transcription factors: Bring in the family. Genomics. 85:551–556. 2005. View Article : Google Scholar : PubMed/NCBI

18 

Shi Q, Le X, Abbruzzese JL, Peng Z, Qian CN, Tang H, Xiong Q, Wang B, Li XC and Xie K: Constitutive Sp1 activity is essential for differential constitutive expression of vascular endothelial growth factor in human pancreatic adenocarcinoma. Cancer Res. 61:4143–4154. 2001.PubMed/NCBI

19 

Abdelrahim M, Smith R III, Burghardt R and Safe S: Role of Sp proteins in regulation of vascular endothelial growth factor expression and proliferation of pancreatic cancer cells. Cancer Res. 64:6740–6749. 2004. View Article : Google Scholar : PubMed/NCBI

20 

Tan NY and Khachigian LM: Sp1 phosphorylation and its regulation of gene transcription. Mol Cell Biol. 29:2483–2488. 2009. View Article : Google Scholar : PubMed/NCBI

21 

Safe S and Abdelrahim M: Sp transcription factor family and its role in cancer. Eur J Cancer. 41:2438–2448. 2005. View Article : Google Scholar : PubMed/NCBI

22 

Hsieh MJ, Chen JC, Yang WE, Chien SY, Chen MK, Lo YS, His YT, Chuang YC, Lin CC and Yang SF: Dehydroandrographolide inhibits oral cancer cell migration and invasion through NF-kB-, AP-1-, and SP-1-modulated matrix metalloproteinase-2 inhibition. Biochem Pharmacol. 130:10–20. 2017. View Article : Google Scholar : PubMed/NCBI

23 

Zhang Y, Wang H, Liu Y, Wang C, Wang J, Long C, Guo W and Sun X: Baicalein inhibits growth of Epstein-Barr virus-positive nasopharyngeal carcinoma by repressing the activity of EBNA1 Q-promoter. Biomed Pharmacother. 102:1003–1014. 2018. View Article : Google Scholar : PubMed/NCBI

24 

Zhou H, Liu Y, Wang C, Liu L, Wang H, Zhang Y, Long C and Sun X: Triptolide inhibits Epstein-Barr nuclear antigen 1 expression by increasing sensitivity of mitochondria apoptosis of nasopharyngeal carcinoma cells. J Exp Clin Cancer Res. 37:1922018. View Article : Google Scholar : PubMed/NCBI

25 

Zhou H, Guo W, Long C, Wang H, Wang J and Sun X: Triptolide inhibits proliferation of Epstein-Barr virus-positive B lymphocytes by down-regulating expression of a viral protein LMP1. Biochem Biophys Res Commun. 456:815–820. 2015. View Article : Google Scholar

26 

Banerjee S, Sangwan V, McGinn O, Chugh R, Dudeja V, Vickers SM and Saluja AK: Triptolide-induced cell death in pancreatic cancer is mediated by O-GlcNAc modification of transcription factor Sp1. J Biol Chem. 288:33927–33938. 2013. View Article : Google Scholar : PubMed/NCBI

27 

Yao JC, Wang L, Wei D, Gong W, Hassan M, Wu TT, Mansfield P, Ajani J and Xie K: Association between expression of transcription factor Sp1 and increased vascular endothelial growth factor expression, advanced stage, and poor survival in patients with resected gastric cancer. Clin Cancer Res. 10:4109–4117. 2004. View Article : Google Scholar : PubMed/NCBI

28 

Enya K, Hayashi H, Takii T, Ohoka N, Kanata S, Okamoto T and Onozaki K: The interaction with Sp1 and reduction in the activity of histone deacetylase 1 are critical for the constitu-tive gene expression of IL-1 alpha in human melanoma cells. J Leukoc Biol. 83:190–199. 2008. View Article : Google Scholar

29 

Shin JA, Kim JJ, Choi ES, Shim JH, Ryu MH, Kwon KH, Park HM, Seo JY, Lee SY, Lim DW, et al: In vitro apoptotic effects of methanol extracts of dianthus chinensis and acalypha australis L. targeting specificity protein 1 in human oral cancer cells. Head Neck. 35:992–998. 2013. View Article : Google Scholar

30 

Fox JT, Sakamuru S, Huang R, Teneva N, Simmons SO, Xia M, Tice RR, Austin CP and Myung K: High-throughput genotoxicity assay identifies antioxidants as inducers of DNA damage response and cell death. Proc Natl Acad Sci USA. 109:5423–5428. 2012. View Article : Google Scholar : PubMed/NCBI

31 

Yu J, Liu H, Lei J, Tan W, Hu X and Zou G: Antitumor activity of chloroform fraction of Scutellaria barbata and its active constituents. Phytother Res. 21:817–822. 2007. View Article : Google Scholar : PubMed/NCBI

32 

Gong WY, Zhao ZX, Liu BJ, Lu LW and Dong JC: Exploring the chemopreventive properties and perspectives of baicalin and its aglycone baicalein in solid tumors. Eur J Med Chem. 126:844–852. 2017. View Article : Google Scholar

33 

Baumann S, Fas SC, Giaisi M, Müller WW, Merling A, Gülow K, Edler L, Krammer PH and Li-Weber M: Wogonin preferentially kills malignant lymphocytes and suppresses T-cell tumor growth by inducing PLCgamma1- and Ca2+-dependent apoptosis. Blood. 111:2354–2363. 2008. View Article : Google Scholar

34 

Zhou QM, Wang S, Zhang H, Lu YY, Wang XF, Motoo Y and Su SB: The combination of baicalin and baicalein enhances apoptosis via the ERK/p38 MAPK pathway in human breast cancer cells. Acta Pharmacol Sin. 30:1648–1658. 2009. View Article : Google Scholar : PubMed/NCBI

35 

Gao J, Morgan WA, Sanchez-Medina A and Corcoran O: The ethanol extract of Scutellaria baicalensis and the active compounds induce cell cycle arrest and apoptosis including upregulation of p53 and Bax in human lung cancer cells. Toxicol Appl Pharmacol. 254:221–228. 2011. View Article : Google Scholar : PubMed/NCBI

36 

Ling Y, Chen Y, Chen P, Hui H, Song X, Lu Z, Li C, Lu N and Guo Q: Baicalein potently suppresses angiogenesis induced by vascular endothelial growth factor through the p53/Rb signaling pathway leading to G1/S cell cycle arrest. Exp Biol Med (Maywood). 236:851–858. 2011. View Article : Google Scholar

37 

Chen CH, Huang TS, Wong CH, Hong CL, Tsai YH, Liang CC, Lu FJ and Chang WH: Synergistic anti-cancer effect of baicalein and silymarin on human hepatoma HepG2 Cells. Food Chem Toxicol. 47:638–644. 2009. View Article : Google Scholar : PubMed/NCBI

38 

Dou J, Wang Z, Ma L, Peng B, Mao K, Li C, Su M, Zhou C and Peng G: Baicalein and baicalin inhibit colon cancer using two distinct fashions of apoptosis and senescence. Oncotarget. 9:20089–20102. 2018. View Article : Google Scholar : PubMed/NCBI

39 

Tian Y, Zhen L, Bai J, Mei Y, Li Z, Lin A and Li X: Anticancer effects of baicalein in pancreatic neuroendocrine tumors in vitro and in vivo. Pancreas. 46:1076–1081. 2017. View Article : Google Scholar : PubMed/NCBI

40 

Sachita K, Yu HJ, Yun JW, Lee JS and Cho SD: YM155 induces apoptosis through downregulation of specificity protein 1 and myeloid cell leukemia-1 in human oral cancer cell lines. J Oral Pathol Med. 44:785–791. 2015. View Article : Google Scholar

41 

Cho JH, Lee RH, Jeon YJ, Shin JC, Park SM, Choi NJ, Seo KS, Yoon G, Cho SS, Kim KH, et al: Role of transcription factor Sp1 in the 4-O-methylhonokiol-mediated apoptotic effect on oral squamous cancer cells and xenograft. Int J Biochem Cell Biol. 64:287–297. 2015. View Article : Google Scholar : PubMed/NCBI

42 

Druzgal CH, Chen Z, Yeh NT, Thomas GR, Ondrey FG, Duffey DC, Vilela RJ, Ende K, McCullagh L, Rudy SF, et al: A pilot study of longitudinal serum cytokine and angiogenesis factor levels as markers of therapeutic response and survival in patients with head and neck squamous cell carcinoma. Head Neck. 27:771–784. 2005. View Article : Google Scholar : PubMed/NCBI

43 

Bond M, Fabunmi RP, Baker AH and Newby AC: Synergistic upregulation of metalloproteinase-9 by growth factors and inflammatory cytokines: An absolute requirement for transcription factor NF-kappa. B FEBS Lett. 435:29–34. 1998. View Article : Google Scholar

44 

Mburu YK, Egloff AM, Walker WH, Wang L, Seethala RR, van Waes C and Ferris RL: Chemokine receptor 7 (CCR7) gene expression is regulated by NF-κB and activator protein 1 (AP1) in metastatic squamous cell carcinoma of head and neck (SCCHN). J Biol Chem. 287:3581–3590. 2012. View Article : Google Scholar

45 

Lee E, Park HR, Ji ST, Lee Y and Lee J: Baicalein attenuates astroglial activation in the 1-methyl-4-phenyl-1,2,3,4-tetrahydro-pyridine-induced Parkinson's disease model by downregulating the activations of nuclear factor-κB, ERK, and JNK. J Neurosci Res. 92:130–139. 2014. View Article : Google Scholar

46 

Sahu BD, Mahesh Kumar J and Sistla R: Baicalein, a bioflavonoid, prevents cisplatin-induced acute kidney injury by up-regulating antioxidant defenses and down-regulating the MAPKs and NF-κB Pathways. PloS One. 10:e01341392015. View Article : Google Scholar

47 

Wan CX, Xu M, Huang SH, Wu QQ, Yuan Y, Deng W and Tang QZ: Baicalein protects against endothelial cell injury by inhibiting the TLR4/NFkB signaling pathway. Mol Med Rep. 17:3085–3091. 2018.

48 

Yu X, Liu Y, Wang Y, Mao X, Zhang Y and Xia J: Baicalein induces cervical cancer apoptosis through the NF-κB signaling pathway. Mol Med Rep. 17:5088–5094. 2018.PubMed/NCBI

49 

Yu X, Tang W, Yang Y, Tang L, Dai R, Pu B, Feng C and Xia J: Long noncoding RNA NKILA enhances the anti-cancer effects of baicalein in hepatocellular carcinoma via the regulation of NF-κB signaling. Chem Biol Interactions. 285:48–58. 2018. View Article : Google Scholar

Related Articles

  • Abstract
  • View
  • Download
  • Twitter
Copy and paste a formatted citation
Spandidos Publications style
Gao Z, Zhang Y, Zhou H and Lv J: Baicalein inhibits the growth of oral squamous cell carcinoma cells by downregulating the expression of transcription factor Sp1. Int J Oncol 56: 273-282, 2020.
APA
Gao, Z., Zhang, Y., Zhou, H., & Lv, J. (2020). Baicalein inhibits the growth of oral squamous cell carcinoma cells by downregulating the expression of transcription factor Sp1. International Journal of Oncology, 56, 273-282. https://doi.org/10.3892/ijo.2019.4894
MLA
Gao, Z., Zhang, Y., Zhou, H., Lv, J."Baicalein inhibits the growth of oral squamous cell carcinoma cells by downregulating the expression of transcription factor Sp1". International Journal of Oncology 56.1 (2020): 273-282.
Chicago
Gao, Z., Zhang, Y., Zhou, H., Lv, J."Baicalein inhibits the growth of oral squamous cell carcinoma cells by downregulating the expression of transcription factor Sp1". International Journal of Oncology 56, no. 1 (2020): 273-282. https://doi.org/10.3892/ijo.2019.4894
Copy and paste a formatted citation
x
Spandidos Publications style
Gao Z, Zhang Y, Zhou H and Lv J: Baicalein inhibits the growth of oral squamous cell carcinoma cells by downregulating the expression of transcription factor Sp1. Int J Oncol 56: 273-282, 2020.
APA
Gao, Z., Zhang, Y., Zhou, H., & Lv, J. (2020). Baicalein inhibits the growth of oral squamous cell carcinoma cells by downregulating the expression of transcription factor Sp1. International Journal of Oncology, 56, 273-282. https://doi.org/10.3892/ijo.2019.4894
MLA
Gao, Z., Zhang, Y., Zhou, H., Lv, J."Baicalein inhibits the growth of oral squamous cell carcinoma cells by downregulating the expression of transcription factor Sp1". International Journal of Oncology 56.1 (2020): 273-282.
Chicago
Gao, Z., Zhang, Y., Zhou, H., Lv, J."Baicalein inhibits the growth of oral squamous cell carcinoma cells by downregulating the expression of transcription factor Sp1". International Journal of Oncology 56, no. 1 (2020): 273-282. https://doi.org/10.3892/ijo.2019.4894
Follow us
  • Twitter
  • LinkedIn
  • Facebook
About
  • Spandidos Publications
  • Careers
  • Cookie Policy
  • Privacy Policy
How can we help?
  • Help
  • Live Chat
  • Contact
  • Email to our Support Team