Spandidos Publications Logo
  • About
    • About Spandidos
    • Aims and Scopes
    • Abstracting and Indexing
    • Editorial Policies
    • Reprints and Permissions
    • Job Opportunities
    • Terms and Conditions
    • Contact
  • Journals
    • All Journals
    • Oncology Letters
      • Oncology Letters
      • Information for Authors
      • Editorial Policies
      • Editorial Board
      • Aims and Scope
      • Abstracting and Indexing
      • Bibliographic Information
      • Archive
    • International Journal of Oncology
      • International Journal of Oncology
      • Information for Authors
      • Editorial Policies
      • Editorial Board
      • Aims and Scope
      • Abstracting and Indexing
      • Bibliographic Information
      • Archive
    • Molecular and Clinical Oncology
      • Molecular and Clinical Oncology
      • Information for Authors
      • Editorial Policies
      • Editorial Board
      • Aims and Scope
      • Abstracting and Indexing
      • Bibliographic Information
      • Archive
    • Experimental and Therapeutic Medicine
      • Experimental and Therapeutic Medicine
      • Information for Authors
      • Editorial Policies
      • Editorial Board
      • Aims and Scope
      • Abstracting and Indexing
      • Bibliographic Information
      • Archive
    • International Journal of Molecular Medicine
      • International Journal of Molecular Medicine
      • Information for Authors
      • Editorial Policies
      • Editorial Board
      • Aims and Scope
      • Abstracting and Indexing
      • Bibliographic Information
      • Archive
    • Biomedical Reports
      • Biomedical Reports
      • Information for Authors
      • Editorial Policies
      • Editorial Board
      • Aims and Scope
      • Abstracting and Indexing
      • Bibliographic Information
      • Archive
    • Oncology Reports
      • Oncology Reports
      • Information for Authors
      • Editorial Policies
      • Editorial Board
      • Aims and Scope
      • Abstracting and Indexing
      • Bibliographic Information
      • Archive
    • Molecular Medicine Reports
      • Molecular Medicine Reports
      • Information for Authors
      • Editorial Policies
      • Editorial Board
      • Aims and Scope
      • Abstracting and Indexing
      • Bibliographic Information
      • Archive
    • World Academy of Sciences Journal
      • World Academy of Sciences Journal
      • Information for Authors
      • Editorial Policies
      • Editorial Board
      • Aims and Scope
      • Abstracting and Indexing
      • Bibliographic Information
      • Archive
    • International Journal of Functional Nutrition
      • International Journal of Functional Nutrition
      • Information for Authors
      • Editorial Policies
      • Editorial Board
      • Aims and Scope
      • Abstracting and Indexing
      • Bibliographic Information
      • Archive
    • International Journal of Epigenetics
      • International Journal of Epigenetics
      • Information for Authors
      • Editorial Policies
      • Editorial Board
      • Aims and Scope
      • Abstracting and Indexing
      • Bibliographic Information
      • Archive
    • Medicine International
      • Medicine International
      • Information for Authors
      • Editorial Policies
      • Editorial Board
      • Aims and Scope
      • Abstracting and Indexing
      • Bibliographic Information
      • Archive
  • Articles
  • Information
    • Information for Authors
    • Information for Reviewers
    • Information for Librarians
    • Information for Advertisers
    • Conferences
  • Language Editing
Spandidos Publications Logo
  • About
    • About Spandidos
    • Aims and Scopes
    • Abstracting and Indexing
    • Editorial Policies
    • Reprints and Permissions
    • Job Opportunities
    • Terms and Conditions
    • Contact
  • Journals
    • All Journals
    • Biomedical Reports
      • Information for Authors
      • Editorial Policies
      • Editorial Board
      • Aims and Scope
      • Abstracting and Indexing
      • Bibliographic Information
      • Archive
    • Experimental and Therapeutic Medicine
      • Information for Authors
      • Editorial Policies
      • Editorial Board
      • Aims and Scope
      • Abstracting and Indexing
      • Bibliographic Information
      • Archive
    • International Journal of Epigenetics
      • Information for Authors
      • Editorial Policies
      • Editorial Board
      • Aims and Scope
      • Abstracting and Indexing
      • Bibliographic Information
      • Archive
    • International Journal of Functional Nutrition
      • Information for Authors
      • Editorial Policies
      • Editorial Board
      • Aims and Scope
      • Abstracting and Indexing
      • Bibliographic Information
      • Archive
    • International Journal of Molecular Medicine
      • Information for Authors
      • Editorial Policies
      • Editorial Board
      • Aims and Scope
      • Abstracting and Indexing
      • Bibliographic Information
      • Archive
    • International Journal of Oncology
      • Information for Authors
      • Editorial Policies
      • Editorial Board
      • Aims and Scope
      • Abstracting and Indexing
      • Bibliographic Information
      • Archive
    • Medicine International
      • Information for Authors
      • Editorial Policies
      • Editorial Board
      • Aims and Scope
      • Abstracting and Indexing
      • Bibliographic Information
      • Archive
    • Molecular and Clinical Oncology
      • Information for Authors
      • Editorial Policies
      • Editorial Board
      • Aims and Scope
      • Abstracting and Indexing
      • Bibliographic Information
      • Archive
    • Molecular Medicine Reports
      • Information for Authors
      • Editorial Policies
      • Editorial Board
      • Aims and Scope
      • Abstracting and Indexing
      • Bibliographic Information
      • Archive
    • Oncology Letters
      • Information for Authors
      • Editorial Policies
      • Editorial Board
      • Aims and Scope
      • Abstracting and Indexing
      • Bibliographic Information
      • Archive
    • Oncology Reports
      • Information for Authors
      • Editorial Policies
      • Editorial Board
      • Aims and Scope
      • Abstracting and Indexing
      • Bibliographic Information
      • Archive
    • World Academy of Sciences Journal
      • Information for Authors
      • Editorial Policies
      • Editorial Board
      • Aims and Scope
      • Abstracting and Indexing
      • Bibliographic Information
      • Archive
  • Articles
  • Information
    • For Authors
    • For Reviewers
    • For Librarians
    • For Advertisers
    • Conferences
  • Language Editing
Login Register Submit
  • This site uses cookies
  • You can change your cookie settings at any time by following the instructions in our Cookie Policy. To find out more, you may read our Privacy Policy.

    I agree
Search articles by DOI, keyword, author or affiliation
Search
Advanced Search
presentation
International Journal of Oncology
Join Editorial Board Propose a Special Issue
Print ISSN: 1019-6439 Online ISSN: 1791-2423
Journal Cover
August-2020 Volume 57 Issue 2

Full Size Image

Cover Legend PDF

Sign up for eToc alerts
Recommend to Library

Journals

International Journal of Molecular Medicine

International Journal of Molecular Medicine

International Journal of Molecular Medicine is an international journal devoted to molecular mechanisms of human disease.

International Journal of Oncology

International Journal of Oncology

International Journal of Oncology is an international journal devoted to oncology research and cancer treatment.

Molecular Medicine Reports

Molecular Medicine Reports

Covers molecular medicine topics such as pharmacology, pathology, genetics, neuroscience, infectious diseases, molecular cardiology, and molecular surgery.

Oncology Reports

Oncology Reports

Oncology Reports is an international journal devoted to fundamental and applied research in Oncology.

Experimental and Therapeutic Medicine

Experimental and Therapeutic Medicine

Experimental and Therapeutic Medicine is an international journal devoted to laboratory and clinical medicine.

Oncology Letters

Oncology Letters

Oncology Letters is an international journal devoted to Experimental and Clinical Oncology.

Biomedical Reports

Biomedical Reports

Explores a wide range of biological and medical fields, including pharmacology, genetics, microbiology, neuroscience, and molecular cardiology.

Molecular and Clinical Oncology

Molecular and Clinical Oncology

International journal addressing all aspects of oncology research, from tumorigenesis and oncogenes to chemotherapy and metastasis.

World Academy of Sciences Journal

World Academy of Sciences Journal

Multidisciplinary open-access journal spanning biochemistry, genetics, neuroscience, environmental health, and synthetic biology.

International Journal of Functional Nutrition

International Journal of Functional Nutrition

Open-access journal combining biochemistry, pharmacology, immunology, and genetics to advance health through functional nutrition.

International Journal of Epigenetics

International Journal of Epigenetics

Publishes open-access research on using epigenetics to advance understanding and treatment of human disease.

Medicine International

Medicine International

An International Open Access Journal Devoted to General Medicine.

Journal Cover
August-2020 Volume 57 Issue 2

Full Size Image

Cover Legend PDF

Sign up for eToc alerts
Recommend to Library

  • Article
  • Citations
    • Cite This Article
    • Download Citation
    • Create Citation Alert
    • Remove Citation Alert
    • Cited By
  • Similar Articles
    • Related Articles (in Spandidos Publications)
    • Similar Articles (Google Scholar)
    • Similar Articles (PubMed)
  • Download PDF
  • Download XML
  • View XML

  • Supplementary Files
    • Supplementary_Data1.pdf
    • Supplementary_Data2.xlsx
    • Supplementary_Data3.pdf
Article

Digitoxin inhibits HeLa cell growth through the induction of G2/M cell cycle arrest and apoptosis in vitro and in vivo

  • Authors:
    • Hua Gan
    • Ming Qi
    • Chakpiu Chan
    • Pan Leung
    • Geni Ye
    • Yuhe Lei
    • Aiai Liu
    • Feifei Xue
    • Dongdong Liu
    • Wencai Ye
    • Dongmei Zhang
    • Lijuan Deng
    • Jiaxu Chen
  • View Affiliations / Copyright

    Affiliations: Formula‑pattern Research Center, School of Traditional Chinese Medicine, Jinan University, Guangzhou, Guangdong 510632, P.R. China, Guangdong Province Key Laboratory of Pharmacodynamic Constituents of Traditional Chinese Medicine and New Drugs Research, Jinan University, Guangzhou, Guangdong 510632, P.R. China, Department of Pharmacy, Shenzhen Hospital of Guangzhou University of Chinese Medicine, Shenzhen, Guangdong 518034, P.R. China
  • Pages: 562-573
    |
    Published online on: May 25, 2020
       https://doi.org/10.3892/ijo.2020.5070
  • Expand metrics +
Metrics: Total Views: 0 (Spandidos Publications: | PMC Statistics: )
Metrics: Total PDF Downloads: 0 (Spandidos Publications: | PMC Statistics: )
Cited By (CrossRef): 0 citations Loading Articles...

This article is mentioned in:


Abstract

Cervical cancer is the fourth most common gynecological malignancy affecting the health of women worldwide and the second most common cause of cancer‑related mortality among women in developing regions. Thus, the development of effective chemotherapeutic drugs for the treatment of cervical cancer has become an important issue in the medical field. The application of natural products for the prevention and treatment of various diseases, particularly cancer, has always attracted widespread attention. In the present study, a library of natural products composed of 78 single compounds was screened and it was found that digitoxin exhibited the highest cytotoxicity against HeLa cervical cancer cells with an IC50 value of 28 nM at 48 h. Furthermore, digitoxin exhibited extensive antitumor activities in a variety of malignant cell lines, including the lung cancer cell line, A549, the hepatoma cell line, MHCC97H, and the colon cancer cell line, HCT116. Mechanistically, digitoxin caused DNA double‑stranded breaks (DSBs), inhibited the cell cycle at the G2/M phase via the ataxia telangiectasia mutated serine/threonine kinase (ATM)/ATM and Rad3‑related serine/threonine kinase (ATR)‑checkpoint kinase (CHK1)/checkpoint kinase 2 (CHK2)‑Cdc25C pathway and ultimately triggered mitochondrial apoptosis, which was characterized by the disruption of Bax/Bcl‑2, the release of cytochrome c and the sequential activation of caspases and poly(ADP‑ribose) polymerase (PARP). In addition, the in vivo anticancer effect of digitoxin was confirmed in HeLa cell xenotransplantation models. On the whole, the findings of the present study demonstrate the efficacy of digitoxin against cervical cancer in vivo and elucidate its molecular mechanisms, including DSBs, cell cycle arrest and mitochondrial apoptosis. These results will contribute to the development of digitoxin as a chemotherapeutic agent in the treatment of cervical cancer.

Introduction

Cervical cancer is the fourth most common gynecological malignancy affecting the health of women worldwide, with an estimated 570,000 new cases and 311,000 deaths in 2018. Moreover, the incidence of cervical cancer among young women is gradually increasing, and >85% of deaths related to cervical cancer occur in the developing world, rendering this type of cancer the second most common cause of cancer-related mortality in women living in developing regions (1,2). Although much progress has been made in the screening and prevention of cervical cancer, such as vaccination, some patients (approximately 6%) will inevitably be diagnosed with advanced, recurrent or metastatic cervical cancer. For these patients, chemotherapy, such as the combination of paclitaxel and cisplatin or paclitaxel, cisplatin and bevacizumab, remains a cornerstone of treatment (3-6). However, all these clinical chemotherapies for cervical cancer exhibit only limited effectiveness as tumor resistance eventually develops. Thus, the development of effective chemotherapeutic drugs for the treatment of cervical cancer has become an important issue in the medical field.

Natural products remain an important and promising source for the discovery of chemotherapeutic agents, such as the antimalarial drug, artemisinin. Camptothecin (derived from Camptotheca acuminata) and its clinical derivatives have been mainly applied for the clinical treatment of colon, lung, ovarian, breast, liver, pancreas and stomach cancers (7). Paclitaxel (isolated from Taxus brevifolia) and its derivatives have been approved for the management of metastatic breast cancer and metastatic breast cancer (8). Furthermore, from 1981 to 2014, approximately 49% of FDA-approved anticancer drugs were derived either directly from natural resources or from their derivatives, including vinblastine and colchicine (9-14).

Digitoxin, a natural cardiac glycoside from Digitalis, has been used in the treatment of cardiac diseases for a number of years (15). Numerous experimental studies have demonstrated that digitoxin exhibits significant antitumor activities in vitro and in vivo, such as activities against renal cancer, breast cancer, melanoma (16), lung cancer (17,18), ovarian cancer (19,20), pancreatic cancer (21), glioma (22,23), prostate cancer (24), liver cancer (25) and colon cancer (26). It has been reported that the combination of digitoxin with anticancer agents leads to synergistic effects (27-29). Mechanistic studies have revealed that the promotion of apoptosis (21,22) and autophagy (20,30), the inhibition of angiogenesis (31), epithelial-mesenchymal transition (EMT) (24) and migration (19) and the suppression of cancer cell stemness (22,23) are involved in the anticancer effects of digitoxin. However, the anticancer effects and molecular mechanisms of digitoxin against HeLa cervical cancer cells have not yet been clearly defined.

In the present study, a library of natural compounds composed of 78 single compounds was screened to identify potential lead compounds with activity against cervical cancer. Several compounds were found to be of interest, and digitoxin was further evaluated in different malignant cell lines, including the cervical cancer cell line, HeLa, the lung cancer cell line, A549, the hepatoma cell line, MHCC97H, and the colon cancer cell line, HCT116. Mechanistically, it was found that digitoxin inhibited the proliferation of HeLa cells by blocking the cell cycle at the G2/M phase via the ataxia telangiectasia mutated serine/threonine kinase (ATM)/ATM and Rad3-related serine/threonine kinase (ATR)-CHK1/checkpoint kinase 2 (CHK2)-Cdc25C pathway and triggering the activation of the mitochondrial apoptotic pathway. Furthermore, the in vivo anticancer effects of digitoxin were confirmed in HeLa cell xenotransplantation models. The findings of the present study provide support for the therapeutic potential of digitoxin in the treatment of cervical cancer.

Materials and methods

Chemical agents and antibodies

The library of natural compounds in listed in Table SI was obtained from Target Molecule Corp. The purities of these compounds were >95%, as determined by HPLC/UV analysis (data not shown). 3-(4,5-Dimethylthiazol-2-yl)-2,5-diphenyltetrazolium bromide (MTT) was purchased from Guangzhou Xueyou Biotechnology Co., Ltd. Propidium iodide (PI) and 4',6-dimidyl-2-phenyl-indole (DAPI) were purchased from Roche Diagnostics. The Annexin V-FITC/PI staining assay kit was obtained from Beyotime Institute of Biotechnology. The antibodies listed in Table SII were mainly purchased from Cell Signaling Technology and ProteinTech Group, Inc. The BCA protein assay kit and the enhanced chemiluminescent substrate were purchased from Jiangsu Keegan Biotechnology Co., Ltd.

Animals and cell lines

A total of 15 female BALB/c (nu/nu) nude mice (weighing 13-15 g, aged 4-5 weeks) were purchased from Vital River Laboratory Animal Technology Co., Ltd. and were used for the tumor xenograft experiments. Animals (5 animals/cage) were maintained at 22±2°C coupled with 55±10% humidity under a 12 h light/dark cycle with free access to food and water. All animal experiments were conducted in compliance with the ARRIVE guidelines and were approved by the Experimental Animal Ethics Committee of Jinan University (Guangzhou, China).

The human cervical cancer cell line, HeLa, the liver cancer cell line, MHCC97H, the lung cancer cell line, A549 and the colorectal cancer cell line, HCT116, were obtained from the Chinese Academy of Sciences Cell Bank. All cells were cultured in Dulbecco's modified Eagle's medium (Gibco; Thermo Fisher Scientific, Inc.) with 10% fetal bovine serum (Gibco; Thermo Fisher Scientific, Inc.) and 1% (v/v) penicillin-streptomycin (Gibco; Thermo Fisher Scientific, Inc.) at 37°C in an incubator with a humidified atmosphere and 5% CO2. The HeLa cell line was identified by short tandem repeat (STR) profiling.

Measurement of cytotoxic activity

The cytotoxicity of the 78 natural products in the library against HeLa cells was screened by MTT assay. Cell suspensions were seeded in 96-well plates containing DMEM with 10% FBS and 1% (v/v) penicillin-streptomycin (PS) at a density of 5,000 cells per well. The plates were incubated at 37°C (5% CO2) for 24 h, and the medium was then replaced with fresh DMEM containing the test compounds (0.1 μM) for 72 h. The cells were then incubated with 0.5 mg/ml MTT solution for 3 h. The purple crystals were dissolved in dimethyl sulfoxide (DMSO), and the absorbance of each well was measured at 570 nm using a microplate reader (Epoch2, BioTek Instruments, Inc.).

Cell viability assay

HeLa, MHCC97H, A549 and HCT116 cells (5,000 cells/well) were plated in 96-well plates with various concentrations of the digitoxin ranging from 4 to 1,000 nM for 24 h and 48 h and then exposed to 0.5 mg/ml MTT for 3 h at 37°C. The formazan crystals were dissolved in DMSO, and absorbance was measured at 570 nm on a microplate reader (Epoch2, BioTek Instruments, Inc.). The IC50 value was defined as the concentration of digitoxin with which the percentage inhibition was equal to 50 and was the mean from at least 3 independent experiments.

Cell cycle analysis

The cell cycle distribution of the HeLa cells was analyzed by PI staining assay. In brief, cells (200,000 cells/well) in 6-well plates were treated overnight with various concentrations of digitoxin (0, 4, 20, or 100 nM) for 24 h or with 20 nM digitoxin for 12, 24, or 36 h and then fixed with pre‑cooled 75% ethanol at 4°C for 24 h. Cells were incubated with PI (0.2 mg/ml) for 15 min at 37°C in the dark. The PI fluorescence of the cells was analyzed using an EPICS‑X flow cytometry (Beckman Coulter, Inc.), and the cell cycle distribution was analyzed using WINMDI v2.8 software (The Scripps Research Institute).

Apoptosis assay

A total of 5×105 cells were seeded in 6-well plates and cultured overnight. The apoptotic rate of the cells was determined after 48 h of digitoxin treatment using the Annexin V-FITC/PI staining assay kit according to the manufacturer's instructions. Briefly, the cells were harvested and washed in PBS. The cells were then incubated with Annexin V for 15 min followed by PI for 5 min at 37°C in the dark, final analyzed in an EPICS‑X flow cytometry (Beckman Coulter, Inc.), and cell apoptosis was analyzed using WINMDI v2.8 software (The Scripps Research Institute).

γH2AX staining

Immunofluorescence assays were performed as previously described (32). Briefly, cells (100,000 cells/dish) were incubated with digitoxin at 37°C in a special culture dish used for confocal microscopy (20 mm) for 24 h and then fixed with 4% paraformaldehyde, permeabilized and blocked with QuickBlock™ Blocking Buffer (Beyotime). The cells were then incubated with γH2AX primary antibody (1:1,000) at 4°C overnight. Subsequently, the cells were incubated for 2 h at room temperature and mounted. Images were observed under a microscope (Axio Vert. A1; Carl Zeiss AG).

Western blot analysis

Various concentrations of digitoxin (0, 4, or 20 nM) were added to the HeLa cells (2,000,000 cells/dish) in culture dishes (100 mm) for 24 h. Cellular proteins were then prepared, and extracts were prepared using lysis buffer (KeyGen) according to the manufacturer's instructions. The isolated cell lysate (40 μg) was separated by 10% SDS-PAGE and then transferred to PVDF membranes. The membranes were blocked with QuickBlock™ Blocking Buffer (Beyotime) and further immunoblotted with primary antibodies directed against ATM, ATR, CHK1, CHK2, Cdc25C, Bcl-2, cytochrome c, cleaved PARP, CDK1, Cyclin B1, Bax, caspase-3, caspase-9, cleaved caspase-3, cleaved caspase-9, and β-actin at a dilution of 1:1,000 overnight at 4°C. A versatile imaging system for use with enhanced chemiluminescent substrates was used to visualize the protein bands. The membranes were then stripped with stripping buffer (Beyotime) and reblotted with phosphorylation site antibodies, including p-ATM (Ser1981), p-ATR (Ser428), p-Cdc25C (Thr48), p-CDK1 (Thr14), p-CHK2 (Thr68), p-CHK1 (Ser286) at a dilution of 1:1,000. The secondary antibody (1:5,000) consisting of peroxidase-conjugated goat anti-rabbit or anti-mouse IgG for 1 hour at room temperature. All the bands were visualized using enhanced chemiluminescence reagents (Millipore). ImageJ and GraphPad Prism v5.0 software were to measure the gray values and quantify the data of the bands.

Xenograft assay in nude mice

A sample of 5,000,000 HeLa cells was subcutaneously injected into the right flank of each mouse. When a tumor size of approximately 300 mm3 was reached, the animals were randomly divided into 3 treatment groups (n=5). The vehicle group was intravenously administered 5% HS15 in saline. The digitoxin-treated groups were intraperitoneally administered digitoxin (dissolved in 5% HS15 in saline) at doses of 1 and 2 mg/kg. Tumor sizes were assessed every 2 days using calipers. Tumor volume was calculated using the following formula: V = 0.5 × a × b2, where 'a' refers to the longer diameter and 'b' refers to the shorter diameter of the tumor. The treatment was terminated on day 19 as the size of one tumor was almost 2 cm in diameter. Animals were anesthetized with 1.5% isoflurane and then sacrificed by CO2 inhalation. The flow rate of CO2 in the euthanasia system displaced 30% of the cage volume/min. Tumors and hearts were collected, weighed and fixed in 4% paraformaldehyde. The tumor and heart tissues were further examined by hematoxylin and eosin (H&E) staining and immunohistochemistry (IHC).

Terminal deoxynucleotidyl transferase‑mediated dUTP nick‑end labeling (TUNEL) assay

Sections were permeabilized with proteinase K (Servicebio) working solution (20 μg/mL) for 25 min at 37°C. After washing 3 times with PBS (pH 7.4) in a Rocker device (Servicebio), terminal deoxynucleotidyl transferase (TdT) and dUTP (Roche Diagnostics) were added to the sections followed by incubation at 37°C for 2 h. The reaction was then stopped and followed by colorization with DAPI (Servicebio) for 10 min, kept in dark. Coverslips were subsequently mounted on glass slides with anti-fade mounting medium (Servicebio). Finally, the sections were analyzed under a light microscope (ECLIPSE C1, Nikon) and photographs of the sections were obtained. The number of TUNEL-positive cells were counted by an investigator who was blinded to the experimental design using Image-Pro Plus v6.0 software.

H&E staining and IHC

Tumor xenografts were fixed and then embedded in paraffin. Sections were cut at a thickness of 5 μm and mounted on glass slides. For histological examination, the sections were stained with H&E (Servicebio) 3 min at room temperature. To analyze apoptotic cells, the sections were examined using an in situ cell death detection kit (Roche Diagnostics) and antibodies against cleaved caspase-3 (1:1,000) over 24 h at 4°C. To determine the proliferative index, the sections were incubated with a Ki-67 antibody (Cell Signaling Technology) (1:1,000) over 24 h at 4°C. The stained sections in the present study were examined by a pathologist who was blinded to the treatment conditions. Images were acquired using an Olympus DP2-SAL microscope. Apoptosis (%) and the proliferative index (%) were analyzed using Image-Pro Plus v6.0 software.

Statistical analysis

Each experiment was performed at least 3 times, and the in vitro data are presented as the means ± SD and the in vivo data are presented as the means ± SEM. Statistical comparisons between groups were determined by one-way analysis of variance followed by a Tukey's post hoc test to determine the significant differences of means in multiple groups (n>2) comparisons using GraphPad Prism v5.0. P<0.05 was considered to indicate a statistically significant difference.

Results

Digitoxin is identified from the 78 natural products in the library screened against human cancer cells in vitro

The inhibitory effects of 78 natural compounds were tested in human cervical cancer HeLa cells by MTT assay. Based on the extensive literature published by researchers in combination with our own research experience, the concentration of 0.1 μM of the test compounds was selected (33-35). The results are expressed as cell growth inhibition and, as shown in Fig. 1A, the majority of the compounds exhibited no cytotoxicity towards HeLa cells; however, docetaxel trihydrate (no. 55), colchicine (no. 64), berberine hydrochloride (no. 32) and doxorubicin hydrochloride (no. 69) significantly inhibited the proliferation of HeLa cells, and the cell growth inhibition rate was 60-80% at a concentration of 0.1 μM. Importantly, digitoxin (no. 63; chemical structure shown in Fig. 1B) was identified as the most cytotoxic compound in HeLa cells.

Figure 1

Identification of digitoxin from the 78 natural products in the library screened against human cancer cells in vitro. (A) In vitro cytotoxicity of digitoxin in HeLa cells. The inhibitory effects of 78 natural compounds (0.1 μM) on HeLa cells were determined by MTT assay following treatment with digitoxin. (B) Chemical structure of digitoxin. (C) Digitoxin inhibited the cell proliferation of 4 types of cancer cells in a dose- and time-dependent manner. Each column represents the mean ± SD (n=3). Data are shown as the means ± SD of 3 replicates. *P<0.01 vs. control.

Subsequently, the growth inhibition curves of digitoxin were further examined in several types of malignant cells, including MHCC97H, A549, HCT116 and HeLa cells. As shown in Fig. 1C, digitoxin potently decreased the viability of these cancer cells in a dose- and time-dependent manner, with the IC50 values ranging from 0.075 to 0.395 μM following digitoxin treatment for 24 h and from 0.028 to 0.077 μM following digitoxin treatment for 48 h. When comparing the IC50 values, the HeLa and A549 cells exhibited a greater sensitivity to digitoxin than the other cell lines, HCT116 and MHCC97H. These results indicate that digitoxin has a broad spectrum of antitumor effects in vitro. The HeLa cell line was selected for the investigation of the anticancer mechanism of digitoxin, since it has the highest sensitivity towards this natural compound.

Digitoxin disrupts the cell cycle

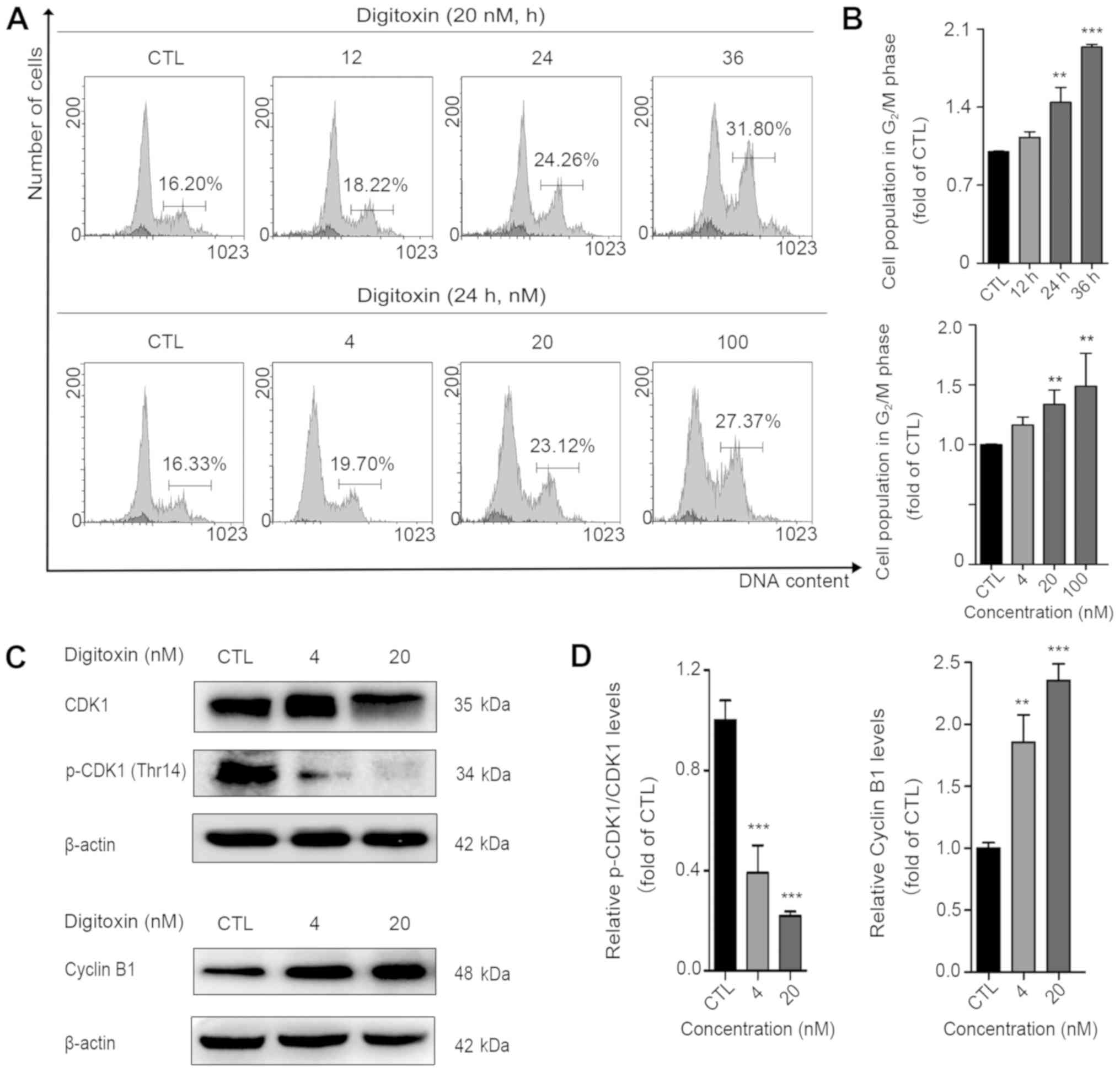
To investigate whether digitoxin disrupts the cell cycle, the DNA content of the digitoxin-treated cells was analyzed. The cell population in the G2/M phase increased from 16.27 to 18.36, 23.46 and 31.51% in the presence of digitoxin (20 nM) for 12, 24 and 36 h, respectively (data presented in the text are the average of 3 experiments). Moreover, when the cells were exposed to digitoxin at concentrations of 4, 20 and 100 nM for 24 h, the cell population in the G2/M phase markedly increased from 16.27 to 28.07% (data presented in the text are the average of 3 experiments; Fig. 2A and B). In animal cells, the G2/M transition is regulated by the activity of CDK1, which is regulated by phosphorylation, and the concentration of cyclin B (36). In the present study, to further reveal the molecular mechanisms responsible for digitoxin-induced G2/M arrest, the levels of these two key regulators, CDK1 and cyclin B1, were examined. As shown in Fig. 2C and D, digitoxin significantly decreased the protein expression levels of total CDK1 and phosphorylated CDK1 (p-CDK1 Thr14). Digitoxin treatment led to a marked accumulation of the cyclin B1 protein, further suggesting that HeLa cells treated with digitoxin are mainly blocked at the G2/M phase.

Figure 2

Digitoxin disrupts the cell cycle. (A) Digitoxin increased the cell population in the G2/M phase. After treatment with or without digitoxin (20 nM) for 24, 36 and 48 h, the cell cycle distribution was measured by PI staining assay. Representative images are shown. (B) Quantification of the cell population in the G2/M phase. Each column represents the mean ± SD (n=3). **P<0.01, ***P<0.001 vs. the control group. (C) Digitoxin inhibited CDK1 and Cyclin B1. HeLa cells were treated with or without digitoxin (4 and 20 nM) for 24 h, and the levels of CDK1, cyclin B1 and p-CDK1 (Thr14) were evaluated by western blot analysis. β-actin was used as the loading control. (D) Quantitative data of the relative protein expression are shown as the means ± SD (n=3). **P<0.01, ***P<0.001 vs. the control group.

Digitoxin induces G2/M phase arrest via the activation of the ATM pathway

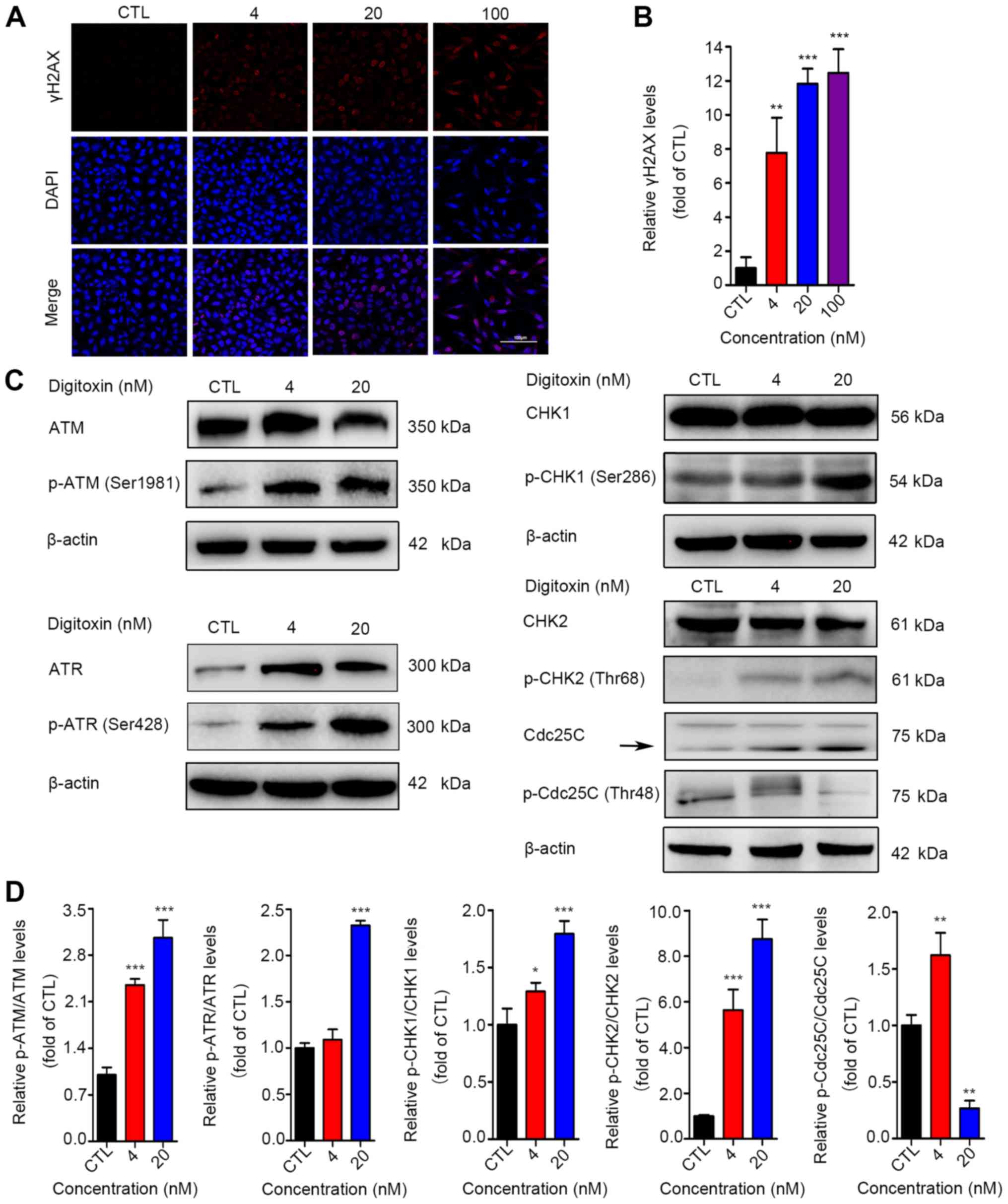
It is well known that DNA damage may be responsible for G2/M cell cycle arrest (37). In the present study, to investigate whether the digitoxin-induced cell cycle arrest at the G2/M phase was related to DNA lesions, an immunofluorescence staining assay was performed to measure the expression level of p-γH2AX, a marker of DNA double-stranded breaks (DSBs) (38). The results revealed the accumulation of γH2AX (Fig. 3A and B). ATM and ATR are activated by phosphorylation following DNA damage, and phosphorylated ATM and ATR block the cell cycle partly through the activation of the checkpoint kinases CHK1 and CHK2. Active CHK1 and CHK2 then decrease Cdc25C activity, which prevents the dephosphorylation of CDK1 (Tyr15 and Thr14) to maintain the CDK1-Cyclin B1 complex in an inactive state (37,39-41). In the present study, as shown in Fig. 3C and D, the levels of p-ATM (Ser1981), p-ATR (Ser428), p-CHK1 (Ser286) and p-CHK2 (Thr68) were significantly upregulated in the digitoxin‑treated cells. The level of phosphorylated Cdc25C was decreased in the digitoxin-treated HeLa cells. Collectively, these results demonstrated that digitoxin caused DNA damage to block the cell cycle at the G2/M phase by triggering the activation of the ATM/ATR-CHK1/CHK2-Cdc25C signaling pathway.

Figure 3

Digitoxin-induced G2/M phase arrest via the ATM pathway. (A) Immunofluorescence of γH2AX. HeLa cells were treated with digitoxin (4, 20, or 100 nM) or not for 24 h. γH2AX‑positive cells were identified by immunofluorescence staining. Images were obtained at x200 magnification (scale bar, 100 μm). (B) Quantitative data of the γH2AX fluorescence intensities. Data are expressed as the means ± SD (n=3). **P<0.01, ***P<0.001 vs. the control group. (C) Digitoxin activated the ATM signaling pathway. The expression levels of ATM, p-ATM (Ser1981), ATR, p-ATR (Ser428), CHK1, p-CHK1 (Ser286), CHK2, p-CHK2 (Thr68), Cdc25C and p-Cdc25C (Thr48) were examined by western blot analysis. β-actin served as the reference protein. (D) Quantitative data of the relative protein expression are illustrated as the means ± SD (n=3). *P<0.05, **P<0.01, ***P<0.001 vs. the control group.

Digitoxin activates mitochondrial apoptosis

To determine whether digitoxin induces cell apoptosis, an Annexin V-FITC/PI double staining assay was performed. HeLa cells were treated with increasing concentrations of digitoxin (20, 100 and 500 nM) for 48 h. The apoptotic ratio of HeLa cells increased by approximately 2-fold from 8.95 to 23.77% at 48 h (data in the text are the average of 3 experiments; Fig. 4A and B). To investigate whether digitoxin-induced apoptosis is mediated by the mitochondrial pathway, the changes in the levels of Bax/Bcl-2 were analyzed. As was expected, Bax expression was upregulated and Bcl-2 expression was almost unaltered in the digitoxin-treated cells (Fig. 4C and D). Moreover, it was found that the expression of cytochrome c was significantly increased in the digitoxin‑treated cells (Fig. 4C and D). In addition, the caspase signaling pathway was activated, which was characterized by the downregulation of caspase-9 and caspase-3, and the upregulation of cleaved caspase-9, cleaved Caspase-3 and cleaved poly(ADP-ribose) polymerase (PARP) (Fig. 4E and F). Taken together, these results indicated that digitoxin triggered the activation of the mitochondrial apoptotic pathway in HeLa cells.

Figure 4

Digitoxin activates mitochondrial apoptosis. (A) Digitoxin induced apoptosis of HeLa cells. Cells were harvested and assayed by Annexin V-FITC/ PI staining assay. Representative images show a concentration-dependent effect of digitoxin. (B) Quantitative data of digitoxin-induced apoptosis. Data are expressed as the means ± SD (n=3). *P<0.05 vs. the control group. (C) Digitoxin disrupted the interaction between Bax and Bcl-2 and released cytochrome c. The expression levels of Bax, Bcl-2 and cytochrome c were evaluated by western blot analysis. β-actin served as the reference protein. (D) Quantitative data of relative protein expression are shown as the means ± SD (n=3). *P<0.05, ***P<0.001 vs. the control group. (E) Digitoxin facilitates the activation of caspase-3, caspase-9 and PARP. The expression of caspase-9, caspase-3, cleaved caspase-9, cleaved caspase-3 and cleaved PARP was detected. β-actin was used as the loading control. (F) Quantitative data of the relative protein expression are shown as the means ± SD (n=3). *P<0.05, **P<0.01, ***P<0.001 vs. the control group.

Anticancer effects of digitoxin in vivo

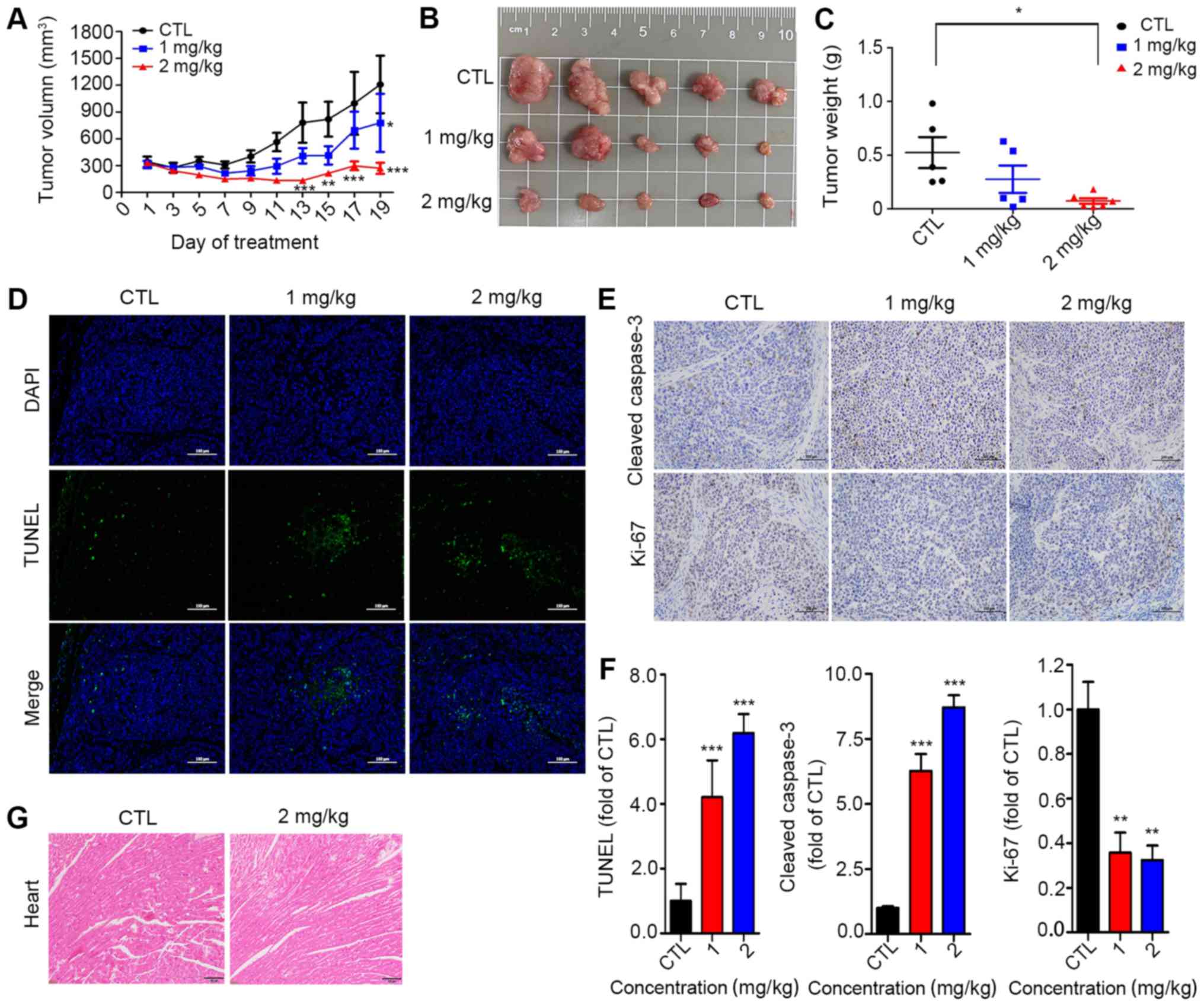
The antitumor effects of digitoxin were examined in nude mice harboring HeLa tumor xenografts. As shown in Fig. 5A and B, the tumor volume in the vehicle control group increased from 344.78±39.25 to 1054.18±414.04 mm3, while the tumor volume in the digitoxin-treated group (2 mg/kg) increased from 330.71±45.61 to 214.56.93±73.25 mm3, demonstrating that digitoxin treatment exerted a tumor-suppressive effect. The tumor weight of the digitoxin-treated group was much lower than that of the control group, with an inhibitory rate of approximately 80% (Fig. 5C). Compared with those in the vehicle group, TUNEL-positive cells were observed approximately 3-fold more clearly in the tumors in the digitoxin-treated groups (Fig. 5D). To further confirm whether digitoxin exerts its anticancer effects in vivo by activating the caspase pathway, the protein levels of cleaved caspase-3 were detected in tumor tissues. As was expected, cleaved caspase-3 was strongly increased (Fig. 5E and F). In addition, Ki-67 staining was used to examine the effects of digitoxin on tumor proliferation, and the results demonstrated that the number of Ki-67-positive cells were reduced by >50% in the digitoxin-treated groups compared with the control group (Fig. 5F). Of note, compared with the control group, digitoxin treatment did not lead to a reduction in body weight at the end of treatment (Fig. S1), and mice in the digitoxin group did not exhibit any abnormalities in food intake or behavior, suggesting that digitoxin may exhibit low or no toxicity at the doses used in the present study. Furthermore, pathological analysis of the heart demonstrated that there were no apparent changes in the digitoxin-treated tumor-bearing mice (Fig. 5G).

Figure 5

Anticancer effect of digitoxin in vivo. (A) Growth curves of subcutaneous xenografts of HeLa cells. Nude mice were randomized into 3 groups (n=5) and intraperitoneally injected with digitoxin (1 or 2 mg/kg) each day for a period of 19 days. Tumor volume was recorded every 2 days. The tumor volume (mm3) of the HeLa xenografts is shown as the mean ± SEM. **P<0.01, ***P<0.001 vs. the group without digitoxin treatment [control (CTL)]. (B) Representative images of HeLa-derived tumor xenografts (n=5). (C) Tumor weight of HeLa xenografts (n=5). *P<0.05 vs. the group without digitoxin treatment. (D and E) Immunohistochemistry was conducted with a TUNEL staining kit, anti-cleaved caspase-3 and anti-Ki-67 antibodies. Representative images are shown. Images were obtained at magnification, x200 (scale bar, 100 μm). (F) Quantification of TUNEL (%), cleaved caspase‑3 and Ki‑67 staining was calculated using Image-Pro Plus v6.0 software. Each column represents the mean ± SEM (n=5). **P<0.01, ***P<0.001 vs. the 5% Solutol-HS15 control. (G) Representative images of morphological changes in the myocardium. Heart tissues were observed by H&E staining. Original magnification, x20; scale bar, 100 μm.

In summary, a library of 78 natural products was screened, and digitoxin exhibited the highest cytotoxicity against cervical cancer HeLa cells. Mechanistically, digitoxin caused DNA DSBs and then blocked the cell cycle at the G2/M phase via the ATM/ATR-CHK1/CHK2-Cdc25C pathway. In addition, the accumulation of cytochrome c caused by the digitoxin-induced activation of caspase-9 and caspase-3, ultimately triggered the mitochondrial apoptosis of HeLa cells (Fig. 6). Moreover, the in vivo anticancer effects of digitoxin were confirmed in HeLa cell xenotransplantation models. These data indicate that digi-toxin is an effective therapeutic agent for cervical cancer.

Figure 6

Digitoxin inhibited HeLa cell growth through G2/M arrest and apoptosis. A library of 78 natural products was screened, and digitoxin exhibited the highest cytotoxicity against cervical cancer HeLa cells. Mechanistically, digitoxin caused DNA double-stranded breaks and then blocked the cell cycle at the G2/M phase via the ATM/ATR-CHK1/CHK2-Cdc25C pathway. In addition, the accumulation of cytochrome c caused by the digitoxin-induced activation of caspase-9 and caspase-3, ultimately triggered mitochondrial apoptosis of HeLa cells. Moreover, the in vivo anticancer effects of digitoxin were confirmed in HeLa cell xenotransplantation models. These data indicate that digitoxin is an effective therapeutic agent for cervical cancer.

Discussion

Traditionally, natural products, such as colchicine, doxorubicin hydrochloride, vinblastine (VBL) and paclitaxel (Taxol®), have been one of the primary sources of drug discovery in the field of cancer research and are among the most effective cancer chemotherapeutics that are currently available (42-44). In previously published data, the IC50 values of colchicine and doxorubicin hydrochloride against HeLa cells were shown to be 1.08 and 0.374 μM (45,46), respectively. In the present study, digitoxin displayed potent antiproliferative activity with an IC50 value of 0.028 μM. According to these data, digitoxin appears to have at least as much antitumor activity as colchicine and doxorubicin hydrochloride against HeLa cells in vitro. Of note, Hosseini et al reported that digitoxin exerted cytotoxic effects against HeLa cells with an IC50 value of 5.62 μg/ml (47), which is different from the value observed in the present study. There may be several reasons for this difference, including the cell culture conditions, the experimental details of the cell viability assay, and the storage concentration of digitoxin.

In detail, it was found that digitoxin induced DSBs and then triggered the DNA damage response ATM/ATR- CHK1/CHK2-Cdc25C pathway in human cervical cancer HeLa cells. It has been reported that a number of small molecules can arrest the cell cycle at the G1/S or S phase to prevent incorrect DNA replication or at the G2/M phase to prevent entry into mitosis with damaged DNA (48). The present study found that digitoxin impeded cell cycle progression at the G2/M phase, suggesting that digitoxin may not block DNA replication, but instead induce DNA damage. The DNA damage factors, phosphorylated ATM, ATR and γH2AX, accumulate upon the activation of DNA damage checkpoints (49,50), as observed in the present study. CHK2 is phosphorylated by ATM (39), and CHK1 is activated by the ATR-dependent phosphorylation (40). Activated CHK2 and CHK1 inactive Cdc25C to maintain the CDK1-Cyclin B1 complex in an inactivate state in the G2 phase, thereby inhibiting the G2/M transition (41). In the present study, the CHK1 and CHK2 kinases were activated, and the levels of the Cdc25C phosphatase were downregulated. Overall, these data demonstrated that digitoxin induced DNA damage and ultimately led to G2/M cell cycle arrest via the ATM/ATR-CHK1/CHK2-Cdc25C pathway in HeLa cells.

It has been reported that digitoxin blocks the cell cycle at the G2/M phase by decreasing the expression of both cyclin B1 and CDK1 in NCI-H460 and H1975 lung cancer cells (17,51). Accordingly, the present study also found that digitoxin significantly decreased the protein expression levels of total CDK1 and phosphorylated (p-CDK1 Thr14). However, digitoxin treatment led to a marked accumulation of cyclin B1 protein in HeLa cells. This evidence indicates that the molecular mechanisms through which digitoxin modulates the cell cycle may be context-dependent. In eukaryotic cells, the expression of cyclin B1 is very low in the G1 phase, is synthesized and significantly increased in the S phase, and peaks at the late G2 phase and early mitosis. When cells enter late mitosis, the expression of cyclin B1 is significantly decreased (52–56). In the present study, the cell population in the G2/M phase was increased in the presence of digitoxin, suggesting that digitoxin consistently triggered G2/M phase arrest, and the accumulation of cyclin B1 protein in digitoxin-treated HeLa cells further suggested that digitoxin led to G2/M arrest. Nevertheless, the reasons for this differential effect of digitoxin are complex and warrant further investigation in the future.

Digitoxin, as a Na+/K+-ATPase inhibitor, is widely applied in the clinical management of heart diseases, such as congestive heart failure and cardiac arrhythmias (57). It should be noted that digitoxin may cause cardiac side-effects. It has been demonstrated that digitoxin leads to poisoning at serum concentrations of 108-205 ng/ml (approximately 140-270 nM) (15,58). Other studies have reported that digitoxin exerts anticancer effects at concentrations ranging from 20 to 33 nM, and no notable toxicity has been observed in cardiac patients (16,59). As previously demonstrated, the growth of tumors was attenuated effectively in mice bearing M214 melanomas after 27 days digitoxin treatment and no cardiac side-effects were observed (60). In the present study, it was found that digitoxin exhibited cytotoxicity in HeLa cells with an IC50 value of approximately 28 nM and the mechanism involved was digitoxin-induced G2/M phase cell cycle arrest at concentrations of 4 and 20 nM. In vivo, compared with the control treatment, digitoxin treatment did not lead to a reduction in body weight at the end of treatment, and mice in the digitoxin group did not exhibit any abnormalities in food intake or behavior, and heart pathological analysis demonstrated that there were no apparent changes in digitoxin-treated tumor-bearing mice. Combining the results from others laboratories with the current experimental data, it is suggested that digitoxin does not cause cardiac side-effects at the concentration used in the present study. Furthermore, digitoxin has been demonstrated to exert a notable killing effect on HeLa cells (IC50 = 5.62 μg/ml), but to cause almost no damage to normal human lymphocyte cells (IC50 = 412.94 μg/ml) (47). Previous studies have proven that the cardiac glycosides are generally more toxic to cancer cells than normal peripheral blood mononuclear cells (34,61,62). Thus, digitoxin has few adverse side-effects on normal human cells at the concentration used in the present study. However, prospective clinical trials need to be performed to determine whether digitoxin is useful as an anticancer agent.

Several trials related to the use of digitoxin in combination with other anticancer agents are currently reported. For example, the combination of digitoxin with standard chemotherapeutic agents in clinical practice, such as 5‑fluorouracil, cisplatin and oxaliplatin, has additive effects against colon cancer HT-29 and HCT116 cells (63). Digitoxin and its synthetic analog, MonoD, exert potent anti-proliferative effects at clinically relevant concentrations in serum-starved conditions, while paclitaxel, hydroxyurea and colchicine were only active in lung cancer cells growing in routine culture conditions. Furthermore, digitoxin and its analog have been shown to potentiate the effects of hydroxyurea or paclitaxel (64). These data indicate that digitoxin has potential clinical applications in translational oncology particularly in combination with other drugs.

In conclusion, the present study screened a library of natural compounds composed of 78 single compounds to identify potential lead compounds with activity against cervical cancer, and digitoxin exhibited the highest cytotoxicity in the different malignant cell lines. Mechanistically, digitoxin causes DNA DSBs, blocks the cell cycle at the G2/M phase via the ATM/ATR-CHK1/CHK2-Cdc25C pathway, and ultimately triggers mitochondrial apoptosis. Furthermore, the in vivo anticancer effects of digitoxin were confirmed in HeLa cell xenotransplantation models. These results shed new light on the mechanisms of digitoxin-induced cell cycle arrest, which is valuable for the further study of the application of digitoxin to anticancer chemotherapy in clinical practice.

Supplementary Data

Funding

The present study was supported by the National Science Foundation of China (grant nos. 81803790, 81630104 and 81973748), the National Natural Science Foundation of Guangdong (grant no. 2020A1515011090) and the Huang Zhendong Research Fund for Traditional Chinese Medicine of Jinan University.

Availability of data and materials

All data generated or analyzed during this study are included in this published article or are available from the corresponding author upon reasonable request.

Authors' contributions

LD and JC designed the study and revised the manuscript. HG, MQ and CC performed the experiments and drafted the manuscript. PL, YL and GY assisted with the in vitro research experiments. AL and FX contributed to the flow cytometry experiments. WY and DZ assisted with the design of the study and revised the manuscript. DL assisted with the revision of the manuscript and performed experiments to update the data. All authors have read and approved the final manuscript.

Ethics approval and consent to participate

All animal experiments were conducted in compliance with the ARRIVE guidelines and were approved by the Experimental Animal Ethics Committee of Jinan University (Guangzhou, China).

Patient consent for publication

Not applicable.

Competing interests

The authors declare that they have no competing interests.

Abbreviations:

EMT

epithelial-mesenchymal transition

H&E

hematoxylin and eosin

IHC

immunohistochemistry

DSB

DNA double-stranded break

Acknowledgements

Not applicable.

References

1 

Bonde JH, Sandri MT, Gary DS and Andrews JC: Clinical utility of human papillomavirus genotyping in cervical cancer screening: A systematic review. J Low Genit Tract Dis. 24:1–13. 2020. View Article : Google Scholar :

2 

Wang R, Pan W, Jin L, Huang W, Li Y, Wu D, Gao C, Ma D and Liao S: Human papillomavirus vaccine against cervical cancer: Opportunity and challenge. Cancer Lett. 471:88–102. 2020. View Article : Google Scholar

3 

Eskander RN and Tewari KS: Chemotherapy in the treatment of metastatic, persistent, and recurrent cervical cancer. Curr Opin Obstet Gynecol. 26:314–321. 2014. View Article : Google Scholar : PubMed/NCBI

4 

Monk BJ and Tewari KS: Evidence-based therapy for recurrent cervical cancer. J Clin Oncol. 32:2687–2690. 2014. View Article : Google Scholar : PubMed/NCBI

5 

Liontos M, Kyriazoglou A, Dimitriadis I, Dimopoulos MA and Bamias A: Systemic therapy in cervical cancer: 30 years in review. Crit Rev Oncol Hematol. 137:9–17. 2019. View Article : Google Scholar : PubMed/NCBI

6 

Li H, Wu X and Cheng X: Advances in diagnosis and treatment of metastatic cervical cancer. J Gynecol Oncol. 27:e432016. View Article : Google Scholar : PubMed/NCBI

7 

Gokduman K: Strategies targeting DNA topoisomerase I in cancer chemotherapy: Camptothecins, nanocarriers for camp-tothecins, organic non-camptothecin compounds and metal complexes. Curr Drug Targets. 17:1928–1939. 2016. View Article : Google Scholar

8 

Khanna C, Rosenberg M and Vail DM: A review of paclitaxel and novel formulations including those suitable for use in dogs. J Vet Intern Med. 29:1006–1012. 2015. View Article : Google Scholar : PubMed/NCBI

9 

Newman DJ and Cragg GM: Natural products as sources of new drugs over the 30 years from 1981 to 2010. J Nat Prod. 75:311–335. 2012. View Article : Google Scholar : PubMed/NCBI

10 

Carter GT: Natural products and Pharma 2011: Strategic changes spur new opportunities. Nat Prod Rep. 28:1783–1789. 2011. View Article : Google Scholar : PubMed/NCBI

11 

Cragg GM and Newman DJ: Natural products: A continuing source of novel drug leads. Biochim Biophys Acta. 1830:3670–3695. 2013. View Article : Google Scholar : PubMed/NCBI

12 

Harvey AL, Edrada-Ebel R and Quinn RJ: The re-emergence of natural products for drug discovery in the genomics era. Nat Rev Drug Discov. 14:111–129. 2015. View Article : Google Scholar : PubMed/NCBI

13 

Mishra BB and Tiwari VK: Natural products: An evolving role in future drug discovery. Eur J Med Chem. 46:4769–4807. 2011. View Article : Google Scholar : PubMed/NCBI

14 

Newman DJ and Cragg GM: Natural products as sources of new drugs from 1981 to 2014. J Nat Prod. 79:629–661. 2016. View Article : Google Scholar : PubMed/NCBI

15 

Patel S: Plant-derived cardiac glycosides: Role in heart ailments and cancer management. Biomed Pharmacother. 84:1036–1041. 2016. View Article : Google Scholar : PubMed/NCBI

16 

López-Lázaro M, Pastor N, Azrak SS, Ayuso MJ, Austin CA and Cortés F: Digitoxin inhibits the growth of cancer cell lines at concentrations commonly found in cardiac patients. J Nat Prod. 68:1642–1645. 2005. View Article : Google Scholar : PubMed/NCBI

17 

Zhang YZ, Chen X, Fan XX, He JX, Huang J, Xiao DK, Zhou YL, Zheng SY, Xu JH, Yao XJ, et al: Compound library screening identified cardiac glycoside digitoxin as an effective growth inhibitor of gefitinib‑resistant non‑small cell lung cancer via downregulation of α-tubulin and inhibition of microtubule formation. Molecules. 21:3742016. View Article : Google Scholar

18 

Iyer AKV, Zhou M, Azad N, Elbaz H, Wang L, Rogalsky DK, Rojanasakul Y, O'Doherty GA and Langenhan JM: A direct comparison of the anticancer activities of digitoxin MeON-Neoglycosides and O-Glycosides: Oligosaccharide chain length-dependent induction of caspase-9-mediated apoptosis. ACS Med Chem Lett. 1:326–330. 2010. View Article : Google Scholar : PubMed/NCBI

19 

Trenti A, Boscaro C, Tedesco S, Cignarella A, Trevisi L and Bolego C: Effects of digitoxin on cell migration in ovarian cancer inflammatory microenvironment. Biochem Pharmacol. 154:414–423. 2018. View Article : Google Scholar : PubMed/NCBI

20 

Hsu IL, Chou CY, Wu YY, Wu JE, Liang CH, Tsai YT, Ke JY, Chen YL, Hsu KF and Hong TM: Targeting FXYD2 by cardiac glycosides potently blocks tumor growth in ovarian clear cell carcinoma. Oncotarget. 7:62925–62938. 2016. View Article : Google Scholar : PubMed/NCBI

21 

Prassas I, Karagiannis GS, Batruch I, Dimitromanolakis A, Datti A and Diamandis EP: Digitoxin-induced cytotoxicity in cancer cells is mediated through distinct kinase and interferon signaling networks. Mol Cancer Ther. 10:2083–2093. 2011. View Article : Google Scholar : PubMed/NCBI

22 

Shang Z and Zhang L: Digitoxin increases sensitivity of glioma stem cells to TRAIL-mediated apoptosis. Neurosci Lett. 653:19–24. 2017. View Article : Google Scholar : PubMed/NCBI

23 

Lee DH, Cheul Oh S, Giles AJ, Jung J, Gilbert MR and Park DM: Cardiac glycosides suppress the maintenance of stemness and malignancy via inhibiting HIF-1α in human glioma stem cells. Oncotarget. 8:40233–40245. 2017. View Article : Google Scholar : PubMed/NCBI

24 

Pollard BS, Suckow MA, Wolter WR, Starr JM, Eidelman O, Dalgard CL, Kumar P, Battacharyya S, Srivastava M, Biswas R, et al: Digitoxin Inhibits epithelial-to-mesenchymal-transition in hereditary castration resistant prostate cancer. Front Oncol. 9:6302019. View Article : Google Scholar : PubMed/NCBI

25 

Liu M, Feng LX, Sun P, Liu W, Mi T, Lei M, Wu W, Jiang B, Yang M, Hu L, et al: Knockdown of apolipoprotein E enhanced sensitivity of Hep3B cells to cardiac steroids via regulating Na+/K+-ATPase signalosome. Mol Cancer Ther. 15:2955–2965. 2016. View Article : Google Scholar : PubMed/NCBI

26 

Felth J, Rickardson L, Rosén J, Wickström M, Fryknäs M, Lindskog M, Bohlin L and Gullbo J: Cytotoxic effects of cardiac glycosides in colon cancer cells, alone and in combination with standard chemotherapeutic drugs. J Nat Prod. 72:1969–1974. 2009. View Article : Google Scholar : PubMed/NCBI

27 

Xiao Y, Yan W, Guo L, Meng C, Li B, Neves H, Chen PC, Li L, Huang Y, Kwok HF, et al: Digitoxin synergizes with sorafenib to inhibit hepatocelluar carcinoma cell growth without inhibiting cell migration. Mol Med Rep. 15:941–947. 2017. View Article : Google Scholar

28 

Einbond LS, Shimizu M, Ma H, Wu HA, Goldsberry S, Sicular S, Panjikaran M, Genovese G and Cruz E: Actein inhibits the Na+-K+-ATPase and enhances the growth inhibitory effect of digitoxin on human breast cancer cells. Biochem Biophys Res Commun. 375:608–613. 2008. View Article : Google Scholar : PubMed/NCBI

29 

Einbond LS, Wu HA, Sandu C, Ford M, Mighty J, Antonetti V, Redenti S and Ma H: Digitoxin enhances the growth inhibitory effects of thapsigargin and simvastatin on ER negative human breast cancer cells. Fitoterapia. 109:146–154. 2016. View Article : Google Scholar

30 

Kulkarni YM, Kaushik V, Azad N, Wright C, Rojanasakul Y, O'Doherty G and Iyer AK: Autophagy-induced apoptosis in lung cancer cells by a novel digitoxin analog. J Cell Physiol. 231:817–828. 2016. View Article : Google Scholar :

31 

Trenti A, Zulato E, Pasqualini L, Indraccolo S, Bolego C and Trevisi L: Therapeutic concentrations of digitoxin inhibit endothelial focal adhesion kinase and angiogenesis induced by different growth factors. Br J Pharmacol. 174:3094–3106. 2017. View Article : Google Scholar : PubMed/NCBI

32 

Deng LJ, Peng QL, Wang LH, Xu J, Liu JS, Li YJ, Zhuo ZJ, Bai LL, Hu LP, Chen WM, et al: Arenobufagin intercalates with DNA leading to G2 cell cycle arrest via ATM/ATR pathway. Oncotarget. 6:34258–34275. 2015. View Article : Google Scholar : PubMed/NCBI

33 

Silva IT, Munkert J, Nolte E, Zanchett Schneider NF, Carvalho Rocha S, Pacheco Ramos AC, Kreis W, Castro Braga F, de Pádua RM, et al: Cytotoxicity of AMANTADIG - a semi-synthetic digitoxigenin derivative - alone and in combination with docetaxel in human hormone-refractory prostate cancer cells and its effect on Na+/K+-ATPase inhibition. Biomed Pharmacother. 107:464–474. 2018. View Article : Google Scholar : PubMed/NCBI

34 

Johansson S, Lindholm P, Gullbo J, Larsson R, Bohlin L and Claeson P: Cytotoxicity of digitoxin and related cardiac glycosides in human tumor cells. Anticancer Drugs. 12:475–483. 2001. View Article : Google Scholar : PubMed/NCBI

35 

Marzo-Mas A, Barbier P, Breuzard G, Allegro D, Falomir E, Murga J, Carda M, Peyrot V and Marco JA: Interactions of long-chain homologues of colchicine with tubulin. Eur J Med Chem. 126:526–535. 2017. View Article : Google Scholar

36 

Stark GR and Taylor WR: Control of the G2/M transition. Mol Biotechnol. 32:227–248. 2006. View Article : Google Scholar : PubMed/NCBI

37 

Kastan MB and Bartek J: Cell-cycle checkpoints and cancer. Nature. 432:316–323. 2004. View Article : Google Scholar : PubMed/NCBI

38 

Löbrich M, Shibata A, Beucher A, Fisher A, Ensminger M, Goodarzi AA, Barton O and Jeggo PA: gammaH2AX foci analysis for monitoring DNA double-strand break repair: Strengths, limitations and optimization. Cell Cycle. 9:662–669. 2010. View Article : Google Scholar : PubMed/NCBI

39 

Matsuoka S, Rotman G, Ogawa A, Shiloh Y, Tamai K and Elledge SJ: Ataxia telangiectasia-mutated phosphorylates Chk2 in vivo and in vitro. Proc Natl Acad Sci USA. 97:10389–10394. 2000. View Article : Google Scholar : PubMed/NCBI

40 

Zhao H and Piwnica-Worms H: ATR-mediated checkpoint pathways regulate phosphorylation and activation of human Chk1. Mol Cell Biol. 21:4129–4139. 2001. View Article : Google Scholar : PubMed/NCBI

41 

Perdiguero E and Nebreda AR: Regulation of Cdc25C activity during the meiotic G2/M transition. Cell Cycle. 3:733–737. 2004. View Article : Google Scholar : PubMed/NCBI

42 

Gupta S and Bhattacharyya B: Antimicrotubular drugs binding to vinca domain of tubulin. Mol Cell Biochem. 253:41–47. 2003. View Article : Google Scholar : PubMed/NCBI

43 

Jordan MA, Thrower D and Wilson L, Jordan MA, Thrower D and Wilson L: Mechanism of inhibition of cell proliferation by Vinca alkaloids. Cancer Res. 51:2212–2222. 1991.PubMed/NCBI

44 

Johnson IS, Armstrong JG, Gorman M and Burnett JP Jr: The vinca alkaloids, a new class of oncolytic agents. Cancer Res. 23:1390–1427. 1963.PubMed/NCBI

45 

Sadeghi-Aliabadi H, Minaiyan M and Dabestan A: Cytotoxic evaluation of doxorubicin in combination with simvastatin against human cancer cells. Res Pharm Sci. 5:127–133. 2010.PubMed/NCBI

46 

Yin Y, Lian BP, Xia YZ, Shao YY and Kong LY: Design, synthesis and biological evaluation of resveratrol-cinnamoyl derivates as tubulin polymerization inhibitors targeting the colchicine binding site. Bioorg Chem. 93:1033192019. View Article : Google Scholar : PubMed/NCBI

47 

Hosseini M, Taherkhani M and Ghorbani Nohooji M: Introduction of Adonis aestivalis as a new source of effective cytotoxic cardiac glycoside. Nat Prod Res. 33:915–920. 2019. View Article : Google Scholar

48 

Laiho M and Latonen L: Cell cycle control, DNA damage checkpoints and cancer. Ann Med. 35:391–397. 2003. View Article : Google Scholar : PubMed/NCBI

49 

Harper JW and Elledge SJ: The DNA damage response: Ten years after. Mol Cell. 28:739–745. 2007. View Article : Google Scholar : PubMed/NCBI

50 

Durocher D and Jackson SP: DNA-PK, ATM and ATR as sensors of DNA damage: variations on a theme? Curr Opin Cell Biol. 13:225–231. 2001. View Article : Google Scholar : PubMed/NCBI

51 

Elbaz HA, Stueckle TA, Wang HYL, O'Doherty GA, Lowry DT, Sargent LM, Wang L, Dinu CZ and Rojanasakul Y: Digitoxin and a synthetic monosaccharide analog inhibit cell viability in lung cancer cells. Toxicol Appl Pharmacol. 258:51–60. 2012. View Article : Google Scholar :

52 

Nurse P: A long twentieth century of the cell cycle and beyond. Cell. 100:71–78. 2000. View Article : Google Scholar : PubMed/NCBI

53 

Bloom J and Cross FR: Multiple levels of cyclin specificity in cell-cycle control. Nat Rev Mol Cell Biol. 8:149–160. 2007. View Article : Google Scholar : PubMed/NCBI

54 

Fisher DL and Nurse P: A single fission yeast mitotic cyclin B p34cdc2 kinase promotes both S-phase and mitosis in the absence of G1 cyclins. EMBO J. 15:850–860. 1996. View Article : Google Scholar : PubMed/NCBI

55 

Hayles J, Fisher D, Woollard A and Nurse P: Temporal order of S phase and mitosis in fission yeast is determined by the state of the p34cdc2-mitotic B cyclin complex. Cell. 78:813–822. 1994. View Article : Google Scholar : PubMed/NCBI

56 

Gould KL and Nurse P: Tyrosine phosphorylation of the fission yeast cdc2+ protein kinase regulates entry into mitosis. Nature. 342:39–45. 1989. View Article : Google Scholar : PubMed/NCBI

57 

Rahimtoola SH: Digitalis therapy for patients in clinical heart failure. Circulation. 109:2942–2946. 2004. View Article : Google Scholar : PubMed/NCBI

58 

Lapostolle F, Borron SW, Verdier C, Taboulet P, Guerrier G, Adnet F, Clemessy JL, Bismuth C and Baud FJ: Digoxin‑specific Fab fragments as single first‑line therapy in digitalis poisoning. Crit Care Med. 36:3014–3018. 2008. View Article : Google Scholar : PubMed/NCBI

59 

Haux J, Klepp O, Spigset O and Tretli S: Digitoxin medication and cancer; case control and internal dose-response studies. BMC Cancer. 1:112001. View Article : Google Scholar : PubMed/NCBI

60 

Eskiocak U, Ramesh V, Gill JG, Zhao Z, Yuan SW, Wang M, Vandergriff T, Shackleton M, Quintana E, Johnson TM, et al: Synergistic effects of ion transporter and MAP kinase pathway inhibitors in melanoma. Nat Commun. 7:123362016. View Article : Google Scholar : PubMed/NCBI

61 

Daniel D, Süsal C, Kopp B, Opelz G and Terness P: Apoptosis-mediated selective killing of malignant cells by cardiac steroids: maintenance of cytotoxicity and loss of cardiac activity of chemically modified derivatives. Int Immunopharmacol. 3:1791–1801. 2003. View Article : Google Scholar : PubMed/NCBI

62 

López-Lázaro M: Digitoxin as an anticancer agent with selectivity for cancer cells: Possible mechanisms involved. Expert Opin Ther Targets. 11:1043–1053. 2007. View Article : Google Scholar : PubMed/NCBI

63 

Zhao B, Kim J, Ye X, Lai ZC and Guan KL: Both TEAD-binding and WW domains are required for the growth stimulation and oncogenic transformation activity of yes-associated protein. Cancer Res. 69:1089–1098. 2009. View Article : Google Scholar : PubMed/NCBI

64 

Yakisich JS, Azad N, Venkatadri R, Kulkarni Y, Wright C, Kaushik V, O'Doherty GA and Iyer AK: Digitoxin and its synthetic analog MonoD have potent antiproliferative effects on lung cancer cells and potentiate the effects of hydroxyurea and paclitaxel. Oncol Rep. 35:878–886. 2016. View Article : Google Scholar :

Related Articles

  • Abstract
  • View
  • Download
  • Twitter
Copy and paste a formatted citation
Spandidos Publications style
Gan H, Qi M, Chan C, Leung P, Ye G, Lei Y, Liu A, Xue F, Liu D, Ye W, Ye W, et al: Digitoxin inhibits HeLa cell growth through the induction of G2/M cell cycle arrest and apoptosis in vitro and in vivo. Int J Oncol 57: 562-573, 2020.
APA
Gan, H., Qi, M., Chan, C., Leung, P., Ye, G., Lei, Y. ... Chen, J. (2020). Digitoxin inhibits HeLa cell growth through the induction of G2/M cell cycle arrest and apoptosis in vitro and in vivo. International Journal of Oncology, 57, 562-573. https://doi.org/10.3892/ijo.2020.5070
MLA
Gan, H., Qi, M., Chan, C., Leung, P., Ye, G., Lei, Y., Liu, A., Xue, F., Liu, D., Ye, W., Zhang, D., Deng, L., Chen, J."Digitoxin inhibits HeLa cell growth through the induction of G2/M cell cycle arrest and apoptosis in vitro and in vivo". International Journal of Oncology 57.2 (2020): 562-573.
Chicago
Gan, H., Qi, M., Chan, C., Leung, P., Ye, G., Lei, Y., Liu, A., Xue, F., Liu, D., Ye, W., Zhang, D., Deng, L., Chen, J."Digitoxin inhibits HeLa cell growth through the induction of G2/M cell cycle arrest and apoptosis in vitro and in vivo". International Journal of Oncology 57, no. 2 (2020): 562-573. https://doi.org/10.3892/ijo.2020.5070
Copy and paste a formatted citation
x
Spandidos Publications style
Gan H, Qi M, Chan C, Leung P, Ye G, Lei Y, Liu A, Xue F, Liu D, Ye W, Ye W, et al: Digitoxin inhibits HeLa cell growth through the induction of G2/M cell cycle arrest and apoptosis in vitro and in vivo. Int J Oncol 57: 562-573, 2020.
APA
Gan, H., Qi, M., Chan, C., Leung, P., Ye, G., Lei, Y. ... Chen, J. (2020). Digitoxin inhibits HeLa cell growth through the induction of G2/M cell cycle arrest and apoptosis in vitro and in vivo. International Journal of Oncology, 57, 562-573. https://doi.org/10.3892/ijo.2020.5070
MLA
Gan, H., Qi, M., Chan, C., Leung, P., Ye, G., Lei, Y., Liu, A., Xue, F., Liu, D., Ye, W., Zhang, D., Deng, L., Chen, J."Digitoxin inhibits HeLa cell growth through the induction of G2/M cell cycle arrest and apoptosis in vitro and in vivo". International Journal of Oncology 57.2 (2020): 562-573.
Chicago
Gan, H., Qi, M., Chan, C., Leung, P., Ye, G., Lei, Y., Liu, A., Xue, F., Liu, D., Ye, W., Zhang, D., Deng, L., Chen, J."Digitoxin inhibits HeLa cell growth through the induction of G2/M cell cycle arrest and apoptosis in vitro and in vivo". International Journal of Oncology 57, no. 2 (2020): 562-573. https://doi.org/10.3892/ijo.2020.5070
Follow us
  • Twitter
  • LinkedIn
  • Facebook
About
  • Spandidos Publications
  • Careers
  • Cookie Policy
  • Privacy Policy
How can we help?
  • Help
  • Live Chat
  • Contact
  • Email to our Support Team