Spandidos Publications Logo
  • About
    • About Spandidos
    • Aims and Scopes
    • Abstracting and Indexing
    • Editorial Policies
    • Reprints and Permissions
    • Job Opportunities
    • Terms and Conditions
    • Contact
  • Journals
    • All Journals
    • Oncology Letters
      • Oncology Letters
      • Information for Authors
      • Editorial Policies
      • Editorial Board
      • Aims and Scope
      • Abstracting and Indexing
      • Bibliographic Information
      • Archive
    • International Journal of Oncology
      • International Journal of Oncology
      • Information for Authors
      • Editorial Policies
      • Editorial Board
      • Aims and Scope
      • Abstracting and Indexing
      • Bibliographic Information
      • Archive
    • Molecular and Clinical Oncology
      • Molecular and Clinical Oncology
      • Information for Authors
      • Editorial Policies
      • Editorial Board
      • Aims and Scope
      • Abstracting and Indexing
      • Bibliographic Information
      • Archive
    • Experimental and Therapeutic Medicine
      • Experimental and Therapeutic Medicine
      • Information for Authors
      • Editorial Policies
      • Editorial Board
      • Aims and Scope
      • Abstracting and Indexing
      • Bibliographic Information
      • Archive
    • International Journal of Molecular Medicine
      • International Journal of Molecular Medicine
      • Information for Authors
      • Editorial Policies
      • Editorial Board
      • Aims and Scope
      • Abstracting and Indexing
      • Bibliographic Information
      • Archive
    • Biomedical Reports
      • Biomedical Reports
      • Information for Authors
      • Editorial Policies
      • Editorial Board
      • Aims and Scope
      • Abstracting and Indexing
      • Bibliographic Information
      • Archive
    • Oncology Reports
      • Oncology Reports
      • Information for Authors
      • Editorial Policies
      • Editorial Board
      • Aims and Scope
      • Abstracting and Indexing
      • Bibliographic Information
      • Archive
    • Molecular Medicine Reports
      • Molecular Medicine Reports
      • Information for Authors
      • Editorial Policies
      • Editorial Board
      • Aims and Scope
      • Abstracting and Indexing
      • Bibliographic Information
      • Archive
    • World Academy of Sciences Journal
      • World Academy of Sciences Journal
      • Information for Authors
      • Editorial Policies
      • Editorial Board
      • Aims and Scope
      • Abstracting and Indexing
      • Bibliographic Information
      • Archive
    • International Journal of Functional Nutrition
      • International Journal of Functional Nutrition
      • Information for Authors
      • Editorial Policies
      • Editorial Board
      • Aims and Scope
      • Abstracting and Indexing
      • Bibliographic Information
      • Archive
    • International Journal of Epigenetics
      • International Journal of Epigenetics
      • Information for Authors
      • Editorial Policies
      • Editorial Board
      • Aims and Scope
      • Abstracting and Indexing
      • Bibliographic Information
      • Archive
    • Medicine International
      • Medicine International
      • Information for Authors
      • Editorial Policies
      • Editorial Board
      • Aims and Scope
      • Abstracting and Indexing
      • Bibliographic Information
      • Archive
  • Articles
  • Information
    • Information for Authors
    • Information for Reviewers
    • Information for Librarians
    • Information for Advertisers
    • Conferences
  • Language Editing
Spandidos Publications Logo
  • About
    • About Spandidos
    • Aims and Scopes
    • Abstracting and Indexing
    • Editorial Policies
    • Reprints and Permissions
    • Job Opportunities
    • Terms and Conditions
    • Contact
  • Journals
    • All Journals
    • Biomedical Reports
      • Information for Authors
      • Editorial Policies
      • Editorial Board
      • Aims and Scope
      • Abstracting and Indexing
      • Bibliographic Information
      • Archive
    • Experimental and Therapeutic Medicine
      • Information for Authors
      • Editorial Policies
      • Editorial Board
      • Aims and Scope
      • Abstracting and Indexing
      • Bibliographic Information
      • Archive
    • International Journal of Epigenetics
      • Information for Authors
      • Editorial Policies
      • Editorial Board
      • Aims and Scope
      • Abstracting and Indexing
      • Bibliographic Information
      • Archive
    • International Journal of Functional Nutrition
      • Information for Authors
      • Editorial Policies
      • Editorial Board
      • Aims and Scope
      • Abstracting and Indexing
      • Bibliographic Information
      • Archive
    • International Journal of Molecular Medicine
      • Information for Authors
      • Editorial Policies
      • Editorial Board
      • Aims and Scope
      • Abstracting and Indexing
      • Bibliographic Information
      • Archive
    • International Journal of Oncology
      • Information for Authors
      • Editorial Policies
      • Editorial Board
      • Aims and Scope
      • Abstracting and Indexing
      • Bibliographic Information
      • Archive
    • Medicine International
      • Information for Authors
      • Editorial Policies
      • Editorial Board
      • Aims and Scope
      • Abstracting and Indexing
      • Bibliographic Information
      • Archive
    • Molecular and Clinical Oncology
      • Information for Authors
      • Editorial Policies
      • Editorial Board
      • Aims and Scope
      • Abstracting and Indexing
      • Bibliographic Information
      • Archive
    • Molecular Medicine Reports
      • Information for Authors
      • Editorial Policies
      • Editorial Board
      • Aims and Scope
      • Abstracting and Indexing
      • Bibliographic Information
      • Archive
    • Oncology Letters
      • Information for Authors
      • Editorial Policies
      • Editorial Board
      • Aims and Scope
      • Abstracting and Indexing
      • Bibliographic Information
      • Archive
    • Oncology Reports
      • Information for Authors
      • Editorial Policies
      • Editorial Board
      • Aims and Scope
      • Abstracting and Indexing
      • Bibliographic Information
      • Archive
    • World Academy of Sciences Journal
      • Information for Authors
      • Editorial Policies
      • Editorial Board
      • Aims and Scope
      • Abstracting and Indexing
      • Bibliographic Information
      • Archive
  • Articles
  • Information
    • For Authors
    • For Reviewers
    • For Librarians
    • For Advertisers
    • Conferences
  • Language Editing
Login Register Submit
  • This site uses cookies
  • You can change your cookie settings at any time by following the instructions in our Cookie Policy. To find out more, you may read our Privacy Policy.

    I agree
Search articles by DOI, keyword, author or affiliation
Search
Advanced Search
presentation
International Journal of Oncology
Join Editorial Board Propose a Special Issue
Print ISSN: 1019-6439 Online ISSN: 1791-2423
Journal Cover
April-2021 Volume 58 Issue 4

Full Size Image

Cover Legend PDF

Sign up for eToc alerts
Recommend to Library

Journals

International Journal of Molecular Medicine

International Journal of Molecular Medicine

International Journal of Molecular Medicine is an international journal devoted to molecular mechanisms of human disease.

International Journal of Oncology

International Journal of Oncology

International Journal of Oncology is an international journal devoted to oncology research and cancer treatment.

Molecular Medicine Reports

Molecular Medicine Reports

Covers molecular medicine topics such as pharmacology, pathology, genetics, neuroscience, infectious diseases, molecular cardiology, and molecular surgery.

Oncology Reports

Oncology Reports

Oncology Reports is an international journal devoted to fundamental and applied research in Oncology.

Experimental and Therapeutic Medicine

Experimental and Therapeutic Medicine

Experimental and Therapeutic Medicine is an international journal devoted to laboratory and clinical medicine.

Oncology Letters

Oncology Letters

Oncology Letters is an international journal devoted to Experimental and Clinical Oncology.

Biomedical Reports

Biomedical Reports

Explores a wide range of biological and medical fields, including pharmacology, genetics, microbiology, neuroscience, and molecular cardiology.

Molecular and Clinical Oncology

Molecular and Clinical Oncology

International journal addressing all aspects of oncology research, from tumorigenesis and oncogenes to chemotherapy and metastasis.

World Academy of Sciences Journal

World Academy of Sciences Journal

Multidisciplinary open-access journal spanning biochemistry, genetics, neuroscience, environmental health, and synthetic biology.

International Journal of Functional Nutrition

International Journal of Functional Nutrition

Open-access journal combining biochemistry, pharmacology, immunology, and genetics to advance health through functional nutrition.

International Journal of Epigenetics

International Journal of Epigenetics

Publishes open-access research on using epigenetics to advance understanding and treatment of human disease.

Medicine International

Medicine International

An International Open Access Journal Devoted to General Medicine.

Journal Cover
April-2021 Volume 58 Issue 4

Full Size Image

Cover Legend PDF

Sign up for eToc alerts
Recommend to Library

  • Article
  • Citations
    • Cite This Article
    • Download Citation
    • Create Citation Alert
    • Remove Citation Alert
    • Cited By
  • Similar Articles
    • Related Articles (in Spandidos Publications)
    • Similar Articles (Google Scholar)
    • Similar Articles (PubMed)
  • Download PDF
  • Download XML
  • View XML
Article Open Access

Guanosine monophosphate synthase upregulation mediates cervical cancer progression by inhibiting the apoptosis of cervical cancer cells via the Stat3/P53 pathway

  • Authors:
    • Juan Wang
    • Yuhong Wu
    • Yan Li
    • Yamei Wang
    • Fangrong Shen
    • Jinhua Zhou
    • Youguo Chen
  • View Affiliations / Copyright

    Affiliations: Department of Gynecology and Obstetrics, The First Affiliated Hospital of Soochow University, Suzhou, Jiangsu 215006, P.R. China, Department of Gynecology and Obstetrics, The First People's Hospital of Yancheng, Yancheng, Jiangsu 224000, P.R. China
    Copyright: © Wang et al. This is an open access article distributed under the terms of Creative Commons Attribution License.
  • Article Number: 3
    |
    Published online on: February 4, 2021
       https://doi.org/10.3892/ijo.2021.5183
  • Expand metrics +
Metrics: Total Views: 0 (Spandidos Publications: | PMC Statistics: )
Metrics: Total PDF Downloads: 0 (Spandidos Publications: | PMC Statistics: )
Cited By (CrossRef): 0 citations Loading Articles...

This article is mentioned in:



Abstract

Guanosine monophosphate synthase (GMPS) participates in chromatin and gene regulation in multiple types of organisms, and is highly expressed in a variety of human malignancies. The purpose of the present study was to explore the expression of GMPS and its role in cervical cancer (CC), and to provide ideas for improving the clinical efficacy of CC treatment. In the present study, immunohistochemistry, reverse transcription‑quantitative PCR analysis, Cell Counting Kit‑8 assay, 5‑ethynyl‑2'‑deoxyuridine assay, flow cytometry, western blotting and immunofluorescence assays were conducted to detect the expression of GMPS in normal cervical tissues, CC tissues, para‑cancerous tissues and CC cell lines. Moreover, the present study detected the effect of GMPS knockdown on CC cell proliferation, clonal formation ability, aging and apoptosis, as well as on the expression levels of apoptosis‑related proteins in tumor cells. The present results demonstrated that the expression level of GMPS in CC was significantly higher compared with that of adjacent tissues; the expression rate of GMPS in CC was 57.36%. GMPS expression was found to successively and gradually increase from that in normal cervical tissues, to that in cervical intraepithelial neoplasia and CC tissues. The abnormal expression of GMPS was positively associated with the degree of CC differentiation and the depth of early invasion. Small interfering (si)RNA knockdown of GMPS inhibited proliferation and colony formation, and promoted aging and apoptosis of CC cells. Furthermore, subcutaneous injection of GMPS‑knockdown tumor cells in nude mice resulted in a decrease in the proliferative ability of the tumor. The animal experimental results showed that the tumor growth rate of the short hairpin (sh)RNA‑GMPS group was significantly slower than that of the HeLa sh‑negative control group. It was identified that GMPS may inhibit CC cell senescence and apoptosis via the Stat3/P53 molecular pathway. Collectively, the present results suggested that GMPS may be a marker of unfavorable prognosis of CC, and it may also be a potential therapeutic target for CC.

Introduction

Cervical cancer (CC) is one of the most common malignant types of tumors in the female reproductive system, and poses a major threat to the physical and mental health of women (1). According to the World Health Organization, there are ~530,000 new cases of CC each year, with an annual number of CC fatalities of ~26,000, 90% of which are from devel- oping countries (2,3). The 5-year survival rate for early-stage CC is 91.5%, while for patients with advanced-stage CC it is only 16.5% (4,5). The main treatments for advanced CC include radiation therapy and chemotherapy (6). Moreover, progress has been achieved in understanding the molecular mechanism in CC and novel therapeutic strategies are emerging. For instance, targeting therapeutic molecules enhances the sensitivity of CC to radiotherapy and chemotherapy (7).

The guanosine monophosphate synthase (GMPS) gene is located on chromosome 3q24, GMPS is involved in the guanine nucleotide synthesis process and converts xanthine 5′-monophosphate to guanine monophosphate (8). In addition to its classic functions in GMP synthesis, GMPS has also been reported to be involved in chromatin and gene regulation in fruit flies. It has been found that GMPS/ubiquitin-specific protease 7 binds to ecdysone-regulated loci and mutants displays severe misregulation of ecdysone target genes (9,10). GMPS is upregulated in numerous malignant tumors, such as lung squamous cell carcinoma, ovarian serous cystadenocarcinoma and head and neck squamous cell carcinoma (11-13). A previous study revealed that GMPS participates in radiotherapy resistance and plays a role in inducing cell apoptosis of nasopharyngeal carcinoma (12). It has been reported that the expression of GMPS strongly affects the invasive capacity of melanoma cells and ultimately tumor growth, and angustmycin A, a nucleoside-analog inhibitor of GMPS produced by Streptomyces hygroscopicus efficiently suppresses melanoma cell invasion in vitro and tumorigenicity in immunocompromised mice (14).

To the best of our knowledge, there have been no studies reporting the biological role of GMPS in CC. Therefore, the present study aimed to investigate the expression of GMPS in CC and to elucidate its effects on the proliferation, aging and apoptosis of CC cells.

Materials and methods

Subjects

The enrolled subjects included patients with cervical intraepithelial neoplasia (CIN) and CC. Patients were diagnosed and treated at the Department of Gynecology of The First Affiliated Hospital of Soochow University (Suzhou, China) between January 2019 and June 2020. In this study, patients with other malignant tumors or history of treatment for other malignant tumors were excluded. The clinical and pathological data were collected. Patients with other benign tumors who underwent total hysterectomy were assigned as controls. The cervical pathological diagnosis was normal in the controls. Written informed consent was obtained from all patients, and the study was approved by the Ethics Committee of The First Affiliated Hospital of Soochow University (approval no. 2020LS265).

Bioinformatics analysis

GMPS gene expression was analyzed using microarray gene expression data from the Oncomine database (http://www.oncomine.org). Based on the Multi-cancer Statistics by Pyeon et al (15), Cervix Statistics by Biewenga et al (16), Cervix 2 Statistics by Scotto et al (17) and Cervix Statistics by Zhai et al (18), the four datasets were evaluated via bioinformatics analysis. The differential expression of GMPS was determined between CC, which was obtained from the database by defining the type of cancer as CC, and normal cervical tissues. The data type was 'mRNA', and the type of analysis was based on filtering results of cancer vs. normal cervix. The Oncomine algorithm was selected for comparative statistical analysis.

Immunohistochemistry (IHC)

The specimen was fixed with 10% formalin at room temperature for 24 h, dehydrated using gradient ethanol and embedded into paraffin blocks. Paraffin-embedded specimens were cut on a microtome at a thickness of 4 μm and baked in an oven at 60°C for 30 min. After the tissue sections were routinely dewaxed and rehydrated, the sections were washed with PBS solution. The sections were immersed in 0.01 M citrate buffer solution (pH 6.0). Following incubation for 3 min, sections were removed and cooled. Endogenous peroxidase activity was blocked by adding one drop of peroxidase blocking agent, and sections were washed again with PBS solution. Subsequently, appropriately diluted GMPS antibody (anti-GMP synthase antibody-C-terminal; cat. no. ab135538; 1:100; Abcam) was added at ~50 μl. The specimens were incubated overnight in a wet box at 4°C in a refrigerator. Sections were removed the next day, washed with PBS and incubated with 50 μl secondary antibody reagent (cat. no. GK600711; 1:100; Shanghai South Gene Technology Co., Ltd.). Sections were washed with PBS, stained with brown glucose oxidase-DAB and then incubated with hematoxylin solution. Following dehydration with anhydrous ethanol, the slide was sealed with neutral resin. All these procedures were conducted at room temperature for 30 min. The slides were observed under a light microscope. The IHC results were interpreted by combining the staining intensity of the positive reaction cells and the staining area.

Cellular staining intensity and cell staining area were independently assessed by two pathologists, without prior knowledge of patient information. The positive reaction cells were defined as those with brown-yellow cytoplasmic staining. According to the intensity, staining was defined as: i) Negative (0); ii) mild positive (1); iii) intermediate positive (2); and iv) strong positive (3). According to the percentage of positive cells, scoring was as follows: i) <5% (0); ii) 5-25% (1); iii) 26-50% (2); iv) 51-75% (3); and v) >75% (4). Under low magnification, five fields of view were randomly selected to determine the results. The overall score was comprehensively evaluated using the staining range and intensity. Counting cells required a clear structure, good positioning and a light background. When the staining was heterogeneous, sections were independently scored and the results were comprehensively evaluated. For example, a specimen containing 75% of tumor cells with moderate intensity staining (total score: 3×2=6), with the remaining 25% of tumor cells exhibiting mild intensity staining (total score: 1×1=1), the final score would be 7 (6+1=7). The staining index (0-12) was determined from the staining intensity score and the stained area score. Scores in the range of 0-7 were defined as low expression, and 8-12 as high expression.

Cell lines and small interfering (si)RNA

Human CC cell lines (HeLa, SiHa, CaSki and C33A) were purchased from The Cell Bank of Type Culture Collection of The Chinese Academy of Sciences. SiHa, C33A and CaSki cells were cultured with RPMI-1640 medium (HyClone; Cytiva) containing 10% FBS (Biosera) and 1% penicillin-streptomycin (Beyotime Institute of Biotechnology). HeLa cells were cultured with 10% FBS and 1% penicillin-streptomycin in DMEM (HyClone; Cytiva). HeLa, SiHa, CaSki and C33A cells grown on a 6-well plate (30-50% confluence) were transfected with siRNA (100 nM per well) using Lipofectamine® 3000 (Invitrogen; Thermo Fisher Scientific, Inc.) according to the manufacturer's protocols. Transfected cells were incubated at 37°C and 5% CO2 for 2-4 days for subsequent experiments. The chemically synthesized GMPS specific double-stranded siRNA targeting sequences were as follows: Control (Ctrl) siRNA sense, 5′-UGGUUUACAUGUCGACUAATT-3′ and antisense, 5′-UUAGUCGACAUGUAAACCATT-3′; siRNA#1 sense, 5′-GCAUGUGUCACAACGUUAACA-3′ and antisense, 5′-UUAACGUUGUGACACAUGCGA-3′; siRNA#2 sense, 5′-CGAAUUAUGUAUGACUUAACA-3′ and antisense, 5′-UUAAGUCAUACAUAAUUCGAG-3′; and siRNA#3 sense, 5′-UGGAGAUAGUGUAGACAAAGU-3′ and antisense, 5′-UUUGUCUACACUAUCUCCAUG-3′. The siRNAs were synthesized by Shanghai Integrated Biotech Solutions Co., Ltd.

Western blotting

Total protein was extracted from the cells with RIPA lysis buffer (Beyotime Institute of Biotechnology) after transfection for 72 h and the concentration of the protein was determined with a Pierce™ BCA Protein assay kit (Peirce; Thermo Fisher Scientific, Inc.). Protein samples (15-30 μg/lane) were separated via 10% SDS-PAGE, and then separated proteins were transferred to PVDF membranes (EMD Millipore). The membranes were blocked with 5% BSA (Guangzhou Saiguo Biotech Co., Ltd.) for 1 h at room temperature. Subsequently, primary antibodies were added and incubated overnight at 4°C. Following washes with TBS with 0.05% Tween-20, the membranes were incubated with a secondary antibody [anti-mouse (cat. no. A0216) and anti-rabbit (cat. no. A0208) IgG (H+L) antibodies; 1:1,000; Beyotime Institute of Biotechnology] for 1 h at room temperature. Protein bands were visualized using an ECL kit (Shanghai Yeasen Biotechnology Co., Ltd.). The following primary antibodies were used: Anti-GMPS (1:1,000; cat. no. 14602; Cell Signaling Technology, Inc.), anti-P53 (1:1,000; cat. no. 2527; Cell Signaling Technology, Inc.), anti-phosphorylated (p)-P53 (1:1,000; cat. no. 2521; Cell Signaling Technology, Inc.), anti-Stat3 (1:1,000; cat. no. 9139; Cell Signaling Technology, Inc.), anti-p-Stat3 (1:1,000; cat. no. 9145; Cell Signaling Technology, Inc.) and anti-GAPDH (1:2,000; cat. no. 97166; Cell Signaling Technology, Inc.).

Reverse transcription-quantitative (RT-q)PCR analysis

Tissue samples and total RNA from CC cell lines transfected for 48 h were extracted with TRIzol (Invitrogen; Thermo Fisher Scientific, Inc.) and reverse transcription was performed using PrimeScript™ RT Reagent Kit with gDNA Eraser (cat. no. RR047A; Takara Bio, Inc.) according to the manufacturer's protocol. RT-qPCR was performed with SYBR-Green reagent (Takara Bio, Inc.). The expression levels of GMPS in CC tissues, paired adjacent cancer tissues and four CC cell lines were analyzed using the 2−ΔΔCq method (19). β-actin was used as an internal reference. The reverse-transcribed cDNA was used as a template. The primer sequences used were as follows: GMPS forward, 5′-ATGGCTCTGTGCAACGGAG-3′ and reverse, 5′-CCTCACTCTTCGGTCTATGACT-3′; and β-actin forward, 5′-TGACGTGGACATCCGCAAAG-3′ and reverse, 5′-CTGGAAGGTGGACAGCGAGG-3′. The thermocycling conditions were as follows: Initial denaturation at 95°C for 30 sec, followed by 40 cycles of denaturation at 95°C for 5 sec and annealing at 60°C for 30 sec. Analysis of the dissolution stage curve was performed under the following conditions: 95°C for 15 sec, 60°C for 1 min, 95°C for 30 sec and 60°C for 15 sec.

Cell Counting Kit-8 (CCK-8) assay

There were three groups in this CC cell line experiment: i) Ctrl, siRNA negative control; ii) siRNA#1 transfection; and iii) siRNA#2 transfection. In total, three repeat wells were used in each group. Cells were incubated for 1 h with CCK-8 (New Cell & Molecular Biotech Co., Ltd.). The absorbance at 450 nm was detected with a microplate reader at 24, 48, 72, 96 and 120 h after transfection. The cell growth curve was created after zeroing the blank control group.

5-Ethynyl-2′-deoxyuridine (EdU) assay for cell proliferation

There were two groups in this CC cell line experiment: i) Ctrl, siRNA negative control; and ii) siRNA#1 transfection. In total, three repeat wells were used in each group. At 72 h after cell transfection, 500 μl EdU medium (50 μM; Beyotime Institute of Biotechnology) was added to each well and cells were incubated for 2 h. Then, the cells were fixed with 4% paraformaldehyde for 15 min at room temperature and permeated. A total of 200 μl Click working solution was added to each well and incubated for 30 min. Cell nuclei were stained with Hoechst for 10 min at room temperature, and imaged with a fluorescence microscope (magnification, ×100).

Clone formation assay to assess cell proliferation

There were three experimental groups of CC cell lines for this assay: i) Ctrl, siRNA negative control; ii) siRNA#1 transfection; and iii) siRNA#1 transfection combined with cisplatin (3 μg/ml; Qilu Pharmaceutical Co., Ltd.). At 48 h after transfection, 500 cells per well were added; three wells were used in each group. The cells were stained with crystal violet solution for 30 min and observed under an inverted microscope (CKX31SF; Olympus Corporation) at ×100 magnification 7-10 days later. The cell clones with >50 cells were counted as one monoclone, and the mean number of clones on the plate was used to calculate the cell clone-forming ability.

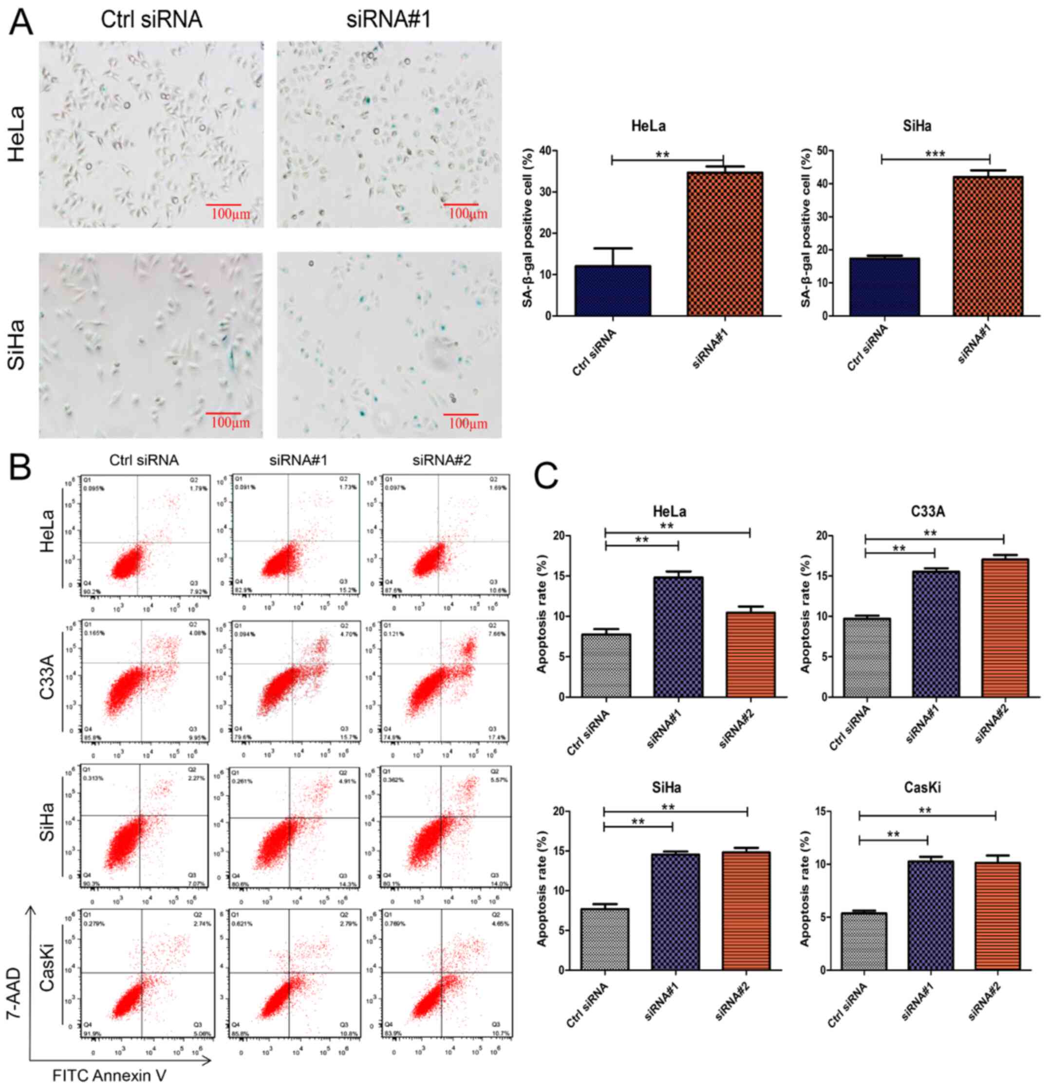
Flow cytometry for analysis of apoptosis

There were three experimental groups of CC cell lines for this analysis: i) Ctrl, siRNA negative control; ii) siRNA#1 transfection; and iii) siRNA#2 transfection. HeLa, C33A, SiHa and CaSki cells in the logarithmic growth phase were collected and added to 6-well plates, and then transfected with siRNA at 30-50% confluence. Cells were digested and the transient transfection was terminated after 72 h to create a single-cell suspension. Cells were centrifuged at 500 × g for 5 min, and washed twice with PBS. Then, 100 μl Annexin V-FITC binding solution (BD Biosciences) was added to re-suspend the cells. After adding 5 μl PE-Annexin V and 5 μl 7-AAD staining solution, cells were incubated at room temperature for 15 min in the dark. Then, 400 μl Annexin V-FITC was added and the cells were detected with a FC 500 flow cytometer (Beckman Coulter, Inc.). The results were analyzed using FlowJo v10 software (FlowJo LLC) to create a scatter plot. The living cells were on the lower left quadrant (FITC-/7-AAD-), early apoptotic cells on the lower right quadrant and late apoptotic and dead cells on the upper right quadrant.

β-galactosidase staining for cell senescence

HeLa and SiHa cells were selected for β-galactosidase staining. Cells were divided into two groups: i) Ctrl, siRNA negative control; and ii) siRNA#1 transfection. A cell senescence β-galactosidase staining kit (Jiangsu Biyuntian Biotechnology Research Institute) was used for staining and fixing. Cells were cultured in a 6-well plate and transfected at 30-50% confluence. Each group of cells was collected, washed once with PBS, incubated with β-galactosidase staining fixative and fixed at room temperature for 15 min. After aspirating the fixative, washing with PBS three times and adding 1 ml staining solution to each well, the cells were incubated at 37°C overnight. The results were observed and images were captured under an inverted microscope (magnification, ×100).

Immunofluorescence staining

There were two experimental groups of HeLa and SiHa cells in this part of the study: i) Ctrl, siRNA negative control; and ii) siRNA#1 transfection. CC cells were seeded at a density of 5×104/well in a 24-well cell plate with small glass slides. Cells were transfected with siRNA for 48 h, according to their experimental groups. Cells were washed three times with pre-chilled PBS and fixed with paraformaldehyde (4%) for 15 min at room temperature. Cells were washed twice with ice-cold PBS, incubated with 0.5% Triton for 10 min, washed twice with PBS and blocked with 5% BSA (Guangzhou Saiguo Biotech Co., Ltd.) in PBS at room temperature for 1 h. Cells were removed from the small round glass and inverted onto the parafilm, which was coated with the primary antibodies (1:100; cat. nos. 2521 and 9145; Cell Signaling Technology, Inc.). After incubation overnight at 4°C, the slide was removed and placed in a 12-well plate. After being washed with PBS, the small round glass was removed and the plate was incubated with a secondary antibody (cat. no. A0423; 1:500; Beyotime Institute of Biotechnology) at room temperature for 1 h. The washing steps were the same as aforementioned. The nuclei were stained with DAPI solution in the dark for 30 min. Under the same condition in the dark, the small round glass slide was inverted, placed on a glass slide and an anti-fluorescent quencher was added dropwise. The slides were observed and imaged using a fluorescence microscope (magnification, ×200).

Animal experiments

A total of 12 female athymic BALB/c nude mice (age, 4-5 weeks; weight, 16-18 g) were obtained from the Model Animal Research Center of Soochow University (Suzhou, China). The mice were housed in specific pathogen-free barrier facilities in a temperature-controlled room (24°C) with a 12 h light/dark cycle and 35-40% relative humidity, and were permitted free access to food and drinking water. The body weight of each mouse was measured every 2 days. The mice were humanely sacrificed via cervical dislocation at the study endpoint. All experiments were performed in accordance with the Guide for the Care and Use of Laboratory Animals (NIH publication 80-23, revised 1996) (20), with the approval of the Ethics Committee of Soochow University (approval no. SUDA20201027A01).

To obtain stable cell lines, lentivirus supernatant of sh-GMPS and sh-control (GeneChem, Inc.) were added to HeLa cells at MOI 10, according to the manufacturer's instructions, and incubated at 37°C and 5% CO2 for 48 h, followed by screening with 4 μg/ml puromycin for 2 weeks. Control HeLa cells and GMPS-knockdown HeLa cells (2×106 cells) were suspended in 100 μl PBS media and were subcutaneously inoculated into the flanks of the mice. There were six mice in each group (control and sh-GMPS). Mice were monitored every 2 days for tumor growth, and tumor size was measured using a caliper. The tumor volume was calculated using the modified ellipsoid formula: Volume=1/2 × (length × width2). After 5 weeks, the mice were sacrificed and tumor weight was measured. The maximum volume of the tumors was 1.17 cm3, and the maximum diameter of the tumors was 1.21 cm. A section of each tumor tissue was fixed in 10% formalin at room temperature for 24 h, and used for IHC. The remaining tumor tissues were used for protein and mRNA expression analyses, and the experiment methods were the same as above.

Statistical analysis

The data are presented as the mean ± standard deviation. The clinical data are presented as percentages and statistical analysis was performed using Pearson Chi-square and Fisher's exact probability method. Each experiment was repeated ≥3 times independently. The χ2 segmentation method or Fisher's exact probability method was used to further compare the two sample frequencies. The differences between two groups were examined using an unpaired Student's t-test and a one-way analysis of variance for normally distributed data, and using the Mann-Whitney U test for non-normally distributed data. SNK and Dunnett's post hoc tests were performed following ANOVA. P<0.05 (two-sided) was considered to indicate a statistically significant difference. All data analysis was performed using SPSS 22.0 software (IBM Corp.).

Results

Clinical characteristics of the patients

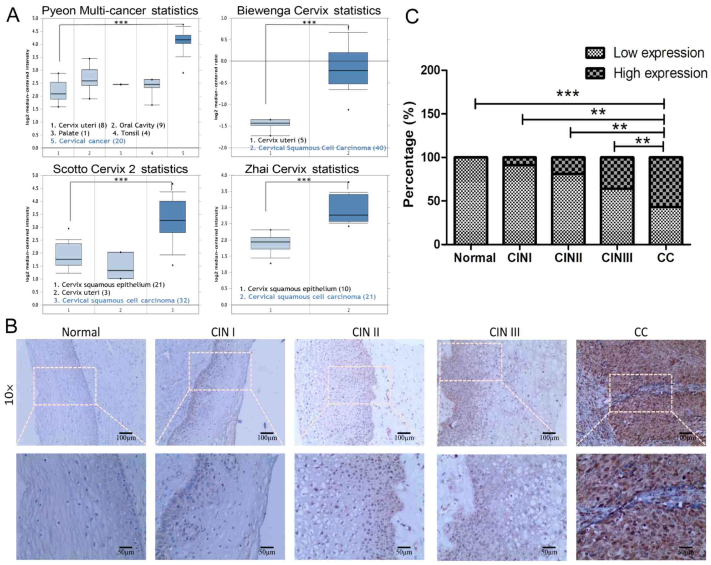
The median age of the patients was 51 years (age range, 25-76 years). There were 20 cases of normal cervical tissues, 11 cases with Grade CIN I, 16 cases with Grade CIN II, 22 cases with Grade CIN III and 129 cases with CC. A total of 198 patient specimens were collected in this study (among which, paired cancer and adjacent tissues were obtained from 32 cases). The histopathological types of CC included squamous cell carcinoma (n=88), adenocarcinoma (n=31), adenosquamous carcinoma (n=6) and other special types (n=4). Clinical staging of CC was based on International Federation of Gynecology and Obstetrics (FIGO 2014) staging criteria (21). There were 101 cases of early-stage CC (stage Ia n=8, stage Ib1 n=37, stage Ib2 n=29 and stage IIa n=27). In total, 28 cases were at an advanced stage (5 cases of stage IIb, 15 cases of stage III and 8 cases of stage IV) (Tables I and II).

Table I

GMPS expression as determined via immunohistochemistry increased with the cervical histological grading.

Table I

GMPS expression as determined via immunohistochemistry increased with the cervical histological grading.

Histopathological diagnosisnGMPS expression, % (n)
P-value
LowHigh
Normal2020 (100.00)0 (0.00)P<0.001
CINI1110 (90.91)1 (9.09)
CINII1613 (81.25)3 (18.75)
CINIII2214 (63.64)8 (36.36)
CC12955 (42.64)74 (57.36)

[i] GMPS, guanosine monophosphate synthase; CC, cervical cancer; CIN, cervical intraepithelial neoplasia.

Table II

Association between GMPS expression, assessed by immunohistochemistry, and clinicopathological parameters in patients with cervical cancer.

Table II

Association between GMPS expression, assessed by immunohistochemistry, and clinicopathological parameters in patients with cervical cancer.

Clinical parametersnGMPS expression, % (n)
P-value
LowHigh
Age, years1.0000
 ≤507030 (42.86)40 (57.14)
 >505925 (42.37)34 (57.63)
Serum SCCA0.1711
 ≤57225 (34.72)47 (65.28)
 >54425 (56.82)19 (43.18)
 Unknown135 (38.46)8 (61.54)
FIGO staging0.0661
 Ia86 (75.00)2 (25.00)
 Ib13722 (59.46)15 (40.54)
 Ib2297 (24.14)22 (75.86)
 IIa279 (33.33)18 (66.67)
 IIb52 (40.00)3 (60.00)
 III156 (40.00)9 (60.00)
 IV83 (37.50)5 (62.50)
Pathological type0.7029
 Squamous cell carcinoma8838 (43.18)50 (56.82)
 Adenocarcinoma3112 (38.71)19 (61.29)
 Adenosquamous carcinoma62 (33.33)4 (66.67)
 Others43 (75.00)1 (25.00)
Early tumor metastasis
 Stage Ib Yes3115 (48.39)16 (51.61)0.6202
 Stage Ib No3514 (40.00)21 (60.00)
 Stage IIa Yes115 (45.45)6 (54.55)0.4105
 Stage IIa No164 (25.00)12 (75.00)
Tumor differentiation<0.0001a
 Low-to-medium8625 (29.07)61 (70.93)
 High4330 (69.77)13 (30.23)
Early infiltration depth
 Stage Ib deep muscular layer287 (25.00)21 (75.00)0.0118a
 Stage Ib superficial layer3822 (57.89)16 (42.11)
 Stage IIa deep muscular layer195 (26.32)14 (73.68)0.1972
 Stage IIa superficial layer84 (50.00)4 (50.00)

a P<0.05. GMPS, guanine monophosphate synthase; SCCA, squamous cell carcinoma antigen; FIGO staging, International Federation of Gynecology and Obstetrics.

Bioinformatics analysis of the abnormal expression of GMPS in CC

In order to elucidate the association between GMPS and CC, the differential expression of GMPS mRNA in CC tissue and normal cervical tissue was determined by analyzing the Oncomine microarray gene expression dataset. The results demonstrated that the expression of GMPS in CC tissues was significantly higher compared with that in the corresponding normal cervical tissues (Fig. 1A).

Figure 1

GMPS expression gradually increases from normal cervical to CIN to CC tissues. (A) GMPS was differentially expressed in the human CC expression profile database. By performing bioinformatics analysis of four datasets, it was found that the expression level of GMPS mRNA in CC tissues was significantly higher compared with that in corresponding normal cervical tissues. (B) GMPS expression in CIN and CC. (C) Proportion of high GMPS expression gradually increased with the progress of CC. **P<0.005, ***P<0.001. CC, cervical cancer; GMPS, guanosine monophosphate synthase; CIN, cervical intraepithelial neoplasia.

GMPS expression gradually increases from normal cervical to CIN to CC tissues

To verify the abnormal expression of the GMPS gene during the progression of CC, IHC experiments were conducted in normal cervical, CIN I, CIN II, CIN III and CC tissues. During the progression through different stages of cancer, the expression rate of GMPS exhibited a significant increasing trend (Table I; Fig. 1B and C). Among them, the high expression rate was 0.00% (0/10), 9.09% (1/11), 18.75% (3/16), 36.36% (8/22) and 57.36% (74/129) in normal cervical, CIN I, CIN II, CIN III and CC tissues, respectively.

In CC, there were 88 cases of squamous cell carcinoma, 31 cases of adenocarcinoma, 6 cases of adenosquamous carcinoma and 4 cases of other special types. The IHC results demonstrated that the high GMPS expression rate was 57.36% (74/129) in the CC cases (Table II; Fig. 2A and B).

Figure 2

GMPS is expressed at a higher level in CC. (A) Immunohistochemistry results were interpreted by combining the staining intensity of positive reaction cells and the staining area (0-12 scores). The intensity of cell staining could be divided into negative (0 scores), mild positive (1 score), medium positive (2 scores) and strong positive (3 scores). The number of positive cells was <5% (0 scores), 5-25% (1 score), 26-50% (2 scores), 51-75% (3 scores) or >75% (4 scores). The total score was the product of the staining intensity plus the stained area score. The scores 0-7 were deemed as low expression of GMPS, and scores 8-12 were deemed as high expression of GMPS. (B) The high expression rate of GMPS in CC was 57.36%. CC, cervical cancer; GMPS, guanosine monophosphate synthase.

GMPS expression in CC tissues is significantly higher compared with that in adjacent tissues

IHC results revealed that, in 32 cases of paired cancer and adjacent tissues, the expression rate of GMPS in cancer tissues was significantly higher compared with that in adjacent tissues. In 10 cases of cervical adenocarcinoma tissues, the high expression rate of GMPS was 50.00% (5/10) in adenocarcinoma tissue. There were 22 cases of cervical squamous cell carcinoma. The high expression rate of GMPS was 59.09% (13/22) in squamous cell carcinoma tissues, while GMPS expression was not detected in adjacent tissues (Fig. 3A and B). RT-qPCR analysis was used to detect mRNA in 32 cases. The results indicated that the mean expression level of GMPS mRNA in CC tissues was significantly higher compared with that in matched para-cancerous tissues (Fig. 3C).

Figure 3

Expression levels of GMPS in CC is significantly higher than that in adjacent tissues. (A) Immunohistochemistry findings of cervical squamous cell carcinoma vs. adjacent cancerous tissues, and cervical adenocarcinoma vs. adjacent cancerous tissues. (B) Immunohistochemistry results demonstrated that the positive expression of GMPS in cancer tissues was significantly higher compared with that in adjacent tissues. (C) In 32 cases of cancer and adjacent tissues, reverse transcription-quantitative PCR results identified that the average expression level of GMPS mRNA in CC tissues was significantly higher compared with that in matched adjacent cancer tissues. **P<0.005, ***P<0.001. GMPS, guanosine monophosphate synthase; CC, cervical cancer.

Association between abnormal expression of GMPS and clinicopathological characteristics

A total of 129 CC tissue specimens were collected. Among them, the high expression rate of GMPS was 70.93% (61/86) in patients with low-to-medium differentiation of cancer cells, and 30.23% (13/43) in patients with high differentiation of cancer cells. The results demonstrated that, compared with the high differentiation of cancer cells, the expression rate of GMPS was increased in the group with low-to- medium differentiation of cancer cells (Table II; Fig. 4A).

Figure 4

Association between abnormal expression of GMPS and clinicopathological characteristics. (A) Compared with highly differentiated CC, the expression rate of GMPS was higher in patients with low-to-medium differentiation of CC. (B) In stage Ib, compared with that in tumors with superficial muscle invasion, the high expression rate of GMPS was increased in tumor invasion of deep muscle. (C-E) GMPS was expressed in all four CC cell lines SiHa, HeLa, C33A and CaSki, especially in HeLa and SiHa cells. *P<0.05, ***P<0.001. CC, cervical cancer; GMPS, guanosine monophosphate synthase.

In total, 66 patients had CC stage Ib. According to postoperative pathology, 28 patients had deep myometrial invasion (tumor invasion of >1/2 the thickness of the myometrium), and 38 patients had superficial myometrial invasion (myometrium invasion ≤1/2 of the total thickness). The findings indicated that, for stage Ib disease, the high expression rate of GMPS was increased in patients with tumors invading deep into the myometrium compared with those with superficial myometrial invasion (Table II; Fig. 4B).

GMPS expression in CC cell lines

Western blotting and RT-qPCR analysis were performed to evaluate the expression of GMPS in the four CC cell lines (SiHa, HeLa, C33A and CaSki; Fig. 4C). GMPS was variably expressed in the four CC cell lines. GMPS protein and mRNA expression levels were markedly higher in SiHa and HeLa cells in comparison with C33A and CaSki cells (Fig. 4D and E).

Effect of GMPS knockdown on the proliferation and colony formation of CC cells

HeLa, SiHa, C33A and CaSki cells were transfected with Ctrl siRNA, siRNA#1 and siRNA#2. The results suggested that, compared with the Ctrl group, the cells in the GMPS siRNA knockdown group grew slowly at 0-5 days (Fig. 5A-C). The CC cells HeLa and SiHa were transfected with Ctrl siRNA, siRNA#1, and siRNA#1 combined with cisplatin. The results of the clone formation experiments indicated that GMPS knockdown could significantly decrease the colony-forming ability of the two CC cell lines, the group of siRNA#1 combined with cisplatin was the most obviously decreased compared with the Ctrl siRNA group (Fig. 6A and B).

Figure 5

Effect of GMPS knockdown on the proliferation of CC cells. (A) 5-Ethynyl-2′-deoxyuridine and (B) Cell Counting Kit-8 assays were used to detect the proliferation of CC cells (SiHa, HeLa, C33A and CaSki). The results demonstrated that, compared with the control group, cells in the GMPS siRNA knockdown group grew slowly. (C) In four CC cell lines, the expression of GMPS in the siRNA knockdown group was notably lower than that in the control group. CC, cervical cancer; GMPS, guanosine monophosphate synthase; siRNA, small inferring RNA; Ctrl, control.

Figure 6

Effect of GMPS knockdown on the colony formation of CC cells. (A and B) HeLa and SiHa cells were transfected with Ctrl siRNA, siRNA#1 and siRNA#1 combined with cisplatin (3 μg/ml). The results demonstrated that GMPS knockdown could inhibit the clone formation ability in CC cells. ***P<0.001. CC, cervical cancer; GMPS, guanosine monophosphate synthase; siRNA, small inferring RNA; Ctrl, control.

Effect of GMPS knockdown on the senescence and apoptosis of CC cells

HeLa and SiHa cells were transfected with Ctrl siRNA and siRNA#1. The senescence of the cells in each group was observed, and it was found that GMPS knockdown could induce the senescence of HeLa and SiHa cells (Fig. 7A).

Figure 7

Effect of GMPS knockdown on the senescence and apoptosis of CC cells. (A) GMPS knockdown could induce the aging of CC HeLa and SiHa cells. (B and C) Transfection of GMPS siRNA specifically knocked down GMPS expression in CC cells, and flow cytometry results indicated that this increased the proportion of apoptotic cells. **P<0.005, ***P<0.001. GMPS, guanosine monophosphate synthase; siRNA, small inferring RNA; CC, cervical cancer; Ctrl, control.

HeLa, SiHa, C33A and CaSki cells were transfected with Ctrl siRNA, siRNA#1 and siRNA#2. After 72 h of transfection, cells were detected via flow cytometry to analyze the effects of GMPS knockdown on CC cell apoptosis. Transfection with GMPS siRNA specifically knocked down the expression of GMPS in CC cells. Flow cytometry experiments demonstrated that knockdown of GMPS could increase the proportion of apoptotic cells (Fig. 7B and C). These findings indicated that GMPS knockdown facilitated apoptosis, and that GMPS may enhance the malignant phenotype of tumors via the apoptotic pathway.

Knockdown of GMPS plays a tumor-suppressive role in CC

In the animal experiments, female nude mice were subcutaneously inoculated with HeLa (low GMPS expressing cell strain) cells transfected with short hairpin RNA (sh)-GMPS and HeLa sh-NC cells. The experimental results demonstrated that the tumor growth rate of the sh-GMPS group was significantly slower compared with that of the HeLa sh-NC group (Fig. 8A-C). GMPS was highly expressed in tumors of the sh-NC group, but its expression was low in tumors of the sh-GMPS group (Fig. 8D). Therefore, it was suggested that knockdown of GMPS exerted a tumor-suppressive effect on CC. In summary, knockdown of GMPS could suppress cancer growth rate in vitro and in vivo.

Figure 8

Knockdown of GMPS plays a tumor-suppressive role in cervical cancer. (A) Female nude mice (BALB/c nude mice) were injected subcutaneously with HeLa control cells (sh-NC) (upper panel) and GMPS knockdown cells (sh-GMPS) (lower panel). (B) After 5 weeks of rearing, the tumors were removed and the tumor size and quality were compared between the two groups. (C) Tumor volumes and weights were significantly larger in the control group compared with those in the sh-GMPS group. (D) Immunohistochemistry identified the differential expression of GMPS in the two groups of tumors from the nude mice. (E) Expression levels of P53 and p-P53 were upregulated in the sh-GMPS group, and the expression levels of Stat3 and p-Stat3 were downregulated in the sh-GMPS group. sh, short hairpin RNA; GMPS, guanosine monophosphate synthase; NC, negative control; p-, phosphorylated.

GMPS mediates the aging and apoptosis of CC cells via the Stat3/P53 pathway

HeLa and C33A cells were transfected with Ctrl siRNA, siRNA#1, siRNA#2 and siRNA#3. Western blotting results indicated that, compared with the control group, Stat3 and p-Stat3 protein expression levels were markedly decreased in the GMPS siRNA knockdown group. Moreover, the expression levels of the apoptotic protein P53 and p-P53 were increased (Fig. 9B). These findings were also confirmed in immunofluorescence experiments (Fig. 9A).

Figure 9

GMPS mediates the aging and apoptosis of cervical cancer cells via the Stat3/P53 pathway. (A) HeLa and SiHa cells were transfected with Ctrl siRNA and siRNA#1. Immunofluorescence identified that p-Stat3 expression level was decreased in the GMPS siRNA knockdown group, compared with the control group. However, p-P53 expression level was increased. (B) HeLa and C33A cells were transfected with Ctrl siRNA, siRNA#1, siRNA#2 and siRNA#3. Western blotting results demonstrated that Stat3 and p-Stat3 protein expression levels were decreased, and those of P53 and p-P53 were increased. (C) HeLa cells were transfected with Ctrl siRNA and siRNA#1, and then treated with cisplatin. Western blotting was conducted to detect Stat3 and P53 protein expression levels at different time points. The results suggested that the expression levels of Stat3 and p-Stat3 in GMPS siRNA and cisplatin intervention groups were notably lower compared with those in single cisplatin group and the control group. P53 and p-P53 expression levels were notably higher in GMPS siRNA and cisplatin intervention groups. GMPS, guanosine monophosphate synthase; NC, negative control; p-, phosphorylated; Ctrl, control; siRNA, small interfering RNA.

HeLa cells were transfected with Ctrl siRNA and siRNA#1, and the cells were treated with or without cisplatin. Western blotting was used to detect Stat3 and P53 protein expression levels. The protein expression levels of Stat3 and p-Stat3 in the siRNA#1 + cisplatin treatment group were notably lower compared with those in the other groups. Furthermore, the protein expression levels of P53 and p-P53 were notably higher in the transfected and cisplatin-treated cells compared with those in the other groups (Fig. 9C).

In the animal experiments, the western blotting results demonstrated that, compared with the control group, the expression levels of P53 and p-P53 were upregulated in the sh-GMPS group, while the expression levels of Stat3 and p-Stat3 were downregulated (Fig. 8E).

The results indicated that GMPS may participate in the regulation of CC cell senescence and apoptosis via the Stat3/P53 pathway.

Discussion

GMPS is a classic biosynthetic enzyme that promotes cell proliferation and DNA replication, most of the existing research on GMPS has been performed in bacteria and insects, it has been reported that GMPS is involved in chromatin and gene regulation (8,12,22). A previous study revealed that GMPS metabolism serves an important role in controlling the invasion and tumorigenicity of human melanoma cells. Furthermore, GMPS is associated with the degree of malignancy of tumors and is expected to become a novel target for anticancer therapy (14). The present study demonstrated that GMPS expression was upregulated at the mRNA and protein levels in four human CC cell lines. Moreover, GMPS was highly expressed in CC, with an expression rate of 57.36% in clinical specimens. However, in normal cervical and para-cancerous tissue, its expression was lower. The expression rate of GMPS was consecutively increased from normal cervical, to CIN I, CIN II, CIN III and CC tissues. Therefore, the present results suggested that GMPS may be involved in the progression of CC.

GMPS may participate in DNA replication, cell proliferation and abnormal cell division (12,23). Thus, this multi-function enzyme may facilitate the development of novel therapeutic strategies in cancer and other diseases. Examination of clinical specimens of metastatic melanoma revealed that GMPS and guanosine monophosphate reductase were not associated the disease outcome, but were associated with cancer aggressiveness (8,23). The present study indicated that, among the 129 patients with CC, the expression rate of GMPS was higher in patients with low-to-medium differentiation of cancer cells compared with those with high cancer cell differentiation. Among the 66 patients with CC stage Ib, the expression rate of GMPS was higher in patients with tumor invasion of the deep muscularis layer of the myometrium. These results suggested that GMPS may be associated with the biological behavior of CC.

Apoptosis refers to the process of programmed cell death. Dysregulation of the apoptotic mechanism is a sign of cancer development. Apoptosis is associated with not only the occurrence and development of cancer, but also the treatment resistance of cancer (24,25). The mechanism of apoptosis is complex and involves multiple signaling pathways. In general, regulating the balance between pro-apoptotic and anti-apoptotic proteins is a key factor in determining whether cells are apoptotic (26). Targeting molecules involved in apoptosis resistance is an effective treatment strategy for cancer (27-29). After knocking down GMPS using siRNA, the present study examined CC cell proliferation, colony-forming ability, senescence and apoptosis. The results demonstrated that knockdown of GMPS could significantly inhibit the proliferation and colony-forming abilities of CC cells, as well as promote cell aging and apoptosis. The animal experimental results showed that the tumor growth rate of the sh-GMPS group was significantly slower than that of the HeLa sh-NC group. These findings indicated that GMPS may inhibit the senescence and apoptosis of CC cells; however, the exact underlying mechanisms remain unknown.

Both Stat3 and P53 are important regulators of cell proliferation and survival. These serve an important role in the stability and differentiation of cells, as well as participate in the carcinogenesis of numerous types of cells (30-32). Stat3 is activated in multiple types of human solid tumors and hematological malignancies, and it has been suggested that Stat3 may provide novel molecular targets for tumor treatments (33,34). As a cytoplasmic transcription factor, nuclear transport of Stat3 requires phosphorylation, and Stat3 is activated primarily by phosphorylation of the conserved tyrosine Tyr705 residue (32,35). Since the early seminal work in the preclinical and clinical development of cisplatin, numerous analogues have been synthesized and tested for properties that may enhance their therapeutic index (36). The present study used siRNA to knock down GMPS, and CC cells were simultaneously treated with cisplatin. Compared with the control group, the expression levels of Stat3 and p-Stat3 in the GMPS siRNA knockdown group were decreased. P53 is a human tumor suppressor protein that serves a vital role in cell cycle control and apoptosis (37,38). Previous studies have shown that Stat3 inhibition could activate p53 expression in human cancer cells and induce p53-mediated tumor cell apoptosis (39). The present study demonstrated that, after knocking down GMPS, both Stat3 and p-Stat3 expression levels were decreased, which was accompanied by increased P53 and p-P53 expression levels, resulting in the induction of senescence and apoptosis in CC cells. These same changes were observed in the animal experiments. Based on these findings, it was suggested that overexpression of GMPS may inhibit the senescence and apoptosis of CC cells via the Stat3/P53 molecular pathway.

In conclusion, the present study demonstrated that GMPS was highly expressed in CC, and was associated with tumor differentiation and depth of invasion. It was also suggested that GMPS may be implicated in the processes of CC cell proliferation, colony formation, aging and apoptosis. Furthermore, GMPS may inhibit the senescence and apoptosis of CC cells via the Stat3/P53 molecular pathway. Thus, a novel therapeutic target may be developed based on GMPS for the treatment of CC.

Funding

The present study was funded by the National Natural Science Foundation of China, (grant nos. 81672560, 81772773 and 81302275), the Project of Suzhou Minsheng Science and Technology (grant no. SYSD2019204) and the Project of Suzhou Science and Technology Development Plan (grant no. SLJ202006).

Availability of data and materials

The data generated and analyzed during the current study are available from the corresponding author on reasonable request. Public data and data repositories are referenced within the manuscript.

Authors' contributions

JW, YWu, YL, FS and YWa performed the research. YWu, YL and YWa analyzed the data. JW, YWu and YL wrote the paper. JZ and YC conceived and designed the study, and they have seen and can confirm the authenticity of the raw data. All authors read and approved the final manuscript.

Ethics approval and consent to participate

Informed consent was obtained from all patients, and the study was approved by the Ethics Committee of The First Affiliated Hospital of Soochow University (approval no. 2019LS083; Suzhou, China). All animal experiments were performed with the approval of the Ethics Committee of Soochow University (approval no. SUDA20201027A01).

Patient consent for publication

Not applicable.

Competing interests

The authors declare that they have no competing interests.

Acknowledgments

Not applicable.

Funding

The present study was funded by the National Natural Science Foundation of China, (grant nos. 81672560, 81772773 and 81302275), the Project of Suzhou Minsheng Science and Technology (grant no. SYSD2019204) and the Project of Suzhou Science and Technology Development Plan (grant no. SLJ202006).

References

1 

Melan K, Janky E, Macni J, Ulric-Gervaise S, Dorival MJ, Veronique-Baudin J and Joachim C: Epidemiology and survival of cervical cancer in the French West-Indies: Data from the Martinique Cancer Registry (2002-2011). Glob Health Action. 10:13373412017. View Article : Google Scholar : PubMed/NCBI

2 

Bray F, Ferlay J, Soerjomataram I, Siegel RL, Torre LA and Jemal A: Global cancer statistics 2018: GLOBOCAN estimates of incidence and mortality worldwide for 36 cancers in 185 countries. CA Cancer J Clin. 68:394–424. 2018. View Article : Google Scholar : PubMed/NCBI

3 

Vu M, Yu J, Awolude OA and Chuang L: Cervical cancer worldwide. Curr Probl Cancer. 42:457–465. 2018. View Article : Google Scholar : PubMed/NCBI

4 

Arbyn M, Weiderpass E, Bruni L, de Sanjosé S, Saraiya M, Ferlay J and Bray F: Estimates of incidence and mortality of cervical cancer in 2018: A worldwide analysis. Lancet Glob Health. 8:e191–e203. 2020. View Article : Google Scholar :

5 

Ferlay J, Steliarova-Foucher E, Lortet-Tieulent J, Rosso S, Coebergh JW, Comber H, Forman D and Bray F: Cancer incidence and mortality patterns in Europe Estimates for 40 countries in 2012. Eur J Cancer. 49:1374–1403. 2013. View Article : Google Scholar : PubMed/NCBI

6 

Cohen PA, Jhingran A, Oaknin A and Denny L: Cervical cancer. Lancet. 393:169–182. 2019. View Article : Google Scholar : PubMed/NCBI

7 

Li H, Wu X and Cheng X: Advances in diagnosis and treatment of metastatic cervical cancer. J Gynecol Oncol. 27:e432016. View Article : Google Scholar : PubMed/NCBI

8 

Reddy BA, van der Knaap JA, Bot AG, Mohd-Sarip A, Dekkers DH, Timmermans MA, Martens JW, Demmers JA and Verrijzer CP: Nucleotide biosynthetic enzyme GMP synthase is a TRIM21-controlled relay of p53 stabilization. Mol Cell. 53:458–470. 2014. View Article : Google Scholar : PubMed/NCBI

9 

van der Knaap JA, Kozhevnikova E, Langenberg K, Moshkin YM and Verrijzer CP: Biosynthetic enzyme GMP synthetase cooperates with ubiquitin-specific protease 7 in transcriptional regulation of ecdysteroid target genes. Mol Cell Biol. 30:736–744. 2010. View Article : Google Scholar :

10 

van der Knaap JA, Kumar BR, Moshkin YM, Langenberg K, Krijgsveld J, Heck AJ, Karch F and Verrijzer CP: GMP synthetase stimulates histone H2B deubiquitylation by the epigenetic silencer USP7. Mol Cell. 17:695–707. 2005. View Article : Google Scholar : PubMed/NCBI

11 

Wang P, Zhang Z, Ma Y, Lu J, Zhao H, Wang S, Tan J and Li B: Prognostic values of GMPS, PR, CD40, and p21 in ovarian cancer. PeerJ. 7:e63012019. View Article : Google Scholar : PubMed/NCBI

12 

Zhang P, Li X, He Q, Zhang L, Song K, Yang X, He Q, Wang Y, Hong X, Ma J, et al: TRIM21–SERPINB5. aids GMPS repression to protect nasopharyngeal carcinoma cells from radiation-induced apoptosis. J Biomed Sci. 27:302020. View Article : Google Scholar

13 

Cerami E, Gao J, Dogrusoz U, Gross BE, Sumer SO, Aksoy BA, Jacobsen A, Byrne CJ, Heuer ML, Larsson E, et al: The cBio cancer genomics portal: An open platform for exploring multi-dimensional cancer genomics data. Cancer Discov. 2:401–404. 2012. View Article : Google Scholar : PubMed/NCBI

14 

Bianchi-Smiraglia A, Wawrzyniak JA, Bagati A, Marvin EK, Ackroyd J, Moparthy S, Bshara W, Fink EE, Foley CE, Morozevich GE, et al: Pharmacological targeting of guanosine monophosphate synthase suppresses melanoma cell invasion and tumorigenicity. Cell Death Differ. 22:1858–1864. 2015. View Article : Google Scholar : PubMed/NCBI

15 

Pyeon D, Newton MA, Lambert PF, den Boon JA, Sengupta S, Marsit CJ, Woodworth CD, Connor JP, Haugen TH, Smith EM, et al: Fundamental differences in cell cycle deregulation in human papillomavirus-positive and human papillomavirus-negative head/neck and cervical cancers. Cancer Res. 67:4605–4619. 2007. View Article : Google Scholar : PubMed/NCBI

16 

Biewenga P, Buist MR, Moerland PD, Ver Loren van Themaat E, van Kampen AH, ten Kate FJ and Baas F: Gene expression in early stage cervical cancer. Gynecol Oncol. 108:520–526. 2008. View Article : Google Scholar : PubMed/NCBI

17 

Scotto L, Narayan G, Nandula SV, Arias-Pulido H, Subramaniyam S, Schneider A, Kaufmann AM, Wright JD, Pothuri B, Mansukhani M, et al: Identification of copy number gain and overexpressed genes on chromosome arm 20q by an integrative genomic approach in cervical cancer: Potential role in progression. Genes Chromosomes Cancer. 47:755–765. 2008. View Article : Google Scholar : PubMed/NCBI

18 

Zhai Y, Kuick R, Nan B, Ota I, Weiss SJ, Trimble CL, Fearon ER and Cho KR: Gene expression analysis of preinvasive and invasive cervical squamous cell carcinomas identifies HOXC10 as a key mediator of invasion. Cancer Res. 67:10163–10172. 2007. View Article : Google Scholar : PubMed/NCBI

19 

Livak KJ and Schmittgen TD: Analysis of relative gene expression data using real-time quantitative PCR and the 2(-Delta Delta C(T)) method. Methods. 25:402–408. 2001. View Article : Google Scholar

20 

National Research Council: Institute for Laboratory Animal Research: Guide for the Care and Use of Laboratory Animals. National Academies Press; Washington, DC: pp. 80–83. 1996

21 

FIGO staging for carcinoma of the vulva, cervix, and corpus uteri(the official organ of the International Federation of Gynaecology and Obstetrics). Int J Gynaecol Obstet. 125:97–98. 2014. View Article : Google Scholar

22 

Kozhevnikova EN, van der Knaap JA, Pindyurin AV, Ozgur Z, van Ijcken WF, Moshkin YM and Verrijzer CP: Metabolic enzyme IMPDH is also a transcription factor regulated by cellular state. Mol Cell. 47:133–139. 2012. View Article : Google Scholar : PubMed/NCBI

23 

Wawrzyniak JA, Bianchi-Smiraglia A, Bshara W, Mannava S, Ackroyd J, Bagati A, Omilian AR, Im M, Fedtsova N, Miecznikowski JC, et al: A purine nucleotide biosynthesis enzyme guanosine monophosphate reductase is a suppressor of melanoma invasion. Cell Rep. 5:493–507. 2013. View Article : Google Scholar : PubMed/NCBI

24 

Fuchs Y and Steller H: Programmed cell death in animal development and disease. Cell. 147:742–758. 2011. View Article : Google Scholar : PubMed/NCBI

25 

Pistritto G, Trisciuoglio D, Ceci C, Garufi A and D'Orazi G: Apoptosis as anticancer mechanism: Function and dysfunction of its modulators and targeted therapeutic strategies. Aging (Albany NY). 8:603–619. 2016. View Article : Google Scholar

26 

Wong RS: Apoptosis in cancer: From pathogenesis to treatment. J Exp Clin Cancer Res. 30:872011. View Article : Google Scholar : PubMed/NCBI

27 

Baig S, Seevasant I, Mohamad J, Mukheem A, Huri HZ and Kamarul T: Potential of apoptotic pathway-targeted cancer therapeutic research: Where do we stand? Cell Death Dis. 7:e20582016. View Article : Google Scholar : PubMed/NCBI

28 

Fulda S: Targeting apoptosis for anticancer therapy. Semin Cancer Biol. 31:84–88. 2015. View Article : Google Scholar

29 

Giménez-Bonafé P, Tortosa A and Pérez-Tomás R: Overcoming drug resistance by enhancing apoptosis of tumor cells. Curr Cancer Drug Targets. 9:320–340. 2009. View Article : Google Scholar : PubMed/NCBI

30 

Avalle L, Camporeale A, Camperi A and Poli V: STAT3 in cancer: A double edged sword. Cytokine. 98:42–50. 2017. View Article : Google Scholar : PubMed/NCBI

31 

Banerjee K and Resat H: Constitutive activation of STAT3 in breast cancer cells: A review. Int J Cancer. 138:2570–2578. 2016. View Article : Google Scholar :

32 

Galoczova M, Coates P and Vojtesek B: STAT3, stem cells, cancer stem cells and p63. Cell Mol Biol Lett. 23:122018. View Article : Google Scholar : PubMed/NCBI

33 

Buettner R, Mora LB and Jove R: Activated STAT signaling in human tumors provides novel molecular targets for therapeutic intervention. Clin Cancer Res. 8:945–954. 2002.PubMed/NCBI

34 

Yu H and Jove R: The STATs of cancer–new molecular targets come of age. Nat Rev Cancer. 4:97–105. 2004. View Article : Google Scholar : PubMed/NCBI

35 

Decker T and Kovarik P: Transcription factor activity of STAT proteins: Structural requirements and regulation by phosphorylation and interacting proteins. Cell Mol Life Sci. 55:1535–1546. 1999. View Article : Google Scholar : PubMed/NCBI

36 

Dasari S and Tchounwou PB: Cisplatin in cancer therapy: Molecular mechanisms of action. Eur J Pharmacol. 740:364–378. 2014. View Article : Google Scholar : PubMed/NCBI

37 

Chatterjee K, Das P, Chattopadhyay NR, Mal S and Choudhuri T: The interplay between Epstein-Bar virus (EBV) with the p53 and its homologs during EBV associated malignancies. Heliyon. 5:e026242019. View Article : Google Scholar : PubMed/NCBI

38 

Sullivan KD, Galbraith MD, Andrysik Z and Espinosa JM: Mechanisms of transcriptional regulation by p53. Cell Death Differ. 25:133–143. 2018. View Article : Google Scholar

39 

Niu G, Wright KL, Ma Y, Wright GM, Huang M, Irby R, Briggs J, Karras J, Cress WD, Pardoll D, et al: Role of Stat3 in regulating p53 expression and function. Mol Cell Biol. 25:7432–7440. 2005. View Article : Google Scholar : PubMed/NCBI

Related Articles

  • Abstract
  • View
  • Download
  • Twitter
Copy and paste a formatted citation
Spandidos Publications style
Wang J, Wu Y, Li Y, Wang Y, Shen F, Zhou J and Chen Y: Guanosine monophosphate synthase upregulation mediates cervical cancer progression by inhibiting the apoptosis of cervical cancer cells via the Stat3/P53 pathway. Int J Oncol 58: 3, 2021.
APA
Wang, J., Wu, Y., Li, Y., Wang, Y., Shen, F., Zhou, J., & Chen, Y. (2021). Guanosine monophosphate synthase upregulation mediates cervical cancer progression by inhibiting the apoptosis of cervical cancer cells via the Stat3/P53 pathway. International Journal of Oncology, 58, 3. https://doi.org/10.3892/ijo.2021.5183
MLA
Wang, J., Wu, Y., Li, Y., Wang, Y., Shen, F., Zhou, J., Chen, Y."Guanosine monophosphate synthase upregulation mediates cervical cancer progression by inhibiting the apoptosis of cervical cancer cells via the Stat3/P53 pathway". International Journal of Oncology 58.4 (2021): 3.
Chicago
Wang, J., Wu, Y., Li, Y., Wang, Y., Shen, F., Zhou, J., Chen, Y."Guanosine monophosphate synthase upregulation mediates cervical cancer progression by inhibiting the apoptosis of cervical cancer cells via the Stat3/P53 pathway". International Journal of Oncology 58, no. 4 (2021): 3. https://doi.org/10.3892/ijo.2021.5183
Copy and paste a formatted citation
x
Spandidos Publications style
Wang J, Wu Y, Li Y, Wang Y, Shen F, Zhou J and Chen Y: Guanosine monophosphate synthase upregulation mediates cervical cancer progression by inhibiting the apoptosis of cervical cancer cells via the Stat3/P53 pathway. Int J Oncol 58: 3, 2021.
APA
Wang, J., Wu, Y., Li, Y., Wang, Y., Shen, F., Zhou, J., & Chen, Y. (2021). Guanosine monophosphate synthase upregulation mediates cervical cancer progression by inhibiting the apoptosis of cervical cancer cells via the Stat3/P53 pathway. International Journal of Oncology, 58, 3. https://doi.org/10.3892/ijo.2021.5183
MLA
Wang, J., Wu, Y., Li, Y., Wang, Y., Shen, F., Zhou, J., Chen, Y."Guanosine monophosphate synthase upregulation mediates cervical cancer progression by inhibiting the apoptosis of cervical cancer cells via the Stat3/P53 pathway". International Journal of Oncology 58.4 (2021): 3.
Chicago
Wang, J., Wu, Y., Li, Y., Wang, Y., Shen, F., Zhou, J., Chen, Y."Guanosine monophosphate synthase upregulation mediates cervical cancer progression by inhibiting the apoptosis of cervical cancer cells via the Stat3/P53 pathway". International Journal of Oncology 58, no. 4 (2021): 3. https://doi.org/10.3892/ijo.2021.5183
Follow us
  • Twitter
  • LinkedIn
  • Facebook
About
  • Spandidos Publications
  • Careers
  • Cookie Policy
  • Privacy Policy
How can we help?
  • Help
  • Live Chat
  • Contact
  • Email to our Support Team