Spandidos Publications Logo
  • About
    • About Spandidos
    • Aims and Scopes
    • Abstracting and Indexing
    • Editorial Policies
    • Reprints and Permissions
    • Job Opportunities
    • Terms and Conditions
    • Contact
  • Journals
    • All Journals
    • Oncology Letters
      • Oncology Letters
      • Information for Authors
      • Editorial Policies
      • Editorial Board
      • Aims and Scope
      • Abstracting and Indexing
      • Bibliographic Information
      • Archive
    • International Journal of Oncology
      • International Journal of Oncology
      • Information for Authors
      • Editorial Policies
      • Editorial Board
      • Aims and Scope
      • Abstracting and Indexing
      • Bibliographic Information
      • Archive
    • Molecular and Clinical Oncology
      • Molecular and Clinical Oncology
      • Information for Authors
      • Editorial Policies
      • Editorial Board
      • Aims and Scope
      • Abstracting and Indexing
      • Bibliographic Information
      • Archive
    • Experimental and Therapeutic Medicine
      • Experimental and Therapeutic Medicine
      • Information for Authors
      • Editorial Policies
      • Editorial Board
      • Aims and Scope
      • Abstracting and Indexing
      • Bibliographic Information
      • Archive
    • International Journal of Molecular Medicine
      • International Journal of Molecular Medicine
      • Information for Authors
      • Editorial Policies
      • Editorial Board
      • Aims and Scope
      • Abstracting and Indexing
      • Bibliographic Information
      • Archive
    • Biomedical Reports
      • Biomedical Reports
      • Information for Authors
      • Editorial Policies
      • Editorial Board
      • Aims and Scope
      • Abstracting and Indexing
      • Bibliographic Information
      • Archive
    • Oncology Reports
      • Oncology Reports
      • Information for Authors
      • Editorial Policies
      • Editorial Board
      • Aims and Scope
      • Abstracting and Indexing
      • Bibliographic Information
      • Archive
    • Molecular Medicine Reports
      • Molecular Medicine Reports
      • Information for Authors
      • Editorial Policies
      • Editorial Board
      • Aims and Scope
      • Abstracting and Indexing
      • Bibliographic Information
      • Archive
    • World Academy of Sciences Journal
      • World Academy of Sciences Journal
      • Information for Authors
      • Editorial Policies
      • Editorial Board
      • Aims and Scope
      • Abstracting and Indexing
      • Bibliographic Information
      • Archive
    • International Journal of Functional Nutrition
      • International Journal of Functional Nutrition
      • Information for Authors
      • Editorial Policies
      • Editorial Board
      • Aims and Scope
      • Abstracting and Indexing
      • Bibliographic Information
      • Archive
    • International Journal of Epigenetics
      • International Journal of Epigenetics
      • Information for Authors
      • Editorial Policies
      • Editorial Board
      • Aims and Scope
      • Abstracting and Indexing
      • Bibliographic Information
      • Archive
    • Medicine International
      • Medicine International
      • Information for Authors
      • Editorial Policies
      • Editorial Board
      • Aims and Scope
      • Abstracting and Indexing
      • Bibliographic Information
      • Archive
  • Articles
  • Information
    • Information for Authors
    • Information for Reviewers
    • Information for Librarians
    • Information for Advertisers
    • Conferences
  • Language Editing
Spandidos Publications Logo
  • About
    • About Spandidos
    • Aims and Scopes
    • Abstracting and Indexing
    • Editorial Policies
    • Reprints and Permissions
    • Job Opportunities
    • Terms and Conditions
    • Contact
  • Journals
    • All Journals
    • Biomedical Reports
      • Information for Authors
      • Editorial Policies
      • Editorial Board
      • Aims and Scope
      • Abstracting and Indexing
      • Bibliographic Information
      • Archive
    • Experimental and Therapeutic Medicine
      • Information for Authors
      • Editorial Policies
      • Editorial Board
      • Aims and Scope
      • Abstracting and Indexing
      • Bibliographic Information
      • Archive
    • International Journal of Epigenetics
      • Information for Authors
      • Editorial Policies
      • Editorial Board
      • Aims and Scope
      • Abstracting and Indexing
      • Bibliographic Information
      • Archive
    • International Journal of Functional Nutrition
      • Information for Authors
      • Editorial Policies
      • Editorial Board
      • Aims and Scope
      • Abstracting and Indexing
      • Bibliographic Information
      • Archive
    • International Journal of Molecular Medicine
      • Information for Authors
      • Editorial Policies
      • Editorial Board
      • Aims and Scope
      • Abstracting and Indexing
      • Bibliographic Information
      • Archive
    • International Journal of Oncology
      • Information for Authors
      • Editorial Policies
      • Editorial Board
      • Aims and Scope
      • Abstracting and Indexing
      • Bibliographic Information
      • Archive
    • Medicine International
      • Information for Authors
      • Editorial Policies
      • Editorial Board
      • Aims and Scope
      • Abstracting and Indexing
      • Bibliographic Information
      • Archive
    • Molecular and Clinical Oncology
      • Information for Authors
      • Editorial Policies
      • Editorial Board
      • Aims and Scope
      • Abstracting and Indexing
      • Bibliographic Information
      • Archive
    • Molecular Medicine Reports
      • Information for Authors
      • Editorial Policies
      • Editorial Board
      • Aims and Scope
      • Abstracting and Indexing
      • Bibliographic Information
      • Archive
    • Oncology Letters
      • Information for Authors
      • Editorial Policies
      • Editorial Board
      • Aims and Scope
      • Abstracting and Indexing
      • Bibliographic Information
      • Archive
    • Oncology Reports
      • Information for Authors
      • Editorial Policies
      • Editorial Board
      • Aims and Scope
      • Abstracting and Indexing
      • Bibliographic Information
      • Archive
    • World Academy of Sciences Journal
      • Information for Authors
      • Editorial Policies
      • Editorial Board
      • Aims and Scope
      • Abstracting and Indexing
      • Bibliographic Information
      • Archive
  • Articles
  • Information
    • For Authors
    • For Reviewers
    • For Librarians
    • For Advertisers
    • Conferences
  • Language Editing
Login Register Submit
  • This site uses cookies
  • You can change your cookie settings at any time by following the instructions in our Cookie Policy. To find out more, you may read our Privacy Policy.

    I agree
Search articles by DOI, keyword, author or affiliation
Search
Advanced Search
presentation
International Journal of Oncology
Join Editorial Board Propose a Special Issue
Print ISSN: 1019-6439 Online ISSN: 1791-2423
Journal Cover
July-2022 Volume 61 Issue 1

Full Size Image

Cover Legend PDF

Sign up for eToc alerts
Recommend to Library

Journals

International Journal of Molecular Medicine

International Journal of Molecular Medicine

International Journal of Molecular Medicine is an international journal devoted to molecular mechanisms of human disease.

International Journal of Oncology

International Journal of Oncology

International Journal of Oncology is an international journal devoted to oncology research and cancer treatment.

Molecular Medicine Reports

Molecular Medicine Reports

Covers molecular medicine topics such as pharmacology, pathology, genetics, neuroscience, infectious diseases, molecular cardiology, and molecular surgery.

Oncology Reports

Oncology Reports

Oncology Reports is an international journal devoted to fundamental and applied research in Oncology.

Experimental and Therapeutic Medicine

Experimental and Therapeutic Medicine

Experimental and Therapeutic Medicine is an international journal devoted to laboratory and clinical medicine.

Oncology Letters

Oncology Letters

Oncology Letters is an international journal devoted to Experimental and Clinical Oncology.

Biomedical Reports

Biomedical Reports

Explores a wide range of biological and medical fields, including pharmacology, genetics, microbiology, neuroscience, and molecular cardiology.

Molecular and Clinical Oncology

Molecular and Clinical Oncology

International journal addressing all aspects of oncology research, from tumorigenesis and oncogenes to chemotherapy and metastasis.

World Academy of Sciences Journal

World Academy of Sciences Journal

Multidisciplinary open-access journal spanning biochemistry, genetics, neuroscience, environmental health, and synthetic biology.

International Journal of Functional Nutrition

International Journal of Functional Nutrition

Open-access journal combining biochemistry, pharmacology, immunology, and genetics to advance health through functional nutrition.

International Journal of Epigenetics

International Journal of Epigenetics

Publishes open-access research on using epigenetics to advance understanding and treatment of human disease.

Medicine International

Medicine International

An International Open Access Journal Devoted to General Medicine.

Journal Cover
July-2022 Volume 61 Issue 1

Full Size Image

Cover Legend PDF

Sign up for eToc alerts
Recommend to Library

  • Article
  • Citations
    • Cite This Article
    • Download Citation
    • Create Citation Alert
    • Remove Citation Alert
    • Cited By
  • Similar Articles
    • Related Articles (in Spandidos Publications)
    • Similar Articles (Google Scholar)
    • Similar Articles (PubMed)
  • Download PDF
  • Download XML
  • View XML

  • Supplementary Files
    • Supplementary_Data.pdf
Article Open Access

Curcumin inhibits the cancer‑associated fibroblast‑derived chemoresistance of gastric cancer through the suppression of the JAK/STAT3 signaling pathway

  • Authors:
    • In-Hye Ham
    • Lei Wang
    • Dagyeong Lee
    • Jongsu Woo
    • Tae Hoon Kim
    • Hye Young Jeong
    • Hye Jeong Oh
    • Kyeong Sook Choi
    • Tae-Min Kim
    • Hoon Hur
  • View Affiliations / Copyright

    Affiliations: Department of Surgery, Ajou University School of Medicine, Suwon, Gyeonggi‑do 16499, Republic of Korea, Department of Pathology, Fudan University Shanghai Cancer Center, Shanghai 200032, P.R. China, Department of Medical Informatics, College of Medicine, The Catholic University of Korea, Seoul 16591, Republic of Korea, Department of Biochemistry and Molecular Biology, Ajou University School of Medicine, Suwon, Gyeonggi‑do 16499, Republic of Korea
    Copyright: © Ham et al. This is an open access article distributed under the terms of Creative Commons Attribution License.
  • Article Number: 85
    |
    Published online on: May 26, 2022
       https://doi.org/10.3892/ijo.2022.5375
  • Expand metrics +
Metrics: Total Views: 0 (Spandidos Publications: | PMC Statistics: )
Metrics: Total PDF Downloads: 0 (Spandidos Publications: | PMC Statistics: )
Cited By (CrossRef): 0 citations Loading Articles...

This article is mentioned in:



Abstract

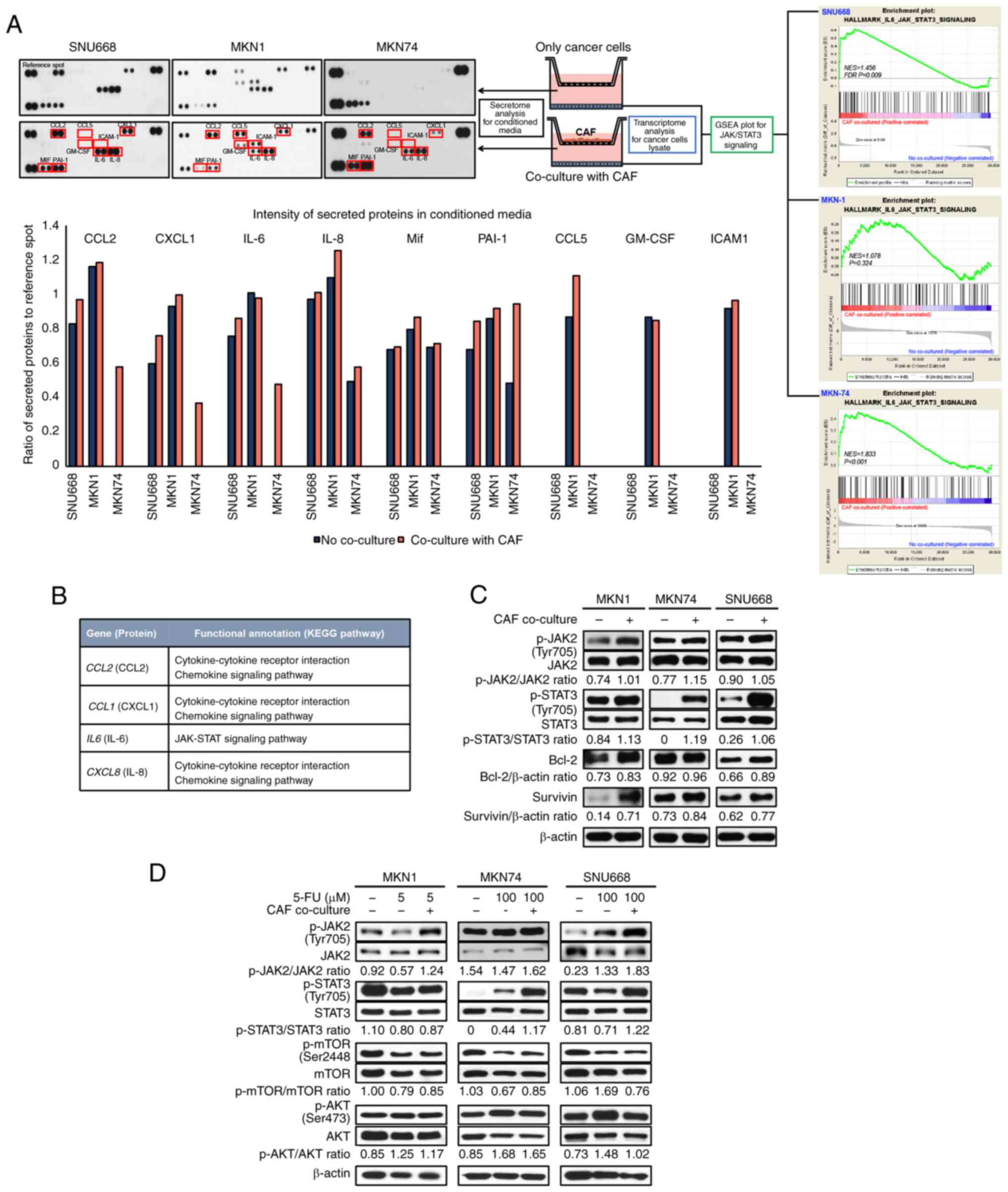
The present study aimed to investigate whether the Janus‑activated kinase (JAK)/signal transducer and activator of transcription 3 (STAT3) signaling pathway is a critical mechanism underlying the cancer‑associated fibroblast (CAF)‑induced chemoresistance of gastric cancer (GC). In addition, the present study tried to suggest a natural product to compromise the effects of CAF on the chemoresistance of GC. The results of cell proliferation assay revealed that the conditioned medium (CM) collected from CAFs further increased resistance to 5‑fluorouracil (5‑FU) in GC cell lines. Secretome analysis revealed that the levels of several secreted proteins, including C‑C motif chemokine ligand 2, C‑X‑C motif chemokine ligand 1, interleukin (IL)‑6 and IL‑8, were increased in the CM from CAFs co‑cultured with cancer cells compared to CM from cancer cells. Western blot analysis revealed that CAFs activated the JAK/STAT3 signaling pathway in cancer cells. The experimental models revealed that curcumin abrogated the CAF‑mediated activation of the JAK/STAT3 signaling pathway in GC cells. In vivo data revealed the synergistic effects of curcumin with 5‑FU treatment in xenograft GC tumors. These data strongly suggest that the suppression of the JAK/STAT3 signaling pathway counteracts the CAF‑induced chemoresistance of GC cells. It is suggested that curcumin may be a suitable natural product which may be used to overcome chemoresistance by inhibiting the CAF‑induced activation of the JAK/STAT3 signaling pathway in GC.
View Figures

Figure 1

Figure 2

Figure 3

Figure 4

Figure 5

View References

1 

Bray F, Ferlay J, Soerjomataram I, Siegel RL, Torre LA and Jemal A: Global cancer statistics 2018: GLOBOCAN estimates of incidence and mortality worldwide for 36 cancers in 185 countries. CA Cancer J Clin. 68:394–424. 2018. View Article : Google Scholar

2 

Wagner AD, Grothe W, Haerting J, Kleber G, Grothey A and Fleig WE: Chemotherapy in advanced gastric cancer: A systematic review and meta-analysis based on aggregate data. J Clin Oncol. 24:2903–2909. 2006. View Article : Google Scholar

3 

Guideline Committee of the Korean Gastric Cancer Association (KGCA), Development Working Group & Review Panel: Korean practice guideline for gastric cancer 2018: An evidence-based, multi-disciplinary approach. J Gastric Cancer. 19:1–48. 2019. View Article : Google Scholar

4 

Japanese Gastric Cancer Association: Japanese gastric cancer treatment guidelines 2018 (5th edition). Gastric Cancer. 24:1–21. 2021. View Article : Google Scholar

5 

Wu Y, Grabsch H, Ivanova T, Tan IB, Murray J, Ooi CH, Wright AI, West NP, Hutchins GG, Wu J, et al: Comprehensive genomic meta-analysis identifies intra-tumoural stroma as a predictor of survival in patients with gastric cancer. Gut. 62:1100–1111. 2013. View Article : Google Scholar

6 

Lei Z, Tan IB, Das K, Deng N, Zouridis H, Pattison S, Chua C, Feng Z, Guan YK, Ooi CH, et al: Identification of molecular subtypes of gastric cancer with different responses to PI3-kinase inhibitors and 5-fluorouracil. Gastroenterology. 145:554–565. 2013. View Article : Google Scholar

7 

Ma J, Song X, Xu X and Mou Y: Cancer-associated fibroblasts promote the chemo-resistance in gastric cancer through secreting IL-11 targeting JAK/STAT3/Bcl2 pathway. Cancer Res Treat. 51:194–210. 2019. View Article : Google Scholar

8 

Ham IH, Oh HJ, Jin H, Bae CA, Jeon SM, Choi KS, Son SY, Han SU, Brekken RA, Lee D and Hur H: Targeting interleukin-6 as a strategy to overcome stroma-induced resistance to chemotherapy in gastric cancer. Mol Cancer. 18:682019. View Article : Google Scholar

9 

Kalluri R: The biology and function of fibroblasts in cancer. Nat Rev Cancer. 16:582–598. 2016. View Article : Google Scholar

10 

Kalluri R and Zeisberg M: Fibroblasts in cancer. Nat Rev Cancer. 6:392–401. 2006. View Article : Google Scholar

11 

Kuzet SE and Gaggioli C: Fibroblast activation in cancer: When seed fertilizes soil. Cell Tissue Res. 365:607–619. 2016. View Article : Google Scholar

12 

Resemann HK, Watson CJ and Lloyd-Lewis B: The Stat3 paradox: A killer and an oncogene. Mol Cell Endocrinol. 382:603–611. 2014. View Article : Google Scholar

13 

Aaronson DS and Horvath CM: A road map for those who don't know JAK-STAT. Science. 296:1653–1655. 2002. View Article : Google Scholar

14 

Sweet K, Hazlehurst L, Sahakian E, Powers J, Nodzon L, Kayali F, Hyland K, Nelson A and Pinilla-Ibarz J: A phase I clinical trial of ruxolitinib in combination with nilotinib in chronic myeloid leukemia patients with molecular evidence of disease. Leuk Res. 74:89–96. 2018. View Article : Google Scholar

15 

McLornan DP, Khan AA and Harrison CN: Immunological consequences of JAK inhibition: Friend or foe? Curr Hematol Malig Rep. 10:370–379. 2015. View Article : Google Scholar

16 

Wake MS and Watson CJ: STAT3 the oncogene-still eluding therapy? FEBS J. 282:2600–2611. 2015. View Article : Google Scholar

17 

Gupta SC, Patchva S, Koh W and Aggarwal BB: Discovery of curcumin, a component of golden spice, and its miraculous biological activities. Clin Exp Pharmacol Physiol. 39:283–299. 2012. View Article : Google Scholar

18 

Lee WH, Bebawy M, Loo CY, Luk F, Mason RS and Rohanizadeh R: Fabrication of curcumin micellar nanoparticles with enhanced anti-cancer activity. J Biomed Nanotechnol. 11:1093–1105. 2015. View Article : Google Scholar

19 

Lee WH, Loo CY, Young PM, Rohanizadeh R and Traini D: Curcumin nanoparticles attenuate production of pro-inflammatory markers in lipopolysaccharide-induced macrophages. Pharm Res. 33:315–327. 2016. View Article : Google Scholar

20 

Lee WH, Loo CY, Young PM, Traini D, Mason RS and Rohanizadeh R: Recent advances in curcumin nanoformulation for cancer therapy. Expert Opin Drug Deliv. 11:1183–1201. 2014. View Article : Google Scholar

21 

Wong TF, Takeda T, Li B, Tsuiji K, Kitamura M, Kondo A and Yaegashi N: Curcumin disrupts uterine leiomyosarcoma cells through AKT-mTOR pathway inhibition. Gynecol Oncol. 122:141–148. 2011. View Article : Google Scholar

22 

Byun SY, Kim DB and Kim E: Curcumin ameliorates the tumor-enhancing effects of a high-protein diet in an azoxymethane-induced mouse model of colon carcinogenesis. Nutr Res. 35:726–735. 2015. View Article : Google Scholar

23 

Yang CL, Liu YY, Ma YG, Xue YX, Liu DG, Ren Y, Liu XB, Li Y and Li Z: Curcumin blocks small cell lung cancer cells migration, invasion, angiogenesis, cell cycle and neoplasia through Janus kinase-STAT3 signalling pathway. PLoS One. 7:e379602012. View Article : Google Scholar

24 

Lee D, Ham IH, Son SY, Han SU, Kim YB and Hur H: Intratumor stromal proportion predicts aggressive phenotype of gastric signet ring cell carcinomas. Gastric Cancer. 20:591–601. 2017. View Article : Google Scholar

25 

Ryan R, Gibbons D, Hyland JM, Treanor D, White A, Mulcahy HE, O'Donoghue DP, Moriarty M, Fennelly D and Sheahan K: Pathological response following long-course neoadjuvant chemoradiotherapy for locally advanced rectal cancer. Histopathology. 47:141–146. 2005. View Article : Google Scholar

26 

Cristescu R, Lee J, Nebozhyn M, Kim KM, Ting JC, Wong SS, Liu J, Yue YG, Wang J, Yu K, et al: Molecular analysis of gastric cancer identifies subtypes associated with distinct clinical outcomes. Nat Med. 21:449–456. 2015. View Article : Google Scholar

27 

Wang H, Wu X and Chen Y: Stromal-immune score-based gene signature: A prognosis stratification tool in gastric cancer. Front Oncol. 9:12122019. View Article : Google Scholar

28 

Tsuyada A, Chow A, Wu J, Somlo G, Chu P, Loera S, Luu T, Li AX, Wu X, Ye W, et al: CCL2 mediates cross-talk between cancer cells and stromal fibroblasts that regulates breast cancer stem cells. Cancer Res. 72:2768–2779. 2012. View Article : Google Scholar

29 

Wu J, Gao FX, Wang C, Qin M, Han F, Xu T, Hu Z, Long Y, He XM, Deng X, et al: IL-6 and IL-8 secreted by tumour cells impair the function of NK cells via the STAT3 pathway in oesophageal squamous cell carcinoma. J Exp Clin Cancer Res. 38:3212019. View Article : Google Scholar

30 

O'Shea JJ, Holland SM and Staudt LM: JAKs and STATs in immunity, immunodeficiency, and cancer. N Engl J Med. 368:161–170. 2013. View Article : Google Scholar

31 

Quintás-Cardama A and Verstovsek S: Molecular pathways: Jak/STAT pathway: Mutations, inhibitors, and resistance. Clin Cancer Res. 19:1933–1940. 2013. View Article : Google Scholar

32 

Birner P, Toumangelova-Uzeir K, Natchev S and Guentchev M: STAT3 tyrosine phosphorylation influences survival in glioblastoma. J Neurooncol. 100:339–343. 2010. View Article : Google Scholar

33 

Qin A, Yu Q, Gao Y, Tan J, Huang H, Qiao Z and Qian W: Inhibition of STAT3/cyclinD1 pathway promotes chemotherapeutic sensitivity of colorectal caner. Biochem Biophys Res Commun. 457:681–687. 2015. View Article : Google Scholar

34 

Spitzner M, Roesler B, Bielfeld C, Emons G, Gaedcke J, Wolff HA, Rave-Fränk M, Kramer F, Beissbarth T, Kitz J, et al: STAT3 inhibition sensitizes colorectal cancer to chemoradiotherapy in vitro and in vivo. Int J Cancer. 134:997–1007. 2014. View Article : Google Scholar

35 

Stella S, Tirrò E, Conte E, Stagno F, Di Raimondo F, Manzella L and Vigneri P: Suppression of survivin induced by a BCR-ABL/JAK2/STAT3 pathway sensitizes imatinib-resistant CML cells to different cytotoxic drugs. Mol Cancer Ther. 12:1085–1098. 2013. View Article : Google Scholar

36 

Wen K, Fu Z, Wu X, Feng J, Chen W and Qian J: Oct-4 is required for an antiapoptotic behavior of chemoresistant colorectal cancer cells enriched for cancer stem cells: Effects associated with STAT3/survivin. Cancer Lett. 333:56–65. 2013. View Article : Google Scholar

37 

Brambilla L, Genini D, Laurini E, Merulla J, Perez L, Fermeglia M, Carbone GM, Pricl S and Catapano CV: Hitting the right spot: Mechanism of action of OPB-31121, a novel and potent inhibitor of the signal transducer and activator of transcription 3 (STAT3). Mol Oncol. 9:1194–1206. 2015. View Article : Google Scholar

38 

Redell MS, Ruiz MJ, Alonzo TA, Gerbing RB and Tweardy DJ: Stat3 signaling in acute myeloid leukemia: Ligand-dependent and -independent activation and induction of apoptosis by a novel small-molecule Stat3 inhibitor. Blood. 117:5701–5709. 2011. View Article : Google Scholar

39 

Okusaka T, Ueno H, Ikeda M, Mitsunaga S, Ozaka M, Ishii H, Yokosuka O, Ooka Y, Yoshimoto R, Yanagihara Y and Okita K: Phase 1 and pharmacological trial of OPB-31121, a signal transducer and activator of transcription-3 inhibitor, in patients with advanced hepatocellular carcinoma. Hepatol Res. 45:1283–1291. 2015. View Article : Google Scholar

40 

Beebe JD, Liu JY and Zhang JT: Two decades of research in discovery of anticancer drugs targeting STAT3, how close are we? Pharmacol Ther. 191:74–91. 2018. View Article : Google Scholar

41 

Kunnumakkara AB, Anand P and Aggarwal BB: Curcumin inhibits proliferation, invasion, angiogenesis and metastasis of different cancers through interaction with multiple cell signaling proteins. Cancer Lett. 269:199–225. 2008. View Article : Google Scholar

42 

Bill MA, Fuchs JR, Li C, Yui J, Bakan C, Benson DM Jr, Schwartz EB, Abdelhamid D, Lin J, Hoyt DG, et al: The small molecule curcumin analog FLLL32 induces apoptosis in melanoma cells via STAT3 inhibition and retains the cellular response to cytokines with anti-tumor activity. Mol Cancer. 9:1652010. View Article : Google Scholar

43 

Onimoe GI, Liu A, Lin L, Wei CC, Schwartz EB, Bhasin D, Li C, Fuchs JR, Li PK, Houghton P, et al: Small molecules, LLL12 and FLLL32, inhibit STAT3 and exhibit potent growth suppressive activity in osteosarcoma cells and tumor growth in mice. Invest New Drugs. 30:916–926. 2012. View Article : Google Scholar

44 

Yan J, Wang Q, Zou K, Wang L, Schwartz EB, Fuchs JR, Zheng Z and Wu J: Inhibition of the JAK2/STAT3 signaling pathway exerts a therapeutic effect on osteosarcoma. Mol Med Rep. 12:498–502. 2015. View Article : Google Scholar

Related Articles

  • Abstract
  • View
  • Download
  • Twitter
Copy and paste a formatted citation
Spandidos Publications style
Ham I, Wang L, Lee D, Woo J, Kim TH, Jeong HY, Oh HJ, Choi KS, Kim T, Hur H, Hur H, et al: Curcumin inhibits the cancer‑associated fibroblast‑derived chemoresistance of gastric cancer through the suppression of the JAK/STAT3 signaling pathway. Int J Oncol 61: 85, 2022.
APA
Ham, I., Wang, L., Lee, D., Woo, J., Kim, T.H., Jeong, H.Y. ... Hur, H. (2022). Curcumin inhibits the cancer‑associated fibroblast‑derived chemoresistance of gastric cancer through the suppression of the JAK/STAT3 signaling pathway. International Journal of Oncology, 61, 85. https://doi.org/10.3892/ijo.2022.5375
MLA
Ham, I., Wang, L., Lee, D., Woo, J., Kim, T. H., Jeong, H. Y., Oh, H. J., Choi, K. S., Kim, T., Hur, H."Curcumin inhibits the cancer‑associated fibroblast‑derived chemoresistance of gastric cancer through the suppression of the JAK/STAT3 signaling pathway". International Journal of Oncology 61.1 (2022): 85.
Chicago
Ham, I., Wang, L., Lee, D., Woo, J., Kim, T. H., Jeong, H. Y., Oh, H. J., Choi, K. S., Kim, T., Hur, H."Curcumin inhibits the cancer‑associated fibroblast‑derived chemoresistance of gastric cancer through the suppression of the JAK/STAT3 signaling pathway". International Journal of Oncology 61, no. 1 (2022): 85. https://doi.org/10.3892/ijo.2022.5375
Copy and paste a formatted citation
x
Spandidos Publications style
Ham I, Wang L, Lee D, Woo J, Kim TH, Jeong HY, Oh HJ, Choi KS, Kim T, Hur H, Hur H, et al: Curcumin inhibits the cancer‑associated fibroblast‑derived chemoresistance of gastric cancer through the suppression of the JAK/STAT3 signaling pathway. Int J Oncol 61: 85, 2022.
APA
Ham, I., Wang, L., Lee, D., Woo, J., Kim, T.H., Jeong, H.Y. ... Hur, H. (2022). Curcumin inhibits the cancer‑associated fibroblast‑derived chemoresistance of gastric cancer through the suppression of the JAK/STAT3 signaling pathway. International Journal of Oncology, 61, 85. https://doi.org/10.3892/ijo.2022.5375
MLA
Ham, I., Wang, L., Lee, D., Woo, J., Kim, T. H., Jeong, H. Y., Oh, H. J., Choi, K. S., Kim, T., Hur, H."Curcumin inhibits the cancer‑associated fibroblast‑derived chemoresistance of gastric cancer through the suppression of the JAK/STAT3 signaling pathway". International Journal of Oncology 61.1 (2022): 85.
Chicago
Ham, I., Wang, L., Lee, D., Woo, J., Kim, T. H., Jeong, H. Y., Oh, H. J., Choi, K. S., Kim, T., Hur, H."Curcumin inhibits the cancer‑associated fibroblast‑derived chemoresistance of gastric cancer through the suppression of the JAK/STAT3 signaling pathway". International Journal of Oncology 61, no. 1 (2022): 85. https://doi.org/10.3892/ijo.2022.5375
Follow us
  • Twitter
  • LinkedIn
  • Facebook
About
  • Spandidos Publications
  • Careers
  • Cookie Policy
  • Privacy Policy
How can we help?
  • Help
  • Live Chat
  • Contact
  • Email to our Support Team