Spandidos Publications Logo
  • About
    • About Spandidos
    • Aims and Scopes
    • Abstracting and Indexing
    • Editorial Policies
    • Reprints and Permissions
    • Job Opportunities
    • Terms and Conditions
    • Contact
  • Journals
    • All Journals
    • Oncology Letters
      • Oncology Letters
      • Information for Authors
      • Editorial Policies
      • Editorial Board
      • Aims and Scope
      • Abstracting and Indexing
      • Bibliographic Information
      • Archive
    • International Journal of Oncology
      • International Journal of Oncology
      • Information for Authors
      • Editorial Policies
      • Editorial Board
      • Aims and Scope
      • Abstracting and Indexing
      • Bibliographic Information
      • Archive
    • Molecular and Clinical Oncology
      • Molecular and Clinical Oncology
      • Information for Authors
      • Editorial Policies
      • Editorial Board
      • Aims and Scope
      • Abstracting and Indexing
      • Bibliographic Information
      • Archive
    • Experimental and Therapeutic Medicine
      • Experimental and Therapeutic Medicine
      • Information for Authors
      • Editorial Policies
      • Editorial Board
      • Aims and Scope
      • Abstracting and Indexing
      • Bibliographic Information
      • Archive
    • International Journal of Molecular Medicine
      • International Journal of Molecular Medicine
      • Information for Authors
      • Editorial Policies
      • Editorial Board
      • Aims and Scope
      • Abstracting and Indexing
      • Bibliographic Information
      • Archive
    • Biomedical Reports
      • Biomedical Reports
      • Information for Authors
      • Editorial Policies
      • Editorial Board
      • Aims and Scope
      • Abstracting and Indexing
      • Bibliographic Information
      • Archive
    • Oncology Reports
      • Oncology Reports
      • Information for Authors
      • Editorial Policies
      • Editorial Board
      • Aims and Scope
      • Abstracting and Indexing
      • Bibliographic Information
      • Archive
    • Molecular Medicine Reports
      • Molecular Medicine Reports
      • Information for Authors
      • Editorial Policies
      • Editorial Board
      • Aims and Scope
      • Abstracting and Indexing
      • Bibliographic Information
      • Archive
    • World Academy of Sciences Journal
      • World Academy of Sciences Journal
      • Information for Authors
      • Editorial Policies
      • Editorial Board
      • Aims and Scope
      • Abstracting and Indexing
      • Bibliographic Information
      • Archive
    • International Journal of Functional Nutrition
      • International Journal of Functional Nutrition
      • Information for Authors
      • Editorial Policies
      • Editorial Board
      • Aims and Scope
      • Abstracting and Indexing
      • Bibliographic Information
      • Archive
    • International Journal of Epigenetics
      • International Journal of Epigenetics
      • Information for Authors
      • Editorial Policies
      • Editorial Board
      • Aims and Scope
      • Abstracting and Indexing
      • Bibliographic Information
      • Archive
    • Medicine International
      • Medicine International
      • Information for Authors
      • Editorial Policies
      • Editorial Board
      • Aims and Scope
      • Abstracting and Indexing
      • Bibliographic Information
      • Archive
  • Articles
  • Information
    • Information for Authors
    • Information for Reviewers
    • Information for Librarians
    • Information for Advertisers
    • Conferences
  • Language Editing
Spandidos Publications Logo
  • About
    • About Spandidos
    • Aims and Scopes
    • Abstracting and Indexing
    • Editorial Policies
    • Reprints and Permissions
    • Job Opportunities
    • Terms and Conditions
    • Contact
  • Journals
    • All Journals
    • Biomedical Reports
      • Information for Authors
      • Editorial Policies
      • Editorial Board
      • Aims and Scope
      • Abstracting and Indexing
      • Bibliographic Information
      • Archive
    • Experimental and Therapeutic Medicine
      • Information for Authors
      • Editorial Policies
      • Editorial Board
      • Aims and Scope
      • Abstracting and Indexing
      • Bibliographic Information
      • Archive
    • International Journal of Epigenetics
      • Information for Authors
      • Editorial Policies
      • Editorial Board
      • Aims and Scope
      • Abstracting and Indexing
      • Bibliographic Information
      • Archive
    • International Journal of Functional Nutrition
      • Information for Authors
      • Editorial Policies
      • Editorial Board
      • Aims and Scope
      • Abstracting and Indexing
      • Bibliographic Information
      • Archive
    • International Journal of Molecular Medicine
      • Information for Authors
      • Editorial Policies
      • Editorial Board
      • Aims and Scope
      • Abstracting and Indexing
      • Bibliographic Information
      • Archive
    • International Journal of Oncology
      • Information for Authors
      • Editorial Policies
      • Editorial Board
      • Aims and Scope
      • Abstracting and Indexing
      • Bibliographic Information
      • Archive
    • Medicine International
      • Information for Authors
      • Editorial Policies
      • Editorial Board
      • Aims and Scope
      • Abstracting and Indexing
      • Bibliographic Information
      • Archive
    • Molecular and Clinical Oncology
      • Information for Authors
      • Editorial Policies
      • Editorial Board
      • Aims and Scope
      • Abstracting and Indexing
      • Bibliographic Information
      • Archive
    • Molecular Medicine Reports
      • Information for Authors
      • Editorial Policies
      • Editorial Board
      • Aims and Scope
      • Abstracting and Indexing
      • Bibliographic Information
      • Archive
    • Oncology Letters
      • Information for Authors
      • Editorial Policies
      • Editorial Board
      • Aims and Scope
      • Abstracting and Indexing
      • Bibliographic Information
      • Archive
    • Oncology Reports
      • Information for Authors
      • Editorial Policies
      • Editorial Board
      • Aims and Scope
      • Abstracting and Indexing
      • Bibliographic Information
      • Archive
    • World Academy of Sciences Journal
      • Information for Authors
      • Editorial Policies
      • Editorial Board
      • Aims and Scope
      • Abstracting and Indexing
      • Bibliographic Information
      • Archive
  • Articles
  • Information
    • For Authors
    • For Reviewers
    • For Librarians
    • For Advertisers
    • Conferences
  • Language Editing
Login Register Submit
  • This site uses cookies
  • You can change your cookie settings at any time by following the instructions in our Cookie Policy. To find out more, you may read our Privacy Policy.

    I agree
Search articles by DOI, keyword, author or affiliation
Search
Advanced Search
presentation
International Journal of Oncology
Join Editorial Board Propose a Special Issue
Print ISSN: 1019-6439 Online ISSN: 1791-2423
Journal Cover
December-2023 Volume 63 Issue 6

Full Size Image

Cover Legend PDF

Sign up for eToc alerts
Recommend to Library

Journals

International Journal of Molecular Medicine

International Journal of Molecular Medicine

International Journal of Molecular Medicine is an international journal devoted to molecular mechanisms of human disease.

International Journal of Oncology

International Journal of Oncology

International Journal of Oncology is an international journal devoted to oncology research and cancer treatment.

Molecular Medicine Reports

Molecular Medicine Reports

Covers molecular medicine topics such as pharmacology, pathology, genetics, neuroscience, infectious diseases, molecular cardiology, and molecular surgery.

Oncology Reports

Oncology Reports

Oncology Reports is an international journal devoted to fundamental and applied research in Oncology.

Experimental and Therapeutic Medicine

Experimental and Therapeutic Medicine

Experimental and Therapeutic Medicine is an international journal devoted to laboratory and clinical medicine.

Oncology Letters

Oncology Letters

Oncology Letters is an international journal devoted to Experimental and Clinical Oncology.

Biomedical Reports

Biomedical Reports

Explores a wide range of biological and medical fields, including pharmacology, genetics, microbiology, neuroscience, and molecular cardiology.

Molecular and Clinical Oncology

Molecular and Clinical Oncology

International journal addressing all aspects of oncology research, from tumorigenesis and oncogenes to chemotherapy and metastasis.

World Academy of Sciences Journal

World Academy of Sciences Journal

Multidisciplinary open-access journal spanning biochemistry, genetics, neuroscience, environmental health, and synthetic biology.

International Journal of Functional Nutrition

International Journal of Functional Nutrition

Open-access journal combining biochemistry, pharmacology, immunology, and genetics to advance health through functional nutrition.

International Journal of Epigenetics

International Journal of Epigenetics

Publishes open-access research on using epigenetics to advance understanding and treatment of human disease.

Medicine International

Medicine International

An International Open Access Journal Devoted to General Medicine.

Journal Cover
December-2023 Volume 63 Issue 6

Full Size Image

Cover Legend PDF

Sign up for eToc alerts
Recommend to Library

  • Article
  • Citations
    • Cite This Article
    • Download Citation
    • Create Citation Alert
    • Remove Citation Alert
    • Cited By
  • Similar Articles
    • Related Articles (in Spandidos Publications)
    • Similar Articles (Google Scholar)
    • Similar Articles (PubMed)
  • Download PDF
  • Download XML
  • View XML

  • Supplementary Files
    • Supplementary_Data.pdf
Article Open Access

Acidosis promotes the metastatic colonization of lung cancer via remodeling of the extracellular matrix and vasculogenic mimicry

  • Authors:
    • Wan-Yi Shie
    • Pin-Hsuan Chu
    • Mark Yen-Ping Kuo
    • Huei-Wen Chen
    • Meng-Tie Lin
    • Xuan-Jie Su
    • Yi-Ling Hong
    • Han-Yi Elizabeth Chou
  • View Affiliations / Copyright

    Affiliations: Graduate Institute of Oral Biology, National Taiwan University, Taipei 100, Taiwan, R.O.C., Department of Dentistry, College of Medicine, National Taiwan University, Taipei 100, Taiwan, R.O.C., Graduate Institute of Toxicology, College of Medicine, National Taiwan University, Taipei 100, Taiwan, R.O.C.
    Copyright: © Shie et al. This is an open access article distributed under the terms of Creative Commons Attribution License.
  • Article Number: 136
    |
    Published online on: October 26, 2023
       https://doi.org/10.3892/ijo.2023.5584
  • Expand metrics +
Metrics: Total Views: 0 (Spandidos Publications: | PMC Statistics: )
Metrics: Total PDF Downloads: 0 (Spandidos Publications: | PMC Statistics: )
Cited By (CrossRef): 0 citations Loading Articles...

This article is mentioned in:



Abstract

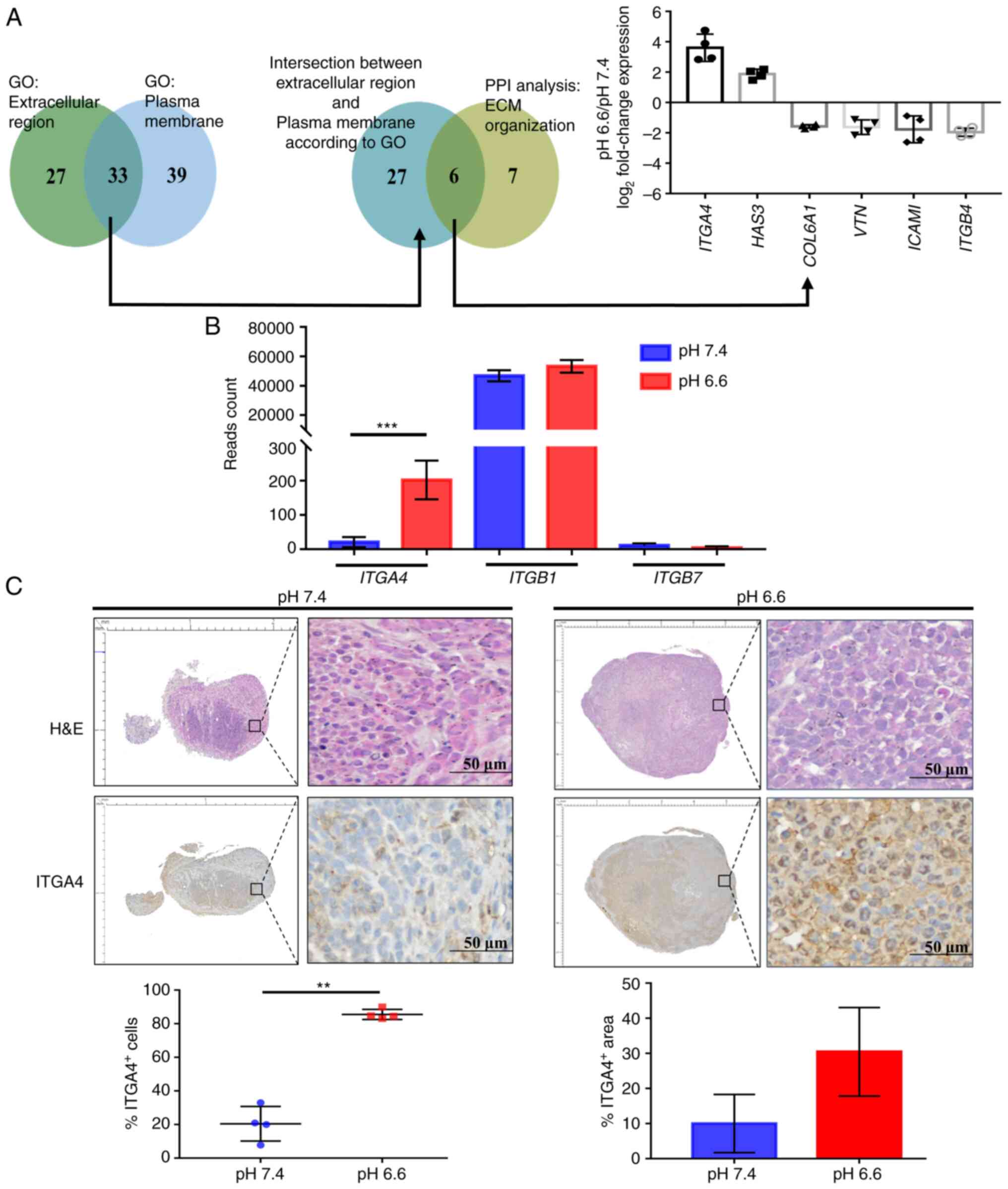
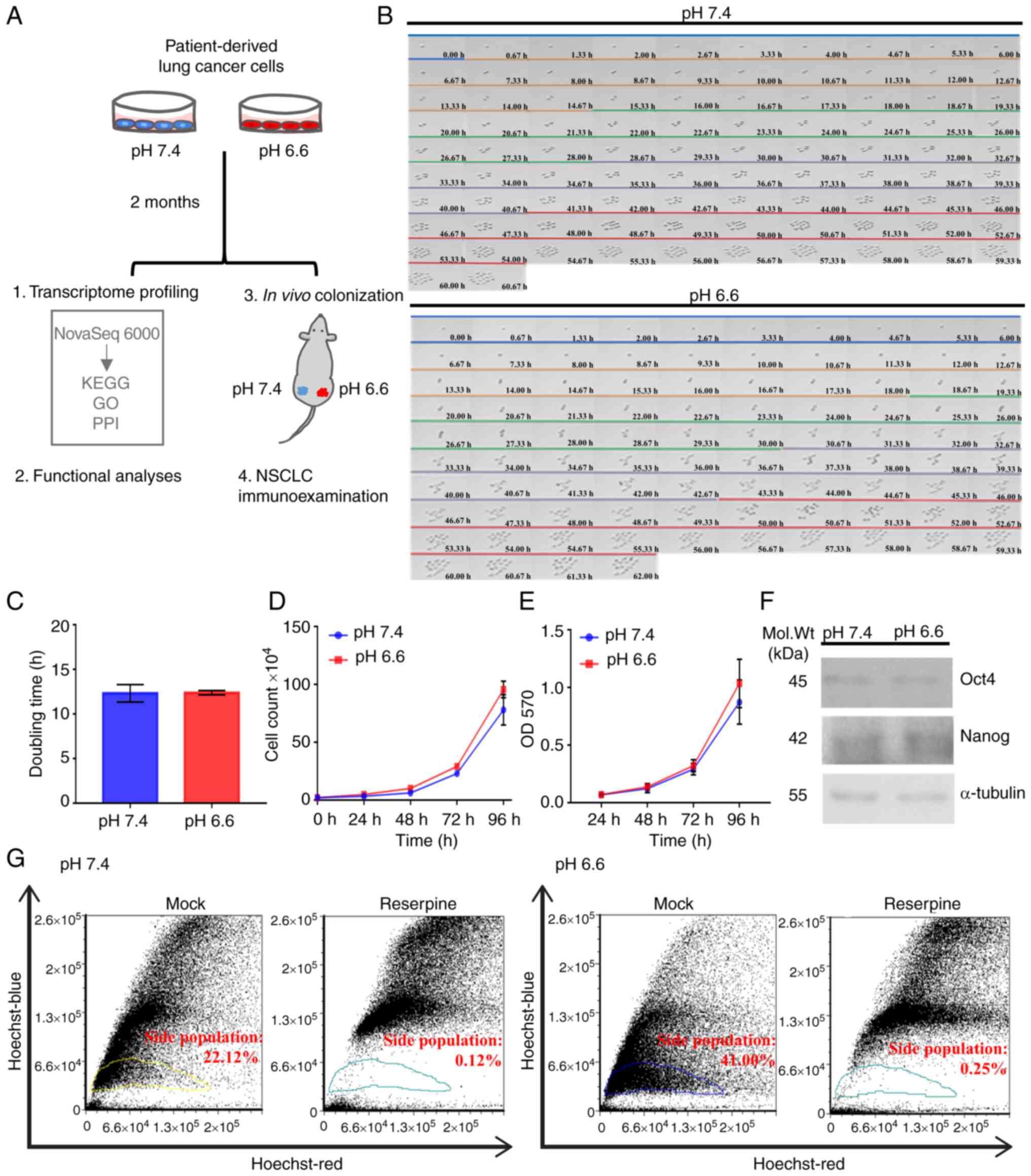
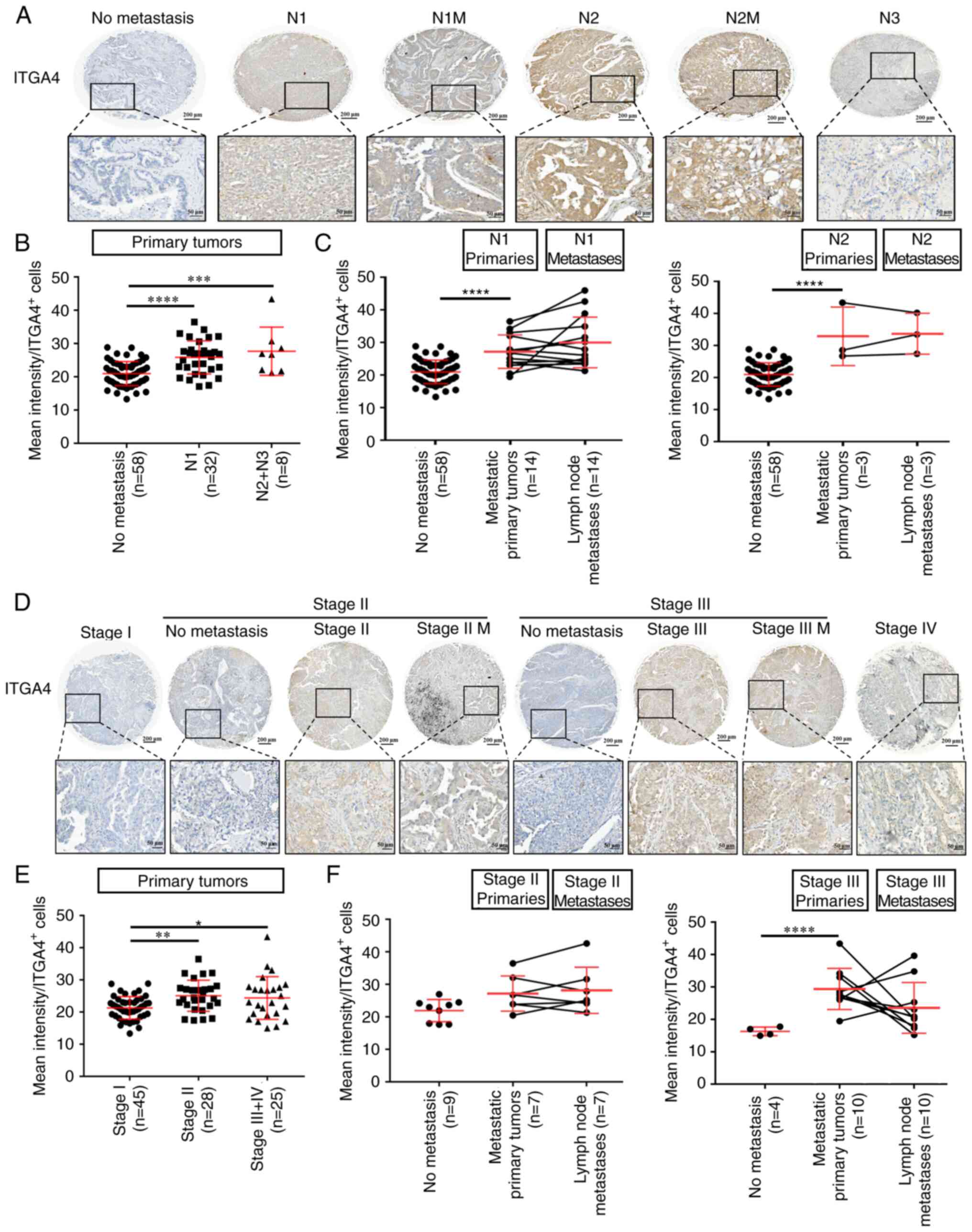
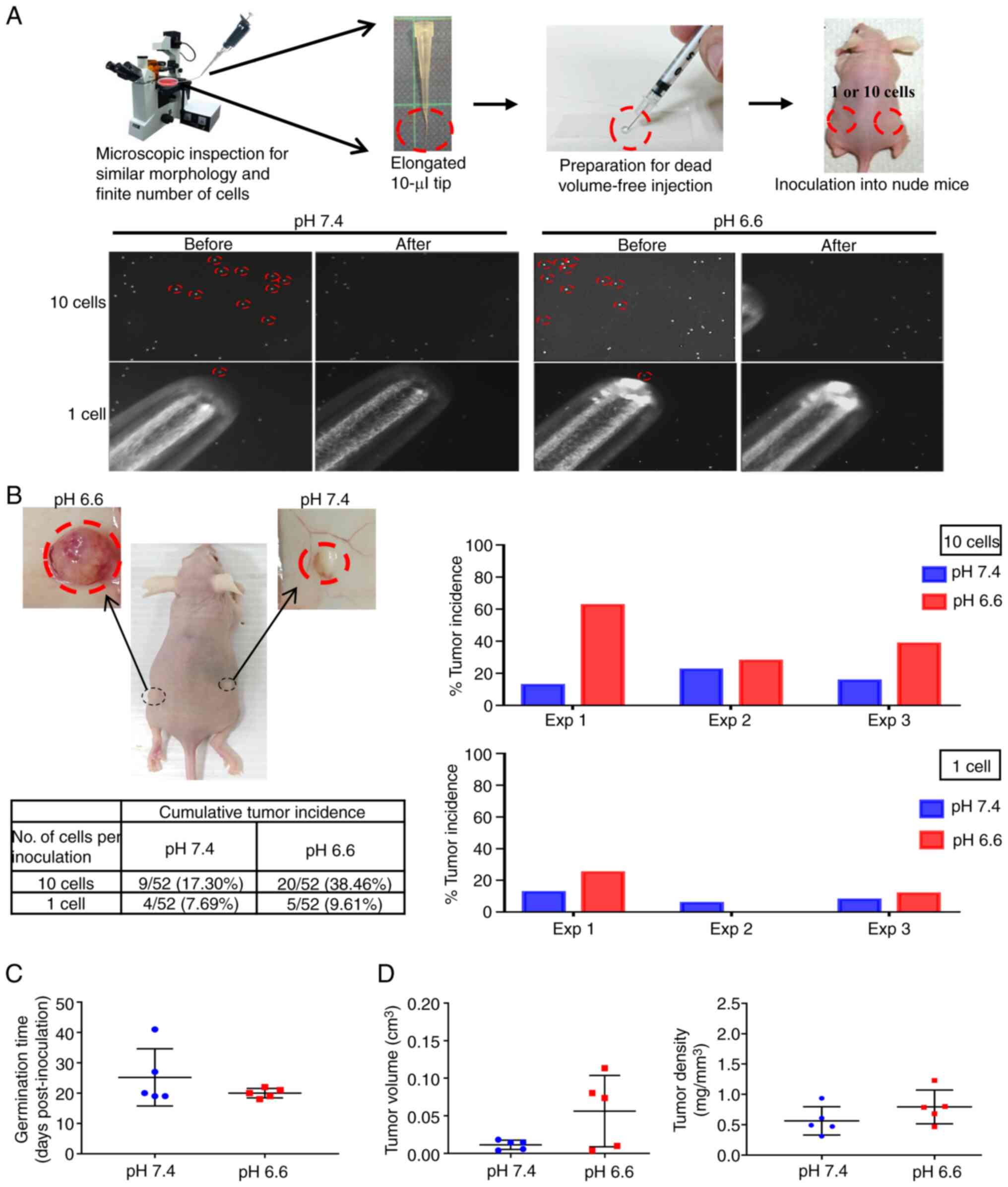
Acidosis is a hallmark of the tumor microenvironment caused by the metabolic switch from glucose oxidative phosphorylation to glycolysis. It has been associated with tumor growth and progression; however, the precise mechanism governing how acidosis promotes metastatic dissemination has yet to be elucidated. In the present study, a long‑term acidosis model was established using patient‑derived lung cancer cells, to identify critical components of metastatic colonization via transcriptome profiling combined with both in vitro and in vivo functional assays, and association analysis using clinical samples. Xenograft inoculates of 1 or 10 acidotic cells mimicking circulating tumor cell clusters were shown to exhibit increased tumor incidence compared with their physiological pH counterparts. Transcriptomics revealed that profound remodeling of the extracellular matrix (ECM) occurred in the acidotic cells, including upregulation of the integrin subunit α‑4 (ITGA4) gene. In clinical lung cancer, ITGA4 expression was found to be upregulated in primary tumors with metastatic capability, and this trait was retained in the corresponding secondary tumors. Expression of ITGA4 was markedly upregulated around the vasculogenic mimicry structures of the acidotic tumors, while acidotic cells exhibited a higher ability of vasculogenic mimicry in vitro. Acidosis was also found to induce the enrichment of side population cells, suggesting an enhanced resistance to noxious attacks of the tumor microenvironment. Taken together, these results demonstrated that acidosis actively contributed to tumor metastatic colonization, and novel mechanistic insights into the therapeutic management and prognosis of lung cancer were discussed.
View Figures

Figure 1

Figure 2

Figure 3

Figure 4

Figure 5

Figure 6

Figure 7

Figure 8

View References

1 

Pascale RM, Calvisi DF, Simile MM, Feo CF and Feo F: The Warburg effect 97 years after its discovery. Cancers (Basel). 12:28192020.

2 

Pillai SR, Damaghi M, Marunaka Y, Spugnini EP, Fais S and Gillies RJ: Causes, consequences, and therapy of tumors acidosis. Cancer Metastasis Rev. 38:205–222. 2019.

3 

Faubert B, Li KY, Cai L, Hensley CT, Kim J, Zacharias LG, Yang C, Do QN, Doucette S, Burguete D, et al: Lactate metabolism in human lung tumors. Cell. 171:358–371.e9. 2017.

4 

Kennedy KM, Scarbrough PM, Ribeiro A, Richardson R, Yuan H, Sonveaux P, Landon CD, Chi JT, Pizzo S, Schroeder T and Dewhirst MW: Catabolism of exogenous lactate reveals it as a legitimate metabolic substrate in breast cancer. PLoS One. 8:e751542013.

5 

Damaghi M, West J, Robertson-Tessi M, Xu L, Ferrall-Fairbanks MC, Stewart PA, Persi E, Fridley BL, Altrock PM, Gatenby RA, et al: The harsh microenvironment in early breast cancer selects for a Warburg phenotype. Proc Natl Acad Sci USA. 118:e20113421182021.

6 

Brizel DM, Schroeder T, Scher RL, Walenta S, Clough RW, Dewhirst MW and Mueller-Klieser W: Elevated tumor lactate concentrations predict for an increased risk of metastases in head-and-neck cancer. Int J Radiat Oncol Biol Phys. 51:349–353. 2001.

7 

Walenta S, Wetterling M, Lehrke M, Schwickert G, Sundfør K, Rofstad EK and Mueller-Klieser W: High lactate levels predict likelihood of metastases, tumor recurrence, and restricted patient survival in human cervical cancers. Cancer Res. 60:916–921. 2000.

8 

Lora-Michiels M, Yu D, Sanders L, Poulson JM, Azuma C, Case B, Vujaskovic Z, Thrall DE, Charles HC and Dewhirst MW: Extracellular pH and P-31 magnetic resonance spectroscopic variables are related to outcome in canine soft tissue sarcomas treated with thermoradiotherapy. Clin Cancer Res. 12:5733–5740. 2006.

9 

Meyer KA, Kammerling EM, et al: pH studies of malignant tissues in human beings. Cancer Res. 8:513–518. 1948.

10 

Persi E, Duran-Frigola M, Damaghi M, Roush WR, Aloy P, Cleveland JL, Gillies RJ and Ruppin E: Systems analysis of intracellular pH vulnerabilities for cancer therapy. Nat Commun. 9:29972018.

11 

Vlachostergios PJ, Oikonomou KG, Gibilaro E and Apergis G: Elevated lactic acid is a negative prognostic factor in metastatic lung cancer. Cancer Biomark. 15:725–734. 2015.

12 

Schoonjans CA, Joudiou N, Brusa D, Corbet C, Feron O and Gallez B: Acidosis-induced metabolic reprogramming in tumor cells enhances the anti-proliferative activity of the PDK inhibitor dichloroacetate. Cancer Lett. 470:18–28. 2020.

13 

Ning WR, Jiang D, Liu XC, Huang YF, Peng ZP, Jiang ZZ, Kang T, Zhuang SM, Wu Y and Zheng L: Carbonic anhydrase XII mediates the survival and prometastatic functions of macrophages in human hepatocellular carcinoma. J Clin Invest. 132:e1531102022.

14 

Desquiret-Dumas V, Leman G, Wetterwald C, Chupin S, Lebert A, Khiati S, Le Mao M, Geffroy G, Kane MS, Chevrollier A, et al: Warburg-like effect is a hallmark of complex I assembly defects. Biochim Biophys Acta Mol Basis Dis. 1865:2475–2489. 2019.

15 

Boedtkjer E and Pedersen SF: The acidic tumor microenvironment as a driver of cancer. Annu Rev Physiol. 82:103–126. 2020.

16 

Moellering RE, Black KC, Krishnamurty C, Baggett BK, Stafford P, Rain M, Gatenby RA and Gillies RJ: Acid treatment of melanoma cells selects for invasive phenotypes. Clin Exp Metastasis. 25:411–425. 2008.

17 

Damaghi M, Tafreshi NK, Lloyd MC, Sprung R, Estrella V, Wojtkowiak JW, Morse DL, Koomen JM, Bui MM, Gatenby RA and Gillies RJ: Chronic acidosis in the tumour microenvironment selects for overexpression of LAMP2 in the plasma membrane. Nat Commun. 6:87522015.

18 

Ibrahim-Hashim A and Estrella V: Acidosis and cancer: From mechanism to neutralization. Cancer Metastasis Rev. 38:149–155. 2019.

19 

Harguindey S, Alfarouk K, Polo Orozco J, Fais S and Devesa J: Towards an integral therapeutic protocol for breast cancer based upon the new H+-centered anticancer paradigm of the late post-Warburg era. Int J Mol Sci. 21:74752020.

20 

de la Cruz-López KG, Castro-Muñoz LJ, Reyes-Hernández DO, García-Carrancá A and Manzo-Merino J: Lactate in the regulation of tumor microenvironment and therapeutic approaches. Front Oncol. 9:11432019.

21 

Massagué J and Obenauf AC: Metastatic colonization by circulating tumour cells. Nature. 529:298–306. 2016.

22 

Amintas S, Bedel A, Moreau-Gaudry F, Boutin J, Buscail L, Merlio JP, Vendrely V, Dabernat S and Buscail E: Circulating tumor cell clusters: United we stand divided we fall. Int J Mol Sci. 21:26532020.

23 

Chrabaszcz K, Jasztal A, Smęda M, Zieliński B, Blat A, Diem M, Chlopicki S, Malek K and Marzec KM: Label-free FTIR spectroscopy detects and visualizes the early stage of pulmonary micrometastasis seeded from breast carcinoma. Biochim Biophys Acta Mol Basis Dis. 1864:3574–3584. 2018.

24 

Gómez-Cuadrado L, Tracey N, Ma R, Qian B and Brunton VG: Mouse models of metastasis: Progress and prospects. Dis Model Mech. 10:1061–1074. 2017.

25 

Estrella V, Chen T, Lloyd M, Wojtkowiak J, Cornnell HH, Ibrahim-Hashim A, Bailey K, Balagurunathan Y, Rothberg JM, Sloane BF, et al: Acidity generated by the tumor microenvironment drives local invasion. Cancer Res. 73:1524–1535. 2013.

26 

Chen WJ, Ho CC, Chang YL, Chen HY, Lin CA, Ling TY, Yu SL, Yuan SS, Chen YJ, Lin CY, et al: Cancer-associated fibroblasts regulate the plasticity of lung cancer stemness via paracrine signalling. Nat Commun. 5:34722014.

27 

Peppicelli S, Bianchini F, Torre E and Calorini L: Contribution of acidic melanoma cells undergoing epithelial-to-mesenchymal transition to aggressiveness of non-acidic melanoma cells. Clin Exp Metastasis. 31:423–433. 2014.

28 

Chen S, Zhou Y, Chen Y and Gu J: Fastp: An ultra-fast all-in-one FASTQ preprocessor. Bioinformatics. 34:i884–i890. 2018.

29 

Liao Y, Smyth GK and Shi W: FeatureCounts: An efficient general purpose program for assigning sequence reads to genomic features. Bioinformatics. 30:923–930. 2014.

30 

Love MI, Huber W and Anders S: Moderated estimation of fold change and dispersion for RNA-seq data with DESeq2. Genome Biol. 15:5502014.

31 

Robinson MD, McCarthy DJ and Smyth GK: edgeR: A bioconductor package for differential expression analysis of digital gene expression data. Bioinformatics. 26:139–140. 2010.

32 

Bu D, Luo H, Huo P, Wang Z, Zhang S, He Z, Wu Y, Zhao L, Liu J, Guo J, et al: KOBAS-i: Intelligent prioritization and exploratory visualization of biological functions for gene enrichment analysis. Nucleic Acids Res. 49(W1): W317–W325. 2021.

33 

Ruzzolini J, Peppicelli S, Andreucci E, Bianchini F, Margheri F, Laurenzana A, Fibbi G, Pimpinelli N and Calorini L: Everolimus selectively targets vemurafenib resistant BRAFV600E melanoma cells adapted to low pH. Cancer Lett. 408:43–54. 2017.

34 

Su T, Huang S, Zhang Y, Guo Y, Zhang S, Guan J, Meng M, Liu L, Wang C, Yu D, et al: miR-7/TGF-β2 axis sustains acidic tumor microenvironment-induced lung cancer metastasis. Acta Pharm Sin B. 12:821–837. 2022.

35 

Andreucci E, Peppicelli S, Ruzzolini J, Bianchini F, Biagioni A, Papucci L, Magnelli L, Mazzanti B, Stecca B and Calorini L: The acidic tumor microenvironment drives a stem-like phenotype in melanoma cells. J Mol Med (Berl). 98:1431–1446. 2020.

36 

Choodetwattana P, Proungvitaya S, Jearanaikoon P and Limpaiboon T: The upregulation of OCT4 in acidic extracellular pH is associated with gemcitabine resistance in cholangiocarcinoma cell lines. Asian Pac J Cancer Prev. 20:2745–2748. 2019.

37 

Murlidhar V, Reddy RM, Fouladdel S, Zhao L, Ishikawa MK, Grabauskiene S, Zhang Z, Lin J, Chang AC, Carrott P, et al: Poor prognosis indicated by venous circulating tumor cell clusters in early-stage lung cancers. Cancer Res. 77:5194–5206. 2017.

38 

Edgar R, Domrachev M and Lash AE: Gene expression omnibus: NCBI gene expression and hybridization array data repository. Nucleic Acids Res. 30:207–210. 2002.

39 

Hynes RO: Integrins: Bidirectional, allosteric signaling machines. Cell. 110:673–687. 2002.

40 

Cardones AR, Murakami T and Hwang ST: CXCR4 enhances adhesion of B16 tumor cells to endothelial cells in vitro and in vivo via beta(1) integrin. Cancer Res. 63:6751–6757. 2003.

41 

Wagenblast E, Soto M, Gutiérrez-Ángel S, Hartl CA, Gable AL, Maceli AR, Erard N, Williams AM, Kim SY, Dickopf S, et al: A model of breast cancer heterogeneity reveals vascular mimicry as a driver of metastasis. Nature. 520:358–362. 2015.

42 

Young SA, McCabe KE, Bartakova A, Delaney J, Pizzo DP, Newbury RO, Varner JA, Schlaepfer DD and Stupack DG: Integrin α4 enhances metastasis and may be associated with poor prognosis in MYCN-low neuroblastoma. PLoS One. 10:e01208152015.

43 

Bulian P, Shanafelt TD, Fegan C, Zucchetto A, Cro L, Nückel H, Baldini L, Kurtova AV, Ferrajoli A, Burger JA, et al: CD49d is the strongest flow cytometry-based predictor of overall survival in chronic lymphocytic leukemia. J Clin Oncol. 32:897–904. 2014.

44 

Pulkka OP, Mpindi JP, Tynninen O, Nilsson B, Kallioniemi O, Sihto H and Joensuu H: Clinical relevance of integrin alpha 4 in gastrointestinal stromal tumours. J Cell Mol Med. 22:2220–2230. 2018.

45 

Marusyk A, Tabassum DP, Altrock PM, Almendro V, Michor F and Polyak K: Non-cell-autonomous driving of tumour growth supports sub-clonal heterogeneity. Nature. 514:54–58. 2014.

46 

Michl J, Wang Y, Monterisi S, Blaszczak W, Beveridge R, Bridges EM, Koth J, Bodmer WF and Swietach P: CRISPR-Cas9 screen identifies oxidative phosphorylation as essential for cancer cell survival at low extracellular pH. Cell Rep. 38:1104932022.

47 

Anemone A, Consolino L, Conti L, Irrera P, Hsu MY, Villano D, Dastrù W, Porporato PE, Cavallo F and Longo DL: Tumour acidosis evaluated in vivo by MRI-CEST pH imaging reveals breast cancer metastatic potential. Br J Cancer. 124:207–216. 2021.

48 

Munoz R, Man S, Shaked Y, Lee CR, Wong J, Francia G and Kerbel RS: Highly efficacious nontoxic preclinical treatment for advanced metastatic breast cancer using combination oral UFT-cyclophosphamide metronomic chemotherapy. Cancer Res. 66:3386–3391. 2006.

49 

Minn AJ, Gupta GP, Siegel PM, Bos PD, Shu W, Giri DD, Viale A, Olshen AB, Gerald WL and Massagué J: Genes that mediate breast cancer metastasis to lung. Nature. 436:518–524. 2005.

50 

Guy CT, Webster MA, Schaller M, Parsons TJ, Cardiff RD and Muller WJ: Expression of the neu protooncogene in the mammary epithelium of transgenic mice induces metastatic disease. Proc Natl Acad Sci USA. 89:10578–10582. 1992.

51 

Yu IF, Yu YH, Chen LY, Fan SK, Chou HYE and Yang JT: A portable microfluidic device for the rapid diagnosis of cancer metastatic potential which is programmable for temperature and CO2. Lab Chip. 14:3621–3628. 2014.

52 

Pang X, He X, Qiu Z, Zhang H, Xie R, Liu Z, Gu Y, Zhao N, Xiang Q and Cui Y: Targeting integrin pathways: Mechanisms and advances in therapy. Signal Transduct Target Ther. 8:12023.

53 

Sabatier L, Chen D, Fagotto-Kaufmann C, Hubmacher D, McKee MD, Annis DS, Mosher DF and Reinhardt DP: Fibrillin assembly requires fibronectin. Mol Biol Cell. 20:846–858. 2009.

54 

Qian F, Vaux DL and Weissman IL: Expression of the integrin alpha 4 beta 1 on melanoma cells can inhibit the invasive stage of metastasis formation. Cell. 77:335–347. 1994.

55 

Schlesinger M and Bendas G: Contribution of very late antigen-4 (VLA-4) integrin to cancer progression and metastasis. Cancer Metastasis Rev. 34:575–591. 2015.

56 

Xie J, Yang P, Lin HP, Li Y, Clementino M, Fenske W, Yang C, Wang C and Wang Z: Integrin α4 up-regulation activates the hedgehog pathway to promote arsenic and benzo[α]pyrene co-exposure-induced cancer stem cell-like property and tumorigenesis. Cancer Lett. 493:143–155. 2020.

57 

Malfuson JV, Boutin L, Clay D, Thépenier C, Desterke C, Torossian F, Guerton B, Anginot A, de Revel T, Lataillade JJ and Le Bousse-Kerdilès MC: SP/drug efflux functionality of hematopoietic progenitors is controlled by mesenchymal niche through VLA-4/CD44 axis. Leukemia. 28:853–864. 2014.

58 

Golebiewska A, Brons NHC, Bjerkvig R and Niclou SP: Critical appraisal of the side population assay in stem cell and cancer stem cell research. Cell Stem Cell. 8:136–147. 2011.

59 

Wu C and Alman BA: Side population cells in human cancers. Cancer Lett. 268:1–9. 2008.

60 

Maniotis AJ, Folberg R, Hess A, Seftor EA, Gardner LM, Pe'er J, Trent JM, Meltzer PS and Hendrix MJ: Vascular channel formation by human melanoma cells in vivo and in vitro: Vasculogenic mimicry. Am J Pathol. 155:739–752. 1999.

61 

Upile T, Jerjes W, Radhi H, Al-Khawalde M, Kafas P, Nouraei S and Sudhoff H: Vascular mimicry in cultured head and neck tumour cell lines. Head Neck Oncol. 3:552011.

62 

Fu R, Du W, Ding Z, Wang Y, Li Y, Zhu J, Zeng Y, Zheng Y, Liu Z and Huang JA: HIF-1α promoted vasculogenic mimicry formation in lung adenocarcinoma through NRP1 upregulation in the hypoxic tumor microenvironment. Cell Death Dis. 12:3942021.

63 

He X, You J, Ding H, Zhang Z, Cui L, Shen X, Bian X, Liu Y and Chen J: Vasculogenic mimicry, a negative indicator for progression free survival of lung adenocarcinoma irrespective of first line treatment and epithelial growth factor receptor mutation status. BMC Cancer. 21:1322021.

64 

Williamson SC, Metcalf RL, Trapani F, Mohan S, Antonello J, Abbott B, Leong HS, Chester CP, Simms N, Polanski R, et al: Vasculogenic mimicry in small cell lung cancer. Nat Commun. 7:133222016.

65 

Baeten CIM, Hillen F, Pauwels P, de Bruine AP and Baeten CGMI: Prognostic role of vasculogenic mimicry in colorectal cancer. Dis Colon Rectum. 52:2028–2035. 2009.

66 

Ruffini F, Graziani G, Levati L, Tentori L, D'Atri S and Lacal PM: Cilengitide downmodulates invasiveness and vasculogenic mimicry of neuropilin 1 expressing melanoma cells through the inhibition of αvβ5 integrin. Int J Cancer. 136:E545–E558. 2015.

67 

Vartanian A, Stepanova E, Grigorieva I, Solomko E, Belkin V, Baryshnikov A and Lichinitser M: Melanoma vasculogenic mimicry capillary-like structure formation depends on integrin and calcium signaling. Microcirculation. 18:390–399. 2011.

Related Articles

  • Abstract
  • View
  • Download
  • Twitter
Copy and paste a formatted citation
Spandidos Publications style
Shie W, Chu P, Kuo MY, Chen H, Lin M, Su X, Hong Y and Chou HE: Acidosis promotes the metastatic colonization of lung cancer via remodeling of the extracellular matrix and vasculogenic mimicry. Int J Oncol 63: 136, 2023.
APA
Shie, W., Chu, P., Kuo, M.Y., Chen, H., Lin, M., Su, X. ... Chou, H.E. (2023). Acidosis promotes the metastatic colonization of lung cancer via remodeling of the extracellular matrix and vasculogenic mimicry. International Journal of Oncology, 63, 136. https://doi.org/10.3892/ijo.2023.5584
MLA
Shie, W., Chu, P., Kuo, M. Y., Chen, H., Lin, M., Su, X., Hong, Y., Chou, H. E."Acidosis promotes the metastatic colonization of lung cancer via remodeling of the extracellular matrix and vasculogenic mimicry". International Journal of Oncology 63.6 (2023): 136.
Chicago
Shie, W., Chu, P., Kuo, M. Y., Chen, H., Lin, M., Su, X., Hong, Y., Chou, H. E."Acidosis promotes the metastatic colonization of lung cancer via remodeling of the extracellular matrix and vasculogenic mimicry". International Journal of Oncology 63, no. 6 (2023): 136. https://doi.org/10.3892/ijo.2023.5584
Copy and paste a formatted citation
x
Spandidos Publications style
Shie W, Chu P, Kuo MY, Chen H, Lin M, Su X, Hong Y and Chou HE: Acidosis promotes the metastatic colonization of lung cancer via remodeling of the extracellular matrix and vasculogenic mimicry. Int J Oncol 63: 136, 2023.
APA
Shie, W., Chu, P., Kuo, M.Y., Chen, H., Lin, M., Su, X. ... Chou, H.E. (2023). Acidosis promotes the metastatic colonization of lung cancer via remodeling of the extracellular matrix and vasculogenic mimicry. International Journal of Oncology, 63, 136. https://doi.org/10.3892/ijo.2023.5584
MLA
Shie, W., Chu, P., Kuo, M. Y., Chen, H., Lin, M., Su, X., Hong, Y., Chou, H. E."Acidosis promotes the metastatic colonization of lung cancer via remodeling of the extracellular matrix and vasculogenic mimicry". International Journal of Oncology 63.6 (2023): 136.
Chicago
Shie, W., Chu, P., Kuo, M. Y., Chen, H., Lin, M., Su, X., Hong, Y., Chou, H. E."Acidosis promotes the metastatic colonization of lung cancer via remodeling of the extracellular matrix and vasculogenic mimicry". International Journal of Oncology 63, no. 6 (2023): 136. https://doi.org/10.3892/ijo.2023.5584
Follow us
  • Twitter
  • LinkedIn
  • Facebook
About
  • Spandidos Publications
  • Careers
  • Cookie Policy
  • Privacy Policy
How can we help?
  • Help
  • Live Chat
  • Contact
  • Email to our Support Team