Spandidos Publications Logo
  • About
    • About Spandidos
    • Aims and Scopes
    • Abstracting and Indexing
    • Editorial Policies
    • Reprints and Permissions
    • Job Opportunities
    • Terms and Conditions
    • Contact
  • Journals
    • All Journals
    • Oncology Letters
      • Oncology Letters
      • Information for Authors
      • Editorial Policies
      • Editorial Board
      • Aims and Scope
      • Abstracting and Indexing
      • Bibliographic Information
      • Archive
    • International Journal of Oncology
      • International Journal of Oncology
      • Information for Authors
      • Editorial Policies
      • Editorial Board
      • Aims and Scope
      • Abstracting and Indexing
      • Bibliographic Information
      • Archive
    • Molecular and Clinical Oncology
      • Molecular and Clinical Oncology
      • Information for Authors
      • Editorial Policies
      • Editorial Board
      • Aims and Scope
      • Abstracting and Indexing
      • Bibliographic Information
      • Archive
    • Experimental and Therapeutic Medicine
      • Experimental and Therapeutic Medicine
      • Information for Authors
      • Editorial Policies
      • Editorial Board
      • Aims and Scope
      • Abstracting and Indexing
      • Bibliographic Information
      • Archive
    • International Journal of Molecular Medicine
      • International Journal of Molecular Medicine
      • Information for Authors
      • Editorial Policies
      • Editorial Board
      • Aims and Scope
      • Abstracting and Indexing
      • Bibliographic Information
      • Archive
    • Biomedical Reports
      • Biomedical Reports
      • Information for Authors
      • Editorial Policies
      • Editorial Board
      • Aims and Scope
      • Abstracting and Indexing
      • Bibliographic Information
      • Archive
    • Oncology Reports
      • Oncology Reports
      • Information for Authors
      • Editorial Policies
      • Editorial Board
      • Aims and Scope
      • Abstracting and Indexing
      • Bibliographic Information
      • Archive
    • Molecular Medicine Reports
      • Molecular Medicine Reports
      • Information for Authors
      • Editorial Policies
      • Editorial Board
      • Aims and Scope
      • Abstracting and Indexing
      • Bibliographic Information
      • Archive
    • World Academy of Sciences Journal
      • World Academy of Sciences Journal
      • Information for Authors
      • Editorial Policies
      • Editorial Board
      • Aims and Scope
      • Abstracting and Indexing
      • Bibliographic Information
      • Archive
    • International Journal of Functional Nutrition
      • International Journal of Functional Nutrition
      • Information for Authors
      • Editorial Policies
      • Editorial Board
      • Aims and Scope
      • Abstracting and Indexing
      • Bibliographic Information
      • Archive
    • International Journal of Epigenetics
      • International Journal of Epigenetics
      • Information for Authors
      • Editorial Policies
      • Editorial Board
      • Aims and Scope
      • Abstracting and Indexing
      • Bibliographic Information
      • Archive
    • Medicine International
      • Medicine International
      • Information for Authors
      • Editorial Policies
      • Editorial Board
      • Aims and Scope
      • Abstracting and Indexing
      • Bibliographic Information
      • Archive
  • Articles
  • Information
    • Information for Authors
    • Information for Reviewers
    • Information for Librarians
    • Information for Advertisers
    • Conferences
  • Language Editing
Spandidos Publications Logo
  • About
    • About Spandidos
    • Aims and Scopes
    • Abstracting and Indexing
    • Editorial Policies
    • Reprints and Permissions
    • Job Opportunities
    • Terms and Conditions
    • Contact
  • Journals
    • All Journals
    • Biomedical Reports
      • Information for Authors
      • Editorial Policies
      • Editorial Board
      • Aims and Scope
      • Abstracting and Indexing
      • Bibliographic Information
      • Archive
    • Experimental and Therapeutic Medicine
      • Information for Authors
      • Editorial Policies
      • Editorial Board
      • Aims and Scope
      • Abstracting and Indexing
      • Bibliographic Information
      • Archive
    • International Journal of Epigenetics
      • Information for Authors
      • Editorial Policies
      • Editorial Board
      • Aims and Scope
      • Abstracting and Indexing
      • Bibliographic Information
      • Archive
    • International Journal of Functional Nutrition
      • Information for Authors
      • Editorial Policies
      • Editorial Board
      • Aims and Scope
      • Abstracting and Indexing
      • Bibliographic Information
      • Archive
    • International Journal of Molecular Medicine
      • Information for Authors
      • Editorial Policies
      • Editorial Board
      • Aims and Scope
      • Abstracting and Indexing
      • Bibliographic Information
      • Archive
    • International Journal of Oncology
      • Information for Authors
      • Editorial Policies
      • Editorial Board
      • Aims and Scope
      • Abstracting and Indexing
      • Bibliographic Information
      • Archive
    • Medicine International
      • Information for Authors
      • Editorial Policies
      • Editorial Board
      • Aims and Scope
      • Abstracting and Indexing
      • Bibliographic Information
      • Archive
    • Molecular and Clinical Oncology
      • Information for Authors
      • Editorial Policies
      • Editorial Board
      • Aims and Scope
      • Abstracting and Indexing
      • Bibliographic Information
      • Archive
    • Molecular Medicine Reports
      • Information for Authors
      • Editorial Policies
      • Editorial Board
      • Aims and Scope
      • Abstracting and Indexing
      • Bibliographic Information
      • Archive
    • Oncology Letters
      • Information for Authors
      • Editorial Policies
      • Editorial Board
      • Aims and Scope
      • Abstracting and Indexing
      • Bibliographic Information
      • Archive
    • Oncology Reports
      • Information for Authors
      • Editorial Policies
      • Editorial Board
      • Aims and Scope
      • Abstracting and Indexing
      • Bibliographic Information
      • Archive
    • World Academy of Sciences Journal
      • Information for Authors
      • Editorial Policies
      • Editorial Board
      • Aims and Scope
      • Abstracting and Indexing
      • Bibliographic Information
      • Archive
  • Articles
  • Information
    • For Authors
    • For Reviewers
    • For Librarians
    • For Advertisers
    • Conferences
  • Language Editing
Login Register Submit
  • This site uses cookies
  • You can change your cookie settings at any time by following the instructions in our Cookie Policy. To find out more, you may read our Privacy Policy.

    I agree
Search articles by DOI, keyword, author or affiliation
Search
Advanced Search
presentation
International Journal of Oncology
Join Editorial Board Propose a Special Issue
Print ISSN: 1019-6439 Online ISSN: 1791-2423
Journal Cover
December-2023 Volume 63 Issue 6

Full Size Image

Cover Legend PDF

Sign up for eToc alerts
Recommend to Library

Journals

International Journal of Molecular Medicine

International Journal of Molecular Medicine

International Journal of Molecular Medicine is an international journal devoted to molecular mechanisms of human disease.

International Journal of Oncology

International Journal of Oncology

International Journal of Oncology is an international journal devoted to oncology research and cancer treatment.

Molecular Medicine Reports

Molecular Medicine Reports

Covers molecular medicine topics such as pharmacology, pathology, genetics, neuroscience, infectious diseases, molecular cardiology, and molecular surgery.

Oncology Reports

Oncology Reports

Oncology Reports is an international journal devoted to fundamental and applied research in Oncology.

Experimental and Therapeutic Medicine

Experimental and Therapeutic Medicine

Experimental and Therapeutic Medicine is an international journal devoted to laboratory and clinical medicine.

Oncology Letters

Oncology Letters

Oncology Letters is an international journal devoted to Experimental and Clinical Oncology.

Biomedical Reports

Biomedical Reports

Explores a wide range of biological and medical fields, including pharmacology, genetics, microbiology, neuroscience, and molecular cardiology.

Molecular and Clinical Oncology

Molecular and Clinical Oncology

International journal addressing all aspects of oncology research, from tumorigenesis and oncogenes to chemotherapy and metastasis.

World Academy of Sciences Journal

World Academy of Sciences Journal

Multidisciplinary open-access journal spanning biochemistry, genetics, neuroscience, environmental health, and synthetic biology.

International Journal of Functional Nutrition

International Journal of Functional Nutrition

Open-access journal combining biochemistry, pharmacology, immunology, and genetics to advance health through functional nutrition.

International Journal of Epigenetics

International Journal of Epigenetics

Publishes open-access research on using epigenetics to advance understanding and treatment of human disease.

Medicine International

Medicine International

An International Open Access Journal Devoted to General Medicine.

Journal Cover
December-2023 Volume 63 Issue 6

Full Size Image

Cover Legend PDF

Sign up for eToc alerts
Recommend to Library

  • Article
  • Citations
    • Cite This Article
    • Download Citation
    • Create Citation Alert
    • Remove Citation Alert
    • Cited By
  • Similar Articles
    • Related Articles (in Spandidos Publications)
    • Similar Articles (Google Scholar)
    • Similar Articles (PubMed)
  • Download PDF
  • Download XML
  • View XML

  • Supplementary Files
    • Supplementary_Data1.pdf
    • Supplementary_Data2.pdf
Article Open Access

The apelin‑apelin receptor signaling pathway in fibroblasts is involved in tumor growth via p53 expression of cancer cells

  • Authors:
    • Hirotsugu Saiki
    • Yoshito Hayashi
    • Shunsuke Yoshii
    • Eiji Kimura
    • Kentaro Nakagawa
    • Minoru Kato
    • Ryotaro Uema
    • Takanori Inoue
    • Akihiko Sakatani
    • Takeo Yoshihara
    • Yoshiki Tsujii
    • Shinichiro Shinzaki
    • Hideki Iijima
    • Tetsuo Takehara
  • View Affiliations / Copyright

    Affiliations: Department of Gastroenterology and Hepatology, Osaka University Graduate School of Medicine, Yamadaoka, Suita, Osaka 565‑0871, Japan, Department of Gastroenterology and Hepatology, Osaka Police Hospital, Tennoji, Osaka 543‑0035, Japan
    Copyright: © Saiki et al. This is an open access article distributed under the terms of Creative Commons Attribution License.
  • Article Number: 139
    |
    Published online on: November 2, 2023
       https://doi.org/10.3892/ijo.2023.5587
  • Expand metrics +
Metrics: Total Views: 0 (Spandidos Publications: | PMC Statistics: )
Metrics: Total PDF Downloads: 0 (Spandidos Publications: | PMC Statistics: )
Cited By (CrossRef): 0 citations Loading Articles...

This article is mentioned in:



Abstract

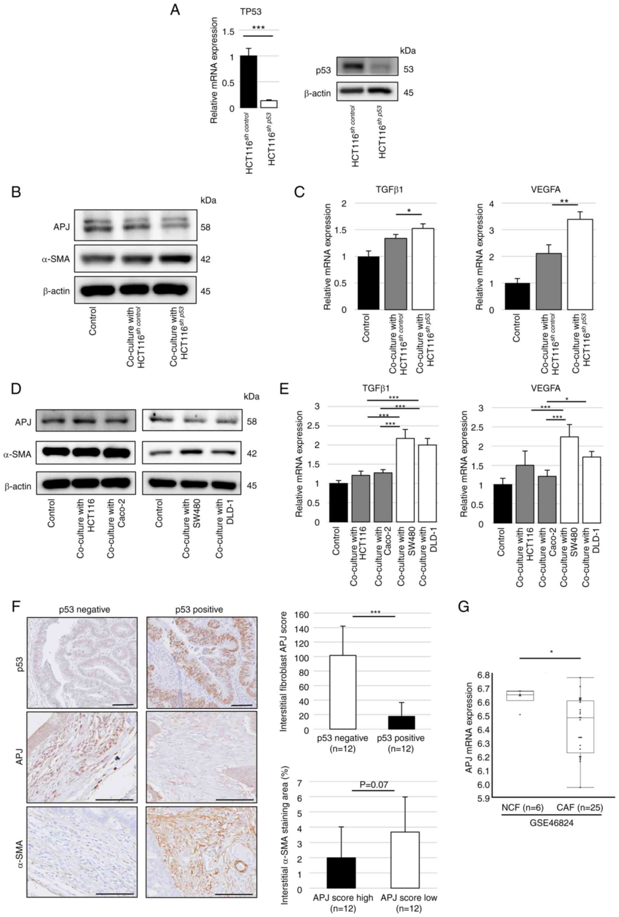
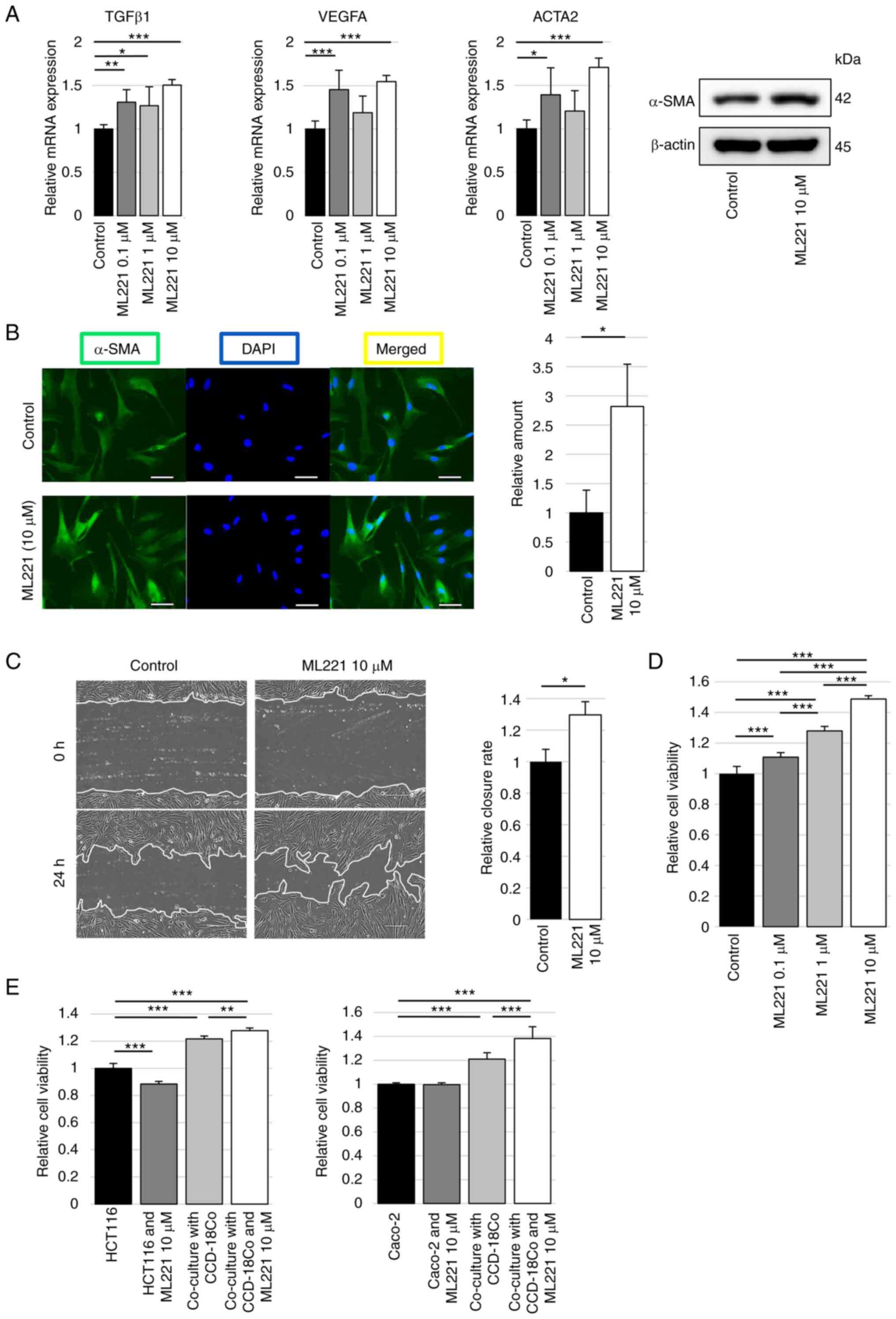
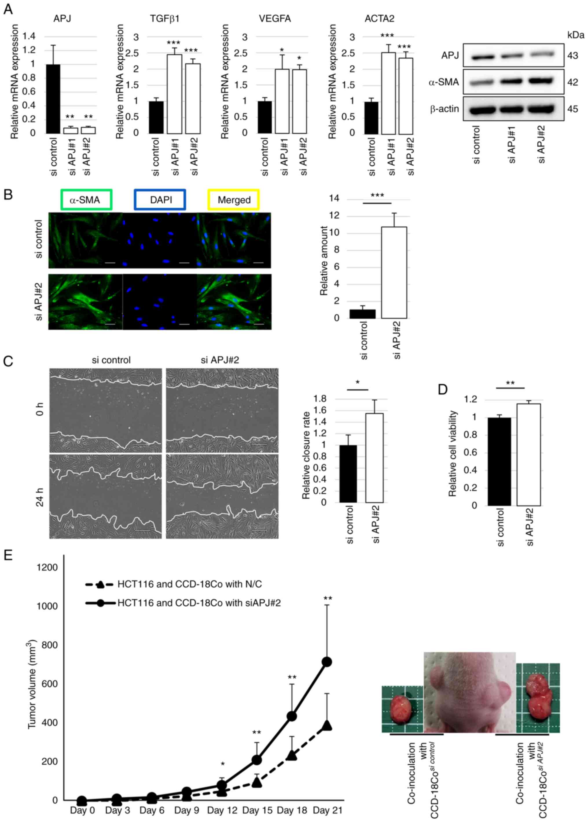
Cancer‑associated fibroblasts (CAFs) are pivotal in tumor progression. TP53‑deficiency in cancer cells is associated with robust stromal activation. The apelin‑apelin receptor (APJ) system has been implicated in suppressing fibroblast‑to‑myofibroblast transition in non‑neoplastic organ fibrosis. The present study aimed to elucidate the oncogenic role of the apelin‑APJ system in tumor fibroblasts. APJ expression and the effect of APJ suppression in fibroblasts were investigated for p53 status in cancer cells using human cell lines (TP53‑wild colon cancer, HCT116, and Caco‑2; TP53‑mutant colon cancer, SW480, and DLD‑1; and colon fibroblasts, CCD‑18Co), resected human tissue samples of colorectal cancers, and immune‑deficient nude mouse xenograft models. The role of exosomes collected by ultracentrifugation were also analyzed as mediators of p53 expression in cancer cells and APJ expression in fibroblasts. APJ expression in fibroblasts co‑cultured with p53‑suppressed colon cancer cells (HCT116sh p53 cells) was significantly lower than in control colon cancer cells (HCT116sh control cells). APJ‑suppressed fibroblasts treated with an antagonist or small interfering RNA showed myofibroblast‑like properties, including increased proliferation and migratory abilities, via accelerated phosphorylation of Sma‑ and Mad‑related protein 2/3 (Smad2/3). In addition, xenografts of HCT116 cells with APJ‑suppressed fibroblasts showed accelerated tumor growth. By contrast, apelin suppressed the upregulation of phosphorylated Smad2/3 in fibroblasts. MicroRNA 5703 enriched in exosomes derived from HCT116sh p53 cells inhibited APJ expression, and inhibition of miR‑5703 diminished APJ suppression in fibroblasts caused by cancer cells. APJ suppression from a specific microRNA in cancer cell‑derived exosomes induced CAF‑like properties in fibroblasts. Thus, the APJ system in fibroblasts in the tumor microenvironment may be a promising therapeutic target.
View Figures

Figure 1

Figure 2

Figure 3

Figure 4

Figure 5

Figure 6

View References

1 

Siegel RL, Miller KD, Fuchs HE and Jemal A: Cancer statistics. CA Cancer J Clin. 71:7–33. 2021.

2 

Park JW, Seo MJ, Cho KS, Kook MC, Jeong JM, Roh SG, Cho SY, Cheon JH and Kim HK: Smad4 and p53 synergize in suppressing autochthonous intestinal cancer. Cancer Med. 11:1925–1936. 2022.

3 

Villalba M, Evans SR, Vidal-Vanaclocha F and Calvo A: Role of TGF-β in metastatic colon cancer: It is finally time for targeted therapy. Cell Tissue Res. 370:29–39. 2017.

4 

André T, Shiu KK, Kim TW, Jensen BV, Jensen LH, Punt C, Smith D, Garcia-Carbonero R, Benavides M, Gibbs P, et al: Pembrolizumab in microsatellite-instability-high advanced colorectal cancer. N Engl J Med. 383:2207–2218. 2020.

5 

Cremolini C, Loupakis F, Antoniotti C, Lupi C, Sensi E, Lonardi S, Mezi S, Tomasello G, Ronzoni M, Zaniboni A, et al: FOLFOXIRI plus bevacizumab versus FOLFIRI plus bevacizumab as first-line treatment of patients with metastatic colorectal cancer: updated overall survival and molecular subgroup analyses of the open-label, phase 3 TRIBE study. Lancet Oncol. 16:1306–1315. 2015.

6 

Arnold D, Lueza B, Douillard JY, Peeters M, Lenz HJ, Venook A, Heinemann V, Van Cutsem E, Pignon JP, Tabernero J, et al: Prognostic and predictive value of primary tumour side in patients with RAS wild-type metastatic colorectal cancer treated with chemotherapy and EGFR-directed antibodies in six randomized trials. Ann Oncol. 28:1713–1729

7 

Togo S, Polanska UM, Horimoto Y and Orimo A: Carcinoma-associated fibroblasts are a promising therapeutic target. Cancers (Basel). 5:149–169. 2013.

8 

Sahai E, Astsaturov I, Cukierman E, DeNardo DG, Egeblad M, Evans RM, Fearon D, Greten FR, Hingorani SR, Hunter T, et al: A framework for advancing our understanding of cancerassociated fibroblasts. Nat Rev Cancer. 20:174–186. 2020.

9 

Czekay RP, Cheon DJ, Samarakoon R, Kutz SM and Higgins PJ: Cancer-associated fibroblasts: Mechanisms of tumor progression and novel therapeutic targets. Cancers. 14:12312022.

10 

Leroy B, Anderson M and Soussi T: TP53 mutations in human cancer: Database reassessment and prospects for the next decade. Hum Mutat. 35:672–688. 2014.

11 

Hayashi Y, Tsujii M, Kodama T, Akasaka T, Kondo J, Hikita H, Inoue T, Tsujii Y, Maekawa A, Yoshii S, et al: p53 functional deficiency in human colon cancer cells promotes fibroblast-mediated angiogenesis and tumor growth. Carcinogenesis. 37:972–984. 2016.

12 

Yoshii S, Hayashi Y, Iijima H, Inoue T, Kimura K, Sakatani A, Nagai K, Fujinaga T, Hiyama S, Kodama T, et al: Exosomal microRNAs derived from colon cancer cells promote tumor progression by suppressing fibroblast TP53 expression. Cancer Sci. 110:2396–2407. 2019.

13 

Tatemoto K, Hosoya M, Habata Y, Fujii R, Kakegawa T, Zou MX, Kawamata Y, Fukusumi S, Hinuma S, Kitada C, et al: Isolation and characterization of a novel endogenous peptide ligand for the human APJ receptor. Biochem Biophys Res Commun. 251:471–476. 1998.

14 

Masoumi J, Jafarzadeh A, Khorramdelazad H, Abbasloui M, Abdolalizadeh J and Jamali N: Role of apelin/APJ axis in cancer development and progression. Adv Med Sci. 65:202–213. 2020.

15 

Narayanan S, Harris DL, Maitra R and Runyon SP: Regulation of the apelinergic system and its potential in cardiovascular disease: Peptides and small molecules as tools for discovery. J Med Chem. 58:7913–7927. 2015.

16 

Nagpal V, Rai R, Place AT, Murphy SB, Verma SK, Ghosh AK and Vaughan DE: MiR-125b is critical for fibroblast-to-myofibroblast transition and cardiac fibrosis. Circulation. 133:291–301. 2016.

17 

Kim J: Apelin-APJ signaling: A potential therapeutic target for pulmonary arterial hypertension. Mol Cells. 37:196–201. 2014.

18 

Yokoyama Y, Sekiguchi A, Fujiwara C, Uchiyama A, Uehara A, Ogino S, Torii R, Ishikawa O and Motegi SI: Inhibitory regulation of skin fibrosis in systemic sclerosis by apelin/APJ signaling. Arthritis Rheumatol. 70:1661–1672. 2018.

19 

Wang LY, Diao ZL, Zhang DL, Zheng JF, Zhang QD, Ding JX and Liu WH: The regulatory peptide apelin: A novel inhibitor of renal interstitial fibrosis. Amino Acids. 46:2693–2704. 2014.

20 

Picault FX, Chaves-Almagro C, Projetti F, Prats H, Masri B and Audigier Y: Tumour co-expression of apelin and its receptor is the basis of an autocrine loop involved in the growth of colon adenocarcinomas. Eur J Cancer. 50:663–674. 2014.

21 

Zuurbier L, Rahman A, Cordes M, Scheick J, Wong TJ, Rustenburg F, Joseph JC, Dynoodt P, Casey R, Drillenburg P, et al: Apelin: A putative novel predictive biomarker for bevacizumab response in colorectal cancer. Oncotarget. 8:42949–42961. 2017.

22 

Chen T, Liu N, Xu GM, Liu TJ, Liu Y, Zhou Y, Huo SB and Zhang K: Apelin13/APJ promotes proliferation of colon carcinoma by activating notch3 signaling pathway. Oncotarget. 8:101697–101706. 2017.

23 

Livak KJ and Schmittgen TD: Analysis of relative gene expression data using real-time quantitative PCR and the 2(-Delta Delta C(T)) method. Methods. 25:402–408. 2001.

24 

Wang P, Liang J, Wang Z, Hou H, Shi L and Zhou Z: The prognostic value of p53 positive in colorectal cancer: A retrospective cohort study. Tumour Biol. 39:10104283177036512017.

25 

Trivedi M, Talekar M, Shah P, Ouyang Q and Amiji M: Modification of tumor cell exosome content by transfection with wt-p53 and microRNA-125b expressing plasmid DNA and its effect on macrophage polarization. Oncogenesis. 5:e2502016.

26 

Cooks T, Pateras IS, Jenkins LM, Patel KM, Robles AI, Morris J, Forshew T, Appella E, Gorgoulis VG and Harris CC: Mutant p53 cancers reprogram macrophages to tumor-supporting macrophages via exosomal miR-1246. Nat Commun. 9:7712018.

27 

Shen J, Feng J, Wu Z, Ou Y, Zhang Q, Nong Q, Wu Q, Li C, Tan X, Ye M, et al: Apelin prevents and alleviates crystalline silica-induced pulmonary fibrosis via inhibiting transforming growth factor beta 1-triggered fibroblast activation. Int J Biol Sci. 19:4004–4019. 2023.

28 

Wang LY, Diao ZL, Zheng JF, Wu YR, Zhang QD and Liu WH: Apelin attenuates TGF-β1-induced epithelial to mesenchymal transition via activation of PKC-ε in human renal tubular epithelial cells. Peptides. 96:44–52. 2017.

29 

Guinney J, Dienstmann R, Wang X, Reynies A, Schlicker A, Soneson C, Marisa L, Roepman P, Nyamundanda G, Angelino P, et al: The consensus molecular subtypes of colorectal cancer. Nat Med. 21:1350–1356. 2015.

30 

Neelakantan D, Dogra S, Devapatla B, Jaiprasart P, Mukashyaka MC, Janknecht R, Dwivedi SK, Bhattacharya R, Husain S, Ding K and Woo S: Multifunctional APJ pathway promotes ovarian cancer progression and metastasis. Mol Cancer Res. 17:1378–1390. 2019.

31 

Podgórska M, Diakowska D, Pietraszek-Gremplewicz K, Nienartowicz M and Nowak D: Evaluation of apelin and apelin receptor level in the primary tumor and serum of colorectal cancer patients. J Clin Med. 8:15132019.

32 

Hu D, Cui Z, Peng W, Wang X, Chen Y and Wu X: Apelin is associated with clinicopathological parameters and prognosis in breast cancer patients. Arch Gynecol Obstet. 306:1185–1195. 2022.

33 

Yusha C, Lin X, Zheng J, Chen J, Xue H and Zheng X: APLN: A potential novel biomarker for cervical cancer. Sci Prog. 104:3685042110113412021.

34 

Hall C, Ehrlich L, Venter J, O'Brien A, White T, Zhou T, Dang T, Meng F, Invernizzi P, Bernuzzi F, et al: Inhibition of the apelin/apelin receptor axis decreases cholangiocarcinoma growth. Cancer Lett. 386:179–188. 2017.

35 

Kosaka N, Yoshioka Y, Fujita Y and Ochiya T: Versatile roles of extracellular vesicles in cancer. J Clin Invest. 126:1163–1172. 2016.

36 

Valadi H, Ekström K, Bossios A, Sjöstrand M, Lee JJ and Lötvall JO: Exosome-mediated transfer of mRNAs and microRNAs is a novel mechanism of genetic exchange between cells. Nat Cell Biol. 9:654–659. 2007.

37 

Zhang Y, Liu D, Chen X, Li J, Li L, Bian Z, Sun F, Lu J, Yin Y, Cai X, et al: Secreted monocytic miR-150 enhances targeted endothelial cell migration. Mol Cell. 39:133–144. 2010.

38 

Pranavkrishna S, Sanjeev G, Akshaya RL, Rohini M and Selvamurugan N: A computational approach on studying the regulation of TGF-β1-stimulated Runx2 expression by microRNAs in human breast cancer cells. Comput Biol Med. 137:1048232021.

Related Articles

  • Abstract
  • View
  • Download
  • Twitter
Copy and paste a formatted citation
Spandidos Publications style
Saiki H, Hayashi Y, Yoshii S, Kimura E, Nakagawa K, Kato M, Uema R, Inoue T, Sakatani A, Yoshihara T, Yoshihara T, et al: The apelin‑apelin receptor signaling pathway in fibroblasts is involved in tumor growth via p53 expression of cancer cells. Int J Oncol 63: 139, 2023.
APA
Saiki, H., Hayashi, Y., Yoshii, S., Kimura, E., Nakagawa, K., Kato, M. ... Takehara, T. (2023). The apelin‑apelin receptor signaling pathway in fibroblasts is involved in tumor growth via p53 expression of cancer cells. International Journal of Oncology, 63, 139. https://doi.org/10.3892/ijo.2023.5587
MLA
Saiki, H., Hayashi, Y., Yoshii, S., Kimura, E., Nakagawa, K., Kato, M., Uema, R., Inoue, T., Sakatani, A., Yoshihara, T., Tsujii, Y., Shinzaki, S., Iijima, H., Takehara, T."The apelin‑apelin receptor signaling pathway in fibroblasts is involved in tumor growth via p53 expression of cancer cells". International Journal of Oncology 63.6 (2023): 139.
Chicago
Saiki, H., Hayashi, Y., Yoshii, S., Kimura, E., Nakagawa, K., Kato, M., Uema, R., Inoue, T., Sakatani, A., Yoshihara, T., Tsujii, Y., Shinzaki, S., Iijima, H., Takehara, T."The apelin‑apelin receptor signaling pathway in fibroblasts is involved in tumor growth via p53 expression of cancer cells". International Journal of Oncology 63, no. 6 (2023): 139. https://doi.org/10.3892/ijo.2023.5587
Copy and paste a formatted citation
x
Spandidos Publications style
Saiki H, Hayashi Y, Yoshii S, Kimura E, Nakagawa K, Kato M, Uema R, Inoue T, Sakatani A, Yoshihara T, Yoshihara T, et al: The apelin‑apelin receptor signaling pathway in fibroblasts is involved in tumor growth via p53 expression of cancer cells. Int J Oncol 63: 139, 2023.
APA
Saiki, H., Hayashi, Y., Yoshii, S., Kimura, E., Nakagawa, K., Kato, M. ... Takehara, T. (2023). The apelin‑apelin receptor signaling pathway in fibroblasts is involved in tumor growth via p53 expression of cancer cells. International Journal of Oncology, 63, 139. https://doi.org/10.3892/ijo.2023.5587
MLA
Saiki, H., Hayashi, Y., Yoshii, S., Kimura, E., Nakagawa, K., Kato, M., Uema, R., Inoue, T., Sakatani, A., Yoshihara, T., Tsujii, Y., Shinzaki, S., Iijima, H., Takehara, T."The apelin‑apelin receptor signaling pathway in fibroblasts is involved in tumor growth via p53 expression of cancer cells". International Journal of Oncology 63.6 (2023): 139.
Chicago
Saiki, H., Hayashi, Y., Yoshii, S., Kimura, E., Nakagawa, K., Kato, M., Uema, R., Inoue, T., Sakatani, A., Yoshihara, T., Tsujii, Y., Shinzaki, S., Iijima, H., Takehara, T."The apelin‑apelin receptor signaling pathway in fibroblasts is involved in tumor growth via p53 expression of cancer cells". International Journal of Oncology 63, no. 6 (2023): 139. https://doi.org/10.3892/ijo.2023.5587
Follow us
  • Twitter
  • LinkedIn
  • Facebook
About
  • Spandidos Publications
  • Careers
  • Cookie Policy
  • Privacy Policy
How can we help?
  • Help
  • Live Chat
  • Contact
  • Email to our Support Team