Spandidos Publications Logo
  • About
    • About Spandidos
    • Aims and Scopes
    • Abstracting and Indexing
    • Editorial Policies
    • Reprints and Permissions
    • Job Opportunities
    • Terms and Conditions
    • Contact
  • Journals
    • All Journals
    • Oncology Letters
      • Oncology Letters
      • Information for Authors
      • Editorial Policies
      • Editorial Board
      • Aims and Scope
      • Abstracting and Indexing
      • Bibliographic Information
      • Archive
    • International Journal of Oncology
      • International Journal of Oncology
      • Information for Authors
      • Editorial Policies
      • Editorial Board
      • Aims and Scope
      • Abstracting and Indexing
      • Bibliographic Information
      • Archive
    • Molecular and Clinical Oncology
      • Molecular and Clinical Oncology
      • Information for Authors
      • Editorial Policies
      • Editorial Board
      • Aims and Scope
      • Abstracting and Indexing
      • Bibliographic Information
      • Archive
    • Experimental and Therapeutic Medicine
      • Experimental and Therapeutic Medicine
      • Information for Authors
      • Editorial Policies
      • Editorial Board
      • Aims and Scope
      • Abstracting and Indexing
      • Bibliographic Information
      • Archive
    • International Journal of Molecular Medicine
      • International Journal of Molecular Medicine
      • Information for Authors
      • Editorial Policies
      • Editorial Board
      • Aims and Scope
      • Abstracting and Indexing
      • Bibliographic Information
      • Archive
    • Biomedical Reports
      • Biomedical Reports
      • Information for Authors
      • Editorial Policies
      • Editorial Board
      • Aims and Scope
      • Abstracting and Indexing
      • Bibliographic Information
      • Archive
    • Oncology Reports
      • Oncology Reports
      • Information for Authors
      • Editorial Policies
      • Editorial Board
      • Aims and Scope
      • Abstracting and Indexing
      • Bibliographic Information
      • Archive
    • Molecular Medicine Reports
      • Molecular Medicine Reports
      • Information for Authors
      • Editorial Policies
      • Editorial Board
      • Aims and Scope
      • Abstracting and Indexing
      • Bibliographic Information
      • Archive
    • World Academy of Sciences Journal
      • World Academy of Sciences Journal
      • Information for Authors
      • Editorial Policies
      • Editorial Board
      • Aims and Scope
      • Abstracting and Indexing
      • Bibliographic Information
      • Archive
    • International Journal of Functional Nutrition
      • International Journal of Functional Nutrition
      • Information for Authors
      • Editorial Policies
      • Editorial Board
      • Aims and Scope
      • Abstracting and Indexing
      • Bibliographic Information
      • Archive
    • International Journal of Epigenetics
      • International Journal of Epigenetics
      • Information for Authors
      • Editorial Policies
      • Editorial Board
      • Aims and Scope
      • Abstracting and Indexing
      • Bibliographic Information
      • Archive
    • Medicine International
      • Medicine International
      • Information for Authors
      • Editorial Policies
      • Editorial Board
      • Aims and Scope
      • Abstracting and Indexing
      • Bibliographic Information
      • Archive
  • Articles
  • Information
    • Information for Authors
    • Information for Reviewers
    • Information for Librarians
    • Information for Advertisers
    • Conferences
  • Language Editing
Spandidos Publications Logo
  • About
    • About Spandidos
    • Aims and Scopes
    • Abstracting and Indexing
    • Editorial Policies
    • Reprints and Permissions
    • Job Opportunities
    • Terms and Conditions
    • Contact
  • Journals
    • All Journals
    • Biomedical Reports
      • Information for Authors
      • Editorial Policies
      • Editorial Board
      • Aims and Scope
      • Abstracting and Indexing
      • Bibliographic Information
      • Archive
    • Experimental and Therapeutic Medicine
      • Information for Authors
      • Editorial Policies
      • Editorial Board
      • Aims and Scope
      • Abstracting and Indexing
      • Bibliographic Information
      • Archive
    • International Journal of Epigenetics
      • Information for Authors
      • Editorial Policies
      • Editorial Board
      • Aims and Scope
      • Abstracting and Indexing
      • Bibliographic Information
      • Archive
    • International Journal of Functional Nutrition
      • Information for Authors
      • Editorial Policies
      • Editorial Board
      • Aims and Scope
      • Abstracting and Indexing
      • Bibliographic Information
      • Archive
    • International Journal of Molecular Medicine
      • Information for Authors
      • Editorial Policies
      • Editorial Board
      • Aims and Scope
      • Abstracting and Indexing
      • Bibliographic Information
      • Archive
    • International Journal of Oncology
      • Information for Authors
      • Editorial Policies
      • Editorial Board
      • Aims and Scope
      • Abstracting and Indexing
      • Bibliographic Information
      • Archive
    • Medicine International
      • Information for Authors
      • Editorial Policies
      • Editorial Board
      • Aims and Scope
      • Abstracting and Indexing
      • Bibliographic Information
      • Archive
    • Molecular and Clinical Oncology
      • Information for Authors
      • Editorial Policies
      • Editorial Board
      • Aims and Scope
      • Abstracting and Indexing
      • Bibliographic Information
      • Archive
    • Molecular Medicine Reports
      • Information for Authors
      • Editorial Policies
      • Editorial Board
      • Aims and Scope
      • Abstracting and Indexing
      • Bibliographic Information
      • Archive
    • Oncology Letters
      • Information for Authors
      • Editorial Policies
      • Editorial Board
      • Aims and Scope
      • Abstracting and Indexing
      • Bibliographic Information
      • Archive
    • Oncology Reports
      • Information for Authors
      • Editorial Policies
      • Editorial Board
      • Aims and Scope
      • Abstracting and Indexing
      • Bibliographic Information
      • Archive
    • World Academy of Sciences Journal
      • Information for Authors
      • Editorial Policies
      • Editorial Board
      • Aims and Scope
      • Abstracting and Indexing
      • Bibliographic Information
      • Archive
  • Articles
  • Information
    • For Authors
    • For Reviewers
    • For Librarians
    • For Advertisers
    • Conferences
  • Language Editing
Login Register Submit
  • This site uses cookies
  • You can change your cookie settings at any time by following the instructions in our Cookie Policy. To find out more, you may read our Privacy Policy.

    I agree
Search articles by DOI, keyword, author or affiliation
Search
Advanced Search
presentation
International Journal of Oncology
Join Editorial Board Propose a Special Issue
Print ISSN: 1019-6439 Online ISSN: 1791-2423
Journal Cover
July-2024 Volume 65 Issue 1

Full Size Image

Cover Legend PDF

Sign up for eToc alerts
Recommend to Library

Journals

International Journal of Molecular Medicine

International Journal of Molecular Medicine

International Journal of Molecular Medicine is an international journal devoted to molecular mechanisms of human disease.

International Journal of Oncology

International Journal of Oncology

International Journal of Oncology is an international journal devoted to oncology research and cancer treatment.

Molecular Medicine Reports

Molecular Medicine Reports

Covers molecular medicine topics such as pharmacology, pathology, genetics, neuroscience, infectious diseases, molecular cardiology, and molecular surgery.

Oncology Reports

Oncology Reports

Oncology Reports is an international journal devoted to fundamental and applied research in Oncology.

Experimental and Therapeutic Medicine

Experimental and Therapeutic Medicine

Experimental and Therapeutic Medicine is an international journal devoted to laboratory and clinical medicine.

Oncology Letters

Oncology Letters

Oncology Letters is an international journal devoted to Experimental and Clinical Oncology.

Biomedical Reports

Biomedical Reports

Explores a wide range of biological and medical fields, including pharmacology, genetics, microbiology, neuroscience, and molecular cardiology.

Molecular and Clinical Oncology

Molecular and Clinical Oncology

International journal addressing all aspects of oncology research, from tumorigenesis and oncogenes to chemotherapy and metastasis.

World Academy of Sciences Journal

World Academy of Sciences Journal

Multidisciplinary open-access journal spanning biochemistry, genetics, neuroscience, environmental health, and synthetic biology.

International Journal of Functional Nutrition

International Journal of Functional Nutrition

Open-access journal combining biochemistry, pharmacology, immunology, and genetics to advance health through functional nutrition.

International Journal of Epigenetics

International Journal of Epigenetics

Publishes open-access research on using epigenetics to advance understanding and treatment of human disease.

Medicine International

Medicine International

An International Open Access Journal Devoted to General Medicine.

Journal Cover
July-2024 Volume 65 Issue 1

Full Size Image

Cover Legend PDF

Sign up for eToc alerts
Recommend to Library

  • Article
  • Citations
    • Cite This Article
    • Download Citation
    • Create Citation Alert
    • Remove Citation Alert
    • Cited By
  • Similar Articles
    • Related Articles (in Spandidos Publications)
    • Similar Articles (Google Scholar)
    • Similar Articles (PubMed)
  • Download PDF
  • Download XML
  • View XML

  • Supplementary Files
    • Supplementary_Data.pdf
Article Open Access

Complement regulatory protein CD46 promotes bladder cancer metastasis through activation of MMP9

  • Authors:
    • Thuy Nguyen Thi
    • Hien Duong Thanh
    • Van-Tan Nguyen
    • Se-Young Kwon
    • Changjong Moon
    • Eu Chang Hwang
    • Chaeyong Jung
  • View Affiliations / Copyright

    Affiliations: Department of Anatomy, Chonnam National University Medical School, Gwangju 61469, Republic of Korea, Department of Biomedical Science, Chonnam National University Medical School, Gwangju 61469, Republic of Korea, College of Veterinary Medicine, Chonnam National University, Gwangju 61186, Republic of Korea, Department of Urology, Chonnam National University Medical School, Gwangju 61469, Republic of Korea
    Copyright: © Thi et al. This is an open access article distributed under the terms of Creative Commons Attribution License.
  • Article Number: 71
    |
    Published online on: May 31, 2024
       https://doi.org/10.3892/ijo.2024.5659
  • Expand metrics +
Metrics: Total Views: 0 (Spandidos Publications: | PMC Statistics: )
Metrics: Total PDF Downloads: 0 (Spandidos Publications: | PMC Statistics: )
Cited By (CrossRef): 0 citations Loading Articles...

This article is mentioned in:



Abstract

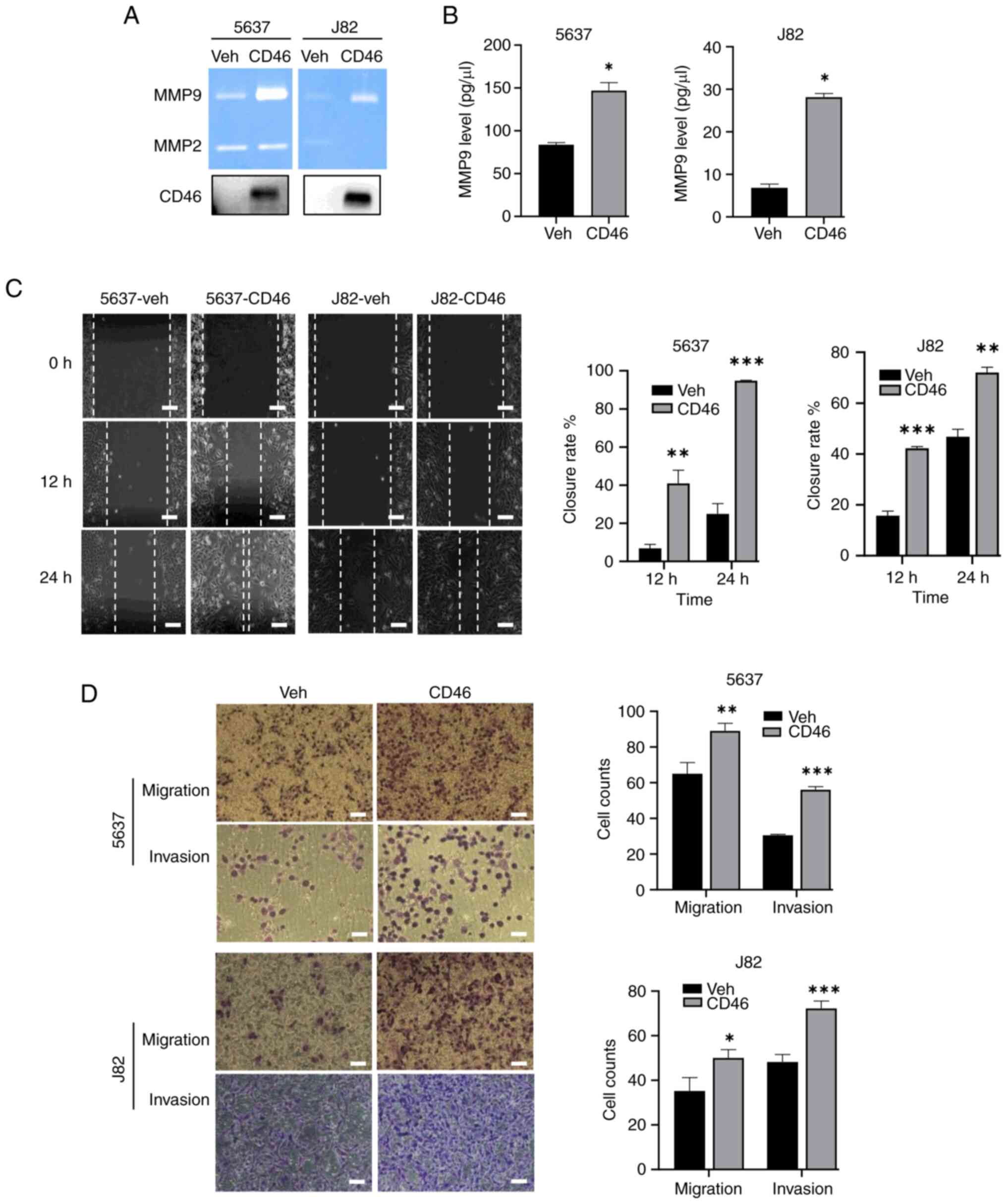
CD46, a transmembrane protein known for protecting cells from complement‑mediated damage, is frequently dysregulated in various types of cancer. Its overexpression in bladder cancers safeguards the cancer cells against both complement and antibody‑mediated cytotoxicity. The present study explored a new role of CD46 in facilitating cancer cell invasion and metastasis, examining its regulatory effect on matrix metalloproteases (MMPs) and their effect on the metastatic capability of bladder cancer cells. Specifically, CD46 alteration positively influenced MMP9 expression, but not MMP2, in several bladder cancer cell lines. Furthermore, CD46 overexpression triggered phosphorylation of p38 MAPK and protein kinase B (AKT), leading to enhanced activator protein 1 (AP‑1) activity via c‑Jun upregulation. The inhibition of p38 or AKT pathways attenuated the CD46‑induced MMP9 and AP‑1 upregulation, indicating that the promotion of MMP9 by CD46 involved activating both p38 MAPK and AKT. Functionally, the upregulation of MMP9 by CD46 translated to increased migratory and invasive capabilities of bladder cancer cells, as well as enhanced in vivo metastasis. Overall, the present study revealed a novel role for CD46 as a metastasis promoter through MMP9 activation in bladder cancers and highlighted the regulatory mechanism of CD46‑mediated MMP9 promotion via p38 MAPK and AKT activation.
View Figures

Figure 1

Figure 2

Figure 3

Figure 4

Figure 5

Figure 6

View References

1 

Yamamoto H, Fara AF, Dasgupta P and Kemper C: CD46: The 'multitasker' of complement proteins. Int J Biochem Cell Biol. 45:2808–2820. 2013. View Article : Google Scholar : PubMed/NCBI

2 

Andrews PW, Knowles BB, Parkar M, Pym B, Stanley K and Goodfellow PN: A human cell-surface antigen defined by a monoclonal antibody and controlled by a gene on human chromosome 1. Ann Hum Genet. 49:31–39. 1985. View Article : Google Scholar : PubMed/NCBI

3 

Hourcade D, Garcia AD, Post TW, Taillon-Miller P, Holers VM, Wagner LM, Bora NS and Atkinson JP: Analysis of the human regulators of complement activation (RCA) gene cluster with yeast artificial chromosomes (YACs). Genomics. 12:289–300. 1992. View Article : Google Scholar : PubMed/NCBI

4 

Sherbenou DW, Aftab BT, Su Y, Behrens CR, Wiita A, Logan AC, Acosta-Alvear D, Hann BC, Walter P, Shuman MA, et al: Antibody-drug conjugate targeting CD46 eliminates multiple myeloma cells. J Clin Invest. 126:4640–4653. 2016. View Article : Google Scholar : PubMed/NCBI

5 

Xu YQ, Gao YD, Yang J and Guo W: A defect of CD4+CD25+ regulatory T cells in inducing interleukin-10 production from CD4+ T cells under CD46 costimulation in asthma patients. J Asthma. 47:367–373. 2010. View Article : Google Scholar : PubMed/NCBI

6 

Le Buanec H, Gougeon ML, Mathian A, Lebon P, Dupont JM, Peltre G, Hemon P, Schmid M, Bizzini B, Künding T, et al: IFN-α and CD46 stimulation are associated with active lupus and skew natural T regulatory cell differentiation to type 1 regulatory T (Tr1) cells. Proc Natl Acad Sci USA. 108:18995–19000. 2011. View Article : Google Scholar

7 

Fishelson Z, Donin N, Zell S, Schultz S and Kirschfink M: Obstacles to cancer immunotherapy: Expression of membrane complement regulatory proteins (mCRPs) in tumors. Mol Immunol. 40:109–123. 2003. View Article : Google Scholar : PubMed/NCBI

8 

Blok VT, Daha MR, Tijsma OM, Weissglas MG, van den Broek LJ and Gorter A: A possible role of CD46 for the protection in vivo of human renal tumor cells from complement-mediated damage. Lab Invest. 80:335–344. 2000. View Article : Google Scholar : PubMed/NCBI

9 

Madjd Z, Durrant LG, Pinder SE, Ellis IO, Ronan J, Lewis S, Rushmere NK and Spendlove I: Do poor-prognosis breast tumours express membrane cofactor proteins (CD46)? Cancer Immunol Immunother. 54:149–156. 2005. View Article : Google Scholar

10 

Kinugasa N, Higashi T, Nouso K, Nakatsukasa H, Kobayashi Y, Ishizaki M, Toshikuni N, Yoshida K, Uematsu S and Tsuji T: Expression of membrane cofactor protein (MCP, CD46) in human liver diseases. Br J Cancer. 80:1820–1825. 1999. View Article : Google Scholar : PubMed/NCBI

11 

Seya T, Hara T, Iwata K, Kuriyama S, Hasegawa T, Nagase Y, Miyagawa S, Matsumoto M, Hatanaka M, Atkinson JP, et al: Purification and functional properties of soluble forms of membrane cofactor protein (CD46) of complement: Identification of forms increased in cancer patients' sera. Int Immunol. 7:727–736. 1995. View Article : Google Scholar : PubMed/NCBI

12 

Maciejczyk A, Szelachowska J, Szynglarewicz B, Szulc R, Szulc A, Wysocka T, Jagoda E, Lage H and Surowiak P: CD46 Expression is an unfavorable prognostic factor in breast cancer cases. Appl Immunohistochem Mol Morphol. 19:540–546. 2011. View Article : Google Scholar : PubMed/NCBI

13 

Surowiak P, Materna V, Maciejczyk A, Kaplenko I, Spaczynski M, Dietel M, Lage H and Zabel M: CD46 expression is indicative of shorter revival-free survival for ovarian cancer patients. Anticancer Res. 26:4943–4948. 2006.

14 

Lu Z, Zhang C, Cui J, Song Q, Wang L, Kang J, Li P, Hu X, Song H, Yang J and Sun Y: Bioinformatic analysis of the membrane cofactor protein CD46 and microRNA expression in hepatocellular carcinoma. Oncol Rep. 31:557–564. 2014. View Article : Google Scholar :

15 

Zeng J, Xu H, Huang C, Sun Y, Xiao H, Yu G, Zhou H, Zhang Y, Yao W, Xiao W, et al: CD46 splice variant enhances translation of specific mRNAs linked to an aggressive tumor cell phenotype in bladder cancer. Mol Ther Nucleic Acids. 24:140–153. 2021. View Article : Google Scholar : PubMed/NCBI

16 

Do M, Thanh HD, To PK, Kim MS, Moon C and Jung C: CD46 protects the bladder cancer cells from cetuximab-mediated cytotoxicity. Sci Rep. 12:224202022. View Article : Google Scholar : PubMed/NCBI

17 

Merdad A, Karim S, Schulten HJ, Dallol A, Buhmeida A, Al-Thubaity F, Gari MA, Chaudhary AG, Abuzenadah AM and Al-Qahtani MH: Expression of matrix metalloproteinases (MMPs) in primary human breast cancer: MMP-9 as a potential biomarker for cancer invasion and metastasis. Anticancer Res. 34:1355–1366. 2014.PubMed/NCBI

18 

Hara I, Miyake H, Hara S, Arakawa S and Kamidono S: Significance of matrix metalloproteinases and tissue inhibitors of metalloproteinase expression in the recurrence of superficial transitional cell carcinoma of the bladder. J Urol. 165:1769–1772. 2001. View Article : Google Scholar : PubMed/NCBI

19 

Sato H and Seiki M: Regulatory mechanism of 92 kDa type IV collagenase gene expression which is associated with invasiveness of tumor cells. Oncogene. 8:395–405. 1993.PubMed/NCBI

20 

Folkman J: Angiogenesis and c-Jun. J Natl Cancer Inst. 96:6442004. View Article : Google Scholar : PubMed/NCBI

21 

Ibrahim SAE, Abudu A, Johnson E, Aftab N, Conrad S and Fluck M: The role of AP-1 in self-sufficient proliferation and migration of cancer cells and its potential impact on an autocrine/paracrine loop. Oncotarget. 9:34259–34278. 2018. View Article : Google Scholar : PubMed/NCBI

22 

Zhu G, Cheng Z, Huang Y, Zheng W, Yang S, Lin C and Ye J: MyD88 mediates colorectal cancer cell proliferation, migration and invasion via NF-κB/AP-1 signaling pathway. Int J Mol Med. 45:131–140. 2020.

23 

Johnson GL and Lapadat R: Mitogen-activated protein kinase pathways mediated by ERK, JNK, and p38 protein kinases. Science. 298:1911–1912. 2002. View Article : Google Scholar : PubMed/NCBI

24 

Cheng CY, Hsieh HL, Hsiao LD and Yang CM: PI3-K/Akt/JNK/NF-κB is essential for MMP-9 expression and outgrowth in human limbal epithelial cells on intact amniotic membrane. Stem Cell Res. 9:9–23. 2012. View Article : Google Scholar : PubMed/NCBI

25 

Jian H, Zhao Y, Liu B and Lu S: SEMA4b inhibits MMP9 to prevent metastasis of non-small cell lung cancer. Tumour Biol. 35:11051–11056. 2014. View Article : Google Scholar : PubMed/NCBI

26 

Lin CC, Kuo CT, Cheng CY, Wu CY, Lee CW, Hsieh HL, Lee IT and Yang CM: IL-1 beta promotes A549 cell migration via MAPKs/AP-1- and NF-kappaB-dependent matrix metalloproteinase-9 expression. Cell. Signal. 21:1652–1662. 2009. View Article : Google Scholar : PubMed/NCBI

27 

Ellerbroek SM, Halbleib JM, Benavidez M, Warmka JK, Wattenberg EV, Stack MS and Hudson LG: Phosphatidylinositol 3-kinase activity in epidermal growth factor-stimulated matrix metalloproteinase-9 production and cell surface association. Cancer Res. 61:1855–1861. 2001.PubMed/NCBI

28 

Funakoshi-Tago M, Tago K, Sonoda Y, Tominaga S and Kasahara T: TRAF6 and C-SRC induce synergistic AP-1 activation via PI3-kinase-AKT-JNK pathway. Eur J Biochem. 270:1257–1268. 2003. View Article : Google Scholar : PubMed/NCBI

29 

Do MH, To PK, Cho YS, Kwon SY, Hwang EC, Choi C, Cho SH, Lee SJ, Hemmi S and Jung C: Targeting CD46 enhances anti-tumoral activity of adenovirus type 5 for bladder cancer. Int J Mol Sci. 19:26942018. View Article : Google Scholar : PubMed/NCBI

30 

Nguyen TT, Thanh HD, Do MH and Jung C: Complement regulatory protein CD46 manifests a unique role in promoting the migration of bladder cancer cells. Chonnam Med J. 59:160–166. 2023. View Article : Google Scholar : PubMed/NCBI

31 

Davies B, Waxman J, Wasan H, Abel P, Williams G, Krausz T, Neal D, Thomas D, Hanby A and Balkwill F: Levels of matrix metalloproteases in bladder cancer correlate with tumor grade and invasion. Cancer Res. 53:5365–5369. 1993.PubMed/NCBI

32 

Gerhards S, Jung K, Koenig F, Daniltchenko D, Hauptmann S, Schnorr D and Loening SA: Excretion of matrix metalloproteinases 2 and 9 in urine is associated with a high stage and grade of bladder carcinoma. Urology. 57:675–679. 2001. View Article : Google Scholar : PubMed/NCBI

33 

Jung C, Kim RS, Zhang HJ, Lee SJ and Jeng MH: HOXB13 induces growth suppression of prostate cancer cells as a repressor of hormone-activated androgen receptor signaling. Cancer Res. 64:9185–9192. 2004. View Article : Google Scholar : PubMed/NCBI

34 

Livak KJ and Schmittgen TD: Analysis of relative gene expression data using real-time quantitative PCR and the 2(−Delta Delta C(T)) method. Methods. 25:402–408. 2001. View Article : Google Scholar

35 

Papathoma AS, Petraki C, Grigorakis A, Papakonstantinou H, Karavana V, Stefanakis S, Sotsiou F and Pintzas A: Prognostic significance of matrix metalloproteinases 2 and 9 in bladder cancer. Anticancer Res. 20:2009–2013. 2000.PubMed/NCBI

36 

Cho YS, Do MH, Kwon SY, Moon C, Kim K, Lee K, Lee SJ, Hemmi S, Joo YE, Kim MS and Jung C: Efficacy of CD46-targeting chimeric Ad5/35 adenoviral gene therapy for colorectal cancers. Oncotarget. 7:38210–38223. 2016. View Article : Google Scholar : PubMed/NCBI

37 

Braicu C, Buse M, Busuioc C, Drula R, Gulei D, Raduly L, Rusu A, Irimie A, Atanasov AG, Slaby O, et al: A comprehensive review on MAPK: A promising therapeutic target in cancer. Cancers (Basel). 11:16182019. View Article : Google Scholar : PubMed/NCBI

38 

Zhang W and Liu HT: MAPK signal pathways in the regulation of cell proliferation in mammalian cells. Cell Res. 12:9–18. 2002. View Article : Google Scholar : PubMed/NCBI

39 

Datta SR, Brunet A and Greenberg ME: Cellular survival: A play in three akts. Genes Dev. 13:2905–2927. 1999. View Article : Google Scholar : PubMed/NCBI

40 

Park SL, Won SY, Song JH, Kambe T, Nagao M, Kim WJ and Moon SK: EPO gene expression promotes proliferation, migration and invasion via the p38MAPK/AP-1/MMP-9 pathway by p21WAF1 expression in vascular smooth muscle cells. Cell Signal. 27:470–478. 2015. View Article : Google Scholar

41 

Shaulian E and Karin M: AP-1 in cell proliferation and survival. Oncogene. 20:2390–2400. 2001. View Article : Google Scholar : PubMed/NCBI

42 

Meng Q, Xu J, Wang J, Zhang X, Yang H, Sun H, Wu S, Aschner M, Li X, Zhang L, et al: Investigation of the enhanced antitumour potency of CD46-specific chimeric antigen receptor-T cells in human colorectal cancer liver metastases after combination with nanotherapeutics. Nano Today. 52:1019852023. View Article : Google Scholar

43 

Van den Steen PE, Dubois B, Nelissen I, Rudd PM, Dwek RA and Opdenakker G: Biochemistry and molecular biology of gelatinase B or matrix metalloproteinase-9 (MMP-9). Crit Rev Biochem Mol Biol. 37:375–536. 2002. View Article : Google Scholar

44 

Cardone J, Al Shouli S and Kemper C: A novel role for CD46 in wound repair. Front Immunol. 2:282011. View Article : Google Scholar : PubMed/NCBI

45 

Yan Y and Merlin D: Ste20-related proline/alanine-rich kinase: A novel regulator of intestinal inflammation. World J Gastroenterol. 14:6115–6121. 2008. View Article : Google Scholar : PubMed/NCBI

46 

Guillot C and Lecuit T: Mechanics of epithelial tissue homeostasis and morphogenesis. Science. 340:1185–1189. 2013. View Article : Google Scholar : PubMed/NCBI

47 

Laronha H and Caldeira J: Structure and function of human matrix metalloproteinases. Cells. 9:10762020. View Article : Google Scholar : PubMed/NCBI

48 

Lee SJ, Park SS, Lee US, Kim WJ and Moon SK: Signaling pathway for TNF-alpha-induced MMP-9 expression: Mediation through p38 MAP kinase, and inhibition by anti-cancer molecule magnolol in human urinary bladder cancer 5637 cells. Int Immunopharmacol. 8:1821–1826. 2008. View Article : Google Scholar : PubMed/NCBI

49 

Chen YT, Yang CC, Shao PL, Huang CR and Yip HK: Melatonin-mediated downregulation of ZNF746 suppresses bladder tumorigenesis mainly through inhibiting the AKT-MMP-9 signaling pathway. J Pineal Res. 66:e125362019. View Article : Google Scholar

50 

Chang L and Karin M: Mammalian MAP kinase signalling cascades. Nature. 410:37–40. 2001. View Article : Google Scholar : PubMed/NCBI

51 

Pulverer BJ, Hughes K, Franklin CC, Kraft AS, Leevers SJ and Woodgett JR: Co-purification of mitogen-activated protein kinases with phorbol ester-induced c-Jun kinase activity in U937 leukaemic cells. Oncogene. 8:407–415. 1993.PubMed/NCBI

52 

Benbow U and Brinckerhoff CE: The AP-1 site and MMP gene regulation: What is all the fuss about? Matrix Biol. 15:519–526. 1997. View Article : Google Scholar : PubMed/NCBI

53 

Gum R, Lengyel E, Juarez J, Chen JH, Sato H, Seiki M and Boyd D: Stimulation of 92-kDa gelatinase B promoter activity by ras is mitogen-activated protein kinase kinase 1-independent and requires multiple transcriptin factor binding sites including closely spaced PEA3/ets and AP-1 sequences. J Biol Chem. 271:10672–10680. 1996. View Article : Google Scholar : PubMed/NCBI

Related Articles

  • Abstract
  • View
  • Download
  • Twitter
Copy and paste a formatted citation
Spandidos Publications style
Thi TN, Thanh HD, Nguyen V, Kwon S, Moon C, Hwang EC and Jung C: Complement regulatory protein CD46 promotes bladder cancer metastasis through activation of MMP9. Int J Oncol 65: 71, 2024.
APA
Thi, T.N., Thanh, H.D., Nguyen, V., Kwon, S., Moon, C., Hwang, E.C., & Jung, C. (2024). Complement regulatory protein CD46 promotes bladder cancer metastasis through activation of MMP9. International Journal of Oncology, 65, 71. https://doi.org/10.3892/ijo.2024.5659
MLA
Thi, T. N., Thanh, H. D., Nguyen, V., Kwon, S., Moon, C., Hwang, E. C., Jung, C."Complement regulatory protein CD46 promotes bladder cancer metastasis through activation of MMP9". International Journal of Oncology 65.1 (2024): 71.
Chicago
Thi, T. N., Thanh, H. D., Nguyen, V., Kwon, S., Moon, C., Hwang, E. C., Jung, C."Complement regulatory protein CD46 promotes bladder cancer metastasis through activation of MMP9". International Journal of Oncology 65, no. 1 (2024): 71. https://doi.org/10.3892/ijo.2024.5659
Copy and paste a formatted citation
x
Spandidos Publications style
Thi TN, Thanh HD, Nguyen V, Kwon S, Moon C, Hwang EC and Jung C: Complement regulatory protein CD46 promotes bladder cancer metastasis through activation of MMP9. Int J Oncol 65: 71, 2024.
APA
Thi, T.N., Thanh, H.D., Nguyen, V., Kwon, S., Moon, C., Hwang, E.C., & Jung, C. (2024). Complement regulatory protein CD46 promotes bladder cancer metastasis through activation of MMP9. International Journal of Oncology, 65, 71. https://doi.org/10.3892/ijo.2024.5659
MLA
Thi, T. N., Thanh, H. D., Nguyen, V., Kwon, S., Moon, C., Hwang, E. C., Jung, C."Complement regulatory protein CD46 promotes bladder cancer metastasis through activation of MMP9". International Journal of Oncology 65.1 (2024): 71.
Chicago
Thi, T. N., Thanh, H. D., Nguyen, V., Kwon, S., Moon, C., Hwang, E. C., Jung, C."Complement regulatory protein CD46 promotes bladder cancer metastasis through activation of MMP9". International Journal of Oncology 65, no. 1 (2024): 71. https://doi.org/10.3892/ijo.2024.5659
Follow us
  • Twitter
  • LinkedIn
  • Facebook
About
  • Spandidos Publications
  • Careers
  • Cookie Policy
  • Privacy Policy
How can we help?
  • Help
  • Live Chat
  • Contact
  • Email to our Support Team