Spandidos Publications Logo
  • About
    • About Spandidos
    • Aims and Scopes
    • Abstracting and Indexing
    • Editorial Policies
    • Reprints and Permissions
    • Job Opportunities
    • Terms and Conditions
    • Contact
  • Journals
    • All Journals
    • Oncology Letters
      • Oncology Letters
      • Information for Authors
      • Editorial Policies
      • Editorial Board
      • Aims and Scope
      • Abstracting and Indexing
      • Bibliographic Information
      • Archive
    • International Journal of Oncology
      • International Journal of Oncology
      • Information for Authors
      • Editorial Policies
      • Editorial Board
      • Aims and Scope
      • Abstracting and Indexing
      • Bibliographic Information
      • Archive
    • Molecular and Clinical Oncology
      • Molecular and Clinical Oncology
      • Information for Authors
      • Editorial Policies
      • Editorial Board
      • Aims and Scope
      • Abstracting and Indexing
      • Bibliographic Information
      • Archive
    • Experimental and Therapeutic Medicine
      • Experimental and Therapeutic Medicine
      • Information for Authors
      • Editorial Policies
      • Editorial Board
      • Aims and Scope
      • Abstracting and Indexing
      • Bibliographic Information
      • Archive
    • International Journal of Molecular Medicine
      • International Journal of Molecular Medicine
      • Information for Authors
      • Editorial Policies
      • Editorial Board
      • Aims and Scope
      • Abstracting and Indexing
      • Bibliographic Information
      • Archive
    • Biomedical Reports
      • Biomedical Reports
      • Information for Authors
      • Editorial Policies
      • Editorial Board
      • Aims and Scope
      • Abstracting and Indexing
      • Bibliographic Information
      • Archive
    • Oncology Reports
      • Oncology Reports
      • Information for Authors
      • Editorial Policies
      • Editorial Board
      • Aims and Scope
      • Abstracting and Indexing
      • Bibliographic Information
      • Archive
    • Molecular Medicine Reports
      • Molecular Medicine Reports
      • Information for Authors
      • Editorial Policies
      • Editorial Board
      • Aims and Scope
      • Abstracting and Indexing
      • Bibliographic Information
      • Archive
    • World Academy of Sciences Journal
      • World Academy of Sciences Journal
      • Information for Authors
      • Editorial Policies
      • Editorial Board
      • Aims and Scope
      • Abstracting and Indexing
      • Bibliographic Information
      • Archive
    • International Journal of Functional Nutrition
      • International Journal of Functional Nutrition
      • Information for Authors
      • Editorial Policies
      • Editorial Board
      • Aims and Scope
      • Abstracting and Indexing
      • Bibliographic Information
      • Archive
    • International Journal of Epigenetics
      • International Journal of Epigenetics
      • Information for Authors
      • Editorial Policies
      • Editorial Board
      • Aims and Scope
      • Abstracting and Indexing
      • Bibliographic Information
      • Archive
    • Medicine International
      • Medicine International
      • Information for Authors
      • Editorial Policies
      • Editorial Board
      • Aims and Scope
      • Abstracting and Indexing
      • Bibliographic Information
      • Archive
  • Articles
  • Information
    • Information for Authors
    • Information for Reviewers
    • Information for Librarians
    • Information for Advertisers
    • Conferences
  • Language Editing
Spandidos Publications Logo
  • About
    • About Spandidos
    • Aims and Scopes
    • Abstracting and Indexing
    • Editorial Policies
    • Reprints and Permissions
    • Job Opportunities
    • Terms and Conditions
    • Contact
  • Journals
    • All Journals
    • Biomedical Reports
      • Information for Authors
      • Editorial Policies
      • Editorial Board
      • Aims and Scope
      • Abstracting and Indexing
      • Bibliographic Information
      • Archive
    • Experimental and Therapeutic Medicine
      • Information for Authors
      • Editorial Policies
      • Editorial Board
      • Aims and Scope
      • Abstracting and Indexing
      • Bibliographic Information
      • Archive
    • International Journal of Epigenetics
      • Information for Authors
      • Editorial Policies
      • Editorial Board
      • Aims and Scope
      • Abstracting and Indexing
      • Bibliographic Information
      • Archive
    • International Journal of Functional Nutrition
      • Information for Authors
      • Editorial Policies
      • Editorial Board
      • Aims and Scope
      • Abstracting and Indexing
      • Bibliographic Information
      • Archive
    • International Journal of Molecular Medicine
      • Information for Authors
      • Editorial Policies
      • Editorial Board
      • Aims and Scope
      • Abstracting and Indexing
      • Bibliographic Information
      • Archive
    • International Journal of Oncology
      • Information for Authors
      • Editorial Policies
      • Editorial Board
      • Aims and Scope
      • Abstracting and Indexing
      • Bibliographic Information
      • Archive
    • Medicine International
      • Information for Authors
      • Editorial Policies
      • Editorial Board
      • Aims and Scope
      • Abstracting and Indexing
      • Bibliographic Information
      • Archive
    • Molecular and Clinical Oncology
      • Information for Authors
      • Editorial Policies
      • Editorial Board
      • Aims and Scope
      • Abstracting and Indexing
      • Bibliographic Information
      • Archive
    • Molecular Medicine Reports
      • Information for Authors
      • Editorial Policies
      • Editorial Board
      • Aims and Scope
      • Abstracting and Indexing
      • Bibliographic Information
      • Archive
    • Oncology Letters
      • Information for Authors
      • Editorial Policies
      • Editorial Board
      • Aims and Scope
      • Abstracting and Indexing
      • Bibliographic Information
      • Archive
    • Oncology Reports
      • Information for Authors
      • Editorial Policies
      • Editorial Board
      • Aims and Scope
      • Abstracting and Indexing
      • Bibliographic Information
      • Archive
    • World Academy of Sciences Journal
      • Information for Authors
      • Editorial Policies
      • Editorial Board
      • Aims and Scope
      • Abstracting and Indexing
      • Bibliographic Information
      • Archive
  • Articles
  • Information
    • For Authors
    • For Reviewers
    • For Librarians
    • For Advertisers
    • Conferences
  • Language Editing
Login Register Submit
  • This site uses cookies
  • You can change your cookie settings at any time by following the instructions in our Cookie Policy. To find out more, you may read our Privacy Policy.

    I agree
Search articles by DOI, keyword, author or affiliation
Search
Advanced Search
presentation
International Journal of Oncology
Join Editorial Board Propose a Special Issue
Print ISSN: 1019-6439 Online ISSN: 1791-2423
Journal Cover
August-2024 Volume 65 Issue 2

Full Size Image

Cover Legend PDF

Sign up for eToc alerts
Recommend to Library

Journals

International Journal of Molecular Medicine

International Journal of Molecular Medicine

International Journal of Molecular Medicine is an international journal devoted to molecular mechanisms of human disease.

International Journal of Oncology

International Journal of Oncology

International Journal of Oncology is an international journal devoted to oncology research and cancer treatment.

Molecular Medicine Reports

Molecular Medicine Reports

Covers molecular medicine topics such as pharmacology, pathology, genetics, neuroscience, infectious diseases, molecular cardiology, and molecular surgery.

Oncology Reports

Oncology Reports

Oncology Reports is an international journal devoted to fundamental and applied research in Oncology.

Experimental and Therapeutic Medicine

Experimental and Therapeutic Medicine

Experimental and Therapeutic Medicine is an international journal devoted to laboratory and clinical medicine.

Oncology Letters

Oncology Letters

Oncology Letters is an international journal devoted to Experimental and Clinical Oncology.

Biomedical Reports

Biomedical Reports

Explores a wide range of biological and medical fields, including pharmacology, genetics, microbiology, neuroscience, and molecular cardiology.

Molecular and Clinical Oncology

Molecular and Clinical Oncology

International journal addressing all aspects of oncology research, from tumorigenesis and oncogenes to chemotherapy and metastasis.

World Academy of Sciences Journal

World Academy of Sciences Journal

Multidisciplinary open-access journal spanning biochemistry, genetics, neuroscience, environmental health, and synthetic biology.

International Journal of Functional Nutrition

International Journal of Functional Nutrition

Open-access journal combining biochemistry, pharmacology, immunology, and genetics to advance health through functional nutrition.

International Journal of Epigenetics

International Journal of Epigenetics

Publishes open-access research on using epigenetics to advance understanding and treatment of human disease.

Medicine International

Medicine International

An International Open Access Journal Devoted to General Medicine.

Journal Cover
August-2024 Volume 65 Issue 2

Full Size Image

Cover Legend PDF

Sign up for eToc alerts
Recommend to Library

  • Article
  • Citations
    • Cite This Article
    • Download Citation
    • Create Citation Alert
    • Remove Citation Alert
    • Cited By
  • Similar Articles
    • Related Articles (in Spandidos Publications)
    • Similar Articles (Google Scholar)
    • Similar Articles (PubMed)
  • Download PDF
  • Download XML
  • View XML

  • Supplementary Files
    • Supplementary_Data1.pdf
    • Supplementary_Data2.pdf
Article Open Access

Polydatin, a potential NOX5 agonist, synergistically enhances antitumor activity of cisplatin by stimulating oxidative stress in non‑small cell lung cancer

  • Authors:
    • Siyuan Wu
    • Qi Zhao
    • Shengjuan Liu
    • Jiayang Kuang
    • Ji Zhang
    • Annabeth Onga
    • Yiwei Shen
    • Jiaying Wang
    • Hehuan Sui
    • Lianli Ni
    • Yuxin Ye
    • Xinyue Tu
    • Han-Bo Le
    • Yihu Zheng
    • Ri Cui
    • Wangyu Zhu
  • View Affiliations / Copyright

    Affiliations: Cellular and Molecular Biology Laboratory, Affiliated Zhoushan Hospital of Wenzhou Medical University, Zhoushan, Zhejiang 316020, P.R. China, Cancer and Anticancer Drug Research Center, School of Pharmaceutical Sciences, Wenzhou Medical University, Wenzhou, Zhejiang 325035, P.R. China, Department of General Surgery, The First Affiliated Hospital of Wenzhou Medical University, Wenzhou, Zhejiang 325000, P.R. China
    Copyright: © Wu et al. This is an open access article distributed under the terms of Creative Commons Attribution License.
  • Article Number: 77
    |
    Published online on: June 14, 2024
       https://doi.org/10.3892/ijo.2024.5665
  • Expand metrics +
Metrics: Total Views: 0 (Spandidos Publications: | PMC Statistics: )
Metrics: Total PDF Downloads: 0 (Spandidos Publications: | PMC Statistics: )
Cited By (CrossRef): 0 citations Loading Articles...

This article is mentioned in:



Abstract

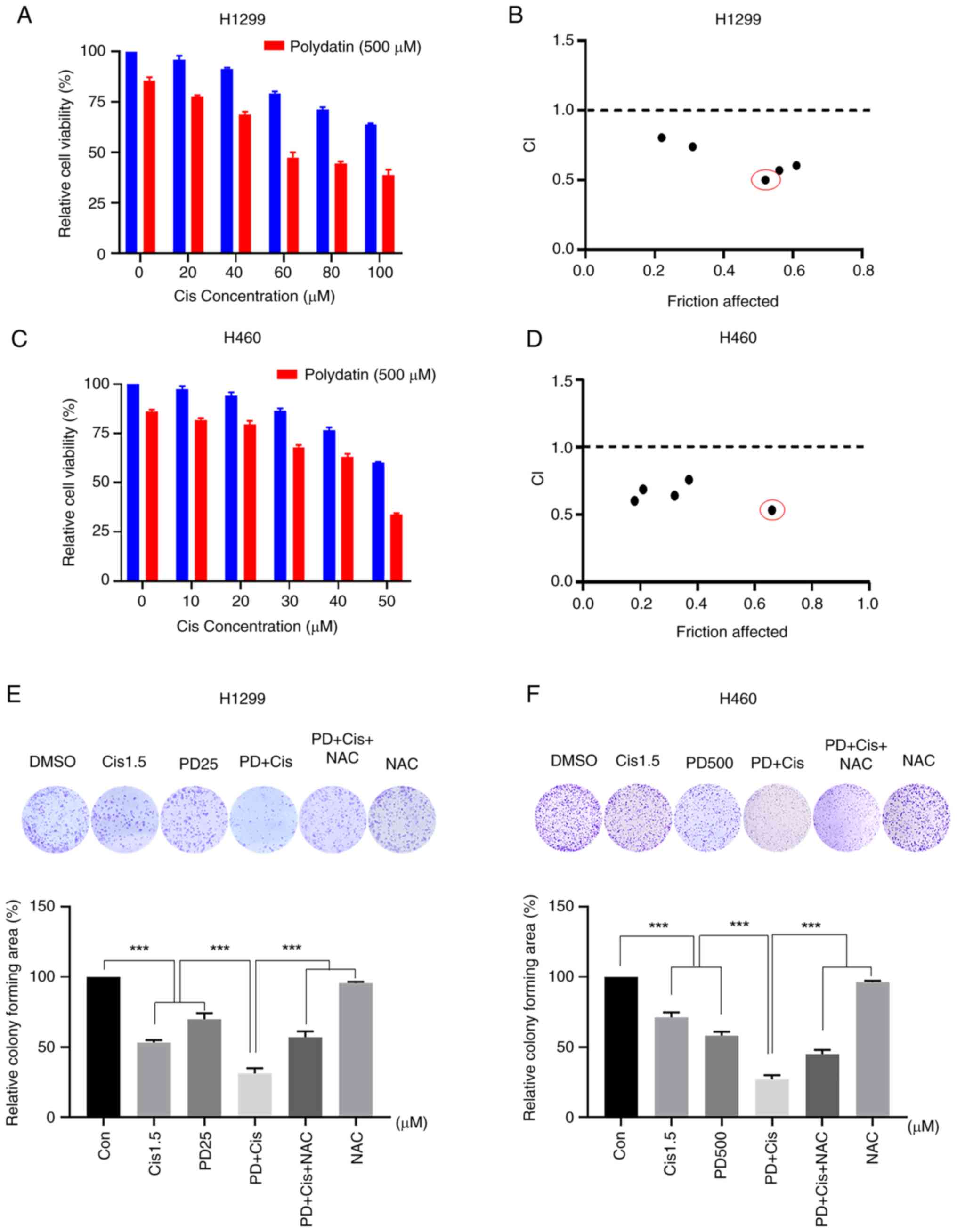
Non‑small cell lung cancer (NSCLC) is one of the major causes of cancer‑related death worldwide. Cisplatin is a front‑line chemotherapeutic agent in NSCLC. Nevertheless, subsequent harsh side effects and drug resistance limit its further clinical application. Polydatin (PD) induces apoptosis in various cancer cells by generating reactive oxygen species (ROS). However, underlying molecular mechanisms of PD and its effects on cisplatin‑mediated antitumor activity in NSCLC remains unknown. MTT, colony formation, wound healing analyses and flow cytometry was employed to investigate the cell phenotypic changes and ROS generation. Relative gene and protein expressions were evaluated by reverse transcription‑quantitative PCR and western blot analyses. The antitumor effects of PD, cisplatin and their combination were evaluated by mouse xenograft model. In the present study, it was found that PD in combination with cisplatin synergistically enhances the antitumor activity in NSCLC by stimulating ROS‑mediated endoplasmic reticulum stress, and the C‑Jun‑amino‑terminal kinase and p38 mitogen‑activated protein kinase signaling pathways. PD treatment elevated ROS generation by promoting expression of NADPH oxidase 5 (NOX5), and NOX5 knockdown attenuated ROS‑mediated cytotoxicity of PD in NSCLC cells. Mice xenograft model further confirmed the synergistic antitumor efficacy of combined therapy with PD and cisplatin. The present study exhibited a superior therapeutic strategy for some patients with NSCLC by combining PD and cisplatin.
View Figures

Figure 1

Figure 2

Figure 3

Figure 4

Figure 5

Figure 6

Figure 7

Figure 8

Figure 9

View References

1 

Jemal A, Bray F, Center MM, Ferlay J, Ward E and Forman D: Global cancer statistics. CA Cancer J Clin. 61:69–90. 2011. View Article : Google Scholar : PubMed/NCBI

2 

Ettinger DS, Akerley W, Borghaei H, Chang AC, Cheney RT, Chirieac LR, D'Amico TA, Demmy TL, Ganti AK, Govindan R, et al: Non-small cell lung cancer. J Natl Compr Canc Netw. 10:1236–1271. 2012. View Article : Google Scholar : PubMed/NCBI

3 

Zarogoulidis K, Zarogoulidis P, Darwiche K, Boutsikou E, Machairiotis N, Tsakiridis K, Katsikogiannis N, Kougioumtzi I, Karapantzos I, Huang H and Spyratos D: Treatment of non-small cell lung cancer (NSCLC). J Thorac Dis. 5(Suppl 4): S389–S396. 2013.PubMed/NCBI

4 

Chen W, Zheng R, Baade PD, Zhang S, Zeng H, Bray F, Jemal A, Yu XQ and He J: Cancer statistics in China, 2015. CA Cancer J Clin. 66:115–132. 2016. View Article : Google Scholar : PubMed/NCBI

5 

Bunn PA Jr: The expanding role of cisplatin in the treatment of non-small-cell lung cancer. Semin Oncol. 16(4 Suppl 6): S10–S21. 1989.

6 

Minami D, Takigawa N, Takeda H, Takata M, Ochi N, Ichihara E, Hisamoto A, Hotta K, Tanimoto M and Kiura K: Synergistic effect of olaparib with combination of cisplatin on PTEN-deficient lung cancer cells. Mol Cancer Res. 11:140–148. 2013. View Article : Google Scholar

7 

Cui Z, Li D, Zhao J and Chen K: Falnidamol and cisplatin combinational treatment inhibits non-small cell lung cancer (NSCLC) by targeting DUSP26-mediated signal pathways. Free Radic Biol Med. 183:106–124. 2022. View Article : Google Scholar : PubMed/NCBI

8 

Han Y, Shi J, Xu Z, Zhang Y, Cao X, Yu J, Li J and Xu S: Identification of solamargine as a cisplatin sensitizer through phenotypical screening in cisplatin-resistant NSCLC organoids. Front Pharmacol. 13:8021682022. View Article : Google Scholar : PubMed/NCBI

9 

Li H, Zhu X, Zhang Y, Xiang J and Chen H: Arsenic trioxide exerts synergistic effects with cisplatin on non-small cell lung cancer cells via apoptosis induction. J Exp Clin Cancer Res. 28:1102009. View Article : Google Scholar : PubMed/NCBI

10 

Xue DF, Pan ST, Huang G and Qiu JX: ROS enhances the cytotoxicity of cisplatin by inducing apoptosis and autophagy in tongue squamous cell carcinoma cells. Int J Biochem Cell Biol. 122:1057322020. View Article : Google Scholar : PubMed/NCBI

11 

Kleih M, Böpple K, Dong M, Gaißler A, Heine S, Olayioye MA, Aulitzky WE and Essmann F: Direct impact of cisplatin on mitochondria induces ROS production that dictates cell fate of ovarian cancer cells. Cell Death Dis. 10:8512019. View Article : Google Scholar : PubMed/NCBI

12 

McWhinney SR, Goldberg RM and McLeod HL: Platinum neurotoxicity pharmacogenetics. Mol Cancer Ther. 8:10–16. 2009. View Article : Google Scholar : PubMed/NCBI

13 

Liu Y, Song Z, Liu Y, Ma X, Wang W, Ke Y, Xu Y, Yu D and Liu H: Identification of ferroptosis as a novel mechanism for antitumor activity of natural product derivative a2 in gastric cancer. Acta Pharm Sin B. 11:1513–1525. 2021. View Article : Google Scholar : PubMed/NCBI

14 

Jin J, Qiu S, Wang P, Liang X, Huang F, Wu H, Zhang B, Zhang W, Tian X, Xu R, et al: Cardamonin inhibits breast cancer growth by repressing HIF-1α-dependent metabolic reprogramming. J Exp Clin Cancer Res. 38:3772019. View Article : Google Scholar

15 

Wang L, Wang C, Tao Z, Zhao L, Zhu Z, Wu W, He Y, Chen H, Zheng B, Huang X, et al: Curcumin derivative WZ35 inhibits tumor cell growth via ROS-YAP-JNK signaling pathway in breast cancer. J Exp Clin Cancer Res. 38:4602019. View Article : Google Scholar : PubMed/NCBI

16 

Yu Y, Chen D, Wu T, Lin H, Ni L, Sui H, Xiao S, Wang C, Jiang S, Pan H, et al: Dihydroartemisinin enhances the anti-tumor activity of oxaliplatin in colorectal cancer cells by altering PRDX2-reactive oxygen species-mediated multiple signaling pathways. Phytomedicine. 98:1539322022. View Article : Google Scholar : PubMed/NCBI

17 

Ye J, Piao H, Jiang J, Jin G, Zheng M, Yang J, Jin X, Sun T, Choi YH, Li L and Yan G: Polydatin inhibits mast cell-mediated allergic inflammation by targeting PI3K/Akt, MAPK, NF-κB and Nrf2/HO-1 pathways. Sci Rep. 7:118952017. View Article : Google Scholar

18 

Hogg SJ, Chitcholtan K, Hassan W, Sykes PH and Garrill A: Resveratrol, acetyl-resveratrol, and polydatin exhibit antigrowth activity against 3D cell aggregates of the SKOV-3 and OVCAR-8 ovarian cancer cell lines. Obstet Gynecol Int. 2015:2795912015. View Article : Google Scholar : PubMed/NCBI

19 

Chen S, Tao J, Zhong F, Jiao Y, Xu J, Shen Q, Wang H, Fan S and Zhang Y: Polydatin down-regulates the phosphorylation level of Creb and induces apoptosis in human breast cancer cell. PLoS One. 12:e01765012017. View Article : Google Scholar : PubMed/NCBI

20 

Jiang CQ, Ma LL, Lv ZD, Feng F, Chen Z and Liu ZD: Polydatin induces apoptosis and autophagy via STAT3 signaling in human osteosarcoma MG-63 cells. J Nat Med. 74:533–544. 2020. View Article : Google Scholar : PubMed/NCBI

21 

Zhao W, Chen Z and Guan M: Polydatin enhances the chemosensitivity of osteosarcoma cells to paclitaxel. J Cell Biochem. 120:17481–17490. 2019. View Article : Google Scholar : PubMed/NCBI

22 

Quagliariello V, Berretta M, Buccolo S, Iovine M, Paccone A, Cavalcanti E, Taibi R, Montopoli M, Botti G and Maurea N: Polydatin reduces cardiotoxicity and enhances the anticancer effects of sunitinib by decreasing pro-oxidative stress, pro-inflammatory cytokines, and NLRP3 inflammasome expression. Front Oncol. 11:6807582021. View Article : Google Scholar : PubMed/NCBI

23 

Bedard K and Krause KH: The NOX family of ROS-generating NADPH oxidases: Physiology and pathophysiology. Physiol Rev. 87:245–313. 2007. View Article : Google Scholar : PubMed/NCBI

24 

Kim SL, Choi HS, Kim JH, Jeong DK, Kim KS and Lee DS: Dihydrotanshinone-induced NOX5 activation inhibits breast cancer stem cell through the ROS/Stat3 signaling pathway. Oxid Med Cell Longev. 2019:92964392019. View Article : Google Scholar : PubMed/NCBI

25 

Huang Z, Su Q, Li W, Ren H, Huang H and Wang A: Suppressed mitochondrial respiration via NOX5-mediated redox imbalance contributes to the antitumor activity of anlotinib in oral squamous cell carcinoma. J Genet Genomics. 48:582–594. 2021. View Article : Google Scholar : PubMed/NCBI

26 

Livak KJ and Schmittgen TD: Analysis of relative gene expression data using real-time quantitative PCR and the 2(-Delta Delta C(T)) method. Methods. 25:402–408. 2001. View Article : Google Scholar

27 

Bae H, Lee W, Song J, Hong T, Kim MH, Ham J, Song G and Lim W: Polydatin counteracts 5-fluorouracil resistance by enhancing apoptosis via calcium influx in colon cancer. Antioxidants (Basel). 10:14772021. View Article : Google Scholar : PubMed/NCBI

28 

Bai L, Ma Y, Wang X, Feng Q, Zhang Z, Wang S, Zhang H, Lu X, Xu Y, Zhao E and Cui H: Polydatin inhibits cell viability, migration, and invasion through suppressing the c-Myc expression in human cervical cancer. Front Cell Dev Biol. 9:5872182021. View Article : Google Scholar : PubMed/NCBI

29 

Bang TH, Park BS, Kang HM, Kim JH and Kim IR: Polydatin, a glycoside of resveratrol, induces apoptosis and inhibits metastasis oral squamous cell carcinoma cells in vitro. Pharmaceuticals (Basel). 14:9022021. View Article : Google Scholar : PubMed/NCBI

30 

Liu H, Zhao S, Zhang Y, Wu J, Peng H, Fan J and Liao J: Reactive oxygen species-mediated endoplasmic reticulum stress and mitochondrial dysfunction contribute to polydatin-induced apoptosis in human nasopharyngeal carcinoma CNE cells. J Cell Biochem. 112:3695–3703. 2011. View Article : Google Scholar : PubMed/NCBI

31 

Moloney JN and Cotter TG: ROS signalling in the biology of cancer. Semin Cell Dev Biol. 80:50–64. 2018. View Article : Google Scholar

32 

Verfaillie T, Rubio N, Garg AD, Bultynck G, Rizzuto R, Decuypere JP, Piette J, Linehan C, Gupta S, Samali A and Agostinis P: PERK is required at the ER-mitochondrial contact sites to convey apoptosis after ROS-based ER stress. Cell Death Differ. 19:1880–1891. 2012. View Article : Google Scholar : PubMed/NCBI

33 

Balsa E, Soustek MS, Thomas A, Cogliati S, García-Poyatos C, Martín-García E, Jedrychowski M, Gygi SP, Enriquez JA and Puigserver P: ER and nutrient stress promote assembly of respiratory chain supercomplexes through the PERK-eIF2α axis. Mol Cell. 74:877–890.e6. 2019. View Article : Google Scholar

34 

Trachootham D, Alexandre J and Huang P: Targeting cancer cells by ROS-mediated mechanisms: A radical therapeutic approach? Nat Rev Drug Discov. 8:579–591. 2009. View Article : Google Scholar : PubMed/NCBI

35 

Sui X, Kong N, Ye L, Han W, Zhou J, Zhang Q, He C and Pan H: p38 and JNK MAPK pathways control the balance of apoptosis and autophagy in response to chemotherapeutic agents. Cancer Lett. 344:174–179. 2014. View Article : Google Scholar

36 

Kwak AW, Lee MJ, Lee MH, Yoon G, Cho SS, Chae JI and Shim JH: The 3-deoxysappanchalcone induces ROS-mediated apoptosis and cell cycle arrest via JNK/p38 MAPKs signaling pathway in human esophageal cancer cells. Phytomedicine. 86:1535642021. View Article : Google Scholar : PubMed/NCBI

37 

Huang WC, Li X, Liu J, Lin J and Chung LWK: Activation of androgen receptor, lipogenesis, and oxidative stress converged by SREBP-1 is responsible for regulating growth and progression of prostate cancer cells. Mol Cancer Res. 10:133–142. 2012. View Article : Google Scholar

38 

Park S, Oh SS, Lee KW, Lee YK, Kim NY, Kim JH, Yoo J and Kim KD: NDRG2 contributes to cisplatin sensitivity through modulation of BAK-to-Mcl-1 ratio. Cell Death Dis. 9:302018. View Article : Google Scholar : PubMed/NCBI

39 

Brahmer J, Reckamp KL, Baas P, Crinò L, Eberhardt WE, Poddubskaya E, Antonia S, Pluzanski A, Vokes EE, Holgado E, et al: Nivolumab versus Docetaxel in advanced squamous-cell non-small-cell lung cancer. N Engl J Med. 373:123–135. 2015. View Article : Google Scholar : PubMed/NCBI

40 

Rotow J and Bivona TG: Understanding and targeting resistance mechanisms in NSCLC. Nat Rev Cancer. 17:637–658. 2017. View Article : Google Scholar : PubMed/NCBI

41 

Fennell DA, Summers Y, Cadranel J, Benepal T, Christoph DC, Lal R, Das M, Maxwell F, Visseren-Grul C and Ferry D: Cisplatin in the modern era: The backbone of first-line chemotherapy for non-small cell lung cancer. Cancer Treat Rev. 44:42–50. 2016. View Article : Google Scholar : PubMed/NCBI

42 

Chen W, Li P, Liu Y, Yang Y, Ye X, Zhang F and Huang H: Isoalantolactone induces apoptosis through ROS-mediated ER stress and inhibition of STAT3 in prostate cancer cells. J Exp Clin Cancer Res. 37:3092018. View Article : Google Scholar : PubMed/NCBI

43 

Liu M, Fan Y, Li D, Han B, Meng Y, Chen F, Liu T, Song Z, Han Y, Huang L, et al: Ferroptosis inducer erastin sensitizes NSCLC cells to celastrol through activation of the ROS-mitochondrial fission-mitophagy axis. Mol Oncol. 15:2084–2105. 2021. View Article : Google Scholar : PubMed/NCBI

44 

Sioud F, Amor S, Toumia IB, Lahmar A, Aires V, Chekir-Ghedira L and Delmas D: A new highlight of Ephedra alata decne properties as potential adjuvant in combination with cisplatin to induce cell death of 4t1 breast cancer cells in vitro and in vivo. Cells. 9:3622020. View Article : Google Scholar : PubMed/NCBI

45 

Araújo RF Jr, Soares LA, da Costa Porto CR, de Aquino RG, Guedes HG, Petrovick PR, de Souza TP, Araújo AA and Guerra GC: Growth inhibitory effects of Phyllanthus niruri extracts in combination with cisplatin on cancer cell lines. World J Gastroenterol. 18:4162–6168. 2012. View Article : Google Scholar : PubMed/NCBI

46 

Li J, Zhang J, Zhu Y, Afolabi LO, Chen L and Feng X: Natural compounds, optimal combination of brusatol and polydatin promote anti-tumor effect in breast cancer by targeting Nrf2 signaling pathway. Int J Mol Sci. 24:82652023. View Article : Google Scholar : PubMed/NCBI

47 

Cao WJ, Wu K, Wang C and Wan DM: Polydatin-induced cell apoptosis and cell cycle arrest are potentiated by Janus kinase 2 inhibition in leukemia cells. Mol Med Rep. 13:3297–3302. 2016. View Article : Google Scholar : PubMed/NCBI

48 

Cao X, Fu M, Bi R, Zheng X, Fu B, Tian S, Liu C, Li Q and Liu J: Cadmium induced BEAS-2B cells apoptosis and mitochondria damage via MAPK signaling pathway. Chemosphere. 263:1283462021. View Article : Google Scholar

49 

Chen J, Wang Y, Zhang W, Zhao D, Zhang L, Fan J, Li J and Zhan Q: Membranous NOX5-derived ROS oxidizes and activates local Src to promote malignancy of tumor cells. Signal Transduct Target Ther. 5:1392020. View Article : Google Scholar : PubMed/NCBI

50 

da Silva JF, Alves JV, Silva-Neto JA, Costa RM, Neves KB, Alves-Lopes R, Carmargo LL, Rios FJ, Montezano AC, Touyz RM and Tostes RC: Lysophosphatidylcholine induces oxidative stress in human endothelial cells via NOX5 activation-implications in atherosclerosis. Clin Sci (Lond). 135:1845–1858. 2021. View Article : Google Scholar : PubMed/NCBI

Related Articles

  • Abstract
  • View
  • Download
  • Twitter
Copy and paste a formatted citation
Spandidos Publications style
Wu S, Zhao Q, Liu S, Kuang J, Zhang J, Onga A, Shen Y, Wang J, Sui H, Ni L, Ni L, et al: Polydatin, a potential NOX5 agonist, synergistically enhances antitumor activity of cisplatin by stimulating oxidative stress in non‑small cell lung cancer. Int J Oncol 65: 77, 2024.
APA
Wu, S., Zhao, Q., Liu, S., Kuang, J., Zhang, J., Onga, A. ... Zhu, W. (2024). Polydatin, a potential NOX5 agonist, synergistically enhances antitumor activity of cisplatin by stimulating oxidative stress in non‑small cell lung cancer. International Journal of Oncology, 65, 77. https://doi.org/10.3892/ijo.2024.5665
MLA
Wu, S., Zhao, Q., Liu, S., Kuang, J., Zhang, J., Onga, A., Shen, Y., Wang, J., Sui, H., Ni, L., Ye, Y., Tu, X., Le, H., Zheng, Y., Cui, R., Zhu, W."Polydatin, a potential NOX5 agonist, synergistically enhances antitumor activity of cisplatin by stimulating oxidative stress in non‑small cell lung cancer". International Journal of Oncology 65.2 (2024): 77.
Chicago
Wu, S., Zhao, Q., Liu, S., Kuang, J., Zhang, J., Onga, A., Shen, Y., Wang, J., Sui, H., Ni, L., Ye, Y., Tu, X., Le, H., Zheng, Y., Cui, R., Zhu, W."Polydatin, a potential NOX5 agonist, synergistically enhances antitumor activity of cisplatin by stimulating oxidative stress in non‑small cell lung cancer". International Journal of Oncology 65, no. 2 (2024): 77. https://doi.org/10.3892/ijo.2024.5665
Copy and paste a formatted citation
x
Spandidos Publications style
Wu S, Zhao Q, Liu S, Kuang J, Zhang J, Onga A, Shen Y, Wang J, Sui H, Ni L, Ni L, et al: Polydatin, a potential NOX5 agonist, synergistically enhances antitumor activity of cisplatin by stimulating oxidative stress in non‑small cell lung cancer. Int J Oncol 65: 77, 2024.
APA
Wu, S., Zhao, Q., Liu, S., Kuang, J., Zhang, J., Onga, A. ... Zhu, W. (2024). Polydatin, a potential NOX5 agonist, synergistically enhances antitumor activity of cisplatin by stimulating oxidative stress in non‑small cell lung cancer. International Journal of Oncology, 65, 77. https://doi.org/10.3892/ijo.2024.5665
MLA
Wu, S., Zhao, Q., Liu, S., Kuang, J., Zhang, J., Onga, A., Shen, Y., Wang, J., Sui, H., Ni, L., Ye, Y., Tu, X., Le, H., Zheng, Y., Cui, R., Zhu, W."Polydatin, a potential NOX5 agonist, synergistically enhances antitumor activity of cisplatin by stimulating oxidative stress in non‑small cell lung cancer". International Journal of Oncology 65.2 (2024): 77.
Chicago
Wu, S., Zhao, Q., Liu, S., Kuang, J., Zhang, J., Onga, A., Shen, Y., Wang, J., Sui, H., Ni, L., Ye, Y., Tu, X., Le, H., Zheng, Y., Cui, R., Zhu, W."Polydatin, a potential NOX5 agonist, synergistically enhances antitumor activity of cisplatin by stimulating oxidative stress in non‑small cell lung cancer". International Journal of Oncology 65, no. 2 (2024): 77. https://doi.org/10.3892/ijo.2024.5665
Follow us
  • Twitter
  • LinkedIn
  • Facebook
About
  • Spandidos Publications
  • Careers
  • Cookie Policy
  • Privacy Policy
How can we help?
  • Help
  • Live Chat
  • Contact
  • Email to our Support Team