Spandidos Publications Logo
  • About
    • About Spandidos
    • Aims and Scopes
    • Abstracting and Indexing
    • Editorial Policies
    • Reprints and Permissions
    • Job Opportunities
    • Terms and Conditions
    • Contact
  • Journals
    • All Journals
    • Oncology Letters
      • Oncology Letters
      • Information for Authors
      • Editorial Policies
      • Editorial Board
      • Aims and Scope
      • Abstracting and Indexing
      • Bibliographic Information
      • Archive
    • International Journal of Oncology
      • International Journal of Oncology
      • Information for Authors
      • Editorial Policies
      • Editorial Board
      • Aims and Scope
      • Abstracting and Indexing
      • Bibliographic Information
      • Archive
    • Molecular and Clinical Oncology
      • Molecular and Clinical Oncology
      • Information for Authors
      • Editorial Policies
      • Editorial Board
      • Aims and Scope
      • Abstracting and Indexing
      • Bibliographic Information
      • Archive
    • Experimental and Therapeutic Medicine
      • Experimental and Therapeutic Medicine
      • Information for Authors
      • Editorial Policies
      • Editorial Board
      • Aims and Scope
      • Abstracting and Indexing
      • Bibliographic Information
      • Archive
    • International Journal of Molecular Medicine
      • International Journal of Molecular Medicine
      • Information for Authors
      • Editorial Policies
      • Editorial Board
      • Aims and Scope
      • Abstracting and Indexing
      • Bibliographic Information
      • Archive
    • Biomedical Reports
      • Biomedical Reports
      • Information for Authors
      • Editorial Policies
      • Editorial Board
      • Aims and Scope
      • Abstracting and Indexing
      • Bibliographic Information
      • Archive
    • Oncology Reports
      • Oncology Reports
      • Information for Authors
      • Editorial Policies
      • Editorial Board
      • Aims and Scope
      • Abstracting and Indexing
      • Bibliographic Information
      • Archive
    • Molecular Medicine Reports
      • Molecular Medicine Reports
      • Information for Authors
      • Editorial Policies
      • Editorial Board
      • Aims and Scope
      • Abstracting and Indexing
      • Bibliographic Information
      • Archive
    • World Academy of Sciences Journal
      • World Academy of Sciences Journal
      • Information for Authors
      • Editorial Policies
      • Editorial Board
      • Aims and Scope
      • Abstracting and Indexing
      • Bibliographic Information
      • Archive
    • International Journal of Functional Nutrition
      • International Journal of Functional Nutrition
      • Information for Authors
      • Editorial Policies
      • Editorial Board
      • Aims and Scope
      • Abstracting and Indexing
      • Bibliographic Information
      • Archive
    • International Journal of Epigenetics
      • International Journal of Epigenetics
      • Information for Authors
      • Editorial Policies
      • Editorial Board
      • Aims and Scope
      • Abstracting and Indexing
      • Bibliographic Information
      • Archive
    • Medicine International
      • Medicine International
      • Information for Authors
      • Editorial Policies
      • Editorial Board
      • Aims and Scope
      • Abstracting and Indexing
      • Bibliographic Information
      • Archive
  • Articles
  • Information
    • Information for Authors
    • Information for Reviewers
    • Information for Librarians
    • Information for Advertisers
    • Conferences
  • Language Editing
Spandidos Publications Logo
  • About
    • About Spandidos
    • Aims and Scopes
    • Abstracting and Indexing
    • Editorial Policies
    • Reprints and Permissions
    • Job Opportunities
    • Terms and Conditions
    • Contact
  • Journals
    • All Journals
    • Biomedical Reports
      • Information for Authors
      • Editorial Policies
      • Editorial Board
      • Aims and Scope
      • Abstracting and Indexing
      • Bibliographic Information
      • Archive
    • Experimental and Therapeutic Medicine
      • Information for Authors
      • Editorial Policies
      • Editorial Board
      • Aims and Scope
      • Abstracting and Indexing
      • Bibliographic Information
      • Archive
    • International Journal of Epigenetics
      • Information for Authors
      • Editorial Policies
      • Editorial Board
      • Aims and Scope
      • Abstracting and Indexing
      • Bibliographic Information
      • Archive
    • International Journal of Functional Nutrition
      • Information for Authors
      • Editorial Policies
      • Editorial Board
      • Aims and Scope
      • Abstracting and Indexing
      • Bibliographic Information
      • Archive
    • International Journal of Molecular Medicine
      • Information for Authors
      • Editorial Policies
      • Editorial Board
      • Aims and Scope
      • Abstracting and Indexing
      • Bibliographic Information
      • Archive
    • International Journal of Oncology
      • Information for Authors
      • Editorial Policies
      • Editorial Board
      • Aims and Scope
      • Abstracting and Indexing
      • Bibliographic Information
      • Archive
    • Medicine International
      • Information for Authors
      • Editorial Policies
      • Editorial Board
      • Aims and Scope
      • Abstracting and Indexing
      • Bibliographic Information
      • Archive
    • Molecular and Clinical Oncology
      • Information for Authors
      • Editorial Policies
      • Editorial Board
      • Aims and Scope
      • Abstracting and Indexing
      • Bibliographic Information
      • Archive
    • Molecular Medicine Reports
      • Information for Authors
      • Editorial Policies
      • Editorial Board
      • Aims and Scope
      • Abstracting and Indexing
      • Bibliographic Information
      • Archive
    • Oncology Letters
      • Information for Authors
      • Editorial Policies
      • Editorial Board
      • Aims and Scope
      • Abstracting and Indexing
      • Bibliographic Information
      • Archive
    • Oncology Reports
      • Information for Authors
      • Editorial Policies
      • Editorial Board
      • Aims and Scope
      • Abstracting and Indexing
      • Bibliographic Information
      • Archive
    • World Academy of Sciences Journal
      • Information for Authors
      • Editorial Policies
      • Editorial Board
      • Aims and Scope
      • Abstracting and Indexing
      • Bibliographic Information
      • Archive
  • Articles
  • Information
    • For Authors
    • For Reviewers
    • For Librarians
    • For Advertisers
    • Conferences
  • Language Editing
Login Register Submit
  • This site uses cookies
  • You can change your cookie settings at any time by following the instructions in our Cookie Policy. To find out more, you may read our Privacy Policy.

    I agree
Search articles by DOI, keyword, author or affiliation
Search
Advanced Search
presentation
International Journal of Oncology
Join Editorial Board Propose a Special Issue
Print ISSN: 1019-6439 Online ISSN: 1791-2423
Journal Cover
November-2024 Volume 65 Issue 5

Full Size Image

Cover Legend PDF

Sign up for eToc alerts
Recommend to Library

Journals

International Journal of Molecular Medicine

International Journal of Molecular Medicine

International Journal of Molecular Medicine is an international journal devoted to molecular mechanisms of human disease.

International Journal of Oncology

International Journal of Oncology

International Journal of Oncology is an international journal devoted to oncology research and cancer treatment.

Molecular Medicine Reports

Molecular Medicine Reports

Covers molecular medicine topics such as pharmacology, pathology, genetics, neuroscience, infectious diseases, molecular cardiology, and molecular surgery.

Oncology Reports

Oncology Reports

Oncology Reports is an international journal devoted to fundamental and applied research in Oncology.

Experimental and Therapeutic Medicine

Experimental and Therapeutic Medicine

Experimental and Therapeutic Medicine is an international journal devoted to laboratory and clinical medicine.

Oncology Letters

Oncology Letters

Oncology Letters is an international journal devoted to Experimental and Clinical Oncology.

Biomedical Reports

Biomedical Reports

Explores a wide range of biological and medical fields, including pharmacology, genetics, microbiology, neuroscience, and molecular cardiology.

Molecular and Clinical Oncology

Molecular and Clinical Oncology

International journal addressing all aspects of oncology research, from tumorigenesis and oncogenes to chemotherapy and metastasis.

World Academy of Sciences Journal

World Academy of Sciences Journal

Multidisciplinary open-access journal spanning biochemistry, genetics, neuroscience, environmental health, and synthetic biology.

International Journal of Functional Nutrition

International Journal of Functional Nutrition

Open-access journal combining biochemistry, pharmacology, immunology, and genetics to advance health through functional nutrition.

International Journal of Epigenetics

International Journal of Epigenetics

Publishes open-access research on using epigenetics to advance understanding and treatment of human disease.

Medicine International

Medicine International

An International Open Access Journal Devoted to General Medicine.

Journal Cover
November-2024 Volume 65 Issue 5

Full Size Image

Cover Legend PDF

Sign up for eToc alerts
Recommend to Library

  • Article
  • Citations
    • Cite This Article
    • Download Citation
    • Create Citation Alert
    • Remove Citation Alert
    • Cited By
  • Similar Articles
    • Related Articles (in Spandidos Publications)
    • Similar Articles (Google Scholar)
    • Similar Articles (PubMed)
  • Download PDF
  • Download XML
  • View XML

  • Supplementary Files
    • Supplementary_Data.pdf
Article Open Access

ZNF740 facilitates the malignant progression of hepatocellular carcinoma via the METTL3/HIF‑1A signaling axis

  • Authors:
    • Hao Zhang
    • Bing Han
    • She Tian
    • Yongjun Gong
    • Li Liu
  • View Affiliations / Copyright

    Affiliations: College of Clinical Medicine, Guizhou Medical University, Guiyang, Guizhou 561113, P.R. China, Guizhou Provincial Key Laboratory of Pathogenesis and Drug Research on Common Chronic Diseases, Guizhou Medical University, Guiyang, Guizhou 561113, P.R. China, Department of Hepatobiliary Surgery, The Affiliated Hospital of Guizhou Medical University, Guiyang, Guizhou 550000, P.R. China, School of Public Health, Guizhou Medical University, Guiyang, Guizhou 561113, P.R. China
    Copyright: © Zhang et al. This is an open access article distributed under the terms of Creative Commons Attribution License.
  • Article Number: 105
    |
    Published online on: September 12, 2024
       https://doi.org/10.3892/ijo.2024.5693
  • Expand metrics +
Metrics: Total Views: 0 (Spandidos Publications: | PMC Statistics: )
Metrics: Total PDF Downloads: 0 (Spandidos Publications: | PMC Statistics: )
Cited By (CrossRef): 0 citations Loading Articles...

This article is mentioned in:



Abstract

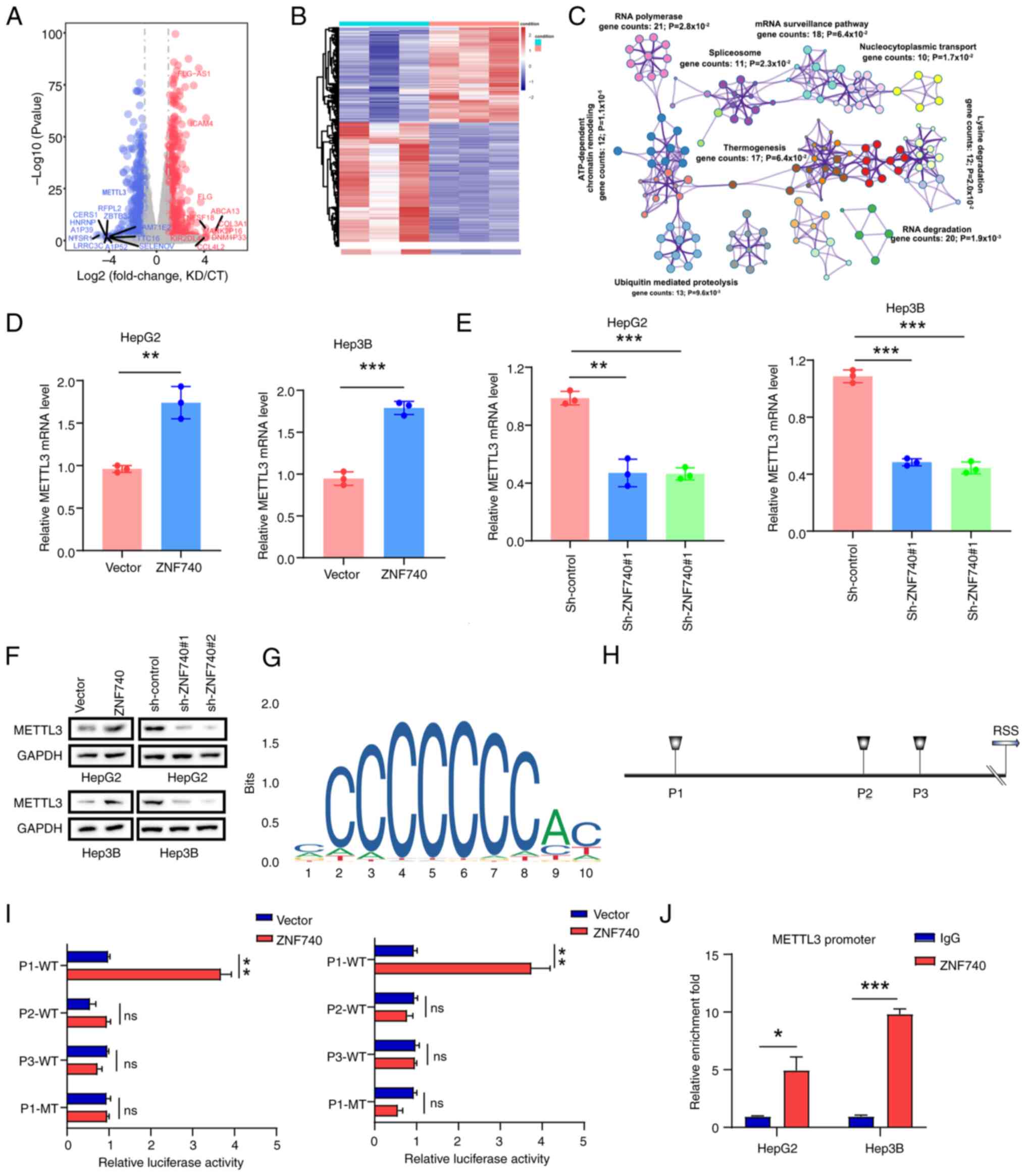
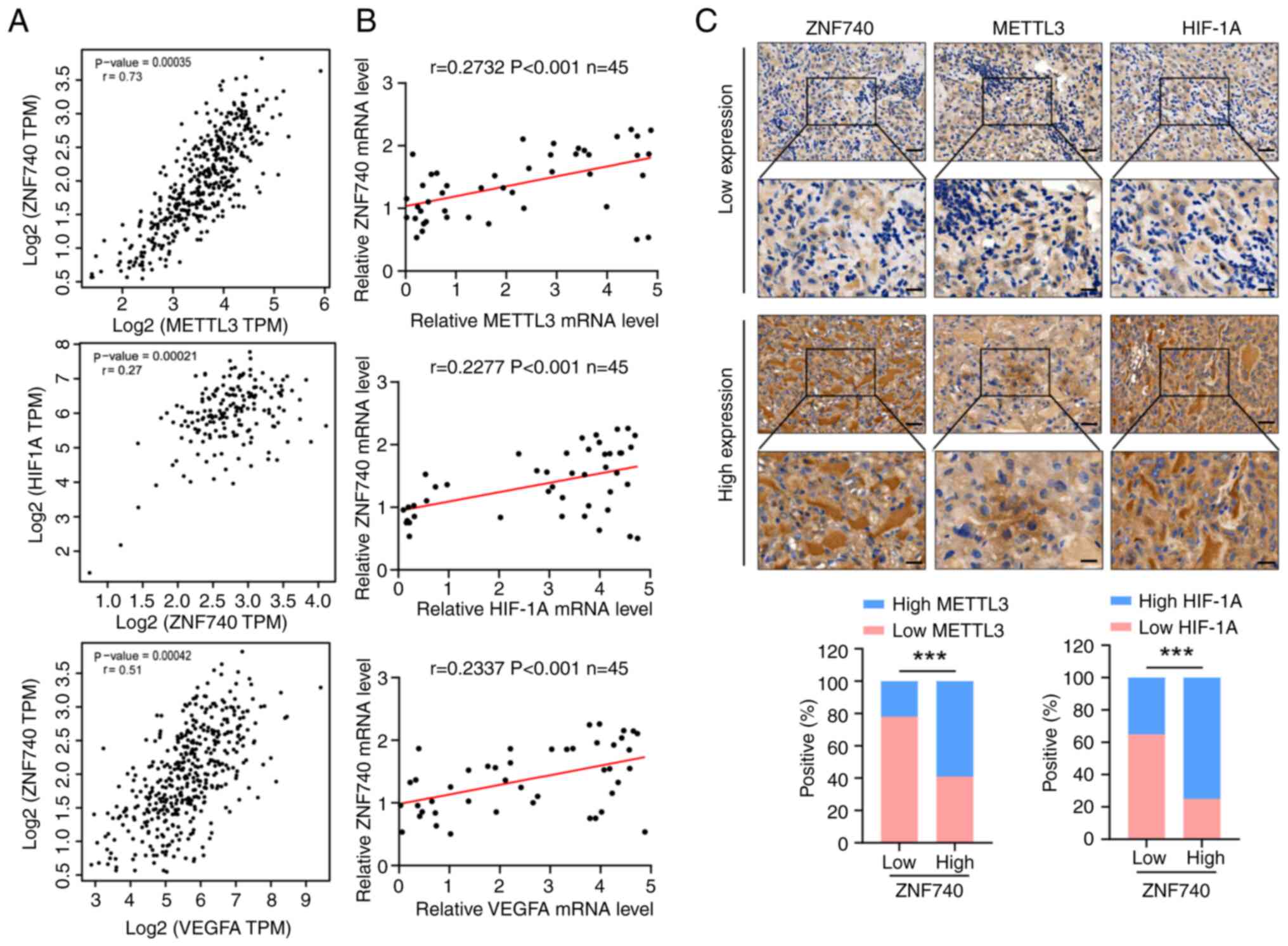
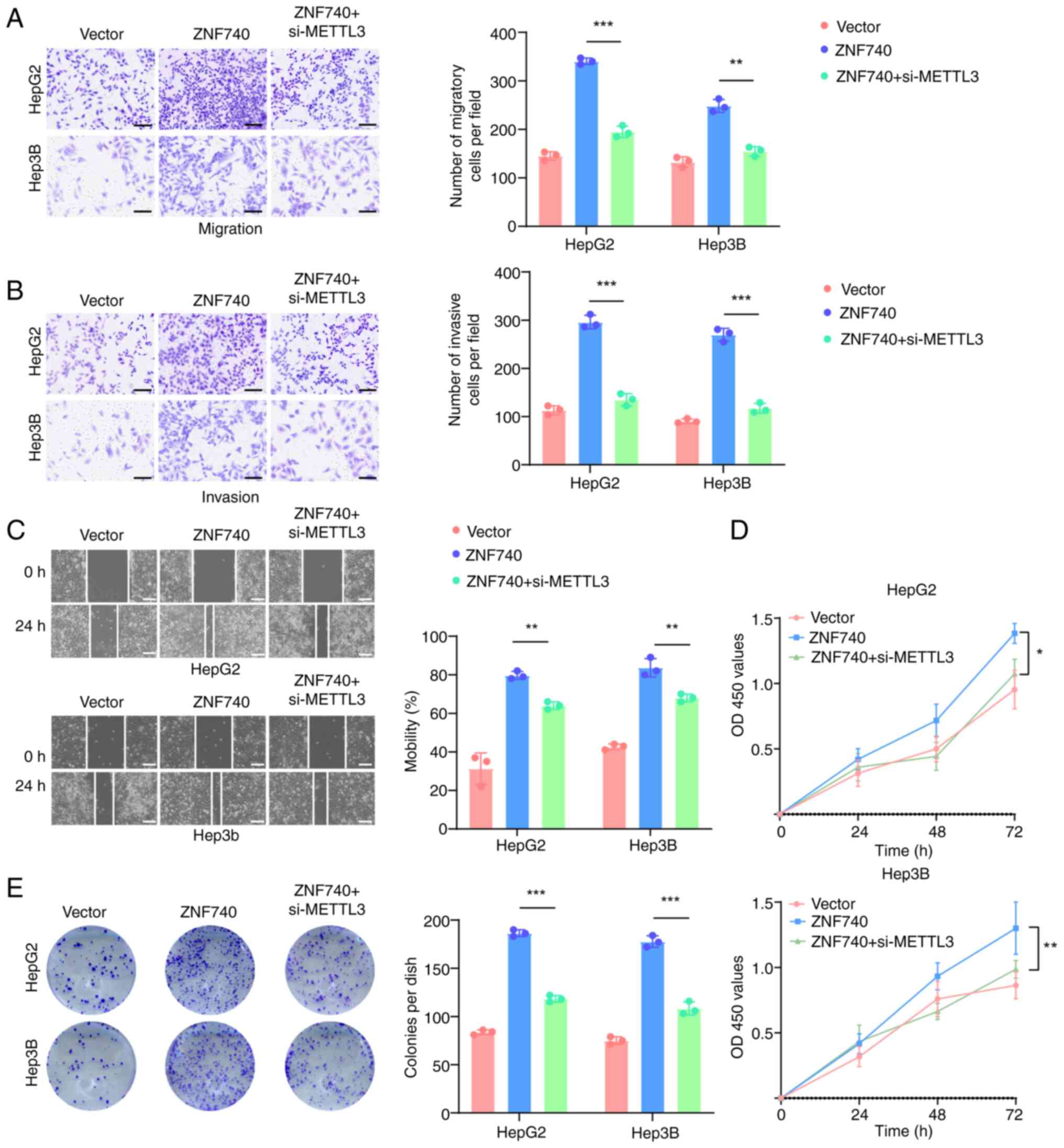
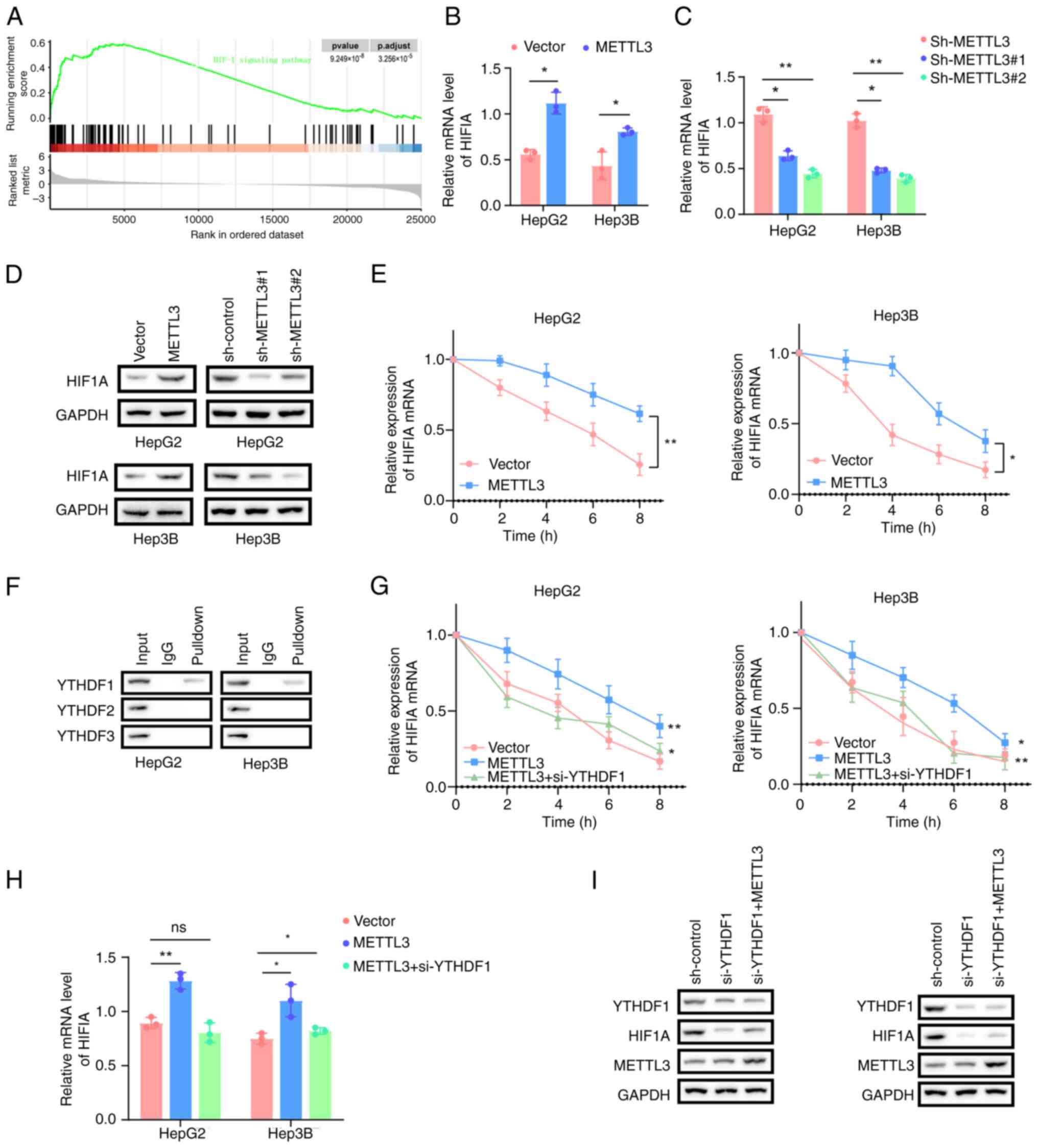
Hepatocellular carcinoma (HCC) is the second leading cause of cancer‑related death, and efficient treatments to facilitate recovery and enhance long‑term outcomes are lacking. Zinc finger proteins (ZNFs), known as the largest group of transcription factors, have gained interest for their roles in HCC by stimulating the transcription of well‑known tumor‑causing genes. However, the specific roles and molecular mechanisms of ZNF740 in HCC remain unknown. The present study performed bioinformatics analysis and RNA‑sequencing analysis of differentially expressed genes in HCC, detected ZNF740 expression levels in HCC using reverse transcription‑quantitative PCR, western blotting and immunohistochemistry, and explored the effects of ZNF740 on the progression of liver cancer in vitro and in vivo using cellular functionality assays and cell‑derived xenografts. In addition, a dual‑luciferase reporter assay was performed to analyze the binding of ZNF740 with the METTL3 promoter. Furthermore, cell functionality experiments were performed to analyze whether ZNF740 promotes the proliferation of liver cancer cells in a METTL3‑dependent manner. Bioinformatics and immunoprecipitation assays were further used to analyze the molecular mechanism of ZNF740 in liver cancer. The present study demonstrated that ZNF740 expression was upregulated in HCC. Mechanistically, overexpressed ZNF740 interacted with the methyltransferase‑like 3 (METTL3) promoter and increased METTL3 expression, leading to the stabilization of hypoxia‑inducible factor‑1A (HIF1A) mRNA in an N6‑methyladenosine/YTH N6‑methyladenosine RNA‑binding protein 1‑dependent manner. Eventually, the ZNF740/METTL3/HIF1A signaling axis may facilitate the proliferation, invasion and metastasis of liver cancer via METTL3/HIF‑1A signaling. The present findings revealed the important role of ZNF740 and suggested a potential therapeutic approach that might improve clinical therapies for liver cancer.
View Figures

Figure 1

Figure 2

Figure 3

Figure 4

Figure 5

Figure 6

Figure 7

View References

1 

Song R, Ma S, Xu J, Ren X, Guo P, Liu H, Li P, Yin F, Liu M, Wang Q, et al: A novel polypeptide encoded by the circular RNA ZKSCAN1 suppresses HCC via degradation of mTOR. Mol Cancer. 22:162023. View Article : Google Scholar :

2 

Xie M, Sun M, Ji X, Li D, Chen X, Zhang B, Huang W, Zhang T, Wang Y, Tian D and Xia L: Overexpression of BACH1 mediated by IGF2 facilitates hepatocellular carcinoma growth and metastasis via IGF1R and PTK2. Theranostics. 12:1097–1116. 2022. View Article : Google Scholar :

3 

Villanueva A: Hepatocellular carcinoma. N Engl J Med. 380:1450–1462. 2019. View Article : Google Scholar : PubMed/NCBI

4 

Forner A, Reig M and Bruix J: Hepatocellular carcinoma. Lancet. 391:1301–1314. 2018. View Article : Google Scholar : PubMed/NCBI

5 

Salman S, Meyers DJ, Wicks EE, Lee SN, Datan E, Thomas AM, Anders NM, Hwang Y, Lyu Y, Yang Y, et al: HIF inhibitor 32-134D eradicates murine hepatocellular carcinoma in combination with anti-PD1 therapy. J Clin Invest. 132:e1567742022. View Article : Google Scholar : PubMed/NCBI

6 

Tan XP, He Y, Yang J, Wei X, Fan YL, Zhang GG, Zhu YD, Li ZQ, Liao HX, Qin DJ, et al: Blockade of NMT1 enzymatic activity inhibits N-myristoylation of VILIP3 protein and suppresses liver cancer progression. Signal Transduct Target Ther. 8:142023. View Article : Google Scholar : PubMed/NCBI

7 

Tang W, Chen Z, Zhang W, Cheng Y, Zhang B, Wu F, Wang Q, Wang S, Rong D, Reiter FP, et al: The mechanisms of sorafenib resistance in hepatocellular carcinoma: Theoretical basis and therapeutic aspects. Signal Transduct Target Ther. 5:872020. View Article : Google Scholar : PubMed/NCBI

8 

Bushweller JH: Targeting transcription factors in cancer-from undruggable to reality. Nat Rev Cancer. 19:611–624. 2019. View Article : Google Scholar : PubMed/NCBI

9 

Lourenco C, Resetca D, Redel C, Lin P, MacDonald AS, Ciaccio R, Kenney TMG, Wei Y, Andrews DW, Sunnerhagen M, et al: MYC protein interactors in gene transcription and cancer. Nat Rev Cancer. 21:579–591. 2021. View Article : Google Scholar : PubMed/NCBI

10 

Li YJ, Zhang C, Martincuks A, Herrmann A and Yu H: STAT proteins in cancer: Orchestration of metabolism. Nat Rev Cancer. 23:115–134. 2023. View Article : Google Scholar : PubMed/NCBI

11 

Li X, Han M, Zhang H, Liu F, Pan Y, Zhu J, Liao Z, Chen X and Zhang B: Structures and biological functions of zinc finger proteins and their roles in hepatocellular carcinoma. Biomark Res. 10:22022. View Article : Google Scholar : PubMed/NCBI

12 

Li Z, Lu X, Liu Y, Zhao J, Ma S, Yin H, Huang S, Zhao Y and He X: Gain of LINC00624 enhances liver cancer progression by disrupting the histone deacetylase 6/tripartite motif containing 28/Zinc finger protein 354C corepressor complex. Hepatology. 73:1764–1782. 2021. View Article : Google Scholar

13 

Li L, Liu X, He L, Yang J, Pei F, Li W, Liu S, Chen Z, Xie G, Xu B, et al: ZNF516 suppresses EGFR by targeting the CtBP/LSD1/CoREST complex to chromatin. Nat Commun. 8:6912017. View Article : Google Scholar : PubMed/NCBI

14 

Zhang L, Huo Q, Ge C, Zhao F, Zhou Q, Chen X, Tian H, Chen T, Xie H, Cui Y, et al: ZNF143-mediated H3K9 trimethylation upregulates CDC6 by activating MDIG in hepatocellular carcinoma. Cancer Res. 80:2599–2611. 2020. View Article : Google Scholar : PubMed/NCBI

15 

Wang H, Xu H, Ma F, Zhan M, Yang X, Hua S, Li W, Li Y and Lu L: Zinc finger protein 703 induces EMT and sorafenib resistance in hepatocellular carcinoma by transactivating CLDN4 expression. Cell Death Dis. 11:2252020. View Article : Google Scholar : PubMed/NCBI

16 

Han F, Yang B, Chen Y, Liu L, Cheng X, Huang J, Zhou K, Zhang D, Xu E, Lai M, et al: Loss of GLTSCR1 causes congenital heart defects by regulating NPPA transcription. Angiogenesis. 26:217–232. 2023. View Article : Google Scholar : PubMed/NCBI

17 

Sun A, Sheng X, Tang J, Yu Z and Zhang J: Integrated bioinformatics and experimental approaches identified the role of NPPA in the proliferation and the malignant behavior of breast cancer. J Immunol Res. 2021:78764892021. View Article : Google Scholar : PubMed/NCBI

18 

Luan Y, Xie B and Wei W: REST-repressed lncRNA NPPA-AS1 regulates cervical cancer progression by modulating miR-302e/DKK1/Wnt/β-catenin signaling pathway. J Cell Biochem. 122:16–28. 2021. View Article : Google Scholar

19 

Fang J, Jia J, Makowski M, Xu M, Wang Z, Zhang T, Hoskins JW, Choi J, Han Y, Zhang M, et al: Functional characterization of a multi-cancer risk locus on chr5p15.33 reveals regulation of TERT by ZNF148. Nat Commun. 8:150342017. View Article : Google Scholar : PubMed/NCBI

20 

Rhoades N, Mendoza N, Jankeel A, Sureshchandra S, Alvarez AD, Doratt B, Heidari O, Hagan R, Brown B, Scheibel S, et al: Altered immunity and microbial dysbiosis in aged individuals with long-term controlled HIV infection. Front Immunol. 10:4632019. View Article : Google Scholar : PubMed/NCBI

21 

Park J, Seo JW, Ahn N, Park S, Hwang J and Nam JW: UPF1/SMG7-dependent microRNA-mediated gene regulation. Nat Commun. 10:41812019. View Article : Google Scholar : PubMed/NCBI

22 

Weinberger P, Ponny SR, Xu H, Bai S, Smallridge R, Copland J and Sharma A: Cell cycle M-phase genes are highly upregulated in anaplastic thyroid carcinoma. Thyroid. 27:236–252. 2017. View Article : Google Scholar

23 

Raimondi F, Inoue A, Kadji FMN, Shuai N, Gonzalez JC, Singh G, de la Vega AA, Sotillo R, Fischer B, Aoki J, et al: Rare, functional, somatic variants in gene families linked to cancer genes: GPCR signaling as a paradigm. Oncogene. 38:6491–6506. 2019. View Article : Google Scholar : PubMed/NCBI

24 

Bolger AM, Lohse M and Usadel B: Trimmomatic: A flexible trimmer for Illumina sequence data. Bioinformatics. 30:2114–2120. 2014. View Article : Google Scholar : PubMed/NCBI

25 

Kim D, Paggi JM, Park C, Bennett C and Salzberg SL: Graph-based genome alignment and genotyping with HISAT2 and HISAT-genotype. Nat Biotechnol. 37:907–915. 2019. View Article : Google Scholar : PubMed/NCBI

26 

Love MI, Huber W and Anders S: Moderated estimation of fold change and dispersion for RNA-seq data with DESeq2. Genome Biol. 15:5502014. View Article : Google Scholar : PubMed/NCBI

27 

Wu T, Hu E, Xu S, Chen M, Guo P, Dai Z, Feng T, Zhou L, Tang W, Zhan L, et al: clusterProfiler 4.0: A universal enrichment tool for interpreting omics data. Innovation (Camb). 2:1001412021.PubMed/NCBI

28 

Livak KJ and Schmittgen TD: Analysis of relative gene expression data using real-time quantitative PCR and the 2(-Delta Delta C(T)) method. Methods. 25:402–408. 2001. View Article : Google Scholar

29 

Xu S, Hu E, Cai Y, Xie Z, Luo X, Zhan L, Tang W, Wang Q, Liu B, Wang R, et al: Using clusterProfiler to characterize multiomics data. Nat Protoc. Jul 17–2024.Epub ahead of print. View Article : Google Scholar

30 

Barbieri I, Tzelepis K, Pandolfini L, Shi J, Millán-Zambrano G, Robson SC, Aspris D, Migliori V, Bannister AJ, Han N, et al: Promoter-bound METTL3 maintains myeloid leukaemia by m6A-dependent translation control. Nature. 552:126–131. 2017. View Article : Google Scholar : PubMed/NCBI

31 

Zhang W, Zhangyuan G, Wang F, Jin K, Shen H, Zhang L, Yuan X, Wang J, Zhang H, Yu W, et al: The zinc finger protein Miz1 suppresses liver tumorigenesis by restricting hepatocyte-driven macrophage activation and inflammation. Immunity. 54:1168–1185.e8. 2021. View Article : Google Scholar : PubMed/NCBI

32 

Benichou E, Seffou B, Topçu S, Renoult O, Lenoir V, Planchais J, Bonner C, Postic C, Prip-Buus C, Pecqueur C, et al: The transcription factor ChREBP Orchestrates liver carcinogenesis by coordinating the PI3K/AKT signaling and cancer metabolism. Nat Commun. 15:18792024. View Article : Google Scholar : PubMed/NCBI

33 

Tan S, Wang Z, Li N, Guo X, Zhang Y, Ma H, Peng X, Zhao Y, Li C, Gao L, et al: Transcription factor Zhx2 is a checkpoint that programs macrophage polarization and antitumor response. Cell Death Differ. 30:2104–2119. 2023. View Article : Google Scholar : PubMed/NCBI

34 

Hashemi M, Sabouni E, Rahmanian P, Entezari M, Mojtabavi M, Raei B, Zandieh MA, Behroozaghdam M, Mirzaei S, Hushmandi K, et al: Deciphering STAT3 signaling potential in hepatocellular carcinoma: Tumorigenesis, treatment resistance, and pharmacological significance. Cell Mol Biol Lett. 28:332023. View Article : Google Scholar :

35 

Saito Y, Yin D, Kubota N, Wang X, Filliol A, Remotti H, Nair A, Fazlollahi L, Hoshida Y, Tabas I, et al: A therapeutically targetable TAZ-TEAD2 pathway drives the growth of hepatocellular carcinoma via ANLN and KIF23. Gastroenterology. 164:1279–1292. 2023. View Article : Google Scholar : PubMed/NCBI

36 

He L, Fan X, Li Y, Chen M, Cui B, Chen G, Dai Y, Zhou D, Hu X and Lin H: Overexpression of zinc finger protein 384 (ZNF 384), a poor prognostic predictor, promotes cell growth by upregulating the expression of Cyclin D1 in hepatocellular carcinoma. Cell Death Dis. 10:4442019. View Article : Google Scholar : PubMed/NCBI

37 

Jiayu F, Jiang Y, Zhou X, Zhou M, Pan J, Ke Y, Zhen J, Huang D and Jiang W: Comprehensive analysis of prognostic value, relationship to cell cycle, immune infiltration and m6A modification of ZSCAN20 in hepatocellular carcinoma. Aging (Albany NY). 14:9550–9578. 2022.PubMed/NCBI

38 

Xie W, Qiao X, Shang L, Dou J, Yang X, Qiao S and Wu Y: Knockdown of ZNF233 suppresses hepatocellular carcinoma cell proliferation and tumorigenesis. Gene. 679:179–185. 2018. View Article : Google Scholar : PubMed/NCBI

39 

Yi PS, Wu B, Deng DW, Zhang GN and Li JS: Positive expression of ZNF689 indicates poor prognosis of hepatocellular carcinoma. Oncol Lett. 16:5122–5130. 2018.PubMed/NCBI

40 

Pomaville MM and He C: Advances in targeting RNA modifications for anticancer therapy. Trends Cancer. 9:528–542. 2023. View Article : Google Scholar : PubMed/NCBI

41 

Wan W, Ao X, Chen Q, Yu Y, Ao L, Xing W, Guo W, Wu X, Pu C, Hu X, et al: METTL3/IGF2BP3 axis inhibits tumor immune surveillance by upregulating N6-methyladenosine modification of PD-L1 mRNA in breast cancer. Mol Cancer. 21:602022. View Article : Google Scholar

42 

Chen H, Pan Y, Zhou Q, Liang C, Wong CC, Zhou Y, Huang D, Liu W, Zhai J, Gou H, et al: METTL3 inhibits antitumor immunity by targeting m6A-BHLHE41-CXCL1/CXCR2 axis to promote colorectal cancer. Gastroenterology. 163:891–907. 2022. View Article : Google Scholar : PubMed/NCBI

43 

Wang L, Yang Q, Zhou Q, Fang F, Lei K, Liu Z, Zheng G, Zhu L, Huo J, Li X, et al: METTL3-m6A-EGFR-axis drives lenvatinib resistance in hepatocellular carcinoma. Cancer Lett. 559:2161222023. View Article : Google Scholar

44 

Chen J, Lin X, He J, Liu D, He L, Zhang M, Luan H, Hu Y, Tao C and Wang Q: Artemisitene suppresses rheumatoid arthritis progression via modulating METTL3-mediated N6-methyladenosine modification of ICAM2 mRNA in fibroblast-like synoviocytes. Clin Transl Med. 12:e11482022. View Article : Google Scholar

45 

Liu T, Yang S, Sui J, Xu SY, Cheng YP, Shen B, Zhang Y, Zhang XM, Yin LH, Pu YP and Liang GY: Dysregulated N6-methyladenosine methylation writer METTL3 contributes to the proliferation and migration of gastric cancer. J Cell Physiol. 235:548–562. 2020. View Article : Google Scholar

46 

Wang Q, Geng W, Guo H, Wang Z, Xu K, Chen C and Wang S: Emerging role of RNA methyltransferase METTL3 in gastrointestinal cancer. J Hematol Oncol. 13:572020. View Article : Google Scholar : PubMed/NCBI

47 

Sin SQ, Mohan CD, Goh RMW, You M, Nayak SC, Chen L, Sethi G, Rangappa KS and Wang L: Hypoxia signaling in hepatocellular carcinoma: Challenges and therapeutic opportunities. Cancer Metastasis Rev. 42:741–764. 2023. View Article : Google Scholar

48 

Han D, Yang P, Qin B, Ji G, Wu Y, Yu L and Zhang H: Upregulation of Nogo-B by hypoxia inducible factor-1 and activator protein-1 in hepatocellular carcinoma. Cancer Sci. 112:2728–2738. 2021. View Article : Google Scholar : PubMed/NCBI

49 

Chen Z, Han F, Du Y, Shi H and Zhou W: Hypoxic microenvironment in cancer: Molecular mechanisms and therapeutic interventions. Signal Transduct Target Ther. 8:702023. View Article : Google Scholar : PubMed/NCBI

50 

Li Q, Ni Y, Zhang L, Jiang R, Xu J, Yang H, Hu Y, Qiu J, Pu L, Tang J and Wang X: HIF-1α-induced expression of m6A reader YTHDF1 drives hypoxia-induced autophagy and malignancy of hepatocellular carcinoma by promoting ATG2A and ATG14 translation. Signal Transduct Target Ther. 6:762021. View Article : Google Scholar

51 

Zhang MS, Cui JD, Lee D, Yuen VW, Chiu DK, Goh CC, Cheu JW, Tse AP, Bao MH, Wong BPY, et al: Hypoxia-induced macropinocytosis represents a metabolic route for liver cancer. Nat Commun. 13:9542022. View Article : Google Scholar : PubMed/NCBI

52 

Cheu JWS, Chiu DKC, Kwan KKL, Yang C, Yuen VWH, Goh CC, Chui NNQ, Shen W, Law CT, Li Q, et al: Hypoxia-inducible factor orchestrates adenosine metabolism to promote liver cancer development. Sci Adv. 9:eade51112023. View Article : Google Scholar : PubMed/NCBI

53 

Gao Z, Wang D, Yang J, Li M, Ling C, Lv D, Cao Y, Chen Z, Shi C, Shen H and Tang Y: Iron deficiency in hepatocellular carcinoma cells induced sorafenib resistance by upregulating HIF-1α to inhibit apoptosis. Biomed Pharmacother. 163:1147502023. View Article : Google Scholar

54 

Zhong C, Niu Y, Liu W, Yuan Y, Li K, Shi Y, Qiu Z, Li K, Lin Z, Huang Z, et al: S100A9 derived from chemoembolization-induced hypoxia governs mitochondrial function in hepatocellular carcinoma progression. Adv Sci (Weinh). 9:e22022062022. View Article : Google Scholar : PubMed/NCBI

55 

Zheng J, Kim SJ, Saeidi S, Kim SH, Fang X, Lee YH, Guillen-Quispe YN, Ngo HKC, Kim DH, Kim D and Surh YJ: Overactivated NRF2 induces pseudohypoxia in hepatocellular carcinoma by stabilizing HIF-1α. Free Radic Biol Med. 194:347–356. 2023. View Article : Google Scholar

Related Articles

  • Abstract
  • View
  • Download
  • Twitter
Copy and paste a formatted citation
Spandidos Publications style
Zhang H, Han B, Tian S, Gong Y and Liu L: ZNF740 facilitates the malignant progression of hepatocellular carcinoma via the METTL3/HIF‑1A signaling axis. Int J Oncol 65: 105, 2024.
APA
Zhang, H., Han, B., Tian, S., Gong, Y., & Liu, L. (2024). ZNF740 facilitates the malignant progression of hepatocellular carcinoma via the METTL3/HIF‑1A signaling axis. International Journal of Oncology, 65, 105. https://doi.org/10.3892/ijo.2024.5693
MLA
Zhang, H., Han, B., Tian, S., Gong, Y., Liu, L."ZNF740 facilitates the malignant progression of hepatocellular carcinoma via the METTL3/HIF‑1A signaling axis". International Journal of Oncology 65.5 (2024): 105.
Chicago
Zhang, H., Han, B., Tian, S., Gong, Y., Liu, L."ZNF740 facilitates the malignant progression of hepatocellular carcinoma via the METTL3/HIF‑1A signaling axis". International Journal of Oncology 65, no. 5 (2024): 105. https://doi.org/10.3892/ijo.2024.5693
Copy and paste a formatted citation
x
Spandidos Publications style
Zhang H, Han B, Tian S, Gong Y and Liu L: ZNF740 facilitates the malignant progression of hepatocellular carcinoma via the METTL3/HIF‑1A signaling axis. Int J Oncol 65: 105, 2024.
APA
Zhang, H., Han, B., Tian, S., Gong, Y., & Liu, L. (2024). ZNF740 facilitates the malignant progression of hepatocellular carcinoma via the METTL3/HIF‑1A signaling axis. International Journal of Oncology, 65, 105. https://doi.org/10.3892/ijo.2024.5693
MLA
Zhang, H., Han, B., Tian, S., Gong, Y., Liu, L."ZNF740 facilitates the malignant progression of hepatocellular carcinoma via the METTL3/HIF‑1A signaling axis". International Journal of Oncology 65.5 (2024): 105.
Chicago
Zhang, H., Han, B., Tian, S., Gong, Y., Liu, L."ZNF740 facilitates the malignant progression of hepatocellular carcinoma via the METTL3/HIF‑1A signaling axis". International Journal of Oncology 65, no. 5 (2024): 105. https://doi.org/10.3892/ijo.2024.5693
Follow us
  • Twitter
  • LinkedIn
  • Facebook
About
  • Spandidos Publications
  • Careers
  • Cookie Policy
  • Privacy Policy
How can we help?
  • Help
  • Live Chat
  • Contact
  • Email to our Support Team