Spandidos Publications Logo
  • About
    • About Spandidos
    • Aims and Scopes
    • Abstracting and Indexing
    • Editorial Policies
    • Reprints and Permissions
    • Job Opportunities
    • Terms and Conditions
    • Contact
  • Journals
    • All Journals
    • Oncology Letters
      • Oncology Letters
      • Information for Authors
      • Editorial Policies
      • Editorial Board
      • Aims and Scope
      • Abstracting and Indexing
      • Bibliographic Information
      • Archive
    • International Journal of Oncology
      • International Journal of Oncology
      • Information for Authors
      • Editorial Policies
      • Editorial Board
      • Aims and Scope
      • Abstracting and Indexing
      • Bibliographic Information
      • Archive
    • Molecular and Clinical Oncology
      • Molecular and Clinical Oncology
      • Information for Authors
      • Editorial Policies
      • Editorial Board
      • Aims and Scope
      • Abstracting and Indexing
      • Bibliographic Information
      • Archive
    • Experimental and Therapeutic Medicine
      • Experimental and Therapeutic Medicine
      • Information for Authors
      • Editorial Policies
      • Editorial Board
      • Aims and Scope
      • Abstracting and Indexing
      • Bibliographic Information
      • Archive
    • International Journal of Molecular Medicine
      • International Journal of Molecular Medicine
      • Information for Authors
      • Editorial Policies
      • Editorial Board
      • Aims and Scope
      • Abstracting and Indexing
      • Bibliographic Information
      • Archive
    • Biomedical Reports
      • Biomedical Reports
      • Information for Authors
      • Editorial Policies
      • Editorial Board
      • Aims and Scope
      • Abstracting and Indexing
      • Bibliographic Information
      • Archive
    • Oncology Reports
      • Oncology Reports
      • Information for Authors
      • Editorial Policies
      • Editorial Board
      • Aims and Scope
      • Abstracting and Indexing
      • Bibliographic Information
      • Archive
    • Molecular Medicine Reports
      • Molecular Medicine Reports
      • Information for Authors
      • Editorial Policies
      • Editorial Board
      • Aims and Scope
      • Abstracting and Indexing
      • Bibliographic Information
      • Archive
    • World Academy of Sciences Journal
      • World Academy of Sciences Journal
      • Information for Authors
      • Editorial Policies
      • Editorial Board
      • Aims and Scope
      • Abstracting and Indexing
      • Bibliographic Information
      • Archive
    • International Journal of Functional Nutrition
      • International Journal of Functional Nutrition
      • Information for Authors
      • Editorial Policies
      • Editorial Board
      • Aims and Scope
      • Abstracting and Indexing
      • Bibliographic Information
      • Archive
    • International Journal of Epigenetics
      • International Journal of Epigenetics
      • Information for Authors
      • Editorial Policies
      • Editorial Board
      • Aims and Scope
      • Abstracting and Indexing
      • Bibliographic Information
      • Archive
    • Medicine International
      • Medicine International
      • Information for Authors
      • Editorial Policies
      • Editorial Board
      • Aims and Scope
      • Abstracting and Indexing
      • Bibliographic Information
      • Archive
  • Articles
  • Information
    • Information for Authors
    • Information for Reviewers
    • Information for Librarians
    • Information for Advertisers
    • Conferences
  • Language Editing
Spandidos Publications Logo
  • About
    • About Spandidos
    • Aims and Scopes
    • Abstracting and Indexing
    • Editorial Policies
    • Reprints and Permissions
    • Job Opportunities
    • Terms and Conditions
    • Contact
  • Journals
    • All Journals
    • Biomedical Reports
      • Information for Authors
      • Editorial Policies
      • Editorial Board
      • Aims and Scope
      • Abstracting and Indexing
      • Bibliographic Information
      • Archive
    • Experimental and Therapeutic Medicine
      • Information for Authors
      • Editorial Policies
      • Editorial Board
      • Aims and Scope
      • Abstracting and Indexing
      • Bibliographic Information
      • Archive
    • International Journal of Epigenetics
      • Information for Authors
      • Editorial Policies
      • Editorial Board
      • Aims and Scope
      • Abstracting and Indexing
      • Bibliographic Information
      • Archive
    • International Journal of Functional Nutrition
      • Information for Authors
      • Editorial Policies
      • Editorial Board
      • Aims and Scope
      • Abstracting and Indexing
      • Bibliographic Information
      • Archive
    • International Journal of Molecular Medicine
      • Information for Authors
      • Editorial Policies
      • Editorial Board
      • Aims and Scope
      • Abstracting and Indexing
      • Bibliographic Information
      • Archive
    • International Journal of Oncology
      • Information for Authors
      • Editorial Policies
      • Editorial Board
      • Aims and Scope
      • Abstracting and Indexing
      • Bibliographic Information
      • Archive
    • Medicine International
      • Information for Authors
      • Editorial Policies
      • Editorial Board
      • Aims and Scope
      • Abstracting and Indexing
      • Bibliographic Information
      • Archive
    • Molecular and Clinical Oncology
      • Information for Authors
      • Editorial Policies
      • Editorial Board
      • Aims and Scope
      • Abstracting and Indexing
      • Bibliographic Information
      • Archive
    • Molecular Medicine Reports
      • Information for Authors
      • Editorial Policies
      • Editorial Board
      • Aims and Scope
      • Abstracting and Indexing
      • Bibliographic Information
      • Archive
    • Oncology Letters
      • Information for Authors
      • Editorial Policies
      • Editorial Board
      • Aims and Scope
      • Abstracting and Indexing
      • Bibliographic Information
      • Archive
    • Oncology Reports
      • Information for Authors
      • Editorial Policies
      • Editorial Board
      • Aims and Scope
      • Abstracting and Indexing
      • Bibliographic Information
      • Archive
    • World Academy of Sciences Journal
      • Information for Authors
      • Editorial Policies
      • Editorial Board
      • Aims and Scope
      • Abstracting and Indexing
      • Bibliographic Information
      • Archive
  • Articles
  • Information
    • For Authors
    • For Reviewers
    • For Librarians
    • For Advertisers
    • Conferences
  • Language Editing
Login Register Submit
  • This site uses cookies
  • You can change your cookie settings at any time by following the instructions in our Cookie Policy. To find out more, you may read our Privacy Policy.

    I agree
Search articles by DOI, keyword, author or affiliation
Search
Advanced Search
presentation
International Journal of Oncology
Join Editorial Board Propose a Special Issue
Print ISSN: 1019-6439 Online ISSN: 1791-2423
Journal Cover
November-2024 Volume 65 Issue 5

Full Size Image

Cover Legend PDF

Sign up for eToc alerts
Recommend to Library

Journals

International Journal of Molecular Medicine

International Journal of Molecular Medicine

International Journal of Molecular Medicine is an international journal devoted to molecular mechanisms of human disease.

International Journal of Oncology

International Journal of Oncology

International Journal of Oncology is an international journal devoted to oncology research and cancer treatment.

Molecular Medicine Reports

Molecular Medicine Reports

Covers molecular medicine topics such as pharmacology, pathology, genetics, neuroscience, infectious diseases, molecular cardiology, and molecular surgery.

Oncology Reports

Oncology Reports

Oncology Reports is an international journal devoted to fundamental and applied research in Oncology.

Experimental and Therapeutic Medicine

Experimental and Therapeutic Medicine

Experimental and Therapeutic Medicine is an international journal devoted to laboratory and clinical medicine.

Oncology Letters

Oncology Letters

Oncology Letters is an international journal devoted to Experimental and Clinical Oncology.

Biomedical Reports

Biomedical Reports

Explores a wide range of biological and medical fields, including pharmacology, genetics, microbiology, neuroscience, and molecular cardiology.

Molecular and Clinical Oncology

Molecular and Clinical Oncology

International journal addressing all aspects of oncology research, from tumorigenesis and oncogenes to chemotherapy and metastasis.

World Academy of Sciences Journal

World Academy of Sciences Journal

Multidisciplinary open-access journal spanning biochemistry, genetics, neuroscience, environmental health, and synthetic biology.

International Journal of Functional Nutrition

International Journal of Functional Nutrition

Open-access journal combining biochemistry, pharmacology, immunology, and genetics to advance health through functional nutrition.

International Journal of Epigenetics

International Journal of Epigenetics

Publishes open-access research on using epigenetics to advance understanding and treatment of human disease.

Medicine International

Medicine International

An International Open Access Journal Devoted to General Medicine.

Journal Cover
November-2024 Volume 65 Issue 5

Full Size Image

Cover Legend PDF

Sign up for eToc alerts
Recommend to Library

  • Article
  • Citations
    • Cite This Article
    • Download Citation
    • Create Citation Alert
    • Remove Citation Alert
    • Cited By
  • Similar Articles
    • Related Articles (in Spandidos Publications)
    • Similar Articles (Google Scholar)
    • Similar Articles (PubMed)
  • Download PDF
  • Download XML
  • View XML
Article Open Access

AUP1 transcriptionally activated by KDM5B reprograms lipid metabolism to promote the malignant progression of cervical cancer

  • Authors:
    • Yingping Zhu
    • Wenjuan Yang
    • Xinyan Wang
    • Mengmeng Chen
  • View Affiliations / Copyright

    Affiliations: Department of Obstetrics and Gynecology, The First Affiliated Hospital of Zhejiang Chinese Medical University (Zhejiang Provincial Hospital of Chinese Medicine), Hangzhou, Zhejiang 310006, P.R. China, First Clinical Medical College, Zhejiang Chinese Medical University, Hangzhou, Zhejiang 310059, P.R. China, Gynecology and Obstetrics Department, Tenth People's Hospital, Tongji University School of Medicine, Shanghai 200072, P.R. China
    Copyright: © Zhu et al. This is an open access article distributed under the terms of Creative Commons Attribution License.
  • Article Number: 107
    |
    Published online on: September 20, 2024
       https://doi.org/10.3892/ijo.2024.5695
  • Expand metrics +
Metrics: Total Views: 0 (Spandidos Publications: | PMC Statistics: )
Metrics: Total PDF Downloads: 0 (Spandidos Publications: | PMC Statistics: )
Cited By (CrossRef): 0 citations Loading Articles...

This article is mentioned in:



Abstract

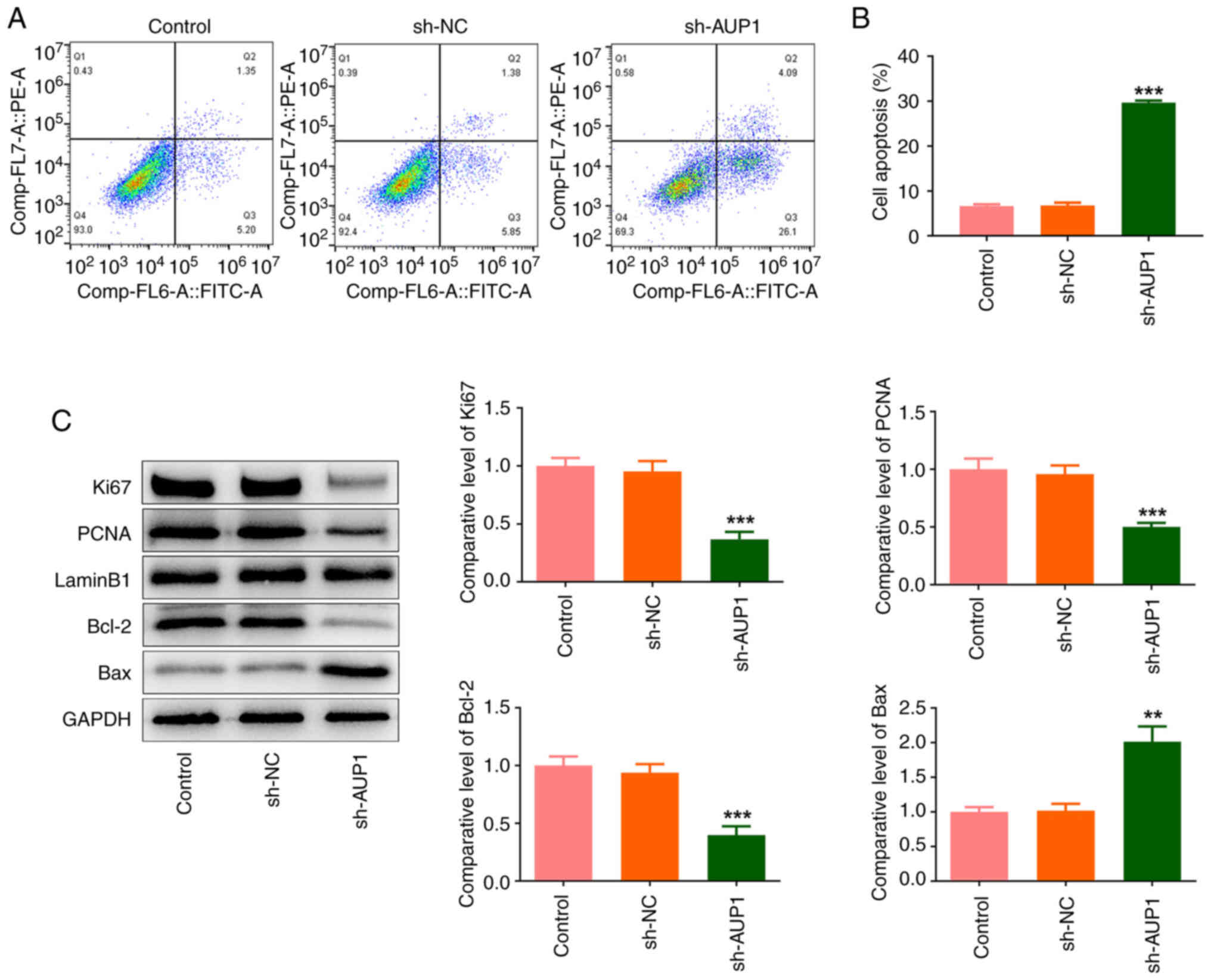
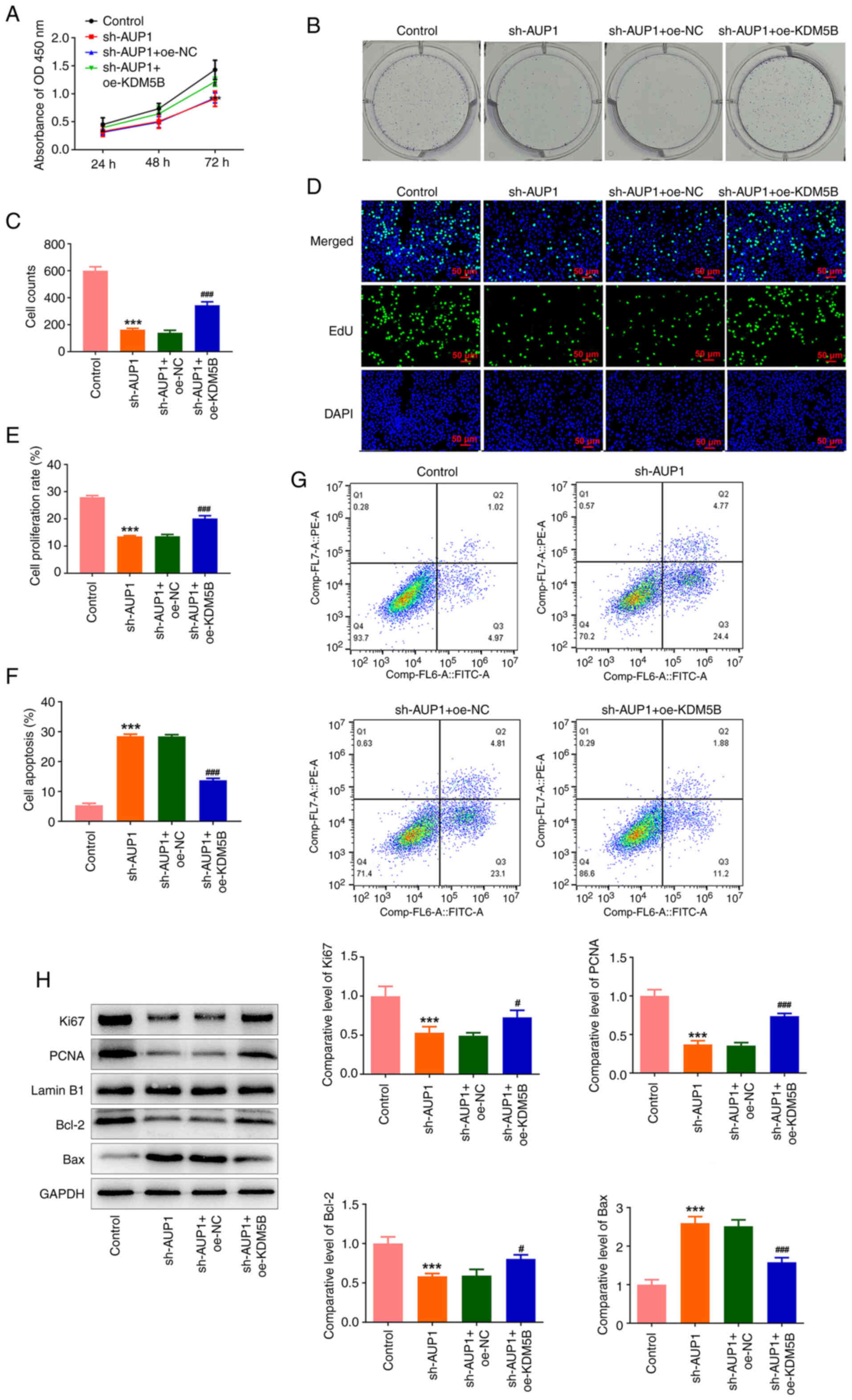
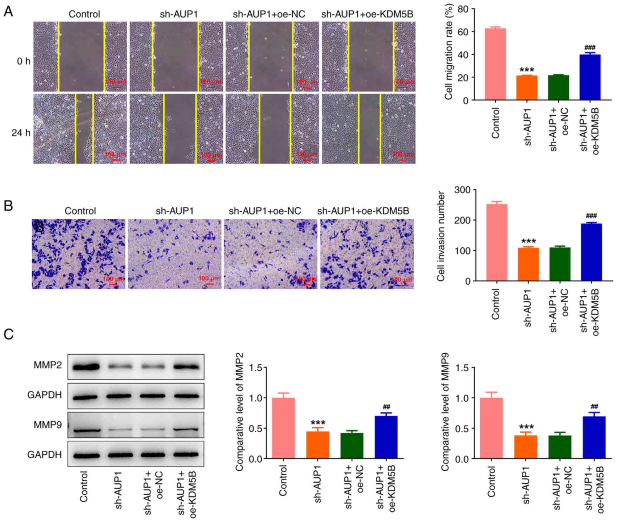
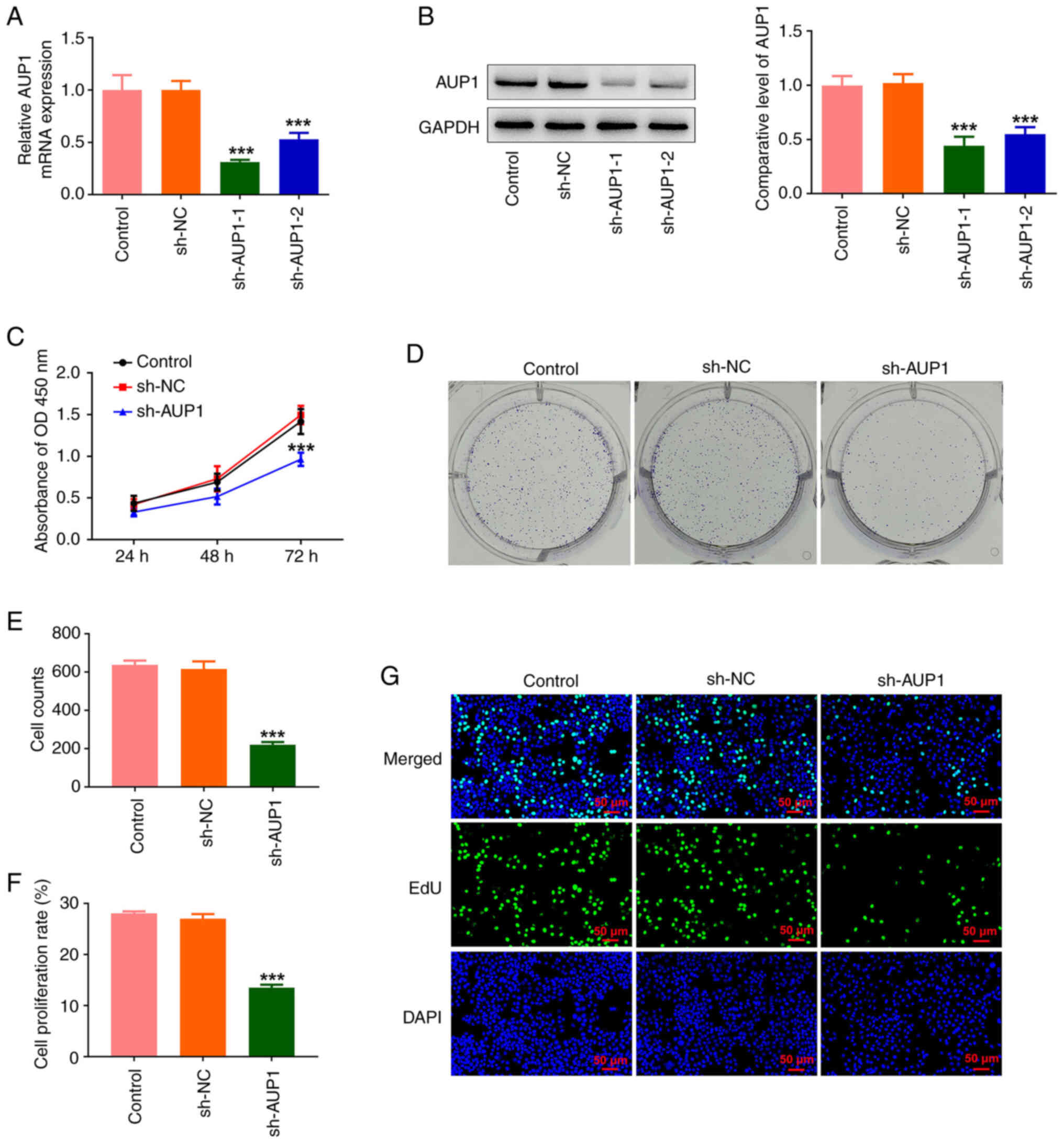
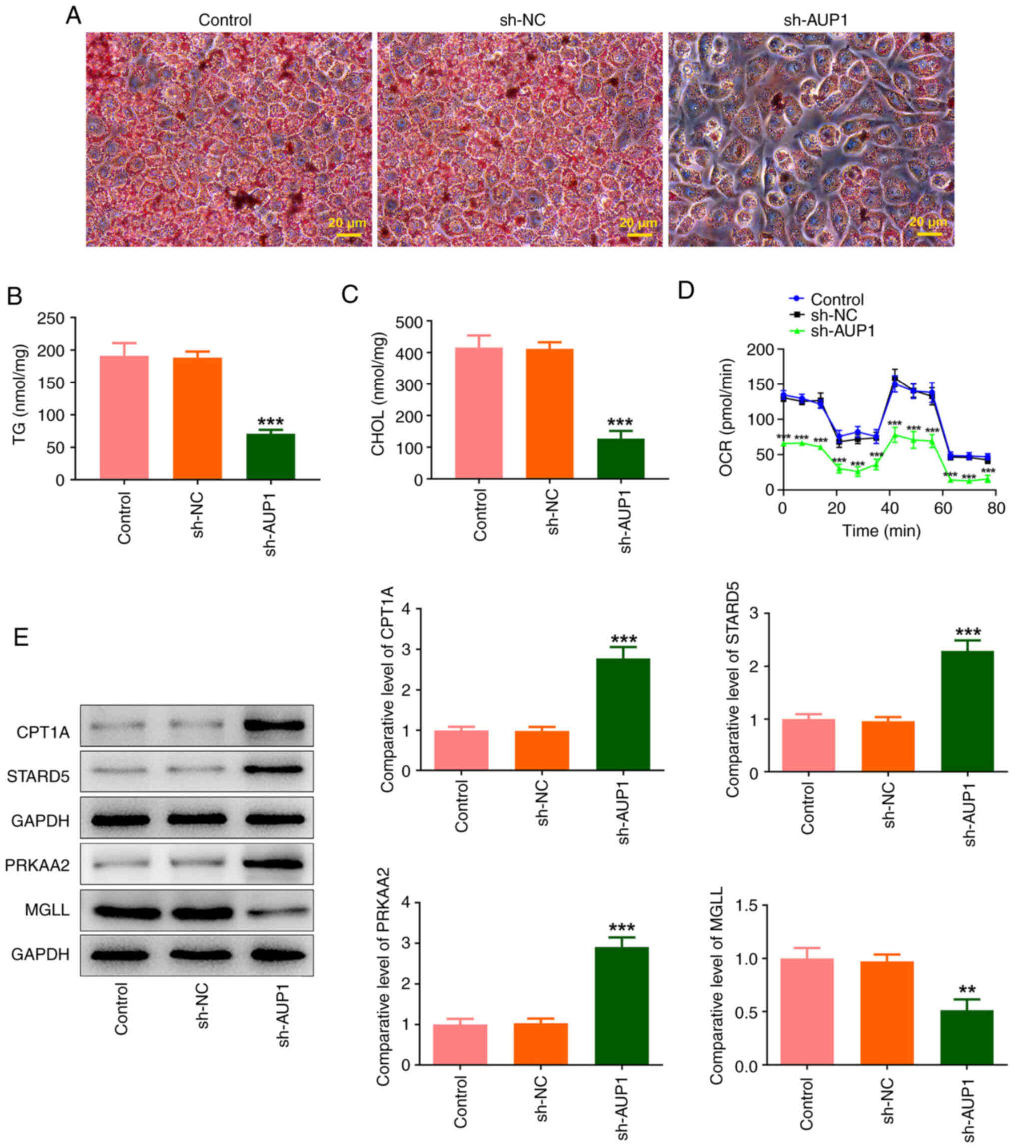
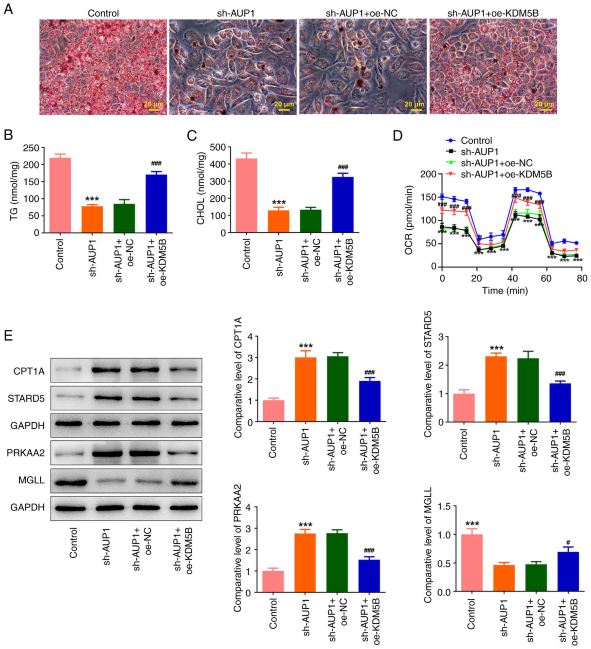
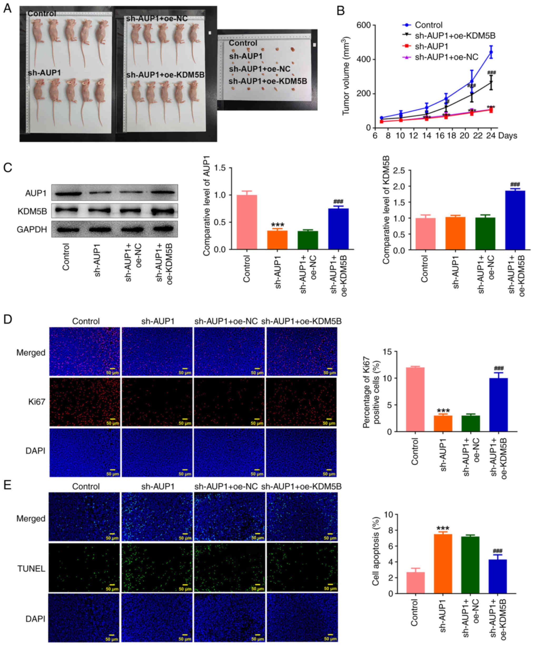
Cervical cancer is one of the reproductive malignancies threatening women's lives worldwide. In the present study, it was aimed to explore the role and mechanism of ancient ubiquitous protein 1 (AUP1) in cervical cancer. Through bioinformatics analysis, AUP1 expression in cervical cancer tissues and the correlation between AUP1 and the prognosis of patients were analyzed. AUP1 expression in several cervical cancer cell lines was detected. Following the co‑transfection of short hairpin RNA specific to AUP1 with or without lysine demethylase 5B (KDM5B) overexpression plasmids in SiHa cells, the proliferation and apoptosis of SiHa cells were detected. Additionally, wound healing and Transwell assays were used to detect SiHa cell migration and invasion. Cellular lipid droplets level was detected using the Oil red O staining. Meantime, the levels of triglyceride, cholesterol, oxygen consumption rates and expression of lipid metabolism‑related proteins were detected to assess the lipid metabolism in SiHa cells. Then, the luciferase reporter assay and ChIP assay were used to verify the binding between KDM5B and AUP1. Finally, the effects of AUP1 and KDM5B on the growth and lipid metabolism in SiHa tumor‑bearing mice were measured. AUP1 was significantly upregulated in cervical cancer tissues and cells. AUP1 interference inhibited the malignant biological behaviors and lipid metabolism reprogramming of SiHa cells, which was blocked by KDM5B overexpression. Moreover, KDM5B could transcriptionally activate AUP1 and upregulate AUP1 expression. Furthermore, AUP1 knockdown transcriptionally regulated by KDM5B limited the tumor growth and suppressed the lipid metabolism reprogramming in vivo. Collectively, AUP1 could be transcriptionally activated by KDM5B to reprogram lipid metabolism, thereby promoting the progression of cervical cancer. These findings reveal possible therapeutic strategies in targeting metabolic pathways.
View Figures

Figure 1

Figure 2

Figure 3

Figure 4

Figure 5

Figure 6

Figure 7

Figure 8

Figure 9

Figure 10

Figure 11

View References

1 

Siegel RL, Miller KD, Fuchs HE and Jemal A: Cancer statistics, 2022. CA Cancer J Clin. 72:7–33. 2022. View Article : Google Scholar : PubMed/NCBI

2 

Sung H, Ferlay J, Siegel RL, Laversanne M, Soerjomataram I, Jemal A and Bray F: Global cancer statistics 2020: GLOBOCAN estimates of incidence and mortality worldwide for 36 cancers in 185 countries. CA Cancer J Clin. 71:209–249. 2021. View Article : Google Scholar : PubMed/NCBI

3 

Xia C, Dong X, Li H, Cao M, Sun D, He S, Yang F, Yan X, Zhang S, Li N and Chen W: Cancer statistics in China and United States, 2022: Profiles, trends, and determinants. Chin Med J (Engl). 135:584–590. 2022. View Article : Google Scholar : PubMed/NCBI

4 

Walboomers JM, Jacobs MV, Manos MM, Bosch FX, Kummer JA, Shah KV, Snijders PJ, Peto J, Meijer CJ and Muñoz N: Human papillomavirus is a necessary cause of invasive cervical cancer worldwide. J Pathol. 189:12–19. 1999. View Article : Google Scholar : PubMed/NCBI

5 

Nakisige C, Trawin J, Mitchell-Foster S, Payne BA, Rawat A, Mithani N, Amuge C, Pedersen H, Orem J, Smith L and Ogilvie G: Integrated cervical cancer screening in Mayuge District Uganda (ASPIRE Mayuge): A pragmatic sequential cluster randomized trial protocol. BMC Public Health. 20:1422020. View Article : Google Scholar : PubMed/NCBI

6 

Kubik J, Humeniuk E, Adamczuk G, Madej-Czerwonka B and Korga-Plewko A: Targeting energy metabolism in cancer treatment. Int J Mol Sci. 23:55722022. View Article : Google Scholar : PubMed/NCBI

7 

Cheng C, Geng F, Cheng X and Guo D: Lipid metabolism reprogramming and its potential targets in cancer. Cancer Commun (Lond). 38:272018.PubMed/NCBI

8 

Broadfield LA, Pane AA, Talebi A, Swinnen JV and Fendt SM: Lipid metabolism in cancer: New perspectives and emerging mechanisms. Dev Cell. 56:1363–1393. 2021. View Article : Google Scholar : PubMed/NCBI

9 

Luo X, Cheng C, Tan Z, Li N, Tang M, Yang L and Cao Y: Emerging roles of lipid metabolism in cancer metastasis. Mol Cancer. 16:762017. View Article : Google Scholar : PubMed/NCBI

10 

Han C, Hu C, Liu T, Sun Y, Hu F, He Y, Zhang J, Chen J, Ding J, Fan J, et al: IGF2BP3 enhances lipid metabolism in cervical cancer by upregulating the expression of SCD. Cell Death Dis. 15:1382024. View Article : Google Scholar : PubMed/NCBI

11 

Yang Y, Han A, Wang X, Yin X, Cui M and Lin Z: Lipid metabolism regulator human hydroxysteroid dehydrogenase-like 2 (HSDL2) modulates cervical cancer cell proliferation and metastasis. J Cell Mol Med. 25:4846–4859. 2021. View Article : Google Scholar : PubMed/NCBI

12 

Ping P, Li J, Lei H and Xu X: Fatty acid metabolism: A new therapeutic target for cervical cancer. Front Oncol. 13:11117782023. View Article : Google Scholar : PubMed/NCBI

13 

Jang W, Weber JS, Bashir R, Bushby K and Meisler MH: Aup1, a novel gene on mouse chromosome 6 and human chromosome 2p13. Genomics. 36:366–368. 1996. View Article : Google Scholar : PubMed/NCBI

14 

Robichaud S, Fairman G, Vijithakumar V, Mak E, Cook DP, Pelletier AR, Huard S, Vanderhyden BC, Figeys D, Lavallée-Adam M, et al: Identification of novel lipid droplet factors that regulate lipophagy and cholesterol efflux in macrophage foam cells. Autophagy. 17:3671–3689. 2021. View Article : Google Scholar : PubMed/NCBI

15 

Chen C, Zhao W, Lu X, Ma Y, Zhang P, Wang Z, Cui Z and Xia Q: AUP1 regulates lipid metabolism and induces lipid accumulation to accelerate the progression of renal clear cell carcinoma. Cancer Sci. 113:2600–2615. 2022. View Article : Google Scholar : PubMed/NCBI

16 

Xhabija B and Kidder BL: KDM5B is a master regulator of the H3K4-methylome in stem cells, development and cancer. Semin Cancer Biol. 57:79–85. 2019. View Article : Google Scholar :

17 

Jose A, Shenoy GG, Sunil Rodrigues G, Kumar NAN, Munisamy M, Thomas L, Kolesar J, Rai G, Rao PPN and Rao M: Histone demethylase KDM5B as a therapeutic target for cancer therapy. Cancers (Basel). 12:21212020. View Article : Google Scholar : PubMed/NCBI

18 

Zhang ZG, Zhang HS, Sun HL, Liu HY, Liu MY and Zhou Z: KDM5B promotes breast cancer cell proliferation and migration via AMPK-mediated lipid metabolism reprogramming. Exp Cell Res. 379:182–190. 2019. View Article : Google Scholar : PubMed/NCBI

19 

Zhou Y, An Q, Guo RX, Qiao YH, Li LX, Zhang XY and Zhao XL: miR424-5p functions as an anti-oncogene in cervical cancer cell growth by targeting KDM5B via the Notch signaling pathway. Life Sci. 171:9–15. 2017. View Article : Google Scholar : PubMed/NCBI

20 

Chandrashekar DS, Bashel B, Balasubramanya SAH, Creighton CJ, Ponce-Rodriguez I, Chakravarthi BVSK and Varambally S: UALCAN: A portal for facilitating tumor subgroup gene expression and survival analyses. Neoplasia. 19:649–658. 2017. View Article : Google Scholar : PubMed/NCBI

21 

Lacny S, Wilson T, Clement F, Roberts DJ, Faris P, Ghali WA and Marshall DA: Kaplan-Meier survival analysis overestimates cumulative incidence of health-related events in competing risk settings: A meta-analysis. J Clin Epidemiol. 93:25–35. 2018. View Article : Google Scholar

22 

Hu H, Miao YR, Jia LH, Yu QY, Zhang Q and Guo AY: AnimalTFDB 3.0: A comprehensive resource for annotation and prediction of animal transcription factors. Nucleic Acids Res. 47(D1): D33–D38. 2019. View Article : Google Scholar :

23 

Livak KJ and Schmittgen TD: Analysis of relative gene expression data using real-time quantitative PCR and the 2(-Delta Delta C(T)) method. Methods. 25:402–408. 2001. View Article : Google Scholar

24 

Shay G, Lynch CC and Fingleton B: Moving targets: Emerging roles for MMPs in cancer progression and metastasis. Matrix Biol. 44-46:200–206. 2015. View Article : Google Scholar : PubMed/NCBI

25 

Sun YS, Thakur K, Hu F, Cespedes-Acuña CL, Zhang JG and Wei ZJ: Icariside II suppresses cervical cancer cell migration through JNK modulated matrix metalloproteinase-2/9 inhibition in vitro and in vivo. Biomed Pharmacother. 125:1100132020. View Article : Google Scholar : PubMed/NCBI

26 

Xu S, Fan Y, Li D, Liu Y and Chen X: Glycoprotein nonmetastatic melanoma protein B accelerates tumorigenesis of cervical cancer in vitro by regulating the Wnt/β-catenin pathway. Braz J Med Biol Res. 52:e75672018. View Article : Google Scholar

27 

Maan M, Peters JM, Dutta M and Patterson AD: Lipid metabolism and lipophagy in cancer. Biochem Biophys Res Commun. 504:582–589. 2018. View Article : Google Scholar : PubMed/NCBI

28 

Li A, Qin Y, Zhang Y, Zhen X and Gong G: Evaluation of oxygen consumption rates in situ. Methods Mol Biol. 2755:215–226. 2024. View Article : Google Scholar : PubMed/NCBI

29 

Jung YY, Kim HM and Koo JS: Expression of lipid metabolism-related proteins in metastatic breast cancer. PLoS One. 10:e01372042015. View Article : Google Scholar : PubMed/NCBI

30 

Snaebjornsson MT, Janaki-Raman S and Schulze A: Greasing the wheels of the cancer machine: The role of lipid metabolism in cancer. Cell Metab. 31:62–76. 2020. View Article : Google Scholar

31 

Chang PC, Lin YC, Yen HJ, Hueng DY, Huang SM and Li YF: Ancient ubiquitous protein 1 (AUP1) is a prognostic biomarker connected with TP53 mutation and the inflamed microenvironments in glioma. Cancer Cell Int. 23:622023. View Article : Google Scholar : PubMed/NCBI

32 

Bai YT, Wang X, He MJ, Xie JR, Chen XJ and Zhou G: The potential of lipid droplet-associated genes as diagnostic and prognostic biomarkers in head and neck squamous cell carcinoma. Comb Chem High Throughput Screen. 27:136–147. 2024. View Article : Google Scholar

33 

Liu J, Zhang P, Yang F, Jiang K, Sun S, Xia Z, Yao G and Tang J: Integrating single-cell analysis and machine learning to create glycosylation-based gene signature for prognostic prediction of uveal melanoma. Front Endocrinol (Lausanne). 14:11630462023. View Article : Google Scholar : PubMed/NCBI

34 

Novikov NM, Zolotaryova SY, Gautreau AM and Denisov EV: Mutational drivers of cancer cell migration and invasion. Br J Cancer. 124:102–114. 2021. View Article : Google Scholar :

35 

Zheng HC, Xue H and Zhang CY: REG4 promotes the proliferation and anti-apoptosis of cancer. Front Cell Dev Biol. 10:10121932022. View Article : Google Scholar : PubMed/NCBI

36 

Li Z, He H, Ren X, Chen Y, Liu W, Pu R, Fang L, Shi Y, Liu D, Zhao J, et al: APOBEC3A suppresses cervical cancer via apoptosis. J Cancer. 14:3429–3443. 2023. View Article : Google Scholar : PubMed/NCBI

37 

Pascual G, Majem B and Benitah SA: Targeting lipid metabolism in cancer metastasis. Biochim Biophys Acta Rev Cancer. 1879:1890512024. View Article : Google Scholar

38 

Bacci M, Lorito N, Smiriglia A and Morandi A: Fat and furious: Lipid metabolism in antitumoral therapy response and resistance. Trends Cancer. 7:198–213. 2021. View Article : Google Scholar

39 

Wang Z, Wang Y, Li Z, Xue W, Hu S and Kong X: Lipid metabolism as a target for cancer drug resistance: Progress and prospects. Front Pharmacol. 14:12743352023. View Article : Google Scholar : PubMed/NCBI

40 

Li Y, Maimaitirexiati G, Wang J, Zhang J, Tian P, Zhou C, Ren J, Wang L, Zhao J, Wang H, et al: Long non-coding RNA Linc00657 up-regulates Skp2 to promote the progression of cervical cancer through lipid reprogramming and regulation of immune microenvironment. Cytokine. 176:1565102024. View Article : Google Scholar : PubMed/NCBI

41 

Blank HM, Papoulas O, Maitra N, Garge R, Kennedy BK, Schilling B, Marcotte EM and Polymenis M: Abundances of transcripts, proteins, and metabolites in the cell cycle of budding yeast reveal coordinate control of lipid metabolism. Mol Biol Cell. 31:1069–1084. 2020. View Article : Google Scholar : PubMed/NCBI

42 

Schlaepfer IR and Joshi M: CPT1A-mediated fat oxidation, mechanisms, and therapeutic potential. Endocrinology. 161:bqz0462020. View Article : Google Scholar : PubMed/NCBI

43 

Alpy F and Tomasetto C: Give lipids a START: The StAR-related lipid transfer (START) domain in mammals. J Cell Sci. 118:2791–2801. 2005. View Article : Google Scholar : PubMed/NCBI

44 

Kakiyama G, Minoiwa K, Bai-Kamara N, Hashiguchi T, Pandak WM and Rodriguez-Agudo D: StarD5 levels of expression correlate with onset and progression of steatosis and liver fibrosis. Am J Physiol Gastrointest Liver Physiol. 326:G747–G761. 2024. View Article : Google Scholar : PubMed/NCBI

45 

Zhang J, Song Y, Shi Q and Fu L: Research progress on FASN and MGLL in the regulation of abnormal lipid metabolism and the relationship between tumor invasion and metastasis. Front Med. 15:649–656. 2021. View Article : Google Scholar : PubMed/NCBI

46 

Klemm EJ, Spooner E and Ploegh HL: Dual role of ancient ubiquitous protein 1 (AUP1) in lipid droplet accumulation and endoplasmic reticulum (ER) protein quality control. J Biol Chem. 286:37602–37614. 2011. View Article : Google Scholar : PubMed/NCBI

47 

Fu YD, Huang MJ, Guo JW, You YZ, Liu HM, Huang LH and Yu B: Targeting histone demethylase KDM5B for cancer treatment. Eur J Med Chem. 208:1127602020. View Article : Google Scholar : PubMed/NCBI

48 

Jiao Y, Li YZ, Zhang YH, Cui W, Li Q, Xie KL, Yu Y and Yu YH: Lysine demethylase KDM5B down-regulates SIRT3-mediated mitochondrial glucose and lipid metabolism in diabetic neuropathy. Diabet Med. 40:e149642023. View Article : Google Scholar

49 

Backe MB, Jin C, Andreone L, Sankar A, Agger K, Helin K, Madsen AN, Poulsen SS, Bysani M, Bacos K, et al: The lysine demethylase KDM5B regulates islet function and glucose homeostasis. J Diabetes Res. 2019:54510382019. View Article : Google Scholar : PubMed/NCBI

Related Articles

  • Abstract
  • View
  • Download
  • Twitter
Copy and paste a formatted citation
Spandidos Publications style
Zhu Y, Yang W, Wang X and Chen M: AUP1 transcriptionally activated by KDM5B reprograms lipid metabolism to promote the malignant progression of cervical cancer. Int J Oncol 65: 107, 2024.
APA
Zhu, Y., Yang, W., Wang, X., & Chen, M. (2024). AUP1 transcriptionally activated by KDM5B reprograms lipid metabolism to promote the malignant progression of cervical cancer. International Journal of Oncology, 65, 107. https://doi.org/10.3892/ijo.2024.5695
MLA
Zhu, Y., Yang, W., Wang, X., Chen, M."AUP1 transcriptionally activated by KDM5B reprograms lipid metabolism to promote the malignant progression of cervical cancer". International Journal of Oncology 65.5 (2024): 107.
Chicago
Zhu, Y., Yang, W., Wang, X., Chen, M."AUP1 transcriptionally activated by KDM5B reprograms lipid metabolism to promote the malignant progression of cervical cancer". International Journal of Oncology 65, no. 5 (2024): 107. https://doi.org/10.3892/ijo.2024.5695
Copy and paste a formatted citation
x
Spandidos Publications style
Zhu Y, Yang W, Wang X and Chen M: AUP1 transcriptionally activated by KDM5B reprograms lipid metabolism to promote the malignant progression of cervical cancer. Int J Oncol 65: 107, 2024.
APA
Zhu, Y., Yang, W., Wang, X., & Chen, M. (2024). AUP1 transcriptionally activated by KDM5B reprograms lipid metabolism to promote the malignant progression of cervical cancer. International Journal of Oncology, 65, 107. https://doi.org/10.3892/ijo.2024.5695
MLA
Zhu, Y., Yang, W., Wang, X., Chen, M."AUP1 transcriptionally activated by KDM5B reprograms lipid metabolism to promote the malignant progression of cervical cancer". International Journal of Oncology 65.5 (2024): 107.
Chicago
Zhu, Y., Yang, W., Wang, X., Chen, M."AUP1 transcriptionally activated by KDM5B reprograms lipid metabolism to promote the malignant progression of cervical cancer". International Journal of Oncology 65, no. 5 (2024): 107. https://doi.org/10.3892/ijo.2024.5695
Follow us
  • Twitter
  • LinkedIn
  • Facebook
About
  • Spandidos Publications
  • Careers
  • Cookie Policy
  • Privacy Policy
How can we help?
  • Help
  • Live Chat
  • Contact
  • Email to our Support Team