Spandidos Publications Logo
  • About
    • About Spandidos
    • Aims and Scopes
    • Abstracting and Indexing
    • Editorial Policies
    • Reprints and Permissions
    • Job Opportunities
    • Terms and Conditions
    • Contact
  • Journals
    • All Journals
    • Oncology Letters
      • Oncology Letters
      • Information for Authors
      • Editorial Policies
      • Editorial Board
      • Aims and Scope
      • Abstracting and Indexing
      • Bibliographic Information
      • Archive
    • International Journal of Oncology
      • International Journal of Oncology
      • Information for Authors
      • Editorial Policies
      • Editorial Board
      • Aims and Scope
      • Abstracting and Indexing
      • Bibliographic Information
      • Archive
    • Molecular and Clinical Oncology
      • Molecular and Clinical Oncology
      • Information for Authors
      • Editorial Policies
      • Editorial Board
      • Aims and Scope
      • Abstracting and Indexing
      • Bibliographic Information
      • Archive
    • Experimental and Therapeutic Medicine
      • Experimental and Therapeutic Medicine
      • Information for Authors
      • Editorial Policies
      • Editorial Board
      • Aims and Scope
      • Abstracting and Indexing
      • Bibliographic Information
      • Archive
    • International Journal of Molecular Medicine
      • International Journal of Molecular Medicine
      • Information for Authors
      • Editorial Policies
      • Editorial Board
      • Aims and Scope
      • Abstracting and Indexing
      • Bibliographic Information
      • Archive
    • Biomedical Reports
      • Biomedical Reports
      • Information for Authors
      • Editorial Policies
      • Editorial Board
      • Aims and Scope
      • Abstracting and Indexing
      • Bibliographic Information
      • Archive
    • Oncology Reports
      • Oncology Reports
      • Information for Authors
      • Editorial Policies
      • Editorial Board
      • Aims and Scope
      • Abstracting and Indexing
      • Bibliographic Information
      • Archive
    • Molecular Medicine Reports
      • Molecular Medicine Reports
      • Information for Authors
      • Editorial Policies
      • Editorial Board
      • Aims and Scope
      • Abstracting and Indexing
      • Bibliographic Information
      • Archive
    • World Academy of Sciences Journal
      • World Academy of Sciences Journal
      • Information for Authors
      • Editorial Policies
      • Editorial Board
      • Aims and Scope
      • Abstracting and Indexing
      • Bibliographic Information
      • Archive
    • International Journal of Functional Nutrition
      • International Journal of Functional Nutrition
      • Information for Authors
      • Editorial Policies
      • Editorial Board
      • Aims and Scope
      • Abstracting and Indexing
      • Bibliographic Information
      • Archive
    • International Journal of Epigenetics
      • International Journal of Epigenetics
      • Information for Authors
      • Editorial Policies
      • Editorial Board
      • Aims and Scope
      • Abstracting and Indexing
      • Bibliographic Information
      • Archive
    • Medicine International
      • Medicine International
      • Information for Authors
      • Editorial Policies
      • Editorial Board
      • Aims and Scope
      • Abstracting and Indexing
      • Bibliographic Information
      • Archive
  • Articles
  • Information
    • Information for Authors
    • Information for Reviewers
    • Information for Librarians
    • Information for Advertisers
    • Conferences
  • Language Editing
Spandidos Publications Logo
  • About
    • About Spandidos
    • Aims and Scopes
    • Abstracting and Indexing
    • Editorial Policies
    • Reprints and Permissions
    • Job Opportunities
    • Terms and Conditions
    • Contact
  • Journals
    • All Journals
    • Biomedical Reports
      • Information for Authors
      • Editorial Policies
      • Editorial Board
      • Aims and Scope
      • Abstracting and Indexing
      • Bibliographic Information
      • Archive
    • Experimental and Therapeutic Medicine
      • Information for Authors
      • Editorial Policies
      • Editorial Board
      • Aims and Scope
      • Abstracting and Indexing
      • Bibliographic Information
      • Archive
    • International Journal of Epigenetics
      • Information for Authors
      • Editorial Policies
      • Editorial Board
      • Aims and Scope
      • Abstracting and Indexing
      • Bibliographic Information
      • Archive
    • International Journal of Functional Nutrition
      • Information for Authors
      • Editorial Policies
      • Editorial Board
      • Aims and Scope
      • Abstracting and Indexing
      • Bibliographic Information
      • Archive
    • International Journal of Molecular Medicine
      • Information for Authors
      • Editorial Policies
      • Editorial Board
      • Aims and Scope
      • Abstracting and Indexing
      • Bibliographic Information
      • Archive
    • International Journal of Oncology
      • Information for Authors
      • Editorial Policies
      • Editorial Board
      • Aims and Scope
      • Abstracting and Indexing
      • Bibliographic Information
      • Archive
    • Medicine International
      • Information for Authors
      • Editorial Policies
      • Editorial Board
      • Aims and Scope
      • Abstracting and Indexing
      • Bibliographic Information
      • Archive
    • Molecular and Clinical Oncology
      • Information for Authors
      • Editorial Policies
      • Editorial Board
      • Aims and Scope
      • Abstracting and Indexing
      • Bibliographic Information
      • Archive
    • Molecular Medicine Reports
      • Information for Authors
      • Editorial Policies
      • Editorial Board
      • Aims and Scope
      • Abstracting and Indexing
      • Bibliographic Information
      • Archive
    • Oncology Letters
      • Information for Authors
      • Editorial Policies
      • Editorial Board
      • Aims and Scope
      • Abstracting and Indexing
      • Bibliographic Information
      • Archive
    • Oncology Reports
      • Information for Authors
      • Editorial Policies
      • Editorial Board
      • Aims and Scope
      • Abstracting and Indexing
      • Bibliographic Information
      • Archive
    • World Academy of Sciences Journal
      • Information for Authors
      • Editorial Policies
      • Editorial Board
      • Aims and Scope
      • Abstracting and Indexing
      • Bibliographic Information
      • Archive
  • Articles
  • Information
    • For Authors
    • For Reviewers
    • For Librarians
    • For Advertisers
    • Conferences
  • Language Editing
Login Register Submit
  • This site uses cookies
  • You can change your cookie settings at any time by following the instructions in our Cookie Policy. To find out more, you may read our Privacy Policy.

    I agree
Search articles by DOI, keyword, author or affiliation
Search
Advanced Search
presentation
International Journal of Oncology
Join Editorial Board Propose a Special Issue
Print ISSN: 1019-6439 Online ISSN: 1791-2423
Journal Cover
April-2025 Volume 66 Issue 4

Full Size Image

Cover Legend PDF

Sign up for eToc alerts
Recommend to Library

Journals

International Journal of Molecular Medicine

International Journal of Molecular Medicine

International Journal of Molecular Medicine is an international journal devoted to molecular mechanisms of human disease.

International Journal of Oncology

International Journal of Oncology

International Journal of Oncology is an international journal devoted to oncology research and cancer treatment.

Molecular Medicine Reports

Molecular Medicine Reports

Covers molecular medicine topics such as pharmacology, pathology, genetics, neuroscience, infectious diseases, molecular cardiology, and molecular surgery.

Oncology Reports

Oncology Reports

Oncology Reports is an international journal devoted to fundamental and applied research in Oncology.

Experimental and Therapeutic Medicine

Experimental and Therapeutic Medicine

Experimental and Therapeutic Medicine is an international journal devoted to laboratory and clinical medicine.

Oncology Letters

Oncology Letters

Oncology Letters is an international journal devoted to Experimental and Clinical Oncology.

Biomedical Reports

Biomedical Reports

Explores a wide range of biological and medical fields, including pharmacology, genetics, microbiology, neuroscience, and molecular cardiology.

Molecular and Clinical Oncology

Molecular and Clinical Oncology

International journal addressing all aspects of oncology research, from tumorigenesis and oncogenes to chemotherapy and metastasis.

World Academy of Sciences Journal

World Academy of Sciences Journal

Multidisciplinary open-access journal spanning biochemistry, genetics, neuroscience, environmental health, and synthetic biology.

International Journal of Functional Nutrition

International Journal of Functional Nutrition

Open-access journal combining biochemistry, pharmacology, immunology, and genetics to advance health through functional nutrition.

International Journal of Epigenetics

International Journal of Epigenetics

Publishes open-access research on using epigenetics to advance understanding and treatment of human disease.

Medicine International

Medicine International

An International Open Access Journal Devoted to General Medicine.

Journal Cover
April-2025 Volume 66 Issue 4

Full Size Image

Cover Legend PDF

Sign up for eToc alerts
Recommend to Library

  • Article
  • Citations
    • Cite This Article
    • Download Citation
    • Create Citation Alert
    • Remove Citation Alert
    • Cited By
  • Similar Articles
    • Related Articles (in Spandidos Publications)
    • Similar Articles (Google Scholar)
    • Similar Articles (PubMed)
  • Download PDF
  • Download XML
  • View XML

  • Supplementary Files
    • Supplementary_Data1.pdf
    • Supplementary_Data2.pdf
Article Open Access

Abnormal expression of CDC25C in NSCLC is influenced by transcriptional and RNA N6‑methyladenosine‑mediated post‑transcriptional regulation

  • Authors:
    • Yuxin Zheng
    • Kefeng Wang
    • Wenli Mao
    • Guojun Zhang
    • Xiaomin Han
    • Hualin Li
    • Yukun Wang
  • View Affiliations / Copyright

    Affiliations: Department of Pharmacology, School of Medicine, Southern University of Science and Technology, Shenzhen, Guangdong 518055, P.R. China
    Copyright: © Zheng et al. This is an open access article distributed under the terms of Creative Commons Attribution License.
  • Article Number: 27
    |
    Published online on: February 20, 2025
       https://doi.org/10.3892/ijo.2025.5733
  • Expand metrics +
Metrics: Total Views: 0 (Spandidos Publications: | PMC Statistics: )
Metrics: Total PDF Downloads: 0 (Spandidos Publications: | PMC Statistics: )
Cited By (CrossRef): 0 citations Loading Articles...

This article is mentioned in:



Abstract

Non‑small cell lung cancer (NSCLC) exhibits a high incidence and mortality rate worldwide. Elevated cytokinesis cyclin 25 homologous protein C (CDC25C) expression is correlated with a poor prognosis in patients with NSCLC. Transcriptional regulation and post‑transcriptional modification are critical mechanisms governing gene expression, with aberrations in these processes increasingly recognized as pivotal contributors to cancer pathogenesis. The present study elucidated that the transcriptional activator, signal transducer and activator of transcription 3, directly interacts with the CDC25C promoter, thereby modulating its expression. Moreover, multi‑omics analysis was employed to identify the genes involved in the N6‑methyladenosine (m6A) methylation‑mediated post‑transcriptional regulation of CDC25C. The findings indicated that downregulation of alkB homolog 5 RNA demethylase in NSCLC leads to a marked increase in the m6A modification of CDC25C mRNA. It was also shown that YTH N6‑methyladenosine RNA binding protein (YTHDF) 3 and YTHDF2 compete to bind to CDC25C mRNA, thereby promoting or inhibiting its expression. Thus, the present study revealed that dysregulated expression of the CDC25C gene in NSCLC is influenced by multifaceted regulatory layers encompassing both transcriptional and post‑transcriptional mechanisms.

Introduction

Non-small cell lung cancer (NSCLC) has high morbidity and mortality rates globally. NSCLC is distinguished by its rapid progression and asymptomatic nature, often leading to a diagnosis at the advanced stages of disease, thereby impeding the efficacy of treatment and prognosis for patients (1,2). Consequently, there is a critical need to identify biomarkers for early detection and screening, to investigate the fundamental processes of lung cancer pathogenesis, and to identify novel therapeutic targets.

One of the key features of cancer cells is an abnormal cell cycle that leads to uncontrolled cell proliferation (3-5). Furthermore, irregular expression of cycle-related proteins enables cancer cells to invade, migrate and evade apoptosis (6). Cytokinesis cyclin 25 homologous protein C (CDC25C) is a novel tumor-associated antigen that was identified by bioinformatics. In the study of lung (7-9), liver (10) and colon (11) cancers, the expression of CDC25C was found to be markedly elevated in tumor tissues compared with normal tissues, indicating that CDC25C is involved in tumor progression. Notably, CDC25C is significantly involved in the transition from the G2 to M phase of the cell cycle (12).

The multilevel regulatory mechanisms of gene expression in eukaryotic organisms occur during transcription, post-transcription and translation as well as via subsequent regulation. These mechanisms form the molecular basis for cell differentiation, morphogenesis and individual development. In particular, the regulation of gene transcription at the molecular level is of great importance for understanding the molecular mechanisms of related diseases and their prevention, diagnosis and treatment. Signal transducer and activator of transcription 3 (STAT3) is a pivotal transcription factor involved in a myriad of biological processes. STAT3 mediates the transmission of extracellular signals to the nucleus, thereby initiating the expression of specific target genes. In various human cancer types, abnormal activation of STAT3 can induce tumor occurrence and promote tumor development, is essential for enhancing the proliferation and survival of cancer cells, making it an attractive anticancer target.

N6-methyladenosine (m6A) is the most prevalent form of RNA methylation modification, encompassing ~2/3 of all RNA modifications. Dysregulation of m6A methylation influences tumorigenicity and tumor progression, and its involvement in liver, breast and lung cancer has been proven (3,4). m6A regulatory proteins influence the biological behavior of NSCLC by regulating the mRNA abundance of target genes and serve a key role in the occurrence and prognosis of cancer (13). The regulation of m6A involves various types of regulators, including 'writer', 'eraser' and 'reader' proteins. alkB homolog 5 RNA demethylase (ALKBH5), identified as an m6A demethylase, demonstrates prognostic significance in pancreatic (14) and colon (15) cancers. The YTH N6-methyladenosine RNA binding protein (YTHDF) family, comprising YTHDF1, YTHDF2 and YTHDF3 are m6A 'reader' proteins. YTHDF1 and YTHDF3 have been demonstrated to enhance mRNA stability and translation through their interaction with target mRNAs (16). YTHDF2, the initial m6A binding protein to be identified and thoroughly researched, has a role in controlling mRNA stability through the identification and attachment to m6A modification sites on mRNAs. YTHDF2 is significantly involved in the development of different types of cancer such as lung (17,18), liver (19,20) and gastric (21) cancer, where it regulates the biological processes of tumor cell proliferation and apoptosis, influencing tumor progression and prognosis.

Despite notable progress in both fundamental and clinical research pertaining to lung cancer treatment, as well as continuous innovations in therapeutic strategies, the 5-year survival rate of patients remains alarmingly low. This elevated mortality is primarily attributed to the ambiguous mechanisms underlying lung cancer, which present a significant challenge for effective clinical management. A thorough understanding of the transcriptional and post-transcriptional regulatory mechanisms of oncogenes will assist the development of targeted drugs. In the present study, the expression mechanism of CDC25C in NSCLC was investigated at the transcriptional and post-transcriptional regulatory level. Multi-omics analysis was used to compare the differences between the low-expression and high-expression CDC25C groups. The results of the present study revealed the transcriptional and post-transcriptional regulation involved in controlling CDC25C expression in NSCLC and suggested that CDC25C may serve as an important prognostic marker for tumor progression and metastasis in NSCLC.

Materials and methods

Cell culture and transfection

The human NSCLC cell lines, H838, A549 and H1299, were cultured in RPMI-1640 (cat. no. C11875500BT; Gibco; Thermo Fisher Scientific, Inc.) supplemented with 10% FBS (cat. no. FSP500; Shanghai ExCell Biology, Inc.). All transfections were undertaken using Lipofectamine 3000 (Invitrogen; Thermo Fisher Scientific, Inc.). To prevent the off-target effects of small interfering (si)RNA, an siRNA-pool was constructed by mixing three types of siRNA for each gene. The final concentration for siRNA transfection was set at 75 nM. The cells were infected for 12 h at 37°C. After transfection for 48 h, the cells were collected for subsequent experiments. The siRNA oligonucleotides were synthesized by Beijing Tsingke Biotech Co., Ltd., and were as follows: Control siRNA forward, 5′-UUC UCC GAA CGU GUC ACG UTT-3′ and reverse, 5′-ACG UGA CAC GUU CGG AGA ATT-3′; CDC25C siRNA-1 forward, 5′-GAG UUG CUG AGG UGU CGA ATT-3′ and reverse. 5′-UUC GAC ACC UCA GCA ACU CTT-3′; CDC25C siRNA-2 forward, 5′-GAU GCA AUG UGU AGU UCA UTT-3′ and reverse, 5′-AUG AAC UAC ACA UUG CAU CTT-3′; CDC25C siRNA-3 forward, 5′-GGU GAU UCU GCA AAC CUA ATT-3′ and reverse. 5′-UUA GGU UUG CAG AAU CAC CTT-3′; YTHDF2 siRNA-1 forward, 5′-CUG GAU AUA GUA GCA AUU ATT-3′ and reverse, 5′-UAA UUG CUA CUA UAU CCA GTT-3′; YTHDF2 siRNA-2 forward, 5′-CCA UUA CUA GUA ACA UCG UTT-3′ and reverse, 5′-ACG AUG UUA CUA GUA AUG GTT-3′; YTHDF2 siRNA-3 forward, 5′-GAU AUU CAC CGU UCC AUU ATT-3′ and reverse, 5′-UAA UGG AAC GGU GAA UAU CTT-3′; YTHDF3 siRNA-1 forward, 5′-CAC CAA UGU CAG AUC CAUA-3′ and reverse, 5′-UAU GGA UCU GAC AUU GGU G-3′; YTHDF3 siRNA-2 forward, 5′-GGC CCA CUC UAU UUA CUC UTT-3′ and reverse, 5′-AGA GUA AAU AGA GUG GGC CTT-3′; YTHDF3 siRNA-3 forward, 5′-GCC UCA GCC AUU AAU UCA ATT-3′ and reverse, 5′-UUG AAU UAA UGG CUG AGG CTT-3′; ALKBH5 siRNA-1 forward, 5′-GAC UGU GCU CAG UGG AUA UTT-3′ and reverse, 5′-AUA UCC ACU GAG CAC AGU CTT-3′; ALKBH5 siRNA-2 forward, 5′-GAU AUG CUG CUG AUG AAA U-3′ and reverse, 5′-AUU UCA UCA GCA GCA UAU C-3′; and ALKBH5 siRNA-3 forward, 5′-GCU UCA GCU CUG AGA ACU A-3′ and reverse, 5′-UAG UUC UCA GAG CUG AAG C-3′.

The pMT170 vector (Sangon Biotech Co., Ltd.) was used to construct the CDC25C-overexpressing lentivirus (Lv-CDC25C). The generation system used was the second. Subsequently, pMT170 plasmid (100 µg) and virus packaging plasmids (pCMV-dR8.91, 65 µg; pCMV-VSV-G6363, 35 µg) were cotransfected into 293T cells (Sangon Biotech Co., Ltd.) using Lipofectamine™ 3000 (Invitrogen; Thermo Fisher Scientific, Inc.) at 37°C for 6 h. Medium was replaced with fresh DMEM (Thermo Fisher Scientific, Inc.) containing 10% FBS and incubated at 37°C for 48 h. The cell supernatant was collected, then filtered through a 0.45-µm filter (Pall Life Sciences). MOI for lentivirus transfection was 10. H1299 cells in the exponential growth phase were plated in 6-well plates and cultured for 24 h. Following 24 h incubation, the cell medium was replaced with complete medium (RPMI-1640 medium comprising 10% FBS; Gibco; Thermo Fisher Scientific, Inc.). The cells were stably and continuously expressed after screening with puromycin (2 µg/ml). The time interval between transduction and follow-up experiment was 14 days. The puromycin concentration for maintenance was 1 µg/ml. The pcDNA 3.1 vector (Sangon Biotech Co., Ltd.) was employed to construct the YTHDF2, YTHDF3, CDC25C and STAT3-overexpressing vectors. shYTHDF2 containing YTHDF2-targeting shRNA was constructed by pMAGic7.1 lentiviral vector. The target sequence of YTHDF2 was 5′-CCA TTA CTA GTA ACA TCG T-3′. Empty vector was used as a negative control.

Cell proliferation assay

Cell viability was assessed by employing the Cell Counting Kit-8 (CCK-8; cat. no. BMU106-CN; Abbkine Scientific Co., Ltd.). Cells were plated in 96-well plates at a density of 2,000 cells per well. For each well, 10 µl of reagent was added, followed by incubation at 37°C for 2 h. The optical density (OD) was measured at 450 nm. After cells adhered, their viability was evaluated at 0, 24, 48, 72 and 96 h following the manufacturer's protocol.

Colony formation assay

Colony formation assays were performed to assess the extended-term proliferation of NSCLC cells. After 7-14 days, the cells were fixed with methyl alcohol at room temperature for 15 min, and subsequently subjected to staining using crystal violet (0.5% wt/vol) for an additional 15 min at room temperature. The number of cells in a single clone exceeding 50 was considered to form a colony. Colonies were manually counted.

Transwell (migration) and Matrigel (invasion) assays

The migratory and invasive capabilities of cells were assessed using the Transwell assay. Cells were suspended in serum-free media, and then seeded at a density of 2.5×104 cells per well into the upper compartments of chambers coated without (cat. no. 353097; Corning, Inc.) (for migration) or with (cat. no. 354480; Corning, Inc.) (for invasion) Matrigel, and complete medium with 20% FBS was added to the lower chambers. Following 48 h of incubation at 37°C, the cells that moved and penetrated to the other side of the membranes were fixed, stained with crystal violet (0.5% wt/vol). Cells were fixed with 4% paraformaldehyde at room temperature for 15 min, followed by staining with crystal violet for an additional 15 min at room temperature. Cells were observed under a light microscope at ×40 magnification, and images were captured from 3 randomly selected fields of view. In the wound-healing assay, a single layer of cells was then directly scratched using a toothpick. The migration distance of cells was assessed at both 0 and 24 or 48 h.

Chromatin immunoprecipitation (ChIP)-PCR and ChIP-qPCR

A total of 1×106 H1299 cells were harvested and crosslinked by formaldehyde at a final concentration of 1%. After stopping cross-link with glycine, chromatin was sheared to 100-300 bp with sonication. The STAT3 antibody (cat. no. 9139s; Cell Signaling Technology, Inc.) and 100 µl protein G magnetic beads were applied to pull down the target protein. Then the protein was digested with proteinase K. DNA immunoprecipitated by the target protein was harvested and purified, and detected by PCR or qPCR. The sequences of the CDC25C primers are: forward, 5′-TAA CTC TGC TGC CCT CAA-3′ and reverse, 5′-CAT TCC CTG CTC CTC ATA-3′. The GAPDH primers used for ChIP are the same as those used in qPCR.

RNA extraction and reverse-transcription quantitative PCR (RT-qPCR)

TRIzol reagent from Invitrogen (Thermo Fisher Scientific, Inc.) was used to extract total RNA from samples, and isopropanol was used to separate RNA from the reaction system. The RNA was washed twice with 75% ethanol. RT-qPCR was used to evaluate mRNA levels. The primers were synthesized by Sangon Biotech Co., Ltd. The One-Step RT-PCR Kit (Analytik Jena Gmb) was used with the Analytik Jena qTOWER 2.2 thermal cycler. The One-Step RT-PCR Kit was used according to the manufacturer's protocol. Actin was used as the internal reference. The fluorescence intensity of SYBR Green (Takara Biotechnology Co., Ltd.) was captured in real time. The cycle threshold (CT) value (2−ΔΔCq method) was used to calculate relative mRNA expression level (22). Thermocycling conditions were as follows: Initial denaturation at 95°C for 10 min, followed by 40 cycles of 95°C for 15 sec and 60°C for 30 sec. The primer sequences were as follows: CDC25C forward, 5′-GAA CCC CAA AAC GTT GCC TC-3′ and reverse, 5′-TCT ATG GC CAC GGT CCA AAC-3′; and GAPDH forward, 5′-CTC CTC CTG TTC GAC AGT CAG C-3′ and reverse, 5′-CCC AAT ACG ACC AAA TCC GTT-3′.

Western blotting

The cells were disrupted using RIPA lysis buffer (KGP702-100; Nanjing KeyGen Biotech Co., Ltd.) and then suspended in loading buffer (LT101; Epizyme, Inc.). Protein concentration was determined using a BCA Protein Assay Kit (Beyotime Institute of Biotechnology). A total of 10 µg/lane protein was separated by 10% SDS-PAGE, proteins were placed in rapid QuickBlock Blocking Buffer for WB (Beyotime Institute of Biotechnology; cat. no. P0252) and blocked for 15 min at room temperature, then transferred to PVDF membrane (cat. no. 3010040001; Roche Diagnostics) incubated with appropriate primary antibodies at 4°C overnight and secondary antibodies at room temperature for 1 h (Table SI). The PVDF membrane was rinsed with TBST (containing 0.1% Tween-20).

Dual-luciferase reporter assay

The 3′ untranslated region (UTR) sequence of CDC25C was inserted into a pmiR-GLO dual luciferase expression vector (Beijing Tsingke Biotech Co., Ltd.) containing firefly and Renilla luciferase, resulting in the construction of a wild-type CDC25C reporter plasmid. The CDC25C 3′ UTR mutant reporter plasmid was constructed by substituting adenosine bases with cytosine within the m6A consensus sites. The firefly and Renilla luciferase activity ratios were evaluated 48 h after transfection with the Dualucif Firefly Renilla Assay Kit (cat. no. F6075M; Suzhou UE Landy Biotechnology Co., Ltd.). Lipofectamine 3000 (Invitrogen; Thermo Fisher Scientific, Inc.) was used in the transfection process.

The dual-luciferase reporter assay was performed to explore the interaction between STAT3 and the CDC25C promoter. Segments from the CDC25C promoter (P1, P2, P3, P4 and P5) were incorporated into the pGL3-basic vector, whereas STAT3 was integrated into the pcDNA3.1 vector. The CDC25C (P1, P2, P3, P4, P5 or Basic) firefly luciferase plasmids were co-transfected with STAT3 vectors and the pRL-TK Renilla luciferase vector into cells. The firefly and Renilla luciferase activity ratios were evaluated 48 h after transfection with the Dualucif Firefly Renilla Assay Kit. The dual-luciferase reporter assay was also performed to explore the interaction between STAT3 and the YTHDF1 promoter or ALKBH5 promoter.

Total m6A measurement

The m6A levels in the Total RNA were assessed with m6A methylation quantification kit (cat. no. P-9005-48; EpiGentek Inc.). After isolating and purifying the Total RNA, it was bound to the assay wells and cultured with the capture antibody. The m6A level was determined based on fluorescence after incubation with the fluoro-developer solution.

RNA immunoprecipitation assay (RIP)

RIP was performed with the RNA-Binding Protein Immunoprecipitation Kit (cat. no. Bes5101; Guangzhou Bersinbio Co., Ltd.). Briefly, the cells were collected at 4°C and 10,000 × g for 10 min, followed by lysis in a full RIPA buffer with a mix of protease inhibitors and RNase inhibitor. Following this, the cellular lysates were subjected to incubation with RIP buffer that included 100 µl magnetic beads linked to the designated antibody (cat. nos. 17479-1-AP, 24744-1-AP and 25537-1-AP; Proteintech Group, Inc.) or IgG. The samples were subjected to proteinase K cleavage in order to extract the immunoprecipitated RNA. qPCR analysis was employed to illustrate the existence of binding targets.

Subcutaneous and orthotopic implantation in a NSCLC model

A total of 12 female nude mice (age, 4-6 weeks; weight, 10-14 g) were allocated into negative control (6 mice) and lentiviral transfection groups (6 mice) and reared under standard environmental conditions (26-28°C; relative humidity, 40-60%; 12/12-h light/dark cycle, with commercial rat food and water provided ad libitum). Control and Lv-CDC25C cells were resuspended in PBS (1×106 per mouse) and subcutaneously inoculated into the right flank of mice to establish NSCLC cell xenograft models. The tumors sizes were observed on a weekly basis starting from the second week. After 4 weeks, the tumors were collected from the mice, dissected into 1-mm3 pieces and subsequently transplanted into the right lungs of mice. Lung tissue was collected from the mice 4 weeks later.

All animal care and experiments were approved (approval no. SUSTech-JY2020016-1) by the Animal Care and Use Committee of Southern University of Science and Technology (Shenzhen, China), and the study complied with all relevant ethical provisions on animal research. In the orthotopic tumor implantation procedure, sodium pentobarbital (1%, 40 mg/kg, intraperitoneal injection) was administered to anesthetize the nude mice. At our laboratory Animal Centre, animal caretakers conduct daily monitoring of the animals and promptly inform laboratory personnel of any abnormalities. Euthanasia was performed when tumor volumes exceeded 1,000 mm3 or when nude mice exhibited significant appetite loss or abdominal distension. All animals used in the experiments were sacrificed using pentobarbital (80 mg/kg, intraperitoneal) followed by decapitation. The breathing and heart rate of the mice were observed after decapitation to determine whether they succumbed. No nude mice experienced unexpected mortality during the experiment. All mice were euthanized at the planned end of the experiment.

Human specimens

All human lung specimens were obtained from Southern University of Science and Technology Hospital (Shenzhen, China) with written informed consent from the patients, between August 2020 and December 2021. The age of the patients ranged from 40-80 years (4 men and 2 women). The inclusion criteria were as follows: i) Patients with NSCLC; ii) no other disease. All experiments were approved (approval no. 008 of 2020) by the Southern University of Science and Technology Hospital, and the study complied with all relevant ethical provisions on human lung specimen research.

Immunohistochemistry (IHC)

All tissues were fixed with 4% paraformaldehyde at room temperature for 24 h, embedded in paraffin, and sectioned into 6-µm slices. Following deparaffinization with xylene (45 min) and rehydration through a graded ethanol series (75, 85, 95 and 100% ethanol, 5 min each), sections were subjected to antigen retrieval by treatment with 0.01 mol/l citrate buffer for 15 min at 100°C. Sections were then incubated in 3% hydrogen peroxide solution for 30 min at 37°C to block endogenous peroxidase activity. Next, the sections were blocked with 10% goat serum (cat. no. G1208-5ML; Wuhan Servicebio Technology Co., Ltd.) for 10 min at room temperature. The sections were subsequently incubated at 4°C for 16 h with primary antibodies against CDC25C (1:500; cat. no. 16485-1-AP; Proteintech Group, Inc.) or STAT3 (1:500; cat. no. 10253-2-AP; Proteintech Group, Inc.). Then, the sections were washed in PBST (containing 0.1% Tween-20). After washing, the tissue sections were treated with streptavidin-horseradish peroxidase-conjugated secondary antibody from the Immunohistochemistry kit (1:200; cat. no G1215-200T; Wuhan Servicebio Technology Co., Ltd.) for 2 h at room temperature. Diaminobenzidine substrate was used for colorimetric development after washing with PBST. These results were observed under light microscope.

Hematoxylin and eosin (H&E) staining

The tissues were deparaffinized with xylene and immersed in an EDTA antigen retrieval buffer. Then, the tissues were stained with H&E. The sections were stained with hematoxylin dye for 2 min at room temperature, treated with 1% hydrochloric acid alcohol for 45 sec at room temperature, stained with eosin dye for 2 min at room temperature, dehydrated with ethanol (75, 85, 95, 100%), washed with xylene, and finally sealed with neutral resin. The results were observed under light microscope.

Fluorescence in situ hybridization (FISH) and immunofluorescence (IF) analysis

Cells were fixed in 4% paraformaldehyde for 20 min at room temperature, followed by permeabilization with 0.1% Triton X-100 for 20 min. The cells were then immersed in pre-hybridization buffer enriched with 10% formamide. Hybridization was conducted using a comparable buffer, supplemented with competitor RNA and BSA (Invitrogen; Thermo Fisher Scientific, Inc.) to minimize background interference. The CDC25C FISH probe was as follows (all 5′-3′): CTG GGC TAC ATT TCA TTA GGT GCT GGT; CCA AAC CAT TCG GAG TGC TACA AAGA; CTA CAC ATT GCA TCT CTC TTT CTA TGG C; CAC CAA GTT TCC ATT GTC ATT TTC TTT ATT and ACT TTA TCT GGT ATT GTG TTG TCC TTG AAT.

The CDC25C probe, mixed in 200 µl hybridization buffer, was applied to a surface within a humid and dark chamber. Subsequently, a glass coverslip was inverted and placed onto the droplet, followed by incubation at 37°C for 16 h. Following incubation with the CDC25C probe, the cells were subjected to primary antibody treatment at 37°C for 2 h, then incubated with an anti-mouse fluorescent-labeled secondary antibody for 2 h at room temperature. Next, several cycles of washing were conducted, which involved a DAPI (1 µg/ml) staining process. Afterward, the coverslip was affixed to a microscope slide using an anti-fade mounting solution.

Methylated RNA immunoprecipitation

The m6A modifications on CDC25C were detected through the utilization of the MeRIP m6A Kit (cat. no. Bes5203-2; Guangzhou Bersinbio Co., Ltd.). In short, 300 nt RNA fragments generated by ultrasonication were subjected to overnight incubation at 4°C with m6A antibody or IgG-conjugated beads. RNA-antibody complex was incubated with 100 µl protein A/G magnetic beads at a temperature of 4°C for a duration of 3 h, followed by elution using an elution buffer (cat. no. Bes5203-2; Guangzhou Bersinbio Co., Ltd.). qPCR analysis was employed to illustrate the existence of binding targets.

RNA sequencing

VAHTS Stranded mRNA-seq Library Prep Kit for Illumina V2 (NR612-02; Co., Ltd.) was used for library preparation according to the instructions. Reads were aligned to the human Ensemble genome GRCh38 using Hisat2 aligner (v2.1.0) under parameters: '--rna-strandness RF'. The reads mapped the genome were calculated using featureCounts (v1.6.3). Differential gene expression analysis was performed using the DESeq2 R-package (Guangzhou Epibiotek Co., Ltd.).

MeRIP-seq library preparation

Total RNA was extracted using TRIzol™ Reagent (cat. no. 15596018; Invitrogen; Thermo Fisher Scientific, Inc.). The concentration of total RNA was measured by Qubit RNA HS assay kit (cat. no. Q32852; Invitrogen; Thermo Fisher Scientific, Inc.). Total RNA (100 µg) was fragmented into 100-200 nt RNA fragments using 10X RNA Fragmentation Buffer (100 mM Tris-HCl, 100 mM ZnCl2 in nuclease-free H2O). The reaction was stopped by adding 10X EDTA (0.5 M EDTA). Methylated RNA immunoprecipitation was performed using EpiTM m6A immunoprecipitation kit (cat. no. R1804; Guangzhou Epibiotek Co., Ltd.). The m6A-enriched RNA was purified using TRIzol™ Reagent (cat. no. 15596018; Invitrogen; Thermo Fisher Scientific, Inc.). The library was prepared by smart-seq method. Both the input samples without IP and the m6A IP samples were subjected to 150-bp, paired-end sequencing on an Illumina NovaSeq 6000 sequencer (Guangzhou Epibiotek Co., Ltd.).

The RNA-seq data and relevant clinical data across tumor types and normal tissues were downloaded from The Cancer Genome Atlas (TCGA) database (https://www.cancer.gov/ccg/research/genome-sequencing/tcga) and the Genotype-Tissue Expression (GTEx) database by UCSC XENA1 (https://xenabrowser.net/). R software v3.6.3 (https://cran.r-project.org/) was used for statistical analysis, and the ggplot2 package was used for visualization. The Wilcoxon rank sum test detected two sets of data, and P<0.05 was considered statistically significant.

BP-1-102 treatment

H1299 cells were treated with 5 µg/ml BP-1-102 (cat. no. HY-100493; MedChemExpress) at 37°C for 0, 24, 36, 48, 72 and 96 h. Then, the cells were collected for subsequent experiments.

Actinomycin D treatment

H1299 cells were treated with 5 µg/ml actinomycin D (cat. no. 15021S, Cell Signaling Technology, Inc.) at 37°C for 0, 2 and 4 h. Then, total cell RNA was extracted, followed by RT-qPCR to measure the stability of mRNAs. The gene expression at 0 h was considered the baseline.

Bioinformatic analysis

CDC25C mRNA m6A modification was predicted by SRAMP (http://www.cuilab.cn/sramp). The default database settings were used. The binding sites of STAT3 on the CDC25C promoter were predicted in the human transcription factor database (HumanTFDB; http://bioinfo.life.hust.edu.cn/HumanTFDB/). Gene Ontology (https://geneon-tology.org/) and Kyoto Encyclopedia of Genes and Genomes analyses (https://www.kegg.jp/kegg/) were used for the analysis of sequencing data.

Statistical analysis

The data were analyzed using GraphPad Prism 8.0 (Dotmatics). The data are presented as the mean ± standard deviation from a minimum of three independent biological replicates. One-way ANOVA was performed to evaluate the differences. Paired Student's t test was performed to evaluate the differences between two groups. The survival probability was determined using the Kaplan-Meier plotter (https://kmplot.com/analysis/) followed by the log-rank test. P<0.05 was considered to indicate a statistically significant difference.

Results

Overexpression of CDC25C regulates the proliferation, invasion and migration of NSCLC cells

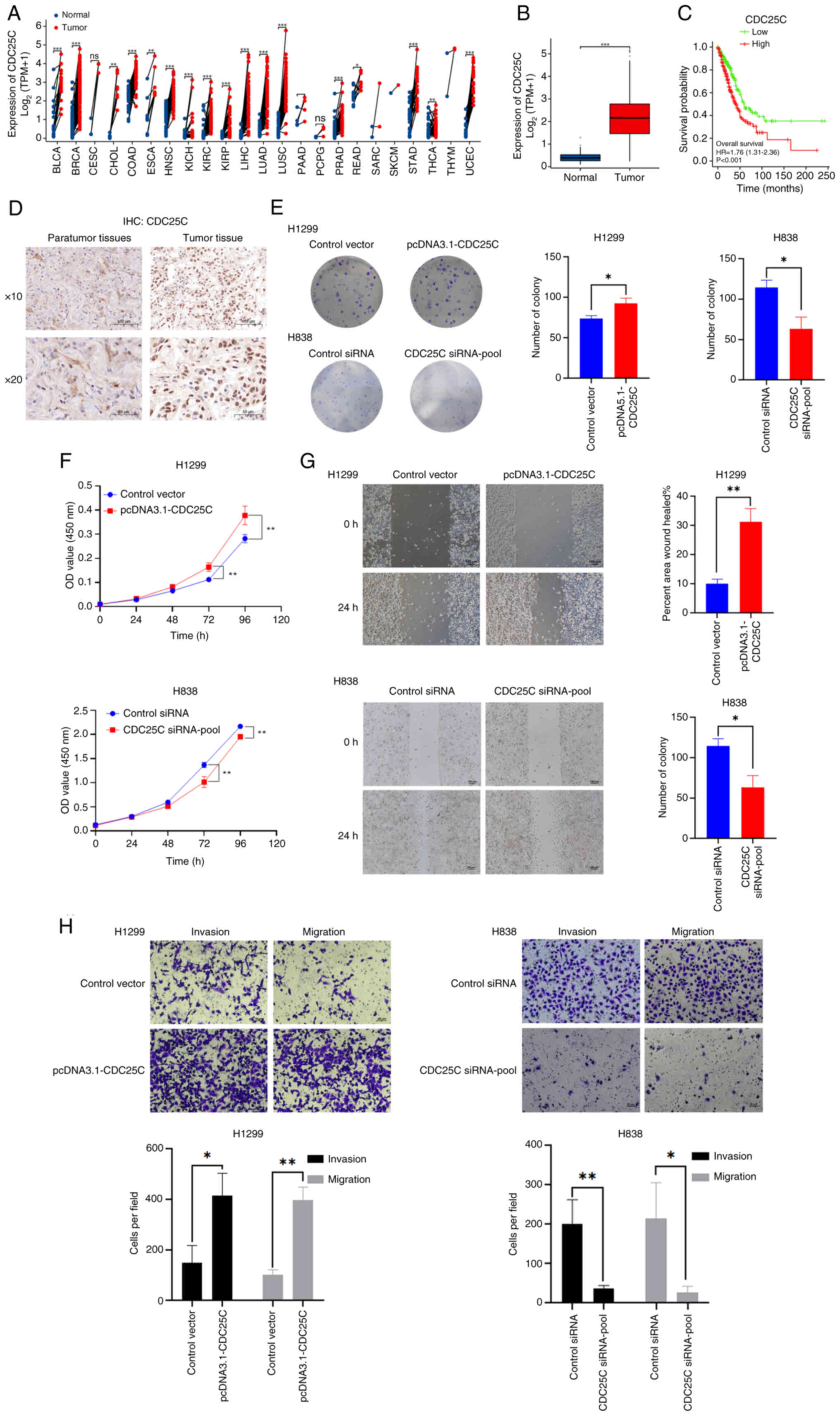
To examine the impact of CDC25C on NSCLC advancement, the expression levels of CDC25C in different types of cancer were analyzed using TCGA datasets (Fig. 1A and Table SII). The results indicated a significant increase in the expression of CDC25C in lung adenocarcinoma samples (Fig. 1B). The RNA-seq data of 539 tumors and 59 normal tissues from patients with NSCLC from TCGA datasets were also reanalyzed. Kaplan-Meier curves indicated a significant association between CDC25C expression and the survival of patients with NSCLC. Compared with the CDC25C low expression group, the high expression group exhibited a significantly poorer prognosis (Fig. 1C). Next, the CDC25C levels in 30 paraffin-embedded specimens from patients with NSCLC were measured using IHC (Fig. 1D).

Figure 1

Upregulation of CDC25C is a distinctive feature in NSCLC. (A) CDC25C expression in various cancer types using TCGA datasets. (B) TCGA database indicated that CDC25C was elevated in tumor tissues (n=539) compared with normal tissues (n=59). (C) High expression of CDC25C was linked to a poorer prognosis for patients with NSCLC. (D) Representative images of immunohistochemistry images of tumor and para-tumor tissues. (E) Colony formation and (F) Cell Counting Kit-8 assays were utilized to assess the proliferative capacities of NSCLC cell lines. (G) Wound healing assays were performed to assess the migratory potential of NSCLC cell lines following the modulation of CDC25C expression. The change in cell boundary from 0 to 24 h depicted the trajectory of cellular movement. (H) Transwell and Matrigel assays were conducted to assess the migratory and invasive capacities of NSCLC cell lines. Cell counting was performed at ×40 magnification. The results are presented as the mean ± standard deviation of three independent experiments. *P<0.05, **P<0.01 and ***P<0.001. CDC25C, cytokinesis cyclin 25 homologous protein C; NSCLC, non-small cell lung cancer; TCGA, The Cancer Genome Atlas; siRNA, small interfering RNA; BLCA, bladder urothelial carcinoma; BRCA, breast invasive carcinoma; CESC, cervical squamous cell carcinoma and endocervical adenocarcinoma; CHOL, cholangiocarcinoma; COAD, colon adenocarcinoma; ESCA, esophageal carcinoma; HNSC, head and neck squamous cell carcinoma; KICH, kidney chromophobe; KIRC, kidney renal clear cell carcinoma; KIRP, kidney renal papillary cell carcinoma; LIHC, liver hepatocellular carcinoma; LUAD, lung adenocarcinoma; LUSC, lung squamous cell carcinoma; PAAD, pancreatic adenocarcinoma; PCPG, pheochromocytoma and paraganglioma; PRAD, prostate adenocarcinoma; READ, rectum adenocarcinoma; SARC, sarcoma; SKCM, skin cutaneous melanoma; STAD, stomach adenocarcinoma; THCA, thyroid carcinoma; THYM, thymoma; UCEC, uterine corpus endometrial carcinoma.

To interrogate the role of CDC25C in NSCLC cells, siRNAs (CDC25C siRNA1-3) were employed to knockdown CDC25C expression, or CDC25C was overexpressed by transfecting H1299 cells with a plasmid encoding CDC25C (Fig. S1A). As demonstrated by CCK-8 and colony formation assays, the downregulation of CDC25C was found to impair the proliferative capacity of H838 cells (Fig. 1E and F), whereas the upregulation of CDC25C exhibited an opposite effect. Subsequently, a wound healing assay also revealed that knockdown of CDC25C tended to attenuate the migratory ability of H838 cells (Fig. 1G). Additionally, Transwell assays were performed and it was found that the knockdown of CDC25C expression inhibited cell migration and invasion (Fig. 1H). The overexpression of CDC25C resulted in the opposite outcome. These findings suggested that ectopic expression of CDC25C modulates the proliferation, invasion and migration of NSCLC cells.

CDC25C promotes NSCLC growth and metastasis

To assess the impact of CDC25C on NSCLC, H1299 cells (control and Lv-CDC25C groups) were implanted subcutaneously into nude mice (Figs. 2A and S1A). The NSCLC xenograft model derived from the Lv-CDC25C group showed a significant increase in tumor mass compared with the control group. A significant rise in tumor volume was also noted within the Lv-CDC25C group (Fig. 2B-D). The MMP-2 and MMP-9 expression levels in the tumors were assessed to indicate the invasive and metastatic capabilities of the tumor cells. Ki67 is a marker found in cells undergoing proliferation, and its role is intricately connected to mitosis, playing a crucial role in cell multiplication. The control group showed markedly lower expression levels of MMP-2, MMP-9 and Ki67 compared with the Lv-CDC25C group (Fig. 2E). The IF analysis results indicated that the tumor tissues of the Lv-CDC25C group exhibited higher expression of CDC25C protein compared with the control group (Fig. 2F).

Figure 2

CDC25C promotes the growth of xenograft tumors in nude mice. (A and B) Overexpression of CDC25C effectively promoted xenograft tumor growth in nude mice (n=6 per group). (C) The tumor size was monitored every week. (D) Quantification of the tumor weight. (E) The expression levels of MMP-2, MMP-9 and Ki67 were detected by immunohistochemistry. (F) IF analysis was employed to assess the expression levels of CDC25C protein in heterologous transplant tumors. (G) Representative images of the lungs from the xenograft NSCLC model. (H) RNA fluorescence in situ hybridization technology analysis determined the expression of CDC25C RNA in the NSCLC model. **P<0.01. CDC25C, cytokinesis cyclin 25 homologous protein C; NSCLC, non-small cell lung cancer; IF, immunofluorescence.

Next, it was determined whether CDC25C overexpression promoted metastasis of lung cancer cells. For this purpose, tumor fragments from the H1299 cell (control and Lv-CDC25C groups) subcutaneous model were cut into 1-mm3 pieces and embedded in the lungs of nude mice (Fig. 2G). Compared with the control group, different sites of lung cancer tissue metastasis occurred in the Lv-CDC25C group. The H&E staining results revealed that the tumor tissues in the Lv-CDC25C group exhibited higher levels of invasiveness. To further investigate the difference in CDC25C expression in lung cancer and normal lung tissues, FISH technology was employed to assess the CDC25C mRNA expression levels. In both the control and Lv-CDC25C groups, it was observed that the CDC25C mRNA expression level was higher in the tumor tissue than in the normal lung tissue. Furthermore, multiple high-expression CDC25C mRNA metastatic tumors were observed in the Lv-CDC25C group.

Characterization of CDC25C in NSCLC

NSCLC is a multifaceted disease characterized by alterations in gene expression within tumor cells throughout its initiation and progression. Advances in sequencing technology have enabled the comprehensive analysis of intricate genetic modifications associated with cancer. To elucidate the role of CDC25C in NSCLC, three tissues samples (N5/T5, N36/T36 and N43/T43) exhibiting low CDC25C gene expression levels and three tissues samples (N13/T13, N23/T23 and N25/T25) demonstrating high expression were selected from a cohort of 30 patients with lung cancer for RNA-seq. For each patient, both para-tumor and tumor tissues were collected for comparative analysis. In the CDC25C low expression group, 1,863 genes were found to be upregulated and 1,391 genes downregulated in the tumor tissues compared with the adjacent normal tissues (Fig. S2A and C). In the CDC25C high expression group, 2,020 genes were upregulated while 2,593 genes were downregulated in the tumor tissues relative to the adjacent normal tissues (Fig. S2B and C). Both Gene Ontology and Kyoto Encyclopedia of Genes and Genomes analyses (KEGG) revealed that the pathways enriched in the differentially expressed genes (DEGs) differed significantly between the CDC25C low expression (Figs. 3A and S2D) and high expression (Figs. 3B and S2E) groups. The DEGs in the tumor and para-tumor tissues from the CDC25C low expression (Fig. 3C) and high expression (Fig. 3D) groups were separately analyzed. To identify specific molecules that interact with CDC25C, 11 genes that were significantly upregulated in the tumor tissues with high CDC25C expression levels and significantly downregulated in tumor tissues with low CDC25C expression levels (Fig. 3E) were screened. Additionally, 2 genes that were significantly downregulated in the tumor tissues with high CDC25C expression and significantly upregulated in the tumor tissues with low CDC25C expression were also identified (Fig. 3F).

Figure 3

Characterization of CDC25C in non-small cell lung cancer. (A) GO enriched pathways for the DEGs in the tumor and normal samples of the CDC25C low expression group. (B) GO enriched pathways for the DEGs in the tumor and normal samples of the CDC25C high expression group. (C) Heatmap showing the RNA differential expression of genes between the tumor and normal samples in the CDC25C low expression group. (D) Heatmap showing the RNA differential expression of genes between the tumor and normal samples in the CDC25C high expression group; (E and F) Venn diagram was utilized to screen the DEGs between the CDC25C high expression and low expression groups. CDC25C, cytokinesis cyclin 25 homologous protein C; GO, Gene Ontology; DEGs, differentially expressed genes.

BP-1-102 deactivates the transcriptional function of STAT3 and inhibits the transcription of CDC25C

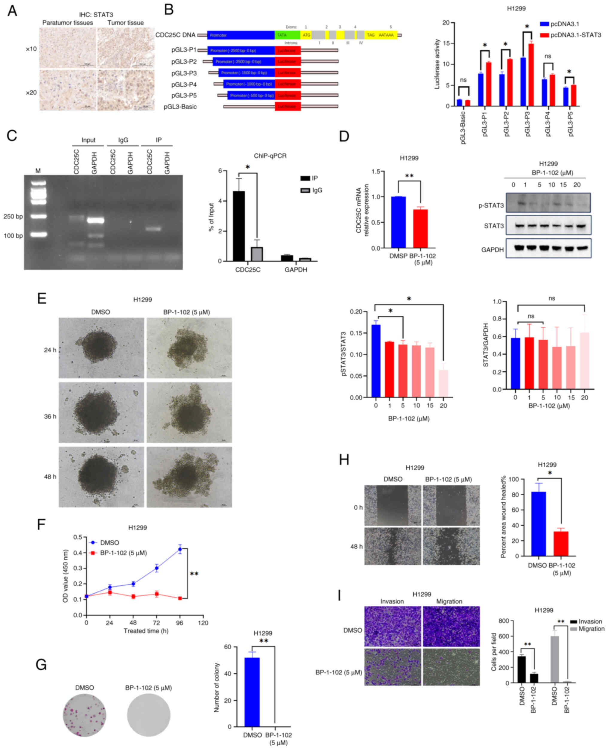
To elucidate the fundamental mechanisms responsible for the heightened expression of CDC25C in tumor tissues, research on both transcriptional and post-transcriptional regulation was conducted. The HumanTFDB was utilized to predict the presence of a STAT3 binding site in the CDC25C promoter. By IHC, elevated STAT3 levels were detected in tumor tissues compared with the para-tumor tissues (Fig. 4A). Subsequently, five step-deletion distal sequences of the CDC25C promoter were inserted into the pGL3-Basic vector (Fig. 4B). Compared with the pGL3-Basic + pcDNA3.1 group, the luciferase activity of the pGL3-Basic + pcDNA3.1-STAT3 group was not significantly different. Compared with the pGL3-Basic + pcDNA3.1-STAT3 group, the luciferase activity of the pGL3-P1 (Full) + pcDNA3.1-STAT3, pGL3-P2 + pcDNA3.1-STAT3 and pGL3-P3 + pcDNA3.1-STAT3 groups were significantly elevated (Figs. 4B and S1B). For further confirmation, ChIP-PCR and ChIP-qPCR were performed to detect the enrichment of STAT3 on the CDC25C promoter. The results demonstrated that STAT3 was enriched at the promoter region of CDC25C (Fig. 4C). These results suggested that STAT3 could bind to the CDC25C promoter and regulate CDC25C transcription.

Figure 4

BP-1-102 deactivates the transcriptional function of STAT3 and inhibits tumor growth. (A) Immunohistochemistry revealed the presence of clusters of cells with positive STAT3 staining in tumor tissues, whereas para-tumor tissues exhibited negative staining. (B) Diagram showing the conserved STAT3 response elements in the CDC25C promoter. CDC25C promoter (pGL3-Basic, P1, P2, P3, P4 and P5) luciferase activity was detected by dual-luciferase assays. (C) Chromatin immunoprecipitation-qPCR was performed to identify the enrichment of STAT3 on the CDC25C promoter region in H1299 cells; IgG served as an antibody control. (D) Western blot analysis of p-STAT3 and STAT3 in H1299 cells treated with BP-1-102 for 24 h; the CDC25C mRNA level in H1299 cells treated with BP-1-102 (5 µM) was analyzed by qPCR. (E) H1299 cell pellet analysis after treatment with BP-1-102 (5 µM). (F-I) BP-1-102 (5 µM) causes the viability and the migration and invasion abilities of cells to decrease after STAT3 was inhibited; cell counting was performed at a ×40 magnification. The results are presented as the mean ± standard deviation of three independent experiments. *P<0.05 and **P<0.01. STAT3, signal transducer and activator of transcription 3; CDC25C, cytokinesis cyclin 25 homologous protein C; qPCR, quantitative PCR; p-, phosphorylated; ns, not significant.

The ability of BP-1-102 to inhibit STAT3 phosphorylation in H1299 cells was examined and it was found that CDC25C mRNA expression decreased following BP-1-102 treatment (Fig. 4D). It was also observed that treatment with BP-1-102 (5 µM) decreased the ability of H1299 cancer cells to form pellets (Fig. 4E). Furthermore, as demonstrated by CCK-8 and colony formation assays, treatment with BP-1-102 (5 µM) weakened the proliferation capability of H1299 cells (Fig. 4F and G). Comparable impacts on the migration and invasion of H1299 cells were observed, as demonstrated by Transwell and scratch assays (Fig. 4H and I). These findings indicate that STAT3 has the capacity to directly interact with the CDC25C promoter and contribute to the transcriptional regulation of CDC25C. It was also found that BP-1-102 deactivated the transcriptional function of STAT3 and inhibited the transcription of CDC25C.

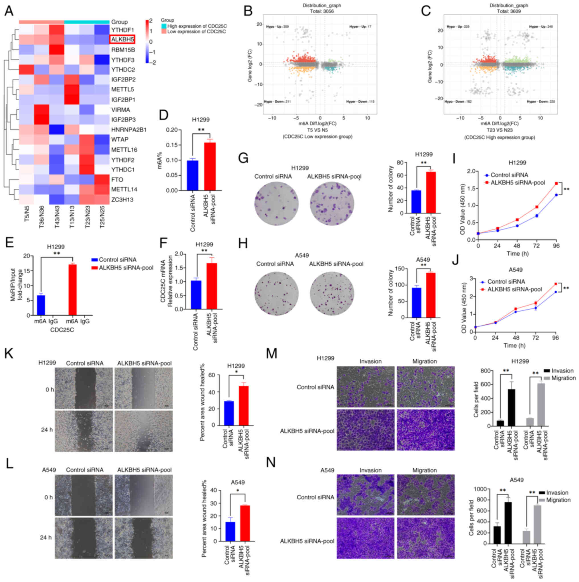
ALKBH5 regulates the expression of CDC25C by changing the m6A modification status

m6A modification precisely modulates gene expression at the post-transcriptional level by influencing RNA stability, translation efficiency and interactions with other proteins, thereby impacting various cellular biological processes. To investigate the regulatory mechanism of m6A modification on CDC25C expression in NSCLC, the expression of m6A-related genes in the high and low CDC25C expression groups were compared following RNA-seq (Fig. 5A). Subsequently, MeRIP sequencing of the tumor and para-tumor tissues from both groups (low and high CDC25C expression groups) were conducted. The analyses revealed that the number of genes exhibiting hypermethylation in the low CDC25C expression group (Fig. 5B; and Fig. S3A and B) was significantly lower than that observed in the high CDC25C expression group (Fig. 5C; and Fig. S3C and D). To explore whether the expression of CDC25C is subject to the crosstalk between transcriptional and post-transcriptional regulation, MeRIP-seq and mRNA-seq of the cancer tissues with differential expression levels were conducted to select the differentially expressed m6A-related proteins, YTHDF1 and ALKBH5; and the HumanTFDB was utilized to predict the binding sites of STAT3. The binding of STAT3 to YTHDF1 or ALKBH5 was verified through dual-luciferase assays. Nevertheless, it was discovered that the fluorescence expression levels of the wild-type plasmid and the site-mutated plasmid were not significantly different in H1299 cells (Fig. S4A and B). Hence, it was hypothesized that other m6A-related proteins might be transcriptionally regulated by STAT3. The RNA-seq results identified that ALKBH5 was significantly downregulated in the high CDC25C expression group compared with the low CDC25C expression group and was therefore selected as the focus of subsequent research.

Figure 5

ALKBH5 controls CDC25C mRNA expression by regulating the m6A level in NSCLC. (A) Heatmap showing RNA differential expression of m6A-related genes between the CDC25C high expression and low expression groups. (B and C) Four-quadrant plots showing the distribution of peaks with significant changes in terms of both the m6A modification and RNA levels. (D) The total m6A levels were higher in the ALKBH5 knockdown group than the negative control group in H1299 cells. (E) Methylated RNA immunoprecipitation result shows that knocking down ALKBH5 increases the level of m6A modification of CDC25C mRNA. (F) The expression of CDC25C mRNA was found to be elevated in the ALKBH5 knockdown group. (G-J) Colony formation and Cell Counting Kit-8 assays confirmed that ALKBH5 knockdown enhanced cell proliferation. (K-N) Wound healing and Transwell assays were utilized to assess the migration and invasion capabilities of NSCLC cell lines after knocking down ALKBH5. The results are presented as the mean ± standard deviation of three independent experiments. *P<0.05 and **P<0.01. ALKBH5, alkB homolog 5 RNA demethylase; m6A, N6-methyladenosine; CDC25C, cytokinesis cyclin 25 homologous protein C; NSCLC, non-small cell lung cancer; siRNA, small interfering RNA.

siRNAs were used to knock down the expression of ALKBH5 (ALKBH5 siRNA1-3; Fig. S1C). The ALKBH5 knockdown group showed a higher overall m6A level compared with the control group (Fig. 5D). Furthermore, ALKBH5 knockdown increased the levels of m6A modification of CDC25C mRNA (Fig. 5E) and the expression of CDC25C mRNA (Fig. 5F). Downregulation of ALKBH5 in H1299 and A549 cells led to a significant increase in the cell proliferation rate compared with the control groups (Fig. 5G-J). The result of wound healing and Transwell assays demonstrated that decreased ALKBH5 expression led to the enhanced migration and invasion of NSCLC cells (Fig. 5K-N). Therefore, these findings suggested that aberrant expression of ALKBH5 may be associated with the development and advancement of NSCLC. These results also suggested that ALKBH5 activity may decrease the m6A level of CDC25C mRNA in NSCLC, potentially resulting in a decrease in the expression level of CDC25C mRNA.

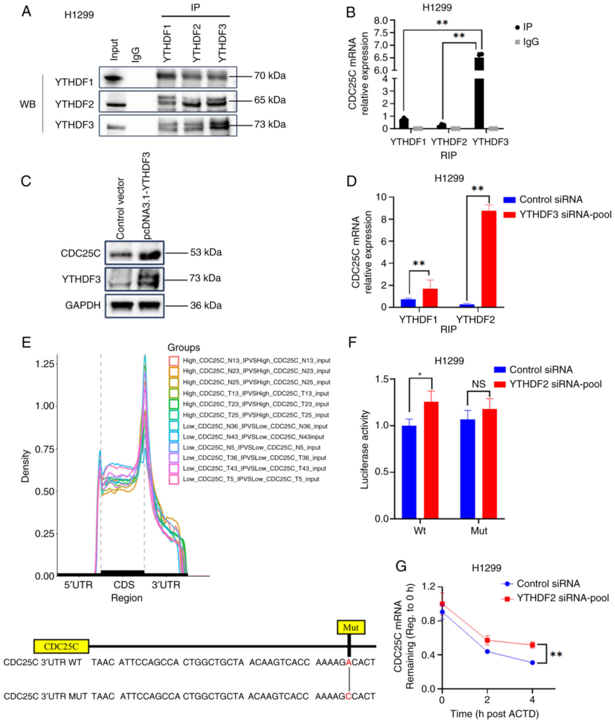
YTHDF2 and YTHDF3 compete for binding with CDC25C in an m6A-dependent manner to regulate CDC25C expression

Recognition of m6A by different YTHDF proteins promotes mRNA decay or translation. YTHDF1 and YTHDF3 promote the stability and translation of target mRNA, while YTHDF2 facilitates mRNA decay. Initially, endogenous Co-IP experiments were conducted and a reciprocal interaction between YTHDF1, YTHDF2 and YTHDF3 was observed (Fig. 6A). Additionally, it was noted that YTHDF1, YTHDF2 and YTHDF3 exhibited binding to CDC25C mRNA within H1299 cells (Fig. 6B). Furthermore, YTHDF3 exhibited a high binding ability to CDC25C. Notably, the overexpression of YTHDF3 in H1299 cells promoted the expression of CDC25C (Fig. 6C). In addition, reducing the expression of YTHDF3 led to a significant increase in the association between YTHDF2 and CDC25C mRNA, suggesting that YTHDF2 and YTHDF3 may compete for binding with CDC25C mRNA in NSCLC cells (Figs. 6D and S1D). The m6A profile showed that m6A peaks were highly enriched around 3′-UTR and the stop codon. Furthermore, SRAMP database prediction was conducted, revealing multiple highly reliable m6A modification sites in CDC25C mRNA (Table SIII). Subsequently, a cytosine substitution for adenosine in the CDC25C 3′ UTR sequence was implemented to generate a mutant form of CDC25C that is resistant to m6A modification (Fig. 6E). The subsequent dual-luciferase reporter assay provided confirmation that CDC25C mRNA is a direct target of YTHDF2 (Figs. 6F and S1D). Furthermore, in H1299 cells treated with actinomycin D and transfected with YTHDF2 siRNA, the degradation of CDC25C mRNA was observed to be reduced compared with the control (Fig. 6G). It was therefore hypothesized that CDC25C mRNA carrying the m6A modification, was competitively bound by YTHDF2 or YTHDF3. However, in NSCLC, YTHDF3 exhibited a preference for binding to CDC25C mRNA and facilitating CDC25C translation. Conversely, when YTHDF3 was downregulated, YTHDF2 interacted with CDC25C and accelerated CDC25C mRNA decay.

Figure 6

YTHDF2 and YTHDF3 competitively bind to CDC25C mRNA via m6A modification. (A) Co-IP experiments were conducted using lysates obtained from H1299 cells, with IP performed using antibodies targeting YTHDF1, YTHDF2 or YTHDF3. (B) RIP assay was used to evaluate the binding of YTHDF1/2/3 to CDC25C mRNA in H1299 cells. (C) WB indicated that overexpression of YTHDF3 promoted the translation of CDC25C. (D) RIP experiment showed that knocking down YTHDF3 promoted the binding of YTHDF2 to CDC25C mRNA in H1299 cells. (E) The distribution of m6A peaks in the CDC25C high expression and low expression groups. The diagram illustrates the potential m6A modification site and its corresponding mutants in the 3′UTR of CDC25C mRNA. (F) Luciferase assay. (G) The mRNA level of CDC25C in H1299 cells treated with 5 µg/ml ACTD and transfected with YTHDF2 siRNA was analyzed by quantitative PCR; The results are presented as the mean ± standard deviation of three independent experiments. *P<0.05 and **P<0.01. YTHDF, YTH N6-methyladenosine RNA binding protein; CDC25C, cytokinesis cyclin 25 homologous protein C; m6A, N6-methyladenosine; IP, immunoprecipitation; RIP, RNA IP; WB, western blot analysis; siRNA, small interfering RNA; UTR, untranslated region; ACTD, actinomycin D; Wt, wild-type; Mut, mutant.

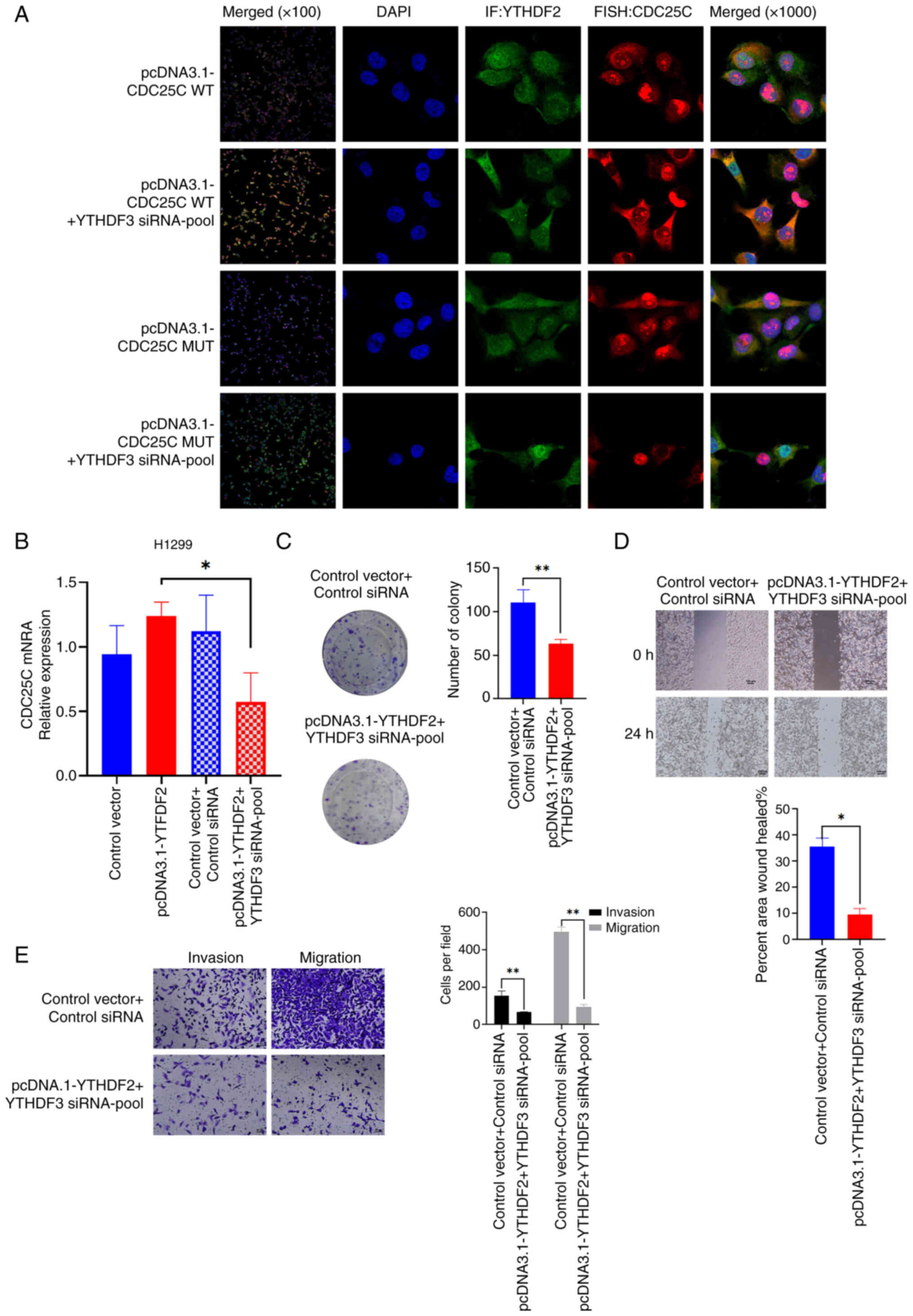
The colocalization of CDC25C mRNA and YTHDF2 protein in H1299 cells was confirmed using RNA FISH technology combined with IF analysis. The colocalization of YTHDF2 and CDC25C mRNA was found to be significantly increased upon the knockdown of YTHDF3 expression. In addition, colocalization with mutant CDC25C mRNA was weakened (Fig. 7A). Next, it was explored whether the expression of CDC25C was dependent on the competitive relationship between YTHDF2 and YTHDF3. It was found that the CDC25C mRNA level was decreased in H1299 cells co-transfected with the YTHDF3 siRNA-pool and pcDNA3.1-YTHDF2 (Figs. 7B and S1E). As indicated by colony formation assays, co-transfection of YTHDF3 siRNA and pcDNA3.1-YTHDF2 weakened the proliferation capability of NSCLC cells (Fig. 7C). Additionally, wound healing and Transwell assays also indicated that co-transfected with YTHDF3 siRNA and pcDNA3.1-YTHDF2 tended to attenuate the migration and invasion of NSCLC cells (Fig. 7D and E). In summary, the results suggested that YTHDF2 and YTHDF3 competitively bind to CDC25C mRNA in an m6A-dependent manner to regulate CDC25C expression.

Figure 7

Suppressed expression of YTHDF3 is a prerequisite for YTHDF2 to exert inhibitory effects on the proliferation and migration of non-small cell lung cancer cells. (A) RNA FISH technology and IF analysis determined the co-localization of CDC25C mRNA and YTHDF2 protein in H1299 cells. (B) The mRNA level of CDC25C in H1299 cells transfected with the indicated genes was analyzed by quantitative PCR. (C-E) YTHDF2 caused the cell viability, migratory, and invasive abilities to decrease after YTHDF3 was knocked down. The results are presented as the mean ± standard deviation of three independent experiments. *P<0.05 and **P<0.01. YTHDF, YTH N6-methyladenosine RNA binding protein; FISH, fluorescence in situ hybridization; IF, immunofluorescence; CDC25C, cytokinesis cyclin 25 homologous protein C; siRNA, small interfering RNA; WT, wild-type; MUT, mutant.

Validating the regulation of CDC25C by YTHDF2 and YTHDF3 in vivo to achieve inhibition of tumor growth would be useful to understand these interactions. However, overexpression of YTHDF2 and knockdown of YTHDF3 inhibited the proliferation of cells. Since the previous experimental results demonstrated that knockdown of YTHDF3 alone promoted the mRNA expression of CDC25C and thereby promoted cell proliferation, to further determine whether it is the overexpression of YTHDF2 that inhibits cell proliferation and leads to the inability to obtain a stable Lv-YTHDF2 cell line, a stable shYTHDF2 cell line was constructed for mRNA sequencing (Figs. S1F and S5A). Through KEGG enrichment analysis, it was found that genes related to the TGF-β signaling pathway were upregulated compared with the control group (Fig. S5B). In the KEGG enrichment analysis results, it was also observed that genes related to the NOD-like receptor signaling pathway were downregulated (Fig. S5C). Hence, it was hypothesized that overexpression of YTHDF2 might suppress cell proliferation via the TGF-β and NOD-like receptor pathways.

After uncovering the transcriptional regulation of CDC25C by STAT3 and the targeted degradation of CDC25C by YTHDF2, it was also hypothesized that STAT3 might interact with m6A-modified proteins. If it had been possible to disclose the crosstalk between STAT3 and m6A-related proteins in regulating CDC25C, it would constitute a highlight of the present study. Hence, MeRIP-seq and RNA-seq of shYTHDF2 cells were conducted. Regrettably, no significant differences were observed in STAT3 m6A modification and mRNA expression in the sequencing results. Nevertheless, our sequencing outcomes indicated that knockdown of YTHDF2 influenced the mRNA expression of STAT1, a member of the STAT family, and the MeRIP results demonstrated that STAT1 underwent hypermethylation after YTHDF2 expression was knocked down (Table SIV).

Discussion

Significant progress has been made in basic and clinical research regarding NSCLC treatment, and treatment methods have been continuously innovated. However, the 5-year mortality rate of patients remains high due to the unclear pathogenesis of lung cancer, which has become a bottleneck in clinical treatment. Transcriptional regulation and post-transcriptional modification are crucial mechanisms governing gene expression. Certain studies have indicated a connection between m6A modification and the progression of lung cancer (23,24). Aberrations in these processes have been increasingly recognized as pivotal factors contributing to cancer pathogenesis. The results of the present study indicated that the transcriptional activator, STAT3, directly interacts with the CDC25C promoter, thereby regulating its expression. Furthermore, through multi-omics analysis, the genes related to the post-transcriptional modification (m6A methylation) of CDC25C were identified. The findings suggested that the downregulation of ALKBH5 in NSCLC results in a significant increase in the m6A modification of CDC25C mRNA. The results of the present study also indicated that YTHDF3 and YTHDF2 compete to bind to CDC25C mRNA, thereby facilitating or inhibiting its expression. Thus, the present study discloses that dysregulated expression of the CDC25C gene in NSCLC is influenced by multiple regulatory layers encompassing both transcriptional and post-transcriptional mechanisms.

STAT3 functions as a transcription factor with a role in numerous biological processes. STAT3 is capable of relaying signals from outside the cell to the nucleus, subsequently initiating the transcription of specific target genes (25). Although STAT3 serves various roles in cancer, increasing evidence indicates that its prolonged activation promotes the proliferation of cancer cells and is associated with tumor malignancy (26). Nan et al (26) consider that STAT3 has the potential to influence the expression of interleukin-6 and cyclooxygenase-2 in NSCLC with EGFR mutations. The progression of NSCLC can be further inhibited by pharmacological and genetic approaches to inhibit the activity of STAT3. In triple-negative breast cancer, it has been found that STAT3 directly interacts with a regulatory region of the TNFRSF1A gene, and the expression levels of TNFRSF1A rely on the activity of STAT3 both in models of constitutive and cytokine-induced activation (27). In light of the crucial role of STAT3 in tumorigenesis and development, targeting STAT3 for drug development has emerged as one of the primary drug research focuses over the past two decades. Numerous compounds have been reported to possess inhibitory activity on STAT3-related pathways and have entered the clinical research phase, with indications encompassing liver, colorectal and lung cancer. Owing to the complex mechanisms of tumorigenesis, the simultaneous inhibition of multiple targets through drug combination constitutes a notable anticancer strategy. Histone deacetylases (HDACs) represent a class of epigenetic enzymes closely associated with tumorigenesis. A previous investigation demonstrated that the inhibition of HDAC will result in the compensatory activation of the related drug target, STAT3, in breast cancer via a cascade of reactions (28). Hence, designing STAT3-HDAC dual-target inhibitors can enhance the therapeutic efficacy against tumors. A STAT3-HDAC dual-target inhibitor termed 'Compound 14' has exhibited high anti-proliferative capacity and favorable antitumor activity in both in vitro and in vivo experiments. Another study has indicated that the selective STAT3 inhibitor, WB436B, can significantly restrain the growth and metastasis of pancreatic cancer and prolong the survival time of tumor-bearing mice, furnishing a solid experimental foundation for STAT3 as a drug target for the treatment of pancreatic cancer (29). It was shown in the present study that STAT3, as a transcriptional activator of CDC25C, affects CDC25C mRNA expression. It was also demonstrated that BP-1-102 (a specific inhibitor of STAT3 activity) effectively suppressed the proliferation, invasion and migration of NSCLC cells. Therefore, the results of the present study indicated that STAT3 promotes NSCLC development by regulating CDC25C expression.

In the present study, the transcriptional regulation of CDC25C was first explored. Subsequently, the post-transcriptional regulation of CDC25C expression by m6A modification was further investigated. Studies have demonstrated that the onset of lung cancer is attributed to multiple factors, among which epigenetics is a significant component. In recent years, the in-depth research on epigenetics in the occurrence and development of cancer has offered novel perspectives for clinical prevention, diagnosis, treatment, and the development of new drugs. Regarding the early diagnosis, prognosis evaluation and treatment monitoring of lung cancer, m6A modification can be regarded as a potential and valuable tumor diagnostic biomarker. Research has revealed that multiple m6A regulatory proteins have crucial roles in lung cancer. For instance, methyltransferases such as methyltransferase-like (METTL3) (30) and METTL14 (31), along with methylation-reading proteins such as YTHDF2 and insulin like growth factor 2 mRNA binding protein (32), all participate in processes such as the proliferation, migration, invasion and drug resistance of lung cancer cells. By targeting these m6A regulatory proteins, specific inhibitors or agonists can be developed to regulate the m6A modification levels to inhibit the growth and metastasis of lung cancer cells, or to enhance their sensitivity to chemotherapy and immunotherapy. With the successful clinical application of epigenetic therapeutic drugs such as methyltransferase inhibitors and HDAC inhibitors, m6A therapy has demonstrated notable potential in the treatment of lung cancer (33). Moreover, m6A therapy can be combined with other lung cancer treatment approaches (such as surgery, radiotherapy, chemotherapy and immunotherapy) to enhance the therapeutic effect and the survival rate of patients. For instance, incorporating METTL3-targeted inhibitors with immunotherapy can render patients with NSCLC resistant to anti-programmed cell death protein-1 immunotherapy sensitive again and reduce the side effects and drug resistance (34). Although m6A modification has exhibited immense potential in the diagnosis and treatment of NSCLC, challenges still persist in clinical applications. The heterogeneity of NSCLC results in variations in m6A modification among individual patients, augmenting the complexity of individualized treatment. Furthermore, the majority of current studies are conducted at the cellular and animal levels, and clinical trials require longer follow-up periods and larger research cohorts for further validation. The transformation of basic research achievements into clinical application also requires strict clinical trials to verify the safety and efficacy of the treatment strategies.

ALKBH5 is among the earliest discovered m6A demethylases and plays a pivotal role in a range of human diseases, particularly cancer development, through its demethylation function (35-37). ALKBH5 has been shown to have a m6A demethylase function, but its target and mechanism of action vary among different tumor types. In bladder cancer, ALKBH5 regulates the level of m6A modification of target mRNA and thus affects the epithelial-mesenchymal transition of tumor cells, interfering with tumor invasion and metastasis (38). In glioblastoma and breast cancer, ALKBH5 promotes the maintenance of tumor stem cells by removing m6A modifications from FOXM1 and NANOG (39,40). In the present study, to further elucidate the effects of ALKBH5 on the proliferation and invasion activities of NSCLC cells, CCK-8, clonogenic and Transwell assays were conducted. The research findings indicated that low expression of ALKBH5 in NSCLC cells promoted cell proliferation, invasion and migration. Furthermore, the present study demonstrated that ALKBH5 regulates the m6A level of CDC25C.

As m6A reader proteins, the YTHDF protein family, which includes YTHDF1, YTHDF2 and YTHDF3, fulfill distinct functional roles. YTHDF1 and YTHDF3 are involved in the regulation of translation, whereas YTHDF2 primarily promotes the degradation of m6A-methylated transcripts (41). Certain studies have indicated that the targeting of YTHDF3 to programmed death-ligand 1 facilitates immune evasion in NSCLC (42). In triple-negative breast cancer, high expression of YTHDF3 is associated with a poorer disease-free survival and overall survival in patients (43). The findings of the present study suggest that YTHDF3 increases the translation of CDC25C mRNA in a manner dependent on m6A, further promoting the progression of NSCLC. In pancreatic cancer cells, there is a phenomenon of 'migration-proliferation dichotomy' of YTHDF2, meaning that it promotes the proliferation of pancreatic cancer cells and inhibits migration and invasion (44). In cervical cancer, knockdown of YTHDF2 can significantly enhance the stability of GLI family zinc finger 2 mRNA, further inducing the apoptosis of cervical cancer cells (45). In prostate cancer, YTHDF2 binds to the serine protease 8 mRNA and promotes its degradation in a m6A-dependent manner, thereby promoting prostate cancer cell proliferation (46). These findings demonstrate that YTHDF2 exhibits distinct roles across various cancer tissues. The results of the present study indicated that the downregulation of ALKBH5 in NSCLC results in an increased m6A modification of CDC25C mRNA. Moreover, heightened expression of YTHDF3 was more likely to recognize CDC25C mRNA, thereby promoting its translation and consequently facilitating the progression of NSCLC. Conversely, knocking down YTHDF3 expression led to a higher likelihood of YTHDF2 binding to CDC25C, which may promote its degradation and inhibit the proliferation and migration of NSCLC cells. In summary, while YTHDF2 may be capable of mediating the degradation of CDC25C mRNA, it is more probable that the m6A site on CDC25C mRNA is preferentially recognized by YTHDF3, thereby facilitating its translation.

The present study uncovered the molecular process of m6A alteration and the role of CDC25C, which may be governed by ALKBH5 and YTHDF proteins, in managing NSCLC tumor progression. Validating the regulation of CDC25C by YTHDF2 and YTHDF3 in vivo to achieve inhibition of tumor growth would be useful to understand these interactions. However, overexpression of YTHDF2 and knockdown of YTHDF3 inhibited the proliferation of cells. As a result, it was arduous to obtain a sufficient number of stably transfected cell lines for subcutaneous xenograft tumor experiments. In the tumor microenvironment, TGF-β is capable of regulating the growth and metastasis of tumors through multiple pathways, such as maintaining the homeostasis of tumor stem cells (47), inhibiting immune responses (48) as well as inducing epithelial-mesenchymal transition and metastasis (49). Therefore, it was hypothesized that overexpression of YTHDF2 inhibits TGF-β, thereby suppressing tumor growth and metastasis. Studies have shown that the TGF-β signaling pathway plays different roles in early-stage and late-stage tumors. In early-stage tumors, TGF-β exerts an antitumor effect by facilitating cell cycle arrest and apoptosis, whereas in advanced tumors, it promotes the survival of tumor cells by creating an immunosuppressive milieu (50,51). A stable shYTHDF2 cell line was constructed for mRNA sequencing. Through KEGG enrichment analysis, it was found that genes related to the TGF-β signaling pathway were upregulated compared with the control group. It was also noticed that genes related to the NOD-like receptor signaling pathway were downregulated. The relationship between NOD-like receptors, as one of the representatives of inflammatory immune receptors, and tumors merits exploration. Correia et al (52) verified that NOD1 promotes the apoptosis of breast cancer cells via the TNF signaling pathway. Couturier-Maillard et al (53) demonstrated that in mice, a deficiency in NOD2 causes intestinal ecological imbalance, increasing the chances of transmissible colitis and colitis-related carcinogenesis. Antibiotics or anti-IL-6 neutralizing antibodies can ameliorate the aforementioned conditions. The transplantation of feces from NOD2 knockout mice to other mice and subsequent treatment with DSS-AOM resulted in higher body weight loss and histological scores compared with mice in the other groups. Therefore, it is inferred that NOD2 exerts a protective effect. It was conjectured that overexpression of YTHDF2 might suppress cell proliferation via the TGF-β and NOD-like receptor pathways, but this requires further experimental validation.

The present study clarified the regulatory mechanisms of CDC25C high expression in NSCLC from both the post-transcriptional modification and transcriptional regulation perspectives. Our next study will focus on the interactions between the STAT family and the YTHDF family to reveal the potential role of transcriptional and post-transcriptional regulation. ChIP-seq analysis for STAT3 binding would be useful to provide direct molecular evidence. ChIP-seq can be employed using samples from all species with known genomic sequences to study the interaction between any DNA-related protein and its target DNA and thus acquire precise sequence information for each fragment. One of the most significant advantages of ChIP-seq technology is its capacity to achieve single-base pair resolution. Investigating whether transcriptional regulation and post-transcriptional modification are mutually influenced will be the authors' focus in the next stage of research.

In conclusion, the results of the present study indicated that BP-1-102 deactivated the transcriptional function of STAT3 to downregulate CDC25C expression. ALKBH5 inhibited invasion and metastasis by regulating CDC25C in a m6A-dependent manner during NSCLC progression. Promoting the degradation of CDC25C by YTHDF2 and inhibiting the transcription of CDC25C by STAT3 may be potential treatment avenues for NSCLC.

Supplementary Data

Availability of data and materials

The data generated in the present study may be requested from the corresponding author. The data generated in the present study may be found in the National Center for Biotechnology Information under the accession numbers SRP553805 and SRP553846 or at the following URL: https://www.ncbi.nlm.nih.gov/bioproject/PRJNA1203003; https://www.ncbi.nlm.nih.gov/bioproject/PRJNA1203088.

Authors' contributions

YZ and YW designed the study. YZ drafted the manuscript. YZ, WM and KW performed the experiments. YZ, KW, HL, GZ and XH participated in data analysis. YZ and YW were involved in the amendment of the manuscript. GZ and XH provided funding support. All authors read and approved the final version of the manuscript. YZ and YW confirm the authenticity of all the raw data.

Ethics approval and consent to participate

All the human lung cancer and normal lung specimens were collected at Southern University of Science and Technology Hospital (Shenzhen, China) with written consent from the patients (including for the utilization of their tissue for research) and approval from the Institute Research Ethics Committee (approval no. 008 of 2020). The nude mouse tumorigenesis experiment was conducted in accordance with the guidelines and approved (approval no. SUSTech-JY202 0016-1) by the Ethics Committee of Southern University of Science and Technology (Shenzhen, China).

Patient consent for publication

Not applicable.

Competing interests

The authors declare that they have no competing interests.

Acknowledgments

Not applicable.

Funding

The present was supported by the Stability Support Plan for Higher Education Institutions in Shenzhen (grant no. 20200925160201001), the Shenzhen Science and Technology Planning Project (grant no. JCYJ202205301152 03008), the Dean project of Southern University of Science and Technology Hospital (grant no. 2020-A2) and the Technology Major Project of Nanshan District Health System (grant no. NSZD2023-063).

References

1 

Del Campo JM, Maroto S, Sebastian L, Sebastian L, Vaillo X, Bolufer S, Lirio F, Sesma J and Galvez C: Uniportal VATS for diagnosis and staging in non-small cell lung cancer (NSCLC). Diagnostics (Basel). 13:8262023. View Article : Google Scholar : PubMed/NCBI

2 

Mathieu LN, Larkins E, Sinha AK, Mishra-Kalyani PS, Jafri S, Kalavar S, Ghosh S, Goldberg KB, Pazdur R, Beaver JA and Singh H: FDA approval summary: Atezolizumab as adjuvant treatment following surgical resection and platinum-based chemotherapy for stage II TO IIIA NSCLC. Clin Cancer Res. 29:2973–2978. 2023. View Article : Google Scholar : PubMed/NCBI

3 

Chen Y, Li H, Zhang W, Qi W, Lu C, Huang H, Yang Z, Liu B and Zhang L: Sesamin suppresses NSCLC cell proliferation through cyclin D1 inhibition-dependent cell cycle arrest via Akt/p53 pathway [Toxicology and applied pharmacology, 387 (2020) 114848]. Toxicol Appl Pharm. 400:1150482020. View Article : Google Scholar

4 

Yang T, Xiao Y, Liu S, Luo F, Tang D, Yu Y and Xie Y: Isorhamnetin induces cell cycle arrest and apoptosis by triggering DNA damage and regulating the AMPK/mTOR/p70S6K signaling pathway in doxorubicin-resistant breast cancer. Phytomedicine. 114:1547802023. View Article : Google Scholar : PubMed/NCBI

5 

Li R, Zheng C, Shiu PH, Rangsinth P, Wang W, Kwan YW, Wong ES, Zhang Y, Li J and Leung GP: Garcinone E triggers apoptosis and cell cycle arrest in human colorectal cancer cells by mediating a reactive oxygen species-dependent JNK signaling pathway. Biomed Pharmacother. 162:1146172023. View Article : Google Scholar : PubMed/NCBI

6 

Bazzaz R, Bijanpour H, Pirouzpanah SMB, Yaghmaei P and Rashtchizadeh N: Adjuvant therapy with γ-tocopherol-induce apoptosis in HT-29 colon cancer via cyclin-dependent cell cycle arrest mechanism. J Biochem Mol Toxic. 33:e223992019. View Article : Google Scholar

7 

Tao L, Cao YZ, Wei ZH, Jia Q, Yu S, Zhong J, Wang A, Woodgett JR and Lu Y: Xanthatin triggers Chk1-mediated DNA damage response and destabilizes Cdc25C lysosomal degradation in lung cancer cells. Toxicol Appl Pharm. 337:85–94. 2017. View Article : Google Scholar

8 

Wang JN, Zhang ZR, Che Y, Yuan ZY, Lu ZL, Li Y, Li N, Wan J, Sun HD, Sun N, et al: Acetyl-macrocalin B, an -kaurane diterpenoid, initiates apoptosis through the ROS-p38-caspase 9-dependent pathway and induces G2/M phase arrest via the Chk1/2-Cdc25C-Cdc2/cyclin B axis in non-small cell lung cancer. Cancer Biol Ther. 19:609–621. 2018. View Article : Google Scholar : PubMed/NCBI

9 

Senju M, Sueoka N, Sato A, Iwanaga K, Sakao Y, Tomimitsu S, Tominaga M, Irie K, Hayashi S and Sueoka E: Hsp90 inhibitors cause G2/M arrest associated with the reduction of Cdc25C and Cdc2 in lung cancer cell lines. J Cancer Res Clin. 132:150–158. 2006. View Article : Google Scholar

10 

Zhou Q and Chen T: BI6727, a polo-like kinase 1 inhibitor, synergizes with gefitinib to suppress hepatocellular carcinoma cells via a G2/M arrest mechanism. Pharmazie. 77:230–235. 2022.PubMed/NCBI

11 

Zhao Y, Wu Z, Zhang Y and Zhu L: HY-1 induces G2/M cell cycle arrest in human colon cancer cells through the ATR-Chk1-Cdc25C and weel pathways. Cancer Sci. 104:1062–1066. 2013. View Article : Google Scholar : PubMed/NCBI

12 

Liu K, Zheng MY, Lu R, Du J, Zhao Q, Li Z, Li Y and Zhang S: The role of CDC25C in cell cycle regulation and clinical cancer therapy: A systematic review. Cancer Cell Int. 20:2132020. View Article : Google Scholar : PubMed/NCBI

13 

Yang M, Hu X, Tang B and Deng FM: Exploring the interplay between methylation patterns and non-coding RNAs in non-small cell lung cancer: Implications for pathogenesis and therapeutic targets. Heliyon. 10:e248112024. View Article : Google Scholar : PubMed/NCBI

14 

He Y, Hu H, Wang YD, Yuan H, Lu Z, Wu P, Liu D, Tian L, Yin J, Jiang K and Miao Y: ALKBH5 inhibits pancreatic cancer motility by decreasing long non-coding RNA KCNK15-AS1 methylation. Cell Physiol Biochem. 48:838–846. 2018. View Article : Google Scholar : PubMed/NCBI

15 

Yang P, Wang Q, Liu A, Zhu J and Feng J: ALKBH5 holds prognostic values and inhibits the metastasis of colon cancer. Pathol Oncol Res. 26:1615–1623. 2020. View Article : Google Scholar

16 

Gao Y, Pei G, Li D, Li R, Shao Y, Zhang QC and Li P: Multivalent m6A motifs promote phase separation of YTHDF proteins. Cell Res. 29:767–769. 2019. View Article : Google Scholar : PubMed/NCBI

17 

Sheikhshabani SH, Modarres P, Ghafouri-Fard S, Amini-Farsani Z, Khodaee L, Shaygan N, Amini-Farsani Z and Omrani MD: Meta-analysis of microarray data to determine gene indicators involved in cisplatin resistance in non-small cell lung cancer. Cancer Rep (Hoboken). 7:e19702024. View Article : Google Scholar : PubMed/NCBI

18 

Koh YW, Han JH, Haam S and Lee HW: Prognostic and predictive value of YTHDF1 and YTHDF2 and their correlation with tumor-infiltrating immune cells in non-small cell carcinoma. Front Oncol. 12:9966342022. View Article : Google Scholar : PubMed/NCBI

19 

Wen J, Xue L, Wei Y, Liang J, Jia W, Yong T, Chu T, Li H, Han S, Liao J, et al: YTHDF2 is a therapeutic target for HCC by suppressing immune evasion and angiogenesis through ETV5/PD-L1/VEGFA Axis. Adv Sci (Weinh). 11:e23072422024. View Article : Google Scholar : PubMed/NCBI

20 

Sun S, Liu Y, Zhou M, Wen J, Xue L, Han S, Liang J, Wang Y, Wei Y, Yu J, et al: PA2G4 promotes the metastasis of hepatocellular carcinoma by stabilizing FYN mRNA in a YTHDF2-dependent manner. Cell Biosci. 12:552022. View Article : Google Scholar : PubMed/NCBI

21 

Fang Y, Wu X, Gu Y, Shi R, Yu T, Pan Y, Zhang J, Jing X, Ma P and Shu Y: LINC00659 cooperated with ALKBH5 to accelerate gastric cancer progression by stabilising JAK1 mRNA in an m6A-YTHDF2-dependent manner. Clin Transl Med. 13:e12052023. View Article : Google Scholar

22 

Livak KJ and Schmittgen TD: Analysis of relative gene expression data using real-time quantitative PCR and the 2(-Delta Delta C(T)) method. Methods. 25:402–408. 2001. View Article : Google Scholar

23 

Wang M, Liu Z, Fang X, Cong X and Hu Y: The emerging role of m6A modification of non-coding RNA in gastrointestinal cancers: A comprehensive review. Front Cell Dev Biol. 11:12645522023. View Article : Google Scholar

24 

Jin Z, Sheng J, Hu Y, Zhang Y, Wang X and Huang Y: Shining a spotlight on m6A and the vital role of RNA modification in endometrial cancer: A review. Front Genet. 14:12473092023. View Article : Google Scholar

25 

Devarajan E and Huang S: STAT3 as a central regulator of tumor metastases. Curr Mol Med. 9:626–633. 2009. View Article : Google Scholar : PubMed/NCBI

26 

Lee H, Jeong AJ and Ye SK: Highlighted STAT3 as a potential drug target for cancer therapy. BMB Rep. 52:415–423. 2019. View Article : Google Scholar : PubMed/NCBI

27 

Egusquiaguirre SP, Yeh JE, Walker SR, Liu S and Frank DA: The STAT3 target gene TNFRSF1A modulates the NF-κB pathway in breast cancer cells. Neoplasia. 20:489–498. 2018. View Article : Google Scholar : PubMed/NCBI

28 

Ren Y, Li S, Zhu R, Wan C, Song D, Zhu J, Cai G, Long S, Kong L and Yu L: Discovery of STAT3 and histone deacetylase (HDAC) dual-pathway inhibitors for the treatment of solid cancer. J Med Chem. 64:7468–7482. 2021. View Article : Google Scholar : PubMed/NCBI

29 

Chen H, Zhou W, Bian A, Zhang Q, Miao Y, Yin X, Ye J, Xu S, Ti C, Sun Z, et al: Selectively targeting STAT3 using a small molecule inhibitor is a potential therapeutic strategy for pancreatic cancer. Clin Cancer Res. 29:815–830. 2023. View Article : Google Scholar

30 

Bai W, Xiao G, Xie G, Chen Z, Xu X, Zeng J and Xie J: METTL3/IGF2BP1 influences the development of non-small-cell lung cancer by mediating m6A methylation modification of TRPV1. Thorac Cancer. 15:1871–1881. 2024. View Article : Google Scholar : PubMed/NCBI

31 

Ji X, Wan X, Sun H, Deng Q, Meng S, Xie B and Zhou S: METTL14 enhances the m6A modification level of lncRNA MSTRG.292666.16 to promote the progression of non-small cell lung cancer. Cancer Cell Int. 24:612024. View Article : Google Scholar

32 

Lu H, Ai J, Zheng Y, Zhou W, Zhang L, Zhu Z, Zhang H and Wang S: IGFBP2/ITGA5 promotes gefitinib resistance via activating STAT3/CXCL1 axis in non-small cell lung cancer. Cell Death Dis. 15:4472024. View Article : Google Scholar : PubMed/NCBI

33 

Wang KL, Yeh TY, Hsu PC, Wong TH, Liu JR, Chern JW, Lin MH and Yu CW: Discovery of novel anaplastic lymphoma kinase (ALK) and histone deacetylase (HDAC) dual inhibitors exhibiting antiproliferative activity against non-small cell lung cancer. J Enzym Inhib Med Chem. 39:23186452024. View Article : Google Scholar

34 

Yu HS, Liu J, Bu X, Ma Z, Yao Y, Li J, Zhang T, Song W, Xiao X, Sun Y, et al: Targeting METTL3 reprograms the tumor microenvironment to improve cancer immunotherapy. Cell Chem Biol. 31:776–791.e7. 2024. View Article : Google Scholar

35 

Wang Q, Huang YF, Jiang M, Tang Y, Wang Q, Bai L, Yu C, Yang X, Ding K, Wang W, et al: The demethylase ALKBH5 mediates ZKSCAN3 expression through the m6A modification to activate VEGFA transcription and thus participates in MNNG-induced gastric cancer progression. J Hazard Mater. 473:1346902024. View Article : Google Scholar

36 

Song K, Cao Q, Yang Y, Zuo Y and Wu X: ALKBH5 modulates bone cancer pain in a rat model by suppressing NR2B expression. Biotechnol Appl Biochem. 71:1105–1115. 2024. View Article : Google Scholar : PubMed/NCBI

37 

Wang S, Zhu X, Hao Y, Su TT and Shi W: ALKBH5-mediated m6A modification of circFOXP1 promotes gastric cancer progression by regulating SOX4 expression and sponging miR-338-3p. Commun Biol. 7:5652024. View Article : Google Scholar

38 

Tang B, Yang Y, Kang M, Wang Y, Wang Y, Bi Y, He S and Shimamoto F: m6A demethylase ALKBH5 inhibits pancreatic cancer tumorigenesis by decreasing WIF-1 RNA methylation and mediating Wnt signaling. Mol Cancer. 19:32020. View Article : Google Scholar

39 

Zhang C, Samanta D, Lu H, Bullen JW, Zhang H, Chen I, He X and Semenza GL: Hypoxia induces the breast cancer stem cell phenotype by HIF-dependent and ALKBH5-mediated m6 A-demethylation of NANOG mRNA. P Natl Acad Sci USA. 113:E2047–E2056. 2016. View Article : Google Scholar

40 

Zhang S, Zhao BS, Zhou A, Lin K, Zheng S, Lu Z, Chen Y, Sulman EP, Xie K, Bögler O, et al: The m6A hallmark of cancer: RNA demethylase ALKBH5 maintains tumorigenicity of glioblastoma stem-like cells by sustaining FOXM1 expression and cell proliferation. Cancer Res. 31:591–606.e6. 2017.

41 

Jin D, Guo J, Wu Y, Yang L, Wang X, Du J, Dai J, Chen W, Gong K, Miao S, et al: m6A demethylase ALKBH5 inhibits tumor growth and metastasis by reducing YTHDFs-mediated YAP expression and inhibiting miR-107/LATS2-mediated YAP activity in NSCLC. Mol Cancer. 19:402020. View Article : Google Scholar

42 

Luo Y, Zeng C, Ouyang Z, Zhu W, Wang J, Chen Z, Xiao C, Wu G, Li L, Qian Y, et al: YTH domain family protein 3 accelerates non-small cell lung cancer immune evasion through targeting CD8+ T lymphocytes. Cell Death Discov. 10:3202024. View Article : Google Scholar

43 

Lin Y, Jin X, Nie Q, Chen M, Guo W, Chen L, Li Y, Chen X, Zhang W, Chen H, et al: YTHDF3 facilitates triple-negative breast cancer progression and metastasis by stabilizing ZEB1 mRNA in an m6 A-dependent manner. Ann Transl Med. 10:832022. View Article : Google Scholar

44 

Chen J, Sun Y, Xu X, Wang D, He J, Zhou H, Lu Y, Zeng J, Du F, Gong A and Xu M: YTH domain family 2 orchestrates epithelial-mesenchymal transition/proliferation dichotomy in pancreatic cancer cells. Cell Cycle. 16:2259–2271. 2017. View Article : Google Scholar : PubMed/NCBI

45 

Wan F, Qiu F, Deng Y, Hu H, Zhang Y, Zhang JY, Kuang P, Tian H, Wu D, Min H, et al: Knockdown of YTHDF2 initiates ERS induced apoptosis and cancer stemness suppression by sustaining GLI2 stability in cervical cancer. Trans Oncol. 46:1019942024. View Article : Google Scholar

46 

Zhao X, Lv S, Li N, Zou Q, Sun L and Song T: YTHDF2 protein stabilization by the deubiquitinase OTUB1 promotes prostate cancer cell proliferation via PRSS8 mRNA degradation. J Biol Chem. 300:107–152. 2024. View Article : Google Scholar

47 

Yoon SH, Lee S, Kim HS, Song J, Baek M, Ryu S, Lee HB, Moon HG, Noh DY, Jon S and Han W: NSDHL contributes to breast cancer stem-like cell maintenance and tumor-initiating capacity through TGF-β/Smad signaling pathway in MCF-7 tumor spheroid. BMC Cancer. 24:13702024. View Article : Google Scholar

48 

Qian J, Jiao Y, Wang G, Liu H, Cao X and Yang H: Mechanism of TGF-β1 inhibiting Kupffer cell immune responses in cholestatic cirrhosis. Exp Ther Med. 20:1541–1549. 2020. View Article : Google Scholar : PubMed/NCBI

49 

Zeng Q, Shi W, Xie L, Dai Y and Wei C: TGF-β1/miR-30d-5p axis regulating the expression of EMT key factors to induce apoptosis of lung cancer cells. Heliyon. 10:e378012024. View Article : Google Scholar

50 

Naik A and Thakur N: Epigenetic regulation of TGF-βand vice versa in cancers-A review on recent developments. Biochem Biophys Acta Rev Cancer. 1879:1892192024. View Article : Google Scholar

51 

Hu Z, Liu Y, Liu M, Zhang Y and Wang C: Roles of TGF-β signalling pathway-related lncRNAs in cancer (Review). Oncol Lett. 25:1072023. View Article : Google Scholar

52 

da Silva Correia J, Miranda Y, Austin-Brown N, Hsu J, Mathison J, Xiang R, Zhou H, Li Q, Han J and Ulevitch RJ: Nod1-dependent control of tumor growth. Proc Natl Acad Sci USA. 103:1840–1845. 2006. View Article : Google Scholar : PubMed/NCBI

53 

Couturier-Maillard A, Secher T, Rehman A, Normand S, De Arcangelis A, Haesler R, Huot L, Grandjean T, Bressenot A, Delanoye-Crespin A, et al: NOD2-mediated dysbiosis predisposes mice to transmissible colitis and colorectal cancer. J Clin Invest. 123:700–711. 2013.PubMed/NCBI

Related Articles

  • Abstract
  • View
  • Download
  • Twitter
Copy and paste a formatted citation
Spandidos Publications style
Zheng Y, Wang K, Mao W, Zhang G, Han X, Li H and Wang Y: Abnormal expression of CDC25C in NSCLC is influenced by transcriptional and RNA N6‑methyladenosine‑mediated post‑transcriptional regulation. Int J Oncol 66: 27, 2025.
APA
Zheng, Y., Wang, K., Mao, W., Zhang, G., Han, X., Li, H., & Wang, Y. (2025). Abnormal expression of CDC25C in NSCLC is influenced by transcriptional and RNA N6‑methyladenosine‑mediated post‑transcriptional regulation. International Journal of Oncology, 66, 27. https://doi.org/10.3892/ijo.2025.5733
MLA
Zheng, Y., Wang, K., Mao, W., Zhang, G., Han, X., Li, H., Wang, Y."Abnormal expression of CDC25C in NSCLC is influenced by transcriptional and RNA N6‑methyladenosine‑mediated post‑transcriptional regulation". International Journal of Oncology 66.4 (2025): 27.
Chicago
Zheng, Y., Wang, K., Mao, W., Zhang, G., Han, X., Li, H., Wang, Y."Abnormal expression of CDC25C in NSCLC is influenced by transcriptional and RNA N6‑methyladenosine‑mediated post‑transcriptional regulation". International Journal of Oncology 66, no. 4 (2025): 27. https://doi.org/10.3892/ijo.2025.5733
Copy and paste a formatted citation
x
Spandidos Publications style
Zheng Y, Wang K, Mao W, Zhang G, Han X, Li H and Wang Y: Abnormal expression of CDC25C in NSCLC is influenced by transcriptional and RNA N6‑methyladenosine‑mediated post‑transcriptional regulation. Int J Oncol 66: 27, 2025.
APA
Zheng, Y., Wang, K., Mao, W., Zhang, G., Han, X., Li, H., & Wang, Y. (2025). Abnormal expression of CDC25C in NSCLC is influenced by transcriptional and RNA N6‑methyladenosine‑mediated post‑transcriptional regulation. International Journal of Oncology, 66, 27. https://doi.org/10.3892/ijo.2025.5733
MLA
Zheng, Y., Wang, K., Mao, W., Zhang, G., Han, X., Li, H., Wang, Y."Abnormal expression of CDC25C in NSCLC is influenced by transcriptional and RNA N6‑methyladenosine‑mediated post‑transcriptional regulation". International Journal of Oncology 66.4 (2025): 27.
Chicago
Zheng, Y., Wang, K., Mao, W., Zhang, G., Han, X., Li, H., Wang, Y."Abnormal expression of CDC25C in NSCLC is influenced by transcriptional and RNA N6‑methyladenosine‑mediated post‑transcriptional regulation". International Journal of Oncology 66, no. 4 (2025): 27. https://doi.org/10.3892/ijo.2025.5733
Follow us
  • Twitter
  • LinkedIn
  • Facebook
About
  • Spandidos Publications
  • Careers
  • Cookie Policy
  • Privacy Policy
How can we help?
  • Help
  • Live Chat
  • Contact
  • Email to our Support Team