Spandidos Publications Logo
  • About
    • About Spandidos
    • Aims and Scopes
    • Abstracting and Indexing
    • Editorial Policies
    • Reprints and Permissions
    • Job Opportunities
    • Terms and Conditions
    • Contact
  • Journals
    • All Journals
    • Oncology Letters
      • Oncology Letters
      • Information for Authors
      • Editorial Policies
      • Editorial Board
      • Aims and Scope
      • Abstracting and Indexing
      • Bibliographic Information
      • Archive
    • International Journal of Oncology
      • International Journal of Oncology
      • Information for Authors
      • Editorial Policies
      • Editorial Board
      • Aims and Scope
      • Abstracting and Indexing
      • Bibliographic Information
      • Archive
    • Molecular and Clinical Oncology
      • Molecular and Clinical Oncology
      • Information for Authors
      • Editorial Policies
      • Editorial Board
      • Aims and Scope
      • Abstracting and Indexing
      • Bibliographic Information
      • Archive
    • Experimental and Therapeutic Medicine
      • Experimental and Therapeutic Medicine
      • Information for Authors
      • Editorial Policies
      • Editorial Board
      • Aims and Scope
      • Abstracting and Indexing
      • Bibliographic Information
      • Archive
    • International Journal of Molecular Medicine
      • International Journal of Molecular Medicine
      • Information for Authors
      • Editorial Policies
      • Editorial Board
      • Aims and Scope
      • Abstracting and Indexing
      • Bibliographic Information
      • Archive
    • Biomedical Reports
      • Biomedical Reports
      • Information for Authors
      • Editorial Policies
      • Editorial Board
      • Aims and Scope
      • Abstracting and Indexing
      • Bibliographic Information
      • Archive
    • Oncology Reports
      • Oncology Reports
      • Information for Authors
      • Editorial Policies
      • Editorial Board
      • Aims and Scope
      • Abstracting and Indexing
      • Bibliographic Information
      • Archive
    • Molecular Medicine Reports
      • Molecular Medicine Reports
      • Information for Authors
      • Editorial Policies
      • Editorial Board
      • Aims and Scope
      • Abstracting and Indexing
      • Bibliographic Information
      • Archive
    • World Academy of Sciences Journal
      • World Academy of Sciences Journal
      • Information for Authors
      • Editorial Policies
      • Editorial Board
      • Aims and Scope
      • Abstracting and Indexing
      • Bibliographic Information
      • Archive
    • International Journal of Functional Nutrition
      • International Journal of Functional Nutrition
      • Information for Authors
      • Editorial Policies
      • Editorial Board
      • Aims and Scope
      • Abstracting and Indexing
      • Bibliographic Information
      • Archive
    • International Journal of Epigenetics
      • International Journal of Epigenetics
      • Information for Authors
      • Editorial Policies
      • Editorial Board
      • Aims and Scope
      • Abstracting and Indexing
      • Bibliographic Information
      • Archive
    • Medicine International
      • Medicine International
      • Information for Authors
      • Editorial Policies
      • Editorial Board
      • Aims and Scope
      • Abstracting and Indexing
      • Bibliographic Information
      • Archive
  • Articles
  • Information
    • Information for Authors
    • Information for Reviewers
    • Information for Librarians
    • Information for Advertisers
    • Conferences
  • Language Editing
Spandidos Publications Logo
  • About
    • About Spandidos
    • Aims and Scopes
    • Abstracting and Indexing
    • Editorial Policies
    • Reprints and Permissions
    • Job Opportunities
    • Terms and Conditions
    • Contact
  • Journals
    • All Journals
    • Biomedical Reports
      • Information for Authors
      • Editorial Policies
      • Editorial Board
      • Aims and Scope
      • Abstracting and Indexing
      • Bibliographic Information
      • Archive
    • Experimental and Therapeutic Medicine
      • Information for Authors
      • Editorial Policies
      • Editorial Board
      • Aims and Scope
      • Abstracting and Indexing
      • Bibliographic Information
      • Archive
    • International Journal of Epigenetics
      • Information for Authors
      • Editorial Policies
      • Editorial Board
      • Aims and Scope
      • Abstracting and Indexing
      • Bibliographic Information
      • Archive
    • International Journal of Functional Nutrition
      • Information for Authors
      • Editorial Policies
      • Editorial Board
      • Aims and Scope
      • Abstracting and Indexing
      • Bibliographic Information
      • Archive
    • International Journal of Molecular Medicine
      • Information for Authors
      • Editorial Policies
      • Editorial Board
      • Aims and Scope
      • Abstracting and Indexing
      • Bibliographic Information
      • Archive
    • International Journal of Oncology
      • Information for Authors
      • Editorial Policies
      • Editorial Board
      • Aims and Scope
      • Abstracting and Indexing
      • Bibliographic Information
      • Archive
    • Medicine International
      • Information for Authors
      • Editorial Policies
      • Editorial Board
      • Aims and Scope
      • Abstracting and Indexing
      • Bibliographic Information
      • Archive
    • Molecular and Clinical Oncology
      • Information for Authors
      • Editorial Policies
      • Editorial Board
      • Aims and Scope
      • Abstracting and Indexing
      • Bibliographic Information
      • Archive
    • Molecular Medicine Reports
      • Information for Authors
      • Editorial Policies
      • Editorial Board
      • Aims and Scope
      • Abstracting and Indexing
      • Bibliographic Information
      • Archive
    • Oncology Letters
      • Information for Authors
      • Editorial Policies
      • Editorial Board
      • Aims and Scope
      • Abstracting and Indexing
      • Bibliographic Information
      • Archive
    • Oncology Reports
      • Information for Authors
      • Editorial Policies
      • Editorial Board
      • Aims and Scope
      • Abstracting and Indexing
      • Bibliographic Information
      • Archive
    • World Academy of Sciences Journal
      • Information for Authors
      • Editorial Policies
      • Editorial Board
      • Aims and Scope
      • Abstracting and Indexing
      • Bibliographic Information
      • Archive
  • Articles
  • Information
    • For Authors
    • For Reviewers
    • For Librarians
    • For Advertisers
    • Conferences
  • Language Editing
Login Register Submit
  • This site uses cookies
  • You can change your cookie settings at any time by following the instructions in our Cookie Policy. To find out more, you may read our Privacy Policy.

    I agree
Search articles by DOI, keyword, author or affiliation
Search
Advanced Search
presentation
International Journal of Oncology
Join Editorial Board Propose a Special Issue
Print ISSN: 1019-6439 Online ISSN: 1791-2423
Journal Cover
May-2025 Volume 66 Issue 5

Full Size Image

Cover Legend PDF

Sign up for eToc alerts
Recommend to Library

Journals

International Journal of Molecular Medicine

International Journal of Molecular Medicine

International Journal of Molecular Medicine is an international journal devoted to molecular mechanisms of human disease.

International Journal of Oncology

International Journal of Oncology

International Journal of Oncology is an international journal devoted to oncology research and cancer treatment.

Molecular Medicine Reports

Molecular Medicine Reports

Covers molecular medicine topics such as pharmacology, pathology, genetics, neuroscience, infectious diseases, molecular cardiology, and molecular surgery.

Oncology Reports

Oncology Reports

Oncology Reports is an international journal devoted to fundamental and applied research in Oncology.

Experimental and Therapeutic Medicine

Experimental and Therapeutic Medicine

Experimental and Therapeutic Medicine is an international journal devoted to laboratory and clinical medicine.

Oncology Letters

Oncology Letters

Oncology Letters is an international journal devoted to Experimental and Clinical Oncology.

Biomedical Reports

Biomedical Reports

Explores a wide range of biological and medical fields, including pharmacology, genetics, microbiology, neuroscience, and molecular cardiology.

Molecular and Clinical Oncology

Molecular and Clinical Oncology

International journal addressing all aspects of oncology research, from tumorigenesis and oncogenes to chemotherapy and metastasis.

World Academy of Sciences Journal

World Academy of Sciences Journal

Multidisciplinary open-access journal spanning biochemistry, genetics, neuroscience, environmental health, and synthetic biology.

International Journal of Functional Nutrition

International Journal of Functional Nutrition

Open-access journal combining biochemistry, pharmacology, immunology, and genetics to advance health through functional nutrition.

International Journal of Epigenetics

International Journal of Epigenetics

Publishes open-access research on using epigenetics to advance understanding and treatment of human disease.

Medicine International

Medicine International

An International Open Access Journal Devoted to General Medicine.

Journal Cover
May-2025 Volume 66 Issue 5

Full Size Image

Cover Legend PDF

Sign up for eToc alerts
Recommend to Library

  • Article
  • Citations
    • Cite This Article
    • Download Citation
    • Create Citation Alert
    • Remove Citation Alert
    • Cited By
  • Similar Articles
    • Related Articles (in Spandidos Publications)
    • Similar Articles (Google Scholar)
    • Similar Articles (PubMed)
  • Download PDF
  • Download XML
  • View XML
Article Open Access

Mechanism of SMYD2 promoting stemness maintenance of bladder cancer stem cells by regulating PYCR1 expression and PINK1/Parkin mitophagy pathway

  • Authors:
    • Junjie Chen
    • Shuai Xiao
    • Xieyu Yan
    • Yongbao Wei
    • Wei Song
  • View Affiliations / Copyright

    Affiliations: Department of Urology, Hunan Provincial People's Hospital, The First Affiliated Hospital of Hunan Normal University, Changsha, Hunan 410011, P.R. China, Shengli Clinical Medical College of Fujian Medical University, Department of Urology, Fujian Provincial Hospital, Fuzhou University Affiliated Provincial Hospital, Fuzhou, Fujian 350001, P.R. China
    Copyright: © Chen et al. This is an open access article distributed under the terms of Creative Commons Attribution License.
  • Article Number: 41
    |
    Published online on: May 6, 2025
       https://doi.org/10.3892/ijo.2025.5747
  • Expand metrics +
Metrics: Total Views: 0 (Spandidos Publications: | PMC Statistics: )
Metrics: Total PDF Downloads: 0 (Spandidos Publications: | PMC Statistics: )
Cited By (CrossRef): 0 citations Loading Articles...

This article is mentioned in:



Abstract

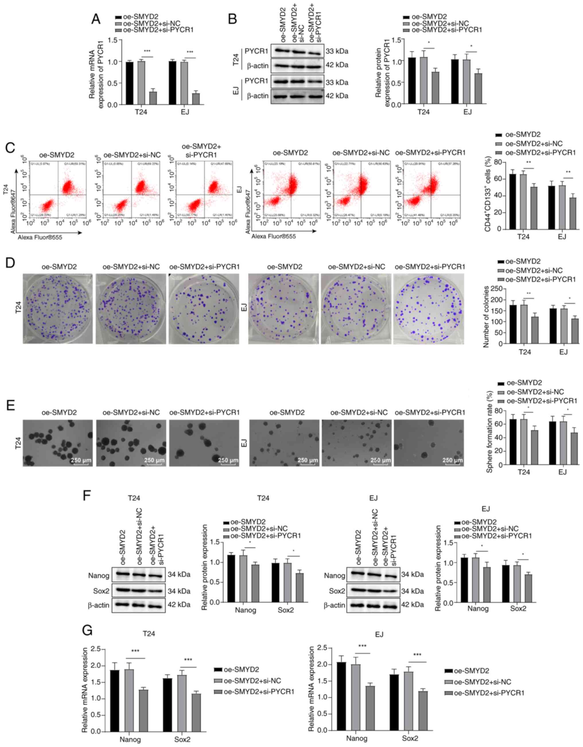
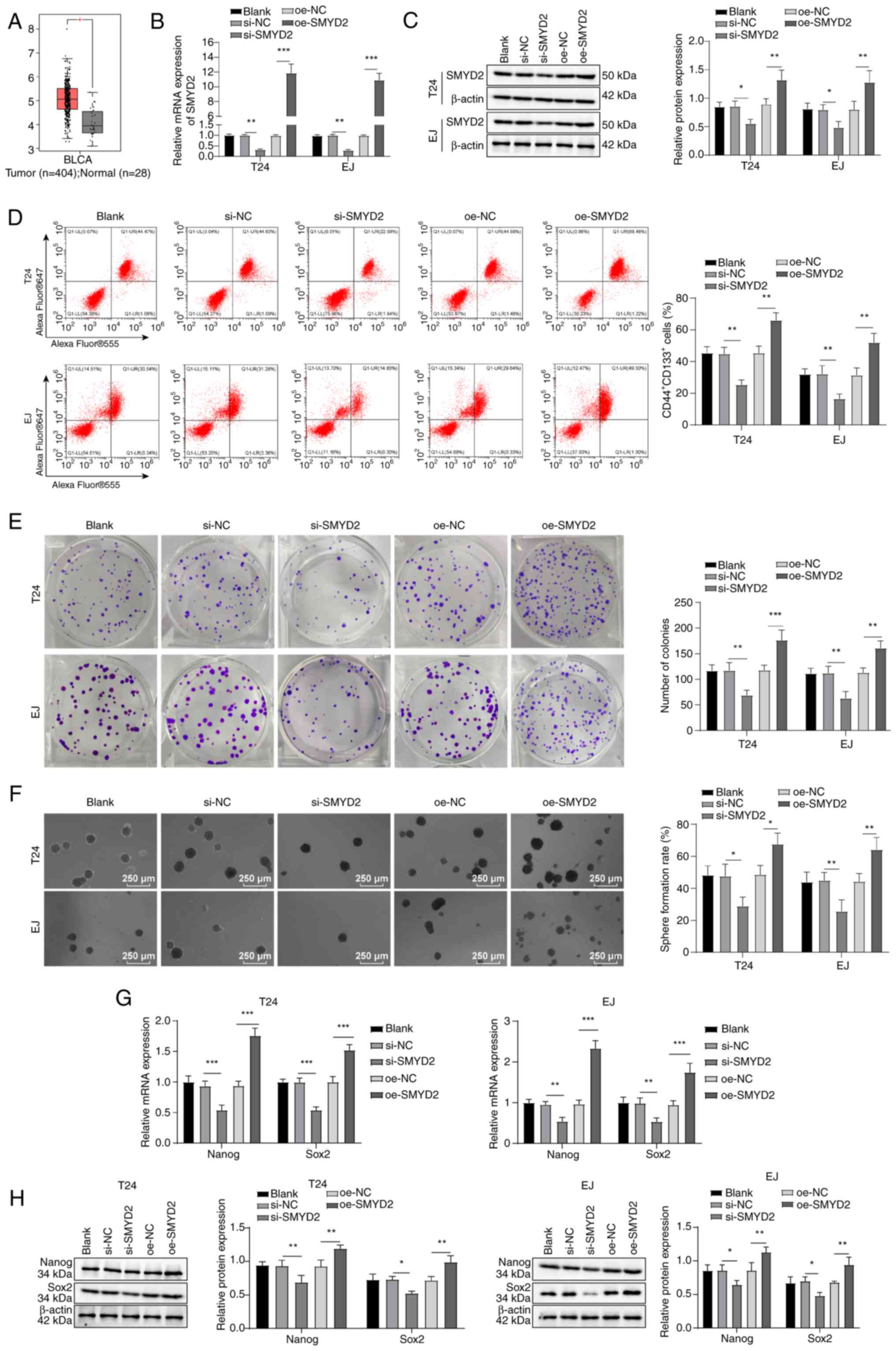
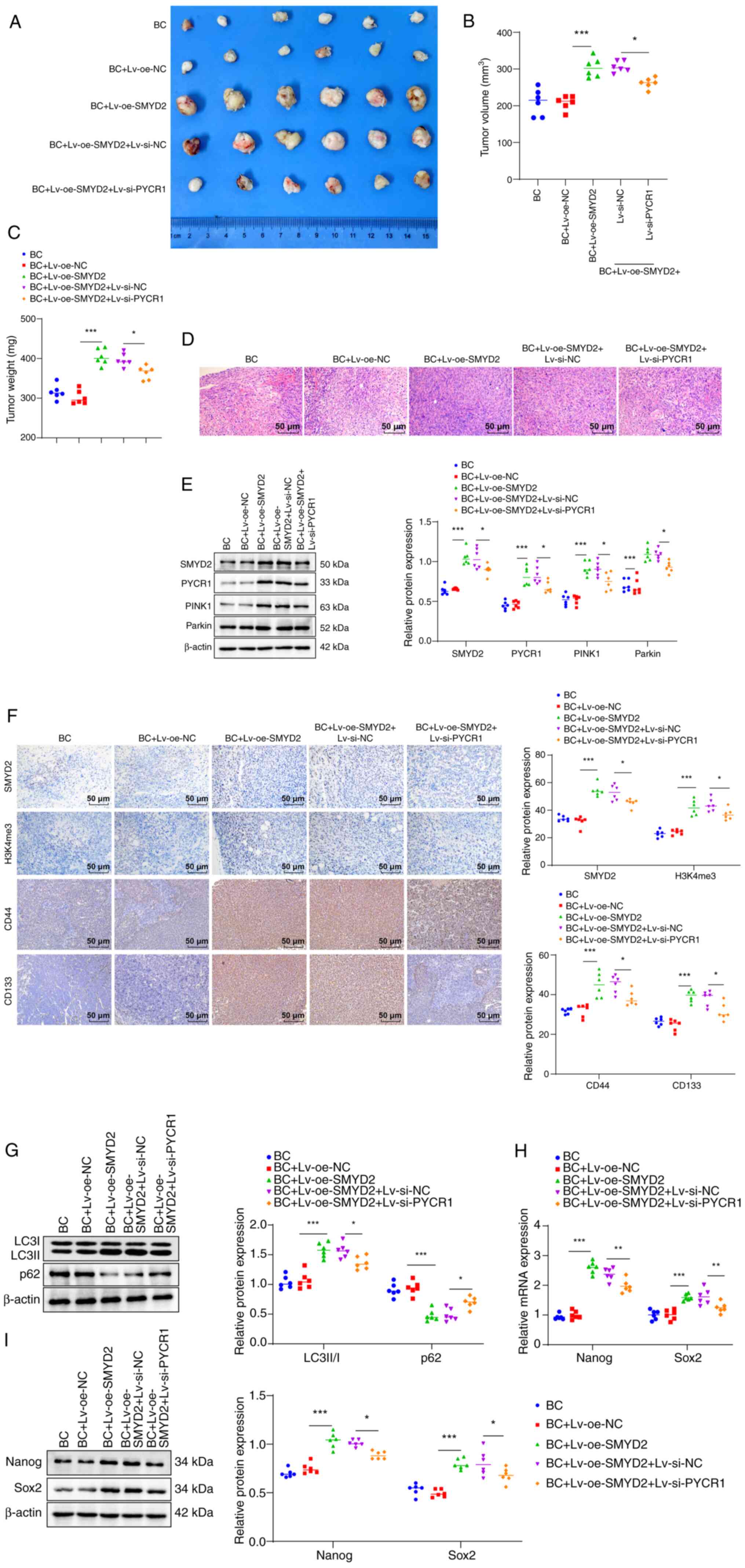
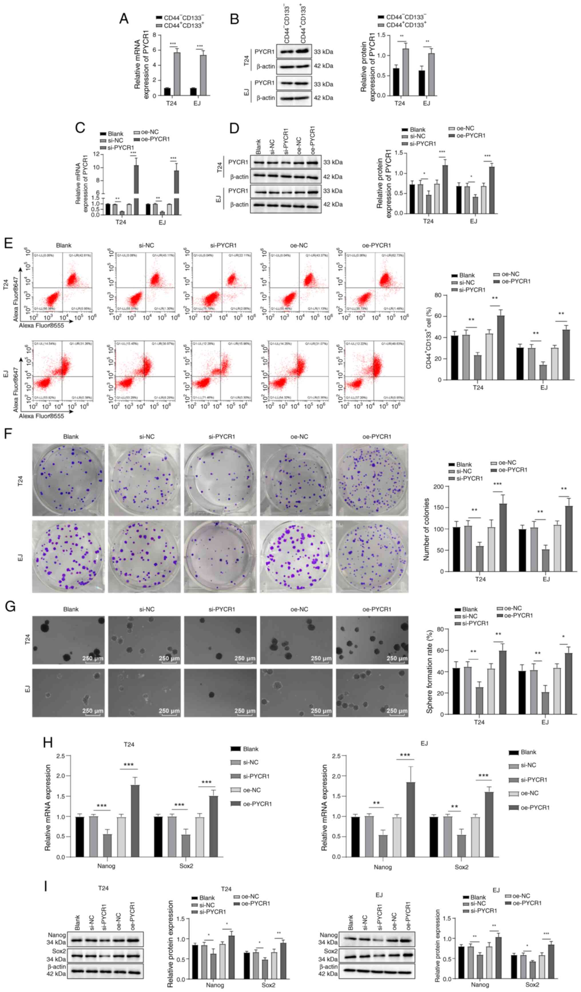
SET and MYND domain‑containing protein 2 (SMYD2), an identified protein‑lysine methyltransferase, is key for bladder cancer (BC) progression. The tumor‑formation capacity and metastatic potential of bladder cancer stem cells (BCSCs) are due to their stemness characteristics. The present study explores the mechanism of SMYD2 in promoting BCSC stemness maintenance by pyrroline‑5‑carboxylate reductase 1 (PYCR1). BC cells were treated with PYCR1, SMYD2 and putative kinase 1 (PINK1) small interfering (si)RNA, pcDNA3.1‑PYCR1 and pcDNA3.1‑SMYD2. Mito‑Tracker Green and light chain‑3B (LC3B) expression, in vitro colony formation ability and tumor stemness were assessed, as well as histone H3 lysine 4 trimethylation (H3K4me3) enrichment and PYCR1, SMYD2, H3K4me3, LC3B II/I, p62, PINK1, Parkin, Nanog and SRY‑box transcription factor 2 (Sox2) expression. A nude mouse xenograft model was used for in vivo verification. PYCR1 mRNA and protein expression were elevated in BCSCs. Following PYCR1 or SMYD2 siRNA treatment, PYCR1, SMYD2 and CD44+CD33+ expression, cancer cell colony formation, number of tumor spheres and Nanog and Sox2 expression were decreased, but pcDNA3.1‑PYCR1 or pcDNA3.1‑SMYD2 transfection enhanced BCSC stemness maintenance. SMYD2 was associated with PYCR1 expression. SMYD2 upregulated PYCR1 expression through H3K4me3, subsequently activating the PINK1/Parkin mitophagy pathway, which supports maintenance of BCSC stemness.
View Figures

Figure 1

Figure 2

Figure 3

Figure 4

Figure 5

Figure 6

Figure 7

View References

1 

Chen S, Zhu J, Wang F, Guan Z, Ge Y, Yang X and Cai J: LncRNAs and their role in cancer stem cells. Oncotarget. 8:110685–110692. 2017. View Article : Google Scholar

2 

Eid RA, Alaa Edeen M, Shedid EM, Kamal AS, Warda MM, Mamdouh F, Khedr SA, Soltan MA, Jeon HW, Zaki MS and Kim B: Targeting Cancer Stem Cells as the Key Driver of Carcinogenesis and Therapeutic Resistance. Int J Mol Sci. 24:2023. View Article : Google Scholar

3 

Aghaalikhani N, Rashtchizadeh N, Shadpour P, Allameh A and Mahmoodi M: Cancer stem cells as a therapeutic target in bladder cancer. J Cell Physiol. 234:3197–3206. 2019. View Article : Google Scholar

4 

Li Z, Liu J, Fu H, Li Y, Liu Q, Song W and Zeng M: SENP3 affects the expression of PYCR1 to promote bladder cancer proliferation and EMT transformation by deSUMOylation of STAT3. Aging (Albany NY). 14:8032–8045. 2022. View Article : Google Scholar : PubMed/NCBI

5 

Song W, Li Z, Yang K, Gao Z, Zhou Q and Li P: Antisense lncRNA-RP11-498C9.13 promotes bladder cancer progression by enhancing reactive oxygen species-induced mitophagy. J Gene Med. 25:e35272023. View Article : Google Scholar : PubMed/NCBI

6 

Song W, Yang K, Luo J, Gao Z and Gao Y: Dysregulation of USP18/FTO/PYCR1 signaling network promotes bladder cancer development and progression. Aging (Albany NY). 13:3909–3925. 2021. View Article : Google Scholar : PubMed/NCBI

7 

Zhang Y, Zhang X, Huang X, Tang X, Zhang M, Li Z, Hu X, Zhang M, Wang X and Yan Y: Tumor stemness score to estimate epithelial-to-mesenchymal transition (EMT) and cancer stem cells (CSCs) characterization and to predict the prognosis and immunotherapy response in bladder urothelial carcinoma. Stem Cell Res Ther. 14:152023. View Article : Google Scholar : PubMed/NCBI

8 

Ye Y, Li L, Dai Q, Liu Y and Shen L: Comprehensive analysis of histone methylation modification regulators for predicting prognosis and drug sensitivity in lung adenocarcinoma. Front Cell Dev Biol. 10:9919802022. View Article : Google Scholar : PubMed/NCBI

9 

McCabe MT, Mohammad HP, Barbash O and Kruger RG: Targeting Histone Methylation in Cancer. Cancer J. 23:292–301. 2017. View Article : Google Scholar : PubMed/NCBI

10 

Tan Z, Fu S, Feng R, Huang Y, Li N, Wang H and Wang J: Identification of potential biomarkers for progression and prognosis of bladder cancer by comprehensive bioinformatics analysis. J Oncol. 2022:18027062022. View Article : Google Scholar : PubMed/NCBI

11 

Xu W, Chen F, Fei X, Yang X and Lu X: Overexpression of SET and MYND domain-containing protein 2 (SMYD2) is associated with tumor progression and poor prognosis in patients with papillary thyroid carcinoma. Med Sci Monit. 24:7357–7365. 2018. View Article : Google Scholar : PubMed/NCBI

12 

Xu H, Ba Z, Liu C and Yu X: Long noncoding RNA DLEU1 promotes proliferation and glycolysis of gastric cancer cells via APOC1 upregulation by recruiting SMYD2 to induce trimethylation of H3K4 modification. Transl Oncol. 36:1017312023. View Article : Google Scholar : PubMed/NCBI

13 

Whelan KA, Chandramouleeswaran PM, Tanaka K, Natsuizaka M, Guha M, Srinivasan S, Darling DS, Kita Y, Natsugoe S, Winkler JD, et al: Autophagy supports generation of cells with high CD44 expression via modulation of oxidative stress and Parkin-mediated mitochondrial clearance. Oncogene. 36:4843–4858. 2017. View Article : Google Scholar : PubMed/NCBI

14 

Liu K, Lee J, Kim JY, Wang L, Tian Y, Chan ST, Cho C, Machida K, Chen D and Ou JJ: Mitophagy controls the activities of tumor suppressor p53 to regulate hepatic cancer stem cells. Mol Cell. 68:281–292. 2017. View Article : Google Scholar : PubMed/NCBI

15 

Panigrahi DP, Praharaj PP, Bhol CS, Mahapatra KK, Patra S, Behera BP, Mishra SR and Bhutia SK: The emerging, multifaceted role of mitophagy in cancer and cancer therapeutics. Semin Cancer Biol. 66:45–58. 2020. View Article : Google Scholar

16 

Lou Y, Ma C, Liu Z, Shi J, Zheng G, Zhang C and Zhang Z: Antimony exposure promotes bladder tumor cell growth by inhibiting PINK1-Parkin-mediated mitophagy. Ecotoxicol Environ Saf. 221:1124202021. View Article : Google Scholar : PubMed/NCBI

17 

Nguyen TN, Padman BS and Lazarou M: Deciphering the molecular signals of PINK1/Parkin mitophagy. Trends Cell Biol. 26:733–744. 2016. View Article : Google Scholar : PubMed/NCBI

18 

Lee J, Liu K, Stiles B and Ou JJ: Mitophagy and hepatic cancer stem cells. Autophagy. 14:715–716. 2018. View Article : Google Scholar : PubMed/NCBI

19 

Choudhury D, Rong N, Senthil Kumar HV, Swedick S, Samuel RZ, Mehrotra P, Toftegaard J, Rajabian N, Thiyagarajan R, Podder AK, et al: Proline restores mitochondrial function and reverses aging hallmarks in senescent cells. Cell Rep. 43:1137382024. View Article : Google Scholar : PubMed/NCBI

20 

Cui B, He B, Huang Y, Wang C, Luo H, Lu J, Su K, Zhang X, Luo Y, Zhao Z, et al: Pyrroline-5-carboxylate reductase 1 reprograms proline metabolism to drive breast cancer stemness under psychological stress. Cell Death Dis. 14:6822023. View Article : Google Scholar : PubMed/NCBI

21 

Zietzer A, Hosen MR, Wang H, Goody PR, Sylvester M, Latz E, Nickenig G, Werner N and Jansen F: The RNA-binding protein hnRNPU regulates the sorting of microRNA-30c-5p into large extracellular vesicles. J Extracell Vesicles. 9:17869672020. View Article : Google Scholar : PubMed/NCBI

22 

Livak KJ and Schmittgen TD: Analysis of relative gene expression data using real-time quantitative PCR and the 2(-Delta Delta C(T)) Method. Methods. 25:402–408. 2001. View Article : Google Scholar

23 

Han Y, Liu C, Zhang D, Men H, Huo L, Geng Q, Wang S, Gao Y, Zhang W, Zhang Y and Jia Z: Mechanosensitive ion channel Piezo1 promotes prostate cancer development through the activation of the Akt/mTOR pathway and acceleration of cell cycle. Int J Oncol. 55:629–644. 2019.PubMed/NCBI

24 

Dai X, Ren T, Zhang Y and Nan N: Methylation multiplicity and its clinical values in cancer. Expert Rev Mol Med. 23:e22021. View Article : Google Scholar : PubMed/NCBI

25 

Komatsu S, Ichikawa D, Hirajima S, Nagata H, Nishimura Y, Kawaguchi T, Miyamae M, Okajima W, Ohashi T, Konishi H, et al: Overexpression of SMYD2 contributes to malignant outcome in gastric cancer. Br J Cancer. 112:357–364. 2015. View Article : Google Scholar :

26 

Zhang Y, Zhou L, Xu Y, Zhou J, Jiang T, Wang J, Li C, Sun X, Song H and Song J: Targeting SMYD2 inhibits angiogenesis and increases the efficiency of apatinib by suppressing EGFL7 in colorectal cancer. Angiogenesis. 26:1–18. 2023. View Article : Google Scholar

27 

Kim K, Ryu TY, Jung E, Han TS, Lee J, Kim SK, Roh YN, Lee MS, Jung CR, Lim JH, et al: Epigenetic regulation of SMAD3 by histone methyltransferase SMYD2 promotes lung cancer metastasis. Exp Mol Med. 55:952–964. 2023. View Article : Google Scholar : PubMed/NCBI

28 

Sakamoto LH, Andrade RV, Felipe MS, Motoyama AB and Pittella Silva F: SMYD2 is highly expressed in pediatric acute lymphoblastic leukemia and constitutes a bad prognostic factor. Leuk Res. 38:496–502. 2014. View Article : Google Scholar : PubMed/NCBI

29 

Yi X, Jiang XJ and Fang ZM: Histone methyltransferase SMYD2: Ubiquitous regulator of disease. Clin Epigenetics. 11:1122019. View Article : Google Scholar : PubMed/NCBI

30 

Migita T, Ueda A, Ohishi T, Hatano M, Seimiya H, Horiguchi SI, Koga F and Shibasaki F: Epithelial-mesenchymal transition promotes SOX2 and NANOG expression in bladder cancer. Lab Invest. 97:567–576. 2017. View Article : Google Scholar : PubMed/NCBI

31 

Cho HS, Hayami S, Toyokawa G, Maejima K, Yamane Y, Suzuki T, Dohmae N, Kogure M and Kang D: RB1 methylation by SMYD2 enhances cell cycle progression through an increase of RB1 phosphorylation. Neoplasia. 14:476–486. 2012. View Article : Google Scholar : PubMed/NCBI

32 

Gao RL, Chen XR, Li YN, Yan XY, Sun JG, He QL and Cai FZ: Upregulation of miR-543-3p promotes growth and stem cell-like phenotype in bladder cancer by activating the Wnt/β-catenin signaling pathway. Int J Clin Exp Pathol. 10:9418–9426. 2017.

33 

Hu Y, Zhang Y, Gao J, Lian X and Wang Y: The clinicopathological and prognostic value of CD44 expression in bladder cancer: A study based on meta-analysis and TCGA data. Bioengineered. 11:572–581. 2020. View Article : Google Scholar : PubMed/NCBI

34 

Xia P, Liu DH, Xu ZJ and Ren F: Cancer stem cell markers for urinary carcinoma. Stem Cells Int. 2022:36116772022. View Article : Google Scholar : PubMed/NCBI

35 

Cai F, Miao Y, Liu C, Wu T, Shen S, Su X and Shi Y: Pyrroline-5-carboxylate reductase 1 promotes proliferation and inhibits apoptosis in non-small cell lung cancer. Oncol Lett. 15:731–740. 2018.PubMed/NCBI

36 

Shang L and Wei M: Inhibition of SMYD2 sensitized cisplatin to resistant cells in NSCLC through activating p53 pathway. Front Oncol. 9:3062019. View Article : Google Scholar : PubMed/NCBI

37 

Lin X, Chen JD, Wang CY, Cai Z, Zhan R, Yang C, Zhang LY, Li LY, Xiao Y, Chen MK and Wu M: Cooperation of MLL1 and Jun in controlling H3K4me3 on enhancers in colorectal cancer. Genome Biol. 24:2682023. View Article : Google Scholar : PubMed/NCBI

38 

Phoyen S, Sanpavat A, Ma-On C, Stein U, Hirankarn N, Tangkijvanich P, Jindatip D, Whongsiri P and Boonla C: H4K20me3 upregulated by reactive oxygen species is associated with tumor progression and poor prognosis in patients with hepatocellular carcinoma. Heliyon. 9:e225892023. View Article : Google Scholar : PubMed/NCBI

39 

Zhou Z, Zhang B, Deng Y, Deng S, Li J, Wei W, Wang Y, Wang J, Feng Z, Che M, et al: FBW7/GSK3 β mediated degradation of IGF2BP2 inhibits IGF2BP2-SLC7A5 positive feedback loop and radioresistance in lung cancer. J Exp Clin Cancer Res. 43:342024. View Article : Google Scholar

40 

Abu-Farha M, Lambert JP, Al-Madhoun AS, Elisma F, Skerjanc IS and Figeys D: The tale of two domains: proteomics and genomics analysis of SMYD2, a new histone methyltransferase. Mol Cell Proteomics. 7:560–572. 2008. View Article : Google Scholar

41 

Wang S, Long H, Hou L, Feng B, Ma Z, Wu Y, Zeng Y, Cai J, Zhang DW and Zhao G: The mitophagy pathway and its implications in human diseases. Signal Transduct Target Ther. 8:3042023. View Article : Google Scholar : PubMed/NCBI

42 

Silvian LF: PINK1/parkin pathway activation for mitochondrial quality control-which is the best molecular target for therapy? Front Aging Neurosci. 14:8908232022. View Article : Google Scholar

43 

Yuan X, Chen K, Zheng F, Xu S, Li Y, Wang Y, Ni H, Wang F, Cui Z, Qin Y, et al: Low-dose BPA and its substitute BPS promote ovarian cancer cell stemness via a non-canonical PINK1/p53 mitophagic signaling. J Hazard Mater. 452:1312882023. View Article : Google Scholar : PubMed/NCBI

44 

Feng X, Yin W, Wang J, Feng L and Kang YJ: Mitophagy promotes the stemness of bone marrow-derived mesenchymal stem cells. Exp Biol Med (Maywood). 246:97–105. 2021. View Article : Google Scholar

45 

Liu D, Sun Z, Ye T, Li J, Zeng B, Zhao Q, Wang J and Xing HR: The mitochondrial fission factor FIS1 promotes stemness of human lung cancer stem cells via mitophagy. FEBS Open Bio. 11:1997–2007. 2021. View Article : Google Scholar : PubMed/NCBI

46 

Vazquez-Martin A, Van den Haute C, Cufi S, Corominas-Faja B, Cuyàs E, Lopez-Bonet E, Rodr iguez-Gallego E, Fernández-Arroyo S, Joven J, Baekelandt V and Menendez JA: Mitophagy-driven mitochondrial rejuvenation regulates stem cell fate. Aging (Albany NY). 8:1330–1352. 2016. View Article : Google Scholar : PubMed/NCBI

Related Articles

  • Abstract
  • View
  • Download
  • Twitter
Copy and paste a formatted citation
Spandidos Publications style
Chen J, Xiao S, Yan X, Wei Y and Song W: Mechanism of SMYD2 promoting stemness maintenance of bladder cancer stem cells by regulating PYCR1 expression and PINK1/Parkin mitophagy pathway. Int J Oncol 66: 41, 2025.
APA
Chen, J., Xiao, S., Yan, X., Wei, Y., & Song, W. (2025). Mechanism of SMYD2 promoting stemness maintenance of bladder cancer stem cells by regulating PYCR1 expression and PINK1/Parkin mitophagy pathway. International Journal of Oncology, 66, 41. https://doi.org/10.3892/ijo.2025.5747
MLA
Chen, J., Xiao, S., Yan, X., Wei, Y., Song, W."Mechanism of SMYD2 promoting stemness maintenance of bladder cancer stem cells by regulating PYCR1 expression and PINK1/Parkin mitophagy pathway". International Journal of Oncology 66.5 (2025): 41.
Chicago
Chen, J., Xiao, S., Yan, X., Wei, Y., Song, W."Mechanism of SMYD2 promoting stemness maintenance of bladder cancer stem cells by regulating PYCR1 expression and PINK1/Parkin mitophagy pathway". International Journal of Oncology 66, no. 5 (2025): 41. https://doi.org/10.3892/ijo.2025.5747
Copy and paste a formatted citation
x
Spandidos Publications style
Chen J, Xiao S, Yan X, Wei Y and Song W: Mechanism of SMYD2 promoting stemness maintenance of bladder cancer stem cells by regulating PYCR1 expression and PINK1/Parkin mitophagy pathway. Int J Oncol 66: 41, 2025.
APA
Chen, J., Xiao, S., Yan, X., Wei, Y., & Song, W. (2025). Mechanism of SMYD2 promoting stemness maintenance of bladder cancer stem cells by regulating PYCR1 expression and PINK1/Parkin mitophagy pathway. International Journal of Oncology, 66, 41. https://doi.org/10.3892/ijo.2025.5747
MLA
Chen, J., Xiao, S., Yan, X., Wei, Y., Song, W."Mechanism of SMYD2 promoting stemness maintenance of bladder cancer stem cells by regulating PYCR1 expression and PINK1/Parkin mitophagy pathway". International Journal of Oncology 66.5 (2025): 41.
Chicago
Chen, J., Xiao, S., Yan, X., Wei, Y., Song, W."Mechanism of SMYD2 promoting stemness maintenance of bladder cancer stem cells by regulating PYCR1 expression and PINK1/Parkin mitophagy pathway". International Journal of Oncology 66, no. 5 (2025): 41. https://doi.org/10.3892/ijo.2025.5747
Follow us
  • Twitter
  • LinkedIn
  • Facebook
About
  • Spandidos Publications
  • Careers
  • Cookie Policy
  • Privacy Policy
How can we help?
  • Help
  • Live Chat
  • Contact
  • Email to our Support Team