Spandidos Publications Logo
  • About
    • About Spandidos
    • Aims and Scopes
    • Abstracting and Indexing
    • Editorial Policies
    • Reprints and Permissions
    • Job Opportunities
    • Terms and Conditions
    • Contact
  • Journals
    • All Journals
    • Oncology Letters
      • Oncology Letters
      • Information for Authors
      • Editorial Policies
      • Editorial Board
      • Aims and Scope
      • Abstracting and Indexing
      • Bibliographic Information
      • Archive
    • International Journal of Oncology
      • International Journal of Oncology
      • Information for Authors
      • Editorial Policies
      • Editorial Board
      • Aims and Scope
      • Abstracting and Indexing
      • Bibliographic Information
      • Archive
    • Molecular and Clinical Oncology
      • Molecular and Clinical Oncology
      • Information for Authors
      • Editorial Policies
      • Editorial Board
      • Aims and Scope
      • Abstracting and Indexing
      • Bibliographic Information
      • Archive
    • Experimental and Therapeutic Medicine
      • Experimental and Therapeutic Medicine
      • Information for Authors
      • Editorial Policies
      • Editorial Board
      • Aims and Scope
      • Abstracting and Indexing
      • Bibliographic Information
      • Archive
    • International Journal of Molecular Medicine
      • International Journal of Molecular Medicine
      • Information for Authors
      • Editorial Policies
      • Editorial Board
      • Aims and Scope
      • Abstracting and Indexing
      • Bibliographic Information
      • Archive
    • Biomedical Reports
      • Biomedical Reports
      • Information for Authors
      • Editorial Policies
      • Editorial Board
      • Aims and Scope
      • Abstracting and Indexing
      • Bibliographic Information
      • Archive
    • Oncology Reports
      • Oncology Reports
      • Information for Authors
      • Editorial Policies
      • Editorial Board
      • Aims and Scope
      • Abstracting and Indexing
      • Bibliographic Information
      • Archive
    • Molecular Medicine Reports
      • Molecular Medicine Reports
      • Information for Authors
      • Editorial Policies
      • Editorial Board
      • Aims and Scope
      • Abstracting and Indexing
      • Bibliographic Information
      • Archive
    • World Academy of Sciences Journal
      • World Academy of Sciences Journal
      • Information for Authors
      • Editorial Policies
      • Editorial Board
      • Aims and Scope
      • Abstracting and Indexing
      • Bibliographic Information
      • Archive
    • International Journal of Functional Nutrition
      • International Journal of Functional Nutrition
      • Information for Authors
      • Editorial Policies
      • Editorial Board
      • Aims and Scope
      • Abstracting and Indexing
      • Bibliographic Information
      • Archive
    • International Journal of Epigenetics
      • International Journal of Epigenetics
      • Information for Authors
      • Editorial Policies
      • Editorial Board
      • Aims and Scope
      • Abstracting and Indexing
      • Bibliographic Information
      • Archive
    • Medicine International
      • Medicine International
      • Information for Authors
      • Editorial Policies
      • Editorial Board
      • Aims and Scope
      • Abstracting and Indexing
      • Bibliographic Information
      • Archive
  • Articles
  • Information
    • Information for Authors
    • Information for Reviewers
    • Information for Librarians
    • Information for Advertisers
    • Conferences
  • Language Editing
Spandidos Publications Logo
  • About
    • About Spandidos
    • Aims and Scopes
    • Abstracting and Indexing
    • Editorial Policies
    • Reprints and Permissions
    • Job Opportunities
    • Terms and Conditions
    • Contact
  • Journals
    • All Journals
    • Biomedical Reports
      • Information for Authors
      • Editorial Policies
      • Editorial Board
      • Aims and Scope
      • Abstracting and Indexing
      • Bibliographic Information
      • Archive
    • Experimental and Therapeutic Medicine
      • Information for Authors
      • Editorial Policies
      • Editorial Board
      • Aims and Scope
      • Abstracting and Indexing
      • Bibliographic Information
      • Archive
    • International Journal of Epigenetics
      • Information for Authors
      • Editorial Policies
      • Editorial Board
      • Aims and Scope
      • Abstracting and Indexing
      • Bibliographic Information
      • Archive
    • International Journal of Functional Nutrition
      • Information for Authors
      • Editorial Policies
      • Editorial Board
      • Aims and Scope
      • Abstracting and Indexing
      • Bibliographic Information
      • Archive
    • International Journal of Molecular Medicine
      • Information for Authors
      • Editorial Policies
      • Editorial Board
      • Aims and Scope
      • Abstracting and Indexing
      • Bibliographic Information
      • Archive
    • International Journal of Oncology
      • Information for Authors
      • Editorial Policies
      • Editorial Board
      • Aims and Scope
      • Abstracting and Indexing
      • Bibliographic Information
      • Archive
    • Medicine International
      • Information for Authors
      • Editorial Policies
      • Editorial Board
      • Aims and Scope
      • Abstracting and Indexing
      • Bibliographic Information
      • Archive
    • Molecular and Clinical Oncology
      • Information for Authors
      • Editorial Policies
      • Editorial Board
      • Aims and Scope
      • Abstracting and Indexing
      • Bibliographic Information
      • Archive
    • Molecular Medicine Reports
      • Information for Authors
      • Editorial Policies
      • Editorial Board
      • Aims and Scope
      • Abstracting and Indexing
      • Bibliographic Information
      • Archive
    • Oncology Letters
      • Information for Authors
      • Editorial Policies
      • Editorial Board
      • Aims and Scope
      • Abstracting and Indexing
      • Bibliographic Information
      • Archive
    • Oncology Reports
      • Information for Authors
      • Editorial Policies
      • Editorial Board
      • Aims and Scope
      • Abstracting and Indexing
      • Bibliographic Information
      • Archive
    • World Academy of Sciences Journal
      • Information for Authors
      • Editorial Policies
      • Editorial Board
      • Aims and Scope
      • Abstracting and Indexing
      • Bibliographic Information
      • Archive
  • Articles
  • Information
    • For Authors
    • For Reviewers
    • For Librarians
    • For Advertisers
    • Conferences
  • Language Editing
Login Register Submit
  • This site uses cookies
  • You can change your cookie settings at any time by following the instructions in our Cookie Policy. To find out more, you may read our Privacy Policy.

    I agree
Search articles by DOI, keyword, author or affiliation
Search
Advanced Search
presentation
International Journal of Oncology
Join Editorial Board Propose a Special Issue
Print ISSN: 1019-6439 Online ISSN: 1791-2423
Journal Cover
September-2025 Volume 67 Issue 3

Full Size Image

Cover Legend PDF

Sign up for eToc alerts
Recommend to Library

Journals

International Journal of Molecular Medicine

International Journal of Molecular Medicine

International Journal of Molecular Medicine is an international journal devoted to molecular mechanisms of human disease.

International Journal of Oncology

International Journal of Oncology

International Journal of Oncology is an international journal devoted to oncology research and cancer treatment.

Molecular Medicine Reports

Molecular Medicine Reports

Covers molecular medicine topics such as pharmacology, pathology, genetics, neuroscience, infectious diseases, molecular cardiology, and molecular surgery.

Oncology Reports

Oncology Reports

Oncology Reports is an international journal devoted to fundamental and applied research in Oncology.

Experimental and Therapeutic Medicine

Experimental and Therapeutic Medicine

Experimental and Therapeutic Medicine is an international journal devoted to laboratory and clinical medicine.

Oncology Letters

Oncology Letters

Oncology Letters is an international journal devoted to Experimental and Clinical Oncology.

Biomedical Reports

Biomedical Reports

Explores a wide range of biological and medical fields, including pharmacology, genetics, microbiology, neuroscience, and molecular cardiology.

Molecular and Clinical Oncology

Molecular and Clinical Oncology

International journal addressing all aspects of oncology research, from tumorigenesis and oncogenes to chemotherapy and metastasis.

World Academy of Sciences Journal

World Academy of Sciences Journal

Multidisciplinary open-access journal spanning biochemistry, genetics, neuroscience, environmental health, and synthetic biology.

International Journal of Functional Nutrition

International Journal of Functional Nutrition

Open-access journal combining biochemistry, pharmacology, immunology, and genetics to advance health through functional nutrition.

International Journal of Epigenetics

International Journal of Epigenetics

Publishes open-access research on using epigenetics to advance understanding and treatment of human disease.

Medicine International

Medicine International

An International Open Access Journal Devoted to General Medicine.

Journal Cover
September-2025 Volume 67 Issue 3

Full Size Image

Cover Legend PDF

Sign up for eToc alerts
Recommend to Library

  • Article
  • Citations
    • Cite This Article
    • Download Citation
    • Create Citation Alert
    • Remove Citation Alert
    • Cited By
  • Similar Articles
    • Related Articles (in Spandidos Publications)
    • Similar Articles (Google Scholar)
    • Similar Articles (PubMed)
  • Download PDF
  • Download XML
  • View XML
Correction Open Access

[Corrigendum] IL‑21R functions as an oncogenic factor and is regulated by the lncRNA MALAT1/miR‑125a‑3p axis in gastric cancer

  • Authors:
    • Lei Yan
    • Jing Zhang
    • Dong Guo
    • Ji Ma
    • Shao-Feng Shui
    • Xin-Wei Han
  • View Affiliations / Copyright

    Affiliations: Department of Interventional Radiology, The First Affiliated Hospital of Zhengzhou University, Zhengzhou, Henan 450052, P.R. China, Department of Gastroenterology, Shanghai Jiao Tong University Affiliated Sixth People's Hospital, Shanghai 200233, P.R. China
    Copyright: © Yan et al. This is an open access article distributed under the terms of Creative Commons Attribution License [CC BY 4.0].
  • Article Number: 74
    |
    Published online on: July 28, 2025
       https://doi.org/10.3892/ijo.2025.5780
  • Expand metrics +
Metrics: Total Views: 0 (Spandidos Publications: | PMC Statistics: )
Metrics: Total PDF Downloads: 0 (Spandidos Publications: | PMC Statistics: )
Cited By (CrossRef): 0 citations Loading Articles...

This article is mentioned in:



Article

Int J Oncol 54: [Related article:] 7-16, 2019; DOI: 10.3892/ijo.2018.4612

Following the publication of the above article, an interested reader drew to the authors' attention that their paper was found to contain data with a previous article that had been published in the journal Oncotarget (Figs. 2C and 4B), and in a paper that appeared subsequently in the journal Molecular Cancer. All cases involved the sharing of Transwell assay data, and the other papers in question were published by the same authors/the same research group.

Knockdown of IL-21R suppresses cell
proliferation and invasion. (A) RT-qPCR and western blot analysis
of the knockdown efficiency following transfection with siIL-21R
for 48 h in the HGC-27 and MKN-45 cell lines. (B) CCK-8 assay was
used to detect the effects of IL-21R knockdown on cell
proliferative activities. (C and D) Transwell invasion assay was
conducted to assess the effects of IL-2R knockdown on the invasive
potential of gastric cancer (GC) cells. **P<0.01 vs.
NC.

Figure 2

Knockdown of IL-21R suppresses cell proliferation and invasion. (A) RT-qPCR and western blot analysis of the knockdown efficiency following transfection with siIL-21R for 48 h in the HGC-27 and MKN-45 cell lines. (B) CCK-8 assay was used to detect the effects of IL-21R knockdown on cell proliferative activities. (C and D) Transwell invasion assay was conducted to assess the effects of IL-2R knockdown on the invasive potential of gastric cancer (GC) cells. **P<0.01 vs. NC.

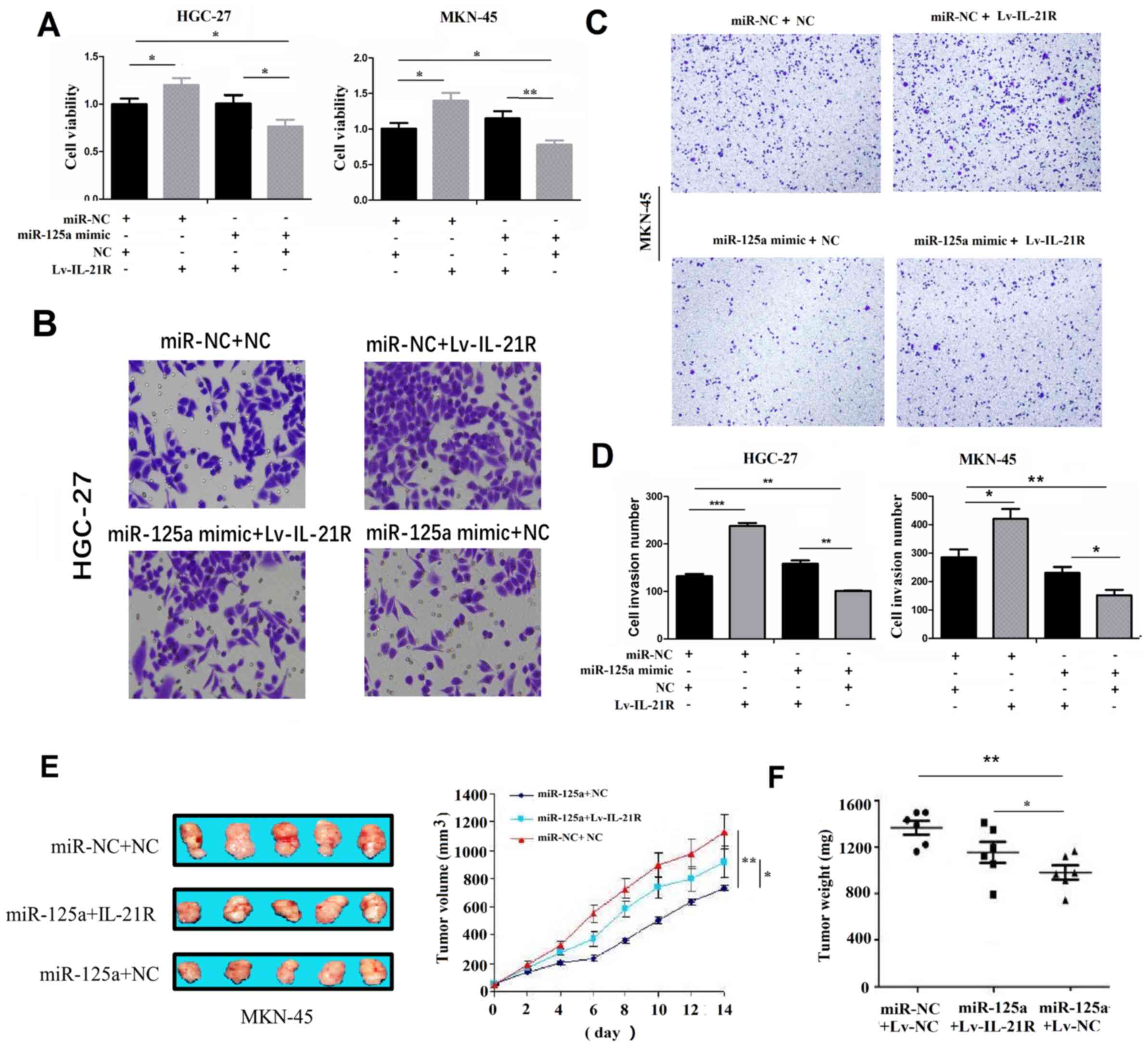
IL-21R overexpression reverses the
tumor suppressive effects of miR-34a on gastric cancer (GC) cells.
(A) Cell proliferative activities were evaluated by CCK-8 assay in
the HGC-27 and MKN-45 cell lines following transfection with
Lv-IL-21R and/or miR-125a mimic. (B-D) Cell invasive potential was
assessed by Transwell invasion assay in the HGC-27 and MKN-45 cell
lines following transfection with Lv-IL-21R and/or miR-125a mimic.
(E and F) In vivo animal experiments for the validation of
the effects of IL-21R overexpression on the antitumor effects of
miR-125a. *P<0.05 and **P<0.01..

Figure 4

IL-21R overexpression reverses the tumor suppressive effects of miR-34a on gastric cancer (GC) cells. (A) Cell proliferative activities were evaluated by CCK-8 assay in the HGC-27 and MKN-45 cell lines following transfection with Lv-IL-21R and/or miR-125a mimic. (B-D) Cell invasive potential was assessed by Transwell invasion assay in the HGC-27 and MKN-45 cell lines following transfection with Lv-IL-21R and/or miR-125a mimic. (E and F) In vivo animal experiments for the validation of the effects of IL-21R overexpression on the antitumor effects of miR-125a. *P<0.05 and **P<0.01..

After having examined their original data, the authors realized that Figs. 2 and 4 had been inadvertently assembled incorrectly in the above paper. Specifically, Figs. 2C and D, and 4B and D, showing the results of Transwell assay experiments indicating the effects of IL-21R knockdown or co-transfection with IL-21R and miR-125a mimic on cell invasion in HGC-27 and MKN-45 cell lines, contained erroneous images. The revised versions of Figs. 2 and 4, featuring replacement data for Figs. 2C and D and 4B and D, showing the correct data obtained for the effects of IL-21R knockdown or co-transfection with IL-21R and miR-125a mimic on cell invasion, are shown on the next page. All authors confirm that the errors made in Figs. 2C and D and 4B and D did not influence the final conclusions reported in the above article, and they thank the Editor of International Journal of Oncology for granting them the opportunity to publish a Corrigendum. All the authors agree to the publication of this Corrigendum, and apologize for the inconvenience to the readers.

Related Articles

  • Abstract
  • View
  • Download
  • Twitter
Copy and paste a formatted citation
Spandidos Publications style
Yan L, Zhang J, Guo D, Ma J, Shui S and Han X: [Corrigendum] IL‑21R functions as an oncogenic factor and is regulated by the lncRNA MALAT1/miR‑125a‑3p axis in gastric cancer. Int J Oncol 67: 74, 2025.
APA
Yan, L., Zhang, J., Guo, D., Ma, J., Shui, S., & Han, X. (2025). [Corrigendum] IL‑21R functions as an oncogenic factor and is regulated by the lncRNA MALAT1/miR‑125a‑3p axis in gastric cancer. International Journal of Oncology, 67, 74. https://doi.org/10.3892/ijo.2025.5780
MLA
Yan, L., Zhang, J., Guo, D., Ma, J., Shui, S., Han, X."[Corrigendum] IL‑21R functions as an oncogenic factor and is regulated by the lncRNA MALAT1/miR‑125a‑3p axis in gastric cancer". International Journal of Oncology 67.3 (2025): 74.
Chicago
Yan, L., Zhang, J., Guo, D., Ma, J., Shui, S., Han, X."[Corrigendum] IL‑21R functions as an oncogenic factor and is regulated by the lncRNA MALAT1/miR‑125a‑3p axis in gastric cancer". International Journal of Oncology 67, no. 3 (2025): 74. https://doi.org/10.3892/ijo.2025.5780
Copy and paste a formatted citation
x
Spandidos Publications style
Yan L, Zhang J, Guo D, Ma J, Shui S and Han X: [Corrigendum] IL‑21R functions as an oncogenic factor and is regulated by the lncRNA MALAT1/miR‑125a‑3p axis in gastric cancer. Int J Oncol 67: 74, 2025.
APA
Yan, L., Zhang, J., Guo, D., Ma, J., Shui, S., & Han, X. (2025). [Corrigendum] IL‑21R functions as an oncogenic factor and is regulated by the lncRNA MALAT1/miR‑125a‑3p axis in gastric cancer. International Journal of Oncology, 67, 74. https://doi.org/10.3892/ijo.2025.5780
MLA
Yan, L., Zhang, J., Guo, D., Ma, J., Shui, S., Han, X."[Corrigendum] IL‑21R functions as an oncogenic factor and is regulated by the lncRNA MALAT1/miR‑125a‑3p axis in gastric cancer". International Journal of Oncology 67.3 (2025): 74.
Chicago
Yan, L., Zhang, J., Guo, D., Ma, J., Shui, S., Han, X."[Corrigendum] IL‑21R functions as an oncogenic factor and is regulated by the lncRNA MALAT1/miR‑125a‑3p axis in gastric cancer". International Journal of Oncology 67, no. 3 (2025): 74. https://doi.org/10.3892/ijo.2025.5780
Follow us
  • Twitter
  • LinkedIn
  • Facebook
About
  • Spandidos Publications
  • Careers
  • Cookie Policy
  • Privacy Policy
How can we help?
  • Help
  • Live Chat
  • Contact
  • Email to our Support Team