Spandidos Publications Logo
  • About
    • About Spandidos
    • Aims and Scopes
    • Abstracting and Indexing
    • Editorial Policies
    • Reprints and Permissions
    • Job Opportunities
    • Terms and Conditions
    • Contact
  • Journals
    • All Journals
    • Oncology Letters
      • Oncology Letters
      • Information for Authors
      • Editorial Policies
      • Editorial Board
      • Aims and Scope
      • Abstracting and Indexing
      • Bibliographic Information
      • Archive
    • International Journal of Oncology
      • International Journal of Oncology
      • Information for Authors
      • Editorial Policies
      • Editorial Board
      • Aims and Scope
      • Abstracting and Indexing
      • Bibliographic Information
      • Archive
    • Molecular and Clinical Oncology
      • Molecular and Clinical Oncology
      • Information for Authors
      • Editorial Policies
      • Editorial Board
      • Aims and Scope
      • Abstracting and Indexing
      • Bibliographic Information
      • Archive
    • Experimental and Therapeutic Medicine
      • Experimental and Therapeutic Medicine
      • Information for Authors
      • Editorial Policies
      • Editorial Board
      • Aims and Scope
      • Abstracting and Indexing
      • Bibliographic Information
      • Archive
    • International Journal of Molecular Medicine
      • International Journal of Molecular Medicine
      • Information for Authors
      • Editorial Policies
      • Editorial Board
      • Aims and Scope
      • Abstracting and Indexing
      • Bibliographic Information
      • Archive
    • Biomedical Reports
      • Biomedical Reports
      • Information for Authors
      • Editorial Policies
      • Editorial Board
      • Aims and Scope
      • Abstracting and Indexing
      • Bibliographic Information
      • Archive
    • Oncology Reports
      • Oncology Reports
      • Information for Authors
      • Editorial Policies
      • Editorial Board
      • Aims and Scope
      • Abstracting and Indexing
      • Bibliographic Information
      • Archive
    • Molecular Medicine Reports
      • Molecular Medicine Reports
      • Information for Authors
      • Editorial Policies
      • Editorial Board
      • Aims and Scope
      • Abstracting and Indexing
      • Bibliographic Information
      • Archive
    • World Academy of Sciences Journal
      • World Academy of Sciences Journal
      • Information for Authors
      • Editorial Policies
      • Editorial Board
      • Aims and Scope
      • Abstracting and Indexing
      • Bibliographic Information
      • Archive
    • International Journal of Functional Nutrition
      • International Journal of Functional Nutrition
      • Information for Authors
      • Editorial Policies
      • Editorial Board
      • Aims and Scope
      • Abstracting and Indexing
      • Bibliographic Information
      • Archive
    • International Journal of Epigenetics
      • International Journal of Epigenetics
      • Information for Authors
      • Editorial Policies
      • Editorial Board
      • Aims and Scope
      • Abstracting and Indexing
      • Bibliographic Information
      • Archive
    • Medicine International
      • Medicine International
      • Information for Authors
      • Editorial Policies
      • Editorial Board
      • Aims and Scope
      • Abstracting and Indexing
      • Bibliographic Information
      • Archive
  • Articles
  • Information
    • Information for Authors
    • Information for Reviewers
    • Information for Librarians
    • Information for Advertisers
    • Conferences
  • Language Editing
Spandidos Publications Logo
  • About
    • About Spandidos
    • Aims and Scopes
    • Abstracting and Indexing
    • Editorial Policies
    • Reprints and Permissions
    • Job Opportunities
    • Terms and Conditions
    • Contact
  • Journals
    • All Journals
    • Biomedical Reports
      • Information for Authors
      • Editorial Policies
      • Editorial Board
      • Aims and Scope
      • Abstracting and Indexing
      • Bibliographic Information
      • Archive
    • Experimental and Therapeutic Medicine
      • Information for Authors
      • Editorial Policies
      • Editorial Board
      • Aims and Scope
      • Abstracting and Indexing
      • Bibliographic Information
      • Archive
    • International Journal of Epigenetics
      • Information for Authors
      • Editorial Policies
      • Editorial Board
      • Aims and Scope
      • Abstracting and Indexing
      • Bibliographic Information
      • Archive
    • International Journal of Functional Nutrition
      • Information for Authors
      • Editorial Policies
      • Editorial Board
      • Aims and Scope
      • Abstracting and Indexing
      • Bibliographic Information
      • Archive
    • International Journal of Molecular Medicine
      • Information for Authors
      • Editorial Policies
      • Editorial Board
      • Aims and Scope
      • Abstracting and Indexing
      • Bibliographic Information
      • Archive
    • International Journal of Oncology
      • Information for Authors
      • Editorial Policies
      • Editorial Board
      • Aims and Scope
      • Abstracting and Indexing
      • Bibliographic Information
      • Archive
    • Medicine International
      • Information for Authors
      • Editorial Policies
      • Editorial Board
      • Aims and Scope
      • Abstracting and Indexing
      • Bibliographic Information
      • Archive
    • Molecular and Clinical Oncology
      • Information for Authors
      • Editorial Policies
      • Editorial Board
      • Aims and Scope
      • Abstracting and Indexing
      • Bibliographic Information
      • Archive
    • Molecular Medicine Reports
      • Information for Authors
      • Editorial Policies
      • Editorial Board
      • Aims and Scope
      • Abstracting and Indexing
      • Bibliographic Information
      • Archive
    • Oncology Letters
      • Information for Authors
      • Editorial Policies
      • Editorial Board
      • Aims and Scope
      • Abstracting and Indexing
      • Bibliographic Information
      • Archive
    • Oncology Reports
      • Information for Authors
      • Editorial Policies
      • Editorial Board
      • Aims and Scope
      • Abstracting and Indexing
      • Bibliographic Information
      • Archive
    • World Academy of Sciences Journal
      • Information for Authors
      • Editorial Policies
      • Editorial Board
      • Aims and Scope
      • Abstracting and Indexing
      • Bibliographic Information
      • Archive
  • Articles
  • Information
    • For Authors
    • For Reviewers
    • For Librarians
    • For Advertisers
    • Conferences
  • Language Editing
Login Register Submit
  • This site uses cookies
  • You can change your cookie settings at any time by following the instructions in our Cookie Policy. To find out more, you may read our Privacy Policy.

    I agree
Search articles by DOI, keyword, author or affiliation
Search
Advanced Search
presentation
International Journal of Oncology
Join Editorial Board Propose a Special Issue
Print ISSN: 1019-6439 Online ISSN: 1791-2423
Journal Cover
March-2026 Volume 68 Issue 3

Full Size Image

Cover Legend PDF

Sign up for eToc alerts
Recommend to Library

Journals

International Journal of Molecular Medicine

International Journal of Molecular Medicine

International Journal of Molecular Medicine is an international journal devoted to molecular mechanisms of human disease.

International Journal of Oncology

International Journal of Oncology

International Journal of Oncology is an international journal devoted to oncology research and cancer treatment.

Molecular Medicine Reports

Molecular Medicine Reports

Covers molecular medicine topics such as pharmacology, pathology, genetics, neuroscience, infectious diseases, molecular cardiology, and molecular surgery.

Oncology Reports

Oncology Reports

Oncology Reports is an international journal devoted to fundamental and applied research in Oncology.

Experimental and Therapeutic Medicine

Experimental and Therapeutic Medicine

Experimental and Therapeutic Medicine is an international journal devoted to laboratory and clinical medicine.

Oncology Letters

Oncology Letters

Oncology Letters is an international journal devoted to Experimental and Clinical Oncology.

Biomedical Reports

Biomedical Reports

Explores a wide range of biological and medical fields, including pharmacology, genetics, microbiology, neuroscience, and molecular cardiology.

Molecular and Clinical Oncology

Molecular and Clinical Oncology

International journal addressing all aspects of oncology research, from tumorigenesis and oncogenes to chemotherapy and metastasis.

World Academy of Sciences Journal

World Academy of Sciences Journal

Multidisciplinary open-access journal spanning biochemistry, genetics, neuroscience, environmental health, and synthetic biology.

International Journal of Functional Nutrition

International Journal of Functional Nutrition

Open-access journal combining biochemistry, pharmacology, immunology, and genetics to advance health through functional nutrition.

International Journal of Epigenetics

International Journal of Epigenetics

Publishes open-access research on using epigenetics to advance understanding and treatment of human disease.

Medicine International

Medicine International

An International Open Access Journal Devoted to General Medicine.

Journal Cover
March-2026 Volume 68 Issue 3

Full Size Image

Cover Legend PDF

Sign up for eToc alerts
Recommend to Library

  • Article
  • Citations
    • Cite This Article
    • Download Citation
    • Create Citation Alert
    • Remove Citation Alert
    • Cited By
  • Similar Articles
    • Related Articles (in Spandidos Publications)
    • Similar Articles (Google Scholar)
    • Similar Articles (PubMed)
  • Download PDF
  • Download XML
  • View XML

  • Supplementary Files
    • Supplementary_Data1.pdf
    • Supplementary_Data2.pdf
Article Open Access

Circ72309 modulates gemcitabine metabolism and gemcitabine sensitivity in pancreatic cancer: Serum Circ72309 levels as a potential predictor of treatment response

  • Authors:
    • Naoko Sekiguchi
    • Hidenori Takahashi
    • Shogo Kobayashi
    • Kazuki Sasaki
    • Shinichiro Hasegawa
    • Yoshifumi Iwagami
    • Daisaku Yamada
    • Yoshito Tomimaru
    • Hirofumi Akita
    • Tadafumi Asaoka
    • Takehiro Noda
    • Junzo Shimizu
    • Koji Tanaka
    • Ryota Chijimatsu
    • Yuichiro Doki
    • Hidetoshi Eguchi
  • View Affiliations / Copyright

    Affiliations: Department of Gastroenterological Surgery, Graduate School of Medicine, The University of Osaka, Suita, Osaka 565‑0871, Japan, Center for Comprehensive Genomic Medicine, Okayama University Hospital, Kita‑Ku, Okayama 700‑8558, Japan
    Copyright: © Sekiguchi et al. This is an open access article distributed under the terms of Creative Commons Attribution License.
  • Article Number: 36
    |
    Published online on: January 16, 2026
       https://doi.org/10.3892/ijo.2026.5849
  • Expand metrics +
Metrics: Total Views: 0 (Spandidos Publications: | PMC Statistics: )
Metrics: Total PDF Downloads: 0 (Spandidos Publications: | PMC Statistics: )
Cited By (CrossRef): 0 citations Loading Articles...

This article is mentioned in:


Abstract

Circular RNAs (circRNAs) are associated with various biological features of cancer, including chemosensitivity and the structural characteristics of circRNAs indicate their potential as liquid biomarkers. Gemcitabine is a cornerstone treatment for pancreatic cancer (PC). A deeper understanding of gemcitabine sensitivity and the exploration of clinically valuable liquid biomarkers that are predictive of gemcitabine sensitivity may contribute to the development of improved‑tailored treatment strategies for PC. The aim of the present study was to identify a candidate circRNA associated with gemcitabine sensitivity, investigate its biological functions and evaluate its potential as a liquid biomarker in predicting gemcitabine sensitivity. circRNA sequencing analysis was conducted to identify candidate circRNAs and the function of a candidate circRNA in modulating gemcitabine sensitivity was investigated in vitro. Further, the potential of this circRNA in predicting gemcitabine sensitivity in patients with PC who received gemcitabine‑based neoadjuvant chemotherapy was evaluated using pre‑treatment serum samples. circ72309 was identified as the candidate circRNA and its overexpression in gemcitabine‑resistant PC cell lines increased gemcitabine‑induced apoptosis and markedly increased gemcitabine sensitivity in vitro. Furthermore, circ72309 decreased cytidine deaminase by increasing reactive oxygen species activity and increasing human equilibrative nucleoside transporter 1 expression via regulation of target miRNAs. Patients with high serum circ72309 had markedly improved progression‑free survival (PFS) and high serum circ72309 was an independent prognostic predictor of a favorable PFS in patients with PC. circ72309 affected multiple steps in the gemcitabine metabolic pathway and its overexpression resulted in markedly increased gemcitabine sensitivity. Therefore, circ72309 expression in the pre‑treatment serum samples may serve as a predictor of gemcitabine sensitivity in patients with PC.

Introduction

Circular RNAs (circRNAs) are single-stranded, covalently closed RNA molecules that are produced from pre-mRNAs through a process termed backsplicing and were initially proposed to be splicing-associated noise (1). However, it has since been shown that circRNAs possess a range of biological functions (2). Previous reports on malignant diseases have demonstrated that circRNAs are differentially expressed in different histologic types and stage-specific variations in their expression have also been observed (3,4). circRNAs modulate a range of cellular functions, including invasive potential, stemness, chemosensitivity and proliferative capacity (5-7). A unique biological function of circRNAs is their sponge-like adsorption of miRNAs to regulate translation, transmit intercellular information and regulate protein-bound functions (8,9), highlighting them as a unique class of functional RNAs that possess significant potential as gene regulators in humans (10). In this context, several reports indicate the potential roles of circRNAs in altering the chemosensitivity of various malignancies by modulating miRNAs (7,11). Peng et al (7) reported that circCUL2 regulated cisplatin sensitivity through miR-142-3p/ROCK2-mediated autophagy activation in gastric cancer. Yu et al (12) revealed that circ_0092367 inhibited epithelial-mesenchymal transition and improved gemcitabine sensitivity in pancreatic cancer (PC) by regulating the miR-1206/ESRP1 axis. Additionally, a single circRNA can harbor multiple miRNA binding sites (13,14). Yamada et al (13) reported an analysis of the regulatory network of circ_0004365, which bound to 33 miRNAs to regulate the expression of 187 mRNAs. Another characteristic biological feature of circRNAs is their enrichment and stability in serum exosomes owing to their circular structure (15). Given this unique feature, circRNAs have been reported as potential liquid biomarkers for early diagnosis and prognostic and chemosensitivity prediction in various malignant diseases (16-18).

Gemcitabine is a key drug widely used in PC in various clinical situations, including as palliative systemic therapy for unresectable disease and as perioperative chemotherapy for resectable/borderline resectable disease (19,20). Although gemcitabine can markedly improve outcomes in patients with PC, its efficacy is modest, with a response rate of only 24% (21). To overcome these obstacles to the clinical application of gemcitabine, improving gemcitabine sensitivity and establishing an efficient method for predicting sensitivity prior to use are crucial for developing improved-tailored treatment strategies for patients with PC to improve treatment outcomes. Given the biological characteristics of circRNAs (including regulation of a range of cellular functions and their stability in serum), they are promising targets for investigation to address the aforementioned clinical issues in PC treatment. Indeed, several circRNAs have been reported to be associated with gemcitabine sensitivity in patients with PC (12,22,23). However, only limited information is available regarding the biological mechanisms underlying their roles in PC, particularly in relation to gemcitabine sensitivity and no reports have investigated their potential as a liquid biomarker in the treatment of PC. Therefore, the aim of the present study was to identify the circRNAs associated with gemcitabine sensitivity in PC, elucidate their mechanisms and further investigate whether candidate circRNAs may be useful as a liquid biomarker in predicting gemcitabine sensitivity. Specifically, beyond elucidating the molecular mechanisms of circRNAs in gemcitabine sensitivity in vitro, these findings were translated into a clinical context. The potential of these in vitro-identified circRNAs was evaluated as liquid biomarkers to predict the therapeutic response to gemcitabine-based neoadjuvant therapy using a cohort of patients who had undergone gemcitabine-based treatment.

Materials and methods

Cell culture

In the present study, three human PC cell lines: MIAPaCa-2 (RRID: CVCL_0428) purchased from the Japan Cancer Research Resources Bank, Panc-1 (RRID: CVCL_0480) purchased from the American Type Culture Collection and PSN-1 (RRID: CVCL_1644) obtained from the European Collection of Authenticated Cell Culture. All cell lines were authenticated using STR profiling within the last 3 years and routinely tested for mycoplasma contamination. The cells were cultured at 37°C in 5% CO2 atmosphere with at least 95% humidity in DMEM supplemented with 10% FBS and 100 U/ml penicillin and streptomycin each (Thermo Fisher Scientific, Inc.).

Establishment of gemcitabine-resistant cell lines

Gemcitabine-resistant (GR) cell lines were generated by exposure to gradually increasing concentrations of the drug for 2 months as previously described (24). Parental MIAPaCa-2 cells were exposed to gemcitabine at an initial concentration of 1 ng/ml. When the cells adapted to the drug, the gemcitabine concentration was increased incrementally, with a final concentration of 20 ng/ml for MIAPaCa-2. Through this process, GR cells were established (25). A total of three stable GR cell lines were established from MIAPaCa-2, termed GR3, GR8 and GR10. The GR cell lines showed ~100% cell viability even at gemcitabine concentrations of 200 ng/ml (Fig. S1). Gemcitabine was purchased from Eli Lilly (Eli Lilly and Company).

Reverse transcription-quantitative (RT-q) PCR

RT-qPCR was performed as previously described (26). Briefly, total RNA from cultured cells was extracted using QIAzol® reagent and a miRNeasy mini kit (Qiagen GmbH), while total RNA from serum was extracted using a miRNeasy Serum/Plasma Advanced kit (Qiagen GmbH) and reverse transcribed into cDNA using a Reverse Transcription System kit, according to the manufacturer's protocol (Promega Corporation). qPCR was performed using THUNDERBIRD SYBR qPCR Mix (Toyobo Co., Ltd.) on a QuantiStudio7 amplifier (Thermo Fisher Scientific, Inc.). PCR cycling conditions were as follows: An initial holding stage at 94°C for 60 sec, followed by 40 cycles of denaturation at 95°C for 15 sec and annealing/extension at 62°C for 60 sec. The 2−ΔΔCq method was used to analyze the relative levels of target genes (27). All primer sequences are listed in Table SI. All experiments were performed in triplicate.

circ72309 overexpression

For circ72309 overexpression, the identified 580-bp sequence was synthesized as an artificial oligonucleotide and subcloned into pRP[Exp]-EGFP Laccase2 MCS Exon Vector (VectorBuilder Inc.), flanked by a GT-AG splice-site. Constructs were transfected into cells using Lipofectamine® 3000 (Invitrogen; Thermo Fisher Scientific, Inc.) according to the manufacturer's protocol. Confirmation of circ72309 transfection was assessed using RT-qPCR 48 h after transfection. The GR cell lines overexpressing circ72309 were termed GR_circ72309 overexpressing (OE). Cells transfected with pRP[Exp]-EGFP/Neo-CMV>ORF_Stuffer (vector ID: VB900145-9829wty) served as the negative control and were termed GR_NC.

RNase R digestion

For RNase R digestion assay, total RNA was treated with or without 5 U/µg RNase R (AR Brown Co., Ltd.) and incubated at 37°C for 2 h. After purifying RNA using an RNA Clean-up XS kit (Takara Bio, Inc.), RT-qPCR was performed.

circRNA sequencing and bioinformatics analysis

circRNA sequencing was performed as previously described (13). Briefly, raw sequencing reads underwent quality assessment using FastQC (version 0.11.9; https://www.bioinformatics.babraham.ac.uk/projects/fastqc/, RRID:SCR_014583), followed by adaptor trimming and removal of low-quality reads using fastp (version 0.19.5; https://github.com/OpenGene/fastp). Cleaned reads were aligned to the human reference genome (GRCh38; https://www.gencodegenes.org/human/) with STAR (version 2.7.10a; https://github.com/alexdobin/STAR, RRID:SCR_004463), and circRNAs were identified using CIRCexplorer2 (version 2.4.0; https://circexplorer2.readthedocs.io/) and circRNA_finder (https://github.com/orzechoj/circRNA_finder). Expression quantification and normalization were performed using edgeR (version 3.42.4; https://bioconductor.org/packages/edgeR/, RRID:SCR_012802) prior to differential expression analysis. To compare differences in the circRNA expression profiles between MIAPaCa-2 and GR3 cells, the fold change was calculated between the groups for each circRNA. Student's t-test was used to determine statistical significance and a significant difference in circRNA levels was defined as a false discovery rate (FDR)<0.05.

mRNA sequencing and bioinformatics analysis

To compare differences in the mRNA expression profiles between GR3_ NC and GR3_circ72309 OE cells, mRNA sequencing was performed 48 h after transfection. All sequencing libraries were then sequenced at single-end 100 bp on an Illumina NovaSeq 6000 (Illumina, Inc.) at the Research Institute for Microbial Diseases of the University of Osaka (Osaka, Japan). Raw gene expression was quantified across all gene exons using the top-expressed isoform as a proxy for gene expression and differential gene expression analyses were performed using edgeR (version 3.42.4; http://bioconductor.org/packages/edgeR/, RRID: SCR_012802) using replicates to compute within-group dispersion. Undetectable mRNAs were excluded from the analysis. Differentially expressed genes (DEGs) were defined as having an FDR<0.05 and a log2 fold change >1.0. Gene Set Enrichment Analysis (GSEA) (RRID: SCR_003199) was performed using clusterProfiler (version 4.8.3; https://bioconductor.org/packages/clusterProfiler/, RRID: SCR_016884). The sequencing coverage and quality statistics for each sample are summarized in Table SII.

MTT assay

To assess the drug response of PC cell lines, 3,000 treated cells were seeded per well in 96-well plates. The following day, fresh medium containing gemcitabine at concentrations of 0, 1.5625, 3.125, 6.25, 12.5, 25, 50, 100 or 200 ng/ml was added to the cells and incubated for 72 h. The 12 mM MTT (~10 µl) solution was added to each well and incubated at 37°C for 4 h. Subsequently, 100 µl SDS-HCl solution was added to each well and agitated for 1 h at room temperature on a shaker; subsequently, the absorbance at 570 nm was measured using a Model 680 Microplate Reader (Bio-Rad Laboratories, Inc.) and the IC50 was calculated. Dose-response curves were analyzed using non-linear regression using a four-parameter logistic (4PL) sigmoidal model [log(concentration) vs. normalized cell viability]. IC50 values were derived from the fitted curves and goodness of fit was assessed by the coefficient of determination (R2) (28). The fitted curves are presented as solid lines. For resistant clones that did not display a typical sigmoidal decline, median values are shown using dashed lines.

Apoptosis assay

The Annexin V-FITC Apoptosis Detection Kit (BioVision, Inc.; Abcam) was used to assess apoptosis according to the manufacturer's protocol. The cells were digested with trypsin and washed with PBS twice. The cell count was adjusted to 1×105; subsequently, the cells were stained with propidium iodide and Annexin V-FITC according to the manufacturer's protocol. Analysis was performed using a flow cytometer (BD Biosciences) and the data were measured using FlowJo version 10 (RRID: SCR_008520; BD Biosciences). For each sample, at least 10,000 events were acquired within the live cell gate. All experiments were independently repeated three times (29).

Western blotting

Total protein was extracted from short interfering (si)RNA knockdown and overexpression cells using RIPA lysis buffer containing protease inhibitors (MilliporeSigma). Total protein concentration was determined using a Bradford protein assay kit (Bio-Rad Laboratories, Inc.). The samples were heated at 95°C for 5 min in loading buffer, loaded into wells of 15% acrylamide gels (Bio-Rad Laboratories, Inc.) along with a protein ladder and resolved by SDS-PAGE at 200V. Resolved proteins were subsequently transferred onto PVDF membranes (Bio-Rad Laboratories, Inc.) for 1 h and blocked using Blocking One (Nacalai Tesque, Inc.) at room temperature for 30 min. The blots were treated with an anti-equilibrative nucleoside transporter-1 (ENT1) polyclonal rabbit antibody (ProteinTech Group, Inc.; 1:600; cat. no. 29862-1-AP; RRID: AB_2935484) and an anti-cytidine deaminase (CDA) polyclonal rabbit antibody (Invitrogen; Thermo Fisher Scientific, Inc.; 1:5,000; cat. no. PA5-84630; RRID: AB_2791781) in Can Get Signal® solution 1 (Toyobo Co., Ltd.) overnight at 4°C on a shaker, while an anti-βactin polyclonal rabbit antibody (Abcam; 1:1,000; cat. no. 1784-1; RRID: AB_598136) was used as the loading control. After washing three times, horseradish peroxidase-conjugated anti-rabbit IgG antibody (Cytiva; cat. no. NA934, RRID: AB_772206) and HRP-conjugated anti-human sheep IgG whole antibody (Cytiva cat. no. NA933; RRID: AB_772208) were used as secondary antibodies. Signals were visualized using an ECL Prime Western Blotting Detection kit (Cytiva) and membranes were scanned using a ChemiDoc™ Touch MP (Bio-Rad Laboratories, Inc.) (30). Band intensities were quantified using ImageJ (version 1.54g; https://imagej.nih.gov/ij/, National Institutes of Health) using a lane-based densitometric method (31). The values were normalized to the corresponding β-actin loading control. Quantitative results were presented as the mean ± SE from at least three independent experiments.

Reactive oxygen species (ROS) quantification

A ROS Assay Kit-Highly Sensitive (2′,7′-Dichlorodihydrofluorescein diacetate) containing DCFH-DA (Dojindo Molecular Technologies, Inc.) was used to calculate the ROS activity according to the manufacturer's protocol. Briefly, ~1×105 cells were treated with DCFH-DA as indicated, incubated for 30 min in PBS, trypsinized and analyzed by flow cytometry. For each sample, at least 15,000 events were acquired within the live cell gate and the mean fluorescence intensity (MFI) of DCF was calculated using FlowJo (version 10; BD Biosciences). Each experiment was performed in triplicate (n=3 independent biological replicates). N-acetylcysteine (NAC; 5 mmol/l) was used as an ROS scavenger. To inhibit ROS, PC cell lines were treated for 36 h with NAC. PBS-treated cells served as the control.

Knockdown of circ72309

circ72309 siRNA targeting the sequence of the backsplicing junction of circ72309 was synthesized. Silencer™; Select Negative Control #1 siRNA (Invitrogen; Thermo Fisher Scientific, Inc.; cat. no. 4390843) was used as the negative control. This reagent is proprietary and the manufacturer does not disclose its nucleotide sequence; only product identification and catalog information are publicly available. MIAPaCa-2, PANC1 and PSN-1 were transfected with circ72309 siRNAs using Lipofectamine® RNAiMAX transfection reagent (Invitrogen; Thermo Fisher Scientific, Inc.) according to the manufacturer's protocol. A total of 2×105 cells/well were seeded in a 6-well plate and 50 nM siRNA was added to each well with the transfection reagent and cultured for 24 h at 37°C in 5% CO2. The sequence of the circ72309 siRNA is listed in Table SI. Successful knockdown of circ72309 by siRNA transfection was confirmed (Fig. S2).

Identification of target miRNAs for circ72309

Circular RNA Interactome (RRID: SCR_016304) (32) was used to identify target miRNAs for circ72309 (Table SIII) and among these miRNAs, TargetScan (RRID: SCR_010845, targetscan. org/vert_80/) was used to explore the candidate mRNAs regulating gemcitabine metabolism targeted by relevant miRNAs (Table SIV). Expression of these target miRNAs was compared using RT-qPCR between GR_NC cells and GR_circ72309 OE cells in all three GR cell lines to confirm the effect of circ72309 on the expression of these miRNAs.

Clinical effect of circ72309 expression in patients with PC

Data were retrospectively collected from patients with PC aged ≥20, excluding those with intrapapillary mucinous carcinoma, between January 2016 and December 2023. A total of 31 patients with resectable status according to the definition of the National Comprehensive Cancer Network Guidelines (Pancreatic Adenocarcinoma, version 1.2023) (33), who received gemcitabine plus S-1 for neoadjuvant chemotherapy (excluding chemoradiotherapy), were recruited. The median age was 73 (50-84) years, and the sex ratio was 16 males (53%) and 14 females (47%). Borderline resectable and unresectable cases were excluded as they frequently received heterogeneous treatment regimens, including multiple lines of chemotherapy and/or radiotherapy, which could confound the accurate assessment of chemosensitivity to gemcitabine. By contrast, patients with resectable status were treated under a standardized protocol with gemcitabine plus S-1. This homogeneity provided a consistent clinical background to appropriately evaluate the predictive value of serum circ72309. The levels of circ72309 in the pre-treatment serum were measured using RT-qPCR. Serum samples were stored at -80°C without repeated freeze-thaw cycles. The cases were divided into two groups according to the median circ72309 levels and the relationship between the levels of circ72309 and the therapeutic effect of neoadjuvant chemotherapy was examined. The Response Evaluation Criteria in Solid Tumors (RECIST) classification (34) and progression-free survival (PFS) were used to assess the therapeutic effect. Briefly, in the RECIST classification, target lesions were defined as primary tumors and lymph nodes (with short axes of ≥15 mm) and the response criteria was defined as follows: i) Complete response (CR), the disappearance of all target lesions; ii) partial response (PR), ≥30% decrease in the sum of diameters of target lesions compared to the respective baseline; and iii) progressive disease (PD), ≥20% increase in the sum of diameters of target lesions compared to the respective baseline (including the baseline sum if that was the smallest on study); in addition to the relative increase of 20%, the sum should also have demonstrated an absolute increase of ≥5 mm; and the appearance of one or more new lesions was also considered progression; and iv) stable disease (SD), neither sufficient shrinkage to qualify for PR nor sufficient increase to qualify for PD, taking the smallest sum diameters while on study as the baseline. PFS was calculated from the day of neoadjuvant chemotherapy initiation to the day of mortality from any cause or to the day of tumor progression and was censored on the last day that the patient was documented to be alive without tumor progression. Post-operative recurrence was monitored using regular imaging tests, including enhanced abdominal computed tomography (CT) and tracking changes in the levels of tumor markers. Post-operative adjuvant treatment was routinely performed unless clinical contraindications, such as gemcitabine or S-1, were present for 6 months (35,36). Local recurrence was defined as a recurrence near the resection site, including the lymph node dissection site and the area where the tumor was dissected. Distant recurrence was defined as metastasis to other organs.

Statistical analysis

Categorical characteristics are presented as frequencies and percentages. Numerical values are presented as the median and range. Normality was tested using a Shapiro-Wilk test and equality of variances was assessed using a Levene's test. Specifically, a Student's t-test was used for RT-qPCR and western blotting data after confirming normality and homogeneity of variance. Wilcoxon tests were used for non-normally distributed continuous variables in clinical datasets. Categorical variables were analyzed using a χ2 or Fisher's exact test, as appropriate. Kaplan-Meier analysis with a log-rank test was used for survival comparisons and Cox proportional hazards models were applied for univariate and multivariate survival analyses. For all analyses involving multiple comparisons, appropriate post hoc tests with Bonferroni corrections were applied if differences were considered significant by ANOVA. JMP® Pro version 14 (SAS Institute Inc.; RRID: SCR_022199) and R Project for Statistical Computing (version 4.3.2; https://www.r-project.org/, RRID: SCR_001905) were used for statistical analyses. P<0.05 was considered to indicate a statistically significant difference.

Results

circ72309 expression is upregulated in parent PC cell lines and culture supernatant

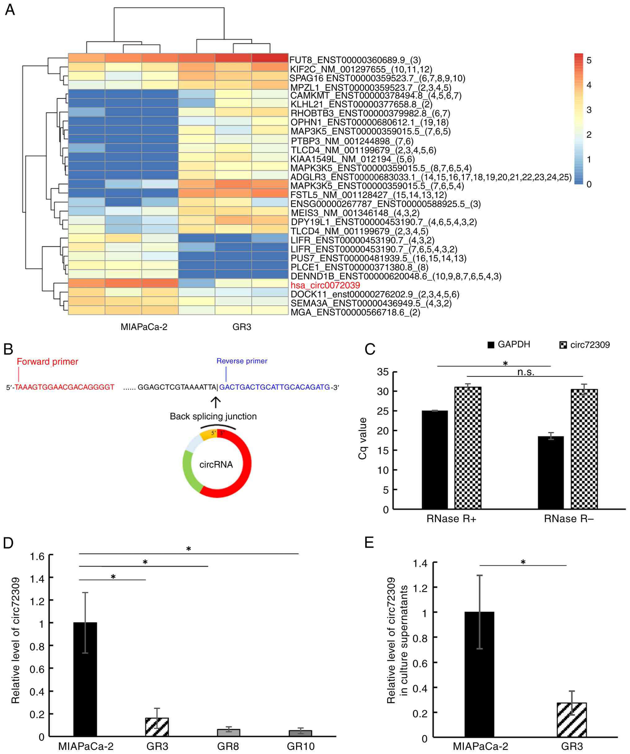
circRNA sequencing was performed on parent PC cell lines (MIAPaCa-2, gemcitabine IC50=12.5 ng/ml; n=3) and a gemcitabine-resistant cell line (GR3; gemcitabine IC50 not reached; n=3) to extract candidate circRNAs associated with gemcitabine sensitivity (GSE297252, https://www.ncbi.nlm.nih.gov/geo/query/acc.cgi?acc=GSE297252). A total of 29 differentially expressed circRNAs (20 upregulated and 9 downregulated) were identified by circRNA sequencing (Fig. 1A). Based on a literature search, circ72309 was identified as potentially relevant; it has a full length of 7,248 bp, a spliced length of 580 bp and is located on human chromosome 5 (chr5:38523520-38530768). To confirm the levels of circ72309 by RT-qPCR, the primers specific for circ72309 were designed to amplify the backsplicing junction sequence (Fig. 1B and Table SV) and the primers were subjected to RNase R treatment to ascertain whether they were capable of recognizing circular RNA. The Cq value of GAPDH, a linear RNA, was increased by RNase R treatment; however, the Cq value of circ72309 was unchanged by RNase R treatment, confirming that the primers recognized the backsplicing junction of circ72309 (Fig. 1C). Subsequently, the levels of circ72309 in three gemcitabine-resistant cell lines (GR3, GR8 and GR10) were confirmed by RT-qPCR; circ72309 was markedly lower in GR cell lines than in MIAPaCa-2 (Fig. 1D). Furthermore, the culture supernatant levels of circ72309 in GR3 was observed to be markedly lower than that in MIAPaCa-2 cells, as well as in cells when compared between MIPaCa-2 and GR3 (Fig. 1E).

Selection of candidate circRNAs
associated with gemcitabine resistance. (A) Heatmap of the
differentially expressed circRNAs for the gemcitabine-sensitive and
gemcitabine-resistant PC cells. (B) Schematic diagram showing the
circ72309 back-splicing junction and the primer-target overlap. (C)
Changes in the Cq values of GAPDH and circ72309 following
RNase R treatment based on RT-qPCR. (D) Differential expression of
circ72309 in gemcitabine-resistant cell lines (GR3/GR8/GR10)
compared to MIAPaCa-2 via RT-qPCR, (E) Differential expression of
circ72309 in the cell culture supernatant between MIAPaCa-2 and GR3
cells using RT-qPCR. *P<0.05. circRNA, circular RNA;
PC, pancreatic cancer; RT-qPCR, reverse transcription-quantitative
PCR.

Figure 1

Selection of candidate circRNAs associated with gemcitabine resistance. (A) Heatmap of the differentially expressed circRNAs for the gemcitabine-sensitive and gemcitabine-resistant PC cells. (B) Schematic diagram showing the circ72309 back-splicing junction and the primer-target overlap. (C) Changes in the Cq values of GAPDH and circ72309 following RNase R treatment based on RT-qPCR. (D) Differential expression of circ72309 in gemcitabine-resistant cell lines (GR3/GR8/GR10) compared to MIAPaCa-2 via RT-qPCR, (E) Differential expression of circ72309 in the cell culture supernatant between MIAPaCa-2 and GR3 cells using RT-qPCR. *P<0.05. circRNA, circular RNA; PC, pancreatic cancer; RT-qPCR, reverse transcription-quantitative PCR.

circ72309 induces cell apoptosis and improves gemcitabine sensitivity in gemcitabine-resistant PC cell lines

The identified 580-bp sequence was synthesized as an artificial oligonucleotide, subcloned into the pRP[Exp]-EGFP Laccase2 MCS Exon Vector (vector ID: VB230525-1184qve), flanked by a GT-AG splice site (Fig. 2A) and transfected into GR3, GR8 and GR10 cells. The circ72309 levels in the transfected cell lines were markedly increased following transfection (Fig. S2). Each overexpressed gemcitabine-resistant cell line (GR3_circ72309 OE, GR8_circ72309 OE and GR10_circ72309 OE) was assessed using MTT and apoptosis assays. The pRP[Exp]-EGFP/Neo-CMV>ORF_Stuffer (vector ID: VB900145-9829wty) was used as a control (GR_NC) for comparison. In the MTT assay, a concentration-dependent decrease in cell viability was evident in GR_circ72309 OE, indicating enhanced sensitivity to gemcitabine. The fitted curves followed a typical sigmoidal profile, with IC50 values of 13.3 ng/ml (R2=0.974) for GR3_circ72309 OE, 130 ng/ml (R2=0.951) for GR8_circ72309 OE and 16.9 ng/ml (R2=0.984) for GR10_circ72309 OE (Fig. 2B). In resistant clones, cell viability remained relatively high even at the maximal drug concentrations tested and the curves did not follow a typical sigmoidal profile, consistent with a resistant phenotype. The effect of si_circ72309 on gemcitabine sensitivity was evaluated using MIAPaCa-2 (IC50, 23.3 ng/ml), Panc-1 (IC50, 24.7 ng/ml) and PSN-1 (IC50, 6.0 ng/ml) cells. Next, untreated parent cells, scramble control (Scr) transfected cells and GR3, GR8 and GR10 si_circ72309 transfected cells were assessed. In MIAPaCa-2, no difference in gemcitabine sensitivity was observed between MIAPaCa-2_Parent and MIAPaCa-2_Scr (IC50, MIAPaCa-2_ Parent vs. MIAPaCa-2_Scr, 23.3 ng/ml vs. 23 ng/ml). However, MIAPaCa-2_si_circ72309 demonstrated increased resistance to gemcitabine, with an IC50 of 180 ng/ml. Similarly, gemcitabine resistance was markedly augmented in Panc-1_si_circ72309 (IC50, not reached) relative to Panc-1_Parent (IC50, 24.7 ng/ml) and Panc-1_Scr (IC50, 21.3 ng/ml). No effect on gemcitabine sensitivity was observed in PSN-1 (Fig. 2C). The apoptosis rate after 20 ng/ml gemcitabine treatment was examined using the annexin V assay, which showed a significant increase in early and late apoptotic cells (Q3 and Q2) in GR_circ72309 OE [rate of apoptosis cells (Q2+Q3): GR3_NC vs. GR3_circ72309 OE, 18.0 vs. 38.3%, P=0.002; GR8_NC vs. GR8_circ72309 OE, 18.7% vs. 43.9%, P=0.009; GR10_NC vs. GR10_circ72309 OE, 12.4% vs. 32.6%, P=0.045, Fig. 2D]. This showed that overexpression of circ72309 in gemcitabine-resistant cell lines induced apoptosis in the presence of gemcitabine, thereby enhancing gemcitabine sensitivity.

Effects of circ72309 overexpression
on cellular function in gemcitabine-resistant cell lines. (A)
Vector schema for overexpression of circ72309. (B) Dose-response
curves of gemcitabine in GR_NC and GR_circ72309OE clones.
GR_circ72309OE clones showed a concentration-dependent decrease in
viability with a typical sigmoidal fitting (IC50 values:
GR3, 13.3 ng/ml, R2=0.974; GR8, 130 ng/ml,
R2=0.951; GR10, 16.9 ng/ml, R2=0.984),
whereas GR_NC cells retained high viability even at maximal
gemcitabine concentrations, consistent with the resistant
phenotype. Fitted curves are shown as solid lines, while resistant
clone values without a typical sigmoidal decline are represented as
dashed lines. (C) MTT assays were used to assess the effects of
si-circ72309 in PC cell lines (MIAPaCa-2, PSN-1 and Panc-1).
Dose-response curves were analyzed using non-linear regression with
a four-parameter logistic model; all fitted curves showed excellent
agreement with the experimental data (R2>0.95).
Fitted curves are shown as solid lines. (D) Apoptosis assays
following treatment with 20 ng/ml gemcitabine.
*P<0.05. circRNA, circular RNA; PC, pancreatic
cancer; GR, gemcitabine resistant; NC, negative control; siRNA,
small interfering RNA.

Figure 2

Effects of circ72309 overexpression on cellular function in gemcitabine-resistant cell lines. (A) Vector schema for overexpression of circ72309. (B) Dose-response curves of gemcitabine in GR_NC and GR_circ72309OE clones. GR_circ72309OE clones showed a concentration-dependent decrease in viability with a typical sigmoidal fitting (IC50 values: GR3, 13.3 ng/ml, R2=0.974; GR8, 130 ng/ml, R2=0.951; GR10, 16.9 ng/ml, R2=0.984), whereas GR_NC cells retained high viability even at maximal gemcitabine concentrations, consistent with the resistant phenotype. Fitted curves are shown as solid lines, while resistant clone values without a typical sigmoidal decline are represented as dashed lines. (C) MTT assays were used to assess the effects of si-circ72309 in PC cell lines (MIAPaCa-2, PSN-1 and Panc-1). Dose-response curves were analyzed using non-linear regression with a four-parameter logistic model; all fitted curves showed excellent agreement with the experimental data (R2>0.95). Fitted curves are shown as solid lines. (D) Apoptosis assays following treatment with 20 ng/ml gemcitabine. *P<0.05. circRNA, circular RNA; PC, pancreatic cancer; GR, gemcitabine resistant; NC, negative control; siRNA, small interfering RNA.

Overexpression of circ72309 increases gemcitabine sensitivity by increasing ROS activity and expression of the gemcitabine transporter

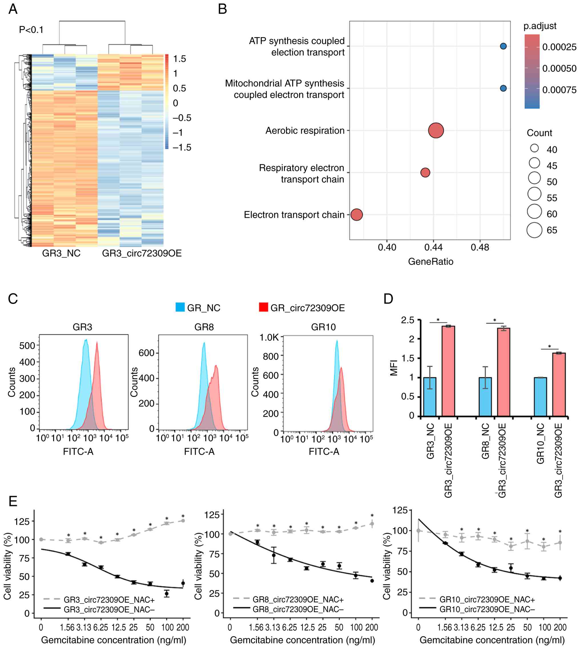
To investigate the mechanism by which overexpression of circ72309 improved gemcitabine sensitivity, GR3_NC (n=3) and GR3_circ72309 OE (n=3) were submitted for mRNA sequencing (Fig. 3A). The differentially expressed mRNAs (545 in total; 103 upregulated and 442 downregulated) were identified (GSE297082, https://www.ncbi.nlm.nih.gov/geo/query/acc.cgi?acc=GSE297082). GSEA showed that the oxidative phosphorylation and ATP production pathway in mitochondria were enhanced in GR3_circ72309 OE (Fig. 3B), suggesting that ROS activity may be involved in the increase in gemcitabine sensitivity. The ROS activity in GR_circ72309 OE showed an increase compared to GR_NC (Fig. 3C and D). A previous report revealed that the effect of ROS reduces CDA, which metabolizes gemcitabine to the inactive form 2′,2′-Difluoro-2′-deoxyuridine (dFdU) (37). Subsequently, GR_circ72309 OE were treated with a ROS scavenger, NAC, to suppress ROS activity and the effect on gemcitabine sensitivity was then assessed. As a control, the same volume of PBS was added to GR_circ72309 OE_NAC-. In the MTT assay, GR_circ72309 OE_NAC+ promoted gemcitabine resistance, indicating that NAC counteracted the gemcitabine sensitivity observed following overexpression of circ72309 (IC50: GR3_circ72309 OE_NAC-vs. GR3_circ72309 OE_NAC+, 12.0 ng/ml vs. not reached; GR8_circ72309 OE_NAC-vs. GR8_circ72309 OE_NAC+, 69.6 ng/ml vs. not reached; GR10_circ72309 OE_NAC-vs. GR10_circ72309 OE_NAC+, 20.8 ng/ml vs. not reached; Fig. 3E). When CDA expression was confirmed by RT-qPCR and western blotting, its expression was markedly reduced in GR_circ72309 OE (Fig. 4A, C and D). mRNA sequencing results confirmed the changes in genes related to gemcitabine metabolism and showed a significant increase in SLC29A1 expression (log fold change, 1.16; P<0.001). The gene encodes human equilibrative nucleoside transporter 1 (hENT1), a transmembrane glycoprotein that localizes to the plasma and mitochondrial membranes and mediates the cellular uptake of nucleosides from the surrounding medium. When the expression of SLC29A1 was confirmed by RT-qPCR and western blotting, the expression was markedly increased in GR_circ72309 OE cells (Fig. 4B, C and E).

Mechanism by which circ72309
overexpression increases gemcitabine resistance. (A) Heatmap of the
differentially expressed mRNAs for the three pairs of GR3_NC and
GR3_circ72309OE cells. (B) Gene Set Enrichment Analysis of mRNA
sequencing. (C) ROS activity assay comparing GR_NC and
GR_circ72309OE. (D) Relative MFI of DCF normalized to the control
group. (E) Effect of N-acetylcysteine, an ROS scavenger, on
gemcitabine chemosensitivity in GR_circ72309OE cells. Fitted
dose-response curves are shown as solid lines, and non-sigmoidal
resistant responses are represented as dashed lines.
*P<0.05. circRNA, circular RNA; ROS, reactive oxygen
species; MFI, mean fluorescence intensity; DCF,
2′,7′-Dichlorofluorescein.

Figure 3

Mechanism by which circ72309 overexpression increases gemcitabine resistance. (A) Heatmap of the differentially expressed mRNAs for the three pairs of GR3_NC and GR3_circ72309OE cells. (B) Gene Set Enrichment Analysis of mRNA sequencing. (C) ROS activity assay comparing GR_NC and GR_circ72309OE. (D) Relative MFI of DCF normalized to the control group. (E) Effect of N-acetylcysteine, an ROS scavenger, on gemcitabine chemosensitivity in GR_circ72309OE cells. Fitted dose-response curves are shown as solid lines, and non-sigmoidal resistant responses are represented as dashed lines. *P<0.05. circRNA, circular RNA; ROS, reactive oxygen species; MFI, mean fluorescence intensity; DCF, 2′,7′-Dichlorofluorescein.

Changes in the expression of genes
involved in the gemcitabine metabolic pathway following circ72309
overexpression. (A) Difference in CDA expression between
GR_NC and GR_circ72309OE cells. (B) Differences in SLC29A1
expression between GR_NC and GR_circ72309OE cells. (C)
Representative western blot images of CDA and hENT1. (D and E)
Quantification of western blot band intensity; data are presented
as the mean ± SE from at least three independent experiments (n=3).
Protein expression levels of CDA and hENT1. *P<0.05.
circRNA, circular RNA; hENT1, human equilibrative nucleoside
transporter 1; CDA, cytidine deaminase.

Figure 4

Changes in the expression of genes involved in the gemcitabine metabolic pathway following circ72309 overexpression. (A) Difference in CDA expression between GR_NC and GR_circ72309OE cells. (B) Differences in SLC29A1 expression between GR_NC and GR_circ72309OE cells. (C) Representative western blot images of CDA and hENT1. (D and E) Quantification of western blot band intensity; data are presented as the mean ± SE from at least three independent experiments (n=3). Protein expression levels of CDA and hENT1. *P<0.05. circRNA, circular RNA; hENT1, human equilibrative nucleoside transporter 1; CDA, cytidine deaminase.

Target miRNAs for circ72309 regulating the expression of SLC29A1

Based on the CircInteractome database, circ72309 has adsorption sites for 26 miRNAs (Table SIII). Among these miRNAs, miR-1225-3p and miR-1234 were identified by TargetScan as having binding sites with SLC29A1 (Table SIV). Further, it was confirmed that the expression of miR-1225-3p and miR-1234 in GR cell lines was markedly decreased by circ72309 overexpression (Fig. S3).

High circ72309 levels in the pre-treatment serum of patients with PC are associated with improved gemcitabine-based neoadjuvant treatment efficacy and recurrence-free survival

A total of 31 patients with PC who received gemcitabine plus S-1 for neoadjuvant chemotherapy were included. The levels of circ72309 are shown in Fig. 5A; one case showing an outlier value was excluded (shown as Δ in Fig. 5A). The patients' pre-treatment characteristics (n=30) are shown in Table I. A total of 3 patients could not undergo surgery owing to tumor progression during neoadjuvant chemotherapy and surgery was performed on 27 patients (90%). In 13 patients who underwent resection and for whom post-operative serum samples were available, serum circ72309 levels were measured after tumor resection and were found to be markedly reduced (Fig. S4). The median pre-treatment tumor size was 20 (0-50) mm and the median pre-treatment CA19-9 levels were 53.3 (0.3-2,729) U/ml. The 30 cases were stratified into high and low groups based on the median circ72309 level; Table I shows the pre-treatment characteristics of the two groups. The pre-treatment CA19-9 levels were markedly lower in the high circ72309 group. The pre-treatment tumor size did not differ markedly between the two groups. Fig. 5B shows a waterfall plot of the rate of change in tumor size. ~18 patients (60%) had some degree of tumor shrinkage on CT imaging. The RECIST classification demonstrated a markedly improved response in the high circ72309 group, whereas PD cases were observed only in the low circ72309 group (Table I; PD/SD/PR, high vs. low, 5/10/0 vs. 2/8/5, P=0.016). PFS was significantly higher in the high circ72309 group (Fig. 5C; median PFS rates, high vs. low, not reached vs. 9.5 months, P=0.035). The results of univariate and multivariate analyses of prognostic factors for PFS are shown in Table II. Multivariate analysis revealed that pre-treatment serum circ72309 levels were an independent prognostic factor for PFS (P=0.042).

Clinical results. (A) circ72309
levels in pre-treatment serum in patients with PC. Δ, outlier. (B)
Waterfall plot of the tumor change rate. Red, high circ72309 group
(n=15); blue, low circ72309 group (n=15). (C) Kaplan-Meier curve of
progression-free survival between circ72309-high (n=15) and -low
(n=15) groups. circRNA, circular RNA; PC, pancreatic cancer.

Figure 5

Clinical results. (A) circ72309 levels in pre-treatment serum in patients with PC. Δ, outlier. (B) Waterfall plot of the tumor change rate. Red, high circ72309 group (n=15); blue, low circ72309 group (n=15). (C) Kaplan-Meier curve of progression-free survival between circ72309-high (n=15) and -low (n=15) groups. circRNA, circular RNA; PC, pancreatic cancer.

Table I

Patient characteristics.

Table I

Patient characteristics.

ParameterAll cases, n=30High circ72309 group, n=15Low circ72309 group, n=15P-value
Age, yearsc73 (50-84)73 (50-82)72 (55-84)0.781
Sex, n (%)0.026a
 Male16 (53%)5 (33%)11 (73%)
 Female14 (47%)10 (67%)4 (27%)
Tumor location, n (%)0.063
 Ph13 (43%)4 (27%)9 (60%)
 Pb-t17 (57%)11 (73%)6 (40%)
Pre-treatment CA19-9 level, U/mlc53.3 (0.3-2,729)19.3 (0.3-693)204 (15.6-2,729)0.007b
Elevated CA19-9 before treatment, n (%)18 (60%)6 (40%)12 (80%)0.023a
Preoperative CA19-9 level, U/mlc21.6 (0.3-767)11.5 (0.3-357)63.5 (9.3-767)0.002b
Pre-treatment DUPAN2, U/mlc31 (25-680)26 (25-680)61 (25-670)0.534
Preoperative DUPAN2, U/mlc56 (25-430)55 (25-270)61 (25-430)0.715
Pre-treatment tumor size, mmc20 (0-51)16 (0-30)20 (10-51)0.084
Preoperative tumor size, mmc15 (0-50)11 (0-26)20 (10-50)0.006b
Resected cases, %27 (90%)15 (100%)12 (80%)0.039a
RECIST classification, PD/SD/PR, n5/18/70/10/55/8/20.016a

a P<0.05,

b P<0.01.

c Median (min-max). CA19-9, carbohydrate antigen 19-9; DUPAN2, duke pancreatic monoclonal antigen type 2; PD, progressive disease; SD, stable disease; PR, partial response; Ph, pancreatic head; Pb-t, pancreatic body to tail; RECIST, Response Evaluation Criteria in Solid Tumors.

Table II

Prognostic factors associated with progression-free survival.

Table II

Prognostic factors associated with progression-free survival.

FactornUnivariate analysis
Multivariate analysis
HR (95% CI)P-valueHR (95% CI)P-value
Age, years
 >65231.83 (0.40-8.3)0.4033.96 (0.44-35.8)0.220
 ≤657Reference
Sex
 Male162.1 (0.64-6.8)0.2030.24 (0.03-2.15)0.202
 Female14Reference
Tumor location
 Ph131.97 (0.66-5.9)0.2251.27 (0.29-5.5)0.753
 Pb-t17Reference
Pre-treatment CA19-9 level, U/ml
 >37122.27 (0.76-10.1)0.0984.23 (0.26-68)0.308
 ≤3718Reference
Pre-treatment DUPAN2, U/ml
 >25151.55 (0.40-6.0)0.5190.80 (0.12-5.2)0.810
 ≤2515Reference
Pre-treatment tumor size, mm
 >20111.30 (0.43-3.9)0.6381.27 (0.29-5.5)0.753
 ≤2019Reference
Pre-treatment circ72309 level
 Low153.64 (1.0-13)0.03405.50 (1.2-31)0.042a
 High15Reference

a P<0.05. CA19-9, carbohydrate antigen 19-9; DUPAN2, duke pancreatic monoclonal antigen type 2; HR, hazard ratio; CI, confidence interval; Ph, pancreatic head; Pb-t, pancreatic body to tail.

Discussion

The roles of noncoding RNAs, including miRNAs, circRNAs and other molecules, in epigenetic modifications of biological functions have attracted attention for improving chemosensitivity in patients with PC (38,39). However, research findings on the effect of miRNAs on improving gemcitabine sensitivity have been generally modest and unsatisfactory (40-42). Iwagami et al (43) reported that miR320c inhibits the tumor suppressor gene, SMARCC1 and Hasegawa et al (44) reported that miR-1246 induces cancer stem cell-like properties in PC cells. Silencing this miRNA improved gemcitabine sensitivity; however, the effect was limited to a <20% reduction in cell viability (43,44). A potential reason why the influence of miRNAs in improving gemcitabine sensitivity is limited is that a single miRNA affects only a limited number of mRNAs, although the mechanism by which gemcitabine exerts its antitumor effect is multifactorial. Indeed, intracellular translocation of gemcitabine is primarily mediated by the hENT1-mediated mechanism and multiple steps of phosphorylation are required for intracellular conversion of gemcitabine to its active form, gemcitabine triphosphate (45). Additionally, there is an intracellular gemcitabine inactivation mechanism mediated by CDA (45). The present study demonstrated that circ72309 regulated multiple RNAs involved in different points of the gemcitabine metabolic pathway (including CDA and SLC29A1) and that the overexpression of circ72309 resulted in a significant increase in gemcitabine sensitivity in gemcitabine-resistant PC cell lines, resulting in a concentration-dependent reduction in cell viability by >50%.

In the present study, CDA was identified as involved in the intracellular gemcitabine metabolic pathway regulated by circ72309 and overexpression of circ72309 markedly decreased intracellular CDA expression in gemcitabine-resistant PC cell lines. CDA is a nucleoside enzyme that metabolizes gemcitabine to its inactive form, dFdU (37). The results of the present study indicated that overexpression of circ72309 increased aerobic respiration, ATP production and electron transport pathways in the mitochondria and subsequently increased ROS activity. Previous studies have shown that increases in intracellular ROS levels render PC cells susceptible to gemcitabine chemotherapy (46). Additionally, increased intracellular ROS levels were shown to enhance gemcitabine sensitivity by downregulating CDA expression (37). In the present study, NAC (a ROS scavenger) suppressed the decrease in CDA levels induced by circ72309 overexpression (Fig. S5). Therefore, it is hypothesized that the overexpression of circ72309 decreases CDA expression by increasing ROS activity.

Another mRNA involved in the gemcitabine metabolic pathway regulated by circ72309, as revealed in the present study, was SLC29A1, which encodes the gemcitabine intracellular transporter, hENT1 (47). Gemcitabine is hydrophilic and, therefore, unable to pass through the cell membrane via passive diffusion. It is imported via a nucleoside transporter, hENT1 (47). Previous reports demonstrate that high hENT1 expression is associated with a favorable response to gemcitabine in patients with PC (48) and indeed, an improved prognosis has been reported in patients with PC with high hENT1 expression who have been treated with gemcitabine (49,50). The results of the present study indicated that circ72309 increased SLC29A1/hENT1 expression, which may partly explain the increased gemcitabine sensitivity in gemcitabine-resistant PC cell lines following circ72309 overexpression. It was also shown that circ72309 decreased the expression of miR-1225-3p and miR-1234, which possess binding sites for SLC29A1, thereby potentially increasing SLC29A1/hENT1 expression. These preliminary results suggested that one of the possible biological mechanisms regarding the improved gemcitabine sensitivity induced by circ72309 is that the overexpression of circ72309 decreased miR-1225-3p and miR-1234 by adsorption to circ72309 and consequently increased the expression of SLC29A1/hENT1 by suppressing the translational regulation of these miRNAs.

As aforementioned, two possible mechanisms of how circ72309 improves gemcitabine sensitivity in gemcitabine-resistant PC cell lines have been indicated in the present study. NAC markedly reversed the improvement in gemcitabine sensitivity induced by the overexpression of circ72309. These observations indicated that the increase in gemcitabine sensitivity via circ72309 overexpression may be primarily mediated by its function of regulating the intracellular ROS levels and the subsequent decrease in CDA levels. Previous reports indicated that high hENT1 expression in resected PC specimens was associated with a favorable response to gemcitabine-based adjuvant therapy and improved survival only in patients with low mRNA levels of CDA, indicating that the effect of hENT1 may be at least partly dependent on the level of CDA (51).

As aforementioned, circRNAs in serum are stable due to their circular structure (15) and this has resulted in increased attention for their potential as liquid biomarkers (16-18). Wang et al (17) reported that higher levels of serum circSETDB1 had a shorter PFS in patients with serous ovarian cancer who were treated with platinum-taxane-combined chemotherapy. When assessing the potential of serum circRNAs as liquid biomarkers, the origin of relevant circRNAs should be taken into consideration as the expression of circRNAs in normal tissues has not yet been fully examined. As circ72309 expression in the cell culture supernatant of gemcitabine-resistant cell lines (such as cells with low circ72309 expression) was lower than that of parental cells and a significant decrease in circ72309 levels was observed after resection of the primary tumor from patients with PC in the present study, it could be speculated that the primary tumor was the predominant source of serum circ72309. Therefore, serum circ72309 levels may serve as a liquid biomarker representing a phenotype of primary tumor regarding gemcitabine sensitivity modulated by circ72309 levels in patients with PC. The present study revealed that among patients with PC treated with a gemcitabine-based neoadjuvant chemotherapy, those with high serum circ72309 levels experienced improved therapeutic efficacy than those with low circ72309 levels and that high serum circ72309 levels were an independent predictor of a favorable PFS. These observations indicated that serum circ72309 levels may be used to predict the therapeutic efficacy of gemcitabine-based neoadjuvant chemotherapy in PC and may be useful for therapeutic selection strategies. The results of the in vitro experiments further supported this concept, revealing the detailed molecular mechanisms of circ72309 in modulating gemcitabine sensitivity in PC cell lines. Beyond the mechanistic insights, the therapeutic translation of circ72309 may benefit from emerging delivery technologies. Recent work has emphasized the role of virus-like particles (VLPs) as protective and programmable scaffolds for circRNA delivery, which enhance stability, cellular entry and tissue-targeting potential (52). Considering that circ72309 overexpression improved gemcitabine sensitivity by modulating both CDA and hENT1 in resistant cell lines, it is conceivable that VLP-mediated administration of circ72309 may serve as a novel approach for overcoming gemcitabine resistance in PC. As chemoresistance represents a major clinical challenge across multiple tumor types, the findings of the present study may also have broader implications. A recent review highlighted that several molecular determinants of chemoresistance are shared across different cancer types (53). While the present study focused only on PC, it would be of interest to explore whether circ72309 similarly contributes to chemoresistance in other types of cancer. Given that the mechanisms identified here involve key regulators of gemcitabine metabolism, including CDA and hENT1, which are also implicated in the response to nucleoside analogs across various types of cancer, circ72309 may also play a role in overcoming gemcitabine resistance in other tumor types treated with gemcitabine. Such investigations may further expand the translational relevance of the findings of the present study and inform the development of novel therapeutic strategies.

The present study had several limitations. First, the in vitro analyses were performed only in gemcitabine-resistant cell lines derived from MIAPaCa-2 cells and validation in other PC models is required. Second, the clinical analysis included a relatively small number of patients, which may limit the generalizability of the results. Third, although serum circ72309 levels were associated with therapeutic response and prognosis, a clinically applicable cut-off value in this cohort was not determined. Further investigation is required to ascertain the feasibility of using serum circ72309 levels as a liquid biomarker for the selection of a potentially effective treatment plan based on the pre-treatment serum levels.

In conclusion, circ72309 influences multiple steps in the intracellular gemcitabine metabolic pathway and induces significant increases in gemcitabine sensitivity in gemcitabine-resistant PC cell lines, indicating that circRNAs are a promising epigenetic target in modulating cellular biology (Fig. S6). Furthermore, serum circ72309 levels may potentially serve as a liquid biomarker for predicting gemcitabine sensitivity in PC and may serve as a valuable tool for selecting optimal therapeutic agents and facilitating personalized strategy in neoadjuvant treatment for patients with PC.

Supplementary Data

Availability of data and materials

The data generated in the present study may be requested from the corresponding author.

Authors' contributions

NS, HT, SK, KS, SH, YI, DY, YT, HA, TA, TN, JS, KT, RC, YD and HE conceived and designed the study. NS performed the experiments. NS, HT and KT collected the data and confirm the authenticity of all the raw data. NS, HT, SK, KS, SH, YI, DY, YT, HA, TA, TN, JS, KT, RC, YD and HE analyzed the data. NS, HT, KS, YI, DY, YT, TN and SK drafted the manuscript. YD and HE revised the manuscript. All authors read and approved the final manuscript.

Ethics approval and consent to participate

The present study was performed in accordance with the ethical standards described in the 1975 Declaration of Helsinki and its later revisions and approved by the Ethics Committees of the University of Osaka Hospital (approval no. 24536). Written informed consent was obtained from all patients.

Patient consent for publication

Not applicable.

Competing interests

The authors declare that they have no competing interests.

Acknowledgments

Not applicable.

Funding

No funding was received.

References

1 

Capel B, Swain A, Nicolis S, Hacker A, Walter M, Koopman P, Goodfellow P and Lovell-Badge R: Circular transcripts of the testis-determining gene Sry in adult mouse testis. Cell. 73:1019–1030. 1993. View Article : Google Scholar : PubMed/NCBI

2 

Vo JN, Cieslik M, Zhang Y, Shukla S, Xiao L, Zhang Y, Wu YM, Dhanasekaran SM, Engelke CG, Cao X, et al: The landscape of circular RNA in cancer. Cell. 176:869–881.e13. 2019. View Article : Google Scholar : PubMed/NCBI

3 

Yang Y, Luo D, Shao Y, Shan Z, Liu Q, Weng J, He W, Zhang R, Li Q, Wang Z and Li X: circCAPRIN1 interacts with STAT2 to promote tumor progression and lipid synthesis via upregulating ACC1 expression in colorectal cancer. Cancer Commun (Lond). 43:100–122. 2023. View Article : Google Scholar

4 

Wu H, Wang B, Wang L and Xue Y: circular RNAs 0000515 and 0011385 as potential biomarkers for disease monitoring and determining prognosis in pancreatic ductal adenocarcinoma. Oncol Lett. 23:562022. View Article : Google Scholar : PubMed/NCBI

5 

Ling S, He Y, Li X, Hu M, Ma Y, Li Y, Lu Z, Shen S, Kong B, Zou X, et al: CircRHOT1 mediated cell proliferation, apoptosis and invasion of pancreatic cancer cells by sponging miR-125a-3p. J Cell Mol Med. 24:9881–9889. 2020. View Article : Google Scholar : PubMed/NCBI

6 

Li C, Zhang J, Yang X, Hu C, Chu T, Zhong R, Shen Y, Hu F, Pan F, Xu J, et al: hsa_circ_0003222 accelerates stemness and progression of non-small cell lung cancer by sponging miR-527. Cell Death Dis. 12:8072021. View Article : Google Scholar : PubMed/NCBI

7 

Peng L, Sang H, Wei S, Li Y, Jin D, Zhu X, Li X, Dang Y and Zhang G: circCUL2 regulates gastric cancer malignant transformation and cisplatin resistance by modulating autophagy activation via miR-142-3p/ROCK2. Mol Cancer. 19:1562020. View Article : Google Scholar : PubMed/NCBI

8 

Cheng D, Wang J, Dong Z and Li X: Cancer-related circular RNA: Diverse biological functions. Cancer Cell Int. 21:112021. View Article : Google Scholar : PubMed/NCBI

9 

Wang M, Yu F, Li P and Wang K: Emerging function and clinical significance of exosomal circRNAs in cancer. Mol Ther Nucleic Acids. 21:367–383. 2020. View Article : Google Scholar : PubMed/NCBI

10 

Memczak S, Jens M, Elefsinioti A, Torti F, Krueger J, Rybak A, Maier L, Mackowiak SD, Gregersen LH, Munschauer M, et al: Circular RNAs are a large class of animal RNAs with regulatory potency. Nature. 495:333–338. 2013. View Article : Google Scholar : PubMed/NCBI

11 

Wu H, Zhao X, Wang J, Jiang X, Cheng Y, He Y, Sun L and Zhang G: Circular RNA CDR1as alleviates Cisplatin-based chemoresistance by suppressing MiR-1299 in ovarian cancer. Front Genet. 12:8154482021. View Article : Google Scholar

12 

Yu S, Wang M, Zhang H, Guo X and Qin R: Circ_0092367 inhibits EMT and gemcitabine resistance in pancreatic cancer via regulating the miR-1206/ESRP1 Axis. Genes (Basel). 12:17012021. View Article : Google Scholar : PubMed/NCBI

13 

Yamada M, Tanaka K, Yamamoto K, Matsumoto H, Yamasaki M, Yamashita K, Makino T, Saito T, Yamamoto K, Takahashi T, et al: Association between circ_0004365 and cisplatin resistance in esophageal squamous cell carcinoma. Oncol Lett. 26:4672023. View Article : Google Scholar : PubMed/NCBI

14 

Mao S, Cheng Y, Huang Y, Xiong H and Gong C: Comprehensive analysis of the exosomal circRNA-miRNA-mRNA network in breast cancer. J Gene Med. 25:e35002023. View Article : Google Scholar : PubMed/NCBI

15 

Li Y, Zheng Q, Bao C, Li S, Guo W, Zhao J, Chen D, Gu J, He X and Huang S: Circular RNA is enriched and stable in exosomes: A promising biomarker for cancer diagnosis. Cell Res. 25:981–984. 2015. View Article : Google Scholar : PubMed/NCBI

16 

Huang XJ, Wang Y, Wang HT, Liang ZF, Ji C, Li XX, Zhang LL, Ji RB, Xu WR, Jin JH and Qian H: Exosomal hsa_circ_000200 as a potential biomarker and metastasis enhancer of gastric cancer via miR-4659a/b-3p/HBEGF axis. Cancer Cell Int. 23:1512023. View Article : Google Scholar : PubMed/NCBI

17 

Wang W, Wang J, Zhang X and Liu G: Serum circSETDB1 is a promising biomarker for predicting response to platinum-taxane-combined chemotherapy and relapse in high-grade serous ovarian cancer. Onco Targets Ther. 12:7451–7457. 2019. View Article : Google Scholar : PubMed/NCBI

18 

Xu C, Jun E, Okugawa Y, Toiyama Y, Borazanci E, Bolton J, Taketomi A, Kim SC, Shang D, Von Hoff D, et al: A circulating panel of circRNA biomarkers for the noninvasive and early detection of pancreatic ductal adenocarcinoma. Gastroenterology. 166:178–190.e16. 2024. View Article : Google Scholar

19 

Takahashi H, Ohigashi H, Gotoh K, Marubashi S, Yamada T, Murata M, Ioka T, Uehara H, Yano M and Ishikawa O: Preoperative gemcitabine-based chemoradiation therapy for resectable and borderline resectable pancreatic cancer. Ann Surg. 258:1040–1050. 2013. View Article : Google Scholar : PubMed/NCBI

20 

Von Hoff DD, Ervin T, Arena FP, Chiorean EG, Infante J, Moore M, Seay T, Tjulandin SA, Ma WW, Saleh MN, et al: Increased survival in pancreatic cancer with nab-paclitaxel plus gemcitabine. N Engl J Med. 369:1691–1703. 2013. View Article : Google Scholar : PubMed/NCBI

21 

Burris H and Storniolo AM: Assessing clinical benefit in the treatment of pancreas cancer: Gemcitabine compared to 5-fluorouracil. Eur J Cancer. 33(Suppl 1): S18–S22. 1997. View Article : Google Scholar : PubMed/NCBI

22 

Chen M, Liu X, Lu J, Teng H, Yu C, Liu Y and Zheng Y: Dysregulation of the circ_0087502/miR-1179/TGFBR2 pathway supports gemcitabine resistance in pancreatic cancer. Cancer Biol Ther. 24:22585662023. View Article : Google Scholar : PubMed/NCBI

23 

Lu Y, Zhou S, Cheng G, Ruan Y, Tian Y, Lv K, Han S and Zhou X: CircLMTK2 silencing attenuates gemcitabine resistance in pancreatic cancer by sponging miR-485-5p and to target PAK1. J Oncol. 2022:19115922022. View Article : Google Scholar : PubMed/NCBI

24 

Goan YG, Zhou B, Hu E, Mi S and Yen Y: Overexpression of ribonucleotide reductase as a mechanism of resistance to 2,2-difluorodeoxycytidine in the human KB cancer cell line. Cancer Res. 59:4204–4207. 1999.PubMed/NCBI

25 

Nakahira S, Nakamori S, Tsujie M, Takahashi Y, Okami J, Yoshioka S, Yamasaki M, Marubashi S, Takemasa I, Miyamoto A, et al: Involvement of ribonucleotide reductase M1 subunit overexpression in gemcitabine resistance of human pancreatic cancer. Int J Cancer. 120:1355–1363. 2007. View Article : Google Scholar

26 

Oyama K, Iwagami Y, Kobayashi S, Sasaki K, Yamada D, Tomimaru Y, Noda T, Asaoka T, Takahashi H, Tanemura M, et al: Removal of gemcitabine-induced senescent cancer cells by targeting glutaminase1 improves the therapeutic effect in pancreatic ductal adenocarcinoma. Int J Cancer. 154:912–925. 2024. View Article : Google Scholar

27 

Livak KJ and Schmittgen TD: Analysis of relative gene expression data using real-time quantitative PCR and the 2(-Delta Delta C(T)) method. Methods. 25:402–408. 2001. View Article : Google Scholar

28 

Scherbakov AM, Vorontsova SK, Khamidullina AI, Mrdjanovic J, Andreeva OE, Bogdanov FB, Salnikova DI, Jurisic V, Zavarzin IV and Shirinian VZ: Novel pentacyclic derivatives and benzylidenes of the progesterone series cause anti-estrogenic and antiproliferative effects and induce apoptosis in breast cancer cells. Invest New Drugs. 41:142–152. 2023. View Article : Google Scholar : PubMed/NCBI

29 

Radenković N, Milutinović M, Nikodijević D, Jovankić J and Jurišić V: Sample preparation of adherent cell lines for flow cytometry: Protocol Optimization-our experience with SW-480 colorectal cancer cell line. Indian J Clin Biochem. 40:74–79. 2025. View Article : Google Scholar

30 

Ueda H, Takahashi H, Kobayashi S, Kubo M, Sasaki K, Iwagami Y, Yamada D, Tomimaru Y, Asaoka T, Noda T, et al: miR-6855-5p enhances radioresistance and promotes migration of pancreatic cancer by inducing Epithelial-mesenchymal transition via suppressing FOXA1: Potential of plasma exosomal miR-6855-5p as an indicator of radiosensitivity in patients with pancreatic cancer. Ann Surg Oncol. 32:720–735. 2025. View Article : Google Scholar

31 

Taylor SC, Berkelman T, Yadav G and Hammond M: A defined methodology for reliable quantification of Western blot data. Mol Biotechnol. 55:217–226. 2013. View Article : Google Scholar : PubMed/NCBI

32 

Dudekula DB, Panda AC, Grammatikakis I, De S, Abdelmohsen K and Gorospe M: CircInteractome: A web tool for exploring circular RNAs and their interacting proteins and microRNAs. RNA Biol. 13:34–42. 2016. View Article : Google Scholar :

33 

National Comprehensive Cancer Network (NCCN) guidelines. (Pancreatic Adenocarcinoma (version 1.2023)). Available at: https://www.nccn.org/guidelines/category_1. Accessed June 12, 2023

34 

Eisenhauer EA, Therasse P, Bogaerts J, Schwartz LH, Sargent D, Ford R, Dancey J, Arbuck S, Gwyther S, Mooney M, et al: New response evaluation criteria in solid tumours: Revised RECIST guideline (version 1.1). Eur J Cancer. 45:228–247. 2009. View Article : Google Scholar

35 

Oettle H, Neuhaus P, Hochhaus A, Hartmann JT, Gellert K, Ridwelski K, Niedergethmann M, Zulke C, Fahlke J, Arning MB, et al: Adjuvant chemotherapy with gemcitabine and long-term outcomes among patients with resected pancreatic cancer: The CONKO-001 randomized trial. JAMA. 310:1473–1481. 2013. View Article : Google Scholar : PubMed/NCBI

36 

Uesaka K, Boku N, Fukutomi A, Okamura Y, Konishi M, Matsumoto I, Kaneoka Y, Shimizu Y, Nakamori S, Sakamoto H, et al: Adjuvant chemotherapy of S-1 versus gemcitabine for resected pancreatic cancer: A phase 3, open-label, randomised, non-inferiority trial (JASPAC 01). Lancet. 388:248–257. 2016. View Article : Google Scholar : PubMed/NCBI

37 

Frese KK, Neesse A, Cook N, Bapiro TE, Lolkema MP, Jodrell DI and Tuveson DA: nab-Paclitaxel potentiates gemcitabine activity by reducing cytidine deaminase levels in a mouse model of pancreatic cancer. Cancer Discov. 2:260–269. 2012. View Article : Google Scholar : PubMed/NCBI

38 

Wang Z, Li Y, Ahmad A, Banerjee S, Azmi AS, Kong D and Sarkar FH: Pancreatic cancer: Understanding and overcoming chemoresistance. Nat Rev Gastroenterol Hepatol. 8:27–33. 2011. View Article : Google Scholar

39 

Rajabpour A, Rajaei F and Teimoori-Toolabi L: Molecular alterations contributing to pancreatic cancer chemoresistance. Pancreatology. 17:310–320. 2017. View Article : Google Scholar : PubMed/NCBI

40 

Mackey JR, Mani RS, Selner M, Mowles D, Young JD, Belt JA, Crawford CR and Cass CE: Functional nucleoside transporters are required for gemcitabine influx and manifestation of toxicity in cancer cell lines. Cancer Res. 58:4349–4357. 1998.PubMed/NCBI

41 

Ohhashi S, Ohuchida K, Mizumoto K, Fujita H, Egami T, Yu J, Toma H, Sadatomi S, Nagai E and Tanaka M: Down-regulation of deoxycytidine kinase enhances acquired resistance to gemcitabine in pancreatic cancer. Anticancer Res. 28:2205–2212. 2008.PubMed/NCBI

42 

Ono H, Murase Y, Yamashita H, Kato T, Asano D, Ishikawa Y, Watanabe S, Ueda H, Akahoshi K, Ogawa K, et al: RRM1 is mediated by histone acetylation through gemcitabine resistance and contributes to invasiveness and ECM remodeling in pancreatic cancer. Int J Oncol. 62:512023. View Article : Google Scholar : PubMed/NCBI

43 

Iwagami Y, Eguchi H, Nagano H, Akita H, Hama N, Wada H, Kawamoto K, Kobayashi S, Tomokuni A, Tomimaru Y, et al: miR-320c regulates gemcitabine-resistance in pancreatic cancer via SMARCC1. Br J Cancer. 109:502–511. 2013. View Article : Google Scholar : PubMed/NCBI

44 

Hasegawa S, Eguchi H, Nagano H, Konno M, Tomimaru Y, Wada H, Hama N, Kawamoto K, Kobayashi S, Nishida N, et al: MicroRNA-1246 expression associated with CCNG2-mediated chemoresistance and stemness in pancreatic cancer. Br J Cancer. 111:1572–1580. 2014. View Article : Google Scholar : PubMed/NCBI

45 

De Sousa Cavalcante L and Monteiro G: Gemcitabine: Metabolism and molecular mechanisms of action, sensitivity and chemoresistance in pancreatic cancer. Eur J Pharmacol. 741:8–16. 2014. View Article : Google Scholar : PubMed/NCBI

46 

Zhang L, Li J, Zong L, Chen X, Chen K, Jiang Z, Nan L, Li X, Li W, Shan T, et al: Reactive oxygen species and targeted therapy for pancreatic cancer. Oxid Med Cell Longev. 2016:16167812016. View Article : Google Scholar : PubMed/NCBI

47 

Prudner BC, Rathore R, Robinson AM, Godec A, Chang SF, Hawkins WG, Hirbe AC and Van Tine BA: Arginine starvation and docetaxel induce c-Myc-Driven hENT1 surface expression to overcome gemcitabine resistance in ASS1-Negative tumors. Clin Cancer Res. 25:5122–5134. 2019. View Article : Google Scholar : PubMed/NCBI

48 

Hioki M, Shimada T, Yuan T, Nakanishi T, Tajima H, Yamazaki M, Yokono R, Takabayashi M, Sawamoto K, Akashita G, et al: Contribution of equilibrative nucleoside transporters 1 and 2 to gemcitabine uptake in pancreatic cancer cells. Biopharm Drug Dispos. 39:256–264. 2018. View Article : Google Scholar : PubMed/NCBI

49 

Greenhalf W, Ghaneh P, Neoptolemos JP, Palmer DH, Cox TF, Lamb RF, Garner E, Campbell F, Mackey JR, Costello E, et al: Pancreatic cancer hENT1 expression and survival from gemcitabine in patients from the ESPAC-3 trial. J Natl Cancer Inst. 106:djt3472014. View Article : Google Scholar

50 

Farrell JJ, Elsaleh H, Garcia M, Lai R, Ammar A, Regine WF, Abrams R, Benson AB, Macdonald J, Cass CE, et al: Human equilibrative nucleoside transporter 1 levels predict response to gemcitabine in patients with pancreatic cancer. Gastroenterology. 136:187–195. 2009. View Article : Google Scholar

51 

Aughton K, Elander NO, Evans A, Jackson R, Campbell F, Costello E, Halloran CM, Mackey JR, Scarfe AG, Valle JW, et al: hENT1 predicts benefit from gemcitabine in pancreatic cancer but only with low CDA mRNA. Cancers (Basel). 13:57582021. View Article : Google Scholar : PubMed/NCBI

52 

Gupta R, Arora K, Mehrotra Arora N and Kundu P: Significance of VLPs in Vlp-circRNA vaccines: A vaccine candidate or delivery vehicle? RNA Biol. 21:17–28. 2024. View Article : Google Scholar : PubMed/NCBI

53 

Patel M, Singh P, Gandupalli L and Gupta R: Identification and evaluation of Survival-associated common chemoresistant genes in cancer. Biomed Biotechnol Res J. 8:320–327. 2024. View Article : Google Scholar

Related Articles

  • Abstract
  • View
  • Download
  • Twitter
Copy and paste a formatted citation
Spandidos Publications style
Sekiguchi N, Takahashi H, Kobayashi S, Sasaki K, Hasegawa S, Iwagami Y, Yamada D, Tomimaru Y, Akita H, Asaoka T, Asaoka T, et al: <p>Circ72309 modulates gemcitabine metabolism and gemcitabine sensitivity in pancreatic cancer: Serum Circ72309 levels as a potential predictor of treatment response</p>. Int J Oncol 68: 36, 2026.
APA
Sekiguchi, N., Takahashi, H., Kobayashi, S., Sasaki, K., Hasegawa, S., Iwagami, Y. ... Eguchi, H. (2026). <p>Circ72309 modulates gemcitabine metabolism and gemcitabine sensitivity in pancreatic cancer: Serum Circ72309 levels as a potential predictor of treatment response</p>. International Journal of Oncology, 68, 36. https://doi.org/10.3892/ijo.2026.5849
MLA
Sekiguchi, N., Takahashi, H., Kobayashi, S., Sasaki, K., Hasegawa, S., Iwagami, Y., Yamada, D., Tomimaru, Y., Akita, H., Asaoka, T., Noda, T., Shimizu, J., Tanaka, K., Chijimatsu, R., Doki, Y., Eguchi, H."<p>Circ72309 modulates gemcitabine metabolism and gemcitabine sensitivity in pancreatic cancer: Serum Circ72309 levels as a potential predictor of treatment response</p>". International Journal of Oncology 68.3 (2026): 36.
Chicago
Sekiguchi, N., Takahashi, H., Kobayashi, S., Sasaki, K., Hasegawa, S., Iwagami, Y., Yamada, D., Tomimaru, Y., Akita, H., Asaoka, T., Noda, T., Shimizu, J., Tanaka, K., Chijimatsu, R., Doki, Y., Eguchi, H."<p>Circ72309 modulates gemcitabine metabolism and gemcitabine sensitivity in pancreatic cancer: Serum Circ72309 levels as a potential predictor of treatment response</p>". International Journal of Oncology 68, no. 3 (2026): 36. https://doi.org/10.3892/ijo.2026.5849
Copy and paste a formatted citation
x
Spandidos Publications style
Sekiguchi N, Takahashi H, Kobayashi S, Sasaki K, Hasegawa S, Iwagami Y, Yamada D, Tomimaru Y, Akita H, Asaoka T, Asaoka T, et al: <p>Circ72309 modulates gemcitabine metabolism and gemcitabine sensitivity in pancreatic cancer: Serum Circ72309 levels as a potential predictor of treatment response</p>. Int J Oncol 68: 36, 2026.
APA
Sekiguchi, N., Takahashi, H., Kobayashi, S., Sasaki, K., Hasegawa, S., Iwagami, Y. ... Eguchi, H. (2026). <p>Circ72309 modulates gemcitabine metabolism and gemcitabine sensitivity in pancreatic cancer: Serum Circ72309 levels as a potential predictor of treatment response</p>. International Journal of Oncology, 68, 36. https://doi.org/10.3892/ijo.2026.5849
MLA
Sekiguchi, N., Takahashi, H., Kobayashi, S., Sasaki, K., Hasegawa, S., Iwagami, Y., Yamada, D., Tomimaru, Y., Akita, H., Asaoka, T., Noda, T., Shimizu, J., Tanaka, K., Chijimatsu, R., Doki, Y., Eguchi, H."<p>Circ72309 modulates gemcitabine metabolism and gemcitabine sensitivity in pancreatic cancer: Serum Circ72309 levels as a potential predictor of treatment response</p>". International Journal of Oncology 68.3 (2026): 36.
Chicago
Sekiguchi, N., Takahashi, H., Kobayashi, S., Sasaki, K., Hasegawa, S., Iwagami, Y., Yamada, D., Tomimaru, Y., Akita, H., Asaoka, T., Noda, T., Shimizu, J., Tanaka, K., Chijimatsu, R., Doki, Y., Eguchi, H."<p>Circ72309 modulates gemcitabine metabolism and gemcitabine sensitivity in pancreatic cancer: Serum Circ72309 levels as a potential predictor of treatment response</p>". International Journal of Oncology 68, no. 3 (2026): 36. https://doi.org/10.3892/ijo.2026.5849
Follow us
  • Twitter
  • LinkedIn
  • Facebook
About
  • Spandidos Publications
  • Careers
  • Cookie Policy
  • Privacy Policy
How can we help?
  • Help
  • Live Chat
  • Contact
  • Email to our Support Team