Spandidos Publications Logo
  • About
    • About Spandidos
    • Aims and Scopes
    • Abstracting and Indexing
    • Editorial Policies
    • Reprints and Permissions
    • Job Opportunities
    • Terms and Conditions
    • Contact
  • Journals
    • All Journals
    • Oncology Letters
      • Oncology Letters
      • Information for Authors
      • Editorial Policies
      • Editorial Board
      • Aims and Scope
      • Abstracting and Indexing
      • Bibliographic Information
      • Archive
    • International Journal of Oncology
      • International Journal of Oncology
      • Information for Authors
      • Editorial Policies
      • Editorial Board
      • Aims and Scope
      • Abstracting and Indexing
      • Bibliographic Information
      • Archive
    • Molecular and Clinical Oncology
      • Molecular and Clinical Oncology
      • Information for Authors
      • Editorial Policies
      • Editorial Board
      • Aims and Scope
      • Abstracting and Indexing
      • Bibliographic Information
      • Archive
    • Experimental and Therapeutic Medicine
      • Experimental and Therapeutic Medicine
      • Information for Authors
      • Editorial Policies
      • Editorial Board
      • Aims and Scope
      • Abstracting and Indexing
      • Bibliographic Information
      • Archive
    • International Journal of Molecular Medicine
      • International Journal of Molecular Medicine
      • Information for Authors
      • Editorial Policies
      • Editorial Board
      • Aims and Scope
      • Abstracting and Indexing
      • Bibliographic Information
      • Archive
    • Biomedical Reports
      • Biomedical Reports
      • Information for Authors
      • Editorial Policies
      • Editorial Board
      • Aims and Scope
      • Abstracting and Indexing
      • Bibliographic Information
      • Archive
    • Oncology Reports
      • Oncology Reports
      • Information for Authors
      • Editorial Policies
      • Editorial Board
      • Aims and Scope
      • Abstracting and Indexing
      • Bibliographic Information
      • Archive
    • Molecular Medicine Reports
      • Molecular Medicine Reports
      • Information for Authors
      • Editorial Policies
      • Editorial Board
      • Aims and Scope
      • Abstracting and Indexing
      • Bibliographic Information
      • Archive
    • World Academy of Sciences Journal
      • World Academy of Sciences Journal
      • Information for Authors
      • Editorial Policies
      • Editorial Board
      • Aims and Scope
      • Abstracting and Indexing
      • Bibliographic Information
      • Archive
    • International Journal of Functional Nutrition
      • International Journal of Functional Nutrition
      • Information for Authors
      • Editorial Policies
      • Editorial Board
      • Aims and Scope
      • Abstracting and Indexing
      • Bibliographic Information
      • Archive
    • International Journal of Epigenetics
      • International Journal of Epigenetics
      • Information for Authors
      • Editorial Policies
      • Editorial Board
      • Aims and Scope
      • Abstracting and Indexing
      • Bibliographic Information
      • Archive
    • Medicine International
      • Medicine International
      • Information for Authors
      • Editorial Policies
      • Editorial Board
      • Aims and Scope
      • Abstracting and Indexing
      • Bibliographic Information
      • Archive
  • Articles
  • Information
    • Information for Authors
    • Information for Reviewers
    • Information for Librarians
    • Information for Advertisers
    • Conferences
  • Language Editing
Spandidos Publications Logo
  • About
    • About Spandidos
    • Aims and Scopes
    • Abstracting and Indexing
    • Editorial Policies
    • Reprints and Permissions
    • Job Opportunities
    • Terms and Conditions
    • Contact
  • Journals
    • All Journals
    • Biomedical Reports
      • Information for Authors
      • Editorial Policies
      • Editorial Board
      • Aims and Scope
      • Abstracting and Indexing
      • Bibliographic Information
      • Archive
    • Experimental and Therapeutic Medicine
      • Information for Authors
      • Editorial Policies
      • Editorial Board
      • Aims and Scope
      • Abstracting and Indexing
      • Bibliographic Information
      • Archive
    • International Journal of Epigenetics
      • Information for Authors
      • Editorial Policies
      • Editorial Board
      • Aims and Scope
      • Abstracting and Indexing
      • Bibliographic Information
      • Archive
    • International Journal of Functional Nutrition
      • Information for Authors
      • Editorial Policies
      • Editorial Board
      • Aims and Scope
      • Abstracting and Indexing
      • Bibliographic Information
      • Archive
    • International Journal of Molecular Medicine
      • Information for Authors
      • Editorial Policies
      • Editorial Board
      • Aims and Scope
      • Abstracting and Indexing
      • Bibliographic Information
      • Archive
    • International Journal of Oncology
      • Information for Authors
      • Editorial Policies
      • Editorial Board
      • Aims and Scope
      • Abstracting and Indexing
      • Bibliographic Information
      • Archive
    • Medicine International
      • Information for Authors
      • Editorial Policies
      • Editorial Board
      • Aims and Scope
      • Abstracting and Indexing
      • Bibliographic Information
      • Archive
    • Molecular and Clinical Oncology
      • Information for Authors
      • Editorial Policies
      • Editorial Board
      • Aims and Scope
      • Abstracting and Indexing
      • Bibliographic Information
      • Archive
    • Molecular Medicine Reports
      • Information for Authors
      • Editorial Policies
      • Editorial Board
      • Aims and Scope
      • Abstracting and Indexing
      • Bibliographic Information
      • Archive
    • Oncology Letters
      • Information for Authors
      • Editorial Policies
      • Editorial Board
      • Aims and Scope
      • Abstracting and Indexing
      • Bibliographic Information
      • Archive
    • Oncology Reports
      • Information for Authors
      • Editorial Policies
      • Editorial Board
      • Aims and Scope
      • Abstracting and Indexing
      • Bibliographic Information
      • Archive
    • World Academy of Sciences Journal
      • Information for Authors
      • Editorial Policies
      • Editorial Board
      • Aims and Scope
      • Abstracting and Indexing
      • Bibliographic Information
      • Archive
  • Articles
  • Information
    • For Authors
    • For Reviewers
    • For Librarians
    • For Advertisers
    • Conferences
  • Language Editing
Login Register Submit
  • This site uses cookies
  • You can change your cookie settings at any time by following the instructions in our Cookie Policy. To find out more, you may read our Privacy Policy.

    I agree
Search articles by DOI, keyword, author or affiliation
Search
Advanced Search
presentation
International Journal of Oncology
Join Editorial Board Propose a Special Issue
Print ISSN: 1019-6439 Online ISSN: 1791-2423
Journal Cover
April-2026 Volume 68 Issue 4

Full Size Image

Cover Legend PDF

Sign up for eToc alerts
Recommend to Library

Journals

International Journal of Molecular Medicine

International Journal of Molecular Medicine

International Journal of Molecular Medicine is an international journal devoted to molecular mechanisms of human disease.

International Journal of Oncology

International Journal of Oncology

International Journal of Oncology is an international journal devoted to oncology research and cancer treatment.

Molecular Medicine Reports

Molecular Medicine Reports

Covers molecular medicine topics such as pharmacology, pathology, genetics, neuroscience, infectious diseases, molecular cardiology, and molecular surgery.

Oncology Reports

Oncology Reports

Oncology Reports is an international journal devoted to fundamental and applied research in Oncology.

Experimental and Therapeutic Medicine

Experimental and Therapeutic Medicine

Experimental and Therapeutic Medicine is an international journal devoted to laboratory and clinical medicine.

Oncology Letters

Oncology Letters

Oncology Letters is an international journal devoted to Experimental and Clinical Oncology.

Biomedical Reports

Biomedical Reports

Explores a wide range of biological and medical fields, including pharmacology, genetics, microbiology, neuroscience, and molecular cardiology.

Molecular and Clinical Oncology

Molecular and Clinical Oncology

International journal addressing all aspects of oncology research, from tumorigenesis and oncogenes to chemotherapy and metastasis.

World Academy of Sciences Journal

World Academy of Sciences Journal

Multidisciplinary open-access journal spanning biochemistry, genetics, neuroscience, environmental health, and synthetic biology.

International Journal of Functional Nutrition

International Journal of Functional Nutrition

Open-access journal combining biochemistry, pharmacology, immunology, and genetics to advance health through functional nutrition.

International Journal of Epigenetics

International Journal of Epigenetics

Publishes open-access research on using epigenetics to advance understanding and treatment of human disease.

Medicine International

Medicine International

An International Open Access Journal Devoted to General Medicine.

Journal Cover
April-2026 Volume 68 Issue 4

Full Size Image

Cover Legend PDF

Sign up for eToc alerts
Recommend to Library

  • Article
  • Citations
    • Cite This Article
    • Download Citation
    • Create Citation Alert
    • Remove Citation Alert
    • Cited By
  • Similar Articles
    • Related Articles (in Spandidos Publications)
    • Similar Articles (Google Scholar)
    • Similar Articles (PubMed)
  • Download PDF
  • Download XML
  • View XML

  • Supplementary Files
    • Supplementary_Data.pdf
Article Open Access

lncRNA AL445238.2‑USP4 axis regulates cell survival and stemness in colon cancer

  • Authors:
    • Hualong Lin
    • Jieni Feng
    • Peirui Chen
    • Jialin Hu
    • Linjia Zhu
    • Shaofei Yuan
  • View Affiliations / Copyright

    Affiliations: Department of Medical Oncology, Rui'an People's Hospital, The Third Affiliated Hospital of Wenzhou Medical University, Wenzhou, Zhejiang 325200, P.R. China, Department of Pharmacy, China Pharmaceutical University, Jiangsu Cancer Hospital, Nanjing, Jiangsu 210000, P.R. China, Department of Respiratory Medicine, Rui'an People's Hospital, The Third Affiliated Hospital of Wenzhou Medical University, Wenzhou, Zhejiang 325200, P.R. China
    Copyright: © Lin et al. This is an open access article distributed under the terms of Creative Commons Attribution License [CC BY_NC 4.0].
  • Article Number: 45
    |
    Published online on: February 20, 2026
       https://doi.org/10.3892/ijo.2026.5858
  • Expand metrics +
Metrics: Total Views: 0 (Spandidos Publications: | PMC Statistics: )
Metrics: Total PDF Downloads: 0 (Spandidos Publications: | PMC Statistics: )
Cited By (CrossRef): 0 citations Loading Articles...

This article is mentioned in:


Abstract

Local progression and metastasis remain the foremost impediments to long‑term survival among patients with colorectal cancer (CRC). long non‑coding RNAs (lncRNAs) have a pivotal role in the advancement of colorectal malignancies. The aim of the present study was to elucidate the functional role and underlying molecular mechanisms of the lncRNA AL445238.2 in CRC progression. In the present study, overexpression/knockdown lentiviral vectors, protein half‑life assays and co‑immunoprecipitation assays were used to explore the regulatory relationship among AL445238.2, ubiquitin‑specific protease 4 (USP4) and BCL2, combined with Transwell assays, sphere formation assays and subcutaneous xenograft models to demonstrate their effects on colon cancer proliferation and stemness both in vitro and in vivo. The experimental findings revealed that AL445238.2 was highly expressed in CRC cells. AL445238 overexpression significantly enhanced the proliferation of DLD1 and SW480 cells, reduced extracellular lactate dehydrogenase release, diminished apoptotic activity and increased cellular stemness, as evidenced by increased CD133 expression and augmented tumor sphere formation, together with enhanced mitochondrial activity. RNA pulldown and immunofluorescence assays further demonstrated a direct interaction between AL445238.2 and USP4, with the two synergistically modulating the expression of the anti‑apoptotic protein Bcl2 and the pro‑apoptotic protein BAX to suppress apoptosis. Moreover, in in vivo assays, USP4 independently promoted cell proliferation, sustained stemness and enhanced mitochondrial function, thereby increasing tumor growth. Collectively, the findings of the present study revealed that AL445238.2, through its interaction with USP4, orchestrated the regulation of cell proliferation, apoptosis, stemness maintenance and migration in CRC cells, offering novel insights into the role of lncRNAs in cancer progression and highlighting potential therapeutic targets.

Introduction

Colorectal cancer (CRC) is responsible for ~930,000 deaths annually worldwide, making it the second most common cause of cancer-related death globally (1). Metastasis and local progression are the major limiting factors in the efficacy of CRC treatment. The stemness of cancer cells and mitochondrial stability play pivotal roles in the invasion and metastasis of CRC (2-4).

Cancer cell stemness is closely associated with tumor progression and recurrence. CRC cells with enhanced stemness are more likely to breach the basement membrane and enter the circulatory system, thereby facilitating metastasis to distant organs (5). These stem-like tumor cells also exhibit greater resistance to conventional therapies, presenting a notable challenge in CRC treatment (6). Mitochondrial stability is central to the metabolic adaptability and the anti-apoptotic capacity of CRC cells (7,8). Through mitochondrial metabolic reprogramming, tumor cells can adapt to various microenvironments, thereby increasing their survival rate. Thus, the regulation of stemness and mitochondrial stability influences the invasiveness and metastatic potential of CRC cells. Intervening in the mechanisms governing stemness and mitochondrial stability may offer novel strategies to enhance the therapeutic outcomes of CRC.

Ubiquitin-specific protease 4 (USP4) plays crucial regulatory roles in multiple cellular processes implicated in cancer development and progression. Accumulating evidence demonstrates that USP4 regulates key players (namely WNT3A, RAD50, TGFB1 and PRL3) in cancer-relevant pathways, including cell proliferation, apoptosis and DNA damage responses (9-12). Given these multifaceted roles in cancer biology, understanding how USP4 activity is regulated and how its function can be modulated through interaction with other regulatory molecules, such as long non-coding RNAs (lncRNAs), represents an important avenue for cancer research and therapeutic development.

lncRNAs are a class of RNAs >200 nucleotides in length and lacking protein-coding sequences; they play crucial roles in chromatin dynamics, gene expression regulation and cell growth and differentiation (13-15). Whole-genome association studies of tumor samples have confirmed that lncRNAs are key factors in the initiation and progression of various cancer types. For instance, lncRNA-H19 promotes the development of gastric cancer, CRC and gliomas by encoding and producing microRNA-675 (16,17). Moreover, linc02273 drives breast cancer metastasis by upregulating the transcription of AGR2 (18). In addition, the oncogene c-Myc promotes tumor formation by silencing p53 through the lncRNA MILIP (19). Beyond their well-established roles in transcriptional and post-transcriptional regulation, lncRNAs can serve as molecular scaffolds that facilitate or modulate protein-protein interactions, thereby affecting the enzymatic activity, substrate specificity or stability of their protein partners (20,21). Several studies have demonstrated that lncRNAs can directly bind to deubiquitinating enzymes and influence their deubiquitinase activity or subcellular localization, adding an additional layer of complexity to post-translational regulatory networks in cancer cells (22,23).

AL445238.2, located on the long arm of chromosome 13 (q21.31), consists of two exons and is 1,581 bp in length. At present and to the best of our knowledge, there are no published reports on AL445238.2. Targeting the cell survival and metastasis mechanisms, such as by inhibiting the interaction between AL445238.2 and its downstream signaling pathways, may provide novel strategies to improve CRC treatment outcomes.

Materials and methods

Cell lines, cell culture and transfection

The CRC cell lines SW480 and DLD1 were purchased from the American Type Culture Collection. Cells were cultured in Dulbecco's Modified Eagle's Medium (Gibco; Thermo Fisher Scientific, Inc.) containing 10% fetal bovine serum (FBS; HyClone™; Cytiva) and incubated at 37°C with 5% CO2. Overexpression or knockdown lentiviral vectors encoding AL445238.2, USP4 or the corresponding empty vector were constructed using the pLVX-IRES-Puro plasmid backbone by Shanghai GeneChem Co., Ltd. Lentiviral particles were also produced and concentrated to a titer of 1×108 TU/ml by Shanghai GeneChem Co., Ltd. For lentiviral transduction, cells were seeded at 30-40% confluency and transduced with lentiviral particles at a multiplicity of infection of 10-20 in the presence of 5 μg/ml polybrene (MilliporeSigma) at 37°C for 24 h. Stable transfected cells were selected and maintained with 2 μg/ml puromycin (MilliporeSigma) starting 72 h post-transfection. All of the cell lines were confirmed to be free from mycoplasma contamination and were authenticated by an expert before being used for experimentation. All shRNA sequences are listed in Table SI.

Reverse transcription-quantitative PCR (RT-qPCR)

Total RNA was extracted from SW480 and DLD1 cells using TRIzol reagent (MilliporeSigma) and RNA purity and integrity were assessed by electrophoresis. RT was performed using random primers at 42°C for 1 h (RevertAid First Strand cDNA Synthesis Kit; Thermo Fisher Scientific, Inc.). The target gene was then amplified in a 20 μl reaction system using SYBR-Green qPCR Mix (Thermo Fisher Scientific, Inc.). The PCR conditions were as follows: 50°C for 2 min, 95°C for 2 min, followed by 40 cycles of 95°C for 15 sec and 60°C for 32 sec. Relative gene expression levels were normalized to the reference gene β-actin and quantified using the 2−ΔΔCq method (24). The primer sequences for qPCR are provided in Table SII.

Western blot analysis

CRC cells were lysed in Cell Lysis Buffer for Western and IP without Inhibitors (NCM Biotech; Suzhou Xinsaimei Biotechnology Co., Ltd.) containing a protease and phosphatase inhibitor mixture (Beyotime Biotechnology). The protein concentration was determined using the BCA assay. Denatured proteins (20 μg) were separated by sodium dodecyl sulfate-polyacrylamide gel electrophoresis on a 4-20% gel and transferred to polyvinylidene fluoride membranes (MilliporeSigma). Membranes were blocked with 5% non-fat milk (BD Biosciences) in Tris-buffered saline containing 0.1% Tween-20 at room temperature for 1 h. Membranes were incubated overnight at 4°C with primary antibodies (dilution 1:1,000) and then washed and incubated at room temperature for 1 h with HRP-conjugated Goat Anti-Rabbit IgG (H+L) secondary antibody (dilution 1:5,000). Enhanced chemiluminescence (Thermo Fisher Scientific, Inc.) was used to detect protein bands. GAPDH or β-actin were used as the internal control. Protein band intensities were quantified by densitometry using ImageJ software (version 1.53k; National Institutes of Health). Antibody information is provided in Table SIII.

Co-immunoprecipitation (Co-IP) assay

Cells (1×107) were harvested and lysed in IP lysis buffer (Pierce IP Lysis Buffer; Thermo Fisher Scientific, Inc.; cat. no. 87787) supplemented with protease inhibitor cocktail (1:100 dilution; Thermo Fisher Scientific, Inc.; cat. no. 78430) and phosphatase inhibitor cocktail (1:100 dilution; Thermo Fisher Scientific, Inc.; cat. no. 78428) on ice for 30 min with intermittent vortexing. Cell lysates were centrifuged at 14,000 × g for 15 min at 4°C, and the supernatant was collected. Protein concentration was determined using the BCA Protein Assay Kit (Thermo Fisher Scientific, Inc.; cat. no. 23225). For each IP reaction, 500 μg of total protein lysate was pre-cleared with 20 μl of Protein A/G Magnetic Beads (Thermo Fisher Scientific, Inc.; cat. no. 88802) at 4°C for 1 h with rotation to reduce non-specific binding. After magnetic separation, the pre-cleared lysate was incubated with 2 μg of anti-USP4 antibody (cat. no. ab108931; Abcam) or normal rabbit IgG control antibody (cat. no. 2729; Cell Signaling Technology, Inc.) overnight at 4°C with gentle rotation. Subsequently, 30 μl of Protein A/G Magnetic Beads were added to each sample and incubated for 2 h at 4°C with rotation. The beads were then collected using a magnetic separator and washed five times with IP wash buffer (25 mM Tris-HCl pH 7.4, 150 mM NaCl, 1 mM EDTA, 1% NP-40 and 5% glycerol). After the final wash, beads were resuspended in 30 μl of 2X SDS loading buffer and boiled at 95°C for 5 min to elute the immunocomplexes. The supernatant was collected by centrifugation at 1,000 × g for 1 min at room temperature and subjected to western blot analysis.

Cell Counting Kit-8 (CCK-8) cell proliferation assay

CRC cells (3×103 cells/well) were seeded into a 96-well plate. After 24, 48 or 72 h of incubation, 10 μl CCK-8 reagent (Beijing Solarbio Science & Technology Co., Ltd.) was added to each well and incubated at 37°C for 60 min. Cell proliferation was measured at 450 nm using a Varioskan LUX microplate reader.

Lactate dehydrogenase (LDH) release assay

Cytotoxicity was assessed by measuring LDH release into the culture medium using the CytoTox 96® Non-Radioactive Cytotoxicity Assay (Promega Corporation; cat. no. G1780) according to the manufacturer's instructions. Briefly, cells were seeded in 96-well plates at a density of 5×103 cells per well and cultured for 24, 48 or 72 h. At each time point, 50 μl of culture supernatant was transferred to a new 96-well plate and mixed with 50 μl of CytoTox 96® Reagent. After incubating at room temperature for 30 min in the dark, the reaction was stopped by adding 50 μl of Stop Solution. Absorbance was measured at 490 nm using a microplate reader (BioTek Instruments, Inc.; Agilent Technologies, Inc.). LDH release was calculated as a percentage of maximum LDH release (determined by lysing cells with 1% Triton X-100). Background absorbance from culture medium alone was subtracted from all measurements. Each experiment was performed in triplicate and repeated three times independently.

RNA pull-down assay

Cells (1×107) were collected and lysed in RIPA buffer (Beyotime Biotechnology) with a protease inhibitor mixture (NCM Biotech; Suzhou Xinsaimei Biotechnology Co., Ltd.). For each 1 ml of cell lysate, 10% was used as the input control. Biotinylated AL445238.2 sense probe and a scrambled negative control probe with no homology to any known transcripts were synthesized by GenePharma Co., Ltd. AL445238.2 sense and scrambled probes were incubated with the cell lysate at 4°C for 4 h. Next, streptavidin magnetic beads were added and the mixture was incubated at 4°C for 1 h. After boiling the magnetic beads in 0.1% sodium dodecyl sulfate solution for 3 min, protein interactions with AL445238.2 were detected by western blot. The control cells were treated with an equal volume of beads with scrambled probes to assess non-specific protein binding.

Flow cytometry

Apoptosis was detected using an Annexin V-FITC/PI dual-staining apoptosis detection kit (Absin Bioscience, Inc.) according to the manufacturer's instructions. In brief, cells were harvested, washed with pre-chilled phosphate buffered saline (PBS), resuspended in 100 μl binding buffer and sequentially stained with Annexin V-FITC (5 μl) for 10 min in the dark at room temperature, followed by PI (5 μl) for 5 min in the dark. After washing with PBS, the cells were resuspended and analyzed by flow cytometry.

Stemness was assessed by staining with a FITC-conjugated CD133 flow cytometric monoclonal antibody (cat. no. 372803; BioLegend, Inc.). After collection, the cells were resuspended in staining buffer (BioLegend, Inc.) at a concentration of 1.25×106 cells/100 μl, incubated with 5 μl CD133 antibody in the dark for 20 min at room temperature, washed with PBS and resuspended in PBS for flow cytometry analysis.

Mitochondrial activity was assessed using the tetramethylrhodamine (TMRM) probe (cat. no. I34361 Invitrogen; Thermo Fisher Scientific, Inc.). After collecting the cells, the supernatant was discarded and the cells were incubated with DMEM containing a 1:1,000 dilution of the TMRM probe at 37°C with 5% CO2 for 30 min. After washing with PBS, the cells were resuspended for flow cytometry analysis.

All flow cytometry data were collected using BD FACSCelesta and analyzed using FlowJo software (version 10; FlowJo LCC; BD Biosciences). Median fluorescence intensity was calculated using the median fluorescence value for each population.

Transwell migration assay

Transwell migration assays were performed using Corning, Inc. Transwell chambers. In brief, cells (1×106 cells/well) were seeded in the upper chambers of 24-well plates with 100 μl serum-free medium. The lower chambers were filled with 600 μl medium containing 30% FBS. After 24 h of incubation at 37°C, cells that migrated to the lower chambers were fixed with 4% paraformaldehyde at room temperature for 15 min, washed with PBS and stained with 0.1% crystal violet at room temperature for 20 min. The number of migrated cells was counted under a light microscope (Zeiss Axio Observer; Carl Zeiss AG) and quantified using Image-Pro Plus software (version 6.0; Media Cybernetics, Inc.). Images were acquired using ZEN imaging software (version 2.3 blue edition; Carl Zeiss AG).

Cell immunofluorescence

Cells were seeded on glass slides in 24-well plates and cultured for 24 h. After washing with PBS, the cells were fixed with 4% paraformaldehyde at room temperature for 10 min, followed by permeabilization with 0.5% Triton X-100 (PBS) for 15 min at room temperature. After blocking with PBS containing 5% normal goat serum (MilliporeSigma) at room temperature for 1 h, the cells were incubated with the primary antibody (Anti-USP4; 1:500; cat. no. ab181105; Abcam) overnight at 4°C, followed by incubation with Alexa Fluor 488-conjugated goat anti-rabbit IgG (H+L) secondary antibody (1:500; cat. no. A11008; Thermo Fisher Scientific, Inc.) for 1 h at room temperature in the dark. For FISH staining of AL445238.2, after permeabilization, cells were incubated with pre-hybridization buffer (Abnova Corporation; cat. no. U0028) at 37°C for 30 min, then hybridized with Alexa Fluor 555-labeled FISH probe provided by GenePharma Co., Ltd. at 37°C overnight in the dark. Following hybridization, cells were washed with SSC buffer (Thermo Fisher Scientific, Inc.; cat. no. J60839.K2; 2X SSC for 5 min, 1X SSC for 5 min and 0.5X SSC for 5 min) at 37°C. The slides were mounted using an anti-fade mounting medium containing 4',6-diamidino-2-phenylindole and analyzed under a fluorescence microscope.

Spheroid formation assay

Cells were dissociated into a single-cell suspension and seeded at a density of 5×103 cells/well in a 6-well ultra-low attachment plate (Corning, Inc.). Cells were cultured in serum-free DMEM/F12 (Gibco; Thermo Fisher Scientific, Inc.) supplemented with epidermal growth factor (20 ng/ml; PeproTech, Inc.; Thermo Fisher Scientific, Inc.) and B27 (2%; Gibco; Thermo Fisher Scientific, Inc.). After 1-2 weeks of culture, the tumor spheroids were observed under a light microscope and the size and number of spheroids were measured using Image-Pro Plus software.

In vivo tumor xenograft model

A nude mouse xenograft model was established using female BALB/c-nude immunodeficient mice aged 5-6 weeks (initial body weight: 18-20 g; GemPharmatech, Co., Ltd.). Mice were randomly assigned to 3 groups using a random number generator, with each mouse given a unique identification number before group allocation to ensure unbiased distribution. The groups were subcutaneously injected with SW480 cells transfected with empty vector, USP4 overexpression vector or AL445238.2 overexpression vector (n=4 per group). The mice were housed under a 12-h light/dark cycle with free access to food and water. Each mouse was subcutaneously injected with 5×106 SW480 cells suspended in 100 μl PBS into the right abdominal flank. Animal health and behavior were monitored daily for signs of distress, weight loss or abnormal behavior. Tumor size was measured twice weekly using digital calipers and the tumor volume was calculated using the formula: Volume (mm3)=(length × width2)/2, where length is the longest diameter and width is the perpendicular diameter. After 12 weeks, the mice were euthanized using CO2 following the AVMA Guidelines for the Euthanasia of Animals (25). Mice were placed in a clear euthanasia chamber and 100% CO2 from a compressed gas cylinder was introduced using a gradual fill method with a displacement rate of 30% of the chamber volume per min. The CO2 flow was maintained for at least 1 min after respiratory arrest and death was confirmed by physical examination (absence of heartbeat and respiration for at least 10 mi with graying of mucous membranes) before tumor harvest.

The sample size for the animal study was determined following the recommendations of the Animal Ethics Committee of Wenzhou Medical University (Wenzhou, China) to ensure the establishment of well-behaved animal models with adequate statistical power. During the experiment, the tumor diameter was not allowed to exceed 1.5 cm, nor was the tumor volume allowed to exceed 15% of the total body volume of the mouse. No animals reached these humane endpoints during the study.

Statistical analysis

Data from three independent experiments were analyzed using R (version 4.3.1; R Foundation for Statistical Computing). Results are expressed as the mean ± standard deviation. Comparisons between two groups were analyzed using unpaired Student's t-test. Multiple group comparisons were performed using one-way ANOVA followed by Tukey's post hoc test. P<0.05 was considered to indicate a statistically significant difference.

Results

AL445238.2 promotes CRC proliferation and inhibits apoptosis

After confirming the overexpression or knockdown efficiency of AL445238.2 using qPCR (Fig. 1A), the impact of AL445238.2 on CRC cell proliferation was assessed using the CCK-8 assay and detection of LDH in the supernatant. AL445238.2 overexpression significantly enhanced the proliferation of DLD1 and SW480 CRC cells and reduced LDH levels in the supernatant, suggesting decreased cytotoxicity and cell membrane damage (Fig. 1B and C). Conversely, AL445238.2 knockdown weakened the proliferation of DLD1 and SW480 cells and increased LDH levels in the supernatant, suggesting enhanced cytotoxicity. Apoptosis analysis by flow cytometry revealed that overexpression of AL445238.2 reduced overall apoptosis in both DLD1 and SW480 cells, whereas knockdown of AL445238.2 increased overall apoptosis (Fig. 1D and E). Taken together, these results demonstrated that AL445238.2 promoted CRC cell proliferation while protecting cells from both cytotoxic damage and apoptotic cell death.

AL445238.2 regulates the survival of
colon cancer cells. (A) Validation of gene manipulation efficiency
in SW480 and DLD1 cell lines with stable overexpression and
knockdown of AL445238.2. (B) Cell Counting Kit-8 assay of SW480 and
DLD1 stable cell lines. (C) Proportion of apoptotic SW480 and DLD1
stable cell lines (percentage of supernatant LDH/total LDH). (D)
Statistical analysis of the Annexin V and PI staining
assay(Proportion percentage of Apoptotic cells). (E) Annexin V and
PI staining of SW480 and DLD1 stable cell lines.
**P<0.01, ***P<0.001,
****P<0.0001. NC, negative control; sh, short
hairpin; OE, overexpression; LDH, lactate dehydrogenase; ns, not
significant.

Figure 1

AL445238.2 regulates the survival of colon cancer cells. (A) Validation of gene manipulation efficiency in SW480 and DLD1 cell lines with stable overexpression and knockdown of AL445238.2. (B) Cell Counting Kit-8 assay of SW480 and DLD1 stable cell lines. (C) Proportion of apoptotic SW480 and DLD1 stable cell lines (percentage of supernatant LDH/total LDH). (D) Statistical analysis of the Annexin V and PI staining assay(Proportion percentage of Apoptotic cells). (E) Annexin V and PI staining of SW480 and DLD1 stable cell lines. **P<0.01, ***P<0.001, ****P<0.0001. NC, negative control; sh, short hairpin; OE, overexpression; LDH, lactate dehydrogenase; ns, not significant.

AL445238.2 enhances the stemness and mitochondrial activity of CRC cells

Flow cytometry analysis of CD133 (a stem cell marker) expression on DLD1 and SW480 cells showed that overexpression of AL445238.2 increased CD133 expression on the cell surface compared with the empty vector group, while knockdown of AL445238.2 decreased CD133 expression (Fig. 2A and B). These results suggest that AL445238.2 promotes stemness in CRC cells. Subsequently, TMRM (a probe for assessing mitochondrial membrane potential) flow cytometry analysis revealed that AL445238.2 overexpression enhanced TMRM fluorescence in DLD1 and SW480 cells, indicating increased mitochondrial activity, whereas AL445238.2 knockdown decreased mitochondrial activity (Fig. 2C and D).

AL445238.2 promotes the stemness and
mitochondrial stability of colon cancer cells. (A) The expression
of CD133 in SW480 and DLD1 stable cell lines was detected with flow
cytometry. (B) The statistical analysis of CD133 MFI. (C) TMRM
staining of SW480 and DLD1 stable cell lines. (D) The statistical
analysis of TMRM MFI. (E) Tumor spheroid formation assay of SW480
and DLD1 stable cell lines. *P<0.05,
**P<0.01, ***P<0.001,
****P<0.0001. MFI, mean fluorescence intensity; TMRM,
tetramethylrhodamine; NC, negative control; sh, short hairpin; OE,
overexpression.

Figure 2

AL445238.2 promotes the stemness and mitochondrial stability of colon cancer cells. (A) The expression of CD133 in SW480 and DLD1 stable cell lines was detected with flow cytometry. (B) The statistical analysis of CD133 MFI. (C) TMRM staining of SW480 and DLD1 stable cell lines. (D) The statistical analysis of TMRM MFI. (E) Tumor spheroid formation assay of SW480 and DLD1 stable cell lines. *P<0.05, **P<0.01, ***P<0.001, ****P<0.0001. MFI, mean fluorescence intensity; TMRM, tetramethylrhodamine; NC, negative control; sh, short hairpin; OE, overexpression.

To further explore the role of AL445238.2 in regulating CRC cell stemness, a spheroid formation assay was conducted. AL445238.2 overexpression in DLD1 and SW480 cells increased the diameter of tumor spheroids, whereas AL445238.2 knockdown reduced the spheroid size, suggesting a role in stemness enhancement (Fig. 2E).

AL445238.2-USP4 complex stabilizes Bcl2 to promote stemness and the survival of CRC cells

RNA pull-down assays were performed to explore the molecular interactors of AL445238.2, which revealed that AL445238.2 bound to USP4 (Fig. 3A). Immunofluorescence confirmed the co-localization of AL445238.2 with USP4, indicating an interaction (Fig. 3B). The overexpression or knockdown efficiency of USP4 was confirmed using qPCR (Fig. 3C). Overexpression of AL445238.2 in SW480 cells upregulated Bcl2 and downregulated BAX and cleaved CASP3 (C-CASP3) expression, whereas knockdown of AL445238.2 reduced Bcl2 expression and increased BAX and C-CASP3 expression, suggesting that AL445238.2 contributed to cell survival (Fig. 3D).

AL445238.2 binding to USP4 stabilizes
Bcl2 to regulate colon cancer cell apoptosis and stemness. (A)
Pulldown assay with AL445238.2 and western blot detection of USP4.
(B) Gene colocalization was detected by immunofluorescence
(magnification, ×200). (C) Validation of gene manipulation
efficiency in SW480 and DLD1 cell lines with stable overexpression
and knockdown of USP4. (D) Western blotting was used to evaluate
the expression of BAX, Bcl2 and C-CASP3 in stable SW480 cells; BAX
and Bcl2 were normalized against GAPDH, C-CASP3 was normalized
against total CASP3. Western blotting was used to evaluate the
expression of ALDH1A1, Bmi1 and EpCAM in stable (E) DLD1 and (F)
SW480 cells. (G) Co-immunoprecipitation experiments were used to
verify the interaction between USP4 and Bcl2. (H) Western blotting
was used to evaluate the effects of USP4 knockdown and MG132 on
Bcl2 protein expression. (I) Protein half-life experiments were
used to evaluate the effects of USP4 and AL445238.2 on the
stability of Bcl2 protein. **P<0.01,
***P<0.001, ****P<0.0001. USP4,
ubiquitin specific peptidase 4; RIP, RNA immunoprecipitation; Ctrl,
control; ALDH1A1, aldehyde dehydrogenase 1 family member A1; Bmi1,
B lymphoma Mo-MLV insertion region 1; EpCAM, epithelial cell
adhesion molecule; CHX, cycloheximide; OE, overexpression; sh,
short hairpin; NC, negative control; ns, not significant; C-CASP3,
cleaved caspase-3.

Figure 3

AL445238.2 binding to USP4 stabilizes Bcl2 to regulate colon cancer cell apoptosis and stemness. (A) Pulldown assay with AL445238.2 and western blot detection of USP4. (B) Gene colocalization was detected by immunofluorescence (magnification, ×200). (C) Validation of gene manipulation efficiency in SW480 and DLD1 cell lines with stable overexpression and knockdown of USP4. (D) Western blotting was used to evaluate the expression of BAX, Bcl2 and C-CASP3 in stable SW480 cells; BAX and Bcl2 were normalized against GAPDH, C-CASP3 was normalized against total CASP3. Western blotting was used to evaluate the expression of ALDH1A1, Bmi1 and EpCAM in stable (E) DLD1 and (F) SW480 cells. (G) Co-immunoprecipitation experiments were used to verify the interaction between USP4 and Bcl2. (H) Western blotting was used to evaluate the effects of USP4 knockdown and MG132 on Bcl2 protein expression. (I) Protein half-life experiments were used to evaluate the effects of USP4 and AL445238.2 on the stability of Bcl2 protein. **P<0.01, ***P<0.001, ****P<0.0001. USP4, ubiquitin specific peptidase 4; RIP, RNA immunoprecipitation; Ctrl, control; ALDH1A1, aldehyde dehydrogenase 1 family member A1; Bmi1, B lymphoma Mo-MLV insertion region 1; EpCAM, epithelial cell adhesion molecule; CHX, cycloheximide; OE, overexpression; sh, short hairpin; NC, negative control; ns, not significant; C-CASP3, cleaved caspase-3.

The expression of the stemness markers aldehyde dehydrogenase 1 family member A1 (ALDH1A1), B lymphoma Mo-MLV insertion region 1 (Bmi1) and epithelial cell adhesion molecule (EpCAM) in stable SW480 and DLD1 cell lines was further examined. Overexpression of AL445238.2 increased the levels of ALDH1A1, Bmi1 and EpCAM, whereas knockdown of AL445238.2 reduced their expression, suggesting that AL445238.2 enhanced stemness in CRC cells (Fig. 3E and F). Co-IP experiments were performed to further how the AL445238.2-USP4 complex modulates the apoptotic pathway. It was found that USP4 can interact with Bcl2 (Fig. 3G). Knockdown of USP4 expression reduced Bcl2 expression in colon cancer cells, which could be reversed by MG132 (Fig. 3H). Further protein half-life experiments confirmed that USP4 overexpression increased the stability of Bcl2 protein and prolonged its half-life (Fig. 3I). Moreover, the co-expression of USP4 and AL445238.2 could further enhance the effect of USP4, extending the intracellular lifespan of Bcl2. Therefore, we conclude that AL445238.2-USP4 regulates the apoptotic pathway and exerts its subsequent functions by stabilizing Bcl2 protein.

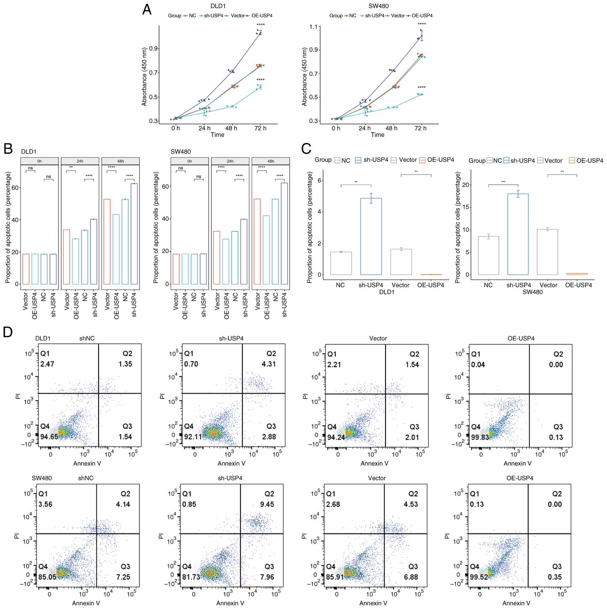
USP4 promotes CRC Cell proliferation and inhibits apoptosis

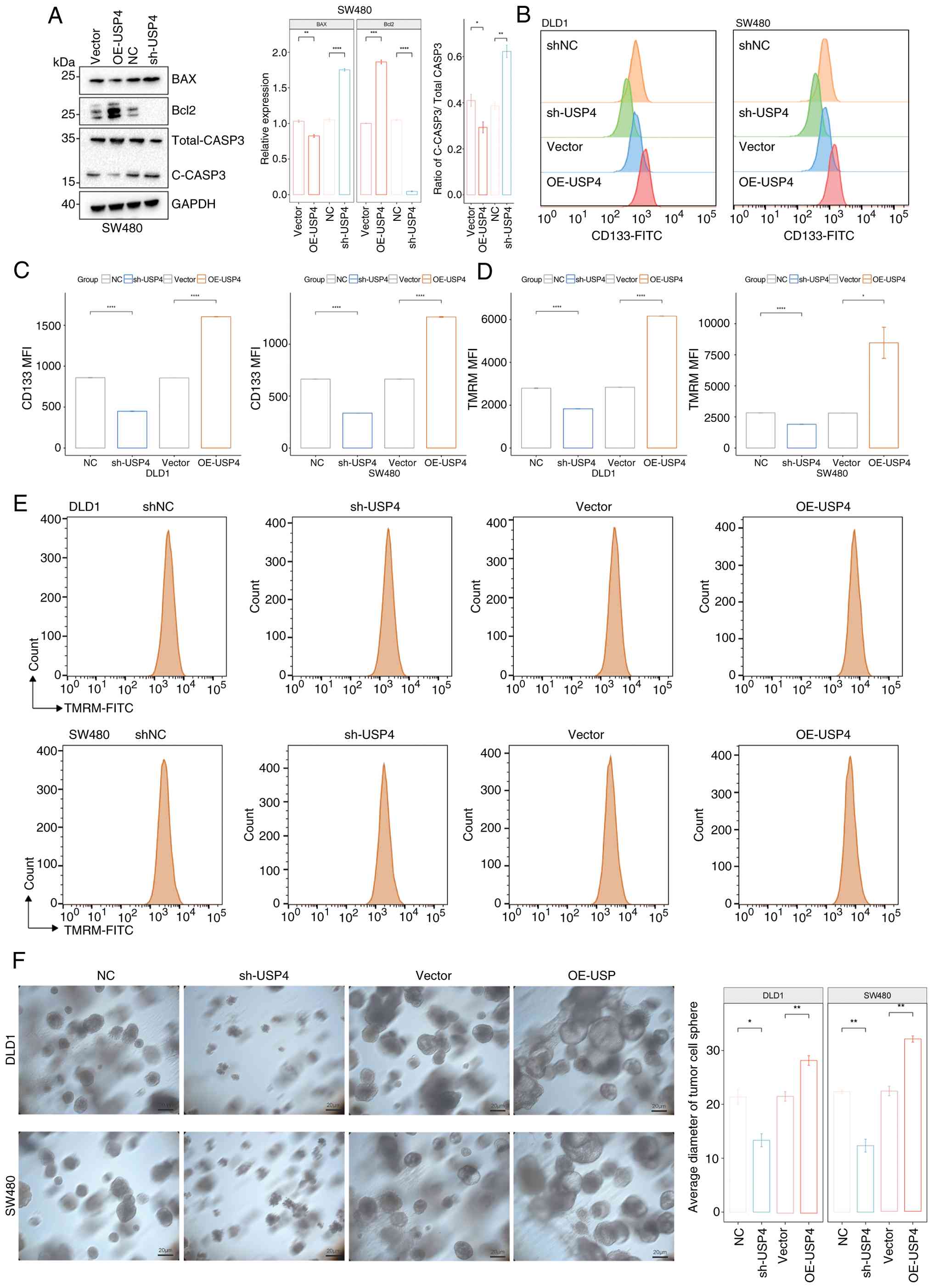
The impact on CRC cell proliferation was evaluated using CCK-8 assays and LDH detection (Fig. 4A and B). USP4 overexpression significantly enhanced the proliferation of DLD1 and SW480 cells and reduced LDH levels in the supernatant, indicating reduced apoptosis. Conversely, USP4 knockdown weakened cell proliferation and increased LDH levels, suggesting an increase in apoptosis. Flow cytometry analysis confirmed that USP4 overexpression reduced apoptosis in DLD1 and SW480 cells, whereas USP4 knockdown increased apoptosis (Fig. 4C and D). Consistent with AL445238.2, USP4 overexpression in SW480 cells upregulated Bcl2 and downregulated BAX and C-CASP3 expression, whereas USP4 knockdown reduced Bcl2 expression and increased BAX and C-CASP3 expression, suggesting that USP4 suppresses cell apoptosis (Fig. 5A).

USP4 regulates the survival of colon
cancer cells. (A) Cell Counting Kit-8 Assay of SW480 and DLD1
stable cell lines. (B) Proportion of apoptotic SW480 and DLD1
stable cell lines (percentage of supernatant LDH/total LDH). (C)
Statistical analysis of the Annexin V and PI staining assay
(percentage of apoptotic cells). (D) Annexin V and PI staining of
SW480 and DLD1 stable cell lines. **P<0.01,
***P<0.001, ****P<0.0001. USP4,
ubiquitin specific peptidase 4; OE, overexpression; sh, short
hairpin; NC, negative control; ns, not significant; LDH, lactate
dehydrogenase.

Figure 4

USP4 regulates the survival of colon cancer cells. (A) Cell Counting Kit-8 Assay of SW480 and DLD1 stable cell lines. (B) Proportion of apoptotic SW480 and DLD1 stable cell lines (percentage of supernatant LDH/total LDH). (C) Statistical analysis of the Annexin V and PI staining assay (percentage of apoptotic cells). (D) Annexin V and PI staining of SW480 and DLD1 stable cell lines. **P<0.01, ***P<0.001, ****P<0.0001. USP4, ubiquitin specific peptidase 4; OE, overexpression; sh, short hairpin; NC, negative control; ns, not significant; LDH, lactate dehydrogenase.

USP4 promotes stemness and
mitochondrial stability of colon cancer cells. (A) Western blotting
was used to evaluate the expression of BAX, Bcl2 and C-CASP3 in
stable SW480 cells; BAX and Bcl2 were normalized against GAPDH,
C-CASP3 was normalized against total CASP3. (B) The expression of
CD133 in the SW480 and DLD1 stable cell lines was detected with
flow cytometry. (C) Statistical analysis of the CD133 MFI. (D)
Statistical analysis of the TMRM MFI. (E) TMRM staining of SW480
and DLD1 stable cell lines. (F) Tumor spheroid formation assay of
SW480 and DLD1 stable cell lines. *P<0.05,
**P<0.01, ***P<0.001,
****P<0.0001. MFI, mean fluorescence intensity; TMRM,
tetramethylrhodamine; C-CASP3, cleaved caspase-3; NC, negative
control; USP4, ubiquitin specific peptidase 4; sh, short hairpin;
OE, overexpression.

Figure 5

USP4 promotes stemness and mitochondrial stability of colon cancer cells. (A) Western blotting was used to evaluate the expression of BAX, Bcl2 and C-CASP3 in stable SW480 cells; BAX and Bcl2 were normalized against GAPDH, C-CASP3 was normalized against total CASP3. (B) The expression of CD133 in the SW480 and DLD1 stable cell lines was detected with flow cytometry. (C) Statistical analysis of the CD133 MFI. (D) Statistical analysis of the TMRM MFI. (E) TMRM staining of SW480 and DLD1 stable cell lines. (F) Tumor spheroid formation assay of SW480 and DLD1 stable cell lines. *P<0.05, **P<0.01, ***P<0.001, ****P<0.0001. MFI, mean fluorescence intensity; TMRM, tetramethylrhodamine; C-CASP3, cleaved caspase-3; NC, negative control; USP4, ubiquitin specific peptidase 4; sh, short hairpin; OE, overexpression.

USP4 enhances stemness and mitochondrial activity in CRC cells

Flow cytometry analysis revealed that USP4 overexpression increased CD133 expression in DLD1 and SW480 cells, while USP4 knockdown decreased CD133 expression, suggesting that USP4 may promote stemness (Fig. 5B and C). TMRM flow cytometry showed that USP4 overexpression increased mitochondrial activity, whereas USP4 knockdown decreased mitochondrial activity (Fig. 5D and E). Spheroid formation assays confirmed that USP4 overexpression in DLD1 and SW480 cells increased the tumor spheroid diameter, whereas USP4 knockdown reduced the spheroid size (Fig. 5F).

AL445238.2 relies on USP4 to promote CRC cell migration

Transwell migration assays demonstrated that both AL445238.2 and USP4 overexpression enhanced the migratory capacity of CRC cells (Fig. 6A-D). By contrast, AL445238.2 or USP4 knockdown impaired cell migration. Furthermore, when USP4 was knocked down while AL445238.2 was overexpressed, no significant increase in cell migration was observed compared with the control group (Fig. 6E and F). These findings suggest that AL445238.2 promotes CRC cell migration in a USP4-dependent manner.

AL445238.2 controlled USP4 promotes
colon cancer cell migration. Migration assay of DLD1 and SW480
cells treated with shNC, sh-AL445238.2, Vector or OE-AL445238.2.
(A) Representative images show migrated cells stained with crystal
violet. (B) Quantitative analysis of migrated cell numbers in DLD1
(upper panel) and SW480 (lower panel) cells following AL445238.2
knockdown or overexpression. Migration assay of DLD1 and SW480
cells treated with shNC, sh-USP4, Vector or OE-USP4. (C)
Representative images show migrated cells stained with crystal
violet. (D) Quantitative analysis of migrated cell numbers in DLD1
(upper panel) and SW480 (lower panel) cells following USP4
knockdown or overexpression. Migration assay of DLD1 and SW480
cells with combined treatments: NC, OE-AL445238.2, OE-AL445238.2 +
OE-USP4 or OE-AL445238.2 + sh-USP4. (E) Representative images show
migrated cells. (F) Quantitative analysis of migrated cell numbers
in DLD1 (left panel) and SW480 (right panel) cells under combined
treatment conditions. *P<0.05,
**P<0.01, ***P<0.001,
****P<0.0001. sh, short hairpin; NC, negative
control; USP4, ubiquitin specific peptidase 4; OE,
overexpression.

Figure 6

AL445238.2 controlled USP4 promotes colon cancer cell migration. Migration assay of DLD1 and SW480 cells treated with shNC, sh-AL445238.2, Vector or OE-AL445238.2. (A) Representative images show migrated cells stained with crystal violet. (B) Quantitative analysis of migrated cell numbers in DLD1 (upper panel) and SW480 (lower panel) cells following AL445238.2 knockdown or overexpression. Migration assay of DLD1 and SW480 cells treated with shNC, sh-USP4, Vector or OE-USP4. (C) Representative images show migrated cells stained with crystal violet. (D) Quantitative analysis of migrated cell numbers in DLD1 (upper panel) and SW480 (lower panel) cells following USP4 knockdown or overexpression. Migration assay of DLD1 and SW480 cells with combined treatments: NC, OE-AL445238.2, OE-AL445238.2 + OE-USP4 or OE-AL445238.2 + sh-USP4. (E) Representative images show migrated cells. (F) Quantitative analysis of migrated cell numbers in DLD1 (left panel) and SW480 (right panel) cells under combined treatment conditions. *P<0.05, **P<0.01, ***P<0.001, ****P<0.0001. sh, short hairpin; NC, negative control; USP4, ubiquitin specific peptidase 4; OE, overexpression.

AL445238.2 and USP4 promote CRC cell proliferation in vivo

In vivo tumorigenesis experiments using SW480 cells demonstrated that the overexpression of AL445238.2 or USP4 increased the growth rate, final tumor size and tumor weight of CRC cells in mice (Fig. 7A-D). These results suggest that both AL445238.2 and USP4 contribute to CRC cell proliferation in vivo.

AL445238.2 and USP4 promotes colon
cancer cell proliferation in vivo. (A) Tumors at the
endpoint for each group. (B) Tumor volume curves for each group.
(C) Images of tumor-bearing nude mice from each group. (D) Tumor
weight at the endpoint for each group. *P<0.05,
****P<0.0001. OE, overexpression; USP4, ubiquitin
specific peptidase 4.

Figure 7

AL445238.2 and USP4 promotes colon cancer cell proliferation in vivo. (A) Tumors at the endpoint for each group. (B) Tumor volume curves for each group. (C) Images of tumor-bearing nude mice from each group. (D) Tumor weight at the endpoint for each group. *P<0.05, ****P<0.0001. OE, overexpression; USP4, ubiquitin specific peptidase 4.

Discussion

CRC is the third most prevalent malignancy worldwide, with ~1.8 million new cases diagnosed annually (26,27). Local recurrence or distant metastasis remains the primary cause of treatment failure in CRC (28,29). Consequently, there is an urgent need to deepen our understanding of the mechanisms underlying colon cancer progression and metastasis. The role of lncRNAs in tumor biology has attracted increasing attention in recent years. Mounting evidence suggests that lncRNAs not only participate in transcriptional regulation and chromatin remodeling but also modulate critical biological processes such as cell cycle progression, apoptosis, stemness maintenance and migration, thereby playing a notable role in tumor initiation and progression (30-32). Numerous studies have reported that the aberrant expression of various lncRNAs in solid tumors, including CRC, is closely linked to clinicopathological features and prognosis (33-37).

The present study demonstrated that lncRNA AL445238.2 may be associated with colon cancer progression and metastasis. The experimental results demonstrated that AL445238.2 promoted the proliferation, survival, stemness maintenance and migration of CRC cells through multiple pathways, with its function largely dependent on the deubiquitinase, USP4. This discovery enriches our understanding of the molecular underpinnings of CRC and offers a promising target for developing novel therapeutic strategies.

In the present study, initial in vitro experiments revealed that overexpression of AL445238.2 significantly enhanced the proliferative capacity of DLD1 and SW480 cells, simultaneously reducing extracellular LDH levels and overall apoptosis rates, indicating a marked protective effect on cell survival. Conversely, knocking down AL445238.2 expression led to diminished cell proliferation, increased LDH levels and heightened apoptosis, confirming its critical role in maintaining cell viability. It was also found that AL445238.2 promoted both the stem-like characteristics and mitochondrial activity of CRC cells. Flow cytometry analysis of CD133 expression, TMRM staining and sphere formation assays consistently indicated that elevated levels of AL445238.2 enhanced cellular stemness and metabolic activity, potentially underpinning the long-term survival and chemoresistance of tumor cells. Notably, similar regulatory effects were observed with changes in USP4 expression, suggesting a synergistic interplay between AL445238.2 and USP4 in modulating cell stemness and mitochondrial function.

In the present study, mechanistic investigations using RNA pull-down assays and immunolocalization experiments revealed a direct interaction between AL445238.2 and USP4, thereby providing a molecular basis for their cooperative role in signal transduction. High expression of either AL445238.2 or USP4 was associated with increased levels of the anti-apoptotic protein Bcl2 and decreased levels of the pro-apoptotic protein BAX, offering a plausible mechanism for their inhibition of apoptosis. Cell migration assays demonstrated that the pro-migratory effect of AL445238.2 was dependent on the presence of USP4, further reinforcing the functional connection between these molecules. Furthermore, in vivo tumorigenesis experiments using SW480 cells showed that the overexpression of either AL445238.2 or USP4 promoted tumor growth, confirming that the AL445238.2-USP4 axis may play a critical role in CRC tumorigenesis and validating the physiological relevance of the in vitro findings. Collectively, these data suggest that AL445238.2 and USP4 may form a complex regulatory network that governs cell proliferation, apoptosis, stemness maintenance and migration, ultimately driving the development and progression of CRC.

The findings of the present study align with and extend the growing body of evidence regarding lncRNA involvement in CRC pathogenesis. Consistent with previous reports demonstrating that lncRNAs regulate critical cellular processes in various cancer types (38,39), the present study showed that AL445238.2 modulates multiple hallmarks of cancer progression, including proliferation, apoptosis resistance, stemness and migration in CRC cells. Similar to other studies linking aberrant lncRNA expression with adverse clinicopathological features in solid tumors (40,41), the results indicated that AL445238.2 may serve as a prognostic indicator and therapeutic target in colon cancer. However, the present study provides novel mechanistic insights by identifying USP4 as a key mediator of AL445238.2's oncogenic functions. While deubiquitinases have been implicated in cancer stem cell maintenance and chemoresistance in other contexts (42), the specific AL445238.2-USP4 axis represents a previously uncharacterized regulatory mechanism in CRC. These findings not only corroborate the functional importance of lncRNAs in CRC biology but also reveal a specific molecular pathway that may be exploited for targeted therapeutic intervention.

Despite offering new insights into the molecular mechanisms of CRC, the present study has certain limitations. Although both the in vitro and in vivo experiments supported the cooperative functions of AL445238.2 and USP4, further elucidation of the precise molecular regulatory mechanisms and downstream signaling pathways is required. In addition, the limited sample size and experimental models may restrict the generalizability of these findings; thus, future studies should validate these observations across a broader range of clinical samples and diverse cancer subtypes.

In summary, the present study revealed that AL445238.2, through its interaction with USP4, promoted CRC cell proliferation, inhibited apoptosis and enhanced both stemness and migratory capabilities, thereby providing a novel molecular target and theoretical foundation for the development of precision therapies against CRC. Future research should focus on further delineating the intricacies of this regulatory network and evaluating its potential clinical applications.

Supplementary Data

Availability of data and materials

The data generated in the present study may be requested from the corresponding author.

Authors' contributions

HL, LZ and SY conceived and designed the study, including revision. JF and JH performed all the experiments and bioinformatics analysis. HL and PC performed the statistical analysis and drafted the manuscript. All the authors read and approved the final version of the manuscript. LZ and SY confirm the authenticity of all the raw data.

Ethics approval and consent to participate

Animal welfare and ethical review for experiments were conducted by the Institutional Animal Care and Use Committee of the Wenzhou Medical University Animal Experimentation Ethics Committee (approval no. xmsq2023-0671).

Patient consent for publication

Not applicable.

Competing interests

The authors declare that they have no competing interests.

Acknowledgements

Not appliable.

Funding

The present study was supported by the Medical and Health Science and Technology Project of Zhejiang Province (grant no. 2024KY1635), the Traditional Chinese Medicine Health Research Project of Zhejiang Province (grant no. 2024ZL165) and the Wenzhou Science and Technology Program (grant no. Y2023392).

References

1 

Siegel RL, Wagle NS, Cercek A, Smith RA and Jemal A: Colorectal cancer statistics, 2023. CA Cancer J Clin. 73:233–254. 2023.PubMed/NCBI

2 

Arcos M, Goodla L, Kim H, Desai SP, Liu R, Yin K, Liu Z, Martin DR and Xue X: PINK1-deficiency facilitates mitochondrial iron accumulation and colon tumorigenesis. Autophagy. 21:737–753. 2025. View Article : Google Scholar :

3 

Chen YJ, Hong WF, Liu ML, Guo X, Yu YY, Cui YH, Liu TS and Liang L: An integrated bioinformatic investigation of mitochondrial solute carrier family 25 (SLC25) in colon cancer followed by preliminary validation of member 5 (SLC25A5) in tumorigenesis. Cell Death Dis. 13:2372022. View Article : Google Scholar : PubMed/NCBI

4 

Hu JL, Wang W, Lan XL, Zeng ZC, Liang YS, Yan YR, Song FY, Wang FF, Zhu XH, Liao WJ, et al: CAFs secreted exosomes promote metastasis and chemotherapy resistance by enhancing cell stemness and epithelial-mesenchymal transition in colorectal cancer. Mol Cancer. 18:912019. View Article : Google Scholar : PubMed/NCBI

5 

Zhao H, Ming T, Tang S, Ren S, Yang H, Liu M, Tao Q and Xu H: Wnt signaling in colorectal cancer: Pathogenic role and therapeutic target. Mol Cancer. 21:1442022. View Article : Google Scholar : PubMed/NCBI

6 

Tran TQ, Hanse EA, Habowski AN, Li H, Ishak Gabra MB, Yang Y, Lowman XH, Ooi AM, Liao SY, Edwards RA, et al: α-Ketoglutarate attenuates Wnt signaling and drives differentiation in colorectal cancer. Nat Cancer. 1:345–358. 2020. View Article : Google Scholar : PubMed/NCBI

7 

Ren L, Meng L, Gao J, Lu M, Guo C, Li Y, Rong Z and Ye Y: PHB2 promotes colorectal cancer cell proliferation and tumorigenesis through NDUFS1-mediated oxidative phosphorylation. Cell Death Dis. 14:442023. View Article : Google Scholar : PubMed/NCBI

8 

Chen J, Duan S, Wang Y, Ling Y, Hou X, Zhang S, Liu X, Long X, Lan J, Zhou M, et al: MYG1 drives glycolysis and colorectal cancer development through nuclear-mitochondrial collaboration. Nat Commun. 15:49692024. View Article : Google Scholar : PubMed/NCBI

9 

Yun SI, Kim HH, Yoon JH, Park WS, Hahn MJ, Kim HC, Chung CH and Kim KK: Ubiquitin specific protease 4 positively regulates the WNT/β-catenin signaling in colorectal cancer. Mol Oncol. 9:1834–1851. 2015. View Article : Google Scholar : PubMed/NCBI

10 

Wijnhoven P, Konietzny R, Blackford AN, Travers J, Kessler BM, Nishi R and Jackson SP: USP4 auto-deubiquitylation promotes homologous recombination. Mol Cell. 85:6652025. View Article : Google Scholar : PubMed/NCBI

11 

Zhang L, Zhou F, Drabsch Y, Gao R, Snaar-Jagalska BE, Mickanin C, Huang H, Sheppard KA, Porter JA, Lu CX and ten Dijke P: USP4 is regulated by AKT phosphorylation and directly deubiquitylates TGF-β type I receptor. Nat Cell Biol. 14:717–726. 2012. View Article : Google Scholar : PubMed/NCBI

12 

Xing C, Lu XX, Guo PD, Shen T, Zhang S, He XS, Gan WJ, Li XM, Wang JR, Zhao YY, et al: Ubiquitin-specific protease 4-mediated deubiquitination and stabilization of PRL-3 is required for potentiating colorectal oncogenesis. Cancer Res. 76:83–95. 2016. View Article : Google Scholar

13 

Toden S, Zumwalt TJ and Goel A: Non-coding RNAs and potential therapeutic targeting in cancer. Biochim Biophys Acta Rev Cancer. 1875:1884912021. View Article : Google Scholar

14 

Yan H and Bu P: Non-coding RNA in cancer. Essays Biochem. 65:625–639. 2021. View Article : Google Scholar : PubMed/NCBI

15 

Nemeth K, Bayraktar R, Ferracin M and Calin GA: Non-coding RNAs in disease: From mechanisms to therapeutics. Nat Rev Genet. 25:211–232. 2024. View Article : Google Scholar

16 

Wang J, Ma X, Si H, Ma Z, Ma Y, Wang J and Cao B: Role of long non-coding RNA H19 in therapy resistance of digestive system cancers. Mol Med. 27:12021. View Article : Google Scholar : PubMed/NCBI

17 

Shirvaliloo M: LncRNA H19 promotes tumor angiogenesis in smokers by targeting anti-angiogenic miRNAs. Epigenomics. 15:61–73. 2023. View Article : Google Scholar : PubMed/NCBI

18 

Xiu B, Chi Y, Liu L, Chi W, Zhang Q, Chen J, Guo R, Si J, Li L, Xue J, et al: LINC02273 drives breast cancer metastasis by epigenetically increasing AGR2 transcription. Mol Cancer. 18:1872019. View Article : Google Scholar : PubMed/NCBI

19 

Feng YC, Liu XY, Teng L, Ji Q, Wu Y, Li JM, Gao W, Zhang YY, La T, Tabatabaee H, et al: c-Myc inactivation of p53 through the pan-cancer lncRNA MILIP drives cancer pathogenesis. Nat Commun. 11:49802020. View Article : Google Scholar : PubMed/NCBI

20 

He X, Yang T, Lu YW, Wu G, Dai G, Ma Q, Zhang M, Zhou H, Long T, Yan Y, et al: The long noncoding RNA CARDINAL attenuates cardiac hypertrophy by modulating protein translation. J Clin Invest. 134:e1691122024. View Article : Google Scholar : PubMed/NCBI

21 

Yao ZT, Yang YM, Sun MM, He Y, Liao L, Chen KS and Li B: New insights into the interplay between long non-coding RNAs and RNA-binding proteins in cancer. Cancer Commun (Lond). 42:117–140. 2022. View Article : Google Scholar : PubMed/NCBI

22 

Xu Y, Wang J, Deng X, Gao H, Xing F, Ding H, Qu L and Xi Z: USPs and non-coding RNAs: Unraveling their interplay within tumor microenvironment for targeted cancer therapy. Pharmacol Res. 218:1078532025. View Article : Google Scholar : PubMed/NCBI

23 

Xu P, Xiao H, Yang Q, Hu R, Jiang L, Bi R, Jiang X, Wang L, Mei J, Ding F and Huang J: The USP21/YY1/SNHG16 axis contributes to tumor proliferation, migration, and invasion of non-small-cell lung cancer. Exp Mol Med. 52:41–55. 2020. View Article : Google Scholar : PubMed/NCBI

24 

Livak KJ and Schmittgen TD: Analysis of relative gene expression data using real-time quantitative PCR and the 2(-Delta Delta C(T)) method. Methods. 25:402–408. 2001. View Article : Google Scholar

25 

American Veterinary Medical Associationn (AVMA): AVMA guidelines for the euthanasia of animals: 2020 edition. AVMA; Schaumburg, IL: 2020

26 

Morton D, Seymour M, Magill L, Handley K, Glasbey J, Glimelius B, Palmer A, Seligmann J, Laurberg S, Murakami K, et al: Preoperative chemotherapy for operable colon cancer: Mature results of an international randomized controlled trial. J Clin Oncol. 41:1541–1552. 2023. View Article : Google Scholar : PubMed/NCBI

27 

Chalabi M, Verschoor YL, Tan PB, Balduzzi S, Van Lent AU, Grootscholten C, Dokter S, Büller NV, Grotenhuis BA, Kuhlmann K, et al: Neoadjuvant immunotherapy in locally advanced mismatch repair-deficient colon cancer. N Engl J Med. 390:1949–1958. 2024. View Article : Google Scholar : PubMed/NCBI

28 

Chen X, Chen J, Feng W, Huang W, Wang G, Sun M, Luo X, Wang Y, Nie Y, Fan D, et al: FGF19-mediated ELF4 overexpression promotes colorectal cancer metastasis through transactivating FGFR4 and SRC. Theranostics. 13:1401–1418. 2023. View Article : Google Scholar : PubMed/NCBI

29 

Bertocchi A, Carloni S, Ravenda PS, Bertalot G, Spadoni I, Lo Cascio A, Gandini S, Lizier M, Braga D, Asnicar F, et al: Gut vascular barrier impairment leads to intestinal bacteria dissemination and colorectal cancer metastasis to liver. Cancer Cell. 39:708–724.e11. 2021. View Article : Google Scholar : PubMed/NCBI

30 

Tan YT, Lin JF, Li T, Li JJ, Xu RH and Ju HQ: LncRNA-mediated posttranslational modifications and reprogramming of energy metabolism in cancer. Cancer Commun (Lond). 41:109–120. 2021. View Article : Google Scholar :

31 

Bhan A, Soleimani M and Mandal SS: Long noncoding RNA and cancer: A new paradigm. Cancer Res. 77:3965–3981. 2017. View Article : Google Scholar : PubMed/NCBI

32 

Ebrahimi N, Parkhideh S, Samizade S, Esfahani AN, Samsami S, Yazdani E, Adelian S, Chaleshtori SR, Shah-Amiri K, Ahmadi A and Aref AR: Crosstalk between lncRNAs in the apoptotic pathway and therapeutic targets in cancer. Cytokine Growth Factor Rev. 65:61–74. 2022. View Article : Google Scholar : PubMed/NCBI

33 

Wang Y, Lu JH, Wu QN, Jin Y, Wang DS, Chen YX, Liu J, Luo XJ, Meng Q, Pu HY, et al: LncRNA LINRIS stabilizes IGF2BP2 and promotes the aerobic glycolysis in colorectal cancer. Mol Cancer. 18:1742019. View Article : Google Scholar : PubMed/NCBI

34 

Wu N, Jiang M, Liu H, Chu Y, Wang D, Cao J, Wang Z, Xie X, Han Y and Xu B: LINC00941 promotes CRC metastasis through preventing SMAD4 protein degradation and activating the TGF-β/SMAD2/3 signaling pathway. Cell Death Differ. 28:219–232. 2021. View Article : Google Scholar

35 

Guo Y, Jiang Z, Chen Q, Xie D, Zhou Y, Yin W, Wang Z, Wang B, Ren C and Jiang X: Construction and experimental validation of a signature for predicting prognosis and immune infiltration analysis of glioma based on disulfidptosis-related lncRNAs. Front Immunol. 14:12913852023. View Article : Google Scholar : PubMed/NCBI

36 

Lang X, Huang C and Cui H: Prognosis analysis and validation of fatty acid metabolism-related lncRNAs and tumor immune microenvironment in cervical cancer. J Immunol Res. 2022:49544572022. View Article : Google Scholar : PubMed/NCBI

37 

Pan J, Huang Z, Lin H, Cheng W, Lai J and Li J: M7G-Related lncRNAs predict prognosis and regulate the immune microenvironment in lung squamous cell carcinoma. BMC Cancer. 22:11322022. View Article : Google Scholar : PubMed/NCBI

38 

Shin CH, Kim K, Ho CW, Lee JW, Jo MJ, Min KW and Yoon JH: Long noncoding RNAs regulating enzymatic reactions in cancer. Exp Mol Med. 57:1641–1650. 2025. View Article : Google Scholar : PubMed/NCBI

39 

Segal D and Dostie J: The talented LncRNAs: Meshing into transcriptional regulatory networks in cancer. Cancers (Basel). 15:34332023. View Article : Google Scholar : PubMed/NCBI

40 

Mehrad-Majd H, Akhtari J, Haerian MS and Ravanshad Y: Clinicopathological and prognostic value of lncRNA PANDAR expression in solid tumors: Evidence from a systematic review and meta-analysis. J Cell Physiol. 234:4206–4216. 2019. View Article : Google Scholar

41 

Liang C, Liu J, Ge H, Xu Y, Li G and Wu J: The clinicopathological and prognostic value of long non-coding RNA ZEB1-AS1 in solid tumors: A meta-analysis. Clin Chim Acta. 484:91–98. 2018. View Article : Google Scholar : PubMed/NCBI

42 

Qiu GZ, Sun W, Jin MZ, Lin J, Lu PG and Jin WL: The bad seed gardener: Deubiquitinases in the cancer stem-cell signaling network and therapeutic resistance. Pharmacol Ther. 172:127–138. 2017. View Article : Google Scholar

Related Articles

  • Abstract
  • View
  • Download
  • Twitter
Copy and paste a formatted citation
Spandidos Publications style
Lin H, Feng J, Chen P, Hu J, Zhu L and Yuan S: lncRNA AL445238.2‑USP4 axis regulates cell survival and stemness in colon cancer. Int J Oncol 68: 45, 2026.
APA
Lin, H., Feng, J., Chen, P., Hu, J., Zhu, L., & Yuan, S. (2026). lncRNA AL445238.2‑USP4 axis regulates cell survival and stemness in colon cancer. International Journal of Oncology, 68, 45. https://doi.org/10.3892/ijo.2026.5858
MLA
Lin, H., Feng, J., Chen, P., Hu, J., Zhu, L., Yuan, S."lncRNA AL445238.2‑USP4 axis regulates cell survival and stemness in colon cancer". International Journal of Oncology 68.4 (2026): 45.
Chicago
Lin, H., Feng, J., Chen, P., Hu, J., Zhu, L., Yuan, S."lncRNA AL445238.2‑USP4 axis regulates cell survival and stemness in colon cancer". International Journal of Oncology 68, no. 4 (2026): 45. https://doi.org/10.3892/ijo.2026.5858
Copy and paste a formatted citation
x
Spandidos Publications style
Lin H, Feng J, Chen P, Hu J, Zhu L and Yuan S: lncRNA AL445238.2‑USP4 axis regulates cell survival and stemness in colon cancer. Int J Oncol 68: 45, 2026.
APA
Lin, H., Feng, J., Chen, P., Hu, J., Zhu, L., & Yuan, S. (2026). lncRNA AL445238.2‑USP4 axis regulates cell survival and stemness in colon cancer. International Journal of Oncology, 68, 45. https://doi.org/10.3892/ijo.2026.5858
MLA
Lin, H., Feng, J., Chen, P., Hu, J., Zhu, L., Yuan, S."lncRNA AL445238.2‑USP4 axis regulates cell survival and stemness in colon cancer". International Journal of Oncology 68.4 (2026): 45.
Chicago
Lin, H., Feng, J., Chen, P., Hu, J., Zhu, L., Yuan, S."lncRNA AL445238.2‑USP4 axis regulates cell survival and stemness in colon cancer". International Journal of Oncology 68, no. 4 (2026): 45. https://doi.org/10.3892/ijo.2026.5858
Follow us
  • Twitter
  • LinkedIn
  • Facebook
About
  • Spandidos Publications
  • Careers
  • Cookie Policy
  • Privacy Policy
How can we help?
  • Help
  • Live Chat
  • Contact
  • Email to our Support Team