Spandidos Publications Logo
  • About
    • About Spandidos
    • Aims and Scopes
    • Abstracting and Indexing
    • Editorial Policies
    • Reprints and Permissions
    • Job Opportunities
    • Terms and Conditions
    • Contact
  • Journals
    • All Journals
    • Oncology Letters
      • Oncology Letters
      • Information for Authors
      • Editorial Policies
      • Editorial Board
      • Aims and Scope
      • Abstracting and Indexing
      • Bibliographic Information
      • Archive
    • International Journal of Oncology
      • International Journal of Oncology
      • Information for Authors
      • Editorial Policies
      • Editorial Board
      • Aims and Scope
      • Abstracting and Indexing
      • Bibliographic Information
      • Archive
    • Molecular and Clinical Oncology
      • Molecular and Clinical Oncology
      • Information for Authors
      • Editorial Policies
      • Editorial Board
      • Aims and Scope
      • Abstracting and Indexing
      • Bibliographic Information
      • Archive
    • Experimental and Therapeutic Medicine
      • Experimental and Therapeutic Medicine
      • Information for Authors
      • Editorial Policies
      • Editorial Board
      • Aims and Scope
      • Abstracting and Indexing
      • Bibliographic Information
      • Archive
    • International Journal of Molecular Medicine
      • International Journal of Molecular Medicine
      • Information for Authors
      • Editorial Policies
      • Editorial Board
      • Aims and Scope
      • Abstracting and Indexing
      • Bibliographic Information
      • Archive
    • Biomedical Reports
      • Biomedical Reports
      • Information for Authors
      • Editorial Policies
      • Editorial Board
      • Aims and Scope
      • Abstracting and Indexing
      • Bibliographic Information
      • Archive
    • Oncology Reports
      • Oncology Reports
      • Information for Authors
      • Editorial Policies
      • Editorial Board
      • Aims and Scope
      • Abstracting and Indexing
      • Bibliographic Information
      • Archive
    • Molecular Medicine Reports
      • Molecular Medicine Reports
      • Information for Authors
      • Editorial Policies
      • Editorial Board
      • Aims and Scope
      • Abstracting and Indexing
      • Bibliographic Information
      • Archive
    • World Academy of Sciences Journal
      • World Academy of Sciences Journal
      • Information for Authors
      • Editorial Policies
      • Editorial Board
      • Aims and Scope
      • Abstracting and Indexing
      • Bibliographic Information
      • Archive
    • International Journal of Functional Nutrition
      • International Journal of Functional Nutrition
      • Information for Authors
      • Editorial Policies
      • Editorial Board
      • Aims and Scope
      • Abstracting and Indexing
      • Bibliographic Information
      • Archive
    • International Journal of Epigenetics
      • International Journal of Epigenetics
      • Information for Authors
      • Editorial Policies
      • Editorial Board
      • Aims and Scope
      • Abstracting and Indexing
      • Bibliographic Information
      • Archive
    • Medicine International
      • Medicine International
      • Information for Authors
      • Editorial Policies
      • Editorial Board
      • Aims and Scope
      • Abstracting and Indexing
      • Bibliographic Information
      • Archive
  • Articles
  • Information
    • Information for Authors
    • Information for Reviewers
    • Information for Librarians
    • Information for Advertisers
    • Conferences
  • Language Editing
Spandidos Publications Logo
  • About
    • About Spandidos
    • Aims and Scopes
    • Abstracting and Indexing
    • Editorial Policies
    • Reprints and Permissions
    • Job Opportunities
    • Terms and Conditions
    • Contact
  • Journals
    • All Journals
    • Biomedical Reports
      • Information for Authors
      • Editorial Policies
      • Editorial Board
      • Aims and Scope
      • Abstracting and Indexing
      • Bibliographic Information
      • Archive
    • Experimental and Therapeutic Medicine
      • Information for Authors
      • Editorial Policies
      • Editorial Board
      • Aims and Scope
      • Abstracting and Indexing
      • Bibliographic Information
      • Archive
    • International Journal of Epigenetics
      • Information for Authors
      • Editorial Policies
      • Editorial Board
      • Aims and Scope
      • Abstracting and Indexing
      • Bibliographic Information
      • Archive
    • International Journal of Functional Nutrition
      • Information for Authors
      • Editorial Policies
      • Editorial Board
      • Aims and Scope
      • Abstracting and Indexing
      • Bibliographic Information
      • Archive
    • International Journal of Molecular Medicine
      • Information for Authors
      • Editorial Policies
      • Editorial Board
      • Aims and Scope
      • Abstracting and Indexing
      • Bibliographic Information
      • Archive
    • International Journal of Oncology
      • Information for Authors
      • Editorial Policies
      • Editorial Board
      • Aims and Scope
      • Abstracting and Indexing
      • Bibliographic Information
      • Archive
    • Medicine International
      • Information for Authors
      • Editorial Policies
      • Editorial Board
      • Aims and Scope
      • Abstracting and Indexing
      • Bibliographic Information
      • Archive
    • Molecular and Clinical Oncology
      • Information for Authors
      • Editorial Policies
      • Editorial Board
      • Aims and Scope
      • Abstracting and Indexing
      • Bibliographic Information
      • Archive
    • Molecular Medicine Reports
      • Information for Authors
      • Editorial Policies
      • Editorial Board
      • Aims and Scope
      • Abstracting and Indexing
      • Bibliographic Information
      • Archive
    • Oncology Letters
      • Information for Authors
      • Editorial Policies
      • Editorial Board
      • Aims and Scope
      • Abstracting and Indexing
      • Bibliographic Information
      • Archive
    • Oncology Reports
      • Information for Authors
      • Editorial Policies
      • Editorial Board
      • Aims and Scope
      • Abstracting and Indexing
      • Bibliographic Information
      • Archive
    • World Academy of Sciences Journal
      • Information for Authors
      • Editorial Policies
      • Editorial Board
      • Aims and Scope
      • Abstracting and Indexing
      • Bibliographic Information
      • Archive
  • Articles
  • Information
    • For Authors
    • For Reviewers
    • For Librarians
    • For Advertisers
    • Conferences
  • Language Editing
Login Register Submit
  • This site uses cookies
  • You can change your cookie settings at any time by following the instructions in our Cookie Policy. To find out more, you may read our Privacy Policy.

    I agree
Search articles by DOI, keyword, author or affiliation
Search
Advanced Search
presentation
Molecular and Clinical Oncology
Join Editorial Board Propose a Special Issue
Print ISSN: 2049-9450 Online ISSN: 2049-9469
Journal Cover
March-2023 Volume 18 Issue 3

Full Size Image

Sign up for eToc alerts
Recommend to Library

Journals

International Journal of Molecular Medicine

International Journal of Molecular Medicine

International Journal of Molecular Medicine is an international journal devoted to molecular mechanisms of human disease.

International Journal of Oncology

International Journal of Oncology

International Journal of Oncology is an international journal devoted to oncology research and cancer treatment.

Molecular Medicine Reports

Molecular Medicine Reports

Covers molecular medicine topics such as pharmacology, pathology, genetics, neuroscience, infectious diseases, molecular cardiology, and molecular surgery.

Oncology Reports

Oncology Reports

Oncology Reports is an international journal devoted to fundamental and applied research in Oncology.

Experimental and Therapeutic Medicine

Experimental and Therapeutic Medicine

Experimental and Therapeutic Medicine is an international journal devoted to laboratory and clinical medicine.

Oncology Letters

Oncology Letters

Oncology Letters is an international journal devoted to Experimental and Clinical Oncology.

Biomedical Reports

Biomedical Reports

Explores a wide range of biological and medical fields, including pharmacology, genetics, microbiology, neuroscience, and molecular cardiology.

Molecular and Clinical Oncology

Molecular and Clinical Oncology

International journal addressing all aspects of oncology research, from tumorigenesis and oncogenes to chemotherapy and metastasis.

World Academy of Sciences Journal

World Academy of Sciences Journal

Multidisciplinary open-access journal spanning biochemistry, genetics, neuroscience, environmental health, and synthetic biology.

International Journal of Functional Nutrition

International Journal of Functional Nutrition

Open-access journal combining biochemistry, pharmacology, immunology, and genetics to advance health through functional nutrition.

International Journal of Epigenetics

International Journal of Epigenetics

Publishes open-access research on using epigenetics to advance understanding and treatment of human disease.

Medicine International

Medicine International

An International Open Access Journal Devoted to General Medicine.

Journal Cover
March-2023 Volume 18 Issue 3

Full Size Image

Sign up for eToc alerts
Recommend to Library

  • Article
  • Citations
    • Cite This Article
    • Download Citation
    • Create Citation Alert
    • Remove Citation Alert
    • Cited By
  • Similar Articles
    • Related Articles (in Spandidos Publications)
    • Similar Articles (Google Scholar)
    • Similar Articles (PubMed)
  • Download PDF
  • Download XML
  • View XML

  • Supplementary Files
    • Supplementary_Data1.pdf
    • Supplementary_Data2.xlsx
    • Supplementary_Data3.xlsx
    • Supplementary_Data4.xlsx
    • Supplementary_Data5.xlsx
    • Supplementary_Data6.xlsx
    • Supplementary_Data7.xlsx
    • Supplementary_Data8.xlsx
    • Supplementary_Data9.xlsx
    • Supplementary_Data10.xlsx
    • Supplementary_Data11.xlsx
    • Supplementary_Data12.xlsx
    • Supplementary_Data13.xlsx
    • Supplementary_Data14.xlsx
    • Supplementary_Data15.xlsx
    • Supplementary_Data16.xlsx
    • Supplementary_Data17.xlsx
    • Supplementary_Data18.xlsx
    • Supplementary_Data19.xlsx
    • Supplementary_Data20.xlsx
    • Supplementary_Data21.xlsx
    • Supplementary_Data22.xlsx
    • Supplementary_Data23.xlsx
    • Supplementary_Data24.xlsx
Article Open Access

Pan‑cancer analysis of the deoxyribonuclease gene family

  • Authors:
    • Qingquan Bai
    • Xiao He
    • Tianhui Hu
  • View Affiliations / Copyright

    Affiliations: Department of Hepatology and Gastroenterology, Campus Virchow Clinic and Campus Charité Mitte, Charité University Medicine, D‑13353 Berlin, Germany, Department of Neurology, The First Affiliated Hospital of Shandong First Medical University, Jinan, Shandong 250014, P.R. China, Cancer Research Center, School of Medicine, Xiamen University, Xiamen, Fujian 361102, P.R. China
    Copyright: © Bai et al. This is an open access article distributed under the terms of Creative Commons Attribution License.
  • Article Number: 19
    |
    Published online on: February 2, 2023
       https://doi.org/10.3892/mco.2023.2615
  • Expand metrics +
Metrics: Total Views: 0 (Spandidos Publications: | PMC Statistics: )
Metrics: Total PDF Downloads: 0 (Spandidos Publications: | PMC Statistics: )
Cited By (CrossRef): 0 citations Loading Articles...

This article is mentioned in:



Abstract

Deoxyribonuclease (DNase) is an enzyme that catalyzes the cleavage of phosphodiester bonds in the main chain of DNA to degrade DNA. DNase serves a vital role in several immune‑related diseases. The present study linked the expression of DNase with overall survival (OS), performed pan‑cancer co‑expression analysis, and assessed the association between DNase and immune infiltration subtypes, tumor microenvironment and drug sensitivity through pan‑cancer studies. Furthermore, gene expression data and clinical data were downloaded from The Cancer Genome Atlas. Next, through a series of bioinformatics analyses, DNase expression and survival, immune subtypes, tumor microenvironment and drug sensitivity in 33 tumor types were systematically studied. The expression of the DNase gene family was shown to have an apparent intratumoral heterogeneity. The expression of DNase 2, lysosomal (DNASE2) was the highest in tumors, whereas that of DNASE2 β was the lowest. DNase 1‑like 3 (DNASE1L3) was mainly downregulated in tumors, whereas the rest of the DNases were mainly upregulated in tumors. The expression of DNase family members was also found to be associated with the OS rate of patients. DNase family genes may serve an essential role in the tumor microenvironment. DNase family gene expression was related to the content of cytotoxic cells, Immunescore, Stromalscore, Estimatescore and Tumorpurity. The present study also revealed that the DNase genes may be involved in the drug resistance of cancer cells. Finally, the correlation between DNase, and clinical stage and tumor microenvironment in hepatocellular carcinoma (HCC) was studied. In addition, the difference in DNASE1L3 expression between HCC and adjacent normal tissues, and the relationship between DNASE1L3 expression and clinical stage was verified by analyzing three groups in a Gene Expression Omnibus dataset and by performing immunohistochemistry. In conclusion, the present study assessed DNase gene expression, analyzed its relationship with patient OS, performed pan‑cancer co‑expression analysis, and assessed the association between DNase and immune infiltration subtypes, tumor microenvironment and drug sensitivity. The present study also confirmed the value of further laboratory research on DNases and their prospects in clinical cancer treatment.

Introduction

A deoxyribonuclease (DNase) is an enzyme that catalyzes the hydrolytic cleavage of phosphodiester linkages in the DNA backbone, thus degrading DNA. DNases are a type of nuclease, a generic term for enzymes capable of hydrolyzing phosphodiester bonds that link nucleotides. The two main types of DNase found in humans are known as DNASE1 and DNASE2(1). The diversity of these enzymes enables the body to regulate DNase activity according to different organs (1).

DNASE1 is an endonuclease mainly produced in the pancreas, which can remove extracellular DNA. A DNASE1 mutation was found in pediatric patients with systemic lupus erythematosus (SLE) (2,3). The activity of DNase in the serum of SLE patients was also lower (4-6). Adult SLE patients with a reduced serum DNASE1 activity have been shown to suffer from severe nephritis and poor prognosis (7). DNASE1L1 is different from other members of the DNase I family, which is highly expressed in the heart and skeletal muscle, where the other members are hardly expressed (8-11). DNASE1L1 can act as a cell surface barrier to prevent endocytosis-mediated gene transfer (12). The accumulation of DNASE1L1 transcript was observed in myocyte vacuoles of patients with vacuolar myopathy (13). Fatal infantile Pompe disease is associated with DNASE1L1 deletion polymorphism (14). DNASE1L2 showed the best activity under acidic conditions, which differed from that of other DNase members at a neutral pH. In addition, the mRNA and protein levels of DNASE1L2 in the skin were much richer than those in any other organs (10). The expression of DNASE1L2 is associated with the terminal differentiation of epidermal keratinocytes. The DNASE1L2 gene expression was significantly decreased in the epidermis of psoriatic lesions affected by keratinization (15). In addition, DNASE1L2 may lead to the degradation of nuclear DNA during cell death associated with differentiation in various keratinocyte lineages (16). DNASE1L3 is secreted into the gastrointestinal tract and body fluid by various exocrine and endocrine organs (17-19). DNASE1L3 and DNASE1 can degrade DNA in the serum (19). DNASE1L3 is involved in chromatin degradation in apoptotic or necrotic cells (20-28). The decrease in DNASE1L3 activity is related to several autoimmune diseases. DNASE1L3 gene mutation was found in patients with SLE (29), systemic sclerosis (30) and low complement urticaria vasculitis syndrome (31).

DNASE2 can make macrophages phagocytize the DNA degradation of apoptotic cells and skin surface (32,33). DNASE2 gene knockout can lead to the accumulation of undigested DNA in murine macrophages, thus stimulating interferon production and eventually leading to fatal anemia and death (34,35). DNASE2 gene-induced deletion murine can lead to the development of chronic polyarthritis, which is similar to human rheumatoid arthritis (36). DNASE2B was found to be expressed in mouse liver and lens, and human salivary gland and lungs (37-39). The expression level of DNASE2B in the mouse lens was ~10 times higher than that in the liver (39). DNASE2B controls fiber nuclear cells' degradation during lens development (40), so the deletion of DNASE2B in mice causes nuclear degradation defects and cataract (39).

DNase family genes play an essential role in autoimmune diseases. Autoimmune diseases are closely associated with cancer (41). However, studies on the relationship between DNase family genes and cancer are rare. The DNase expression and co-expression, OS, immune subtypes, tumor microenvironment, and drug sensitivity in 33 kinds of tumors were examined through a series of bioinformatics analyses. In addition, the correlation between DNase and immune infiltration subtype, clinical stage, tumor microenvironment, and tumor stemness score was separately studied in HCC. Furthermore, the difference in DNASE1L3 expression between HCC and adjacent normal tissues was also examined.

Materials and methods

The cancer genome atlas (TCGA) pan-cancer data

TCGA pan-cancer data, including RNA-Seq, clinical data, stemness scores and immune subtypes, were downloaded from the Xena browser (https://xenabrowser.net/datapages/). The TCGA pan-cancer data included 33 cancer types: ACC, BLCA, BRCA, CESC, CHOL, COAD, DLBC, ESCA, GBM, HNSC, KICH, KIRC, KIRP, LAML, LGG, LIHC, LUAD, LUSC, MESO, OV, PAAD, PCPG, PRAD, READ, SARC, SKCM, STAD, TGCT, THCA, THYM, UCEC, UCS and UVM. In total, 11,057 samples were used in this study. Among them, 15 cancer types had none or <5 associated normal tissue samples, so only the rest of the 18 cancer types were used to investigate the presence of altered gene expression in tumors than adjacent normal with linear mixed-effects models. In order to investigate the association between the expression of each of the DNase family members and overall patient survival, 10,121 tumor samples, which had patient survival information, were used for survival analysis. RNA-Seq data of HCC and adjacent normal liver samples from GSE22405, GSE60502 and GSE64041 datasets were also downloaded (https://www.ncbi.nlm.nih.gov).

Tumor microenvironment analysis

Six immune subtypes were defined to measure immune infiltrates in the tumor microenvironment (42). The immune subtype obtained from TCGA pan-cancer data was used to test the association between DNase expression and immune infiltrate types in the tumor microenvironment using ANOVA models. Tumorpurity, Estimatescore, Stromalscore and Immunescore were used to analyze immune cell infiltration levels and stromal cells in different tumors (43). This analysis was based on interpreting gene expression profiles retrieved from TCGA expression data (https://bioinformatics.mdanderson.org/estimate/) (43). Tumor stemness features extracted from transcriptomic and epigenetic from TCGA tumor samples were used to measure tumor cells (44). The correlation between cancer stemness with DNase expression was tested using the Spearman's rank correlation coefficient.

NCI-60 analysis

The NCI-60 database, which contains data on 60 different cancer cell lines from nine different tumor types, was accessed using the CallMiner interface (https://discover.nci.nih.gov/cellminer/). DNAse mRNA expression and Z scores for cell sensitivity data (concentration causing 50% cell growth inhibition) were retrieved for 59 cell lines and were analyzed using Pearson's correlation to investigate the relationship between gene expression and drug sensitivity. The drug response of 262 FDA approved or drugs on clinical trials were used for correlation analysis.

IHC staining

Tissue sections were purchased from Shanghai Outdo Biotech Co., Ltd. The acquisition of liver tissue and the production of tissue sections were reviewed and approved by the Shanghai Outdo Biotech Co., Ltd. ethics committee (YBM-05-01). Tissue sections were deparaffinized in xylene and rehydrated in a graded series of alcohol, followed by antigen retrieval, goat serum, primary antibody (Abcam), and biotinylated secondary antibody incubation (Vector Laboratories, Inc.). The immunoreaction was visualized by staining with diaminobenzidine tetrahydrochloride solution (Vector J. Han et al Laboratories). Sections were counterstained with hematoxylin (Sigma-Aldrich) and dehydrated using a graded alcohol series before sealing the slides with coverslips. The Allred scoring system was used to quantify the protein staining accounting. Proportion scoring was as follows: 0<1%, 1=1-25, 2=26-50, 3=51-75 and 4>75%. Staining intensity scoring was as follows: 0, none; 1, weak; 2, intermediate and 3, strong staining, and providing a composite score (intensity x proportion=0-12).

Statistical analysis

Gene expression was compared between normal and tumor samples in 18 cancer types with >5 associated adjacent normal samples using linear mixed-effects models. Boxplots were used to show the gene expression across cancer types. Univariate Cox expression analysis and Kaplan-Meier survival estimate followed by log-rank test, were used to test the association between gene expression and overall patient survival. The relationship between the expression of DNase genes and the immune infiltrate subtypes was tested with one-way ANOVA (Bonferroni post hoc test). Spearman's or Pearson's correlation coefficients were used to test the correlation between gene expression and Tumorpurity, Estimatescore, Stromalscore, and Immunescore and drug sensitivity. Linear regressions were used to test the association between gene expression, and patient clinical characteristics and immune components. DNASE1L3 protein staining in healthy liver tissue and HCC was analyzed using paired Student's t-test. Sex, age, WHO histological classification, N classification and M classification were compared using unpaired Student's t-test. T classification and AJCC 7th edition clinical stage were assessed using one-way ANOVA. All tests and graphs were created with R 4.0.0 with Limma, ggpubr, pheatmap, corrplot, survival, survminer, ggplot2, reshape2 and estimate impute.

Results

DNase gene expression in pan-cancer data

To understand the expression of DNase gene family in tumor and adjacent normal tissues, the expression level of DNase family genes was detected in tumor and tumor-adjacent normal tissues from all 33 cancer types in the TCGA dataset (Table SI). In general, the expression of DNASE2 was the highest, and the expression of DNASE2B was the lowest in tumors (Fig. 1A). Furthermore, the expression levels of DNase family members in different types of cancer were tested by Spearman's rank correlation coefficient. It was found that DNASE1 and DNASE1L2 (r=0.29), and DNASE2 and DNASE1L1 (r=0.22) had the highest positive correlation. The negative correlation between DNASE1 and DNASE2 (r=-0.18) was the highest. These results suggested that they may have some related functions and mechanisms (Fig. 1B). The expression levels of all six DNase family genes were also studied in 18 types of primary tumors and compared with a minimum of five paired adjacent normal samples (Fig. 1C and Tables SII-SIII, unpaired Student's t-test). The expression of DNase family genes in some types of cancer was different from that in normal tissues (Fig. 2A-F). All six DNase family genes were differentially expressed in LIHC compared to adjacent normal tissue. DNASE1, DNASE1L1, DNASE1L2, DNASE2, and DNASE2B were up-regulated in LIHC. And only DNASE1L3 was down-regulated in LIHC.

Figure 1

Expression of DNase genes. (A) Boxplot to show the distribution of DNase gene expression for all 33 cancer types. (B) Correlation plot to show the correlation of gene expression among the 6 DNase family members for all 33 cancer types. (C) Heatmap to show the difference of DNase gene expression comparing primary tumor to adjacent normal tissues for 18 cancer types have more than 5 adjacent normal samples. BLCA, bladder urothelial carcinoma; BRCA, breast invasive carcinoma; CHOL, cholangiocarcinoma; COAD, colon adenocarcinoma; ESCA, esophageal carcinoma; GBM, glioblastoma multiforme; HNSC, head and neck squamous cell carcinoma; KICH, kidney chromophobe; KIRC, kidney renal clear cell carcinoma; KIRP, kidney renal papillary cell carcinoma; LIHC, liver hepatocellular carcinoma; LUAD, lung adenocarcinoma; LUSC, lung squamous cell carcinoma; PRAD, prostate adenocarcinoma; READ, rectum adenocarcinoma; STAD, stomach adenocarcinoma; THCA, thyroid carcinoma; UCEC, uterine corpus endometrial carcinoma.

Figure 2

Expression levels of DNase genes in primary tumor and their adjacent normal tissue for 18 cancer types with more than 5 adjacent normal samples. (A) DNASE1, (B) DNAE1L1, (C) DNASE1L2, (D) DNASE1L3, (E) DNASE2, (F) DNASE2B. Unpaired Student's t-test. *P<0.05, **P<0.01, ***P<0.001. BLCA, bladder urothelial carcinoma; BRCA, breast invasive carcinoma; CHOL, cholangiocarcinoma; COAD, colon adenocarcinoma; ESCA, esophageal carcinoma; GBM, glioblastoma multiforme; HNSC, head and neck squamous cell carcinoma; KICH, kidney chromophobe; KIRC, kidney renal clear cell carcinoma; KIRP, kidney renal papillary cell carcinoma; LIHC, liver hepatocellular carcinoma; LUAD, lung adenocarcinoma; LUSC, lung squamous cell carcinoma; PRAD, prostate adenocarcinoma; READ, rectum adenocarcinoma; STAD, stomach adenocarcinoma; THCA, thyroid carcinoma; UCEC, uterine corpus endometrial carcinoma.

Univariate Cox expression analysis and Kaplan-Meier survival estimation were performed to evaluate the relationship between DNase gene expression and OS in 33 types of cancer from TGCA dataset. The Kaplan-Meier survival estimate showed that the DNASE1 overexpression group exhibited a favorable prognosis in BLCA, THYM and PAAD, but a poor prognosis in KIRC (Fig. S1). The DNASE1L1 overexpression group exhibited a favorable prognosis in SARC and ACC, but a poor prognosis in LAML, GBM, LGG and UVM (Fig. S2). The DNASE1L2 overexpression group exhibited a better prognosis in BLCA, CESC and PAAD, but a poor prognosis in ACC, UVM, MESO, COAD and KIRC (Fig. S3). The DNASE1L3 overexpression group exhibited a favorable prognosis in LIHC, SARC, KICH, CESC, LUAD, KIRC, KIRP, ACC, PAAD and PCPG, but a poor prognosis in UVM (Fig. S4). The DNASE2 overexpression group exhibited a favorable prognosis in SKCM, MESO and SARC, but a poor prognosis in LGG and KICH (Fig. S5). The DNASE2B overexpression group exhibited a favorable prognosis in KIRP, SKCM, LUAD, BLCA, KIRC and DLBC, but a poor prognosis in LGG and UVM (Fig. S6). Univariate Cox expression analysis results showed that DNASE1 predicted a poor prognosis in BLCA, HNSC, PAAD and THYM (Fig. 3 and Table SIV). The high expression of DNASE1L1 was associated with a favorable prognosis in ACC and SARC and a poor prognosis in GBM, HNSC, LAML and LGG (Fig. 3 and Table SV). The high expression of DNASE1L2 was associated with a favorable prognosis in LGG, BLCA, CESC, PAAD and STAD, and a poor prognosis in MESO, KIRC and COAD (Fig. 3 and Table SVI). DNASE1L3 predicted a favorable prognosis in ACC, LICH, KIRC, LIHC, LUAD, OV, PAAD and SARC. DNASE1L3 predicted poor prognosis only in UVM (Fig. 3 and Table SVII). The high expression of DNASE2 was associated with a favorable prognosis in DLBC, CESC, SARC, STAD and SKCM, and a poor prognosis in LGG and KICH (Fig. 3 and Table SVIII). DNASE2B exhibited a favorable prognosis in LAML, BLCA, KIRC, KIRP and LUAD. DNASE2B predicted poor prognosis only in LGG (Fig. 3 and Table SIX). DNase family genes are significantly differentially expressed in a variety of tumors. And the expression of DNase family genes is closely related to the prognosis of patients in some tumors. The above results indicate that DNase family genes may have important potential value in the diagnosis and treatment of various tumors.

Figure 3

The relationship between the expression of DNase genes and the overall survival rate of 33 kinds of cancer patients by Univariate Cox expression analysis. ACC, adrenocortical carcinoma; BLCA, bladder urothelial carcinoma; BRCA, breast invasive carcinoma; CESC, cervical squamous cell carcinoma and endocervical adenocarcinoma; CHOL, cholangiocarcinoma; COAD, colon adenocarcinoma; DLBC, lymphoid neoplasm diffuse large B-cell lymphoma; ESCA, esophageal carcinoma; GBM, glioblastoma multiforme; HNSC, head and neck squamous cell carcinoma; KICH, kidney chromophobe; KIRC, kidney renal clear cell carcinoma; KIRP, kidney renal papillary cell carcinoma; LAML, acute myeloid leukemia; LGG, brain lower grade glioma; LIHC, liver hepatocellular carcinoma; LUAD, lung adenocarcinoma; LUSC, lung squamous cell carcinoma; MESO, mesothelioma; OV, ovarian serous cystadenocarcinoma; PAAD, pancreatic adenocarcinoma; PCPG, pheochromocytoma and paraganglioma; PRAD, prostate adenocarcinoma; READ, rectum adenocarcinoma; SARC, sarcoma; SKCM, skin cutaneous melanoma; STAD, somach adenocarcinoma; TGCT, testicular germ cell tumors; THCA, thyroid carcinoma; THYM, thymoma; UCEC, uterine corpus endometrial carcinoma; UCS, uterine carcinosarcoma; UVM, uveal melanoma.

DNase gene expression with immune infiltration types and tumor microenvironment

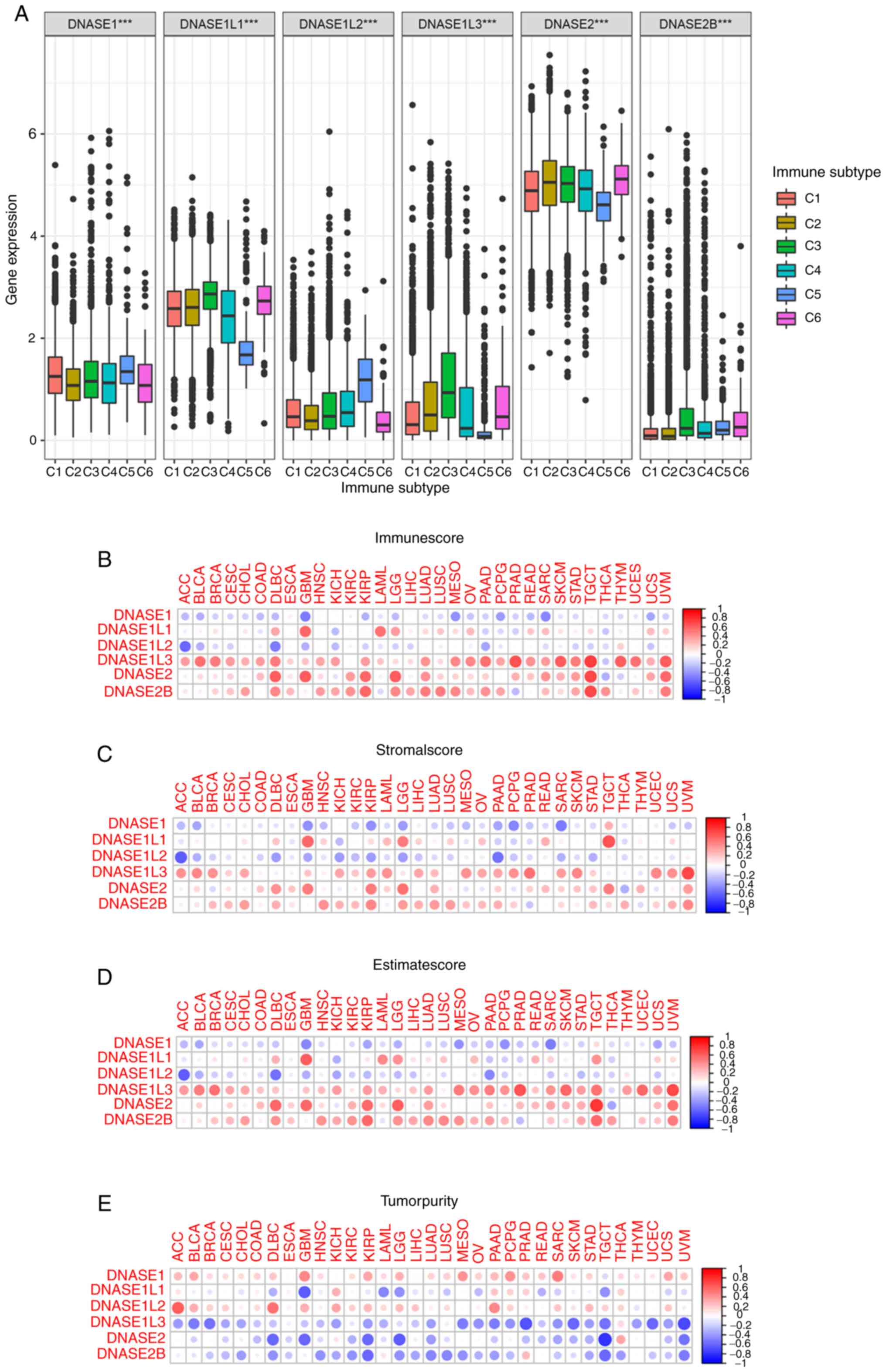
To study the relationship between DNases and immune components, the correlation between DNase family gene expression and tumor immune infiltration was detected in TCGA dataset. There are six types of immune infiltration in human tumors: C1 (wound healing), C2 (INF-r dominant), C3 (inflammatory), C4 (lymphocyte depleted), C5 (immunologically quiet) and C6 (TGF-β dominant), and the content of cytotoxic cells increased gradually with C1 to C6(45). Tumor development is promoted by a low cytotoxic immunophenotype. Tumor samples from TCGA data were classified according to the type of immune infiltration, and the relationship between the type of immune infiltration and DNase expression level was analyzed (Fig. 4A). In addition, the Kruskal test showed that DNase gene expression was different in different types of immune infiltration (P<0.001). DNase family gene expression is associated with the content of cytotoxic cells in the tumor microenvironment. In addition, DNase family genes are closely associated with various autoimmune diseases and have a robust immune regulation ability. DNase family genes may play an essential role in the tumor microenvironment. In order to better explore the influence of DNase genes in the microenvironment of various tumors, the ESTIMATE algorithm was used to estimate the ratio of immune, stromal and tumor components in the tumor microenvironment. It was presented in the form of four scores: Immunescore, Stromalscore, Estimatescore and Tumorpurity. They were positively correlated with immune, stromal, the sum of tumor and immunity, and tumor components. The higher the corresponding score, the greater the corresponding components in the tumor microenvironment. The relationship between DNase gene expression and the four ESTIMATE algorithm scores for 33 types of cancers (Fig. 4B-E and Table SX, SXI, SXII, SXIII, SXIV, SXV, SXVI, SXVII and SXVII) was detected. In most types of cancer, DNASE1 and DNASE1L2 were found to be positively correlated with Tumorpurity and negatively correlated with Stromalscore, Immunescore and Estimatescore. However, DNASE1L1, DNASE1L3, DNASE2 and DNASE2B in most cancer types were negatively correlated with Tumorpurity and positively related to stromal score, Immunescore and Estimatescore. The expression of DNASE1 and DNASE1L2 is associated with the decrease of immune and stromal components and the increase of tumor components in the tumor microenvironment. The expression of DNASE1L1, DNASE1L3, DNASE2 and DNASE2B was associated with the increase of immune and matrix components, as well as the decrease of tumor components in the tumor microenvironment. In summary, we found that the expression of DNase family genes is associated with the composition of the immune microenvironment in some tumors. This indicate that DNase family genes may have an impact on the composition of some immune cells in the tumor immune microenvironment.

Figure 4

DNase genes expression with immune infiltration types and the tumor microenvironment in 33 kinds of cancer. (A) The relationship between the expression of DNase genes and the immune infiltrate subtypes was tested with one-way ANOVA. ***P<0.001. (B) The relationship between the expression of DNase genes and the Stromalscore. (C) The relationship between the expression of DNase genes and the Immunescore. (D) The relationship between the expression of DNase genes and the Estimatescore. (E) The relationship between the expression of DNase genes and the Tumorpurity. C1, wound healing; C2, INF-r dominant; C3, inflammatory; C4, lymphocyte depleted; C5, immunologically quiet; C6, TGF-β dominant; ACC, adrenocortical carcinoma; BLCA, bladder urothelial carcinoma; BRCA, breast invasive carcinoma; CESC, cervical squamous cell carcinoma and endocervical adenocarcinoma; CHOL, cholangiocarcinoma; COAD, colon adenocarcinoma; DLBC, lymphoid neoplasm diffuse large B-cell lymphoma; ESCA, esophageal carcinoma; GBM, glioblastoma multiforme; HNSC, head and neck squamous cell carcinoma; KICH, kidney chromophobe; KIRC, kidney renal clear cell carcinoma; KIRP, kidney renal papillary cell carcinoma; LAML, acute myeloid leukemia; LGG, brain lower grade glioma; LIHC, liver hepatocellular carcinoma; LUAD, lung adenocarcinoma; LUSC, lung squamous cell carcinoma; MESO, mesothelioma; OV, ovarian serous cystadenocarcinoma; PAAD, pancreatic adenocarcinoma; PCPG, pheochromocytoma and paraganglioma; PRAD, prostate adenocarcinoma; READ, rectum adenocarcinoma; SARC, sarcoma; SKCM, skin cutaneous melanoma; STAD, somach adenocarcinoma; TGCT, testicular germ cell tumors; THCA, thyroid carcinoma; THYM, thymoma; UCEC, uterine corpus endometrial carcinoma; UCS, uterine carcinosarcoma; UVM, uveal melanoma.

DNase gene expression with tumor stemness

Cancer progression involves the gradual loss of a differentiated phenotype and acquisition of progenitor and stem-cell-like features. The tumor stemness is a measure of the extent of oncogenic dedifferentiation (44). Tumor stemness can be measured using an RNA stemness score based on mRNA expression (RNAss) and a DNA stemness score (DNAss) based on DNA methylation pattern (44). The higher the RNAss and DNAss, the greater the tumor stemness of cancer. The relationship between DNase gene expression, and RNAss and DNAss (Fig. 5A and B, Table SXVIII, SXIX, SXX, and SXXI) were investigated. DNASE1 showed the strongest negative correlation with RNAss in TGCT and DNASE1L1 in TGCT, DNASE1L3 in PRAD, DNASE2 in LAML and DNASE2B in LGG. DNASE1L2 showed the strongest positive correlation with RNAss in DLBC and DNASE1L3 in THYM. DNASE1 showed the strongest negative correlation with DNAss in THYM, DNASE1L2 in LAML, DNASE1L3 in DLBC, DNASE2 in THCA and DNASE2B in DLBC. DNASE1 showed the strongest positive correlation with DNAss in GBM, DNASE1L1 in THYM, DNASE1L2 in UCS, DNASE1L3 in TGCT, DNASE2 in THYM and DNASE2B in PCPG. We depicted the relationship between DNase family genes and tumor stemness in a variety of tumors.

Figure 5

DNase genes expression with tumor stemness and drug sensitivity. (A) The relationship between the expression of DNase genes and RNAss. (B) The relationship between the expression of DNase genes and DNAss. (C) The relationship between the expression of DNase genes and drug sensitivity. ACC, adrenocortical carcinoma; BLCA, bladder urothelial carcinoma; BRCA, breast invasive carcinoma; CESC, cervical squamous cell carcinoma and endocervical adenocarcinoma; CHOL, cholangiocarcinoma; COAD, colon adenocarcinoma; DLBC, lymphoid neoplasm diffuse large B-cell lymphoma; ESCA, esophageal carcinoma; GBM, glioblastoma multiforme; HNSC, head and neck squamous cell carcinoma; KICH, kidney chromophobe; KIRC, kidney renal clear cell carcinoma; KIRP, kidney renal papillary cell carcinoma; LAML, acute myeloid leukemia; LGG, brain lower grade glioma; LIHC, liver hepatocellular carcinoma; LUAD, lung adenocarcinoma; LUSC, lung squamous cell carcinoma; MESO, mesothelioma; OV, ovarian serous cystadenocarcinoma; PAAD, pancreatic adenocarcinoma; PCPG, pheochromocytoma and paraganglioma; PRAD, prostate adenocarcinoma; READ, rectum adenocarcinoma; SARC, sarcoma; SKCM, skin cutaneous melanoma; STAD, somach adenocarcinoma; TGCT, testicular germ cell tumors; THCA, thyroid carcinoma; THYM, thymoma; UCEC, uterine corpus endometrial carcinoma; UCS, uterine carcinosarcoma; UVM, uveal melanoma.

DNase gene expression and sensitivity to chemotherapy

The correlation between DNase gene expression levels were also investigated in the 60 human cancer cell lines (NCI-60) with over 200 chemotherapy drugs (Fig. 5C and Table SXXII). The higher the score, the more sensitive the cells to the drug treatment. For instance, DNASE1L2 promoted treatment with hydroxyurea (treatment for sickle cell anemia and certain types of cancer), uracil mustard (treatment for lymphatic malignancies such as non-Hodgkin's lymphoma), chlorambucil (treatment for chronic lymphocytic leukemia, Hodgkin's disease, non-Hodgkin's lymphoma, breast, ovarian and testicular cancer, Waldenstrom's macroglobulinemia, thrombocythemia and choriocarcinoma), triethylenemelamine (treatment for lymphomas and leukemia-now used as a research tool to produce chromosome aberrations and cancer), pipobroman (treatment for polycythemia vera and essential thrombocythemia), thiotepa (treatment for bladder cancer), chelerythrine (exhibits anticancer qualities and has served as a base for many potential novel drugs against cancer), 8-chloro-adenosine (treatment for relapsed or refractory acute myeloid leukemia and chronic lymphocytic), 2,5-diaziridinyl-3-(hydroxymethyl)-6-methyl-1,4-benzoquinone (RH1; treatment for advanced solid tumors and non-Hodgkin's lymphoma), imexon (treatment for pancreatic, lung, breast and prostate cancer, melanoma and multiple myeloma cancer), melphalan (treatment for multiple myeloma, ovarian cancer, melanoma and amyloidosis), idarubicin (treatment for breast cancer, lymphoma and leukemia, and also has the potential for reduced cardiac toxicity), while DNASE1 was associated with cell resistance to dasatinib (treatment for chronic myelogenous leukemia). We analyzed the effect of chemotherapeutic drugs on the expression of DNase family genes in a variety of tumors. This will be an important contribution to the future research on chemotherapy targeting DNase family genes.

DNase gene family in HCC

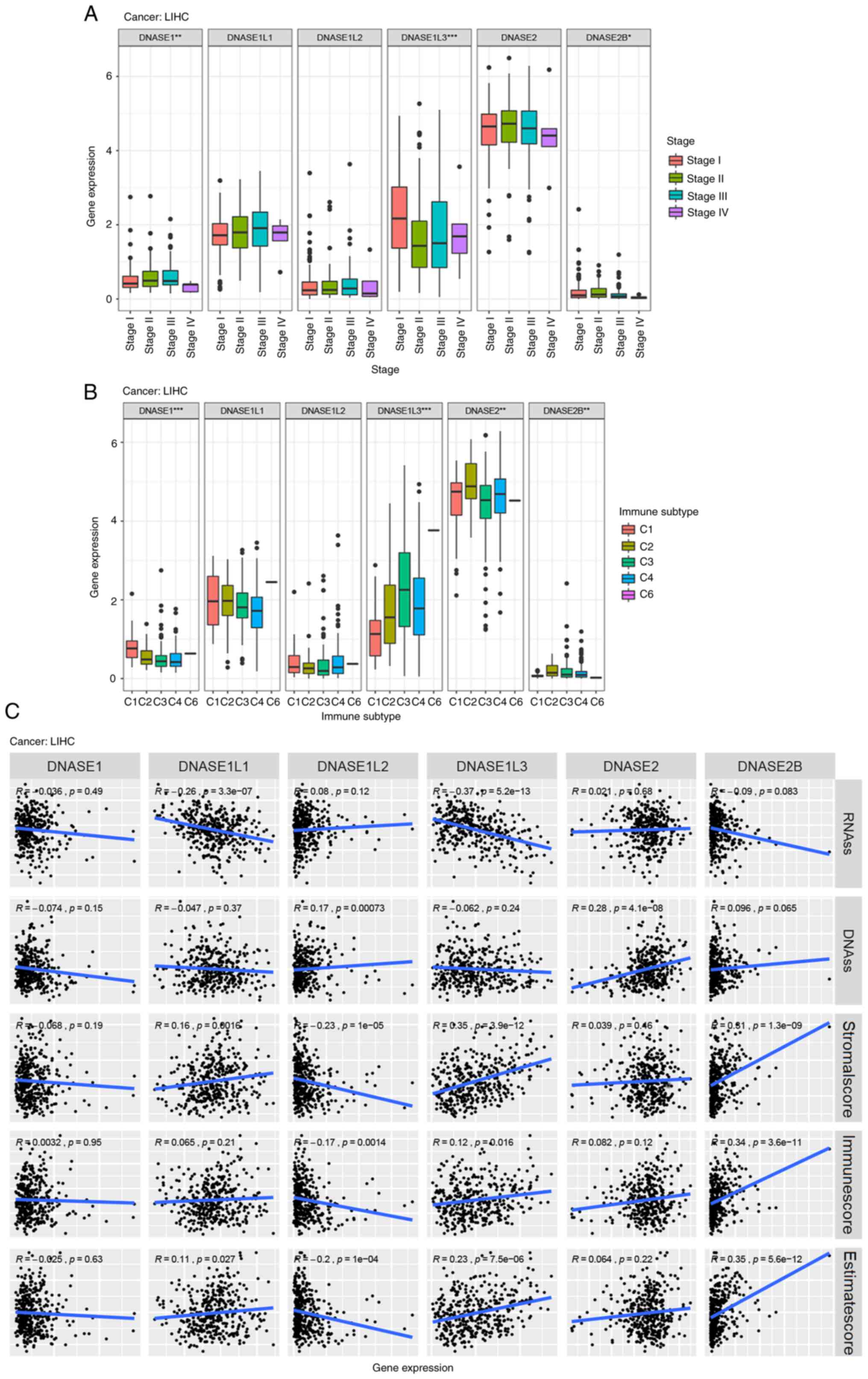
It was found that DNase expression in HCC was significantly different from that in adjacent normal tissues in the TCGA-LIHC database. DNASE1, DNASE1L1, DNASE1L2, DNASE2 and DNASE2B is highly expressed in HCC, while DNASE1L3 is poorly expressed in HCC. By analyzing the clinical information in TCGA-LIHC database, it was found that the expression of DNASE1, DNASE1L3 and DNASE2B was associated with the stage of HCC (Fig. 6A). The relationship between DNase gene expression and immune infiltrate subtypes was also investigated in HCC. The results showed a significant correlation between DNASE1, DNASE1L3, DNASE2 and DNASE2B expression, and immune subtype, although the C5 immune infiltrate subtype was absent in TCGA-LIHC dataset (Fig. 6B). The prognosis of patients with a high DNASE1L3 expression in HCC was favorable, as shown by Univariate Cox expression analysis (P<0.001; Fig. 3 and Table SVII) and Kaplan-Meier survival estimate (P<0.001; Fig. S4). DNASE1L1 and DNASE1L3 exhibited a negative correlation with RNAss in HCC, while DNASE1L2 and DNASE2 exhibited a positive correlation with DNAss in HCC. These findings suggested that the high expression of DNASE1L1 and DNASE1L3 and the low expression of DNASE1L2 and DNASE2 in HCC may reduce the stemness score. A significant negative correlation was between DNASE1L2 and stromal score in HCC, but DNASE1L1, DNASEL13 and DNASE2B exhibited a positive correlation with the stromal score in HCC. A negative correlation was observed between DNASE1L2 and immune score in HCC; however, DNASE1L1, DNASEL13 and DNASE2B exhibited a positive correlation with the immune score in HCC. In addition, the correlation between tumor microenvironment and DNase expression was studied in HCC. DNASE1L3 and DNASE2B exhibited a positive correlation with Stromalscore, Immunescore and Estimatescore in HCC, but DNASE1L2 was negatively correlated with Stromalscore, Immunescore and Estimatescore in HCC. In addition, DNASE1L1 was positively correlated with Stromalscore and Estimatescore in HCC (Fig. 6C; Table SXXII). We further analyzed the relationship between the expression of DNase family genes and tumor stage, immune microenvironment, and tumor stemness in HCC.

Figure 6

DNase gene expression in HCC. (A) The relationship between the expression of DNase genes and the clinical stage tested with ANOVA in HCC. The expression of DNASE1, DNASE1L3 and DNASE2B was associated with the stage of HCC. *P<0.05, **P<0.01, ***P<0.001. (B) The relationship between the expression of DNase genes and the immune infiltrate subtypes tested with ANOVA in HCC. A significant correlation was detected between DNASE1, DNASE1L3, DNASE2 and DNASE2B expression and immune subtype. (C) The relationship between DNase gene expression and RNAss, DNAss, stromal score, immune score, and Estimate Score in HCC. C1, wound healing; C2, INF-r dominant; C3, inflammatory; C4, lymphocyte depleted; C5, immunologically quiet; C6, TGF-β dominant; RNAss, RNA stemness score; DNAss, DNA stemness score.

DNASE1L3 in HCC

To test the expression of DNASE1L3 in HCC, GSE22405 from the GEO database was first analyzed, which included 24 paired HCC samples and corresponding adjacent normal samples. DNASE1L3 expression was lower in the cancer tissues than in the adjacent normal tissues (P<0.001, Fig. 7A). GSE60502 and GSE64041 exhibited a similar trend (P<0.01; Fig. 7B and C). DNASE1L3 protein expression was examined in a cohort of 75 HCC tissues and 75 paired adjacent normal tissues by IHC staining (Fig. 7D; Table SXXIII). 5 cores were completely lost during IHC staining and we did not score them (Table SXXIII). And 5 cores were fragmented (Table SXXIII). The accuracy of scoring has been adversely affected. The staining density of DNASE1L3 in the adjacent normal tissues had a more intense coloring and broader distribution than that observed in the HCC tissues (P<0.01). Representative images of DNASE1L3 in the tumor and normal tissues are shown in Fig. 7E and F. It was proven that DNASE1L3 has a low protein expression in tumors. The relationship between DNASE1L3 protein expression level and clinical information was also analyzed (Table I). A significant association was observed between DNASE1L3 protein expression, and histological classification (P=0.046), T classification (P<0.0001), and AJCC Clinical stage (P<0.0001) in HCC. We verified the expression of DNASE1L3 in HCC and normal tissues and the relationship between DNASE1L3 expression and clinical information by IHC staining.

Figure 7

DNASE1L3 gene expression in HCC. (A) Expression levels of DNASE1L3 in 24 pairs of HCC samples and adjacent normal liver samples in GSE22405. (B) Expression levels of DNASE1L3 in 18 pairs of HCC samples and adjacent normal liver samples in GSE60502. (C) Expression levels of DNASE1L3 in 60 pairs of HCC samples and adjacent normal liver sample in GSE64041. (D) IHC staining of 75 pairs of HCC and adjacent normal liver. (E) DNASE1L3 protein staining in HCC. (F) DNASE1L3 protein staining in healthy liver tissue. **P<0.01, ***P<0.001 (paired Student's t-test). HCC, hepatocellular carcinoma.

Table I

Relationship between DNASE1L3 protein staining in HCC composite score and clinical information.

Table I

Relationship between DNASE1L3 protein staining in HCC composite score and clinical information.

HCC clinicopathological parameterNumber of samplesDNASE1L3 average expression scoreP-value
Sex  0.804
     Male603.150 
     Female132.923 
Age, years  0.943
     ≤60573.123 
     >60163.063 
WHO histological classification  0.046a
     II383.474 
     III101.200 
T classification   <0.0001b
     T1176.706 
     T2222.227 
     T3292.000 
     T420.500 
N classification  0.1349
     N0683.250 
     N151.200 
M classification  0.4431
     M0693.174 
     M142.000 
AJCC 7th edition clinical stage   <0.0001b
     1176.706 
     2212.333 
     3261.923 
     491.555 

[i] aP<0.05,

[ii] bP<0.0001. Sex, age, WHO histological classification, N classification and M classification were compared using unpaired Student's t-test. T classification and AJCC 7th edition clinical stage were assessed using one-way ANOVA.

Discussion

The DNase family, especially the members that target DNA, is very important for our health, yet remains poorly understood. The diversity of these enzymes enables the body to regulate DNase activity in different organs according to the needs of these organs, and the disorder of DNase members can lead to a variety of diseases (10,46).

The present study was the first to systematically analyze the DNase family genes in cancer. A great heterogeneity in DNase gene expression was observed among different tumor types. In general, the expression level of DNASE2 was the highest, while that ofDNASE2B was the lowest. In addition, a strong expression correlation was observed among DNASE1 and DNASE2 (r=-0.18), DNASE1 and DNASE1l2 (r=0.29), and DNASE2 and DNASE1l1 (r=0.22), but the relationship between them requires further study. Compared with paracancerous tissues, DNASE1L3 was mainly downregulated, while DNASE1, DNASE1L1, DNASE1L2, DNASE2 and DNASE2B were mainly upregulated. The relationship between the expression level of DNA in cancer and patients was further tested by Univariate Cox expression analysis and Kaplan-Meier survival estimate and found that the correlation was cancer type-dependent. However, DNASE1L3 is usually associated with a favorable survival rate, while the rest of the DNases have advantages and disadvantages.

In the tumor microenvironment, the expression of DNase family genes was found to be associated with cytotoxic cell content. Furthermore, tumors with a high cytotoxic cell level are partly controlled by the immune system (45). In certain types of cancer, increased levels of immunophenotypic cytotoxicity may increase survival (45,47,48). We hypothesized that DNases may affect a tumor prognosis by affecting cytotoxic cells in the tumor microenvironment. To explore the specific influence of DNase genes on the microenvironment of various tumors, the correlation between DNase genes and various components was explored in the tumor microenvironment of 33 types of cancer. The expression of DNASE1 and DNASE1L2 was found to be associated with the decrease of immune and stromal components and increase of tumor components in the tumor microenvironment. Furthermore, the expression of DNASE1L1, DNASE1L3, DNASE2 and DNASE2B was associated with the increase of immune and matrix components and decrease of tumor components in the tumor microenvironment. The synergistic effect between cancer cells and their supporting cells leads to cancer phenotypes, such as immortal proliferation, resistance to apoptosis and evasion of immune surveillance (49). Furthermore, the tumor microenvironment significantly affects the response and clinical outcomes of cancer patients (50,51). The relationship between DNase and tumor microenvironment may partly explain the results of DNase survival analysis. For example, in LIHC and LUAD, the high expression of DNASE1L3 was associated with more stromal, more immune and fewer tumor components in the tumor microenvironment. Thus, patients with a high DNASE1L3 expression exhibited a favorable prognosis. The high expression of DNASE1L2 was related to more tumors, and less immune and stromal components in the tumor microenvironment in KIRC and MESO. Moreover, patients with a high DNASE1L2 expression exhibited a poor prognosis.

The relationship between DNase and the tumor stemness is diverse, depending on tumor type. However, in certain tumors, DNase is closely associated with tumor stemness. For example, DNASE1 in KIRP, DNASE1L1 in GBM, DNASE1L3 in BRCA, DNASE2 in LAML, DNASE2B in LGG, DNASE1L2 in DLBC, DNASE1L3 in THYM, DNASE1 in THYM, DNASE1L2 in LAML, DNASE1L3 in DLBC, DNASE2 in THCA, DNASE2B in DLBC, DNASE1 in GBM, DNASE1L1 in THYM, DNASE1L2 in UCS, DNASE1L3 in TGCT, DNASE2 in THYM and DNASE2B in PCPG. Stemness is the potential for self-renewal and differentiation with primitive cells. Cancer progression includes the gradual loss of differentiated phenotypes and the acquisition of progenitor-like and stem cell-like features. Undifferentiated primary tumors are more likely to cause cancer cells to spread to distant organs, leading to disease progression and poor prognosis, especially since metastases are usually resistant to existing treatments (52-55).

Using NCI-60 cell line data, increased DNase expression was found to be associated with increased drug resistance to some FDA-approved chemotherapy drugs, such as dasatinib. Of course, the different DNase members are also associated with an increased sensitivity to certain drugs, such as hydroxyurea, uracil mustard, chlorambucil, triethylenemelamine, pipobroman, thiotepa, chelerythrine, 8-chloro-adenosine, RH1, imexon, melphalan and idarubicin. These data suggested that DNase may play a role in the sensitivity or resistance of tumor cells to drug therapy and can be used as a therapeutic target to overcome drug-induced resistance or adjuvant drug sensitivity.

DNase expression in HCC was also studied, and it was found that DNASE, DNASE1L3, DNASE2 and DNASE2B were associated with immune subtypes in HCC. Furthermore, the expression of DNASE1, DNASE1L3 and DNASE2B was different at different stages of the tumor. DNASE1L3 showed a negative correlation with RNAss in HCC, while DNASE1L2 and DNASE2 showed a positive correlation with DNAss in HCC. DNASE1L3 and DNASE2B were positively correlated with Stromalscore, Immunescore and Estimatescore, whereas DNASE1L2 was negatively correlated with all three. These findings suggested that DNASE1L3 and DNASE2B may exhibit a favorable prognosis, but DNASEL1L2 does not. The prognosis of patients with a high DNASE1L3 expression in HCC was better than those with a low expression, as shown by Univariate Cox expression analysis (P<0.001) and Kaplan-Meier survival estimate (P<0.001). DNASE1L3 inhibits HCC by inducing apoptosis and reprogramming glucose metabolism and interacting with β-catenin to promote its ubiquitin degradation pathway (26,28). And DNASE1L3 is a prognostic biomarker associated in cancer (27). Three datasets from the GEO database and IHC were used to verify the difference in DNASE1L3 expression between HCC and normal tissues. The expression of DNASE1L3 in HCC was significantly lower than that in adjacent normal tissues. A significant association was observed between DNASE1L3 protein expression and histological classification, T classification, and AJCC Clinical stage in HCC.

In conclusion, a comprehensive and systematic study of pan-cancer data on the expression of all six DNases was conducted, and its relationship with patient survival, co-expression analysis, immune infiltration subtypes, tumor microenvironment and drug sensitivity was studied. In conclusion, the present study confirmed the value of further laboratory research on DNase and its prospects in clinical cancer treatment.

Supplementary Material

The expression of DNASE1 is associated with survival in (A) BLCA, (B) KIRC, (C) PAAD and (D) THYM. BLCA, bladder urothelial carcinoma; KIRC, kidney renal clear cell carcinoma; PAAD, pancreatic adenocarcinoma; THYM, thymoma.
The expression of DNASE1L1 is associated with survival in (A) LALM, (B) LGG, (C) SARC, (D) UVM, (E) ACC and (F) GBM. LAML, acute myeloid leukemia; LGG, brain lower grade glioma; SARC, sarcoma; UVM, uveal melanoma; ACC, adrenocortical carcinoma; GBM, glioblastoma multiforme.
The expression of DNASE1L2 is associated with survival (A) CESC, (B) COAD, (C) KIRC, (D) MESO, (E) PAAD, (F) UVM, (G) ACC and (H) BLCA. CESC, cervical squamous cell carcinoma and endocervical adenocarcinoma; COAD, colon adenocarcinoma; KIRC, kidney renal clear cell carcinoma; MESO, mesothelioma; PAAD, pancreatic adenocarcinoma; UVM, uveal melanoma; ACC, adrenocortical carcinoma; BLCA, bladder urothelial carcinoma.
The expression of DNASE1L3 is associated with survival (A) PCPG, (B) SARC, (C) UVM, (D) ACC, (E) CESC, (F) KICH, (G) KIRC, (H) KIRP, (I) LIHC, (J) LUAD and (K) PAAD. PCPG, pheochromocytoma and paraganglioma; SARC, sarcoma; UVM, uveal melanoma; ACC, adrenocortical carcinoma; CESC, cervical squamous cell carcinoma and endocervical adenocarcinoma; KICH, kidney chromophobe; KIRC, kidney renal clear cell carcinoma; KIRP, kidney renal papillary cell carcinoma; LIHC, liver hepatocellular carcinoma; LUAD, lung adenocarcinoma; PAAD, pancreatic adenocarcinoma.
The expression of DNASE2 is associated with survival in some cancers. (A) SARC, (B) SKCM, (C) KICH, (D) LGG and (E) MESO. SARC, sarcoma; SKCM, skin cutaneous melanoma; KICH, kidney chromophobe; LGG, brain lower grade glioma; MESO, mesothelioma.
The expression of DNASE2B is associated with survival (A) KIRP, (B) LGG, (C) LUAD, (D) SKCM, (E) UVM, (F) BLCA, (G) DLBC and (H) KIRC. KIRP, kidney renal papillary cell carcinoma; LGG, brain lower grade glioma; LUAD, lung adenocarcinoma; SKCM, skin cutaneous melanoma; UVM, uveal melanoma; BLCA, bladder urothelial carcinoma; DLBC, lymphoid neoplasm diffuse large B-cell lymphoma; KIRC, kidney renal clear cell carcinoma.
Expression level of DNase family genes in tumor and tumor-adjacent normal tissues of all 33 cancer types in TCGA data set.
The logFC of expression of DNase family genes in tumor and adjacent normal tissues.
The P-value of expression of DNase family genes in tumor and adjacent normal tissues.
Univariate Cox expression analysis of DNASE1.
Univariate Cox expression analysis of DNASE1L1.
Univariate Cox expression analysis of DNASE1L2.
Univariate Cox expression analysis of DNASE1L3.
Univariate Cox expression analysis of DNASE2.
Univariate Cox expression analysis of DNSE2B.
The correlation of DNase expression and the stromal score in different cancer types.
The P-value of DNase expression and the stromal score in different cancer types.
The correlation of DNase expression and the immune score in different cancer types.
The P-value of DNase expression and the immune score in different cancer types.
The correlation of DNase expression and the ESTIMATES score in different cancer types.
The P-value of DNase expression and the ESTIMATES score in different cancer types.
The correlation of DNase expression and the tumorpurity in different cancer types.
The P-value of DNase expression and the tumorpurity in different cancer types.
The correlation of DNase genes expression and RNAss.
The P-value of DNase genes expression and RNAss.
The correlation of DNase genes expression and DNAss.
The P-value of DNase genes expression and DNAss.
The correlation between DNase gene expression levels in the 60 human cancer cell lines (NCI-60) with drug sensitivity of over 200 chemotherapy drugs.
The staining composite score for each tissue section.

Acknowledgements

Not applicable.

Funding

Funding: No funding was received.

Availability of data and materials

The datasets analyzed during the current study are available in the GEO and TCGA repository, https://www.cancer.gov/about-nci/organization/ccg/research/structural-genomics/tcga; https://www.ncbi.nlm.nih.gov/gds/?term=GSE22405; https://www.ncbi.nlm.nih.gov/gds/?term=GSE60502; https://www.ncbi.nlm.nih.gov/gds/?term=GSE64041. The other datasets used and/or analyzed during the current study are available from the corresponding author on reasonable request.

Authors' contributions

QQB and THH were responsible for conceptualization of the study, IHC and stain scoring, writing the original draft, formal analysis and investigation, data curation, and the writing, review and editing of the final manuscript. HX was responsible for stain scoring and formal analysis. QQB and THH confirm the authenticity of all the raw data. All authors read and approved the final manuscript.

Ethics approval and consent to participate

The acquisition of liver tissue and the production of tissue sections were reviewed and approved by the Shanghai Outdo Biotech Co., Ltd. ethics committee (YBM-05-01). Xiamen University Medical Ethics Committee do not require ethics approval for authors' commercially purchased human tissue section when the company has the appropriate ethical approval to make tissue chips.

Patient consent for publication

Not applicable.

Competing interests

The authors declare that they have no competing interests.

References

1 

Keyel PA: Dnases in health and disease. Dev Biol. 429:1–11. 2017.PubMed/NCBI View Article : Google Scholar

2 

Yasutomo K, Horiuchi T, Kagami S, Tsukamoto H, Hashimura C, Urushihara M and Kuroda Y: Mutation of DNASE1 in people with systemic lupus erythematosus. Nat Genet. 28:313–314. 2001.PubMed/NCBI View Article : Google Scholar

3 

Bodaño A, Amarelo J, González A, Gómez-Reino JJ and Conde C: Novel DNASE I mutations related to systemic lupus erythematosus. Arthritis Rheum. 50:4070–4071. 2004.PubMed/NCBI View Article : Google Scholar

4 

Frost PG and Lachmann PJ: The relationship of desoxyribonuclease inhibitor levels in human sera to the occurrence of antinuclear antibodies. Clin Exp Immunol. 3:447–455. 1968.PubMed/NCBI

5 

Tew MB, Johnson RW, Reveille JD and Tan FK: A molecular analysis of the low serum deoxyribonuclease activity in lupus patients. Arthritis Rheum. 44:2446–2447. 2001.PubMed/NCBI View Article : Google Scholar

6 

Sallai K, Nagy E, Derfalvy B, Müzes G and Gergely P: Antinucleosome antibodies and decreased deoxyribonuclease activity in sera of patients with systemic lupus erythematosus. Clin Diagn Lab Immunol. 12:56–59. 2005.PubMed/NCBI View Article : Google Scholar

7 

Hakkim A, Fürnrohr BG, Amann K, Laube B, Abed UA, Brinkmann V, Herrmann M, Voll RE and Zychlinsky A: Impairment of neutrophil extracellular trap degradation is associated with lupus nephritis. Proc Natl Acad Sci USA. 107:9813–9818. 2010.PubMed/NCBI View Article : Google Scholar

8 

Parrish JE, Ciccodicola A, Wehhert M, Cox GF, Chen E and Nelson DL: A muscle-specific DNase I-like gene in human Xq28. Hum Mol Genet. 4:1557–1564. 1995.PubMed/NCBI View Article : Google Scholar

9 

Los M, Neubüser D, Coy JF, Mozoluk M, Poustka A and Schulze-Osthoff K: Functional characterization of DNase X, a novel endonuclease expressed in muscle cells. Biochemistry. 39:7365–7373. 2000.PubMed/NCBI View Article : Google Scholar

10 

Shiokawa D and Tanuma S: Characterization of human DNase I family endonucleases and activation of DNase gamma during apoptosis. Biochemistry. 40:143–152. 2001.PubMed/NCBI View Article : Google Scholar

11 

Shiokawa D, Shika Y, Saito K, Yamazaki K and Tanuma S: Physical and biochemical properties of mammalian DNase X proteins: Non-AUG translation initiation of porcine and bovine mRNAs for DNase X. Biochem J. 392:511–517. 2005.PubMed/NCBI View Article : Google Scholar

12 

Shiokawa D, Matsushita T, Shika Y, Shimizu M, Maeda M and Tanuma S: DNase X is a glycosylphosphatidylinositol-anchored membrane enzyme that provides a barrier to endocytosis-mediated transfer of a foreign gene. J Biol Chem. 282:17132–17140. 2007.PubMed/NCBI View Article : Google Scholar

13 

Malferrari G, Mazza U, Tresoldi C, Rovida E, Nissim M, Mirabella M, Servidei S and Biunno I: Molecular characterization of a novel endonuclease (Xib) and possible involvement in lysosomal glycogen storage disorders. Exp Mol Pathol. 66:123–130. 1999.PubMed/NCBI View Article : Google Scholar

14 

Malferrari G, Mirabella M, D'Alessandra Y, Servidei S and Biunno I: Deletion polymorphism of DNASE1L1, an X-linked DNase I-like gene, in acid maltase deficiency disorders. Exp Mol Pathol. 70:173–174. 2001.PubMed/NCBI View Article : Google Scholar

15 

Fischer H, Eckhart L, Mildner M, Jaeger K, Buchberger M, Ghannadan M and Tschachler E: DNase1L2 degrades nuclear DNA during corneocyte formation. J Invest Dermatol. 127:24–30. 2007.PubMed/NCBI View Article : Google Scholar

16 

Fischer H, Szabo S, Scherz J, Jaeger K, Rossiter H, Buchberger M, Ghannadan M, Hermann M, Theussl HC, Tobin DJ, et al: Essential role of the keratinocyte-specific endonuclease DNase1L2 in the removal of nuclear DNA from hair and nails. J Invest Dermatol. 131:1208–1215. 2011.PubMed/NCBI View Article : Google Scholar

17 

Napirei M, Ricken A, Eulitz D, Knoop H and Mannherz HG: Expression pattern of the deoxyribonuclease 1 gene: Lessons from the Dnase1 knockout mouse. Biochem J. 380:929–937. 2004.PubMed/NCBI View Article : Google Scholar

18 

Peitsch MC, Irmler M, French LE and Tschopp J: Genomic organisation and expression of mouse deoxyribonuclease I. Biochem Biophys Res Commun. 207:62–68. 1995.PubMed/NCBI View Article : Google Scholar

19 

Napirei M, Ludwig S, Mezrhab J, Klöckl T and Mannherz HG: Murine serum nucleases-contrasting effects of plasmin and heparin on the activities of DNase1 and DNase1-like 3 (DNase1l3). FEBS J. 276:1059–1073. 2009.PubMed/NCBI View Article : Google Scholar

20 

Boulares AH, Zoltoski AJ, Contreras FJ, Yakovlev AG, Yoshihara K and Smulson ME: Regulation of DNAS1L3 endonuclease activity by poly(ADP-ribosyl)ation during etoposide-induced apoptosis. Role of poly(ADP-ribose) polymerase-1 cleavage in endonuclease activation. J Biol Chem. 277:372–378. 2002.PubMed/NCBI View Article : Google Scholar

21 

Liu QY, Lei JX, LeBlanc J, Sodja C, Ly D, Charlebois C, Walker PR, Yamada T, Hirohashi S and Sikorska M: Regulation of DNaseY activity by actinin-alpha4 during apoptosis. Cell Death Differ. 11:645–654. 2004.PubMed/NCBI View Article : Google Scholar

22 

Shiokawa D, Kobayashi T and Tanuma S: Involvement of DNase gamma in apoptosis associated with myogenic differentiation of C2C12 cells. J Biol Chem. 277:31031–31037. 2002.PubMed/NCBI View Article : Google Scholar

23 

Mizuta R, Araki S, Furukawa M, Furukawa Y, Ebara S, Shiokawa D, Hayashi K, Tanuma S and Kitamura D: DNase γ is the effector endonuclease for internucleosomal DNA fragmentation in necrosis. PLoS One. 8(e80223)2013.PubMed/NCBI View Article : Google Scholar

24 

Shiokawa D, Tanaka M, Kimura T, Hashizume K, Takasawa R, Ohyama H, Fujita K, Yamada T and Tanuma S: Characterization of two DNase gamma-specific monoclonal antibodies and the in situ detection of DNase gamma in the nuclei of apoptotic rat thymocytes. Biochem Biophys Res Commun. 275:343–349. 2000.PubMed/NCBI View Article : Google Scholar

25 

Higami Y, Tsuchiya T, To K, Chiba T, Yamaza H, Shiokawa D, Tanuma S and Shimokawa I: Expression of DNase gamma during Fas-independent apoptotic DNA fragmentation in rodent hepatocytes. Cell Tissue Res. 316:403–407. 2004.PubMed/NCBI View Article : Google Scholar

26 

Xiao Y, Yang K, Liu P, Ma D, Lei P and Liu Q: Deoxyribonuclease 1-like 3 inhibits hepatocellular carcinoma progression by inducing apoptosis and reprogramming glucose metabolism. Int J Biol Sci. 18:82–95. 2022.PubMed/NCBI View Article : Google Scholar

27 

Deng Z, Xiao M, Du D, Luo N, Liu D, Liu T, Lian D and Peng J: DNASE1L3 as a prognostic biomarker associated with immune cell infiltration in cancer. Onco Targets Ther. 14:2003–2017. 2021.PubMed/NCBI View Article : Google Scholar

28 

Li B, Ge Y, Yan W, Gong B, Cao K, Zhao R, Li C, Zhang Y, Jiang Y and Zuo S: DNASE1L3 inhibits proliferation, invasion and metastasis of hepatocellular carcinoma by interacting with β-catenin to promote its ubiquitin degradation pathway. Cell Prolif. 55(e13273)2022.PubMed/NCBI View Article : Google Scholar

29 

Al-Mayouf SM, Sunker A, Abdwani R, Abrawi SA, Almurshedi F, Alhashmi N, Al Sonbul A, Sewairi W, Qari A, Abdallah E, et al: Loss-of-function variant in DNASE1L3 causes a familial form of systemic lupus erythematosus. Nat Genet. 43:1186–118. 2011.PubMed/NCBI View Article : Google Scholar

30 

Zochling J, Newell F, Charlesworth JC, Leo P, Stankovich J, Cortes A, Zhou Y, Stevens W, Sahhar J, Roddy J, et al: An Immunochip-based interrogation of scleroderma susceptibility variants identifies a novel association at DNASE1L3. Arthritis Res Ther. 16(438)2014.PubMed/NCBI View Article : Google Scholar

31 

Ozçakar ZB, Foster J II, Diaz-Horta O, Kasapcopur O, Fan YS, Yalçınkaya F and Tekin M: DNASE1L3 mutations in hypocomplementemic urticarial vasculitis syndrome. Arthritis Rheum. 65:2183–2189. 2013.PubMed/NCBI View Article : Google Scholar

32 

Odaka C and Mizuochi T: Role of macrophage lysosomal enzymes in the degradation of nucleosomes of apoptotic cells. J Immunol. 163:5346–5352. 1999.PubMed/NCBI

33 

Fischer H, Scherz J, Szabo S, Mildner M, Benarafa C, Torriglia A, Tschachler E and Eckhart L: DNase 2 is the main DNA-degrading enzyme of the stratum corneum. PLoS One. 6(e17581)2011.PubMed/NCBI View Article : Google Scholar

34 

Kawane K, Fukuyama H, Kondoh G, Takeda J, Ohsawa Y, Uchiyama Y and Nagata S: Requirement of DNase II for definitive erythropoiesis in the mouse fetal liver. Science. 292:1546–1549. 2001.PubMed/NCBI View Article : Google Scholar

35 

Yoshida H, Okabe Y, Kawane K, Fukuyama H and Nagata S: Lethal anemia caused by interferon-beta produced in mouse embryos carrying undigested DNA. Nat Immunol. 6:49–56. 2005.PubMed/NCBI View Article : Google Scholar

36 

Kawane K, Ohtani M, Miwa K, Kizawa T, Kanbara Y, Yoshioka Y, Yoshikawa H and Nagata S: Chronic polyarthritis caused by mammalian DNA that escapes from degradation in macrophages. Nature. 443:998–1002. 2006.PubMed/NCBI View Article : Google Scholar

37 

Shiokawa D and Tanuma S: DLAD, a novel mammalian divalent cation-independent endonuclease with homology to DNase II. Nucleic Acids Res. 27:4083–4089. 1999.PubMed/NCBI View Article : Google Scholar

38 

Krieser RJ, MacLea KS, Park JP and Eastman A: The cloning, genomic structure, localization, and expression of human deoxyribonuclease IIbeta. Gene. 269:205–216. 2001.PubMed/NCBI View Article : Google Scholar

39 

Nishimoto S, Kawane K, Watanabe-Fukunaga R, Fukuyama H, Ohsawa Y, Uchiyama Y, Hashida N, Ohguro N, Tano Y, Morimoto T, et al: Nuclear cataract caused by a lack of DNA degradation in the mouse eye lens. Nature. 424:1071–1074. 2003.PubMed/NCBI View Article : Google Scholar

40 

Siddam AD, Gautier-Courteille C, Perez-Campos L, Anand D, Kakrana A, Dang CA, Legagneux V, Méreau A, Viet J, Gross JM, et al: The RNA-binding protein Celf1 post-transcriptionally regulates p27Kip1 and Dnase2b to control fiber cell nuclear degradation in lens development. PLoS Genet. 14(e1007278)2018.PubMed/NCBI View Article : Google Scholar

41 

From the American Association of Neurological Surgeons (AANS), American Society of Neuroradiology (ASNR), Cardiovascular and Interventional Radiology Society of Europe (CIRSE), Canadian Interventional Radiology Association (CIRA), Congress of Neurological Surgeons (CNS), European Society of Minimally Invasive Neurological Therapy (ESMINT), European Society of Neuroradiology (ESNR), European Stroke Organization (ESO), Society for Cardiovascular Angiography and Interventions (SCAI), Society of Interventional Radiology (SIR) et al. Multisociety consensus quality improvement revised consensus statement for endovascular therapy of acute ischemic stroke. Int J Stroke. 13:612–632. 2018.PubMed/NCBI View Article : Google Scholar

42 

Thorsson V, Gibbs DL, Brown SD, Wolf D, Bortone DS, Ou Yang TH, Porta-Pardo E, Gao GF, Plaisier CL, Eddy JA, et al: The immune landscape of cancer. Immunity. 48:812–830.e14. 2014.

43 

Yoshihara K, Shahmoradgoli M, Martínez E, Vegesna R, Kim H, Torres-Garcia W, Treviño V, Shen H, Laird PW, Levine DA, et al: Inferring tumour purity and stromal and immune cell admixture from expression data. Nat Commun. 4(2612)2013.PubMed/NCBI View Article : Google Scholar

44 

Malta TM, Sokolov A, Gentles AJ, Burzykowski T, Poisson L, Weinstein JN, Kamińska B, Huelsken J, Omberg L, Gevaert O, et al: Machine learning identifies stemness features associated with oncogenic dedifferentiation. Cell. 173:338–354.e15. 2018.PubMed/NCBI View Article : Google Scholar

45 

Tamborero D, Rubio-Perez C, Muiños F, Sabarinathan R, Piulats JM, Muntasell A, Dienstmann R, Lopez-Bigas N and Gonzalez-Perez A: A Pan-cancer landscape of interactions between solid tumors and infiltrating immune cell populations. Clin Cancer Res. 24:3717–3728. 2018.PubMed/NCBI View Article : Google Scholar

46 

Counis MF and Torriglia A: Acid DNases and their interest among apoptotic endonucleases. Biochimie. 88:1851–1858. 2006.PubMed/NCBI View Article : Google Scholar

47 

Charoentong P, Finotello F, Angelova M, Mayer C, Efremova M, Rieder D, Hackl H and Trajanoski Z: Pan-cancer immunogenomic analyses reveal genotype-immunophenotype relationships and predictors of response to checkpoint blockade. Cell Rep. 18:248–262. 2017.PubMed/NCBI View Article : Google Scholar

48 

Senovilla L, Vacchelli E, Galon J, Adjemian S, Eggermont A, Fridman WH, Sautès-Fridman C, Ma Y, Tartour E, Zitvogel L, et al: Trial watch: Prognostic and predictive value of the immune infiltrate in cancer. Oncoimmunology. 1:1323–1343. 2012.PubMed/NCBI View Article : Google Scholar

49 

Bi KW, Wei XG, Qin XX and Li B: BTK has potential to be a prognostic factor for lung adenocarcinoma and an indicator for tumor microenvironment remodeling: A study based on TCGA data mining. Front Oncol. 10(424)2020.PubMed/NCBI View Article : Google Scholar

50 

Wood SL, Pernemalm M, Crosbie PA and Whetton AD: The role of the tumor-microenvironment in lung cancer-metastasis and its relationship to potential therapeutic targets. Cancer Treat Rev. 40:558–566. 2014.PubMed/NCBI View Article : Google Scholar

51 

Quail DF and Joyce JA: Microenvironmental regulation of tumor progression and metastasis. Nat Med. 19:1423–1437. 2013.PubMed/NCBI View Article : Google Scholar

52 

Friedmann-Morvinski D and Verma IM: Dedifferentiation and reprogramming: Origins of cancer stem cells. EMBO Rep. 15:244–253. 2014.PubMed/NCBI View Article : Google Scholar

53 

Ge Y, Gomez NC, Adam RC, Nikolova M, Yang H, Verma A, Lu CP, Polak L, Yuan S, Elemento O and Fuchs E: Stem cell lineage infidelity drives wound repair and cancer. Cell. 169:636–650.e14. 2017.PubMed/NCBI View Article : Google Scholar

54 

Shibue T and Weinberg RA: EMT, CSCs, and drug resistance: The mechanistic link and clinical implications. Nat Rev Clin Oncol. 14:611–629. 2017.PubMed/NCBI View Article : Google Scholar

55 

Visvader JE and Lindeman GJ: Cancer Stem cells: Current status and evolving complexities. Cell Stem Cell. 10:717–728. 2012.PubMed/NCBI View Article : Google Scholar

Related Articles

  • Abstract
  • View
  • Download
  • Twitter
Copy and paste a formatted citation
Spandidos Publications style
Bai Q, He X and Hu T: Pan‑cancer analysis of the deoxyribonuclease gene family. Mol Clin Oncol 18: 19, 2023.
APA
Bai, Q., He, X., & Hu, T. (2023). Pan‑cancer analysis of the deoxyribonuclease gene family. Molecular and Clinical Oncology, 18, 19. https://doi.org/10.3892/mco.2023.2615
MLA
Bai, Q., He, X., Hu, T."Pan‑cancer analysis of the deoxyribonuclease gene family". Molecular and Clinical Oncology 18.3 (2023): 19.
Chicago
Bai, Q., He, X., Hu, T."Pan‑cancer analysis of the deoxyribonuclease gene family". Molecular and Clinical Oncology 18, no. 3 (2023): 19. https://doi.org/10.3892/mco.2023.2615
Copy and paste a formatted citation
x
Spandidos Publications style
Bai Q, He X and Hu T: Pan‑cancer analysis of the deoxyribonuclease gene family. Mol Clin Oncol 18: 19, 2023.
APA
Bai, Q., He, X., & Hu, T. (2023). Pan‑cancer analysis of the deoxyribonuclease gene family. Molecular and Clinical Oncology, 18, 19. https://doi.org/10.3892/mco.2023.2615
MLA
Bai, Q., He, X., Hu, T."Pan‑cancer analysis of the deoxyribonuclease gene family". Molecular and Clinical Oncology 18.3 (2023): 19.
Chicago
Bai, Q., He, X., Hu, T."Pan‑cancer analysis of the deoxyribonuclease gene family". Molecular and Clinical Oncology 18, no. 3 (2023): 19. https://doi.org/10.3892/mco.2023.2615
Follow us
  • Twitter
  • LinkedIn
  • Facebook
About
  • Spandidos Publications
  • Careers
  • Cookie Policy
  • Privacy Policy
How can we help?
  • Help
  • Live Chat
  • Contact
  • Email to our Support Team