Spandidos Publications Logo
  • About
    • About Spandidos
    • Aims and Scopes
    • Abstracting and Indexing
    • Editorial Policies
    • Reprints and Permissions
    • Job Opportunities
    • Terms and Conditions
    • Contact
  • Journals
    • All Journals
    • Oncology Letters
      • Oncology Letters
      • Information for Authors
      • Editorial Policies
      • Editorial Board
      • Aims and Scope
      • Abstracting and Indexing
      • Bibliographic Information
      • Archive
    • International Journal of Oncology
      • International Journal of Oncology
      • Information for Authors
      • Editorial Policies
      • Editorial Board
      • Aims and Scope
      • Abstracting and Indexing
      • Bibliographic Information
      • Archive
    • Molecular and Clinical Oncology
      • Molecular and Clinical Oncology
      • Information for Authors
      • Editorial Policies
      • Editorial Board
      • Aims and Scope
      • Abstracting and Indexing
      • Bibliographic Information
      • Archive
    • Experimental and Therapeutic Medicine
      • Experimental and Therapeutic Medicine
      • Information for Authors
      • Editorial Policies
      • Editorial Board
      • Aims and Scope
      • Abstracting and Indexing
      • Bibliographic Information
      • Archive
    • International Journal of Molecular Medicine
      • International Journal of Molecular Medicine
      • Information for Authors
      • Editorial Policies
      • Editorial Board
      • Aims and Scope
      • Abstracting and Indexing
      • Bibliographic Information
      • Archive
    • Biomedical Reports
      • Biomedical Reports
      • Information for Authors
      • Editorial Policies
      • Editorial Board
      • Aims and Scope
      • Abstracting and Indexing
      • Bibliographic Information
      • Archive
    • Oncology Reports
      • Oncology Reports
      • Information for Authors
      • Editorial Policies
      • Editorial Board
      • Aims and Scope
      • Abstracting and Indexing
      • Bibliographic Information
      • Archive
    • Molecular Medicine Reports
      • Molecular Medicine Reports
      • Information for Authors
      • Editorial Policies
      • Editorial Board
      • Aims and Scope
      • Abstracting and Indexing
      • Bibliographic Information
      • Archive
    • World Academy of Sciences Journal
      • World Academy of Sciences Journal
      • Information for Authors
      • Editorial Policies
      • Editorial Board
      • Aims and Scope
      • Abstracting and Indexing
      • Bibliographic Information
      • Archive
    • International Journal of Functional Nutrition
      • International Journal of Functional Nutrition
      • Information for Authors
      • Editorial Policies
      • Editorial Board
      • Aims and Scope
      • Abstracting and Indexing
      • Bibliographic Information
      • Archive
    • International Journal of Epigenetics
      • International Journal of Epigenetics
      • Information for Authors
      • Editorial Policies
      • Editorial Board
      • Aims and Scope
      • Abstracting and Indexing
      • Bibliographic Information
      • Archive
    • Medicine International
      • Medicine International
      • Information for Authors
      • Editorial Policies
      • Editorial Board
      • Aims and Scope
      • Abstracting and Indexing
      • Bibliographic Information
      • Archive
  • Articles
  • Information
    • Information for Authors
    • Information for Reviewers
    • Information for Librarians
    • Information for Advertisers
    • Conferences
  • Language Editing
Spandidos Publications Logo
  • About
    • About Spandidos
    • Aims and Scopes
    • Abstracting and Indexing
    • Editorial Policies
    • Reprints and Permissions
    • Job Opportunities
    • Terms and Conditions
    • Contact
  • Journals
    • All Journals
    • Biomedical Reports
      • Information for Authors
      • Editorial Policies
      • Editorial Board
      • Aims and Scope
      • Abstracting and Indexing
      • Bibliographic Information
      • Archive
    • Experimental and Therapeutic Medicine
      • Information for Authors
      • Editorial Policies
      • Editorial Board
      • Aims and Scope
      • Abstracting and Indexing
      • Bibliographic Information
      • Archive
    • International Journal of Epigenetics
      • Information for Authors
      • Editorial Policies
      • Editorial Board
      • Aims and Scope
      • Abstracting and Indexing
      • Bibliographic Information
      • Archive
    • International Journal of Functional Nutrition
      • Information for Authors
      • Editorial Policies
      • Editorial Board
      • Aims and Scope
      • Abstracting and Indexing
      • Bibliographic Information
      • Archive
    • International Journal of Molecular Medicine
      • Information for Authors
      • Editorial Policies
      • Editorial Board
      • Aims and Scope
      • Abstracting and Indexing
      • Bibliographic Information
      • Archive
    • International Journal of Oncology
      • Information for Authors
      • Editorial Policies
      • Editorial Board
      • Aims and Scope
      • Abstracting and Indexing
      • Bibliographic Information
      • Archive
    • Medicine International
      • Information for Authors
      • Editorial Policies
      • Editorial Board
      • Aims and Scope
      • Abstracting and Indexing
      • Bibliographic Information
      • Archive
    • Molecular and Clinical Oncology
      • Information for Authors
      • Editorial Policies
      • Editorial Board
      • Aims and Scope
      • Abstracting and Indexing
      • Bibliographic Information
      • Archive
    • Molecular Medicine Reports
      • Information for Authors
      • Editorial Policies
      • Editorial Board
      • Aims and Scope
      • Abstracting and Indexing
      • Bibliographic Information
      • Archive
    • Oncology Letters
      • Information for Authors
      • Editorial Policies
      • Editorial Board
      • Aims and Scope
      • Abstracting and Indexing
      • Bibliographic Information
      • Archive
    • Oncology Reports
      • Information for Authors
      • Editorial Policies
      • Editorial Board
      • Aims and Scope
      • Abstracting and Indexing
      • Bibliographic Information
      • Archive
    • World Academy of Sciences Journal
      • Information for Authors
      • Editorial Policies
      • Editorial Board
      • Aims and Scope
      • Abstracting and Indexing
      • Bibliographic Information
      • Archive
  • Articles
  • Information
    • For Authors
    • For Reviewers
    • For Librarians
    • For Advertisers
    • Conferences
  • Language Editing
Login Register Submit
  • This site uses cookies
  • You can change your cookie settings at any time by following the instructions in our Cookie Policy. To find out more, you may read our Privacy Policy.

    I agree
Search articles by DOI, keyword, author or affiliation
Search
Advanced Search
presentation
Molecular and Clinical Oncology
Join Editorial Board Propose a Special Issue
Print ISSN: 2049-9450 Online ISSN: 2049-9469
Journal Cover
October-2023 Volume 19 Issue 4

Full Size Image

Sign up for eToc alerts
Recommend to Library

Journals

International Journal of Molecular Medicine

International Journal of Molecular Medicine

International Journal of Molecular Medicine is an international journal devoted to molecular mechanisms of human disease.

International Journal of Oncology

International Journal of Oncology

International Journal of Oncology is an international journal devoted to oncology research and cancer treatment.

Molecular Medicine Reports

Molecular Medicine Reports

Covers molecular medicine topics such as pharmacology, pathology, genetics, neuroscience, infectious diseases, molecular cardiology, and molecular surgery.

Oncology Reports

Oncology Reports

Oncology Reports is an international journal devoted to fundamental and applied research in Oncology.

Experimental and Therapeutic Medicine

Experimental and Therapeutic Medicine

Experimental and Therapeutic Medicine is an international journal devoted to laboratory and clinical medicine.

Oncology Letters

Oncology Letters

Oncology Letters is an international journal devoted to Experimental and Clinical Oncology.

Biomedical Reports

Biomedical Reports

Explores a wide range of biological and medical fields, including pharmacology, genetics, microbiology, neuroscience, and molecular cardiology.

Molecular and Clinical Oncology

Molecular and Clinical Oncology

International journal addressing all aspects of oncology research, from tumorigenesis and oncogenes to chemotherapy and metastasis.

World Academy of Sciences Journal

World Academy of Sciences Journal

Multidisciplinary open-access journal spanning biochemistry, genetics, neuroscience, environmental health, and synthetic biology.

International Journal of Functional Nutrition

International Journal of Functional Nutrition

Open-access journal combining biochemistry, pharmacology, immunology, and genetics to advance health through functional nutrition.

International Journal of Epigenetics

International Journal of Epigenetics

Publishes open-access research on using epigenetics to advance understanding and treatment of human disease.

Medicine International

Medicine International

An International Open Access Journal Devoted to General Medicine.

Journal Cover
October-2023 Volume 19 Issue 4

Full Size Image

Sign up for eToc alerts
Recommend to Library

  • Article
  • Citations
    • Cite This Article
    • Download Citation
    • Create Citation Alert
    • Remove Citation Alert
    • Cited By
  • Similar Articles
    • Related Articles (in Spandidos Publications)
    • Similar Articles (Google Scholar)
    • Similar Articles (PubMed)
  • Download PDF
  • Download XML
  • View XML

  • Supplementary Files
    • Supplementary_Data.pdf
Article Open Access

Water extract of frankincense and myrrh inhibits liver cancer progression and epithelial‑mesenchymal transition through Wnt/β‑catenin signaling

  • Authors:
    • Xian Lu
    • Jialei Mao
    • Yaodong Wang
    • Yonggang Huang
    • Maolin Gu
  • View Affiliations / Copyright

    Affiliations: Department of Hepatic Surgery, Kunshan Hospital of Traditional Chinese Medicine, Kunshan Affiliated Hospital of Nanjing University of Chinese Medicine, Suzhou, Jiangsu 215300, P.R. China, Department of Oncology, Kunshan Hospital of Traditional Chinese Medicine, Kunshan Affiliated Hospital of Nanjing University of Chinese Medicine, Suzhou, Jiangsu 215300, P.R. China, Department of Gastroenterology, Kunshan Hospital of Traditional Chinese Medicine, Kunshan Affiliated Hospital of Nanjing University of Chinese Medicine, Suzhou, Jiangsu 215300, P.R. China
    Copyright: © Lu et al. This is an open access article distributed under the terms of Creative Commons Attribution License.
  • Article Number: 77
    |
    Published online on: August 18, 2023
       https://doi.org/10.3892/mco.2023.2673
  • Expand metrics +
Metrics: Total Views: 0 (Spandidos Publications: | PMC Statistics: )
Metrics: Total PDF Downloads: 0 (Spandidos Publications: | PMC Statistics: )
Cited By (CrossRef): 0 citations Loading Articles...

This article is mentioned in:


Abstract

Wnt/β‑catenin signaling is associated with epithelial‑mesenchymal transformation (EMT), which serves an important role in hepatocellular carcinoma (HCC) invasion and metastasis. Frankincense and myrrh (FM) are antitumor agents commonly used in clinical practice. The present study aimed to investigate the effect and mechanism of water extract of FM on the progression of liver cancer cells. FM was applied to study its effects on HCC cell proliferation. Cell migration and invasion were evaluated by wound healing and Transwell assays. In addition, western blot was used to study the protein levels associated with EMT and Wnt/β‑catenin signaling. The nuclear translocation of β‑catenin was detected by immunofluorescence assay. A non‑toxic dose of FM significantly inhibited invasion and metastasis of liver cancer cells. Furthermore, FM promoted expression of EMT marker E‑cadherin, while decreasing expression of vimentin and N‑cadherin. Finally, the protein and the nuclear staining levels of Disheveled 2 and β‑catenin were both suppressed by water extract of FM. The water extract of FM inhibited the migration and invasion of liver cancer cells and inhibited EMT by suppressing activation of the Wnt/β‑catenin signaling pathway.

Introduction

Hepatocellular carcinoma (HCC) is one of the most lethal malignancies; it has the sixth highest incidence rate and is the third leading cause of cancer-associated death in the world in 2021(1). Despite the development of treatment strategies for HCC, the overall survival rate is low due to recurrence, aggressive growth, metastasis and chemoresistance (2-4).

Accumulating evidence has shown that epithelial-mesenchymal transition (EMT) serves an important role in HCC invasion and metastasis and EMT-related markers are associated with HCC metastasis (5). Among them, the Wnt/β-catenin signaling pathway is highly conserved in evolution and serves a vital role in tumor growth and metastasis (6,7). In brief, when Wnt ligands combine with Frizzled receptors, Dishevelled (DVL) is phosphorylated and recruits Axis inhibition protein 1 and glycogen Synthase Kinase 3β (GSK3β), thus inhibiting the formation of the degradation complex. Finally, the activated β-catenin complex is transported to the nucleus and promotes transcription of genes regulating cell proliferation and metastasis (8). Since the activation of the Wnt/β-catenin pathway induces HCC proliferation, migration and invasion, therapeutic strategies targeting this signaling cascade hold promise in HCC treatment.

Frankincense and myrrh (FM) are traditional Chinese herbal medicines. Frankincense is resin exudated from the bark of Boswellia of the Burseraceae family, while myrrh is dried resin of species of the Commiphora family (9). Both compounds have been used as anti-inflammatory and anti-cancer drugs. Extensive pharmacological research has investigated the mechanisms underlying the antitumor function of FM (10,11). β-elemene, one of the active components of FM, has been reported to treat colon cancer by inducing ferroptosis and inhibiting EMT (12). Gugulipid, a primary extract of the Commiphora mukul tree, also induces apoptosis by targeting the β-catenin signaling pathway (13).

In the present study, a water decoction extract of FM was obtained. Considering the key role of Wnt/β-catenin signaling in tumor progression and the potent antitumor ability of FM (14), the mechanisms underlying liver cancer progression and EMT were explored by targeting the key EMT axis Wnt/β-catenin.

Materials and methods

Cell culture

Human HCC cell line HCC-LM3 and mouse HCC cell line Hepa1-6 were purchased from the Cell Bank of Type Culture Collection of the Chinese Academy of Sciences (Shanghai, China). All cells were cultured in complete Dulbecco's Modified Eagle Medium (DMEM) containing 10% fetal bovine serum, 100 U/ml penicillin, and 100 µg/ml streptomycin (all Thermo Fisher Scientific, Inc.) and were maintained at 37˚C in humidified air containing 5% CO2.

Reagents

FM was purchased from Jiangsu Province Hospital of Traditional Chinese Medicine (Nanjing, China). Anti-N-cadherin (cat. no. #13116), E-cadherin (cat. no. #14472), Vimentin (cat. no. #46173), snail (cat. no. #3879), slug (#9585), twist1 (#90445), Zinc Finger E-Box Binding Homeobox 1 (ZEB1) (#83243), Dishevelled Segment Polarity Protein 2 (DVL-2) (cat. no. #3442), and β-catenin (#8480) antibodies were purchased from Cell Signaling Technology, Inc. Anti-GAPDH (MB001) was purchased from Bioworld Technology, Inc. All antibodies were diluted at 1:1,000 in diluent (cat. no. P0023A; Beyotime Institute of Biotechnology). The Wnt/β-catenin agonists, SKL2001 (Cat.No.681667, Sigma, USA).

Water decoction extract of FM

The extract of FM was prepared as previously described (15). Briefly, the dry herb of frankincense (500 g) and myrrh (500 g) were extracted in a 1:1 ratio, boiled with 5 l water twice and filtered through gauze. The extracted solution was evaporated for about 2 h in a rotary evaporator under vacuum at 55˚C to obtain the frankincense or myrrh powder.

UPLC-Q TOF/MS

The chromatogram column was Waters ACQUITY UPLC X Bridge® BEH C18 Column (2.1x50 mm, 2.5 µm); Mobile phase: A was 0.1% formic acid-water, B was B Nitrile, Volume flow: 0.3 ml/min; The column temperature is 35˚C; Gradient elution conditions: 0~1 min: 5% B, 1~3 min: 5~50% B, 3~13 min: 50~85% B, 13~14 min: 85~95% B.

Mass spectrometry conditions: The scan range was 50-1500 m/z, the scan time was 0.2 sec, the collision voltage was 35 V, and the capillary voltage was 4500 V (negative ion) and 5500 V (positive ion). The ionophore source temperatures were 400˚C (negative ions) and 550˚C (positive ions), and the de-cluster voltage was 60 V. The curtain gas flow rate was 25 l/min and the gas was nitrogen.

MTT assay

A total of ~5,000 HCC-LM3 or Hepa1-6 were cultured in 96-well plates and treated in 37˚C for 12 or 24 h with FM (0, 0.5, 1.0, 5.0, 20.0, 40.0 mg/ml). Following 12 or 24 h incubation at 37˚C, 20 µl MTT reagent was added to each well and cells were incubated at 37˚C for 3 h. Subsequently, the supernatant was removed and 100 µl isopropanol was added to each well, followed by shaking at room temperature for 10 min. The absorbance at 570 nm was measured using a spectrophotometer.

Western blotting

Cells of HCC-LM3 or Hepa1-6 were lysed on ice with RIPA peptide lysis buffer (Beyotime Institute of Biotechnology). The concentration of each protein was detected by BCA Protein Concentration Detection kit). 20 ug of protein were loaded and subjected to 10% SDS-PGAE. Following electrophoresis, proteins were transferred to PVDF membranes (Roche Diagnostics). The membrane was incubated with specific antibodies (E-cadherin, N-cadherin, Vimentin, Snail, Slug, Twist1, ZEB1, DVL-2, β-catenin or GAPDH) at 4˚C for 12 h following blocking with 5% non-fat milk at room temperature for 1 h. After incubating with the appropriate HRP-conjugated secondary antibodies at room temperature for 2 h, the signal was determined using chemiluminescent detection substrate (cat. no. WBKLS0050, MilliporeSigma) and visualized by a Tanon 5200 imaging system (Tanon Science and Technology Co., Ltd.). Protein concentrations relative to GAPDH were calculated by Image J software (Version 1.8.0.112, National Institutes of Health).

Wound healing assay

HCC cells were seeded in 6-well plates. When the cells reached 90-100% confluence in culture plate wells, 200-µl tips were used to create wounds in a single confluent cell layer. Then, cells were washed three times with PBS to remove crossed cells and serum-free medium was added. After 12 or 24 or 48 h, the width of the wound was photographed using a phase contrast microscope (magnification, x4). Data were quantified by Image J software (Version 1.8.0.112, National Institutes of Health).

Transwell invasion assay

Transwell chambers (pore size, 8 µm; Corning, Inc.) were used to evaluate cell invasion. Matrigel was precoated in the upper chamber at 37˚C for 3 h. Then, about 10,000 cells were seeded in the diluted Matrigel-coated (BD Biosciences) upper chamber with 200 µl serum-free DMEM, while the lower chamber contained 10% DMEM with 10% fetal calf serum as the chemoattractant. Following incubation at 37˚C for 24 h, cells in the upper chamber were removed and migrated cells in the lower chamber were fixed with 4% paraformaldehyde for 20-30 min at room temperature, followed by staining with 0.1% crystal violet for 5-10 min at room temperature. Cells were photographed using a phase contrast microscope with 10x ordinary light

Immunofluorescence

100,000 cHCC-LM3 or Hepa1-6 were seeded on coverslips and fixed with 4% paraformaldehyde at room temperature for 15 min. Following washing with PBS, cells were incubated with 1% BSA and 22.52 mg/ml glycine in PBST (PBS + 0.1% Tween 20) for 30 min at room temperature to block nonspecific binding of antibodies. Then, cells were incubated with DVL-2 (ab228804) or β-catenin (ab32572) at 4˚C overnight. After that, the cells were incubated with Alexa Fluor-conjugated secondary antibodies (ab150113), and the nuclei were counterstained with DAPI (Sigma-Aldrich; Merck KGaA) for 5 min at room temperature and images were visualized (magnification, x200) using a confocal microscope (FV10i; Olympus Corporation).

Statistical analysis

All experiments are repeated three times and all data are presented as the mean ± SD. Differences between groups were estimated using paired Student's t test or one-way ANOVA followed by Tukey's post hoc test. Graphs were generated with GraphPad software (Version 5.0; Dotmatics). P<0.05 was considered to indicate a statistically significant difference.

Results

Cytotoxic effect of FM on HCC cells

It was found by UPLC that the active components of FM were boswellic acid and terpene. The non-toxic concentration of FM on HCC cells was determined. The inhibitory effects of FM against HCC-LM3 or Hepa1-6 cells were evaluated. FM inhibited the proliferation of human and murine cancer cells in a dose- and time-dependent manner (Fig. 1A and B). Moreover, FM showed significant cytotoxicity on tumor cells at a concentration <5 mg/ml, while no inhibition was observed at FM concentrations <1 mg/ml. Therefore, 0.5 mg/ml FM was used in subsequent experiments.

Figure 1

FM inhibits hepatocellular carcinoma cell proliferation. (A) HCC-LM3 or (B) Hepa1-6 cells were seeded in 96-well plates overnight. FM was added to each well and the cytotoxic effect on tumor cells was determined by MTT assay. Untreated cells were used as the control group. #P>0.05, *P<0.05, ***P<0.001 and ****P<0.0001 vs. control group. FM, frankincense and myrrh.

FM suppresses migration and invasion of tumor cells

The human HCC-LM3 cell line and murine Hepa1-6 cells were treated with 0.5 mg/ml FM to investigate the effect of FM on the migration and invasion of cancer cells. As shown in the wound healing assay, cell migration was significantly inhibited in the FM-treated group compared with the control group (Fig. 2A-D). Matrigel-coated Transwell assay was performed to detect the inhibitory effect of FM on the invasion of tumor cells. Cells were pretreated with 0.5 mg/ml FM and the assay was performed for 24 h. The results showed a significant decrease in invasion ability with FM treatment in both human and murine cancer cell lines (Fig. 2E-H). These results indicated that FM inhibited both the migration and invasion of cancer cells.

Figure 2

Wound healing and Transwell invasion assays after FM treatment. (A) Wound healing ability of HCC-LM3 was inhibited by FM. Human HCC-LM3 cells were treated with 0.5 mg/ml FM. Wound area was photographed via phase contrast microscopy. (B) Scratch area was quantified by Image J software. (C) Wound healing ability of Hepa1-6 was inhibited by FM. Murine Hepa1-6 cells were treated with 0.5 mg/ml FM. Wound area was photographed via phase contrast microscopy. Scale bar, 100 µm. (D) Scratch area was quantified by Image J software. (E) Invasion assay of HCC cells treated with FM. HCC-LM3 cells were pretreated with 0.5 mg/ml FM for 24 h and the migrated cells were fixed and stained. Scale bar, 100 µm. (F) The quantification results are shown. (G) Invasion assay of HCC cells treated with FM. Hepa1-6 cells were pretreated with 0.5 mg/ml FM for 24 h and the migrated cells were fixed and stained. Scale bar, 100 µm. (H) Quantification results are shown. #P>0.05, *P<0.05, ***P<0.001 and ****P<0.0001 vs. with control group. FM, frankincense and myrrh; con, control.

FM inhibits EMT in liver cancer cells

The present study also investigated the mechanism underlying FM suppression of liver cancer migration and invasion. EMT markers of tumor cells were detected using western blot assay. High levels of the epithelial marker E-cadherin and low expression of the mesenchymal marker vimentin were observed in the FM-treated group compared with the control (Fig. 3A and B). Moreover, EMT could be regulated by several transcription factors (TFs), such as Snail, Slug, Twist, and ZEB1(16). The expression of Snail, Slug, Twist, and ZEB1 significantly decreased in the FM-treated group compared with the control (Fig. 3C and D). These results indicated that FM suppressed EMT by downregulating TFs such as Snail, Slug, Twist and ZEB1.

Figure 3

FM inhibits EMT by downregulating Snail, Slug, Twist and ZEB1. (A) Expression of EMT markers. HCC-LM3 cells were treated in the presence or absence of 0.5 mg/ml FM for 24 h. EMT markers were measured by western blot assay. (B) Expression of EMT markers. Hepa1-6 cells were treated in the presence or absence of 0.5 mg/ml FM for 24 h. Then, EMT markers were measured by western blot assay. (C) Expression of EMT transcription factors in HCC-LM3 cells. Protein concentrations relative to GAPDH were calculated by Image J. (D) Expression of EMT transcription factors in Hepa1-6 cells. Protein concentrations relative to GAPDH were calculated by Image J. *P<0.05, **P<0.01, ***P<0.001 and ****P<0.0001. FM, frankincense and myrrh; EMT, epithelial-mesenchymal transition; ZEB1, Zinc Finger E-Box Binding Homeobox 1; Con, control.

FM inhibits EMT by disrupting Wnt/β-catenin signaling in HCC cells

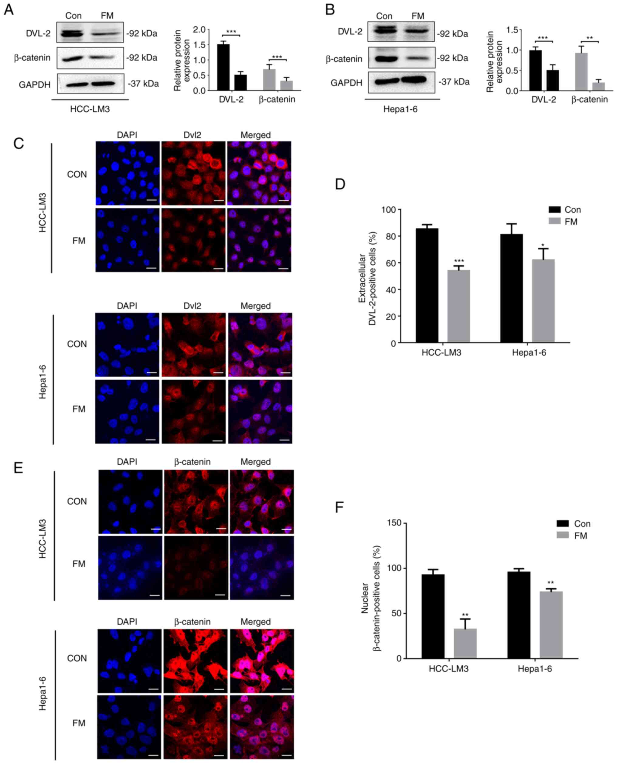
To determine the effect of FM on Wnt/β-catenin signaling, human or murine HCC cells were treated with. FM treatment reduced the protein levels of DVL-2 and β-catenin (Fig. 4A and B). In addition, immunofluorescence assay was performed to analyze the nuclear translocation of DVL-2 and β-catenin. In the control group, DVL-2 protein was found in the nuclei of nearly 80% of human and murine HCC cells. However, only 50-60% of FM-treated cells showed extracellular localization with DVL-2 (Fig. 4C and D). Cells treated with FM revealed a significant decrease in the nuclear staining of β-catenin (Fig. 4E and F). These results suggested FM inhibited Wnt/β-catenin signaling in the HCC tumor cell lines.

Figure 4

Effect of FM on the Wnt/β-catenin signaling pathway in liver cancer cells. (A) Expression of proteins associated with the Wnt/β-catenin signaling pathway. HCC-LM3 cells were treated with 0.5 mg/ml FM for 24 h. Then, cells were lysed for western blotting. Protein concentrations relative to GAPDH were calculated by Image J. (B) Expression of proteins associated with the Wnt/β-catenin signaling pathway. Hepa1-6 cells were treated with 0.5 mg/ml FM for 24 h. Then, cells were lysed for western blotting. Protein concentrations relative to GAPDH were calculated by Image J. (C) DVL-2 immunostaining of HCC cells. The change in extracellular DVL-2 expression following FM treatment was revealed by immunofluorescence. Scale bar, 20 µm. (D) Quantification of DVL-2 immunostaining in human and murine cancer cells. (E) β-catenin immunostaining of HCC cells. The change in intracellular β-catenin expression following FM treatment was revealed by immunofluorescence. Scale bar, 20 µm. (F) Quantification of β-catenin immunostaining in human and murine cancer cells. *P<0.05, **P<0.01, ***P<0.001 vs. control group. FM, frankincense and myrrh; con, control; DVL-2, Dishevelled Segment Polarity Protein 2.

FM regulates EMT in liver cancer cell lines through Wnt signaling

In order to demonstrate that FM regulated EMT in liver cancer cell lines through Wnt signaling, the Wnt/beta-catenin agonists (SKL2001) in combination with FM were used in hepa1-6 cells. The results showed that FM could significantly inhibit activation of β-catenin induced by SKL2001 (Fig. S1).

Discussion

FM is widely used in cancer treatment (17,18). Here, FM inhibited invasion and migration in HCC cells. Moreover, FM-suppressed cancer cell invasion and migration ability was mediated by EMT. FM was shown to inhibit the Wnt/β-catenin signaling pathway of EMT in HCC. The present findings show a novel antitumor mechanism of this herbal extract, suggesting FM as a potential strategy for clinical treatment of HCC.

The EMT pathway includes numerous signaling pathways, such as TGF-β, Notch and Wnt (19). Among them, the Wnt signaling pathway not only plays a role in embryonic development, but is associated with occurrence and development of many human tumors, such as HCC (6). Acetyl-11-keto-β-boswellic acid (an active component of FM) can effectively inhibit the Wnt/β-catenin signaling pathway in mouse intestinal tumors, thereby inhibiting the proliferation and metastasis of mouse intestinal cancer cells (20). To the best of our knowledge, however, in HCC, there are few reports about FM and Wnt signaling (13,21).

Preliminary in vitro and in vivo studies have revealed that the water extract of FM inhibits cancer progression: Ren et al (22) reported that frankincense suppresses tumor progression by regulating the AMPK/mTOR pathway. Sun et al (23) found that myrrh inhibits the proliferation and migration of cancer cells by regulating cyclooxygenase-2 expression. Moreover, the Xihuang pill, primarily composed of FM, has been applied in cancer therapy for >300 years (18).

FM at 0.5 mg/ml did not significantly inhibit proliferation; therefore, this non-toxic concentration was used to investigate whether FM inhibited the occurrence of EMT in liver cancer by inhibiting Wnt/β-catenin signaling. In the MTT experiment, at 0.5 mg/ml FM, the cell proliferation was >100% and morphology was similar to the control group. It was hypothesized that at low concentrations, FM promoted cell viability, which is worth further study.

Furthermore, wound healing and Transwell assay demonstrated that FM significantly decreased the migration and invasion abilities of HCC cells. However, the mechanism underlying FM suppression of the invasion and migration of HCC via Wnt/β-catenin signaling remains unclear.

EMT is primarily mediated by core EMT TFs, including Snail, ZEB and Twist family (24). EMT is activated in tumor cells. EMT TFs and downstream regulated genes influence multiple stages of cancer progression, including cancer development and metastasis (25). As a member of the Snail family, Snail1 overexpression is usually negatively associated with E-cadherin expression and positively associated with tumor cell migration, invasion and metastasis, which also predicts a poor prognosis (26).

Similar to Snail1, Slug is also a major inducer of EMT and an important mediator of Twist-induced EMT and tumor metastasis (27). As a member of the Twist family, Twist1 is a key factor inducing vimentin expression, which is also associated with poor prognosis and high metastasis rate (28). The Zeb family consists of Zeb1 and Zeb2, which have similar functions and increase proliferation and malignancy by inhibiting E-cadherin (29). The present study demonstrated that FM decreased expression of mesenchymal markers (N-cadherin and Vimentin) and EMT-activating TFs (Snail, Slug, Twist1 and ZEB1) while increasing the expression of the epithelial marker E-cadherin.

Furthermore, the Wnt/β-catenin signaling is reported to promote migration and invasion of cancer cells by mediating EMT (30). When Wnt is activated, it binds to Frizzled (FZD) receptor, resulting in the phosphorylation of lipoprotein receptor-related protein 5/6 (LRP5/6) to form the Wnt-FZD-LRP5/6 complex, which activates downstream DVL (31). The activated DVL, especially DVL-2, protects against degradation of β-catenin in Wnt signaling and the interaction of DVL and β-catenin promotes transcription of proteins associated with Wnt signaling (32,33). The present results showed that FM could suppress DVL-2 nuclear translocation, resulting in lower protein levels and suggesting that DVL-2 instability serves an essential role in regulating the Wnt/β-catenin signaling pathway. Therefore, FM may inhibit activation of DVL-2 by inhibiting binding of Wnt to the membrane surface receptor protein FZD. This hypothesis deserves further investigation.

The present study confirmed that FM can block EMT by inhibiting the Wnt/β-catenin signaling pathway, thereby suppressing the occurrence and development of HCC. These findings support use of FM in the treatment of malignant tumors and may provide a novel and practical strategy for clinical HCC therapy.

Supplementary Material

FM regulated EMT in liver cancer cell line through Wnt signaling. Briefly, Hepa1-6 cells were treated with 20 μm SKL2001 and/or 0.5 mg/ml FM for 24 h. Then, cells were lysed for western blot to detect the specific protein. Relative protein concentrations against GAPDH were calculated by Image J. The data are shown as the means ± SD of three independent experiments. **P<0.01 and ****P<0.0001 vs. SKL2001 group or control group.

Acknowledgements

Not applicable.

Funding

Funding: The present study was supported by the National Natural Science Foundation of China (grant no. 82200576), Dual Initiative Plan of Jiangsu Province, China [grant no. 2019(30393)], Science and Education Project of Suzhou (grant no. KJXW2019066), Natural Science Foundation of Nanjing University of Traditional Chinese Medicine (grant no. XZR2021075) and Suzhou Medical Health Science and Technology Innovation (grant no. SKYD2022053).

Availability of data and materials

The datasets used and/or analyzed during the current study are available from the corresponding author on reasonable request.

Authors' contributions

XL conceived the study, wrote and reviewed the manuscript and designed the methodology. JM and YW designed the methodology and reviewed the manuscript. YH visualized data and performed the experiments. MG analyzed and interpreted data. XL and JM confirm the authenticity of all the raw data. All authors have read and approved the final manuscript.

Ethics approval and consent to participate

Not applicable.

Patient consent for publication

Not applicable.

Competing interests

The authors declare that they have no competing interests.

References

1 

Sung H, Ferlay J, Siegel RL, Laversanne M, Soerjomataram I, Jemal A and Bray F: Global cancer statistics 2020: GLOBOCAN estimates of incidence and mortality worldwide for 36 cancers in 185 countries. CA Cancer J Clin. 71:209–249. 2021.PubMed/NCBI View Article : Google Scholar

2 

Akateh C, Black SM, Conteh L, Miller ED, Noonan A, Elliott E, Pawlik TM, Tsung A and Cloyd JM: Neoadjuvant and adjuvant treatment strategies for hepatocellular carcinoma. World J Gastroenterol. 25:3704–3721. 2019.PubMed/NCBI View Article : Google Scholar

3 

Nakagawa S, Wei L, Song WM, Higashi T, Ghoshal S, Kim RS, Bian CB, Yamada S, Sun X, Venkatesh A, et al: Molecular liver cancer prevention in cirrhosis by organ transcriptome analysis and lysophosphatidic acid pathway inhibition. Cancer Cell. 30:879–890. 2016.PubMed/NCBI View Article : Google Scholar

4 

Han TS, Hur K, Cho HS and Ban HS: Epigenetic associations between lncRNA/circRNA and miRNA in hepatocellular carcinoma. Cancers (Basel). 12(2622)2020.PubMed/NCBI View Article : Google Scholar

5 

Giannelli G, Koudelkova P, Dituri F and Mikulits W: Role of epithelial to mesenchymal transition in hepatocellular carcinoma. J Hepatol. 65:798–808. 2016.PubMed/NCBI View Article : Google Scholar

6 

He S and Tang S: WNT/β-catenin signaling in the development of liver cancers. Biomed Pharmacother. 132(110851)2020.PubMed/NCBI View Article : Google Scholar

7 

Perugorria MJ, Olaizola P, Labiano I, Esparza-Baquer A, Marzioni M, Marin JJG, Bujanda L and Banales JM: Wnt-β-catenin signalling in liver development, health and disease. Nat Rev Gastroenterol Hepatol. 16:121–136. 2019.PubMed/NCBI View Article : Google Scholar

8 

Xu C, Xu Z, Zhang Y, Evert M, Calvisi DF and Chen X: β-Catenin signaling in hepatocellular carcinoma. J Clin Invest. 132(e154515)2022.PubMed/NCBI View Article : Google Scholar

9 

El Ashry ESH, Rashed N, Salama OM and Saleh A: Components, therapeutic value and uses of myrrh. Pharmazie. 58:163–168. 2003.PubMed/NCBI

10 

Efferth T and Oesch F: Anti-inflammatory and anti-cancer activities of frankincense: Targets, treatments and toxicities. Semin Cancer Biol. 80:39–57. 2022.PubMed/NCBI View Article : Google Scholar

11 

Suliman RS, Alghamdi SS, Ali R, Aljatli D, Aljammaz NA, Huwaizi S, Suliman R, Kahtani KM, Albadrani GM, Barhoumi T, et al: The role of myrrh metabolites in cancer, inflammation, and wound healing: Prospects for a multi-targeted drug therapy. Pharmaceuticals (Basel). 15(944)2022.PubMed/NCBI View Article : Google Scholar

12 

Chen P, Li X, Zhang R, Liu S, Xiang Y, Zhang M, Chen X, Pan T, Yan L, Feng J, et al: Combinative treatment of β-elemene and cetuximab is sensitive to KRAS mutant colorectal cancer cells by inducing ferroptosis and inhibiting epithelial-mesenchymal transformation. Theranostics. 10:5107–5119. 2020.PubMed/NCBI View Article : Google Scholar

13 

Jiang G, Xiao X, Zeng Y, Nagabhushanam K, Majeed M and Xiao D: Targeting beta-Catenin signaling to induce apoptosis in human breast cancer cells by z-Guggulsterone and Gugulipid extract of Ayurvedic medicine plant Commiphora mukul. BMC Complement Altern Med. 13(203)2013.PubMed/NCBI View Article : Google Scholar

14 

Yu F, Yu C, Li F, Zuo Y, Wang Y, Yao L, Wu C, Wang C and Ye L: Wnt/β-catenin signaling in cancers and targeted therapies. Signal Transduct Target Ther. 6(307)2021.PubMed/NCBI View Article : Google Scholar

15 

Hu D, Wang C, Li F, Su S, Yang N, Yang Y, Zhu C, Shi H, Yu L, Geng X, et al: A combined water extract of frankincense and myrrh alleviates neuropathic pain in mice via modulation of TRPV1. Neural Plast. 2017(3710821)2017.PubMed/NCBI View Article : Google Scholar

16 

Brabletz S, Schuhwerk H, Brabletz T and Stemmler MP: Dynamic EMT: A multi-tool for tumor progression. EMBO J. 40(e108647)2021.PubMed/NCBI View Article : Google Scholar

17 

Cao B, Wei XC, Xu XR, Zhang HZ, Luo CH, Feng B, Xu RC, Zhao SY, Du XJ, Han L and Zhang DK: Seeing the unseen of the combination of two natural resins, frankincense and myrrh: Changes in chemical constituents and pharmacological activities. Molecules. 24(3076)2019.PubMed/NCBI View Article : Google Scholar

18 

Guo Q, Lin J, Liu R, Gao Y, He S, Xu X, Hua B, Li C, Hou W, Zheng H and Bao Y: Review on the applications and molecular mechanisms of Xihuang pill in tumor treatment. Evid Based Complement Alternat Med. 2015(854307)2015.PubMed/NCBI View Article : Google Scholar

19 

Gonzalez DM and Medici D: Signaling mechanisms of the epithelial-mesenchymal transition. Sci Signal. 7(re8)2014.PubMed/NCBI View Article : Google Scholar

20 

Liu HP, Gao ZH, Cui SX, Wang Y, Li BY, Lou HX and Qu XJ: Chemoprevention of intestinal adenomatous polyposis by acetyl-11-keto-beta-boswellic acid in APC(Min/+) mice. Int J Cancer. 132:2667–2681. 2013.PubMed/NCBI View Article : Google Scholar

21 

Mohamed EA, Ahmed HI, Zaky HS and Badr AM: Boswellic acids ameliorate neurodegeneration induced by AlCl3: The implication of Wnt/β-catenin pathway. Environ Sci Pollut Res Int. 29:76135–76143. 2022.PubMed/NCBI View Article : Google Scholar

22 

Ren P, Ren X, Cheng L and Xu L: Frankincense, pine needle and geranium essential oils suppress tumor progression through the regulation of the AMPK/mTOR pathway in breast cancer. Oncol Rep. 39:129–137. 2018.PubMed/NCBI View Article : Google Scholar

23 

Sun M, Hua J, Liu G, Huang P, Liu N and He X: Myrrh induces the apoptosis and inhibits the proliferation and migration of gastric cancer cells through down-regulating cyclooxygenase-2 expression. Biosci Rep. 40(BSR20192372)2020.PubMed/NCBI View Article : Google Scholar

24 

Nieto MA, Huang RY, Jackson RA and Thiery JP: EMT: 2016. Cell. 166:21–45. 2016.PubMed/NCBI View Article : Google Scholar

25 

Puisieux A, Brabletz T and Caramel J: Oncogenic roles of EMT-inducing transcription factors. Nat Cell Biol. 16:488–494. 2014.PubMed/NCBI View Article : Google Scholar

26 

Tang X, Sui X, Weng L and Liu Y: SNAIL1: Linking tumor metastasis to immune evasion. Front Immunol. 12(724200)2021.PubMed/NCBI View Article : Google Scholar

27 

Casas E, Kim J, Bendesky A, Ohno-Machado L, Wolfe CJ and Yang J: Snail2 is an essential mediator of Twist1-induced epithelial mesenchymal transition and metastasis. Cancer Res. 71:245–254. 2011.PubMed/NCBI View Article : Google Scholar

28 

Zhu QQ, Ma C, Wang Q, Song Y and Lv T: The role of TWIST1 in epithelial-mesenchymal transition and cancers. Tumour Biol. 37:185–197. 2016.PubMed/NCBI View Article : Google Scholar

29 

Peiffer DS, Wyatt D, Zlobin A, Piracha A, Ng J, Dingwall AK, Albain KS and Osipo C: DAXX suppresses tumor-initiating cells in estrogen receptor-positive breast cancer following endocrine therapy. Cancer Res. 79:4965–4977. 2019.PubMed/NCBI View Article : Google Scholar

30 

Wang Z, Li Z, Wu Q, Li C, Li J, Zhang Y, Wang C and Sun S and Sun S: DNER promotes epithelial-mesenchymal transition and prevents chemosensitivity through the Wnt/β-catenin pathway in breast cancer. Cell Death Dis. 11(642)2020.PubMed/NCBI View Article : Google Scholar

31 

Zhang Y and Wang X: Targeting the Wnt/β-catenin signaling pathway in cancer. J Hematol Oncol. 13(165)2020.PubMed/NCBI View Article : Google Scholar

32 

Gao C and Chen YG: Dishevelled: The hub of Wnt signaling. Cell Signal. 22:717–727. 2010.PubMed/NCBI View Article : Google Scholar

33 

Gan X, Wang J, Xi Y, Wu Z, Li Y and Li L: Nuclear Dvl, c-Jun, beta-catenin, and TCF form a complex leading to stabilization of beta-catenin-TCF interaction. J Cell Biol. 180:1087–1100. 2008.PubMed/NCBI View Article : Google Scholar

Related Articles

  • Abstract
  • View
  • Download
  • Twitter
Copy and paste a formatted citation
Spandidos Publications style
Lu X, Mao J, Wang Y, Huang Y and Gu M: Water extract of frankincense and myrrh inhibits liver cancer progression and epithelial‑mesenchymal transition through Wnt/β‑catenin signaling. Mol Clin Oncol 19: 77, 2023.
APA
Lu, X., Mao, J., Wang, Y., Huang, Y., & Gu, M. (2023). Water extract of frankincense and myrrh inhibits liver cancer progression and epithelial‑mesenchymal transition through Wnt/β‑catenin signaling. Molecular and Clinical Oncology, 19, 77. https://doi.org/10.3892/mco.2023.2673
MLA
Lu, X., Mao, J., Wang, Y., Huang, Y., Gu, M."Water extract of frankincense and myrrh inhibits liver cancer progression and epithelial‑mesenchymal transition through Wnt/β‑catenin signaling". Molecular and Clinical Oncology 19.4 (2023): 77.
Chicago
Lu, X., Mao, J., Wang, Y., Huang, Y., Gu, M."Water extract of frankincense and myrrh inhibits liver cancer progression and epithelial‑mesenchymal transition through Wnt/β‑catenin signaling". Molecular and Clinical Oncology 19, no. 4 (2023): 77. https://doi.org/10.3892/mco.2023.2673
Copy and paste a formatted citation
x
Spandidos Publications style
Lu X, Mao J, Wang Y, Huang Y and Gu M: Water extract of frankincense and myrrh inhibits liver cancer progression and epithelial‑mesenchymal transition through Wnt/β‑catenin signaling. Mol Clin Oncol 19: 77, 2023.
APA
Lu, X., Mao, J., Wang, Y., Huang, Y., & Gu, M. (2023). Water extract of frankincense and myrrh inhibits liver cancer progression and epithelial‑mesenchymal transition through Wnt/β‑catenin signaling. Molecular and Clinical Oncology, 19, 77. https://doi.org/10.3892/mco.2023.2673
MLA
Lu, X., Mao, J., Wang, Y., Huang, Y., Gu, M."Water extract of frankincense and myrrh inhibits liver cancer progression and epithelial‑mesenchymal transition through Wnt/β‑catenin signaling". Molecular and Clinical Oncology 19.4 (2023): 77.
Chicago
Lu, X., Mao, J., Wang, Y., Huang, Y., Gu, M."Water extract of frankincense and myrrh inhibits liver cancer progression and epithelial‑mesenchymal transition through Wnt/β‑catenin signaling". Molecular and Clinical Oncology 19, no. 4 (2023): 77. https://doi.org/10.3892/mco.2023.2673
Follow us
  • Twitter
  • LinkedIn
  • Facebook
About
  • Spandidos Publications
  • Careers
  • Cookie Policy
  • Privacy Policy
How can we help?
  • Help
  • Live Chat
  • Contact
  • Email to our Support Team