Spandidos Publications Logo
  • About
    • About Spandidos
    • Aims and Scopes
    • Abstracting and Indexing
    • Editorial Policies
    • Reprints and Permissions
    • Job Opportunities
    • Terms and Conditions
    • Contact
  • Journals
    • All Journals
    • Oncology Letters
      • Oncology Letters
      • Information for Authors
      • Editorial Policies
      • Editorial Board
      • Aims and Scope
      • Abstracting and Indexing
      • Bibliographic Information
      • Archive
    • International Journal of Oncology
      • International Journal of Oncology
      • Information for Authors
      • Editorial Policies
      • Editorial Board
      • Aims and Scope
      • Abstracting and Indexing
      • Bibliographic Information
      • Archive
    • Molecular and Clinical Oncology
      • Molecular and Clinical Oncology
      • Information for Authors
      • Editorial Policies
      • Editorial Board
      • Aims and Scope
      • Abstracting and Indexing
      • Bibliographic Information
      • Archive
    • Experimental and Therapeutic Medicine
      • Experimental and Therapeutic Medicine
      • Information for Authors
      • Editorial Policies
      • Editorial Board
      • Aims and Scope
      • Abstracting and Indexing
      • Bibliographic Information
      • Archive
    • International Journal of Molecular Medicine
      • International Journal of Molecular Medicine
      • Information for Authors
      • Editorial Policies
      • Editorial Board
      • Aims and Scope
      • Abstracting and Indexing
      • Bibliographic Information
      • Archive
    • Biomedical Reports
      • Biomedical Reports
      • Information for Authors
      • Editorial Policies
      • Editorial Board
      • Aims and Scope
      • Abstracting and Indexing
      • Bibliographic Information
      • Archive
    • Oncology Reports
      • Oncology Reports
      • Information for Authors
      • Editorial Policies
      • Editorial Board
      • Aims and Scope
      • Abstracting and Indexing
      • Bibliographic Information
      • Archive
    • Molecular Medicine Reports
      • Molecular Medicine Reports
      • Information for Authors
      • Editorial Policies
      • Editorial Board
      • Aims and Scope
      • Abstracting and Indexing
      • Bibliographic Information
      • Archive
    • World Academy of Sciences Journal
      • World Academy of Sciences Journal
      • Information for Authors
      • Editorial Policies
      • Editorial Board
      • Aims and Scope
      • Abstracting and Indexing
      • Bibliographic Information
      • Archive
    • International Journal of Functional Nutrition
      • International Journal of Functional Nutrition
      • Information for Authors
      • Editorial Policies
      • Editorial Board
      • Aims and Scope
      • Abstracting and Indexing
      • Bibliographic Information
      • Archive
    • International Journal of Epigenetics
      • International Journal of Epigenetics
      • Information for Authors
      • Editorial Policies
      • Editorial Board
      • Aims and Scope
      • Abstracting and Indexing
      • Bibliographic Information
      • Archive
    • Medicine International
      • Medicine International
      • Information for Authors
      • Editorial Policies
      • Editorial Board
      • Aims and Scope
      • Abstracting and Indexing
      • Bibliographic Information
      • Archive
  • Articles
  • Information
    • Information for Authors
    • Information for Reviewers
    • Information for Librarians
    • Information for Advertisers
    • Conferences
  • Language Editing
Spandidos Publications Logo
  • About
    • About Spandidos
    • Aims and Scopes
    • Abstracting and Indexing
    • Editorial Policies
    • Reprints and Permissions
    • Job Opportunities
    • Terms and Conditions
    • Contact
  • Journals
    • All Journals
    • Biomedical Reports
      • Information for Authors
      • Editorial Policies
      • Editorial Board
      • Aims and Scope
      • Abstracting and Indexing
      • Bibliographic Information
      • Archive
    • Experimental and Therapeutic Medicine
      • Information for Authors
      • Editorial Policies
      • Editorial Board
      • Aims and Scope
      • Abstracting and Indexing
      • Bibliographic Information
      • Archive
    • International Journal of Epigenetics
      • Information for Authors
      • Editorial Policies
      • Editorial Board
      • Aims and Scope
      • Abstracting and Indexing
      • Bibliographic Information
      • Archive
    • International Journal of Functional Nutrition
      • Information for Authors
      • Editorial Policies
      • Editorial Board
      • Aims and Scope
      • Abstracting and Indexing
      • Bibliographic Information
      • Archive
    • International Journal of Molecular Medicine
      • Information for Authors
      • Editorial Policies
      • Editorial Board
      • Aims and Scope
      • Abstracting and Indexing
      • Bibliographic Information
      • Archive
    • International Journal of Oncology
      • Information for Authors
      • Editorial Policies
      • Editorial Board
      • Aims and Scope
      • Abstracting and Indexing
      • Bibliographic Information
      • Archive
    • Medicine International
      • Information for Authors
      • Editorial Policies
      • Editorial Board
      • Aims and Scope
      • Abstracting and Indexing
      • Bibliographic Information
      • Archive
    • Molecular and Clinical Oncology
      • Information for Authors
      • Editorial Policies
      • Editorial Board
      • Aims and Scope
      • Abstracting and Indexing
      • Bibliographic Information
      • Archive
    • Molecular Medicine Reports
      • Information for Authors
      • Editorial Policies
      • Editorial Board
      • Aims and Scope
      • Abstracting and Indexing
      • Bibliographic Information
      • Archive
    • Oncology Letters
      • Information for Authors
      • Editorial Policies
      • Editorial Board
      • Aims and Scope
      • Abstracting and Indexing
      • Bibliographic Information
      • Archive
    • Oncology Reports
      • Information for Authors
      • Editorial Policies
      • Editorial Board
      • Aims and Scope
      • Abstracting and Indexing
      • Bibliographic Information
      • Archive
    • World Academy of Sciences Journal
      • Information for Authors
      • Editorial Policies
      • Editorial Board
      • Aims and Scope
      • Abstracting and Indexing
      • Bibliographic Information
      • Archive
  • Articles
  • Information
    • For Authors
    • For Reviewers
    • For Librarians
    • For Advertisers
    • Conferences
  • Language Editing
Login Register Submit
  • This site uses cookies
  • You can change your cookie settings at any time by following the instructions in our Cookie Policy. To find out more, you may read our Privacy Policy.

    I agree
Search articles by DOI, keyword, author or affiliation
Search
Advanced Search
presentation
Molecular and Clinical Oncology
Join Editorial Board Propose a Special Issue
Print ISSN: 2049-9450 Online ISSN: 2049-9469
Journal Cover
December-2023 Volume 19 Issue 6

Full Size Image

Sign up for eToc alerts
Recommend to Library

Journals

International Journal of Molecular Medicine

International Journal of Molecular Medicine

International Journal of Molecular Medicine is an international journal devoted to molecular mechanisms of human disease.

International Journal of Oncology

International Journal of Oncology

International Journal of Oncology is an international journal devoted to oncology research and cancer treatment.

Molecular Medicine Reports

Molecular Medicine Reports

Covers molecular medicine topics such as pharmacology, pathology, genetics, neuroscience, infectious diseases, molecular cardiology, and molecular surgery.

Oncology Reports

Oncology Reports

Oncology Reports is an international journal devoted to fundamental and applied research in Oncology.

Experimental and Therapeutic Medicine

Experimental and Therapeutic Medicine

Experimental and Therapeutic Medicine is an international journal devoted to laboratory and clinical medicine.

Oncology Letters

Oncology Letters

Oncology Letters is an international journal devoted to Experimental and Clinical Oncology.

Biomedical Reports

Biomedical Reports

Explores a wide range of biological and medical fields, including pharmacology, genetics, microbiology, neuroscience, and molecular cardiology.

Molecular and Clinical Oncology

Molecular and Clinical Oncology

International journal addressing all aspects of oncology research, from tumorigenesis and oncogenes to chemotherapy and metastasis.

World Academy of Sciences Journal

World Academy of Sciences Journal

Multidisciplinary open-access journal spanning biochemistry, genetics, neuroscience, environmental health, and synthetic biology.

International Journal of Functional Nutrition

International Journal of Functional Nutrition

Open-access journal combining biochemistry, pharmacology, immunology, and genetics to advance health through functional nutrition.

International Journal of Epigenetics

International Journal of Epigenetics

Publishes open-access research on using epigenetics to advance understanding and treatment of human disease.

Medicine International

Medicine International

An International Open Access Journal Devoted to General Medicine.

Journal Cover
December-2023 Volume 19 Issue 6

Full Size Image

Sign up for eToc alerts
Recommend to Library

  • Article
  • Citations
    • Cite This Article
    • Download Citation
    • Create Citation Alert
    • Remove Citation Alert
    • Cited By
  • Similar Articles
    • Related Articles (in Spandidos Publications)
    • Similar Articles (Google Scholar)
    • Similar Articles (PubMed)
  • Download PDF
  • Download XML
  • View XML
Article Open Access

Pan‑cancer analysis identified ARHGAP23 as a potential biomarker for pancreatic adenocarcinoma

  • Authors:
    • Xiaolong Liu
    • Xin Li
    • Ling Wang
    • Kaihua Yu
    • Dean Wu
    • Pengxian Tao
    • Yulan Li
  • View Affiliations / Copyright

    Affiliations: The First School of Clinical Medical, Lanzhou University, Lanzhou, Gansu 730000, P.R. China, The General Surgery Department, Lanzhou University Second Hospital, Lanzhou, Gansu 730000, P.R. China, Department of Pathology, Lanzhou, Gansu 730000, P.R. China, Cadre Ward of General Surgery Department, Gansu Provincial Hospital, Lanzhou, Gansu 730000, P.R. China
    Copyright: © Liu et al. This is an open access article distributed under the terms of Creative Commons Attribution License.
  • Article Number: 100
    |
    Published online on: November 3, 2023
       https://doi.org/10.3892/mco.2023.2696
  • Expand metrics +
Metrics: Total Views: 0 (Spandidos Publications: | PMC Statistics: )
Metrics: Total PDF Downloads: 0 (Spandidos Publications: | PMC Statistics: )
Cited By (CrossRef): 0 citations Loading Articles...

This article is mentioned in:



Abstract

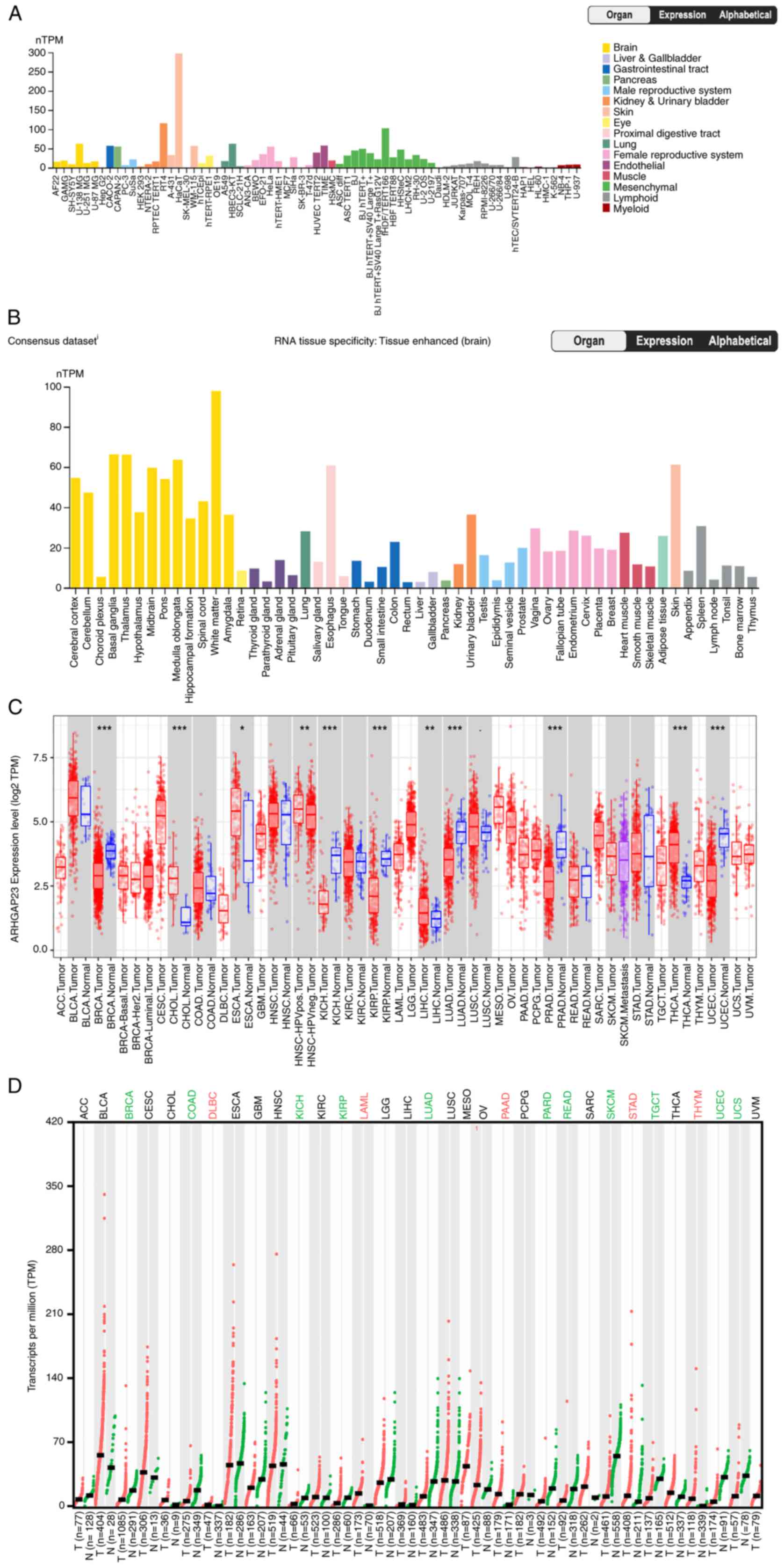
Rho GTPASE‑activating protein 23 (ARHGAP23) is known to activate RHO‑GTPase and has an important role in the infiltration and metastasis of tumors. Although previous studies suggested its involvement in certain human cancers, its role in pan‑cancer remains unclear. In the present study, the expression, prognosis and potential functions of ARHGAP23 in pan‑cancer were evaluated through various public databases such as Human Protein Atlas, Tumor IMmune Estimation Resource, Gene Set Co‑Expression Analysis, Gene Expression Profiling Interactive Analysis, cBio Cancer Genomics Portal, Tumor‑Immune System Interactions Database (TISIDB) and others. Through these data combined with a variety of biological information analysis methods, the potential role of ARHGAP23 as a carcinogenic gene was explored in the present study. The present analysis revealed that ARHGAP23 expressed abnormalities in >10 tumors, which was associated with differences in prognosis. Furthermore, the findings of the present study indicated that ARHGAP23 is associated with DNA methylation and multiple immune cell infiltrations in these tumors. ARHGAP23 expression was related to clinical prognosis, DNA methylation and immune infiltration. These findings support the potential of ARHGAP23 as a prognostic biomarker and a molecular target for cancer treatment.
View Figures

Figure 1

Figure 2

Figure 3

Figure 4

Figure 5

Figure 6

Figure 7

Figure 8

Figure 9

Figure 10

Figure 11

Figure 12

View References

1 

Cao W, Chen HD, Yu YW, Li N and Chen WQ: Changing profiles of cancer burden worldwide and in China: A secondary analysis of the global cancer statistics 2020. Chin Med J (Engl). 134:783–791. 2021.PubMed/NCBI View Article : Google Scholar

2 

Siegel RL, Miller KD and Jemal A: Cancer statistics, 2020. CA Cancer J Clin. 70:7–30. 2020.PubMed/NCBI View Article : Google Scholar

3 

Katoh M and Katoh M: Identification and characterization of human ARHGAP23 gene in silico. Int J Oncol. 25:535–540. 2004.PubMed/NCBI

4 

Hodge RG and Ridley AJ: Regulating Rho GTPases and their regulators. Nat Rev Mol Cell Biol. 17:496–510. 2016.PubMed/NCBI View Article : Google Scholar

5 

Heasman SJ and Ridley AJ: Mammalian Rho GTPases: New insights into their functions from in vivo studies. Nat Rev Mol Cell Biol. 9:690–701. 2008.PubMed/NCBI View Article : Google Scholar

6 

Vega FM and Ridley AJ: Rho GTPases in cancer cell biology. FEBS Lett. 582:2093–2101. 2008.PubMed/NCBI View Article : Google Scholar

7 

Cardama GA, Gonzalez N, Maggio J, Menna PL and Gomez DE: Rho GTPases as therapeutic targets in cancer (Review). Int J Oncol. 51:1025–1034. 2017.PubMed/NCBI View Article : Google Scholar

8 

Schroeder MP, Gonzalez-Perez A and Lopez-Bigas N: Visualizing multidimensional cancer genomics data. Genome Med. 5(9)2013.PubMed/NCBI View Article : Google Scholar

9 

Kustatscher G, Grabowski P, Schrader TA, Passmore JB, Schrader M and Rappsilber J: Co-regulation map of the human proteome enables identification of protein functions. Nat Biotechnol. 37:1361–1371. 2019.PubMed/NCBI View Article : Google Scholar

10 

Liu Y, Yasukawa M, Chen K, Hu L, Broaddus RR, Ding L, Mardis ER, Spellman P, Levine DA, Mills GB, et al: Association of Somatic Mutations of ADAMTS genes with chemotherapy sensitivity and survival in high-grade serous ovarian carcinoma. JAMA Oncol. 1:486–494. 2015.PubMed/NCBI View Article : Google Scholar

11 

Rong G, Yi Z, Ma F, Guan Y, Xu Y, Li L and Xu B: DNA damage response as a prognostic indicator in metastatic breast cancer via mutational analysis. Ann Transl Med. 9(220)2021.PubMed/NCBI View Article : Google Scholar

12 

Gkountela S, Castro-Giner F, Szczerba BM, Vetter M, Landin J, Scherrer R, Krol I, Scheidmann MC, Beisel C, Stirnimann CU, et al: Circulating tumor cell clustering shapes DNA methylation to enable metastasis seeding. Cell. 176:98–112.e14. 2019.PubMed/NCBI View Article : Google Scholar

13 

Pan Y, Liu G, Zhou F, Su B and Li Y: DNA methylation profiles in cancer diagnosis and therapeutics. Clin Exp Med. 18:1–14. 2018.PubMed/NCBI View Article : Google Scholar

14 

Picard E, Verschoor CP, Ma GW and Pawelec G: Relationships between immune landscapes, genetic subtypes and responses to immunotherapy in colorectal cancer. Front Immunol. 11(369)2020.PubMed/NCBI View Article : Google Scholar

15 

Nurmik M, Ullmann P, Rodriguez F, Haan S and Letellier E: In search of definitions: Cancer-associated fibroblasts and their markers. Int J Cancer. 146:895–905. 2020.PubMed/NCBI View Article : Google Scholar

16 

Galbo PM Jr, Zang X and Zheng D: Molecular features of cancer-associated fibroblast subtypes and their implication on cancer pathogenesis, prognosis, and immunotherapy resistance. Clin Cancer Res. 27:2636–2647. 2021.PubMed/NCBI View Article : Google Scholar

17 

Costa A, Kieffer Y, Scholer-Dahirel A, Pelon F, Bourachot B, Cardon M, Sirven P, Magagna I, Fuhrmann L, Bernard C, et al: Fibroblast heterogeneity and immunosuppressive environment in human breast cancer. Cancer Cell. 33:463–479.e10. 2018.PubMed/NCBI View Article : Google Scholar

18 

An Y, Liu F, Chen Y and Yang Q: Crosstalk between cancer-associated fibroblasts and immune cells in cancer. J Cell Mol Med. 24:13–24. 2020.PubMed/NCBI View Article : Google Scholar

Related Articles

  • Abstract
  • View
  • Download
  • Twitter
Copy and paste a formatted citation
Spandidos Publications style
Liu X, Li X, Wang L, Yu K, Wu D, Tao P and Li Y: Pan‑cancer analysis identified ARHGAP23 as a potential biomarker for pancreatic adenocarcinoma. Mol Clin Oncol 19: 100, 2023.
APA
Liu, X., Li, X., Wang, L., Yu, K., Wu, D., Tao, P., & Li, Y. (2023). Pan‑cancer analysis identified ARHGAP23 as a potential biomarker for pancreatic adenocarcinoma. Molecular and Clinical Oncology, 19, 100. https://doi.org/10.3892/mco.2023.2696
MLA
Liu, X., Li, X., Wang, L., Yu, K., Wu, D., Tao, P., Li, Y."Pan‑cancer analysis identified ARHGAP23 as a potential biomarker for pancreatic adenocarcinoma". Molecular and Clinical Oncology 19.6 (2023): 100.
Chicago
Liu, X., Li, X., Wang, L., Yu, K., Wu, D., Tao, P., Li, Y."Pan‑cancer analysis identified ARHGAP23 as a potential biomarker for pancreatic adenocarcinoma". Molecular and Clinical Oncology 19, no. 6 (2023): 100. https://doi.org/10.3892/mco.2023.2696
Copy and paste a formatted citation
x
Spandidos Publications style
Liu X, Li X, Wang L, Yu K, Wu D, Tao P and Li Y: Pan‑cancer analysis identified ARHGAP23 as a potential biomarker for pancreatic adenocarcinoma. Mol Clin Oncol 19: 100, 2023.
APA
Liu, X., Li, X., Wang, L., Yu, K., Wu, D., Tao, P., & Li, Y. (2023). Pan‑cancer analysis identified ARHGAP23 as a potential biomarker for pancreatic adenocarcinoma. Molecular and Clinical Oncology, 19, 100. https://doi.org/10.3892/mco.2023.2696
MLA
Liu, X., Li, X., Wang, L., Yu, K., Wu, D., Tao, P., Li, Y."Pan‑cancer analysis identified ARHGAP23 as a potential biomarker for pancreatic adenocarcinoma". Molecular and Clinical Oncology 19.6 (2023): 100.
Chicago
Liu, X., Li, X., Wang, L., Yu, K., Wu, D., Tao, P., Li, Y."Pan‑cancer analysis identified ARHGAP23 as a potential biomarker for pancreatic adenocarcinoma". Molecular and Clinical Oncology 19, no. 6 (2023): 100. https://doi.org/10.3892/mco.2023.2696
Follow us
  • Twitter
  • LinkedIn
  • Facebook
About
  • Spandidos Publications
  • Careers
  • Cookie Policy
  • Privacy Policy
How can we help?
  • Help
  • Live Chat
  • Contact
  • Email to our Support Team