Spandidos Publications Logo
  • About
    • About Spandidos
    • Aims and Scopes
    • Abstracting and Indexing
    • Editorial Policies
    • Reprints and Permissions
    • Job Opportunities
    • Terms and Conditions
    • Contact
  • Journals
    • All Journals
    • Oncology Letters
      • Oncology Letters
      • Information for Authors
      • Editorial Policies
      • Editorial Board
      • Aims and Scope
      • Abstracting and Indexing
      • Bibliographic Information
      • Archive
    • International Journal of Oncology
      • International Journal of Oncology
      • Information for Authors
      • Editorial Policies
      • Editorial Board
      • Aims and Scope
      • Abstracting and Indexing
      • Bibliographic Information
      • Archive
    • Molecular and Clinical Oncology
      • Molecular and Clinical Oncology
      • Information for Authors
      • Editorial Policies
      • Editorial Board
      • Aims and Scope
      • Abstracting and Indexing
      • Bibliographic Information
      • Archive
    • Experimental and Therapeutic Medicine
      • Experimental and Therapeutic Medicine
      • Information for Authors
      • Editorial Policies
      • Editorial Board
      • Aims and Scope
      • Abstracting and Indexing
      • Bibliographic Information
      • Archive
    • International Journal of Molecular Medicine
      • International Journal of Molecular Medicine
      • Information for Authors
      • Editorial Policies
      • Editorial Board
      • Aims and Scope
      • Abstracting and Indexing
      • Bibliographic Information
      • Archive
    • Biomedical Reports
      • Biomedical Reports
      • Information for Authors
      • Editorial Policies
      • Editorial Board
      • Aims and Scope
      • Abstracting and Indexing
      • Bibliographic Information
      • Archive
    • Oncology Reports
      • Oncology Reports
      • Information for Authors
      • Editorial Policies
      • Editorial Board
      • Aims and Scope
      • Abstracting and Indexing
      • Bibliographic Information
      • Archive
    • Molecular Medicine Reports
      • Molecular Medicine Reports
      • Information for Authors
      • Editorial Policies
      • Editorial Board
      • Aims and Scope
      • Abstracting and Indexing
      • Bibliographic Information
      • Archive
    • World Academy of Sciences Journal
      • World Academy of Sciences Journal
      • Information for Authors
      • Editorial Policies
      • Editorial Board
      • Aims and Scope
      • Abstracting and Indexing
      • Bibliographic Information
      • Archive
    • International Journal of Functional Nutrition
      • International Journal of Functional Nutrition
      • Information for Authors
      • Editorial Policies
      • Editorial Board
      • Aims and Scope
      • Abstracting and Indexing
      • Bibliographic Information
      • Archive
    • International Journal of Epigenetics
      • International Journal of Epigenetics
      • Information for Authors
      • Editorial Policies
      • Editorial Board
      • Aims and Scope
      • Abstracting and Indexing
      • Bibliographic Information
      • Archive
    • Medicine International
      • Medicine International
      • Information for Authors
      • Editorial Policies
      • Editorial Board
      • Aims and Scope
      • Abstracting and Indexing
      • Bibliographic Information
      • Archive
  • Articles
  • Information
    • Information for Authors
    • Information for Reviewers
    • Information for Librarians
    • Information for Advertisers
    • Conferences
  • Language Editing
Spandidos Publications Logo
  • About
    • About Spandidos
    • Aims and Scopes
    • Abstracting and Indexing
    • Editorial Policies
    • Reprints and Permissions
    • Job Opportunities
    • Terms and Conditions
    • Contact
  • Journals
    • All Journals
    • Biomedical Reports
      • Information for Authors
      • Editorial Policies
      • Editorial Board
      • Aims and Scope
      • Abstracting and Indexing
      • Bibliographic Information
      • Archive
    • Experimental and Therapeutic Medicine
      • Information for Authors
      • Editorial Policies
      • Editorial Board
      • Aims and Scope
      • Abstracting and Indexing
      • Bibliographic Information
      • Archive
    • International Journal of Epigenetics
      • Information for Authors
      • Editorial Policies
      • Editorial Board
      • Aims and Scope
      • Abstracting and Indexing
      • Bibliographic Information
      • Archive
    • International Journal of Functional Nutrition
      • Information for Authors
      • Editorial Policies
      • Editorial Board
      • Aims and Scope
      • Abstracting and Indexing
      • Bibliographic Information
      • Archive
    • International Journal of Molecular Medicine
      • Information for Authors
      • Editorial Policies
      • Editorial Board
      • Aims and Scope
      • Abstracting and Indexing
      • Bibliographic Information
      • Archive
    • International Journal of Oncology
      • Information for Authors
      • Editorial Policies
      • Editorial Board
      • Aims and Scope
      • Abstracting and Indexing
      • Bibliographic Information
      • Archive
    • Medicine International
      • Information for Authors
      • Editorial Policies
      • Editorial Board
      • Aims and Scope
      • Abstracting and Indexing
      • Bibliographic Information
      • Archive
    • Molecular and Clinical Oncology
      • Information for Authors
      • Editorial Policies
      • Editorial Board
      • Aims and Scope
      • Abstracting and Indexing
      • Bibliographic Information
      • Archive
    • Molecular Medicine Reports
      • Information for Authors
      • Editorial Policies
      • Editorial Board
      • Aims and Scope
      • Abstracting and Indexing
      • Bibliographic Information
      • Archive
    • Oncology Letters
      • Information for Authors
      • Editorial Policies
      • Editorial Board
      • Aims and Scope
      • Abstracting and Indexing
      • Bibliographic Information
      • Archive
    • Oncology Reports
      • Information for Authors
      • Editorial Policies
      • Editorial Board
      • Aims and Scope
      • Abstracting and Indexing
      • Bibliographic Information
      • Archive
    • World Academy of Sciences Journal
      • Information for Authors
      • Editorial Policies
      • Editorial Board
      • Aims and Scope
      • Abstracting and Indexing
      • Bibliographic Information
      • Archive
  • Articles
  • Information
    • For Authors
    • For Reviewers
    • For Librarians
    • For Advertisers
    • Conferences
  • Language Editing
Login Register Submit
  • This site uses cookies
  • You can change your cookie settings at any time by following the instructions in our Cookie Policy. To find out more, you may read our Privacy Policy.

    I agree
Search articles by DOI, keyword, author or affiliation
Search
Advanced Search
presentation
Molecular and Clinical Oncology
Join Editorial Board Propose a Special Issue
Print ISSN: 2049-9450 Online ISSN: 2049-9469
Journal Cover
April-2024 Volume 20 Issue 4

Full Size Image

Sign up for eToc alerts
Recommend to Library

Journals

International Journal of Molecular Medicine

International Journal of Molecular Medicine

International Journal of Molecular Medicine is an international journal devoted to molecular mechanisms of human disease.

International Journal of Oncology

International Journal of Oncology

International Journal of Oncology is an international journal devoted to oncology research and cancer treatment.

Molecular Medicine Reports

Molecular Medicine Reports

Covers molecular medicine topics such as pharmacology, pathology, genetics, neuroscience, infectious diseases, molecular cardiology, and molecular surgery.

Oncology Reports

Oncology Reports

Oncology Reports is an international journal devoted to fundamental and applied research in Oncology.

Experimental and Therapeutic Medicine

Experimental and Therapeutic Medicine

Experimental and Therapeutic Medicine is an international journal devoted to laboratory and clinical medicine.

Oncology Letters

Oncology Letters

Oncology Letters is an international journal devoted to Experimental and Clinical Oncology.

Biomedical Reports

Biomedical Reports

Explores a wide range of biological and medical fields, including pharmacology, genetics, microbiology, neuroscience, and molecular cardiology.

Molecular and Clinical Oncology

Molecular and Clinical Oncology

International journal addressing all aspects of oncology research, from tumorigenesis and oncogenes to chemotherapy and metastasis.

World Academy of Sciences Journal

World Academy of Sciences Journal

Multidisciplinary open-access journal spanning biochemistry, genetics, neuroscience, environmental health, and synthetic biology.

International Journal of Functional Nutrition

International Journal of Functional Nutrition

Open-access journal combining biochemistry, pharmacology, immunology, and genetics to advance health through functional nutrition.

International Journal of Epigenetics

International Journal of Epigenetics

Publishes open-access research on using epigenetics to advance understanding and treatment of human disease.

Medicine International

Medicine International

An International Open Access Journal Devoted to General Medicine.

Journal Cover
April-2024 Volume 20 Issue 4

Full Size Image

Sign up for eToc alerts
Recommend to Library

  • Article
  • Citations
    • Cite This Article
    • Download Citation
    • Create Citation Alert
    • Remove Citation Alert
    • Cited By
  • Similar Articles
    • Related Articles (in Spandidos Publications)
    • Similar Articles (Google Scholar)
    • Similar Articles (PubMed)
  • Download PDF
  • Download XML
  • View XML

  • Supplementary Files
    • Supplementary_Data1.pdf
    • Supplementary_Data2.pdf
Article Open Access

TPR is a prognostic biomarker and potential therapeutic target associated with immune infiltration in hepatocellular carcinoma

  • Authors:
    • Teng Long
    • Weijie Wu
    • Xin Wang
    • Minshan Chen
  • View Affiliations / Copyright

    Affiliations: State Key Laboratory of Oncology in South China, Sun Yat‑sen University Cancer Center, Guangzhou, Guangdong 510060, P.R. China
    Copyright: © Long et al. This is an open access article distributed under the terms of Creative Commons Attribution License.
  • Article Number: 27
    |
    Published online on: February 8, 2024
       https://doi.org/10.3892/mco.2024.2725
  • Expand metrics +
Metrics: Total Views: 0 (Spandidos Publications: | PMC Statistics: )
Metrics: Total PDF Downloads: 0 (Spandidos Publications: | PMC Statistics: )
Cited By (CrossRef): 0 citations Loading Articles...

This article is mentioned in:



Abstract

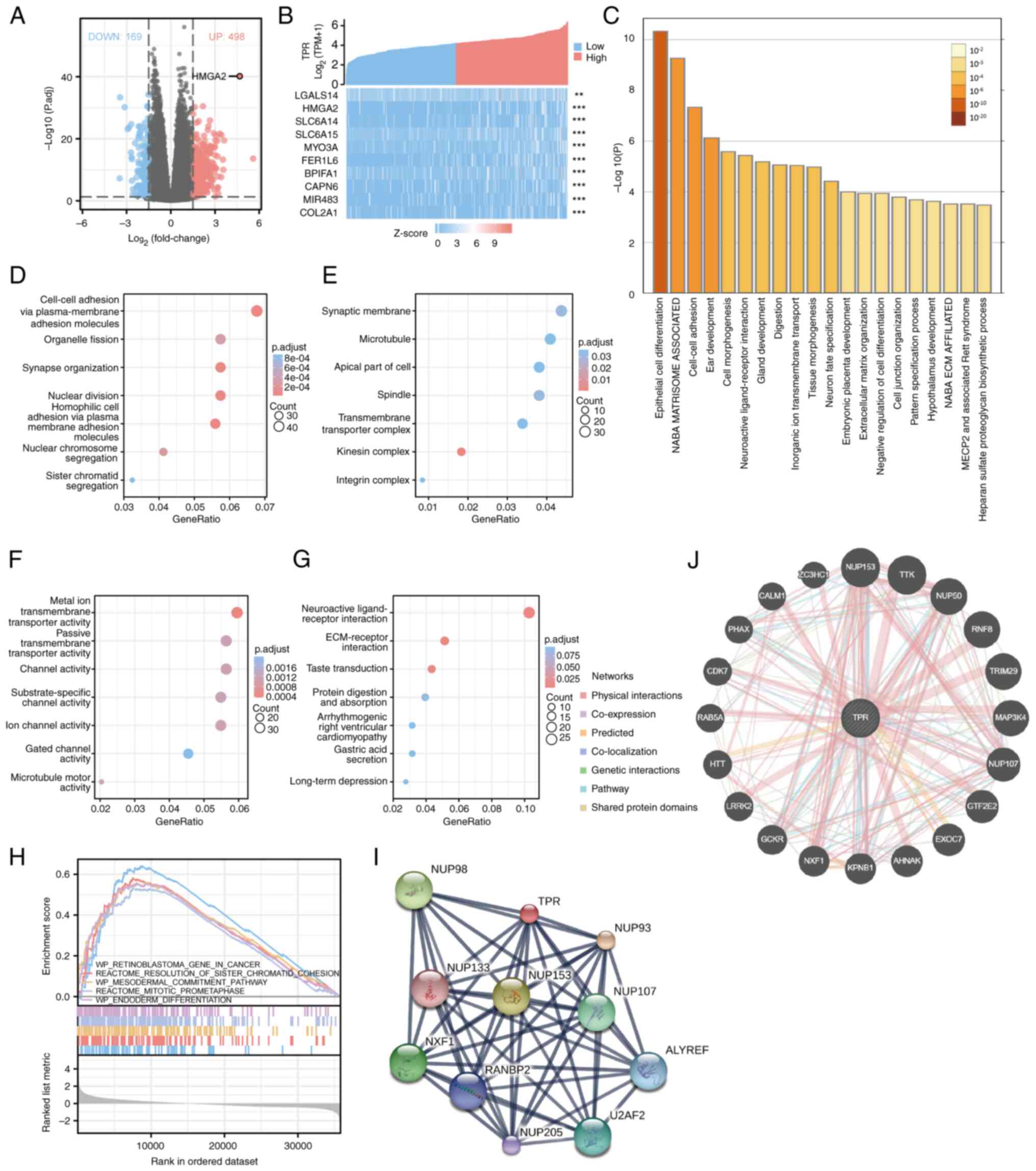
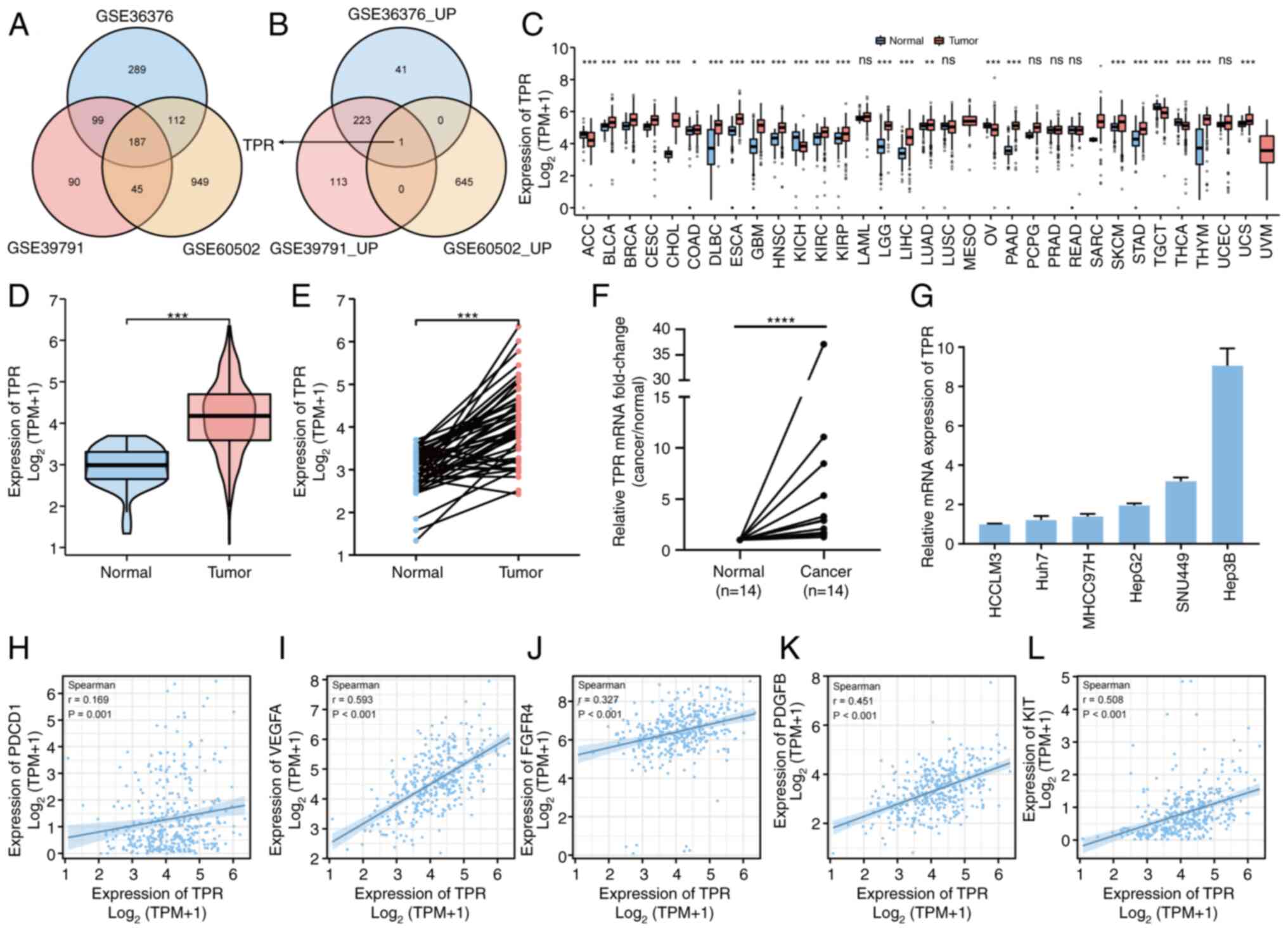
Liver cancer is the fourth leading cause of cancer‑related mortality worldwide and hepatocellular carcinoma (HCC) is the most common primary liver cancer. In the present study, it was demonstrated that translocated promoter region (TPR) was upregulated in tumor tissues and associated with prognosis and immune infiltration in HCC. The clinical outcome of patients with HCC with aberrant expression of TPR was examined using multiple databases, including Gene Expression Omnibus, The Cancer Genome Atlas (TCGA), Genotype‑Tissue Expression, Kaplan‑Meier (KM) Plotter and Xiantao tool. The clinicopathologic characteristics of patients from TCGA database that were associated with overall survival were assessed using Cox regression and KM analysis. The potential hallmarks associated with TPR expression were further predicted by Metascape and Gene Set Enrichment Analysis, and the relationship between TPR and immune infiltration was explored using the Tumor‑Immune System Interactions Database and the Tumor Immune Estimation Resource. The results demonstrated that TPR expression was higher in HCC and its overexpression was associated with a worse prognosis, alongside a correlation with several clinical features. Furthermore, cell differentiation, a prospective new hallmark of cancer, was differentially enriched in the high TPR expression phenotype pathway. Moreover, TPR may also modulate the tumor immune microenvironment as it was significantly associated with immunoregulators and chemokines, as well as different tumor infiltration immune cells. According to the in vitro experiments, TPR silencing inhibited the phosphorylation of AKT and the proliferation of HCC cells. In summary, TPR may be a new marker and target for HCC therapy.
View Figures

Figure 1

Figure 2

Figure 3

Figure 4

Figure 5

Figure 6

Figure 7

Figure 8

View References

1 

Bray F, Ferlay J, Soerjomataram I, Siegel RL, Torre LA and Jemal A: Global cancer statistics 2018: GLOBOCAN estimates of incidence and mortality worldwide for 36 cancers in 185 countries. CA Cancer J Clin. 68:394–424. 2018.PubMed/NCBI View Article : Google Scholar

2 

Sung H, Ferlay J, Siegel RL, Laversanne M, Soerjomataram I, Jemal A and Bray F: Global cancer statistics 2020: GLOBOCAN estimates of incidence and mortality worldwide for 36 cancers in 185 countries. CA Cancer J Clin. 71:209–49. 2021.PubMed/NCBI View Article : Google Scholar

3 

European Association for the Study of the Liver. Electronic address: easloffice@easloffice.eu; European Association for the Study of the Liver. EASL clinical practice guidelines: Management of hepatocellular carcinoma. J Hepatol. 69:182–236. 2018.PubMed/NCBI View Article : Google Scholar

4 

Kulik L and El-Serag HB: Epidemiology and management of hepatocellular carcinoma. Gastroenterology. 156:477–491.e1. 2019.PubMed/NCBI View Article : Google Scholar

5 

Chaiteerakij R, Addissie BD and Roberts LR: Update on biomarkers of hepatocellular carcinoma. Clin Gastroenterol Hepatol. 13:237–245. 2015.PubMed/NCBI View Article : Google Scholar

6 

Byrd DA, Sweet DJ, Pante N, Konstantinov KN, Guan T, Saphire AC, Mitchell PJ, Cooper CS, Aebi U and Gerace L: Tpr, a large coiled coil protein whose amino terminus is involved in activation of oncogenic kinases, is localized to the cytoplasmic surface of the nuclear pore complex. J Cell Biol. 127:1515–1526. 1994.PubMed/NCBI View Article : Google Scholar

7 

Cordes VC, Reidenbach S, Rackwitz HR and Franke WW: Identification of protein p270/Tpr as a constitutive component of the nuclear pore complex-attached intranuclear filaments. J Cell Biol. 136:515–529. 1997.PubMed/NCBI View Article : Google Scholar

8 

Bangs P, Burke B, Powers C, Craig R, Purohit A and Doxsey S: Functional analysis of Tpr: Identification of nuclear pore complex association and nuclear localization domains and a role in mRNA export. J Cell Biol. 143:1801–1812. 1998.PubMed/NCBI View Article : Google Scholar

9 

Cordes VC, Hase ME and Muller L: Molecular segments of protein Tpr that confer nuclear targeting and association with the nuclear pore complex. Exp Cell Res. 245:43–56. 1998.PubMed/NCBI View Article : Google Scholar

10 

Hase ME, Kuznetsov NV and Cordes VC: Amino acid substitutions of coiled-coil protein Tpr abrogate anchorage to the nuclear pore complex but not parallel, in-register homodimerization. Mol Biol Cell. 12:2433–2452. 2001.PubMed/NCBI View Article : Google Scholar

11 

Frosst P, Guan T, Subauste C, Hahn K and Gerace L: Tpr is localized within the nuclear basket of the pore complex and has a role in nuclear protein export. J Cell Biol. 156:617–630. 2002.PubMed/NCBI View Article : Google Scholar

12 

Fontoura BM, Dales S, Blobel G and Zhong H: The nucleoporin Nup98 associates with the intranuclear filamentous protein network of TPR. Proc Natl Acad Sci USA. 98:3208–3213. 2001.PubMed/NCBI View Article : Google Scholar

13 

Agarwal S, Yadav SK and Dixit A: Heterologous expression of translocated promoter region protein, Tpr, identified as a transcription factor from Rattus norvegicus. Protein Expr Purif. 77:112–117. 2011.PubMed/NCBI View Article : Google Scholar

14 

Krull S, Dörries J, Boysen B, Reidenbach S, Magnius L, Norder H, Thyberg J and Cordes VC: Protein Tpr is required for establishing nuclear pore-associated zones of heterochromatin exclusion. EMBO J. 29:1659–1673. 2010.PubMed/NCBI View Article : Google Scholar

15 

Aksenova V, Smith A, Lee H, Bhat P, Esnault C, Chen S, Iben J, Kaufhold R, Yau KC, Echeverria C, et al: Nucleoporin TPR is an integral component of the TREX-2 mRNA export pathway. Nat Commun. 11(4577)2020.PubMed/NCBI View Article : Google Scholar

16 

Lee ES, Wolf EJ, Ihn SSJ, Smith HW, Emili A and Palazzo AF: TPR is required for the efficient nuclear export of mRNAs and lncRNAs from short and intron-poor genes. Nucleic Acids Res. 48:11645–11663. 2020.PubMed/NCBI View Article : Google Scholar

17 

Vomastek T, Iwanicki MP, Burack WR, Tiwari D, Kumar D, Parsons JT, Weber MJ and Nandicoori VK: Extracellular signal-regulated kinase 2 (ERK2) phosphorylation sites and docking domain on the nuclear pore complex protein Tpr cooperatively regulate ERK2-Tpr interaction. Mol Cell Biol. 28:6954–6966. 2008.PubMed/NCBI View Article : Google Scholar

18 

Su Y, Pelz C, Huang T, Torkenczy K, Wang X, Cherry A, Daniel CJ, Liang J, Nan X, Dai MS, et al: Post-translational modification localizes MYC to the nuclear pore basket to regulate a subset of target genes involved in cellular responses to environmental signals. Genes Dev. 32:1398–1419. 2018.PubMed/NCBI View Article : Google Scholar

19 

Wei S, Hu M, Yang Y, Huang X, Li B, Ding L and Wang P: Case report: Short-term response to first-line crizotinib monotherapy in a metastatic lung adenocarcinoma patient harboring a novel TPR-ROS1 fusion. Front Oncol. 12(862008)2022.PubMed/NCBI View Article : Google Scholar

20 

Choi YL, Lira ME, Hong M, Kim RN, Choi SJ, Song JY, Pandy K, Mann DL, Stahl JA, Peckham HE, et al: A novel fusion of TPR and ALK in lung adenocarcinoma. J Thorac Oncol. 9:563–566. 2014.PubMed/NCBI View Article : Google Scholar

21 

Dewi FRP, Jiapaer S, Kobayashi A, Hazawa M, Ikliptikawati DK, Hartono Sabit H, Nakada M and Wong RW: Nucleoporin TPR (translocated promoter region, nuclear basket protein) upregulation alters MTOR-HSF1 trails and suppresses autophagy induction in ependymoma. Autophagy. 17:1001–1012. 2021.PubMed/NCBI View Article : Google Scholar

22 

Deland L, Keane S, Bontell TO, Fagman H, Sjögren H, Lind AE, Carén H, Tisell M, Nilsson JA, Ejeskär K, et al: Novel TPR::ROS1 fusion gene activates MAPK, PI3K and JAK/STAT signaling in an infant-type pediatric glioma. Cancer Genomics Proteomics. 19:711–726. 2022.PubMed/NCBI View Article : Google Scholar

23 

Moon SW, Mo HY, Choi EJ, Yoo NJ and Lee SH: Cancer-related SRCAP and TPR mutations in colon cancers. Pathol Res Pract. 217(153292)2021.PubMed/NCBI View Article : Google Scholar

24 

Lim HY, Sohn I, Deng S, Lee J, Jung SH, Mao M, Xu J, Wang K, Shi S, Joh JW, et al: Prediction of disease-free survival in hepatocellular carcinoma by gene expression profiling. Ann Surg Oncol. 20:3747–3753. 2013.PubMed/NCBI View Article : Google Scholar

25 

Kim JH, Sohn BH, Lee HS, Kim SB, Yoo JE, Park YY, Jeong W, Lee SS, Park ES, Kaseb A, et al: Genomic predictors for recurrence patterns of hepatocellular carcinoma: Model derivation and validation. PLoS Med. 11(e1001770)2014.PubMed/NCBI View Article : Google Scholar

26 

Wang YH, Cheng TY, Chen TY, Chang KM, Chuang VP and Kao KJ: Plasmalemmal vesicle associated protein (PLVAP) as a therapeutic target for treatment of hepatocellular carcinoma. BMC Cancer. 14(815)2014.PubMed/NCBI View Article : Google Scholar

27 

Knapek KJ, Georges HM, Van Campen H, Bishop JV, Bielefeldt-Ohmann H, Smirnova NP and Hansen TR: Fetal lymphoid organ immune responses to transient and persistent infection with bovine viral diarrhea virus. Viruses. 12(816)2020.PubMed/NCBI View Article : Google Scholar

28 

Wang S, Yao X, Ma S, Ping Y, Fan Y, Sun S, He Z, Shi Y, Sun L, Xiao S, et al: A single-cell transcriptomic landscape of the lungs of patients with COVID-19. Nat Cell Biol. 23:1314–1328. 2021.PubMed/NCBI View Article : Google Scholar

29 

Zhu Y, Chen M, Xu D, Li TE, Zhang Z, Li JH, Wang XY, Yang X, Lu L, Jia HL, et al: The combination of PD-1 blockade with interferon-α has a synergistic effect on hepatocellular carcinoma. Cell Mol Immunol. 19:726–737. 2022.PubMed/NCBI View Article : Google Scholar

30 

Han H, Lin T, Wang Z, Song J, Fang Z, Zhang J, You X, Du Y, Ye J and Zhou G: RNA-binding motif 4 promotes angiogenesis in HCC by selectively activating VEGF-A expression. Pharmacol Res. 187(106593)2022.PubMed/NCBI View Article : Google Scholar

31 

Yi C, Chen L, Lin Z, Liu L, Shao W, Zhang R, Lin J, Zhang J, Zhu W, Jia H, et al: Lenvatinib targets FGF receptor 4 to enhance antitumor immune response of anti-programmed cell death-1 in HCC. Hepatology. 74:2544–2560. 2021.PubMed/NCBI View Article : Google Scholar

32 

Xiao Z, Wang Y and Ding H: XPD suppresses cell proliferation and migration via miR-29a-3p-Mdm2/PDGF-B axis in HCC. Cell Biosci. 9(6)2019.PubMed/NCBI View Article : Google Scholar

33 

Kalathil SG, Wang K, Hutson A, Iyer R and Thanavala Y: Tivozanib mediated inhibition of c-Kit/SCF signaling on Tregs and MDSCs and reversal of tumor induced immune suppression correlates with survival of HCC patients. Oncoimmunology. 9(1824863)2020.PubMed/NCBI View Article : Google Scholar

34 

Li DK, Chen XR, Wang LN, Wang JH, Li JK, Zhou ZY, Li X, Cai LB, Zhong SS, Zhang JJ, et al: Exosomal HMGA2 protein from EBV-positive NPC cells destroys vascular endothelial barriers and induces endothelial-to-mesenchymal transition to promote metastasis. Cancer Gene Ther. 29:1439–1451. 2022.PubMed/NCBI View Article : Google Scholar

35 

Li Z, Wu X, Li J, Yu S, Ke X, Yan T, Zhu Y, Cheng J and Yang J: HMGA2-Snai2 axis regulates tumorigenicity and stemness of head and neck squamous cell carcinoma. Exp Cell Res. 418(113271)2022.PubMed/NCBI View Article : Google Scholar

36 

Huang FY, Wong DK, Mak LY, Cheung TT, Seto WK and Yuen MF: Hepatitis B virus X protein promotes hepatocarcinogenesis via the activation of HMGA2/STC2 signaling to counteract oxidative stress-induced cell death. Carcinogenesis. 43:671–681. 2022.PubMed/NCBI View Article : Google Scholar

37 

Che F, Han Y, Fu J, Wang N, Jia Y, Wang K and Ge J: LncRNA MALAT1 induced by hyperglycemia promotes microvascular endothelial cell apoptosis through activation of the miR-7641/TPR axis to exacerbate neurologic damage caused by cerebral small vessel disease. Ann Transl Med. 9(1762)2021.PubMed/NCBI View Article : Google Scholar

38 

Yuan S, Norgard RJ and Stanger BZ: Cellular plasticity in cancer. Cancer Discov. 9:837–851. 2019.PubMed/NCBI View Article : Google Scholar

39 

Yan K, Wang Y, Lu Y and Yan Z: Coexpressed genes that promote the infiltration of M2 macrophages in melanoma can evaluate the prognosis and immunotherapy outcome. J Immunol Res. 2021(6664791)2021.PubMed/NCBI View Article : Google Scholar

40 

Pratt HG, Steinberger KJ, Mihalik NE, Ott S, Whalley T, Szomolay B, Boone BA and Eubank TD: Macrophage and neutrophil interactions in the pancreatic tumor microenvironment drive the pathogenesis of pancreatic cancer. Cancers (Basel). 14(194)2021.PubMed/NCBI View Article : Google Scholar

41 

Zhang H, Luo YB, Wu W, Zhang L, Wang Z, Dai Z, Feng S, Cao H, Cheng Q and Liu Z: The molecular feature of macrophages in tumor immune microenvironment of glioma patients. Comput Struct Biotechnol J. 19:4603–4618. 2021.PubMed/NCBI View Article : Google Scholar

42 

Pardoll DM: The blockade of immune checkpoints in cancer immunotherapy. Nat Rev Cancer. 12:252–264. 2012.PubMed/NCBI View Article : Google Scholar

43 

Jenkins L, Jungwirth U, Avgustinova A, Iravani M, Mills A, Haider S, Harper J and Isacke CM: Cancer-associated fibroblasts suppress CD8+ T-cell infiltration and confer resistance to immune-checkpoint blockade. Cancer Res. 82:2904–2917. 2022.PubMed/NCBI View Article : Google Scholar

44 

Asdourian MS, Shah N, Jacoby TV, Semenov YR, Otto T, Thompson LL, Dee EC, Reynolds KL and Chen ST: Development of multiple cutaneous immune-related adverse events among cancer patients after immune checkpoint blockade. J Am Acad Dermatol. 88:485–487. 2023.PubMed/NCBI View Article : Google Scholar

45 

Hua H, Zhang H, Chen J, Wang J, Liu J and Jiang Y: Targeting Akt in cancer for precision therapy. J Hematol Oncol. 14(128)2021.PubMed/NCBI View Article : Google Scholar

46 

Paskeh MDA, Ghadyani F, Hashemi M, Abbaspour A, Zabolian A, Javanshir S, Razzazan M, Mirzaei S, Entezari M, Goharrizi MASB, et al: Biological impact and therapeutic perspective of targeting PI3K/Akt signaling in hepatocellular carcinoma: Promises and challenges. Pharmacol Res. 187(106553)2023.PubMed/NCBI View Article : Google Scholar

47 

Khemlina G, Ikeda S and Kurzrock R: The biology of Hepatocellular carcinoma: Implications for genomic and immune therapies. Mol Cancer. 16(149)2017.PubMed/NCBI View Article : Google Scholar

Related Articles

  • Abstract
  • View
  • Download
  • Twitter
Copy and paste a formatted citation
Spandidos Publications style
Long T, Wu W, Wang X and Chen M: TPR is a prognostic biomarker and potential therapeutic target associated with immune infiltration in hepatocellular carcinoma. Mol Clin Oncol 20: 27, 2024.
APA
Long, T., Wu, W., Wang, X., & Chen, M. (2024). TPR is a prognostic biomarker and potential therapeutic target associated with immune infiltration in hepatocellular carcinoma. Molecular and Clinical Oncology, 20, 27. https://doi.org/10.3892/mco.2024.2725
MLA
Long, T., Wu, W., Wang, X., Chen, M."TPR is a prognostic biomarker and potential therapeutic target associated with immune infiltration in hepatocellular carcinoma". Molecular and Clinical Oncology 20.4 (2024): 27.
Chicago
Long, T., Wu, W., Wang, X., Chen, M."TPR is a prognostic biomarker and potential therapeutic target associated with immune infiltration in hepatocellular carcinoma". Molecular and Clinical Oncology 20, no. 4 (2024): 27. https://doi.org/10.3892/mco.2024.2725
Copy and paste a formatted citation
x
Spandidos Publications style
Long T, Wu W, Wang X and Chen M: TPR is a prognostic biomarker and potential therapeutic target associated with immune infiltration in hepatocellular carcinoma. Mol Clin Oncol 20: 27, 2024.
APA
Long, T., Wu, W., Wang, X., & Chen, M. (2024). TPR is a prognostic biomarker and potential therapeutic target associated with immune infiltration in hepatocellular carcinoma. Molecular and Clinical Oncology, 20, 27. https://doi.org/10.3892/mco.2024.2725
MLA
Long, T., Wu, W., Wang, X., Chen, M."TPR is a prognostic biomarker and potential therapeutic target associated with immune infiltration in hepatocellular carcinoma". Molecular and Clinical Oncology 20.4 (2024): 27.
Chicago
Long, T., Wu, W., Wang, X., Chen, M."TPR is a prognostic biomarker and potential therapeutic target associated with immune infiltration in hepatocellular carcinoma". Molecular and Clinical Oncology 20, no. 4 (2024): 27. https://doi.org/10.3892/mco.2024.2725
Follow us
  • Twitter
  • LinkedIn
  • Facebook
About
  • Spandidos Publications
  • Careers
  • Cookie Policy
  • Privacy Policy
How can we help?
  • Help
  • Live Chat
  • Contact
  • Email to our Support Team